生产车间员工绩效考核指标量表
- 格式:doc
- 大小:43.00 KB
- 文档页数:2
员工考核评分表1. 员工基本信息。
姓名:
部门:
职位:
评定期间:
2. 考核项目。
工作态度。
工作质量。
工作效率。
团队合作。
自我发展。
3. 评分标准。
5分,表现优秀,超出预期。
4分,表现良好,达到预期。
3分,表现一般,需改进。
2分,表现较差,需立即改进。
1分,表现非常差,需立即采取措施。
4. 评定结果。
总分:
综合评价:
5. 评定人。
姓名:
职位:
日期:
6. 员工自评。
自评分数:
自评理由:
7. 绩效面谈。
绩效面谈记录:
需改进的地方:
员工发展计划:
以上为员工考核评分表,评定结果将作为员工绩效考核和奖惩的依据,请认真填写和评定。
生产车间员工绩效考核方案一、考核目的对生产车间员工进行绩效考核的主要目的包括以下五个方面。
1、了解员工日常工作表现,对优秀员工进行奖励。
2、为员工的薪酬决策提供依据。
3、提高员工对企业管理制度的满意度.4、激发员工的积极性、主动性和创造性,提高员工基本素质和工作效率.5、为员工的晋升、降职、培训、调职和离职提供决策依据.二、绩效考核对象全体车间员工三、绩效考核小组成员1、绩效考核小组由员工的直接上级负责为员工评分,行政人事部和车间主任监督考核过程。
2、总经理虽然不是本企业各岗位员工的最终评估人,但是保留对评估结果的建议权,并可参与绩效考核相关会议,提出相关培训、岗位晋升以及员工处罚的要求。
3、绩效考核人应熟练掌握绩效考核相关表格、流程、考核制度,做到与被考核人的及时沟通与反馈,公正、公平地完成考核工作.四、生产车间员工绩效考核内容生产车间员工绩效考核指标、评分标准及相应的分配比例如下表所示。
五、考核时间安排考核每季度开展一次,考核时间为进行。
六、考核实施1、收集数据:季度最后一周,绩效考核小组收集被考核人的考核相关数据。
2、考核实施:次月1日~5日,绩效考核小组根据所收集的数据对被考核人进行考核.3、业绩考核沟通:考核后的下一周,绩效考核小组将考核结果与被考核人进行充分沟通了解被考核人对考核结果的反馈意见。
4、提交考核表格:考核结束后绩效考核小组将确认后的考核结果提交总经理审核。
5、核算薪酬:审批之后报财务部进行核算发放.生产车间员工绩效考核评分量表编号:日期:年月日生产车间员工绩效考核评分标准说明表1.上表中的“优”“良”“中”“差”的评价标准可参考“生产车间员工绩效考核评分标准说明表"。
2.直属上级的评价占总比例的70%,车间主任(或者厂长的评价)的评价占总比例的30%,后期加权评分作为最终的考评分数.3.93分以上为优秀,小于93分大于85为良好,84分到76分为中等,75分以下为不合格。
员工考核评分表1. 员工基本信息。
姓名:
部门:
职位:
评定周期:
2. 工作表现。
出勤率:
工作效率:
工作态度:
团队合作能力:
3. 专业能力。
技能掌握程度:
业务知识掌握程度:
解决问题能力:
创新能力:
4. 绩效目标。
完成工作目标情况:
达成绩效指标情况:
5. 自我评价。
对自己工作表现的评价:
6. 上级评价。
上级对员工工作表现的评价:
7. 综合评价。
综合评价分数:
评定结果:
8. 员工意见。
对评定结果的意见和建议:
9. 签字。
员工签字:
主管签字:
以上为员工考核评分表,请根据实际情况填写相关内容并进行评定。
员工关键绩效考核指标表一、工作态度和职业道德1.工作积极性:展现出对工作的热情和主动性,愿意主动承担工作任务,并能积极主动解决问题。
2.团队合作:能够与团队成员有效合作,分享信息、资源和经验,互相支持,共同完成团队目标。
3.职业操守:具备诚信、正直、守信的职业道德,遵守公司的规章制度,不违法乱纪,不利用职务便利谋取私利。
二、工作能力和业务水平1.专业知识:具备所需的专业知识和技能,能够熟练掌握岗位要求的工作内容和操作流程。
2.问题解决能力:具备分析和解决问题的能力,能够迅速准确地识别问题所在,并提出有效的解决方案。
3.创新能力:能够主动创新,提出改进工作的想法和建议,为公司带来新的价值和机会。
三、工作效率和结果导向1.工作质量:工作结果符合公司要求,准确无误,符合相关标准和规范,能够有效解决问题或满足客户需求。
2.工作效率:能够高效组织和安排工作,合理利用时间和资源,保证工作按时完成。
3.目标达成:能够实现公司设定的工作目标,完成工作任务,并能够超越预期达成更好的业绩。
四、沟通与协调能力1.口头表达能力:能够清晰准确地表达自己的意思,以及有效地传递信息和指示。
2.听取与理解能力:能够仔细倾听他人的意见和建议,理解他人的观点和需求,善于与他人沟通和协调。
3.冲突处理能力:能够有效处理工作中的冲突和纠纷,采取适当的方式和方法解决问题,保持良好的工作关系。
五、个人发展与学习能力1.学习能力:能够主动学习新知识和技能,保持对行业和岗位的了解和关注。
2.自我发展:具备自我反思和自我管理的能力,不断提升自己的综合素质和能力水平。
3.持续改进:能够根据工作中的反馈和评估结果,及时调整和改进自己的工作方式和方法,提升工作效率和质量。
以上是员工关键绩效考核指标表的内容,这些指标能够客观评估员工在工作中的表现和能力。
通过对这些指标的评估,可以帮助公司更好地了解员工的优势和不足,为员工的个人发展和公司的整体发展提供指导和支持。
车间管理人员绩效考核方案(通用)一、考核目的对生产车间员工进行绩效考核的主要目的包括以下五个方面。
1、了解员工对组织的贡献。
2、为员工的薪酬决策提供依据。
3、提高员工对企业管理制度的满意度。
4、激发员工的积极性、主动性和创造性,提高员工基本素质和工作效率。
5、为员工的`晋升、降职、培训、调职和离职提供决策依据。
二、绩效考核对象1、已经转正的正式员工(计件员工除外)。
2、实习员工、试用期员工、连续出勤不满三个月的员工以及考核期间休假停职三个月以上(含三个月)的员工不列为此次考核的对象。
三、绩效考核小组成员1、绩效考核人员。
绩效考核小组由三人组成,主体考核者(员工的直接上级)负责为员工评分,考核小组其他两位成员分别为人力资源部成员、部门副总参与并监督考核过程。
2、董事长虽然不是本企业各岗位员工的最终评估人,但是保留对评估结果的建议权,并参与绩效考核相关会议,提出相关培训、岗位晋升以及员工处罚的要求。
3、绩效考核人应熟练掌握绩效考核相关表格、流程、考核制度,做到与被考核人的及时沟通与反馈,公正地完成考核工作。
四、生产车间员工绩效考核内容生产车间员工绩效考核指标、评分标准及相应的分配比例如下表所示。
五、考核时间安排考核每月开展一次,考核时间为每月的xx日进行。
六、考核实施1、收集数据:每月xx日,绩效考核小组收集被考核人的考核相关数据。
2、考核实施:每月xx日,绩效考核小组根据所收集的数据对被考核人进行考核。
3、业绩考核沟通:每月xx日,绩效考核小组将考核结果与被考核人进行充分沟通,了解被考核人对考核结果的反馈意见。
4、提交考核表格:每月xx日,绩效考核小组将确认后的考核结果提交办公室。
5、整理考核资料:每月xx日,办公室指定专人将考核结果整理归类。
6、核算薪酬:次月xx日,办公室根据员工考核得分计算上月员工工资数额,并提交至财务部。
一、总则为加强和提升员工的工作绩效,提升企业整体素质,增强企业竞争力,规范公司对员工的考察和评价,特制定本方案。
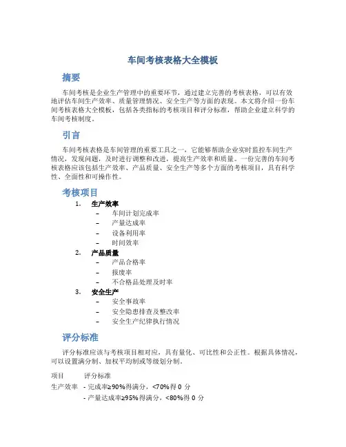
车间考核表格大全模板摘要车间考核是企业生产管理中的重要环节,通过建立完善的考核表格,可以有效地评估车间生产效率、质量管理情况、安全生产等方面的表现。
本文将介绍一份车间考核表格大全模板,包括各类指标的考核项目和评分标准,帮助企业建立科学的车间考核制度。
引言车间考核表格是车间管理的重要工具之一,它能够帮助企业实时监控车间生产情况,发现问题,及时进行调整和改进,提高生产效率和质量。
一份完善的车间考核表格应该包括生产效率、产品质量、安全生产等多个方面的考核项目,具有科学性、全面性和可操作性。
考核项目1.生产效率–车间计划完成率–产量达成率–设备利用率–时间效率2.产品质量–产品合格率–报废率–不合格品处理及时率3.安全生产–安全事故率–安全隐患排查及整改率–安全生产纪律执行情况评分标准评分标准应该与考核项目相对应,具有量化、可比性和公正性。
根据具体情况,可以设置满分制、加权平均制或等级划分制。
项目评分标准生产效率- 完成率≥90%得满分,<70%得0分- 产量达成率≥95%得满分,<80%得0分- 设备利用率≥85%得满分,<70%得0分- 时间效率≥90%得满分,<75%得0分产品质量- 合格率≥98%得满分,<95%得0分- 报废率≤2%得满分,>5%得0分- 不合格品处理及时率≥95%得满分,<90%得0分安全生产- 安全事故率=0得满分,发生1次得0分- 安全隐患排查及整改率≥90%得满分,<80%得0分- 安全生产纪律执行情况≥98%得满分,<95%得0分结论建立科学的车间考核制度是企业持续发展的重要保障,车间考核表格大全模板提供了一种可操作的工具,有助于企业实现生产目标,不断提升管理水平和员工绩效。
企业在使用考核表格时应根据实际情况进行量身定制,不断优化和完善,以适应市场需求和竞争环境的变化。
生产车间主任绩效考核指标量表
生产车间主任/生产倒班主管绩效考核指标量表
被考核人姓名职位部门
考核人姓名职位部门
序号 KPI指标权重绩效目标值考核得分
生产计划
1 15% 考核期内确保产量、产值计划100%按时完成
按时完成率
确保本考核期内的劳动生产效率比上一期的劳2 10% 劳动生产效率
动生产效率提高 %
3 10% 交期达成率考核期内确保交期达成率在 %以上
4 10% 产品抽检合格率考核期内产品抽检合格率不得低于 %
生产计划
5 10% 考核期内不得低于 %
排程准确率
6 10% 工时标准达成率考核期内工时标准达成率达 %
7 10% 物耗标准达成率考核期内应达到 %以上
8 5% 生产现场5S质量考核期内5S要求的不合格项数不得超过项
生产安全事考核期内一般性的生产安全事故不超过起,9 10%
故发生次数重大生产安全事故为0
10 5% 员工技能提升率考核期内应达到 %以上
有效的流程和制度考核期内确保有效的流程和制度100%得到贯彻11 5% 得到实施的百分率实施
本次考核总得分
员工技能提升率考核
年末技能评估得分,年初技能评估得分员工技能提升率,,100% 指标年初技能评估得分
说明
被考核人考核人复核人签字: 签字: 签字: 日期: 日期: 日期:。
生产车间员工绩效考核评分量表
编号:日期:年月日姓名部门生产岗位生产车间员工考核时间每月20日考核周期每月
考核项目
(主指标)(80%)考核内容
得分标准
得
分
优良中差
生产任务完成情况生产计划完成量5432生产实际完成量5432服从生产安排情况5432
岗位作业指导要求岗位作业指导书要求执
行情况
5432对质量方针、质量目标及
质量要求的理解程度
5432
质量指标产品交验合格率5432投入产出率5432工艺标准的执行情况(点
检、首检等相关质量记
录)
5432
设备维护使用使用设备工具的合理性5432设备维护保养5432设备故障率5432
现场7S执行情况工作现场、卫生负责区的
清洁程度
5432劳保用品穿戴情况5432文明操作及现场定置管
理维持程度
5432安全生产无事故5432出勤情况5432
劳动纪律违纪情况5432工作态度工作主动性、协作性5432
其它(20%)节约成本
创新、提高效率(具有创新能力和使工作效率提高)
合理化建议
综合评价
生产部
签字:日期:年月日
行政部
签字:日期:年月日。
员工绩效考核表1. 员工基本信息。
姓名:
部门:
职位:
入职日期:
2. 绩效考核指标。
工作态度。
工作效率。
专业知识。
团队合作。
创新能力。
问题解决能力。
沟通能力。
领导力。
3. 考核标准。
优秀,表现出色,达到或超出预期目标。
良好,表现良好,达到预期目标。
一般,表现一般,未达到预期目标。
不合格,表现不符合要求,未达到预期目标。
4. 考核结果。
综合评价,(优秀/良好/一般/不合格)。
绩效奖金,(如果有)。
建议改进,(如果有)。
5. 经理评语。
对员工绩效的评价和建议。
以上为员工绩效考核表的内容,希望能够帮助您进行员工的绩效考核和管理。
第1章总则第1条考核目的为加强生产车间的班组建设,强化员工的责任意识,激励员工围绕月度和年度经营业绩积极努力地开展工作,同时为员工工作改进和工作重点指明方向,特制定本制度。
第2条考核原则1.公开、公正、透明原则2.定量考核与定性考核相结合原则3.全面考核原则第3条适用范围本制度适用于生产车间的考核。
第2章绩效考核组织与实施第4条考核周期考核分为定期考核和不定期考核,定期考核包括月度考核和年度考核。
月度考核时间为下月的____日至____日,年度考核周期与会计核算周期一致,考核时间为下一年度1月份的____日前。
不定期考核为不定期抽查,每月至少一次,得分按照____%的比例计入月度考核。
第5条考核程序1.人力资源部负责考核的组织,由考核小组进行考核评价(考核小组由生产部经理、车间主管、车间副主管、质检员组成)。
2.生产部经理审核考核结果。
3.人力资源部汇总整理考核结果,将考核结果进行公示,并反馈至各车间。
第6条考核申诉被考核车间对考核结果持有异议或不清楚,可以直接到人力资源部进行询问,若仍有异议,可在考核结果公示后____个工作日内提出书面申诉,申诉内容应包括申诉事项和理由,由人力资源部进行处理。
第3章考核内容第7条考核内容及权重车间绩效考核的内容包括生产任务考核(20%)、生产质量考核(30%)、生产现场5S考核(20%)、安全生产考核(15%)及组织纪律考核(15%)。
第8条生产任务考核1.考核指标(1)生产产量。
完成生产部门下达的生产任务。
(2)生产产值。
完成车间生产产值目标责任的要求。
2.考核内容(1)根据生产部门下达的生产计划,编制车间作业计划。
(2)做好生产进度统计管理,保证生产任务的完成。
第9条生产质量考核生产质量考核指标如下。
(1)合格品率。
(2)优质品率。
(3)废品率。
(4)产品返工率。
生产质量考核实施细则详见生产车间绩效考核表。
第10条生产现场5S考核生产现场5S考核内容包括整理(Seiri)考核、整顿(Seiton)考核、清扫(Seiso)考核、清洁(Seiketsu)考核和素养(Shitsuke)考核。