公司固定资产编号办法模板
- 格式:docx
- 大小:17.27 KB
- 文档页数:2
办公室固定资产编号方法一、背景介绍在现代企业管理中,固定资产是企业运营不可或者缺的重要资源,对于办公室固定资产的管理和追踪,采用统一的编号方法是必不可少的。
通过固定资产编号,可以方便地对资产进行识别、分类、登记和管理,提高资产利用率和管理效率。
本文将详细介绍办公室固定资产编号的方法和标准格式。
二、固定资产编号方法1. 统一编号原则办公室固定资产的编号应遵循统一编号原则,即每一个资产都应有惟一的标识号码,以便于快速准确地进行资产管理和跟踪。
2. 编号规则(1)资产分类编码:根据资产的种类进行分类编码,以便于对不同类型的资产进行管理。
例如,电脑设备可以用"01"表示,办公家具可以用"02"表示。
(2)部门编码:根据不同部门进行编码,以便于区分不同部门的资产。
例如,总经办可以用"01"表示,财务部可以用"02"表示。
(3)顺序号:每一个部门内的资产按照购买或者入库的时间顺序进行编号,以便于追踪资产的历史信息。
3. 标准格式示例以一台电脑设备为例,假设编号为:01-01-001(1)"01"表示电脑设备的分类编码。
(2)"01"表示总经办的部门编码。
(3)"001"表示该部门内电脑设备的顺序号。
三、固定资产编号管理流程1. 资产购置阶段(1)在购置固定资产时,将资产的相关信息(如名称、规格、型号、供应商等)录入资产管理系统。
(2)根据编号规则为新购资产分配惟一的固定资产编号。
2. 资产入库阶段(1)对新购资产进行验收,确认其完好无损。
(2)将验收合格的资产进行入库,并在资产管理系统中登记入库信息。
(3)为入库的资产打印或者贴上固定资产编号标签。
3. 资产使用阶段(1)在资产使用过程中,及时更新资产的使用状态和位置信息。
(2)对于需要进行维修或者报废的资产,及时进行相关记录和处理。
公司固定资产编号办法模板
一、固定资产定义
固定资产是公司所拥有或控制的单位价值较高,使用期限超过一年,并且在使用过程中保持原有物质形态的资产。
二、固定资产编号办法
第1位第2位第3位第4位第5位第6位第7位公司使用部门资产名称代码资产级别购入年份类别编号流水号1、公司代码
取公司名称的拼音首字母简称,如“物业管理有限公司”为DYWY
2、部门代码
总经办ZJB
财务部CW
行政人事部XZ
工程部GC
安保部AB
保洁部BJ
管家部GJ
3、资产名称代码
一般取资产名称的拼音首字母前两到三位或者取众所周知的英文简写做代码。
4、资产级别编号
A类:是指2000元(含2000元)以上的固定资产;
B类:是指1000元(含1000元)以上2000元以下的资产;
C类:是指500元(含500元)以上1000元以下的资产,及使用期限超过1年的100元以上500元以下的资产。
5、年份代码
使用年份后两位,如2014年就是14
6、固定资产类别编号
01流水号机械、工具、设备类:电锤、电钻、角磨机、气泵、清洗机、电焊机等
02运输工具类:三轮车、垃圾车等
03家俬类:办公桌、办公椅等
04电脑设备类:电脑、打印机等
05通讯设备类:手机、固定电话、传真机、对讲机等
06保安消防机械类:警棍、监控设备、灭火器等
07电子、电器类:咖啡机、吸尘器等
08其他类。
7、流水号
设备编号流水,从001开始。
四、举例说明
例如:DYWY-GCBGZA-1403001
代表得一物业管理有限公司工程部于2014年购入价值2000元以上的家私类固定资产的办公桌一个。
公司固定资产库存管理表模板
公司固定资产库存管理表模板可以包含以下列:
1. 资产编号:唯一标识每一项固定资产的编号。
2. 资产名称:固定资产的名称。
3. 资产类型:固定资产的类型,例如电脑、打印机、家具等。
4. 购买日期:固定资产的购买日期。
5. 供应商:固定资产的供应商。
6. 初始投资金额:固定资产的购买价格或投资金额。
7. 折旧方法:固定资产的折旧计算方法,例如直线折旧法、双倍余额递减法等。
8. 折旧年限:固定资产的预计使用年限。
9. 已折旧金额:固定资产已经计提的折旧金额。
10. 净值:固定资产的当前市场价值或净值。
11. 使用部门:固定资产所使用的部门或单位。
12. 使用状态:固定资产的使用状态,例如在用、闲置等。
13. 负责人:负责管理该固定资产的人员姓名。
14. 备注:其他需要注明的信息。
根据实际需要,还可以添加其他列,以更全面地反映固定资产库存管理信息。
此外,可以根据实际情况对表格进行自定义调整,使其更符合实际需求。
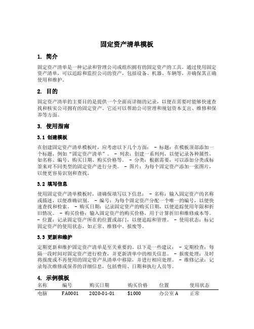
固定资产清单模板1. 简介固定资产清单是一种记录和管理公司或组织拥有的固定资产的工具。
通过使用固定资产清单,可以追踪和监控公司的资产,包括设备、机器、车辆等,并确保其正确使用和维护。
2. 目的固定资产清单的主要目的是提供一个全面而详细的记录,以便在需要时能够快速查找和核实公司拥有的固定资产。
它还可以帮助公司管理和规划资本支出、维修和保养等方面。
3. 使用指南3.1 创建模板在创建固定资产清单模板时,应考虑以下几个方面: - 标题:在模板顶部添加一个标题,例如“固定资产清单”。
- 列表:创建一系列列,以便记录各种属性,如名称、编号、购买日期、购买价格等。
- 分类:根据需要,可以添加分类或标签来对不同类型的固定资产进行分类。
- 图片:为每个固定资产添加一张图片,以便更容易识别和查找。
3.2 填写信息使用固定资产清单模板时,请确保填写以下信息: - 名称:输入固定资产的名称或描述,以便准确识别。
- 编号:为每个固定资产分配一个唯一的编号,以便快速查找和检索。
- 购买日期:记录固定资产的购买日期,以便追踪使用年限和折旧情况。
- 购买价格:输入固定资产的购买价格,用于计算折旧和维修成本等。
- 位置:记录固定资产所在的位置或部门,以便追踪和管理。
- 使用状态:标记固定资产的使用状态,如正常、维修中、报废等。
3.3 更新和维护定期更新和维护固定资产清单是至关重要的。
以下是一些建议: - 定期检查:每隔一段时间对固定资产进行检查,并更新清单中的相关信息。
- 报废处理:及时将报废或不再使用的固定资产从清单中移除,并进行相应处理。
- 维修记录:记录每次维修或保养的详细信息,包括费用、日期和执行人员等。
4. 示例模板名称编号购买日期购买价格位置使用状态电脑FA0001 2020-01-01 $1000 办公室A 正常名称编号购买日期购买价格位置使用状态打印机FA0002 2020-02-01 $500 办公室B 正常汽车FA0003 2019-05-01 $20000 车队维修中5. 结论固定资产清单模板是一种重要的工具,可以帮助公司管理和跟踪固定资产。
公司办公室固定资产编号方法一、固定资产编码的目的和意义固定资产编码的目的是为了更好地管理和追踪办公室的固定资产。
通过编码,可以快速定位和识别固定资产的种类、数量、位置和使用情况,便于对其进行管理、维护和报废。
编码还能够帮助公司更好地进行成本控制和决策制定,提高办公效率和管理水平。
二、固定资产编码的原则1.唯一性原则:每个固定资产都应该有唯一的编码,以便于识别和管理。
2.简明性原则:编码应该简洁明了,便于记忆和识别。
3.分类原则:根据具体情况和需要,可以对固定资产进行分类编码,便于管理和查询。
三、固定资产编码的方法1.层次编码法将固定资产按照一定的层次进行编码,具体的编码规则可以根据公司的需求和实际情况来确定。
例如,可以按照以下编码规则来进行编码:-第一级:按照办公室的不同区域进行编码,如A区、B区、C区等;-第二级:按照不同的办公用途进行编码,如桌椅、电脑设备、办公设备等;-第三级:按照具体的资产种类进行编码,如办公椅、办公桌、电脑主机等;-第四级:按照资产的具体型号进行编码,如办公椅型号001、办公桌型号002等。
2.功能编码法将固定资产按照其具体的功能进行编码,以便于更好地管理和利用。
例如,可以按照以下编码规则来进行编码:-办公桌:001-办公椅:002-电脑主机:003-打印机:004-文件柜:005四、固定资产编码的管理1.建立资产档案根据固定资产编号,建立相应的资产档案,记录每个固定资产的相关信息,包括编号、名称、规格型号、数量、用途、购置日期、存放位置、使用状况等。
2.责任人管理将每个固定资产分配给相应的责任人进行管理,责任人应负责对其管理的固定资产进行维护、保养和保管,确保其正常使用和安全保障。
3.定期盘点按照一定的时间间隔,对固定资产进行定期盘点和核实,确保每个固定资产都能够正确识别和登记,避免遗漏和错误。
4.记录变动情况对于固定资产的变动情况,如报废、调拨、借用等,应及时记录并更新资产档案,确保资产信息的准确性和完整性。
公司固定资产编号模板一、背景介绍公司固定资产是指企业长期持有并用于生产经营活动的有形资产,如土地、房屋、机器设备等。
为了管理这些固定资产,需要对其进行编号和登记,以便更好地跟踪管理和统计。
二、编号原则1.唯一性原则:每一个固定资产应该拥有唯一的编号。
2.连续性原则:按照时间顺序给固定资产编码。
3.稳定性原则:固定资产的编号应该是稳定不变的,不受任何因素影响。
三、编号规则1.前缀:可以根据不同类别的固定资产添加不同的前缀,如土地可以添加“TD”等。
2.年份:在前缀后面加上年份,表示该资产所购买或投入使用的年份。
3.流水号:在年份后面加上流水号,表示该年度内购买或投入使用的第几个资产。
四、编号示例以公司购买机器设备为例:1.前缀:ME(机器设备)2.年份:20213.流水号:001则该机器设备的编号为ME2021001。
五、登记内容在进行固定资产登记时,需要记录以下信息:1.名称:资产的名称。
2.编号:按照上述规则生成的唯一编号。
3.规格型号:资产的规格和型号。
4.数量:该资产的数量。
5.购置日期:该资产购买或投入使用的日期。
6.购置价值:该资产购买或投入使用时的价值。
7.使用部门:该资产所属的部门或单位。
六、管理方法1.定期盘点:每年对所有固定资产进行盘点,核对登记信息是否准确,如有差错及时更正。
2.保管责任制度:对于固定资产的保管应当实行责任制度,明确责任人和责任范围,避免损失和浪费。
3.处置程序:对于已经闲置或者不再需要使用的固定资产,应当及时处置,并在登记记录中进行清理。
七、结语通过对固定资产进行编号和登记管理,可以更好地掌握企业固定资产情况,加强对固定资产的管理和维护,提高企业运营效率。
办公室固定资产编号方法一、引言办公室固定资产编号方法是为了管理和跟踪办公室内的固定资产,确保资产的准确性和完整性。
本文将详细介绍办公室固定资产编号方法的标准格式,包括编号规则、编号系统和编号流程等方面。
二、编号规则1.编号长度:固定资产编号普通由一串数字组成,建议编号长度不超过8位,以便于管理和查询。
2.编号组成:编号可以由多个部份组成,例如:部门代码+资产类别代码+顺序号。
3.编号顺序:顺序号可以按照固定资产的采购时偶尔者入库时间进行排序,以便于后续的管理和追踪。
三、编号系统1.部门代码:根据不同的部门设置不同的代码,例如:行政部门的代码为AD,财务部门的代码为FI等。
2.资产类别代码:根据不同的资产类别设置不同的代码,例如:电脑的代码为PC,打印机的代码为PR等。
3.顺序号:根据固定资产的采购或者入库顺序进行编号,确保每一个资产都有惟一的编号。
四、编号流程1.采购阶段:当办公室需要采购新的固定资产时,采购人员首先填写采购申请单,包括资产名称、规格型号、数量和预算等信息。
采购人员将采购申请单交给财务部门进行审批,并获取资产的预算编码。
2.入库阶段:当固定资产到达办公室并入库时,仓库管理员负责对资产进行验收,并填写入库单,包括资产名称、规格型号、数量和供应商等信息。
仓库管理员将入库单交给财务部门进行登记,并获取资产的入库编码。
3.编号分配:财务部门根据资产的预算编码和入库编码,按照编号规则进行编号分配。
财务部门将编号信息录入资产管理系统,并将编号标签粘贴在固定资产上。
4.资产管理:办公室的资产管理员负责定期对固定资产进行盘点和更新。
资产管理员通过扫描编号标签或者输入编号信息,可以快速查询和管理固定资产的相关信息。
五、编号标签1.标签内容:编号标签上应包含固定资产的编号、名称、规格型号和购置日期等基本信息。
2.标签材质:建议使用耐用、防水、耐高温的材质制作编号标签,以确保标签的持久性和可读性。
3.标签位置:编号标签应粘贴在固定资产的显眼位置,便于工作人员查看和扫描。
设备编号管理制度模板一、目的为了规范公司设备管理,确保设备标识的唯一性和可追溯性,提高设备管理效率和准确性,特制定本设备编号管理制度。
二、适用范围本制度适用于公司所有固定资产设备的编号管理。
三、编号原则1. 唯一性:每台设备应有独立的编号,不得重复。
2. 稳定性:设备编号一旦确定,非特殊情况不得更改。
3. 可追溯性:编号应包含设备类型、购置年份等信息,以便于追溯和管理。
四、编号规则1. 设备编号由大写字母和数字组成,格式为:类别代码+年份+序列号。
2. 类别代码:由两位大写字母组成,代表设备类型。
3. 年份:由四位数字组成,代表设备购置年份。
4. 序列号:由三位数字组成,代表该年度该类型设备的购置顺序。
五、编号实施1. 新购置设备到货后,由资产管理部门负责进行编号,并登记入账。
2. 设备编号应清晰地标注在设备显眼位置,并确保不易磨损或脱落。
3. 对于已有设备的重新编号或编号变更,需经资产管理部门审核,并更新相关记录。
六、设备档案管理1. 建立设备档案,包括设备编号、购置时间、规格型号、技术参数等信息。
2. 所有设备档案应定期更新,确保信息的准确性和完整性。
七、监督检查1. 资产管理部门应定期对设备编号进行检查,确保其正确性和完整性。
2. 对于违反编号管理制度的行为,应及时纠正,并按公司相关规定进行处理。
八、附则1. 本制度由资产管理部门负责解释。
2. 本制度自发布之日起生效,原有与本制度相抵触的规定同时废止。
3. 本制度如遇修改,应由资产管理部门提出修改意见,并经公司管理层批准后方可实施。
九、生效日期本制度自XXXX年XX月XX日起正式生效。
制定单位:[公司名称]制定日期:[制定日期]注:本模板为示例,具体内容需根据公司实际情况进行调整和完善。
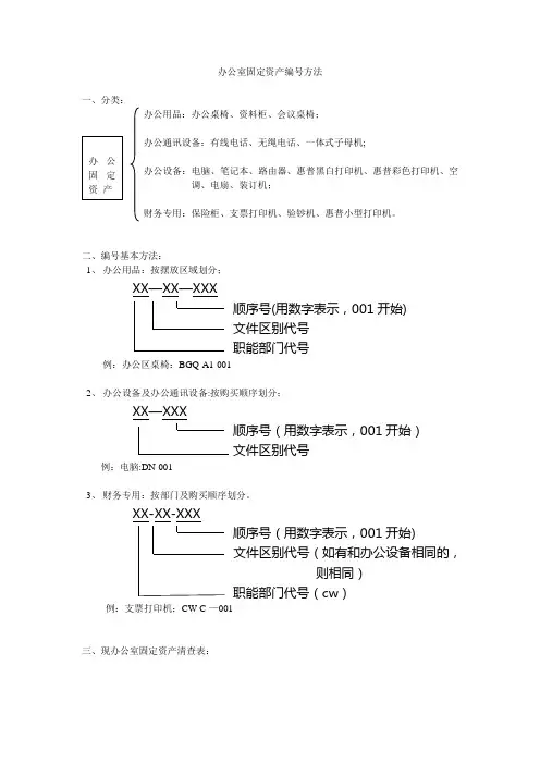
办公室固定资产编号方法一、分类:办公用品:办公桌椅、资料柜、会议桌椅;办公通讯设备:有线电话、无绳电话、一体式子母机;办公设备:电脑、笔记本、路由器、惠普黑白打印机、惠普彩色打印机、空调、电扇、装订机;财务专用:保险柜、支票打印机、验钞机、惠普小型打印机。
二、编号基本方法:1、办公用品:按摆放区域划分;XX—XX—XXX顺序号(用数字表示,001开始)文件区别代号职能部门代号例:办公区桌椅:BGQ-A1-0012、办公设备及办公通讯设备:按购买顺序划分;XX—XXX顺序号(用数字表示,001开始)文件区别代号例:电脑:DN-0013、财务专用:按部门及购买顺序划分。
XX-XX-XXX顺序号(用数字表示,001开始)文件区别代号(如有和办公设备相同的,则相同)职能部门代号(cw)例:支票打印机:CW-C-—001三、现办公室固定资产清查表:四、基本编号:1、桌椅与办公柜为一套,办公区域:BGQ—001,……BGQ-020总经理室:ZLS -001,……ZLS —007财务室:CW—001,……CW-0042、资料柜:Z-001,……Z—0103、电话:DH—001,……DH-0134、办公设备为BG:电脑:BG-A1-001,……BG-A1—010笔记本:BG—A2-001,……BG—A2—004路由器:BG-A3-001,BG—A3-002打印机:BG—B1—001,……BG—BI—003装订机:BG-C1-001空调:BG—D1—001,……BG-D1—005电风扇:BG-D2-001,BG—D2-0025、财务室:支票打印机:CW-B1-001验钞机:CW—E1—001保险柜:CW—F1-001注·188……-—DH-001 188……——DH-002 188……——DH—003 188……--DH-004 188……-—DH—005 188……——DH-006 188……-—DH—007 188……—-DH—008 188……——DH-009 188……-—DH—0105182…。
城港公司固定资产编码管理制度一、总则为规范城港公司固定资产编码的管理,提高固定资产管理的效率和准确性,特制定本制度。
二、编码原则1.编码原则是指根据固定资产的属性、用途、分类等规则对固定资产进行编码。
2.固定资产的编码应符合国家相关法律法规的规定,同时考虑公司的具体情况和管理需求。
三、编码规则1.固定资产编码由12位数字组成,其中前6位为总编码,后6位为分类编码。
2.总编码中的前2位代表所属部门或项目,共6个部门或项目,默认分配编码如下:01:总部办公室02:人力资源部03:财务部04:市场部05:生产部06:技术部3.总编码中的第3、4位代表所在地区,共10个地区,默认分配编码如下:01:北京02:上海03:广州04:深圳05:杭州06:南京07:成都08:重庆09:武汉10:西安4.总编码中的第5、6位代表资产的属性或用途,默认分配编码如下:01:办公设备02:生产设备03:交通工具04:建筑物05:土地06:仓库设施5.分类编码根据具体需要进行扩展,可细化到所属部门、地区、资产类别等级。
四、编码管理1.编码的分配由资产管理部门负责,每个部门或项目有一个编码管理员,负责编码的申请、分配和管理。
2.固定资产购置申请表中应包含资产编码的申请,编码管理员根据实际情况进行分配。
3.出现编码重复或冲突的情况,由编码管理员协调解决,确保唯一性和准确性。
4.编码的使用应符合公司制度和规定,未经批准不得私自更改编码,确保编码的稳定性。
五、编码使用1.固定资产的购置、变动、报废等操作都需要填写相应的表单,在表单中标注资产编码。
2.资产编码应在相关资产台账中进行记录,包括资产名称、型号、规格、数量、购置日期、存放地点等信息。
3.资产编码还可以用于固定资产的盘点、巡查、更新等管理活动中,提高管理效率。
六、编码查询1.编码查询可以通过电子系统进行,输入资产编码或关键词即可查询相应的固定资产信息。
2.编码查询也可以通过纸质台账进行,各部门根据需要进行台账的归档和查询,确保信息的安全和可靠性。
办公室固定资产编号方法标题:办公室固定资产编号方法引言概述:在办公室管理中,对固定资产进行编号是非常重要的,可以帮助管理者更好地跟踪和管理资产。
本文将介绍办公室固定资产编号的方法,帮助读者更好地了解如何进行固定资产管理。
一、确定编号规则1.1 确定编号前缀:可以根据资产种类或部门进行编号前缀的设定,以便更好地区分不同类型的资产。
1.2 确定编号长度:根据公司规模和资产数量确定编号的长度,一般建议不要过长,便于管理和查找。
1.3 确定编号格式:可以选择数字、字母或组合的方式进行编号,确保编号规则清晰易懂。
二、建立编号系统2.1 建立数据库:可以通过电子表格或专门的资产管理软件建立资产编号系统,便于记录和管理资产信息。
2.2 分配编号:在新购置资产时,及时分配编号并录入系统,确保每个资产都有唯一的编号。
2.3 更新系统:定期更新资产信息,包括资产状态、位置等变动,保持系统的准确性和完整性。
三、标识资产3.1 标识方式:可以通过贴标签、刻字或其他方式在资产上标识编号,确保编号清晰可见。
3.2 防篡改:选择防水、耐磨的标识方式,避免编号被篡改或损坏。
3.3 维护标识:定期检查资产标识,确保编号清晰可辨认,必要时进行更换或修复。
四、记录管理4.1 建立档案:建立固定资产档案,包括编号、名称、规格、购置日期、价值等信息,便于资产管理和审计。
4.2 盘点管理:定期进行固定资产盘点,核对实际资产与记录是否一致,及时发现并处理异常情况。
4.3 报废处理:对于报废或损坏的资产,及时更新记录并进行处理,避免影响资产管理和财务核算。
五、培训员工5.1 培训内容:对员工进行固定资产管理的培训,包括资产编号规则、系统操作、标识方式等内容。
5.2 意识培养:提高员工对固定资产管理的重视和意识,避免资产遗失或损坏。
5.3 持续改进:定期评估固定资产管理的效果,根据反馈进行改进和优化,提高管理效率和准确性。
结论:通过本文介绍的办公室固定资产编号方法,可以帮助办公室管理者更好地进行固定资产管理,提高资产利用率和管理效率。
办公室固定资产编号方法一、背景介绍在办公室管理中,固定资产的管理是非常重要的一项工作。
为了方便对办公室固定资产进行统一管理和追踪,需要对每一个资产进行编号。
本文将详细介绍办公室固定资产编号的方法及其标准格式。
二、固定资产编号的目的1. 确保固定资产的惟一性:通过为每一个固定资产分配惟一的编号,确保每一个资产都能够被准确地识别和追踪。
2. 提高资产管理效率:通过编号,可以方便地对固定资产进行分类、查询和统计,提高办公室资产管理的效率和准确性。
三、固定资产编号的要求1. 惟一性:每一个固定资产的编号必须是惟一的,不能重复。
2. 易于理解和识别:编号应该简洁明了,便于人们理解和识别。
3. 可扩展性:编号应该具备一定的扩展性,以便于新的固定资产的加入。
四、固定资产编号的方法1. 序号编号法:按照资产的购置时间先后顺序进行编号。
例如,办公室第一台购置的电脑编号为001,第二台为002,以此类推。
这种方法简单直观,但不易区分不同种类的资产。
2. 分类编号法:将固定资产按照种类进行分类,为每一个类别分配一个编号段。
例如,电脑类资产编号段为100-199,办公家具类资产编号段为200-299。
在每一个编号段内,可以使用序号编号法进行编号。
这种方法便于分类管理,但对于跨类别的资产可能不够灵便。
3. 组合编号法:将序号编号法和分类编号法相结合,为每一个固定资产分配一个组合编号。
组合编号可以由分类编号和序号编号组成,例如电脑类资产的编号为C001,办公家具类资产的编号为F001。
这种方法既能够区分不同种类的资产,又能够保持编号的简洁明了。
五、固定资产编号的标准格式固定资产编号的标准格式可以根据具体需求进行设计,以下是一个示例:分类编号-序号编号例如:C001、F001六、固定资产编号的管理1. 编号分配:在购置新的固定资产时,根据编号方法和标准格式进行编号分配。
2. 记录管理:将每一个固定资产的编号、名称、规格、购置日期、购置金额等信息记录在固定资产管理表中,以便于后续的查询和统计。
1目的
为了有效管理公司固定资产,明确部门的职责,特制定本编码规则。
2定义
无
3适用范围
公司所有购置的固定资产。
4职责
总经办负责制定固定资产编码规则以及对公司新购入固定资产进行编码;
财务部负责根据总经办制定的固定资产编码对应台账流水号。
5固定资产编号
5.1编号原则:KX—资产类别号-购建年月-OA部门编号-资产序列号。
5.2编号内容
5.2.1 ;
5.2.5 资产序列号:范围从到(如公司发展规模扩大,可延展系列号为五位)
5.3 其他事项
5.3.1 编码中的部门编号是指该固定资产的使用部门编码,如无使用部门,可以将管理部门或申
请部门的编码作为部门编码。
5.3.2 编码实例:总经办年月购入文件柜一个,使用部门是财务部,该固定资产的编码
为:
6支持文件
无
7相关记录
无。
管理标准文件文件名称:固定资产管理办法文件编号: XX-XX-XX-XXX 生效日期: XXXX年XX月XX日版本号:A版适用部门:集团各部门受控正本受控副本编制:审核:批准:一、目的为了更好的利用固定资产,加强集团固定资产的监督,实行固定资产统一管理。
结合集团实际情况,特制定本办法。
二、适用范围集团各个部门。
三、各部门职责(一)、行政部:1、负责固定资产的档案管理工作。
2、负责固定资产的分类,编号,建档、验收、发放核查等工作事项。
3、负责监督、检查使用部门做好固定资产的使用和维护,确保固定资产完好,提高利用率,保证账物相符。
(二)、财务部:1、根据部门负责人提供总裁办签字生效的各类表格,对固定资产的增减变动及时进行账务处理。
2、会同固定资产管理部门,每年6月、12月对固定资产进行例行盘点,每个季度对固定资产进行抽查,做到账物相符,确保账务一致。
(三)、采购:1、根据部门负责人提供总裁办签字生效的各类固定资产申请标准表,按要求进行采购。
2、建立固定资产采购明细,确保清晰每年每月每日所采购的固定资产账目。
(四)、使用部门:1、各固定资产使用部门负责本部门的固定资产管理工作。
2、负责固定资产的请购、领用、保管、维护、调出、报废等工作。
3、根据行政部、财务部的要求配合协助进行固定资产的盘点工作。
四、操作及流程(一)、固定资产分类1、固定资产分为三大类:①办公类固定资产(如:电脑、打印机、碎纸)等物品。
②电器类固定资产(如:冰箱、饮水机、空调)等物品)。
③家具类固定资产(如:桌子、椅子、柜子等物品)。
2、集团固定资产编号:①办公类固定资产编号说明:XX-ZBHR-BG-000编号(流水号)固定资产分类编码集团行政部世纪新娘集团缩写②电器类固定资产编号说明:XX-ZBHR-DQ-000编号(流水号)固定资产分类编码集团行政部世纪新娘集团缩写③家具类固定资产编号说明:XX-ZBHR-LT-000编号(流水号)固定资产分类编码集团行政部世纪新娘集团缩写(二)、固定资产申购1、各部门需新增置购固定资产,由部门经理填写《呈报单》。
固定资产模板固定资产是企业在日常经营中所拥有的长期使用和持有的资产,包括房屋、设备、车辆等。
固定资产模板是企业用来记录和管理固定资产的重要工具,通过固定资产模板,企业可以清晰地了解自己所拥有的固定资产的情况,包括数量、价值、折旧情况等。
在这篇文档中,我们将介绍固定资产模板的基本内容和使用方法。
首先,固定资产模板通常包括以下几个主要内容,资产编号、资产名称、购置日期、原值、残值、折旧年限、累计折旧、净值等。
资产编号是每个固定资产的唯一标识,通过编号可以方便地对固定资产进行管理和追踪。
资产名称是对固定资产进行简要描述的名称,购置日期是指固定资产被购置的具体日期,原值是指固定资产的购置金额,残值是指固定资产在使用寿命结束后的估计价值,折旧年限是指固定资产被折旧的年限,累计折旧是指固定资产累计折旧的金额,净值是指固定资产的净值,即原值减去累计折旧后的价值。
其次,固定资产模板的使用方法也相对简单。
首先,我们需要在模板中填写每个固定资产的具体信息,包括资产编号、资产名称、购置日期、原值等。
然后,我们需要根据折旧年限和原值计算每个固定资产的年折旧额,再根据累计折旧和原值计算每个固定资产的净值。
最后,我们可以通过固定资产模板清晰地了解每个固定资产的情况,并及时进行资产管理和决策。
总之,固定资产模板是企业管理固定资产的重要工具,通过固定资产模板,我们可以清晰地了解和管理固定资产的情况,包括数量、价值、折旧情况等。
因此,我们应该重视固定资产模板的使用,及时更新固定资产的信息,以便更好地进行资产管理和决策。
希望这篇文档可以帮助大家更好地了解固定资产模板的基本内容和使用方法,希望大家能够在日常工作中充分利用固定资产模板,更好地管理和决策固定资产。
公司固定资产编号办法模板
一、固定资产定义
固定资产是公司所拥有或控制的单位价值较高,使用期限超过一年,并且在使用过程中保持原有物质形态的资产。
二、固定资产编号办法
第1位第2位第3位第4位第5位第6位第7位公司使用部门资产名称代码资产级别购入年份类别编号流水号1、公司代码
取公司名称的拼音首字母简称,如“物业管理有限公司”为DYWY
2、部门代码
总经办ZJB
财务部CW
行政人事部XZ
工程部GC
安保部AB
保洁部BJ
管家部GJ
3、资产名称代码
一般取资产名称的拼音首字母前两到三位或者取众所周知的英文简写做代码。
4、资产级别编号
A类:是指2000元(含2000元)以上的固定资产;
B类:是指1000元(含1000元)以上2000元以下的资产;
C类:是指500元(含500元)以上1000元以下的资产,及使用期限超过1年的100元以上500元以下的资产。
5、年份代码
使用年份后两位,如2014年就是14
6、固定资产类别编号
01流水号机械、工具、设备类:电锤、电钻、角磨机、气泵、清洗机、电焊机等
02运输工具类:三轮车、垃圾车等
1/ 2。