管道排粪系统安装和操作手册
- 格式:pdf
- 大小:1.54 MB
- 文档页数:43
(最新版)PVC排水管道安装操作手册1. 简介本手册旨在提供最新版的PVC排水管道安装操作指南。
通过遵循本手册,用户可以确保管道系统的正确安装、安全和高效运行。
2. 准备工作2.1 材料准备- PVC排水管材- PVC排水管件- 切割工具- 粘接剂- 螺栓和螺母- 水平尺2.2 工作环境- 确保工作场所有足够的空间进行操作- 确保工作场地平整、无障碍物3. 安装步骤3.1 管道布局设计- 根据设计图纸,进行管道布局设计- 确保管道走向合理,符合建筑物的结构和功能需求3.2 管道切割- 使用切割工具对PVC排水管进行切割- 确保切割面光滑、无毛刺3.3 管件安装- 将管件与管材连接,确保连接紧密- 使用螺栓和螺母将管件固定在适当的位置3.4 管道弯曲- 在管道需要弯曲的地方,使用专用的弯曲工具进行弯曲- 确保管道弯曲处光滑、无裂缝3.5 管道连接- 使用粘接剂将两根管道连接起来- 确保连接处牢固、无泄漏3.6 检查与调整- 检查管道系统的安装是否正确、牢固- 调整管道走向,确保符合设计要求4. 安全与环保- 在操作过程中,严格遵守安全规程,确保人身安全- 正确使用工具和设备,防止事故发生- 注意环境保护,妥善处理废弃物5. 故障处理- 如果管道系统出现泄漏,立即停止使用,并查找原因进行修复- 如果管道系统出现堵塞,使用适当的工具进行疏通6. 维护与保养- 定期对管道系统进行检查、维护- 发现损坏或老化现象,及时进行修复或更换7. 技术支持- 本手册仅供参考,如有任何技术问题,请随时与我们联系- 我们的技术团队将竭诚为您提供支持和帮助8. 结尾通过遵循本手册,用户可以确保PVC排水管道的正确安装、安全和高效运行。
感谢您的使用,祝您工作顺利!。
安装化粪池管子操作方法
1. 准备工具和材料:化粪池,管子,法兰、密封圈等连接件,扳手,扁钳,切割工具,胶水,甚至可能还需要挖掘机等大型设备。
2. 确定管子的布局和位置:按照设计图纸或工程要求,确定管子的布局和位置,标记出管子开口的位置和深度。
3. 开挖井口:根据设计和实地情况,用挖掘机或手工工具,在安装位置上方开挖一个适当的井口。
4. 安装法兰:根据管子的规格和连接方式,在井口的底部安装法兰和密封圈,然后用扳手拧紧螺栓。
5. 切割管子:按照设计要求,将管子切割成合适的长度,并进行必要的加工处理。
6. 安装管道:将管道连接到法兰上,用扳手拧紧螺栓。
如果需要使用胶水固定,需要在连接处涂上胶水,并进行二次拧紧。
7. 测试管道:用水或其他流体为管道通风,检查所有连接处是否有漏水情况。
如有漏水,需要重新拧紧或更换密封圈等措施。
8. 填充和封闭井口:在管道测试通过后,需要将井口填充并封闭,确保安装完成。
化粪池排气管安装方法
化粪池是农村和一些偏远地区常见的污水处理设施,它能有效地处理人类粪便和厨余垃圾,减少对环境的污染。
而化粪池排气管的安装对于化粪池的使用和维护至关重要。
下面我将为大家介绍化粪池排气管的安装方法。
首先,选择合适的排气管材料。
排气管一般选用PVC管道,它具有耐腐蚀、耐压、不易老化的特点,是比较理想的材料。
在购买排气管材料时,要确保管道的直径和长度符合实际需要,并且要选择质量可靠的产品。
其次,确定排气管的位置。
排气管的位置应该远离居民区和饮用水源,以免排放的气体对人体健康造成影响。
同时,排气管的位置应该便于日常维护和清洁,方便排放产生的气体。
然后,进行排气管的安装。
首先要在化粪池的顶部或者侧面开一个适当大小的孔,然后将排气管插入孔内,确保密封性良好。
在连接排气管的过程中,要注意使用专用的密封胶和密封垫,以确保排气管与化粪池的连接处不会出现漏气现象。
接下来,进行排气管的固定。
排气管安装好后,要用支架或者固定夹将排气管固定在墙面或者地面上,以防止管道晃动或者脱落。
最后,进行排气管的测试。
安装完成后,要进行排气管的测试,确保排气管安装牢固,没有漏气现象。
可以用肥皂水涂抹在连接处,如果有气泡冒出,则表示存在漏气现象,需要及时进行修补。
总之,化粪池排气管的安装方法并不复杂,但是需要注意材料的选择、位置的确定、安装的细节以及测试的步骤。
只有做到每一个环节都严谨细致,才能确保排气管的安全可靠,从而保障化粪池的正常使用和环境的清洁。
希望以上内容对大家有所帮助。
化粪池施工化粪池是一种用于存放和分解废物的设备,常见的材料有钢筋混凝土、玻璃钢等。
本文将以玻璃钢化粪池施工为例,介绍该过程的主要步骤和注意事项。
一、施工前的准备工作1.完善施工方案:根据实际情况确定化粪池的尺寸和设计参数,绘制出详细的施工图纸。
2.选购材料和设备:根据化粪池的尺寸和施工图纸,选购适当的玻璃钢板材、连接件、密封胶等材料,同时备齐施工所需的工具和设备。
3.确保场地平整:在施工前要对施工场地进行清理,确保场地平整,并清除杂物和障碍物,以确保施工顺利进行。
二、化粪池施工的步骤1.建立施工模板:根据施工图纸,按照化粪池的尺寸和形状建立施工模板,用于引导施工过程中板材的切割和拼装。
2.切割板材:按照施工模板的标示,使用适当的工具对玻璃钢板材进行切割,以获得符合尺寸要求的板块。
3.浸泡处理:将切割好的玻璃钢板材浸泡在特定的树脂液体中,使其充分渗透,提高板材的强度和耐久性。
4.进行拼装:使用适当的连接件将板材按照施工图纸上的要求进行拼装,确保连接紧固,无松动,并进行必要的密封处理。
5.安装排水管道:根据化粪池的设计要求,在施工过程中安装好排水管道,并与化粪池的出口相连接,确保顺畅排出废物和污水。
6.检查和测试:在施工完成后,应进行全面的检查和测试,确保化粪池的结构和功能符合设计要求和使用标准。
三、化粪池施工的注意事项1.施工过程中应加强安全意识,保证施工人员的人身安全,并进行必要的安全防护措施。
2.在施工过程中应严格按照施工图纸进行操作,确保化粪池的尺寸和形状符合设计要求。
3.施工现场要保持清洁,及时清除施工过程中产生的垃圾和废料,确保施工质量和环境卫生。
4.在进行板材的切割和拼装时,要注意安全用具和防护措施,并务必遵循操作规程和操作要求。
5.施工过程中要注意保持板材的平整和水平,确保化粪池的结构稳定,避免出现泄漏或损坏等情况。
6.在施工完成后,应进行全面的检查和测试,确保化粪池的使用功能正常,排除隐患和安全风险。
粪污处理设备操作规程最新粪污处理设备操作规程一、设备操作前的准备工作1. 进入设备操作区域前,应穿戴好防护用品,如工作服、手套、口罩、防护眼镜等。
2. 检查设备的工作状态和运行情况,确保设备正常运转。
3. 准备好所需的工具和耗材,如清洗工具、清洗剂等。
二、设备操作流程1. 打开设备的电源开关,并确认设备的供电情况。
2. 检查设备的进水和排水管道是否畅通,如有堵塞应及时清理。
3. 打开设备的进水阀门,使污水流入处理设备。
4. 观察设备的运行情况,确保设备正常工作。
5. 定期监测设备的工作参数,如温度、压力等,如发现异常情况应及时处理。
6. 如需进行设备清洗或维护,应按照设备操作手册进行操作,确保操作正确、安全。
7. 按照设备的处理周期进行操作,如设备处理周期为一天,在处理完一天的污水后,应关闭进水阀门并排空设备内的污水。
8. 定期对设备进行检修和保养,如更换滤网、清洗设备内部等。
三、设备操作注意事项1. 操作人员应具备相关的专业知识和技能,熟悉设备的操作方法和注意事项。
2. 操作人员应经过专业培训,并持有相关证书。
3. 操作时应注意安全,严禁将手部或其他身体部位放入设备内部。
4. 在操作过程中,如发现设备异常,应及时关闭电源,并进行检修。
5. 操作人员应保持设备操作区域的清洁和整洁,避免杂物堆放和污染设备。
6. 严禁将有害物质投放到处理设备内,以免对设备造成损坏。
四、设备操作的应急措施1. 在操作过程中,如发生设备故障或异常,应立即关闭设备,并通知设备维修人员进行处理。
2. 如发生污水泄漏或溢出,应及时采取措施进行清理和处理。
3. 在操作过程中,如发生意外事故,应立即拨打急救电话进行救助。
五、设备操作记录和汇报1. 操作人员应按照规定的操作记录表记录设备的运行情况和操作过程,包括设备的启停时间、供水量、水质监测结果等。
2. 操作人员应按照规定的时间和方式向主管部门进行设备操作的汇报,如设备的故障情况、工作记录等。
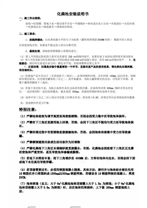
化粪池尺寸参数及安装示意图一、产品尺度:化粪池尺寸见表1.产品尺寸示意图1、图2.表1.化粪池尺寸表(单位:mm)图1.产品尺寸示意图图2.二、化粪池合流排水使用系数表有效容积(M³)100% 70% 40%75 145~230(人)175~290(人)584~750(人)100 195~315(人)235~378(人)685~1058(人)型号容积(M³) 直径(D)进水口管径池长(L)H1 h1 h2初始环刚度(强度)Ⅰ型Ⅱ型BH-11 75 33 00 3100 3050 ≥5000N/M²≥10000 N/M²BH- 100 3050 ≥5000N/M²≥10000 N/M²安装参照图3 基坑深根据标高定挖坑总深度=Ha+Hb+Hc+HdHa:进水管顶到地面高度Hb:进水管顶到沙垫层高度Hc:沙垫层高度200MMHd:卵石垫层100MM 、素砼垫层100MM(地基承载能力≥10KN可免此项)管网标高= Ha+进出管直径D注:池体顶部到地面距离至少500mm以上(车行道要求池体顶部到地面距离至少600mm)三、最小挖坑尺寸化粪池最小挖坑尺寸见表2及图3型号有效容积(M3)进水口管径(mm)基坑长(mm)基坑宽(mm)基坑深*(mm)BH-1 800 Ha+3100 BH- 00 3800 Ha+3100 *基坑深:深度根据管网标高确定挖坑总深度=Ha+Hb+Hc+HdHa:进水管顶到地面高度Hb:进水管顶到沙垫层高度Hc:沙垫层高度200MMHd:混凝土垫层200MM(地基承载能力≥10KN可免此项)管网标高= Ha+进出管直径D图3 安装示意图。
化粪池安装说明书一、施工作业流程:→放线→挖基槽、排地下水→垫层找平夯实→平铺细沙→核对进出水口方向→吊装就位→分层回填→化粪池注水→砌连接井→现场初步验收。
二、施工要求:1、放线挖槽坑:以化粪池最小开挖尺寸为标准(罐体四周预留500MM间距)根据开挖土质进行放坡放线开挖,如果是不稳定的土质应分梯开挖。
2、基底处理:基础处理要根据土质情况进行:(1)原土开挖稳定性好的土质可以直接用 200 ㎜的细沙找平,如果有地下水的必须四周开深沟排水(2)原土开挖承载力较差或回填土开挖的都必须做200㎜的混凝土垫层,再用100㎜的细沙找平。
3、吊装就位:就位时注意进出水方向,测定水平度,局部调整垫层使之水平。
4、分层回填:回填是安装中最重要的一个环节,直接关系产品的使用效果,等比例先回填两侧,再回填两头。
(1)化粪池产品半径以下(尤其池体下三角区),必须用细砂回填,并在回填 400mm 高后冲水,使细砂回填层密实,直至填至罐体的三分之二,再开始灌水。
为防止罐体移位的办法,可用若干沙袋,放置于罐体两侧的下三角区;(2)若地下水比较丰富,为防止池体外水位过高而导致浮灌,在池体外回填 600mm 细砂并用水冲实后,一边回填同时一边给池体灌水,灌水高度 800mm。
再继续用细砂填至池体半径处。
(3)池体半径三分之二以上部分可用素土回填并夯实,密实度≥0.95,回填完毕后必须将池体内灌满水,使池壁内外受力平衡。
特别注意:(1)严禁池体底部为调节高度而局部垫硬物,否则会因受力集中而导致池体损坏。
(2)严禁在下三角区直接用泥土回填,否则,会因下三角区不能均匀受力而导致池体损坏。
(3)严禁回填过程中有坚硬物直接接触池体,否则,会因池体局部集中受力而导致渗漏。
(4)严禁倾倒建筑垃圾或生活垃圾作为回填物(4)严禁化粪池下三角区未填细砂就直接灌水,否则,化粪池会因底部下三角区无支撑而使池体严重变形,甚至导致池体渗漏或撕裂。
(5)若地下水特别丰富,则下三角填沙至 600MM 后,立即在池体内注水,否则会因下面或地下水位高而导致浮罐。
排水系统管道安装方案1、安装前应根据设计图纸密切配合土建做好预留洞。
雨立、污、粪立管的安装,自下而上安装和固定方法施工。
排水立管位置确定时应考虑侧墙和后墙饰面厚度自顶层吊线坠,弹正立管安装垂直中心线,作为控制立管垂直基准中心线:2、测好管道尺寸进行断管,断口要平齐,管道粘接应将粘面砂纸打毛,并用干布擦净,粘接表面不沾有尘埃,水迹及油污,当表面沾有油污时,应用棉纱沾丙酮等清洁剂擦净,胶采用毛刷涂刷被粘接插口外侧及粘接承口内侧时,应轴向涂刷,动作迅速,涂抹均匀,即找准方向将管子轻轻插入承口,对直后挤压。
管端插入深度至少应超过标记。
并保证承插接口的直度和接口位置正确,且静置2~3分钟,插接过程中,可稍做旋转,但不得超过1/4圈,不得插到底后进行旋转。
承插接口接完毕后,应立即将接头处多余的胶粘剂用棉纱或干布擦揩干净。
3、当层高小于或等于4m时,每层设一个伸缩节,所有附件,管件必须用与管材同一厂家品牌,立管穿楼板处设置保护套管,排水管穿楼板、屋面的套管,重点注意防渗漏。
严格按照规范施工。
排水管在转弯处,三通连处,存水弯均需带清扫门的管件,支管向干管连接时,排水管在弯处宜采用45度三通,主管与出户管(或排水横管)连接时,必须用一个45度弯头,这出户管放大一级管径,排水横管与主管相接不得用T形三通,宜采用45度三通。
4、管道支架的位置,先选择在柱、混凝土墙、砖、梁上,然后才是楼板上。
5、管道系统安装完毕,应对管道的外观质量和安装尺寸进行复核检查,检查无误后,再分层进行通水试验。
排水系统按给水系统1/3配水点同时开放,检查排水是否畅通,有无渗漏。
埋地管灌水试验的灌水高度不得低于底层地面高度,灌满水15分钟后,若水面下降,再灌满延续5分钟,以液面不下降为合格。
雨水污水管道施工操作手册本操作手册旨在指导雨水污水管道施工的步骤和规范。
请按照以下步骤进行操作:1. 施工前准备:- 确保所有必需的工具和材料到位,并进行检查。
- 清理施工现场,确保没有障碍物和危险源。
- 检查施工区域,确保不会对周边环境和建筑物造成影响。
2. 施工方案确认:- 根据设计图纸和规范要求,确认施工方案。
- 确定管道的铺设路径和连接点位置。
- 审查施工方案,确保符合相关法规和标准要求。
3. 管道铺设:- 根据施工方案,铺设管道并进行固定。
- 检查管道的平整度和水平度,确保符合要求。
- 进行管道连接,使用合适的连接件和密封材料。
4. 管道测试:- 完成管道铺设后,进行测试以确保管道的质量和密封性。
- 使用相应的测试设备和方法,进行压力测试和漏水测试。
- 根据测试结果,修复任何发现的问题,并重新测试。
5. 管道保护与维护:- 在管道铺设完成后,进行管道的保护和维护工作。
- 安装适当的防护设施,防止外部损坏。
- 定期检查和清理管道,确保畅通和正常运行。
6. 完工验收:- 完成所有施工工作后,进行验收和检查。
- 根据设计要求和施工规范,检查管道的质量和符合性。
- 提交完工报告,并进行相应的手续和文件归档。
请注意,在进行施工操作时,始终遵循安全标准和规范要求。
如有任何疑问或问题,请随时咨询相关专业人员。
操作手册内容仅供参考,请根据具体情况和要求进行调整和适应。
以上是雨水污水管道施工操作手册的内容,希望对您有所帮助。
化粪池使用说明书1. 产品概述
1.1 化粪池的定义和作用
1.2 主要组成部分及功能介绍
2. 安装与调试
2.1 环境选择与准备工作
- 地理位置选定原则
- 基础设施建设需求评估
- 材料采购清单
2.3 施工流程图示
4、操作指南
4.1使用前注意事项
-操作人员安全须知
-设备运行环境要求
4.2正常使用过程中应遵守的规范
-日常保养
–清洁卫生
5、故障排除方法
-故障现象描述
–可能引起该问题的因素列表
6、日常维护计划表
7、附件:
A:化粪池结构示意图(CAD文件)
B:相关法律条款摘录
注释:
- 化粪池是一种专门处理厕所废物并将其转变为肥料或其他可再利用资源的系统。
通过有效地收集,储存和分解有机废物,可以实现对水源和土壤质量进行保护,同时减少对环境的污染。
- 化粪池通常由储存槽、进出口管道、沉淀室和分解室等组成。
其中,储存槽用于收集废物并进行初步处理;进出口管道负责引导废物流入和排放;沉淀室通过重力作用使固体颗粒下降到底部,并将液态部分向上送至分解室中进行二次处理。
法律名词及注释:
1. 环保局:指地方设立的专门机构或行业管理单位,主要职责是监督和推动当地环境保护工作,在化粪池使用过程中可能需要与其合规配合。
2. 污水处置条例:一种针对城市生活污水产生、输送以及处理方式的相关法律文件。
在选择化粪池安装位置时需遵从该条例所提供的限制条件。
清粪机购买回来以后,就需要进行正确的安装,那具体的方法和注意事项是什么呢?想必大家也是比较想知道的。
下面,就针对这个问题给大家分享一下,以便大家进行参考。
具体的安装方法是:①地沟设计一般建议设计成一边深一边浅,深的那边应是出类和固定主机的地方,深的那头一般设计成30-35厘米,浅的那头-般设计成16-18厘米即可,这样便于清舍时候拿水往一头流,另外便于主机隐藏于地下。
②主机:主机安装应挖成1米见方,深70厘米的坑,然后使混凝土浇注,浇注完上平面应比地沟底面低12-13厘米,最好打上预埋铁,便于安装主机,拿电焊点上几点即可或使用膨胀螺丝也可。
③转角轮:安装转角轮千万要注意参考安装图,绳子绕的轮槽边是中心,不是转向轮的轴是中心,如果中心找错了,刮粪时粪板将跑偏不稳定。
中心找好后用混凝土浇注,浇注至转向轮轴露出来4厘米即可。
转向轮高度,从沟底往上量20厘米水泥墩60*60。
④绕绳:应先把绳子一头在主机两个绕绳轮绕满,然后再把转向轮绕上。
最后在一个刮粪板上扣死即可。
⑤紧绳:应该有2个人,1个人把着开关,另1个人把绳子从刮粪板架子上绕过去,然后把绳子头固定的转向轮的轴上,然后一一个人拉绳子,一个人开开关,主机把绳子拉紧即可。
在安装时,具体需要注意的事项是:1、安装时,主机所用水泥地角固定装置应埋入地下50cm,以防拉力过大时脱出。
2、转角轮露出地面部分不易过长,转角轮外切线与粪道中心线重合,即外切线置于粪道中心线,防止清粪过程中粪板走偏。
3、安装摆线针轮减速机的工作位置一般为水平位置。
在安装时最大的水平倾斜角一般小于15°。
在超过15°时应采用其他措施保证润滑充足和防止漏油。
4、减速机出厂时内部一般无润滑油,使用前请给减速机加注30#润滑油。
加油时可旋开机座上部的通气帽即可加油。
放油时旋开机座下部的放油塞,即可放出污油。
5、粪道一般要求30-50cm深度。
6、一拖四时,清粪机的配套电机功率一定要在2.2千瓦以上。
养殖设备自动清粪操作指南随着养殖业的发展,养殖设备也逐渐智能化、自动化,其中养殖设备自动清粪是一项重要的技术。
本文将介绍养殖设备自动清粪的操作指南,帮助养殖户更加便利、高效地进行清粪操作。
1. 确认设备是否支持自动清粪功能首先,需要确认自己使用的养殖设备是否支持自动清粪功能。
如果没有该功能,则需要先购置相应的设备,或者进行改造。
目前市场上已经有很多支持自动清粪的养殖设备,包括鸡舍、猪圈、牛棚等,可以根据不同需求进行选择。
2. 安装自动清粪设备在确认设备支持自动清粪功能后,需要进行自动清粪设备的安装。
一般来说,自动清粪设备由清粪器、输送系统、储存系统等部分组成。
具体的安装步骤需要根据设备的不同进行操作,一定要按照说明书进行正确安装,保证设备的正常运行。
3. 设置自动清粪的时间间隔安装自动清粪设备之后,需要设置清粪时间间隔。
不同的设备清粪时间间隔的设定可能会有所不同,但是一般都可以通过设置控制器来实现。
在设置时间间隔时需要考虑到动物的数量、粪便的积累情况以及环境因素等多方面的因素,以便达到最佳的清洁效果。
4. 确定自动清粪的清理方式自动清粪设备可以根据不同的清理方式来实现自动清理。
一般常用的清理方式有以下几种:•水冲清粪:通过高压水枪将粪便冲洗到下水管道中,一般适合于小型养殖场。
•机械清粪:通过机械设备将粪便清理到储存系统中。
•真空清粪:通过真空泵将粪便吸入储存系统中,适用于大型养殖场。
需要根据自己的养殖场实际情况选择不同的清理方式以达到最佳的清理效果。
5. 定期维护设备养殖设备自动清粪需要定期进行维护,以保证设备的正常运行。
一般需要定期清理输送系统和储存系统,检查清粪器的运行状态,并对设备进行常规检查和维护。
另外,还需要定期更换配件以保证设备的寿命和使用效果。
6. 结语养殖设备自动清粪是一项高效、便利的技术,可以大大提升养殖场的清洁度和卫生条件,减少劳动力的投入,具有广泛的应用前景。
通过本文的介绍,相信大家已经掌握了养殖设备自动清粪的操作指南,希望能够帮助到有需要的养殖户。
化粪池排气管安装方法
化粪池排气管安装步骤如下:
1. 准备工作:首先确定排气管的位置和路径,确保通风口通向室外,并远离人口集中区域。
选择合适的排气管材质,如
PVC管或不锈钢管,并确保其长度足够覆盖整个化粪池。
2. 清除障碍物:清除化粪池周围的任何障碍物,如树木、建筑物或其他设施,并确保安装路径的畅通。
3. 排气管连接:将排气管的一端与化粪池的排气口连接。
使用密封胶或管道连接胶圈确保连接处密封。
4. 确保水平:使用水平仪测量排气管的水平度,并进行必要的调整,确保排气管保持水平。
5. 固定排气管:使用支架或固定夹将排气管固定在合适的位置,以确保排气管安全牢固。
6. 测试排气管:在排气管安装完成后,可以进行测试以确保其正常工作。
可以通过排气口将少量水注入化粪池中,并观察水是否正常排出。
7. 检查密封性:检查排气管连接处是否密封良好,如有漏水现象,应及时修复或更换密封件。
8. 定期维护:为了确保排气管的正常运行,定期清理和检查排
气管,以防止堵塞或其他故障的发生。
请注意,这些步骤仅供参考,具体操作还需根据实际情况和安装要求进行调整。
化粪池水泥管施工流程与注意事项下载温馨提示:该文档是我店铺精心编制而成,希望大家下载以后,能够帮助大家解决实际的问题。
文档下载后可定制随意修改,请根据实际需要进行相应的调整和使用,谢谢!并且,本店铺为大家提供各种各样类型的实用资料,如教育随笔、日记赏析、句子摘抄、古诗大全、经典美文、话题作文、工作总结、词语解析、文案摘录、其他资料等等,如想了解不同资料格式和写法,敬请关注!Download tips: This document is carefully compiled by theeditor.I hope that after you download them,they can help yousolve practical problems. The document can be customized andmodified after downloading,please adjust and use it according toactual needs, thank you!In addition, our shop provides you with various types ofpractical materials,such as educational essays, diaryappreciation,sentence excerpts,ancient poems,classic articles,topic composition,work summary,word parsing,copy excerpts,other materials and so on,want to know different data formats andwriting methods,please pay attention!化粪池水泥管施工流程及注意事项详解化粪池水泥管施工是城市污水处理系统中的重要环节,其工艺流程的规范性和施工过程中的注意事项对于整个工程的质量和安全性至关重要。
猪场排污管道的设计及粪便污水处理猪场排污管道的设计及粪便污水处理排污管道的设计设计原则一要有利于猪场的防疫,清洁、干净、卫生,不留积垢,有利于粪便减量化。
二要做到雨污分离、干湿分离、人猪分离。
三要有利于饲养人员喂料和清粪。
四要运行顺畅不易阻塞,易于疏通和维修。
排粪沟、排尿沟、雨水沟的设计简易模式:每栏设1个洞,长35厘米、高10厘米,与外墙底的排尿沟相连。
在外墙的底部设一条水泥排尿沟,宽10厘米、高20厘米,倾斜度3%〜5%,排尿沟与沉淀池相连,沉淀池设在栏舍下端。
管道模式:中小型猪场排水最好采用管道模式设计,做到雨污分离。
即屋面雨水采用天沟(可用半边塑料管连接)收集,从明道直接排放。
污水走暗(管)道,采用漏缝地板设计,接入集污池(沉淀池), 从而达到雨污分离,以降低污水处理成本。
粪便污水的无害化处理设计标准设计排放标准执行《畜禽养殖业污染排放标准》。
设计原则处理工艺要成熟可靠,能确保出水的水质达到排放标准,保证长期稳定运行。
中型猪场采用设备要先进、技术经济合理、投资少、运行费用低。
最理想的办法就是争取国家生猪养殖标准化建设项目,并对沼液进行生态循环利用。
几种无害化处理方式:一是沼气池发酵处理。
二是生物活性垫料中推行;三池”建设和限制养殖规模,能有效降低养殖污染。
此法虽不能达到《畜禽养殖业污染排放标准》,但经济实用。
可以降低猪场废水中的有机物浓度及氨氮含量,降低养殖污染,净化周边的环境卫生,具有良好的社会效益。
1.根据土地的吸纳能力,对每个动物饲养场限制养殖规模。
2.采用人工拾粪工艺,推行简量化排放,雨污分离。
3•推行粪便堆放池、发酵(沉淀)池、生物净化池建设。
即:粪便不准露天堆放,建水泥池集中堆放,发酵出场。
尿液污水经干湿分离(过滤)后排入发酵(沉淀)池,经沉淀发酵后,排入生物净化池(塘),再经生物净化或人工湿地吸收后排放。
设计说明按每头猪每天污水排放量20升计算,污水在沉淀池中发酵15天为一个周期,沉淀发酵后的污水中富含碳氢化合物、氮、磷等有机物,经生物净化池(塘)自然吸收后,可以减轻环保压力。
化粪池排气管安装方法
化粪池排气管的安装是化粪池系统中非常重要的一环,正确的安装方法可以有
效地保障化粪池的正常运行,避免因排气管安装不当而引起的问题。
下面将介绍化粪池排气管的安装方法,希望能对大家有所帮助。
首先,选择合适的排气管材质。
化粪池排气管一般选用PVC管或者不锈钢管,这两种材质都具有耐腐蚀、耐高温、耐压等特点,非常适合作为排气管的材质。
在选择材质时,需要根据化粪池的实际情况和使用要求来确定。
其次,确定排气管的长度和直径。
排气管的长度和直径需要根据化粪池的位置
和排气口的位置来确定,一般来说,排气管的长度不宜太长,以免影响排气效果,直径也要根据排气量来确定,一般情况下,直径不宜过小,以免影响排气的通畅。
然后,进行排气管的安装。
首先需要在化粪池的顶部或者侧面开一个适当大小
的排气口,然后将排气管与排气口连接,使用专用的密封胶水或者密封胶带进行密封,确保排气管与排气口连接处不漏气。
接下来,将排气管沿着墙面或者地面固定好,确保排气管的稳固和安全。
最后,进行排气管的测试。
安装完成后,需要进行排气管的测试,打开化粪池
的排气阀门,观察排气管的排气情况,确保排气通畅,没有漏气现象。
如果发现问题,需要及时进行调整和修复,确保排气管的正常使用。
总之,化粪池排气管的安装是化粪池系统中非常重要的一环,正确的安装方法
可以有效地保障化粪池的正常运行。
在安装排气管时,需要选择合适的材质、确定合适的长度和直径,进行正确的安装和测试,确保排气管的通畅和安全。
希望以上内容能够对大家有所帮助,谢谢阅读!。
污水管道及化粪井一、管道安装管道安装从上游至下游依次安装,在每座检查井的中心位置插立测量杆做为标志桩。
用吊车吊起地一节干放入槽底,插口对准检查井,即顺水流方向,在上游检查井中心位置架立经纬仪,以下游检查井测量杆为试点,于承口前端固定一跟测量杆使三点成一直线。
使管材插口中心对准检查井测量杆,承口中心线对准惩承口前端测量杆。
第一管材完成方向找正。
而后用水准仪分别观测承口、插口,管身位置的管顶高度,如与设计高度发生偏差,可填垫石或清除砂基础。
管材就位后,管底两侧的腋角用砂石填充密实,第二节管材就位前,在插口端安装橡胶圈,橡胶圈的形式、截面尺寸、压缩率要符合设计要求,吊车起吊第二节管材,使管材悬于沟槽之中。
插口对准第二接管插入第一接管内,施工时要保持同心插入。
平口管道安装由测量人员在条形基础上确定每检查井的中心位置,两个检查井之间设置一条标记记墨线。
吊车将平口管逐节吊入沟槽内,每节平口管中心垂线对准标记线,在每节管的底部采取临时加固措施,防止管材滚动。
两节管之间的接口缝隙填充麻绳,接口内,外侧做防水水泥抹带接口。
因设计采用360°砼基础,最后平口管两侧支钢模,浇注混凝土包管。
二、质量标准1)管道安装必须稳固,管底不得出现倒坡(由水准仪控制)2)管材不得有裂缝、破损;管口间隙均匀,不得错口。
3)管道内不得混入泥土、砖石、木材等杂物。
4)承插口、管接口橡胶圈不得出现闷鼻、扭曲、跳井、凹凸、外露。
三、新建管道与通水管道连接1)区域系统的管网施工完毕,并经建设单位验收合格后,即可安排通水事宜。
2)通水前应做周密安排及编写连接实施方案,做好落实工作,对相接管道的结构形式、高度、平面位置、截面形状尺寸与管网管系,停水截流降低水位的可能性、原施工情况。
管内有毒气体与物质等资料,均应作周密调查和研究。
3)作好截流,降低相接通管道内水位的实际实验,必须作到在规定的断流时间内完成接头、堵塞、拆堵、达到按时通水要求。