进户要交契税购房合同吗
- 格式:doc
- 大小:35.00 KB
- 文档页数:19
购房合同是购房过程中不可或缺的重要文件,它明确了买卖双方的权利义务,是办理契税缴纳的依据。
购房合同上载明了购房款的总价、付款方式、交房日期等重要信息,这些信息对于计算契税税额具有重要意义。
那么,契税具体是如何按购房合同交的呢?
首先,购房者在签订购房合同后,需要向税务机关申报缴纳契税。
申报时,需要提供购房合同原件及复印件、购房人身份证原件及复印件等材料。
税务机关将对申报材料进行审核,确认无误后,将出具契税缴纳通知书。
其次,购房者根据缴纳通知书上载明的税额和缴纳期限,到指定的银行或税务机关缴纳契税。
缴纳方式可以是现金、转账、支票等。
缴纳完成后,购房者将获得税务机关开具的完税证明。
需要注意的是,契税的缴纳期限为纳税人签订土地、房屋权属转移合同的当天起10日内。
逾期未缴纳的,将面临滞纳金的处罚。
此外,还有一些特殊情况需要特别注意:
1. 对于已签订购房合同但未办理网签手续的,购房者应在办理网签手续后及时申报缴纳契税。
2. 对于二手房屋交易,购房合同的原件和复印件由税务机关收存,购房者无需提交。
3. 对于购房合同上的购房款总价与实际购房款不符的,应以实际购房款为准计算契税。
4. 对于购房合同中约定的购房款分期支付的,应以最后一期支付的购房款作为契税计税依据。
总之,契税按购房合同交,是确保国家税收政策落实的重要举措。
购房者应严格按照税法规定,及时申报缴纳契税,以免给自己带来不必要的麻烦。
同时,税务机关也将加大对契税缴纳的监管力度,确保国家税收收入。
首先,购房合同签订后是否需要交税,主要取决于购房的类型。
对于新建商品房,购房合同签订时并不需要立即缴纳契税。
根据我国税法规定,新建商品房的契税是在开发商收齐房款后,购房合同在房管局备案后再缴纳的。
在现实操作中,大多数开发商为了统一批量办理房产证,都会在签购房合同时全额代收契税,由开发商统一代缴。
对于二手房,购房合同签订后,需要缴纳契税。
购房合同在地税局申报后,购房者需在规定时间内缴纳契税。
有的经纪公司也要求代收代纳,在签定购房合同时代收。
其次,购房合同签订后,除了契税,还需要缴纳其他税费。
如维修基金、房产税、土地使用税等。
维修基金是在房屋交房前,购房者需按照每平方米建筑面积成本价的2%-3%缴纳。
房产税和土地使用税是领到房产证后才可以交税。
再次,购房合同签订后,缴纳契税的时间也有规定。
国家规定契税要在购房合同备案开始算起的一个月内缴清。
若购买的是新房,一般是根据开发商所给到的政策,在办理房产证或收房这两个阶段前往缴纳契税。
若购买的是二手房,那么在买卖双方前往房产局过户之前,就需要将契税缴清。
此外,购房合同上写的是父母的名字,需要办理哪些手续,交税钱吗?如果购房合同上写的是父母的名字,那么购房者需要提供相关证明材料,如身份证、户口簿、结婚证等。
办理房产证时,需要缴纳契税、维修基金等税费。
最后,购房合同备案后更名是否需要交税?购房合同备案后,如果想要更名,可能需要缴纳一定的税费。
具体是否需要缴纳税费,要询问当地住房管理部门。
购房合同备案更名流程较为复杂,需要提交相关证明材料,并经过审批。
总之,签购房合同后是否需要交税,要根据购房的类型、购房合同备案时间、房产证办理时间等因素来确定。
购房者在签订购房合同后,应了解相关税务政策,确保在规定时间内缴纳相关税费,以免影响房产证的办理。
一、落户条件1. 在南宁市通过合法途径购买、赠与、继承、自建等方式拥有房屋所有权的公民,可凭房屋所有权证申请办理其本人、配偶和未婚子女以及与其共同居住的父母(含配偶的父母)等直系亲属的南宁市居民户口登记。
2. 对于已购有商品住房但尚未取得房产部门颁发的房屋所有权属证书的申请人,可凭商品房购买合同、合同备案证明、购房发票、契税缴纳凭据办理南宁市居民户口登记。
二、落户流程1. 申请人准备好相关材料,包括购房合同、合同备案证明、购房发票、契税缴纳凭据等。
2. 申请人向南宁市公安户籍管理部门提交落户申请,并领取《落户申请表》。
3. 申请人按照要求填写《落户申请表》,并提交相关材料。
4. 公安户籍管理部门对申请人提交的材料进行审核,符合条件者,将在规定时间内办理户口迁移手续。
5. 申请人收到落户通知后,到指定地点领取户口簿,完成落户手续。
三、所需材料1. 购房合同原件及复印件。
2. 合同备案证明原件及复印件。
3. 购房发票原件及复印件。
4. 契税缴纳凭据原件及复印件。
5. 申请人及家庭成员的居民户口簿、居民身份证原件及复印件。
6. 申请人及家庭成员的婚姻证明原件及复印件(如有)。
7. 申请人及家庭成员的出生证明原件及复印件(如有)。
8. 申请人及家庭成员的无犯罪记录证明原件及复印件(如有)。
四、注意事项1. 落户申请人在提交材料时,应确保材料真实、完整、有效。
2. 落户申请人需在规定时间内办理户口迁移手续,逾期未办理的,将视为放弃落户资格。
3. 落户申请人如有疑问,可拨打南宁市公安户籍管理部门咨询电话进行咨询。
购房合同落户政策为南宁市户籍管理制度改革的重要举措,为广大购房者提供了便捷的落户途径。
希望广大购房者能够充分利用这一政策,为自己及家人在南宁安家落户。
交契税的流程
在购买房产的过程中,交契税是一个不可忽视的环节。
了解交契税的流程,可以帮助我们更好地规划资金,并且在购房过程中避免不必要的麻烦。
接下来,我们将详细介绍交契税的流程。
首先,购房者需要在购房合同签订后的15天内,向当地税务局申报契税。
在申报契税时,需要提供购房合同、身份证明、房产证等相关资料。
税务局会根据房屋的实际交易价格来确定契税的具体数额。
接着,购房者需要缴纳契税。
契税的计算方法是根据房屋的实际交易价格来确定的,一般为房屋总价的1%-3%不等。
购房者可以选择一次性缴纳契税,也可以选择分期缴纳。
无论选择哪种方式,都需要在规定的时间内将契税缴纳到指定的银行账户中。
在缴纳契税后,购房者需要将缴税证明和其他相关资料提交给房屋交易的相关部门,以完成契税的登记手续。
完成登记手续后,购房者就可以正式取得房产的所有权证。
需要注意的是,如果购房者是首次购房并且符合当地政策规定
的条件,可能可以享受首套房优惠政策,包括契税减免或者减半等
优惠。
因此,在购房前建议购房者详细了解当地的相关政策,以便
在交契税时能够享受到相应的优惠政策。
总的来说,交契税是购房过程中不可或缺的一环。
购房者需要
在规定的时间内申报契税、缴纳契税,并完成契税的登记手续。
了
解契税的流程,可以帮助购房者更好地掌握购房过程中的资金流动,避免因契税问题而产生不必要的麻烦。
希望本文对您有所帮助,祝
您购房顺利!。
一、商品房契税发票商品房契税发票是购房者在购买商品房时,向国家税务机关缴纳契税的凭证。
根据《中华人民共和国契税法》规定,房屋买卖双方在办理产权过户手续时,必须缴纳契税。
契税的税率根据房屋性质、价格、购房者的身份等因素确定。
1. 发票内容商品房契税发票主要包括以下内容:(1)发票代码和号码:用于识别和查询发票信息。
(2)购买方名称:购房者的姓名或名称。
(3)销售方名称:房地产开发企业的名称。
(4)房屋基本信息:包括房屋坐落、建筑面积、房屋用途等。
(5)计税依据:契税的计税依据,即房屋交易价格。
(6)税率:契税的税率。
(7)税额:应缴纳的契税金额。
(8)发票打印日期:发票开具的日期。
2. 发票作用商品房契税发票具有以下作用:(1)证明购房者已缴纳契税。
(2)作为房产过户手续的一部分。
(3)作为购房者享有房屋产权的凭证。
二、购房合同购房合同是购房者与房地产开发企业之间就商品房买卖达成的协议。
购房合同主要包括以下内容:1. 房屋基本信息包括房屋坐落、建筑面积、房屋结构、房屋用途等。
2. 交易价格房屋的成交价格,包括首付款、贷款金额等。
3. 付款方式购房款的支付方式,如一次性支付、分期支付等。
4. 房屋交付房屋交付的时间、方式、条件等。
5. 违约责任买卖双方在交易过程中违约时的责任。
6. 争议解决交易过程中发生争议的解决方式。
7. 其他约定买卖双方认为需要约定的其他事项。
购房合同的作用:1. 明确买卖双方的权利和义务。
2. 作为房产过户手续的一部分。
3. 作为购房者享有房屋产权的凭证。
总结:商品房契税发票及购房合同是购房过程中不可或缺的法律文件,它们对保障购房者的合法权益具有重要意义。
购房者在购买商品房时,应仔细阅读并理解这两份文件的内容,确保自身权益得到充分保障。
同时,开发商也应按照相关法律法规,如实开具发票和签订合同,共同维护房地产市场的健康发展。
佛山购房合同备案前交契税
在佛山市,购房者在签订购房合同并办理备案手续之前,需要缴纳契税。
这一环节是房产
交易中的重要一环,不仅关系到购房者的权益保障,也是政府税收管理的必要程序。
本文
将为您详细解析佛山购房合同备案前交契税的范本内容,帮助您更好地了解和掌握相关流程。
我们来了解一下什么是契税。
契税是指在土地、房屋权属转移时,由承受方按照一定比例
向国家缴纳的一种财产税。
在佛山市,购房者需要在签订购房合同后、办理备案手续前,
向当地税务局缴纳契税。
契税的税率因房屋性质和购房者身份而异,具体标准可咨询当地
税务部门。
我们来看看佛山购房合同备案前交契税的范本内容。
一般来说,购房者需要准备以下材料:购房合同原件及复印件、身份证原件及复印件、房屋权属证明、购房发票等。
在准备好这
些材料后,购房者可以前往当地税务局办理契税缴纳手续。
在税务局,购房者需要填写《契税纳税申报表》,并提交相关材料。
税务局工作人员会对
购房者提交的材料进行审核,确保信息真实有效。
审核通过后,购房者需要按照核定的税
率缴纳契税。
缴纳完毕后,税务局会出具《契税完税证明》,作为购房者办理后续手续的
依据。
需要注意的是,购房者在缴纳契税时,应确保所提供材料的真实性和完整性,以免影响契
税缴纳和后续手续的办理。
同时,购房者还应关注当地政策的变化,以便及时了解和掌握
最新的税收政策。
首先,什么是契税?根据《中华人民共和国契税法》的规定,契税是指在中华人民共和国境内转移土地、房屋权属时,承受单位和个人应当缴纳的税款。
简单来说,就是购买房屋时需要缴纳的一种税费。
其次,购房签合同是否需要交契税?答案是:不一定。
以下情况需要缴纳契税:1. 购新房:在签订购房合同时,购房者就已经产生了契税的纳税义务。
一般来说,开发商会在收齐房款后,将购房合同在房管局备案,然后统一代缴契税。
所以,在签订购房合同时,购房者只需缴纳契税,无需担心其他手续。
2. 购二手房:在签订购房合同时,购房者也需要缴纳契税。
不过,具体缴纳时间是在房屋买卖合同在地税局申报后。
有些经纪公司也会在签订合同时代收代缴。
需要注意的是,购房者在签订购房合同时只是预缴契税,实际上并未缴纳给税务局。
真正缴纳契税的时间是在开发商收齐房款、购房合同备案后,由开发商统一代缴。
此外,以下情况不需要在签订购房合同时缴纳契税:1. 新政享受者:2016年2月22日后签订的正式购房合同,可以享受新政,即契税税率有所下调。
在这种情况下,购房者可以在办理产权证时再缴纳契税。
2. 非住宅类房屋:对于非住宅类房屋,如商业、办公、车库等,购房者在签订购房合同时无需缴纳契税。
最后,购房者在缴纳契税时需要提供的材料包括购房合同、身份证、户口本等。
购房合同是缴纳契税的重要依据,购房者需妥善保管。
总之,购房签合同是否需要交契税,取决于房屋类型、购买时间等因素。
购房者需了解相关政策和规定,确保在合适的时机缴纳契税,以免影响产权证的办理。
同时,保留好购房发票和契税票,这些文件在办理房产证、使用公积金偿还房贷、办理落户手续等方面都具有重要作用。
购房合同、契税发票和交房证明是购房过程中非常重要的三个文件。
它们各自具有不同的作用,但共同保障了购房者的权益,下面我们将对这三个文件进行详细解析。
首先,购房合同是购房者与开发商签订的一份法律文件,它明确了房屋的基本情况、价格、交付时间、违约责任等双方的权利和义务。
购房合同是购房者权益的保障,一旦开发商出现违约行为,购房者可以依据合同条款维护自己的合法权益。
因此,购房者一定要仔细阅读合同条款,确保自己的权益不受损害。
其次,契税发票是购房者支付契税的凭证,也是购房者取得房屋所有权的关键文件。
在我国,购房者在购买房屋时需要支付契税,这是国家对房地产交易征收的一种税费。
购房者需按照房屋的价值计算契税,并凭借购房合同和身份证等材料到税务部门缴纳。
契税发票的金额应当与实际缴纳的契税金额一致,否则可能导致购房者无法办理房产证。
最后,交房证明是开发商向购房者交付房屋的凭证。
交房证明中明确了房屋的交付时间、交付条件等信息。
购房者收到交房证明后,可以确认房屋已经达到交付标准,有权入住。
此外,交房证明还是购房者办理房产证的重要材料之一。
在办理房产证时,购房者需要提交交房证明、购房合同、契税发票等文件,以证明房屋的所有权和产权清晰。
购房合同、契税发票和交房证明三者之间存在密切的联系。
购房合同是购房者与开发商之间的法律约束,契税发票是购房者取得房屋所有权的凭证,交房证明是购房者确认房屋交付的依据。
只有同时拥有这三个文件,购房者才能确保自己的房屋权益得到保障。
在实际购房过程中,购房者应妥善保管好这三个文件。
一旦出现丢失、损坏等情况,购房者可能无法办理房产证,甚至可能导致房屋权益受损。
因此,购房者要在购房过程中注意保存好这三个文件,确保自己的权益不受损害。
总之,购房合同、契税发票和交房证明是购房者购房过程中必须关注的三种重要文件。
购房者要仔细阅读合同条款,确保自己的权益得到保障;按时缴纳契税,取得契税发票,确保房屋所有权的合法性;及时办理交房证明,确认房屋交付,为办理房产证做好准备。
小区新入住手续指南当您满心欢喜地拿到新房钥匙,准备开启全新的小区生活时,了解和办理新入住手续是至关重要的一步。
这不仅能让您顺利入住,还能确保您在小区中的各项权益得到保障。
下面,就为您详细介绍小区新入住手续的相关流程和注意事项。
一、入住前的准备在前往小区办理入住手续之前,您需要做好以下准备工作:1、仔细阅读购房合同和相关文件确认房屋的交付标准、面积、户型等是否与合同一致。
了解小区的物业管理规定、收费标准等重要信息。
2、准备好相关证件和资料购房合同原件及复印件。
业主本人的身份证原件及复印件(夫妻双方的需同时提供)。
户口本原件及复印件(如有)。
结婚证原件及复印件(如有)。
一寸免冠照片若干(用于办理相关证件)。
3、准备好款项按照合同约定,准备好房屋的尾款、契税、维修基金等费用。
准备好一定金额的现金,用于支付物业管理费、水电费等预缴费用。
二、前往小区办理入住手续1、签到并领取入住资料到达小区指定的入住办理地点后,先进行签到。
工作人员会为您发放入住资料,包括《入住通知书》、《业主手册》、《房屋质量保证书》、《房屋使用说明书》等。
2、核实业主身份工作人员会对您的身份进行核实,比对您提供的证件和购房合同上的信息。
3、缴纳相关费用根据小区的要求,缴纳房屋尾款、契税、维修基金等费用。
预缴一定期限的物业管理费、水电费等。
4、领取房屋钥匙和相关物品缴纳费用后,您将领取房屋的钥匙,包括入户门钥匙、房间钥匙、信箱钥匙等。
同时,可能还会领取到门禁卡、水卡、电卡等相关物品。
5、房屋验收在工作人员的陪同下,对房屋进行验收。
检查房屋的结构、墙面、地面、门窗、水电设施等是否存在质量问题。
如有问题,及时记录在《房屋验收表》上,并要求开发商或物业进行整改。
6、签订相关协议签订《物业管理服务协议》,明确双方的权利和义务。
签订《装修管理协议》(如有装修计划),了解小区的装修规定和要求。
7、登记业主信息填写《业主信息登记表》,包括家庭成员信息、联系方式、车辆信息等。
一、购房合同签订1. 确定购房意向:首先,您需要确定购房意向,选择合适的房源进行看房。
2. 签订购房合同:在确认购房意向后,与开发商签订购房合同。
购房合同应包括房屋的基本信息、价格、付款方式、交付时间、违约责任等内容。
3. 付款:按照购房合同约定,支付首付款及后续款项。
二、办理房产证1. 房地产证申请:在房屋交付后,向开发商申请办理房产证。
2. 提交材料:向房产局提交以下材料:(1)购房合同原件及复印件;(2)身份证、户口簿原件及复印件;(3)购房发票、契税完税证明等;(4)开发商提供的房屋验收合格证明。
3. 审核审批:房产局对提交的材料进行审核,符合条件后审批办理房产证。
三、办理落户手续1. 准备材料:根据济南落户政策,准备以下材料:(1)入户人申请;(2)入户人《居民身份证》、《结婚证》的原件及复印件;(3)入户人《居民户口簿》原件及复印件或常住户口所在地派出所出具的注明家庭成员关系的《户籍证明》;(4)入户人拟落户地派出所出具的《在济居住证明信》;(5)房产证原件及复印件;(6)购房合同及购房发票原件及复印件;(7)其他证明材料。
2. 提交材料:将准备好的材料提交给拟落户地派出所。
3. 受理审核:派出所对提交的材料进行受理和审核。
4. 办理户口迁移:审核通过后,派出所将为您办理户口迁移手续。
5. 领取户口簿:户口迁移手续办理完毕后,您将获得新的户口簿。
四、注意事项1. 落户政策:济南购房合同落户政策可能随时调整,请关注最新政策。
2. 材料准备:在办理落户手续前,请确保材料齐全、准确。
3. 时间:办理购房合同落户手续可能需要一定时间,请提前做好准备。
4. 费用:办理落户手续可能涉及一定费用,如户口迁移费、契税等。
5. 咨询:如有疑问,请咨询相关部门或专业人士。
通过以上步骤,您就可以在济南通过购房合同办理落户手续了。
祝您顺利落户济南!。
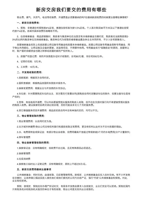
新房交房我们要交的费⽤有哪些物业费、煤⽓、天然⽓、电话等初装费、开通费是必须要缴纳的吗?在缴纳新房税费的时候要注意哪些事情呢?⼀、新房交房税费有:1、契税:⾮普通住宅契税按4%征收,普通住房标准为按1.5%征收。
个⼈⾸次购买90平⽅⽶及以下普通住房契约按1%征收。
各城市具体收费标准略有不同。
2、住房维修基⾦:商品房销售时,购房者与售房单位应当签定有关维修基⾦交缴约定,购房者应当按购房款2-3%的⽐例向售房单位交纳维修基⾦。
售房单位代为收取的维修基⾦属全体业主共同所有,不计⼊住宅销售收⼊。
房屋维修基⾦实际上包括房屋公⽤设施专⽤基⾦和房屋本体维修基⾦。
房屋公⽤设施专⽤基⾦简称专⽤基⾦,⽤于物业共⽤部位、公⽤设施及设备的更新、改造等项⽬,不得挪作他⽤。
专⽤基⾦实⾏“钱随房⾛”的原则,房屋转让时,账户⾥的余额资⾦也随之转移给房屋的新的产权所有⼈。
3、房屋产权登记费:有的开发商是办证时才收取的,住宅80元/套,⾮住宅550元/件。
4、证照印花税:5元/本。
5、⼯本费:10元/本。
⼆、开发商收取的费⽤:1.房款尾款:根据双⽅合同约定。
2.⾯积差额款:根据商品房⾯积实测技术报告书。
3.装修变更费⽤:根据业主与开发商的补充协议。
4.车位款:针对需要购买车位的业主,双⽅需另⾏签署合同(原购房合同约定赠送车位的除外,但要注意车位是有产权的)5.宽带、有线电视开通费:可以向⾃愿接受相关服务的购房⼈收取,但不应在交房时强⾏向不希望接受相关服务的购房⼈收费。
建议装修完后再交纳⽐较合理,否则可能会多交⼏个⽉的服务费。
6.其它增值服务项⽬开通费⽤:商品房买卖合同中没有单独约定的,均可以不交。
三、物业管理收取的费⽤:1.物业管理费⽤:以合同约定为准。
2.北⽅城市供暖费:物业公司没有权利强⾏和提前收取这笔费⽤,更没有权利以此作为不交付房屋的理由。
3.⽔、电费周转⾦或保证⾦:有部分物业会收取,但费⽤最⾼不宜超过常规家庭3个⽉的⽔电费⽤(分户计量除外)4.停车管理费四、物业装修管理收取的费⽤:1.装修保证⾦:没有明确规定,但收费不应过⾼,且⽆特殊原因必须退还。
首先,契税是国家对土地、房屋权属转移所征收的一种税收。
根据《中华人民共和国契税法》规定,契税的纳税人为房屋、土地权属的转移双方。
在购房过程中,购房者作为买方,需要按照规定缴纳契税。
缴纳契税是购房者合法取得房屋产权的重要前提。
其次,缴纳契税是保障国家财政收入的重要手段。
房地产交易是国家税收的重要组成部分,通过征收契税,可以增加国家财政收入,为国家的各项事业发展提供资金支持。
购房者按时缴纳契税,既是对国家税收制度的遵守,也是对国家财政的贡献。
再者,缴纳契税有助于规范房地产市场秩序。
购房者在取得购房合同之前缴纳契税,可以防止开发商恶意炒作房价,避免房地产市场出现泡沫。
同时,缴纳契税有助于打击“捂盘惜售”等违法违规行为,维护购房者的合法权益。
此外,缴纳契税是保障购房者自身权益的必要条件。
购房者缴纳契税后,可以依法取得房屋产权证书,从而确保自己的房屋产权得到法律保护。
如果购房者未缴纳契税,那么在房屋产权转移过程中,可能会遇到诸多法律纠纷,甚至可能导致购房合同无效。
以下是具体操作步骤:1. 购房者与开发商签订购房合同,明确房屋买卖双方的权利义务。
2. 购房者根据购房合同约定的金额,计算应缴纳的契税。
3. 购房者携带购房合同、身份证、户口簿等相关证件,前往当地税务机关办理契税申报手续。
4. 税务机关对购房者的申报信息进行审核,确认无误后,开具契税完税证明。
5. 购房者将契税完税证明交还给开发商,开发商在收到证明后,方可向购房者发放购房合同。
6. 购房者按照购房合同约定的日期,办理房屋产权登记手续,领取房屋产权证书。
总之,缴纳契税是购房者取得购房合同的重要环节。
购房者应充分认识到缴纳契税的重要性,按时足额缴纳契税,确保自身权益得到保障。
同时,相关部门也应加强契税征收管理,切实维护房地产市场秩序,促进我国房地产市场的健康发展。
契税住入再交的流程及注意事项下载温馨提示:该文档是我店铺精心编制而成,希望大家下载以后,能够帮助大家解决实际的问题。
文档下载后可定制随意修改,请根据实际需要进行相应的调整和使用,谢谢!并且,本店铺为大家提供各种各样类型的实用资料,如教育随笔、日记赏析、句子摘抄、古诗大全、经典美文、话题作文、工作总结、词语解析、文案摘录、其他资料等等,如想了解不同资料格式和写法,敬请关注!Download tips: This document is carefully compiled by theeditor. I hope that after you download them,they can help yousolve practical problems. The document can be customized andmodified after downloading,please adjust and use it according toactual needs, thank you!In addition, our shop provides you with various types ofpractical materials,such as educational essays, diaryappreciation,sentence excerpts,ancient poems,classic articles,topic composition,work summary,word parsing,copy excerpts,other materials and so on,want to know different data formats andwriting methods,please pay attention!一、契税入住再交的流程1. 查询契税缴纳情况购房人在办理入住手续前,应先查询契税是否已经缴纳。
首先,契税是购房者购买房产时必须缴纳的一种税费,是房产交易过程中不可或缺的一环。
根据《中华人民共和国契税暂行条例》的规定,契税的纳税义务发生时间为纳税人签订土地、房屋权属转移合同的当天,或者纳税人取得其他具有土地、房屋权属合同性质凭证的当天。
因此,在签订购房合同之前缴纳契税,可以确保购房者符合契税缴纳的时间要求。
其次,提前缴纳契税有利于购房者享受相关政策优惠。
根据国家相关政策,购房者在一定条件下可以享受契税减免。
例如,首次购房家庭可以享受一定比例的契税减免。
如果购房者提前缴纳契税,可以在办理房产证时,根据契税完税凭证上的时间判断是否符合减免条件。
如果等到办理房产证时再缴纳契税,可能会错过享受减免的机会。
再次,提前缴纳契税有助于简化房产证办理流程。
在办理房产证时,购房者需要提交契税完税凭证等相关材料。
如果提前缴纳契税,购房者已经拥有了契税完税凭证,可以减少在办理房产证过程中的繁琐手续,提高办理效率。
此外,提前缴纳契税可以避免因未按时缴纳契税而产生的滞纳金。
根据《中华人民共和国税收征收管理法》的规定,纳税人未按照规定期限缴纳税款的,扣缴义务人未按照规定期限解缴税款的,税务机关除责令限期缴纳外,从滞纳税款之日起,按日加收滞纳税款万分之五的滞纳金。
提前缴纳契税可以避免因未按时缴纳而产生的滞纳金,降低购房者的经济损失。
那么,在签订购房合同之前,如何缴纳契税呢?1. 准备相关材料:购房合同、身份证、户口本等。
2. 到当地契税征收机关进行申报。
在申报时,需提供购房合同、身份证、户口本等材料。
3. 缴纳契税。
根据征收机关核定的税额,缴纳契税。
4. 获取契税完税凭证。
缴纳契税后,征收机关会出具契税完税凭证。
总之,在签订购房合同之前缴纳契税是购房者应尽的义务。
提前缴纳契税有利于购房者享受政策优惠、简化房产证办理流程、避免滞纳金等。
购房者应充分了解契税的相关政策,合理安排缴纳时间,确保购房过程顺利进行。
首先,根据《中华人民共和国契税暂行条例》的相关规定,契税的纳税义务发生时间为纳税人签订土地、房屋的权属转移合同的当天,或者纳税人取得其他具有土地、房屋权属合同性质的凭证的当天。
因此,购房合同在交契税过程中扮演着至关重要的角色。
在具体操作中,现场交契税是否需要购房合同,我们可以从以下几个方面来理解:1. 一手房交易:对于一手房交易,根据相关法规,购房者在办理契税时,必须提供购房合同原件。
这是因为购房合同是证明购房者和开发商之间权属转移的重要文件。
税局在收取契税时,会核对原件并收取复印件作为存档。
2. 二手房交易:对于二手房交易,同样需要提供购房合同原件。
二手房屋的权属变更同样需要通过购房合同来确认,因此购房合同原件在办理契税时不可或缺。
3. 办理房产证:在办理房产证时,契税的缴纳也是必要的。
此时,购房合同原件同样需要提交,因为它是房产证办理的重要依据。
4. 交易过程中可能出现的问题:在实际交易过程中,有些购房者可能会遇到房地产商要求在签订购房合同后,必须先缴纳契税才能换回购房合同的情况。
这种情况下,购房合同原件的重要性不言而喻。
如果购房者不按照要求缴纳契税,可能会影响房产证的办理,甚至导致交易无法继续进行。
5. 交契税后购房合同的处理:有些地方规定,在交完契税后,购房合同原件会被相关部门收走。
这是因为购房合同原件已经完成了其法律效力,而复印件则可以满足后续办理房产证等手续的需要。
总之,现场交契税时,购房合同原件是必不可少的。
它不仅是纳税人履行契税纳税义务的依据,也是保障购房者权益的重要凭证。
购房者应当严格按照法律规定,在办理契税时提交购房合同原件,并妥善保管复印件,以备不时之需。
需要注意的是,不同地区可能会有不同的规定,具体操作时,建议咨询当地税务机关或房产交易中心,以确保办理过程顺利进行。
同时,购房者也要了解契税的相关政策,合理安排资金,以免造成不必要的损失。
购房拿到合同就要交契税在我国,购房拿到合同就要交契税。
这是因为,契税是在土地、房屋权属转移过程中,对承受方征收的一种税费。
当您购买房屋并与开发商签订购房合同时,就意味着您要承受房屋的所有权,因此需要缴纳契税。
那么,契税的具体计算方式是什么?何时缴纳契税?本文将为您解答。
一、契税的计算方式契税的计算方式是根据房屋的交易价格来确定的。
根据我国现行的契税政策,个人购买住房实行差别化税率。
具体来说:1. 购买首套普通住宅,且该住宅为家庭唯一住房的,户型面积在90平方米以下的,契税按照1%执行;户型面积在90平方米到144平方米的,税率减半征收,即实际税率为2%;户型面积在144平方米以上的,契税税率按照4%征收。
2. 购买非普通住宅、二套及以上住房,以及商业投资性房产,均按照4%的税率征税。
二、缴纳契税的时间契税的缴纳时间是在购房合同签订之后,办理房屋权属变更登记手续之前。
一般来说,购房者在签订购房合同的时候,就需要缴纳契税。
然而,实际上,购房者并不是直接将契税缴纳给税务局,而是由开发商代收代缴。
在开发商代收代缴的情况下,购房者需要在签订购房合同的时候,将契税交给开发商。
开发商会在办理房屋权属变更登记手续时,将契税统一缴纳给税务局。
三、购房拿到合同就要交契税的原因为什么购房拿到合同就要交契税呢?这是因为,购房合同是购房者与开发商之间确立购房关系的法律文件。
当您签订购房合同后,就意味着您要承受房屋的所有权,同时也需要承担相应的税费。
因此,购房拿到合同就要交契税。
需要注意的是,如果您在购房过程中遇到开发商未代收代缴契税的情况,您可以向当地税务局进行投诉。
开发商有义务在办理房屋权属变更登记手续时,将购房者缴纳的契税统一缴纳给税务局。
总之,购房拿到合同就要交契税。
购房者需要了解契税的计算方式和缴纳时间,以确保顺利完成购房手续。
同时,开发商有义务代收代缴契税,保障购房者的合法权益。
在购房过程中,购房者应密切关注契税的相关政策,确保自己合规缴纳契税。
在目前的房地产交易市场中,购房契税是不可或缺的一部分。
根据我国的相关法律规定,购房者需要在购房过程中缴纳契税,否则将无法完成房屋过户手续。
然而,在实际购房过程中,可能会遇到购房契税未交的情况。
那么,这种情况下,购房合同是否有效?购房者又该如何维权?首先,我们需要明确的是,购房契税未交并不会影响购房合同的效力。
购房合同是购房者与开发商之间约定房屋买卖关系的法律文件,其效力独立于购房契税。
即使购房契税未交,购房合同仍然对双方具有约束力。
然而,购房者需要注意的是,如果购房契税未交,将无法完成房屋过户手续,从而可能导致房屋产权无法转移至购房者名下。
那么,在购房契税未交的情况下,购房者应该如何维权呢?首先,购房者可以与开发商沟通,了解购房契税未交的原因。
如果是因为开发商的原因导致契税未交,购房者有权要求开发商承担相应的法律责任,包括但不限于支付逾期缴纳契税的违约金、承担购房合同无法履行的赔偿责任等。
此外,购房者还可以向相关部门举报开发商的违法行为,要求对其进行查处。
在实际操作中,购房者还可以采取以下措施来保障自己的权益:1. 保留证据:购房者应妥善保管与购房相关的所有证据,包括但不限于购房合同、购房发票、契税缴纳通知等。
这些证据将有助于证明购房者的权益,以便在维权过程中提供法律依据。
2. 咨询专业律师:在购房契税未交的情况下,购房者可以咨询专业律师,了解自己的权益,并在律师的指导下采取合适的维权措施。
3. 联合其他购房者:如果多个购房者遇到类似问题,可以联合起来,共同向开发商或相关部门维权,以提高维权成功的可能性。
4. 注意履行合同义务:在购房过程中,购房者应严格按照购房合同的约定履行自己的义务,包括但不限于按时支付购房款项、配合办理贷款手续等。
同时,购房者有权要求开发商按照合同约定履行其义务,包括但不限于办理房屋过户手续、交付房屋等。
总之,购房契税未交并不会影响购房合同的效力,但会影响房屋过户手续的办理。
进户要交契税购房合同吗篇一:买房签合同要注意这些否则吃大亏买房签合同要注意这些否则吃大亏前言:买房这个问题相信许多人都要面对。
对于这个生活中的“头等大事”之一,许多细节万万不能马虎。
尤其是现在房价居高不下的时候,买套房得投进不少人力财力,所以大家一定要慎重对待。
很多朋友说在买房的时候不清楚买房签合同流程,购房合同上很多专有名词看的也是云里雾里的,最重要的是买房签合同注意事项有哪些也不甚了解,金融之家小编特意整理了下买房签合同注意事项等相关内容,分享给大家,希望对刚需族有所帮助。
一、买房签合同流程:购房者认购——购房者交定金——开发商下载网签合同,双方进行签合同,购房者交首付——开发商将首付款打到房产局的资金监管账户——开发商下载备案单并打印备过案的合同——通知购房者再次签订备案合同——开发商将备案合同送到房产局审核盖章——办理相关贷款手续。
A:买房有关的专有名词解释:1、”五证”&”两书”在签合同之前,一定要先确认房地产开发商的”五证”,”两书”是齐全的,那”五证”和”两书”有什么作用呢?房地产开发商在卖房之前要具有一定的条件,并且需要按照有关规定在房地产管理部门办理商品房销售的各种手续,也就是说,只有这群手续都齐备了,他才有资格卖房。
”五证”是指:《建设用地规划许可证》、《建设工程规划许可证》、《建设工程开工证》、《国有土地使用证》、《商品房预售许可证》,”两书”是指:《住房质量保证书》和《住宅使用说明书》,可不要小看这几个证书,只有合法进入市场的住宅房,产权才会受到国家保护。
特别要提醒的是,购房者在查看五证的时候一定要看原件,复印件很容易作弊。
签合同前,要看清楚您所预购的房屋是不是在预售范围之内,以确保将来顺利的办理产权证。
2、定金?订金?定金是指在合同订立或在履行之前支付的一定数额的金钱作为担保的担保方式,俗称保证金。
如果开发商毁约,是要双倍返还的。
而订金则带有预付款性质,没有担保作用,也不能证明合同成立。
一般情况下,订金通常发生购房者和开发商签订认购协议的时候,这时候,付订金意味着你拥有对这套房子的优先购买权。
如果最后你买了这套房子,订金作为总房款的一部分;否则,不管是哪方违约,订金都要原数返还。
除了定金和订金。
买房子的时候还会出现”认筹金”和”诚意金”。
”认筹金”是指开发商正式销售前让购房者缴纳的费用,缴纳了”认筹金”之后,你不仅可以获得一定折扣的优惠,还可以优先购买房屋,一般用来解决开发商的资金问题。
但是,亲们,认筹金是违法地。
诚意金与认筹金类似,都是通过收取一定金额的钱,向买房的人承诺一定的优惠,并以此确定购房者的先后顺序,但是,诚意金更相当于一种营销手段。
同样,诚意金也不具有合同效力,不受到法律保护。
3、各种面积的含义建筑面积有一个公式:建筑面积=套内建筑面积+公摊建筑面积。
套内建筑面积包括:房内房屋使用空间的面积,墙体面积以及阳台面积;公摊建筑面积自然就是整栋楼的产权人共同所有的整栋楼公用部分的建筑面积了。
有些开发商为吸引更多客户,会在宣传页上标有赠送面积。
赠送面积:顾名思义,赠送面积就免费的面积。
但请大家切记:羊毛出在羊身上,开发商是很有可能把这部分钱平摊到单价中的;一些含大量赠送面积的户型,往往内部格局并不好;一些赠送的面积是开发商”偷来的”,这些面积不被法律承认和保护??4、各种税的解释首先来解释一下最近比较受关注的房产税。
房产税是按照房屋的计税余值或租金收入为计税依据,向产权所有人征收的财产税。
契税是以所有权发生转移变动的不动产为征税对象,向产权承受人征收的财产税,一般是房款总额的%。
房地产印花税则是指因房地产买卖、房地产产权变动、转移等而对书立的或领受的房地产凭证的单位和个人征收的一种税赋,一般是总房款的%。
二、买房签合同注意事项:1、使用规范的合同文本一定要使用规范的合同文本,并按照文本中所列条款认真填写,了解各项具体内容。
不要随意去签订开发商自己定的《定购协议书》还交一笔订金。
就算很多人都这样做,但这并非购房的必经程序。
且这种合同一定是权利义务不平等的,对自己尤其不利。
最好能够直接与开发商签预售合同就好。
这个步骤,一定不能马虎啊!否则到时吃大亏就惨了。
2、查验有关证明文件检查开发商是否具有上述所介绍的”五证”和”两书”。
买期房要查看开发商是否有预售许可证,并要确认自己所购之房在预售范围内,买现房则要查看开发商是否具有该房屋的大产证和《新建住宅交付使用许可证》。
3、注意合同文本中补充协议的内容购房者应谨防开发商将示范合同文本中保护交易公平的条款,通过补充协议加以取消,以减轻卖方的责任。
应该明确的把售楼书和其他广告的内容写进补充协议里去,这是维护购房者合法权益的一个很重要的方式。
要明确按揭办不下来的话,双方的责任。
明确房屋所有权证办理的时间。
因为购销合同里通常没有说多长时间把产权证办下来,这通常在补充条款里约定。
明确退房的责任。
购房者接到入住通知之后,经常拿出一些资金装修房屋,比如说买家电什么的,但是一旦退房是由于开发商的原因,必须写明开发商是什么样的责任,写名在确定的日期内把开发商退还,甚至包括银行的利息、罚金等。
篇二:个人房屋交易契税提交材料个人房屋及土地交易契税一、普通住宅且为家庭首套房(144平方以下)的:1、购房人身份证原件及复印件,非本人办理的需提供经办人身份证复印件及原件;2、购房发票原件及复印件;3、房屋销售合同原件及复印件;4、家庭首套房查档证明(房管局出具,有效期7天);购房地和户籍地不一致的,还需出具户籍地(省内户籍)家庭首套房查档证明;5、户口簿原件及复印件;(1)已婚且家庭成员在一个户口簿的:户口簿首页、索引页、本人及家庭成员登记卡复印件;(2)已婚但家庭成员不在同一户口簿的:户口簿首页、索引页、本人及家庭成员登记卡、结婚证原件及复印件;(3)单身(男满22周岁,女满20周岁):户口簿首页、索引页、本人登记卡原件及复印件,单身证明(民政局出具);(4)单身(男18-21周岁,女18-19周岁):纳税诚信保证书(到办税服务厅填写);(5)不满18周岁的:户口簿首页、索引页、本人及其父母、未成年兄弟姐妹登记卡;(6)离婚、丧偶的:民政局出具的婚姻状况证明(有效期7天)。
二、普通住宅144平方以上的、非家庭首套房、非普通住宅:1、购房人身份证原件及复印件,非本人办理的需提供经办人身份证复印件及原件;2、购房发票原件及复印件;3、房屋销售合同原件及复印件;三、二手房交易:(一)卖方(转让方)需提供如下资料:1、卖方(转让方)身份证原件及复印件;2、卖方查档证明(家庭唯一住房的提供)3、卖方家庭户口簿原件及复印件4、房产证原件及复印件;5、评估确认书原件(房屋评估所出具);(二)买方需提供如下资料:1、所购房屋是家庭首套房(144平方以下)的:(1)购房人身份证原件及复印件,非本人办理的需提供经办人身份证复印件及原件;(2)家庭首套房查档证明(房管局出具,有效期7天);(3)户口簿原件及复印件;已婚且家庭成员在一个户口簿的户口簿首页、索引页、本人及家庭成员登记卡复印件;已婚但家庭成员不在同一户口簿的户口簿首页、索引页、本人及家庭成员登记卡、结婚证原件及复印件;单身(男满22周岁,女满20周岁)户口簿首页、索引页、本人登记卡原件及复印件,单身证明(民政局出具);单身(男18-21周岁,女18-19周岁)户口簿首页、索引页、本人登记卡原件及复印件,纳税诚信保证书(到办税服务厅填写);不满18周岁的户口簿首页、索引页、本人及其父母、未成年兄弟姐妹登记卡离婚、丧偶的民政局出具的婚姻状况证明(有效期7天)。
2、所购房屋144平方以上的、非家庭首套房的、非普通住房的:购房人身份证原件及复印件,非本人办理的需提供经办人身份证复印件及原件;3、若买卖双方不同时来办理的,除以上买方提供的资料外,买方还需提供卖方的销售不动产发票原件及复印件。
四、共有房屋产权,共有部分转让的:1、购房人身份证原件及复印件;2、卖方完税证明原件及复印件或免税证明(县局五楼税政科出具);3、房产证原件及复印件;4、评估确认书原件(房地产评估所出具)。
五、个人房屋拍卖导致产权转移的:(一)卖方提供资料:1、卖方身份证原件及复印件;2、完税证明原件及复印件或免税证明(县局五楼税政科出具);3、房产证原件及复印件。
(二)买方提供资料:1、购房人身份证明原件及复印件(个人:身份证,单位:税务登记证、组织机构代码证等证件);2、拍卖成交确认书、付款凭证原件及复印件;3、法院执行裁定书原件及复印件;4、买方(个人)需要提供的其他资料:(1)如果是家庭首套住房且面积在144平方以下的,根据(一、普通住宅且为家庭首套房(144平方以下))提供资料;(2)普通住宅144平方以上的、非家庭首套房、非普通住宅的,按照(二、普通住宅144平方以上的、非家庭首套房、非普通住宅)提供资料。
六、无偿赠与、部分法定继承人出售给其他法定继承人的:1、受赠人(买方)身份证原件及复印件;2、赠与(继承)公证书或法院判决书、法院调解书原件及复印件;3、评估确认书(房地产评估所出具);4、房产证原件及复印件;5、买方(受赠人)需要提供的其他资料:(1)如果是家庭首套住房且面积在144平方以下的,根据(一、普通住宅且为家庭首套房(144平方以下))提供资料;(2)普通住宅144平方以上的、非家庭首套房、非普通住宅的,按照(二、普通住宅144平方以上的、非家庭首套房、非普通住宅)提供资料。
七、房改房(个人拥有93%、单位7%产权的):1、单位的完税证明、发票原件及复印件;2、评估确认书(房地产评估所出具);3、房管局出具的7%产权收据原件及复印件;4、购房人身份证原件及复印件;八、个人二手房交易涉及的土地使用权转让(土地性篇三:2016买房税费怎么交你真的搞懂了么2016买房税费怎么交你真的搞懂了么?一、新政实施前购买的房子还未缴纳税费,是否按照新的税率执行?如果你买的房子还没有到产权过户、交税费的一步,就照样可以享受新政策带来的优惠。
具体要求可参照下表:二、包括契税、营业税在内,房产交易中要交哪些费用?我们分新房和二手房来说。
新房1、契税90平方米以下普通住房,且该住房属于家庭唯一住房的,减按1%税率征收契税,90平方米(含)以上普通住宅%,超过144平米(含)调整为%,非居住用房仍为3%。
通常契税跟着首付款一起缴,开发商代收。
交纳相关费用,开发商会出具正式的购房发票。
2、印花税房屋成交总额×%,从2009年开始国家暂免征收住宅印花税3、维修基金约为购房款的2%-3%4、权属登记费权属登记费就是办理产权证的费用,为80元/套5、交易手续费3元/平方米×建筑面积(以实际测绘面积为准)6、物业管理费从收房日开算,以购房人验收房屋合格之日起开始计算。