6脚数码管驱动原理
- 格式:docx
- 大小:11.11 KB
- 文档页数:1
6脚数码管驱动原理
6脚数码管是一种常见的数字显示器件,它由6个LED灯组成,可以显示0~9的数字以及一些字母和符号。
在实际应用中,我们需要通过驱动电路来控制6脚数码管的显示。
6脚数码管的驱动原理是基于多路复用的思想。
它的6个引脚分别为VCC、GND、A、B、C、D,其中VCC和GND分别为正负电源,A、B、C、D则是控制LED灯亮灭的引脚。
当我们需要显示一个数字时,我们需要将对应的A、B、C、D引脚接通,其他引脚则断开。
例如,要显示数字1,我们需要将A和B引脚接通,C和D引脚断开。
为了实现数字的连续显示,我们需要通过多路复用的方式来控制6脚数码管的显示。
具体来说,我们可以使用一个计数器来不断地改变要显示的数字,然后通过一个多路选择器来选择要显示的数字对应的引脚。
例如,当计数器的值为0时,我们需要将A、B、C、D 引脚接通,其他引脚断开;当计数器的值为1时,我们需要将B、C 引脚接通,其他引脚断开,以此类推。
在实际应用中,我们可以使用数字集成电路来实现6脚数码管的驱动。
例如,常用的CD4511芯片就是一种数字译码器,它可以将二进制数码转换为对应的7段LED显示信号。
我们只需要将CD4511芯片的输出引脚连接到6脚数码管的A、B、C、D引脚上,就可以实现数字的显示。
6脚数码管的驱动原理是基于多路复用的思想,通过控制不同的引脚来显示不同的数字。
在实际应用中,我们可以使用数字集成电路来实现6脚数码管的驱动,从而实现数字的连续显示。
多位数码管原理
多位数码管是一种用来显示多个数字和字符的电子显示器件。
它由若干个七段数码管组成,每个七段数码管可以显示0到9
之间的数字和一些特殊符号,如字母和符号等。
多位数码管采用共阳或共阴的方式进行驱动。
在共阳驱动中,数码管的阳极连接在高电平上,通过控制多位数码管的阳极的亮灭来显示不同的数值。
在共阴驱动中,数码管的阴极连接在低电平上,通过控制多位数码管的阴极的亮灭来显示不同的数值。
多位数码管的驱动需要使用特定的驱动芯片来实现。
芯片内部包含了一个译码器,它可以将输入的数字和字符数据转换成相应的控制信号,然后通过多路选择器将不同的控制信号发送到不同的七段数码管上,以实现多位数码管的显示。
控制多位数码管显示的数字或字符需要通过数码管的引脚来进行数据输入。
数据输入可以通过按键、外部输入信号、微处理器等方式实现。
驱动芯片会接收到输入的数据后进行译码,并通过特定的时序控制信号将译码结果发送到相应的数码管上。
多位数码管可以用于很多应用领域,如计时器、温度显示器、电子秤等。
它具有显示效果突出、可视性好、操作简单等特点,被广泛应用于各种电子设备中。
数码管显示电路的原理
数码管显示电路通过控制电压信号的高低来驱动数码管的不同段进行显示。
数码管是由多个发光二极管组成的,每个发光二极管对应显示一个数字或符号。
数码管显示电路主要由以下几个部分组成:
1. 数字信号发生器:用来产生需要显示的数字或符号的电信号。
该信号可以通过逻辑门、计数器、微控制器等方式产生。
2. 译码器:将数字信号转换为控制数码管显示的信号。
译码器一般采用BCD码(二进制编码十进制)或者7段码来表示数字。
3. 驱动电路:将译码器输出的信号转换为适合驱动数码管的电压和电流。
驱动电路一般使用三极管、开关电路等来完成。
4. 数码管:由多个发光二极管(LED)组成,每个发光二极管对应一个数字或符号的显示段。
数码管的引脚连接到驱动电路上。
5. 电源电路:为整个数码管显示电路提供工作电压。
一般使用稳压电源或者适配器来提供稳定的直流电压。
工作原理如下:
当数字信号发生器产生需要显示的数字或符号的电信号时,该
信号经过译码器转换为对应的亮灭控制信号,然后通过驱动电路产生适合数码管的控制电压和电流。
驱动电路按照控制信号的要求,通过对应的引脚将控制信号传递给数码管。
这样,数码管的不同段就会根据控制信号的高低来亮灭,从而显示出对应的数字或符号。
整个数码管显示电路在工作时,可以通过改变数字信号的输入来实现不同数字或符号的动态显示。
经过适当的控制和调节,数码管显示电路可以显示出各种数字、字母、符号等。
数码管工作原理数码管是一种常见的数字显示器件,广泛应用于各种仪器仪表、数码钟表、电子计算机等领域。
它通过在不同的发光段显示不同的数字,可以直观地显示出数字、字母和一些特殊符号。
那么数码管是如何工作的呢?接下来我们将深入探讨数码管的工作原理。
首先,数码管由多个发光二极管(LED)组成,每个发光二极管代表一个数字或字母的显示段。
通常情况下,数码管由7段或14段发光二极管组成,分别用来显示0-9的数字、A-F的字母以及一些特殊符号。
当需要显示某个数字或字母时,通过控制对应的发光二极管点亮或熄灭,从而实现数字或字母的显示。
其次,数码管的工作原理基于数电原理和数字逻辑电路。
在数码管内部,有一组译码器和驱动器,它们负责接收输入的数字信号,并将其转换成对应的控制信号,从而控制发光二极管的工作状态。
译码器负责将输入的数字信号转换成对应的控制信号,而驱动器则负责放大和驱动这些控制信号,以确保发光二极管能够正常工作。
此外,数码管还需要外部提供适当的电压和电流来正常工作。
一般情况下,数码管的工作电压在1.8V至3.3V之间,工作电流在5mA至20mA之间。
因此,在实际应用中,需要根据数码管的规格要求提供相应的电源电压和电流,以确保数码管能够正常亮起并显示所需的数字或字母。
最后,需要注意的是,数码管的工作原理和使用方法在不同的类型和规格的数码管之间可能会有所差异。
因此,在实际应用中,需要根据具体的数码管规格书和数据手册来正确地使用和控制数码管,以确保其正常工作和显示所需的内容。
综上所述,数码管是一种通过控制发光二极管的工作状态来显示数字、字母和特殊符号的数字显示器件,其工作原理基于数电原理和数字逻辑电路。
在实际应用中,需要提供适当的电压和电流,并根据具体规格书正确地使用和控制数码管。
希望本文能够帮助读者更好地理解数码管的工作原理和使用方法。
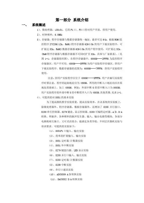
第一部分系统介绍一、系统概述1)、微处理器:i80c31,它的P1口、P3口皆对用户开放,供用户使用。
2)、时钟频率:6.0MHz3)、存储器:程序存储器与数据存储器统一编址,最多可达64k,板载ROM(监控程序27C256)12k;RAM1(程序存储器6264)8k供用户下载实验程序,可扩展达32k;RAM2(数据存储器6264)8k供用户程序使用,可扩展达32k。
(RAM程序存储器与数据存储器不可同时扩至32k,具体与厂家联系)。
(见图1-1:存储器组织图)。
在程序存储器中,0000H----2FFFH为监控程序存储器区,用户不可用,4000H----5FFFH为用户实验程序存储区,供用户下载实验程序。
数据存储器的范围为:6000H----7FFFH,供用户实验程序使用。
注意:因用户实验程序区位于4000H-----5FFFH,用户在编写实验程序时要注意,程序的起始地址应为4000H,所用的中断入口地址均应在原地址的基础上,加上4000H。
例如:外部中断0的原中断入口为0003H,用户实验程序的外部中断0的中断程序入口为4003H,其他类推,见表1-1。
4)、可提供的对8051的基本实验为了提高微机教学实验质量,提高实验效率,在该系统的实验板上,除微处理器外、程序存储器、数据存储器外,还增加了8255并行接口、8250串行控制器、8279键盘、显示控制器、8253可编程定时器、A/D、D/A转换、单脉冲、各种频率的脉冲发生器、输入、输出电路等模块,各部分电路既相互独立、又可灵活组合,能满足各类学校,不同层次微机实验与培训要求。
可提供的实验如下:(1)、8051P1口输入、输出实验(2)、简单的扩展输入、输出实验(3)、8051定时器/计数器实验(4)、8051外中断实验(5)、8279键盘扫描、LED显示实验(6)、8255并行口输入、输出实验(7)、8253定时器/计数器实验(8)、8259中断实验(9)、串行口通讯实验(10)、ADC0809 A/D转换实验(11)、DAC0832 D/A转换实验(12)、存储器扩展实验(13)、交通灯控制实验FFFFH用户I/O区CFEFH系统I/O区,CFBFH用户I/O区7FFFHRAM2用户实验程序区供用户下载实验程序4FFFHRAM1用户实验程序数据区2FFFHROM系统监控程序区0000H图1:存储器系统组织图中断名称 8051原中断程序入口用户实验程序响应程序入口外中断0 0003H 4003H定时器0中断 000BH 400BH外中断1 0013H 4013H定时器1中断 001BH 401BH串行口中断 0023H 4023H表1-1:用户中断程序入口表5)、资源分配本系统采用可编程逻辑器件(CPLD)EPM7128做地址的编译码工作,可通过芯片的JTAG接口与PC机相连,对芯片进行编程。
单片机按键数码管复用电路单片机按键数码管复用电路引言:在单片机的应用中,经常需要用到按键和数码管。
按键用来输入控制信号,数码管用来显示数字、字符等信息。
然而,由于单片机的I/O口数量有限,如果每个按键和数码管都使用一个单独的I/O口,会导致I/O口不够用的情况发生。
因此,合理利用按键和数码管的复用电路非常重要。
本文将介绍单片机按键数码管的复用电路,并分析其中的原理和实现方法。
一、按键的复用电路按键的复用电路是通过按键矩阵来实现的。
按键矩阵由行线和列线组成,行线连接按键的所有行脚,列线连接按键的所有列脚。
通过扫描行线和读取列线的状态,可以判断哪个按键被按下。
按键矩阵可以灵活配置,可以增加或减少按键的数量。
使用按键矩阵可以大大节省单片机的I/O口数量,提高资源利用率。
二、数码管的复用电路数码管的复用电路是通过时分复用技术来实现的。
时分复用是指通过对数码管的多位进行快速切换,使得人眼无法察觉到数码管的刷新过程,从而实现多位数码管的显示。
数码管复用电路一般由控制芯片和显示芯片组成。
控制芯片用来控制数码管的刷新,显示芯片用来将数据发送到数码管上,实现数字、字符的显示。
通过时分复用技术,可以仅使用少量的I/O口就能同时驱动多个数码管,降低了对I/O口的占用。
三、按键数码管的复用电路将按键和数码管的复用电路相结合,可以进一步减少对单片机I/O 口的占用。
具体实现方式为:将按键矩阵和数码管的行线连接在一起,将按键矩阵和数码管的列线连接在一起。
这样,就可以通过扫描行线和读取列线的状态来实现按键的检测,同时通过控制数码管的刷新和显示芯片来实现数码管的显示。
这样,既能实现按键的输入功能,又能实现数码管的显示功能,同时还能大大节省单片机的I/O口数量,提高资源利用率。
结论:单片机按键数码管复用电路是一种灵活、高效的电路设计方案。
它通过按键矩阵和时分复用技术相结合,实现了按键和数码管的复用。
这种复用电路不仅节省了单片机的I/O口数量,提高了资源利用率,而且还能满足应用中对按键和数码管的需求。
PIC详细功能及原理介绍1PIC 单⽚机开板详细功能及原理使⽤说明第1章 PIC单⽚机开发板简介1.1 产品概述本套开发板为天祥电⼦⼯程师综合市场上现有的多种PIC开发板的功能之优点,结合⼯程师们多年项⽬经验之需求,特别为PIC单⽚机爱好者们研制的具有强⼤功能的PIC单⽚机学习开发板。
该开发板集常⽤的单⽚机外围资源、烧写电路于⼀⾝。
配合天祥电⼦出品的配套视频教程及提供的资料和例程,可以让您在最短的时间内,全⾯的掌握PIC单⽚机编程技术。
板⼦的供电和下程序下载共⽤⼀根USB线与电脑连接,使⽤⽅便,性能稳定。
最⼤的特点是配套有郭⽼师亲⾃讲解的视频教程,让学习者轻松上⼿。
该开发板特别适合单⽚机初学者以及电⼦爱好者⾃学使⽤。
与PIC单⽚机开发板配套的视频教程全部⼗三讲,⾮常详细的讲解软件的使⽤、程序的编写,整个过程全部⽤单⽚机的C语⾔讲解,全新的讲课风格,跳过复杂的单⽚机内部结构知识,⾸先从单⽚机的应⽤讲起,⼀步步深⼊到内部结构,让学⽣彻底掌握其实际应⽤⽅法。
2第2章 MPLAB IDE集成开发环境第3章 PIC开发板资源介绍3.1 单⽚机引脚资源及系统时钟选择3.1.1 系统组成本模块主下由以下部分组成:1)40脚芯⽚插座2)PIC16F57芯⽚插座3)28脚芯⽚插座4)20脚芯⽚插座5)18脚芯⽚插座6)14脚芯⽚插座7)8脚芯⽚插座8)PIC10FXXX芯⽚插座9)时钟源OSCA(供40/28引脚单⽚机和PIC16F57单⽚机使⽤)10)时钟源OSCB(供18引脚单⽚机使⽤)11)时钟源OSCC(供20/14/8脚单⽚机使⽤)12)各I/O端⼝的输出接⼝3.1.2 芯⽚引脚资源各芯⽚的引脚资源详细信息请参考各芯⽚的数据⼿册,由于硬件设计原因,在本实验板中有⼀些引脚需要特别说明:1)PIC10FXXX的第8脚做复位脚和编程电压输⼊脚,不⽤于I/O功能(GP3)。
2)8引脚单⽚机的第4脚做复位脚和编程电压输⼊脚,不⽤于I/O功3能(GP3)。
LED数码管知识介绍什么是led数码管LED数码管(LED Segment Displays)是由多个发光二极管封在在一起组成“8”字型的器件,引线已在内部连接完成,只需引出它们的各个笔划,公共电极。
LED数码管常用段数一般为7段有的另加一个小数点,还有一种是类似于3位“+1”型。
位数有半位,1,2,3,4,5,6,8,10位等等....,LED数码管根据LED 的接法不同分为共阴和共阳两类,了解LED的这些特性,对编程是很重要的,因为不同类型的数码管,除了它们的硬件电路有差异外,编程方法也是不同的。
右图是共阴和共阳极数码管的内部电路,它们的发光原理是一样的,只是它们的电源极性不同而已。
颜色有红,绿,蓝,黄等几种。
LED数码管广泛用于仪表,时钟,车站,家电等场合。
选用时要注意产品尺寸颜色,功耗,亮度,波长等。
下页将介绍常用LED数码管内部引脚图片图1 这是一个7段两位带小数点 10引脚的LED数码管图2 引脚定义每一笔划都是对应一个字母表示 DP是小数点LED数码管要正常显示,就要用驱动电路来驱动数码管的各个段码,从而显示出我们要的数位,因此根据LED数码管的驱动方式的不同,可以分为静态式和动态式两类。
A、静态显示驱动:静态驱动也称直流驱动。
静态驱动是指每个数码管的每一个段码都由一个单片机的I/O埠进行驱动,或者使用如BCD码二-十进位解码器解码进行驱动。
静态驱动的优点是编程简单,显示亮度高,缺点是占用I/O埠多,如驱动5个数码管静态显示则需要5×8=40根I/O埠来驱动,要知道一个89S51单片机可用的 I/O埠才32个呢。
故实际应用时必须增加解码驱动器进行驱动,增加了硬体电路的复杂性。
B、动态显示驱动:数码管动态显示介面是单片机中应用最为广泛的一种显示方式之一,动态驱动是将所有数码管的8个显示笔划"a,b,c,d,e,f,g,dp "的同名端连在一起,另外为每个数码管的公共极COM增加位元选通控制电路,位元选通由各自独立的I/O线控制,当单片机输出字形码时,所有数码管都接收到相同的字形码,但究竟是那个数码管会显示出字形,取决于单片机对位元选通COM端电路的控制,所以我们只要将需要显示的数码管的选通控制打开,该位元就显示出字形,没有选通的数码管就不会亮。
74HC595引脚说明工作原理简述:一、74HC595逻辑功能:它和74HC164的功能类似,都是串入并出的IO接口,将串行的数据,转为并行的输出,这样可以节约MCU的IO口资源。
主要应用在多路LED指示或多位数码管驱动方面。
但与74HC164比,595主要还有以下更优越的功能:1.支持3态输出,当第13脚为高电平时,595无输出;2.具有数据锁存功能,这样不会影响移位时的瞬时输出;3.具有数据输出功能,可以更方便的进行595级联二、595引脚描述:1. 第1脚:数据输出端QB2. 第2脚:数据输出端QC3. 第3脚:数据输出端QD4. 第4脚:数据输出端QE5. 第5脚:数据输出端QF6. 第6脚:数据输出端QG7. 第7脚:数据输出端QH8. 第8脚:电源GND9. 第9脚:串行数据输入端SQH,时钟下降沿数据移出10. 第10脚:复位引脚RESET11. 第11脚:数据移位时钟输入端SCK12. 第12脚:数据锁存信号输入端RCK13. 第13脚:数据输出使能端/OE,低电平有效14. 第14脚:串行数据输入端A,时钟上升沿数据移入15. 第15脚:数据输出端QA16. 第16脚:电源VDD三、74HC595工作原理简述:74HC595是一款具有8位移位寄存器和一个存储器,三态输出功能的驱动芯片。
移位寄存器和存储器分别具有独立的时钟信号。
数据在SHCP的上升沿输入,在STCP的上升沿进入到存储寄存器中去。
如果两个时钟连在一起,则移位寄存器总是比存储寄存器早一个脉冲。
移位寄存器有一个串行移位输入(DS),和一个串行输出(Q7’),和一个异步的低电平复位(MR),存储寄存器有一个并行8位的,具备三态的总线输出,当使能OE时(为低电平),存储寄存器的数据输出到总线。
四、74HC595实现LED静、动态显示基本原理2.1 静态显示每位LED显示器段选线和74HC595的并行输出端相连,每一位可以独立显示(见图1)。
LED数码管及引脚图资料之袁州冬雪创作LED数码管实际上是由七个发光管组成8字形构成的,加上小数点就是8个.这些段分别由字母a,b,c,d,e,f,g,dp来暗示.当数码管特定的段加上电压后,这些特定的段就会发亮,以形成我们眼睛看到的 2个8数码管字样了.如:显示一个“2”字,那末应当是a亮b亮g亮e亮d亮f不亮c不亮dp不亮.LED数码管有一般亮和超亮等分歧之分,也有0.5寸、1寸等分歧的尺寸.小尺寸数码管的显示笔划常常使用一个发光二极管组成,而大尺寸的数码管由二个或多个发光二极管组成,一般情况下,单个发光二极管的管压降为1.8V左右,电流不超出30mA.发光二极管的阳极毗连到一起毗连到电源正极的称为共阳数码管,发光二极管的阴极毗连到一起毗连到电源负极的称为共阴数码管.常常使用LED数码管显示的数字和字符是0、1、2、3、4、5、6、7、8、9、A、B、C、D、E、F.led数码管(LED Segment Displays)是由多个发光二极管封装在一起组成“8”字型的器件,引线已在外部毗连完成,只需引出它们的各个笔划,公共电极.led数码管常常使用段数一般为7段有的另加一个小数点,还有一种是近似于3位“+1”型.位数有半位,1,2,3,4,5,6,8,10位等等....,led数码管根据LED的接法分歧分为共阴和共阳两类,懂得LED的这些特性,对编程是很重要的,因为分歧类型的数码管,除了它们的硬件电路有差别外,编程方法也是分歧的.图2是共阴和共阳极数码管的外部电路,它们的发光原理是一样的,只是它们的电源极性分歧而已.颜色有红,绿,蓝,黄等几种.led数码管广泛用于仪表,时钟,车站,家电等场合.选用时要注意产品尺寸颜色,功耗,亮度,波长等.下面将先容常常使用LED数码管外部引脚图片10引脚的LED数码管图1 这是一个7段两位带小数点 10引脚的LED数码管LED数码管引脚定义图2 引脚定义每笔划都是对应一个字母暗示 DP是小数点.LED数码管要正常显示,就要用驱动电路来驱动数码管的各个段码,从而显示出我们要的数位,因此根据LED数码管的驱动方式的分歧,可以分为静态式和动态式两类.A、静态显示驱动:静态驱动也称直流驱动.静态驱动是指每个数码管的每个段码都由一个单片机的I/O埠停止驱动,或者使用如BCD码二-十进位*器*停止驱动.静态驱动的优点是编程简单,显示亮度高,缺点是占用I/O埠多,如驱动5个数码管静态显示则需要5×8=40根I/O埠来驱动,要知道一个89S51单片机可用的I/O埠才32个呢.故实际应用时必须增加*驱动器停止驱动,增加了硬体电路的复杂性.B、动态显示驱动:数码管动态显示介面是单片机中应用最为广泛的一种显示方式之一,动态驱动是将所有数码管的8个显示笔划"a,b,c,d,e,f,g,dp "的同名端连在一起,别的为每个数码管的公共极COM增加位元选通节制电路,位元选通由各自独立的I/O 线节制,当单片机输出字形码时,所有数码管都接纳到相同的字形码,但毕竟是阿谁数码管会显示出字形,取决于单片机对位元选通COM端电路的节制,所以我们只要将需要显示的数码管的选通节制打开,该位元就显示出字形,没有选通的数码管就不会亮.透过分时轮番节制各个LED数码管的COM端,就使各个数码管轮番受控显示,这就是动态驱动.在轮番显示过程中,每位元数码管的点亮时间为1~2ms,由于人的视觉暂留现象及发光二极体的余辉效应,虽然实际上各位数码管并不是同时点亮,但只要扫描的速度足够快,给人的印象就是一组稳定的显示资料,不会有闪烁感,动态显示的效果和静态显示是一样的,可以节俭大量的I/O埠,而且功耗更低.7段LED数码管是操纵7个LED(发光二极管)外加一个小数点的LED组合而成的显示设备,可以显示0~9等10个数字和小数点,使用非常广泛.这类数码管可以分为共阳极与共阴极两种,共阳极就是把所有LED的阳极毗连到共同接点com,而每个LED的阴极分别为a、b、c、d、e、f、g及dp(小数点);共阴极则是把所有LED的阴极毗连到共同接点com,而每个LED的阳极分别为a、b、c、d、e、f、g及dp(小数点),如下图所示.图中的8个LED分别与上面阿谁图中的A~DP各段相对应,通过节制各个LED的亮灭来显示数字.那末,实际的数码管的引脚是怎样摆列的呢?对于单个数码管来讲,从它的正面看出来,左下角阿谁脚为1脚,以逆时针方向依次为1~10脚,左上角阿谁脚即是10脚了,上面两个图中的数字分别与这10个管脚一一对应.注意,3脚和8脚是连通的,这两个都是公共脚.还有一种比较常常使用的是四位数码管,外部的四个数码管共用a~dp这8根数据线,为人们的使用提供了方便,因为外面有四个数码管,所以它有四个公共端,加上a~dp,共有12个引脚,下面即是一个共阴的四位数码管的外部布局图(共阳的与之相反).引脚摆列依然是从左下角的阿谁脚(1脚)开端,以逆时针方向依次为1~12脚,下图中的数字与之一一对应.。
实验二数码管显示本实验的目的是掌握数码管的工作原理与使用,实现数码管的静、动态显示。
静态数码管我们先看看什么是数码管,上图就是各种长相各种样子的数码管了,肯定很眼熟了吧。
不管将几位数码管连在一起,数码管的显示原理都是一样的,都是靠点亮内部的发光二极管来发光,下面就来我们讲解一个数码管是如何亮起来的。
数码管内部电路如下图所示,从右图可看出,一位数码管的引脚是10个,显示一个8字需要7个小段,另外还有一个小数点,所以其内部一共有8个小的发光二极管,最后还有一个公共端,生产商为了封装统一,单位数码管都封装10个引脚,其中第3和第8引脚是连接在一起的。
而它们的公共端又可分为共阳极和共阴极,中间图为共阴极内部原理图,右图为共阳极内部原理图。
上图展出了常用的两种数码管的引脚排列和内部结构。
总所周知,点亮发光二极管就是要给予它足够大的正向压降。
所以点亮数码管其实也就是给它内部相应的发光二极管正向压降。
如上图左(一共a、b、c、d、e、f、g、DP 八段),如果要显示“1”则要点亮b、c 两段LED;显示“A”则点亮a、b、c、e、f、g 这六段LED;我们还知道,既然LED 加载的是正向压降,它的两端电压必然会有高低之分:如果八段LED 电压高的一端为公共端,我们称之为共阳极数码管(如上图中);如果八段LED 电压低的一段为公共端,则称之为共阴极数码管(上图右)。
所以,要点亮共阳极数码管,则要在公共端给予高于非公共端的电平;反之点亮共阴极数码管,则要在非公共端给予较高电平。
对共阴极数码来说,其8个发光二极管的阴极在数码管内部全部连接在一起,所以称“共阴”,而它们的阳极是独立的,通常在设计电路时一般把阴极接地。
当我们给数码管的任意一个阳极加一个高电平时,对应的这个发光二极管就点亮了。
如果想要显示出一个8字,并且把右下角的小数点也点亮的话,可以给8个阳极全部送高电平,如果想让它显示出一个0字,那么我们可以除了给第“g, dp”这两位送低电平外,其余引脚全部都送高电平,这样它就显示出0字了。
74hc245 的作用是什么74hc245 应用原理是什么
大家都知道,74hc245CMOS 高速收发器,那幺它有什幺作用你知道吗,它在电路中的应用原理呢?本文讲解的是74hc245 的作用是什幺,以及
74hc245 应用原理是什幺。
74hc245
74hc245 是一种兼容TTL 器件引脚的高速CMOS 总线收发器(bus transceiver),典型的CMOS 型三态缓冲门电路,八路信号收发器。
由于单片机或CPU 的数据/地址/控制总线端口都有一定的负载能力,如果负载超过其负载能力,一般应加驱动器。
主要应用于大屏显示,以及其它的消费类电子产品中增加驱动。
特征
输出驱动能力:15 个LTSTL 负载
输出直接与CMOS、NMOS 和TTL 接口。
CD4511是一个用于驱动共阴极 LED (数码管)显示器的 BCD 码—七段码译码器,特点:具有BCD转换、消隐和锁存控制、七段译码及驱动功能的CMOS 电路能提供较大的拉电流。
可直接驱动LED显示器。
CD4511 是一片 CMOS BCD—锁存/7 段译码/驱动器,引脚排列如图 2 所示。
其中a b c d 为 BCD 码输入,a为最低位。
LT为灯测试端,加高电平时,显示器正常显示,加低电平时,显示器一直显示数码“8”,各笔段都被点亮,以检查显示器是否有故障。
BI为消隐功能端,低电平时使所有笔段均消隐,正常显示时, B1端应加高电平。
另外CD4511有拒绝伪码的特点,当输入数据越过十进制数9(1001)时,显示字形也自行消隐。
LE是锁存控制端,高电平时锁存,低电平时传输数据。
a~g是 7 段输出,可驱动共阴LED数码管。
另外,CD4511显示数“6”时,a段消隐;显示数“9”时,d段消隐,所以显示6、9这两个数时,字形不太美观图3是 CD4511和CD4518配合而成一位计数显示电路,若要多位计数,只需将计数器级联,每级输出接一只 CD4511 和 LED 数码管即可。
所谓共阴 LED 数码管是指 7 段LED 的阴极是连在一起的,在应用中应接地。
限流电阻要根据电源电压来选取,电源电压5V时可使用300Ω的限流电阻。
CD4511 引脚图其功能介绍如下:BI:4脚是消隐输入控制端,当BI=0 时,不管其它输入端状态如何,七段数码管均处于熄灭(消隐)状态,不显示数字。
LT:3脚是测试输入端,当BI=1,LT=0 时,译码输出全为1,不管输入DCBA 状态如何,七段均发亮,显示“8”。
它主要用来检测数码管是否损坏。
LE:锁定控制端,当LE=0时,允许译码输出。
LE=1时译码器是锁定保持状态,译码器输出被保持在LE=0时的数值。
A1、A2、A3、A4、为8421BCD码输入端。
a、b、c、d、e、f、g:为译码输出端,输出为高电平1有效。
几个单片机应用实例例一:一个液晶显示的数字式电脑温度计液晶显示器分很多种类,按显示方式可分为段式,行点阵式和全点阵式。
段式与数码管类似,行点阵式一般是英文字符,全点阵式可显示任何信息,如汉字、图形、图表等。
这里我们介绍一种八段式四位LCD显示器,该显示器内置驱动器,串行数据传送,使用非常方便。
原理图如下图:下图是长沙太阳人科技开发有限公司生产的4位带串行接口的液晶显示模块SMS0403 的外部引线简图:有关该模块的具体参数,请查看该公司网站。
此例中使用的温度传感器为美国DALLAS公司生产的单总线式数字温度传感器。
该传感器本站有其详细的资料可供下载。
此例稍加改动,即可做成温控器。
下载驱动该模块的源程序LCD.PLM例2: LED显示电脑电子钟本例介绍一种用LED制作的电脑电子钟(电脑万年历)。
原理图如下图所示:上图中,CPU选用的是AT89C2051,时钟芯片选用的是Dallas公司的DS1302,温度传感器选用的是Dallas公司的数字温度传感器DS1820,显示驱动芯片选用的是德州仪器公司的TPIC6B595,也可选用与其兼容的芯片NC595或国产的AMT9595。
整个电子钟用两个键来调节时间和日期。
一个是位选键,一个是数字调节键。
按一下位选键,头两位数字开始闪动,进入设定调节状态,此时按数字调节键,当前闪动位的数字就可改变。
全部参数调节完后,五秒钟内没有任何键按下,则数字停止闪动,退出设定调节状态。
源程序清单如下(无温度显示程序):$include(reg51.dcl)declare (sclk,io,rst) bit at (0b3h) register; /* p33,p34,p35 */ declare (command,data,n,temp1,num) byte;declare a(9) byte;declare ab(6) byte;declare aco(11) byte constant (0fdh,60h,0dah,0f2h,66h,0b6h,0beh,0e0h,0feh,0f6h,00h);declare week(11) byte constant (0edh,028h,0dch,7ch,39h,75h,0f5h,2ch,0fdh,7dh,00h);declare da literally 'p15',clk literally 'p16',ale literally 'p17', mk literally 'p11',sk literally 'p12';clear:procedure;sclk=0;io=0;rst=0;end clear;send1302:procedure(comm);declare (i,comm) byte;do i=0 to 7;comm=scr(comm,1);io=cy;call time(1);sclk=0;call time(1);sclk=1;end;end send1302;wbyt1:procedure(com,dat);/*字节写过程*/declare (com,dat) byte;call clear;rst=1;call send1302(com);call send1302(dat);call clear;end wbyt1;wbyt8:procedure;/*时钟多字节突发模式写过程*/declare j byte;call clear;a(7)=A(6);a(6)=a(0);rst=1;call send1302(command);do j=1 to 8;call send1302(a(j));end;call clear;end wbyt8;RBYT1:PROCEDURE;DECLARE I BYTE;CALL CLEAR;RST=1;call send1302(0c1h);IO=1;DO I=0 TO 7;SCLK=1;SCLK=0;CY=IO;N=SCR(N,1);END;A(8)=N;CALL CLEAR;send595:procedure;declare k byte;do k=0 to 7;data=scr(data,1);da=cy;clk=1;clk=0;end;end send595;send595_1:procedure;declare k byte;do k=0 to 7;data=scr(data,1);da1=cy;clk1=1;clk1=0;end;end send595_1;rb1:procedure(abc,j);DECLARE (I,j,abc) BYTE;CALL CLEAR;RST=1;call send1302(abc);IO=1;DO I=0 TO 7;SCLK=1;SCLK=0;CY=IO;N=SCR(N,1);END;ab(j)=N;ab(j)=dec(ab(j));CALL CLEAR;end rb1;rbyt6:procedure;call rb1(0f1h,0);call rb1(0f3h,1);call rb1(0f5h,2);call rb1(0f7h,3);call rb1(0f9h,4);call rb1(0fbh,5);call rb1(0fdh,6);end rbyt6;wbyt6:procedure;call wbyt1(8eh,0); /* write enable */call wbyt1(0f0h,ab(0));call wbyt1(0f2h,ab(1));call wbyt1(0f4h,ab(2));call wbyt1(0f6h,ab(3));call wbyt1(0f8h,ab(4));call wbyt1(0fah,ab(5));call wbyt1(0fch,ab(6));call wbyt1(8eh,80h); /* write disable */end wbyt6;rbyt8:procedure;/*时钟多字节突发模式读过程*/ declare (i,j) byte;call clear;rst=1;call send1302(command);io=1;do j=1 to 8;do i=0 to 7;sclk=1;call time(1);sclk=0;cy=io;n=scr(n,1);end;a(j)=n;end;call clear;a(0)=a(6);a(6)=A(7);a(0)=a(0) and 0fh;if a(0)>6 then a(0)=0;CALL RBYT1;if (a(1)=0 and a(2)=0 and a(3)=0) then do;do num=0 to 35;call time(250);end;temp1=1;end;if temp1=1 thendo;temp1=0;ab(4)=ab(4)+1;if ab(4)>99h thendo;ab(4)=0;ab(5)=ab(5)+1;if ab(5)>99h then ab(5)=0;end;call wbyt6;end;end rbyt8;display:procedure; /*jieya,yima,fasong*/ declare (i,n,m) byte;n=a(0) and 0fh; /* send week */data=week(n);call send595;n=a(4); /* send date */n=n and 0fh;data=aco(n);call send595;n=a(4);n=shr(n,4);data=aco(n);call send595;do i=1 to 3; /* send second,minute,hour */ n=a(i);n=n and 0fh;data=aco(n);call send595;n=a(i);n=shr(n,4);data=aco(n);call send595;do i=5 to 6; /* send month,year */n=a(i);n=n and 0fh;data=aco(n);call send595;n=a(i);n=shr(n,4);data=aco(n);call send595;end;n=a(8); /* send 19 or 20 */n=n and 0fh;data=aco(n);call send595;n=a(8);n=shr(n,4);data=aco(n);call send595;do m=0 to 5;n=ab(m);n=n and 0fh;data=aco(n);call send595_1;n=ab(m);n=shr(n,4);data=aco(n);call send595_1;end;ale=0;ale=1;end display;beginset:procedure;a(0)=06h;a(1)=58h;a(2)=59h;a(3)=23h;a(4)=30h;a(5)=06h;a(6)=97h;a(7)=00;a(8)=19h; /* set date/time (1997,7,1,8:00:00,week 3) */ call wbyt1(8eh,0); /* write enable*/call wbyt1(80h,00h);/* start colock */call wbyt1(0beh,0abh);/*两个二极管与8K电阻串联充电*/ command=0beh; /* write colock/date */call wbyt8;call wbyt1(0c0h,a(8));call wbyt1(8eh,80h); /* set write protect bit */end beginset;key:procedure;declare (i,time1,k1,tem) byte;call time(100);k1=7;time1=30;if mk=0 thendo;do while time1>0;week: if k1=0 thendo;do i=0 to 5;/* call hz(a(0)); */end;do i=0 to 3;/* call hz0; */end;tem=a(k1);if k1=7 then tem=a(8);a(k1)=0aah;if k1=7 then a(8)=0aah;call display;call time(254);call time (254);a(k1)=tem;if k1=7 then a(8)=tem;call display;call time(254);call time(254);call time(254);time1=time1-1;if mk=0 thendo;call time(100); /*MOD KEY PROCESS*/ TIME1=30;IF MK=0 THENDO;k1=k1-1;DO WHILE K1=0FFH;K1=7;END;END;end;IF SK=0 THENDO;CALL TIME(100); /*SET KEY PROCESS*/ TIME1=30;IF SK=0 THENDO;tem=tem+1;tem=dec(tem);DO CASE K1;DO WHILE tem=7;/*week*/tem=0;END;DO WHILE tem=60H;/*scond*/tem=0;END;DO WHILE tem=60H;/*minute*/tem=0;END;DO WHILE tem=24H;/*hour*/tem=0;END;DO WHILE tem=32H;/*date*/tem=1;END;DO WHILE tem=13H;/*month*/tem=1;END;DO while tem=100h; /* YEAR */tem=00;END;DO WHILE TEM>=21H;tem=19H;END;END;A(K1)=tem;if k1=7 then a(8)=tem;END;END;END;END;end key;main$program:mk=1;sk=1;temp1=0;num=0;p32=1;if sk=0 then call beginset;clk=0;da=0;ale=1;loop:do while mk=1 ;if a(0)>6 then a(0)=0;command=0bfh;call rbyt8;call display;do while mk=0;call key;call wbyt1(8eh,0);command=0beh;call wbyt8;call wbyt1(0C0H,A(8));call wbyt1(8eh,80h);end;end;goto loop;end start;例3:一个6位LED、4个按键的显示板按键和显示是单片机系统的基本输入输出部件,下面介绍一个由74LS164驱动的6位数码管和4个按键组成的通用仪表面板。
数码管的原理数码管是由一系列发光二极管(LED)或荧光显示管组成的,它们按照一定的排列顺序连接在一起,形成了能够显示数字、字母和符号的结构。
在数码管中,每一个数字或字母都由若干个LED或荧光管组成,它们按照一定的排列方式连接在一起,通过控制LED或荧光管的亮灭来实现不同数字或字母的显示。
数码管的工作原理主要是通过控制LED或荧光管的通断来实现数字、字母和符号的显示。
在LED数码管中,每一个数字或字母都由若干个LED组成,它们按照一定的排列方式连接在一起,通过控制LED的通断来实现不同数字或字母的显示。
而在荧光数码管中,每一个数字或字母都由若干个荧光管组成,同样是通过控制荧光管的通断来实现不同数字或字母的显示。
数码管的控制一般通过数码管驱动芯片来实现,这些芯片内置了控制LED或荧光管的逻辑电路和驱动电路,能够根据外部输入的信号来控制数码管的显示。
通过合理的电路设计和编程控制,可以实现数码管的各种显示效果,如数字、字母、符号的显示、亮度的调节、扫描显示等。
在实际应用中,数码管通常需要配合微处理器或其他逻辑控制器来使用,通过这些控制器来生成并发送控制信号,从而控制数码管的显示。
在一些特殊的应用场景中,还可以通过外部电路来控制数码管的显示,实现一些特殊的显示效果。
总的来说,数码管是一种能够以数字形式显示各种数字、字母和符号的显示器件,它的工作原理是通过控制LED或荧光管的通断来实现不同数字或字母的显示。
在实际应用中,数码管通常需要配合微处理器或其他逻辑控制器来使用,通过这些控制器来生成并发送控制信号,从而控制数码管的显示。
数码管以其显示清晰、功耗低、体积小等优点,在各种电子设备中得到了广泛的应用。
数码管工作原理
数码管工作原理是通过控制每个数码管内部的发光二极管的亮暗状态来显示数字或字符。
数码管通常由7个发光二极管组成,形状类似数字"8",有一个中间的发光二极管和上下左右四个
发光二极管。
在普通的七段数码管中,每个管的字母A、B、C、D、E、F、G代表着特定的数码管段。
A、B、C、D、E、F、G分别对应
数码管的左上、右上、中间上、中间、中间下、左下和右下发光二极管。
根据要显示的数字或字符,将相应的管段亮起就能得到想要显示的符号。
例如,要显示数字"0",则需要亮起管段A、B、C、D、E、F,而要亮起管段A和B则表示数字"1"。
为了控制亮暗状态,数码管需要直流电流的驱动,通常通过数字电路中的逻辑门电路和译码器来控制每个发光二极管的亮暗状态。
逻辑门电路会根据输入的数字或字符转换为相应的控制信号,传递给译码器。
译码器会将控制信号转化为每个发光二极管的驱动信号,从而控制数码管显示。
由于每个数码管只能显示一个数字或字符,因此在多位数码管的显示中,需要通过译码器和多路复用器来实现多个数据的切换显示。
多路复用器会控制每个数码管的选择,使其依次显示不同的数字或字符。
通过以上的控制方式,数码管能够以高亮度和清晰度显示各种数字和字符,适用于各种数字显示场合。
6脚数码管驱动原理
脚数码管是一种常见的数字显示器件,它的形状像字母“H”,由七个发光二极管(LED)构成,可以显示数字、字母以及一些符号。
常见的有4位数码管和6位数码管,下面主要介绍6位数码管的驱动原理。
1. 数码管的基本结构与工作原理
数码管的每个发光二极管(LED)有一个引脚与数字电路相连,每个引脚都有一个单独的输入信号。
当有信号输入时,相应的LED会发出光亮,从而显示数字或其他符号。
而6位数码管由共阴极或共阳极两种结构,分别是:
共阴极结构:数码管的每个LED的阴极连接在一起,称为共阴极。
当在共阴极接口输
入高电平时,LED矩阵内的二极管被导通,显示数字或符号。
因此,当接口输入低电平时,该LED被关闭。
2. 驱动器
要驱动数码管,需要一个驱动器来控制输入信号。
驱动器的作用是将输入的逻辑信号
转换为适合数码管的电流信号来控制LED的发光。
驱动器的设计应根据数码管的类型和需
求来合理选择。
下面介绍两种常用的驱动器:
BDCD4511数码管驱动芯片:它是一种4位BCD驱动器,可以驱动4位7段数码LED。
在使用该器件时,需要将四位BCD码分别输入到BCD输入端(A,B,C和D),并将BCD使能端(LE)拉高。
74HC595芯片驱动:它是常用的串转并芯片,可以控制多个输出器件。
用74HC595芯
片驱动数码管时,将输入的序列信号转换为并行输出信号,并将输出信号输入到数码管的
引脚。
3. 数码管的控制
通过逻辑电路可以控制数码管的灯光转换。
以下是数码管的控制方式:
编码器:编码器通常用于数码管中的数字输入。
它将输入的数字编码转换为二进制代码,然后将其送入数码管驱动器中以控制其输出到LED的引脚。
时序控制器:在6位数码管中,如果需要显示不同的数字,需要通过时序控制器来控
制信号的输入。
时序控制器的作用是控制输入信号的顺序和时间,来实现不同数字的显
示。