健康保险统计制度业务分类与统计指标口径说明
- 格式:doc
- 大小:57.00 KB
- 文档页数:7
中国保监会关于印发《责任保险统计制度(试行)》的通知文章属性•【制定机关】中国保险监督管理委员会(已撤销)•【公布日期】2016.01.21•【文号】保监发〔2016〕8号•【施行日期】2016.01.21•【效力等级】部门规范性文件•【时效性】现行有效•【主题分类】保险,统计正文中国保监会关于印发《责任保险统计制度(试行)》的通知保监发〔2016〕8号各财产保险公司:为进一步加强责任保险监管,完善责任保险数据统计,我会研究制定了《责任保险统计制度(试行)》,现予印发,请遵照执行。
各财产保险公司应严格按照本制度规定的指标、口径及要求报送统计数据,确保统计数据真实、准确、完整和及时。
本制度从2016年5月1日起正式实施。
各财产保险公司应于2016年5月开始报送2016年4月报表。
统计工作联系人:葛士桂 010-66286239创新系统管理员:孙思 010-66286832创新系统技术服务:刘文立 010-66286110屠晓东 010-66288379中国保监会2016年1月21日责任保险统计制度(试行)一、总说明(一)统计内容。
责任保险是指以被保险人对第三者依法应负的赔偿责任为保险标的的保险。
责任保险统计制度(试行)包括2张报表(详见附表)。
具体包括:表1责任保险分险种监管财务报表、表2责任保险分险种监管业务报表。
本制度的统计内容不影响各公司向中国保险统计信息系统(以下简称统信系统)的数据报送。
(二)报送单位。
各财产保险总公司。
(三)报送频度及时间。
各表报送频度为月报。
各财产保险总公司应于月后15个自然日内报送报表,遇国庆、春节等法定长假可顺延3个自然日。
(四)报送方式。
责任保险统计报表通过中国保监会保险创新业务统计信息系统(以下简称创新系统,访问地址:http://10.254.1.67)报送。
各财产保险总公司应于2016年3月前完成本公司业务系统、财务系统改造工作,以满足本统计报表的数据需求。
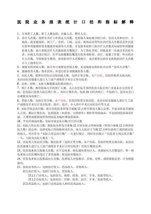
医院业务报表统计口径和指标解释1、月末职工人数:职工人数包括:在编人员、聘任人员。
2、诊疗人次数:指所有诊疗工作的总人次数。
包括病人来院就诊的门诊、急诊人次和出诊、下地段、赴家庭病床、到工厂、农村、工地、会议、集体活动等外出诊疗的人次数以及外出进行的单项健康检查及健康咨询指导人次数。
并包括本院职工的诊疗人次数及局部的单项健康检查人数。
病人来院诊疗人次数按挂号数统计。
为了简化手续,同地患者一次就诊多次挂号者,应按人次进行统计,但不包括根据医嘱进行的各项检查、治疗、处置工作量。
外出的诊疗人次数,不收取挂号费的,按实际诊疗人次数统计。
未注册登记的分支机构的诊疗人次数计入上级单位中。
3、观察室收容病人数:指月内出观察室的病人数。
未设观察室的医院可仅填“急诊人次数”。
4、健康检查人数:指在院内、外进行的全身健康检查人数。
5、出院人数:指所有住院后出院的病人数。
包括正常分娩、未产出院、住院经检查无病出院、未治出院及健康人进行人工流产或绝育手术后正常出院者。
6、治愈、好转、未愈人数根据实际情况统计。
7、死亡人数:指住院病人中的死亡人数。
凡已办住院手续经收容入院后死亡及虽未办完住院手续,但实际已收容入院后死亡者。
,均应计算在内。
包括24小时内死亡,不包括门、急诊室及门诊观察室内的死亡。
8、其他人数:包括正常分娩、未产出院、住院经检查无病出院、未治出院及健康人进行人工流产或绝育手术后正常出院者、放疗、化疗、介入治疗手术后对症治疗等人员。
9、实际开放总床日数:指月内医院各科每日夜晚12点钟开放病人数之总和,不论该床是否被病人占用,都应计算在内。
包括因故(如消毒、小修理等)暂时停用的病床,不包括因医院病房扩建、大修理或粉刷而停用的病床及临时增设的病床。
10、平均开放病床数:实际开放总床日数/月日历日数11、实际占用总床日数:指医院各科每日夜晚12点钟实际占用病床数(即每日夜晚12点钟的住院人数)的总和。
包括实际占用的临时床在内。
寿险指标定义:一、个人寿险统计指标1.综合类指标(1)首期保费:剔除全额退保(契撤)的保单第一期保费(含趸缴件)。
(2)首年续期保费:第一保单年度的续期保费的算术和(3)续年续期保费:第二及以后保单年度的续期保费的算术和(4)其他保费:因转换或其他异常情形发生的保费变化。
一般情况下其他保费为0。
(5)总保费收入=首期保费+首年续期保费+续年续期保费+其他保费(6)相关定义:首年度保费(FYP):当期承保件保费+前期延期承保件保费—当期契撤件保费FYP=首期保费+首年续期保费续期保费:缴费次数大于等于2的实收保费续期保费=首年续期保费+续年续期保费预收保费:前一日完成预收程序但未完成承保的保费预收程序:保费已入财务部且已完成入单承保件:已完成承保程序的保单延迟承保件:前月预收当月完成承保程序的保单(7)标准保费=首年度保费*保费换算率标准保费换算率表一、一般个险1.一般主险:2.附加长险:3.短期险:三、健康险健康险个险按一般个险中的短期险标准折算标准保费。
健康险交叉销售按交叉销售标准折算标准保费。
(8)增长速度(成长率):是指报告期较基期的增长量与基期水平之比。
它表明保险经济现象报告期较基期的增长速度。
当增长速度为正值时,为实际增长;当为负值,是负增长,即为下降速度。
公式:(报告期水平—基期水平)/基期水平*100%(9)计划完成率:指实际完成数占计划数的比例,通常用百分比表示。
个险首年保费年度计划完成(达成)率年初至本月个险实际承保首年保费之和= *100%本年个险年度首年保费计划(首期+ 续期)2.新契约类指标(1)承保件数:统计期间内承保的,非契撤(全额退保)的保单件数。
一张保单为一件;一般统计在保单主约项下,附加险不计件数。
(2)承保金额:除有特殊规定外,均按实际承保的保险金额计算。
保险责任开始后的减保或退保,保额不作冲减;加保,只要保额增加,累计保额也随之增加,发生赔款后原保额不减少.对于按份数卖的保单(如平安世纪理财),不计保额。
第1篇一、报告概述随着我国经济的快速发展和人民生活水平的提高,人们对健康保险的需求日益增长。
健康险业务作为保险行业的重要组成部分,近年来发展迅速。
本报告通过对某保险公司健康险业务的数据分析,旨在揭示健康险市场的发展趋势、客户特征、产品结构、风险状况等,为保险公司制定市场策略、优化产品设计、提升风险管理水平提供数据支持。
二、数据来源与处理1. 数据来源:本报告所使用的数据来源于某保险公司近三年的健康险业务数据,包括投保数据、理赔数据、客户信息等。
2. 数据处理:对原始数据进行清洗、整合、筛选和整理,确保数据的准确性和完整性。
同时,运用统计学和数据分析方法对数据进行分析。
三、市场发展趋势1. 市场规模持续扩大:近年来,我国健康险市场规模逐年增长,预计未来几年仍将保持高速增长态势。
2. 产品结构不断优化:从传统单一的健康险产品向多元化、个性化的产品发展,以满足不同客户的需求。
3. 销售渠道多元化:线上线下销售渠道融合,互联网保险发展迅速,成为健康险销售的重要渠道。
四、客户特征分析1. 年龄分布:健康险客户主要集中在20-50岁年龄段,其中30-40岁年龄段占比最高。
2. 性别比例:男女比例较为均衡,女性客户略多于男性。
3. 地域分布:健康险客户主要集中在经济发达地区,如一线城市、沿海地区等。
4. 职业分布:职业分布较为广泛,主要集中在企业白领、公务员、自由职业者等。
五、产品结构分析1. 产品类型:健康险产品主要包括重大疾病保险、医疗保险、疾病保险等。
2. 产品销售情况:医疗保险和重大疾病保险是销售量最大的产品类型,占比超过70%。
3. 产品价格:健康险产品价格差异较大,从几百元到几千元不等,主要取决于保险责任、保障范围等因素。
六、风险状况分析1. 理赔率:近三年,健康险业务的理赔率逐年上升,其中医疗保险的理赔率最高。
2. 理赔金额:理赔金额逐年增加,其中重大疾病保险的理赔金额最高。
3. 理赔原因:理赔原因主要包括疾病、意外伤害、医疗费用等。
健康产业统计分类(2019)一、分类目的为加快推动健康产业发展,科学界定健康产业的统计范围,准确反映健康产业发展状况,依据《“健康中国2030”规划纲要》等有关健康产业发展要求,以《国民经济行业分类》(GB/T 4754-2017)为基础,制定本分类。
二、概念界定和分类范围健康产业是指以医疗卫生和生物技术、生命科学为基础,以维护、改善和促进人民群众健康为目的,为社会公众提供与健康直接或密切相关的产品(货物和服务)的生产活动集合。
本分类将健康产业范围确定为医疗卫生服务,健康事务、健康环境管理与科研技术服务,健康人才教育与健康知识普及,健康促进服务,健康保障与金融服务,智慧健康技术服务,药品及其他健康产品流通服务,其他与健康相关服务,医药制造,医疗仪器设备及器械制造,健康用品、器材与智能设备制造,医疗卫生机构设施建设,中药材种植、养殖和采集等13个大类。
三、编制原则(一)以国务院有关文件为指导。
本分类以《“健康中国2030”规划纲要》和各细分领域政策文件提出的重点任务为指导,确定健康产业的基本范围。
(二)以《国民经济行业分类》为基础。
本分类以《国民经济行业分类》(GB/T 4754-2017)为基础,是对《国民经济行业分类》中符合健康产业特征相关活动的再分类。
(三)保留了《健康服务业分类(试行)》的主体内容。
结合我国健康产业发展政策要求和健康产业发展的新业态新模式,补充健康产业所涉及第一产业、第二产业内容,丰富调整健康服务业内容。
(四)以国际标准为参考。
本分类在充分考虑我国健康产业特点和实际发展状况的基础上,吸收了经济合作与发展组织、欧盟统计署和世界卫生组织联合编制的《卫生核算体系2011》中医疗卫生服务的分类方法,借鉴了泛美卫生组织(PAHO)《卫生卫星账户手册》的分类方法。
四、结构和编码本分类采用线分类法和分层次编码方法,将健康产业划分为三层,分别用阿拉伯数字编码表示。
第一层为大类,用2位数字表示,共有13个大类;第二层为中类,用3位数字表示,前两位为大类代码,共有58个中类;第三层为小类,用4位数字表示,前三位为中类代码,共有92个小类。
健康保险业务管理内容与方法健康保险业务管理是指对健康保险业务进行全面的规划、组织、协调和控制的一系列管理活动。
它包括对健康保险产品的设计、销售、投保、理赔等业务环节的管理,并通过制定相应的政策、流程和措施来保证业务的运行效率和质量。
一、健康保险业务管理的内容1.健康保险产品设计:健康保险产品的设计是指根据市场需求和客户需求,制定健康保险产品的策略、构架和条款。
这包括确定产品的保险责任、保险金额、保险期限、缴费方式等,并结合市场分析和风险评估,制定不同的产品方案。
2.健康保险销售:健康保险销售是指通过各种渠道和方式向潜在客户推广和销售保险产品。
这需要进行市场调研、客户分析和销售策略的制定,以及销售人员的培训和激励机制的建立。
3.健康保险投保:健康保险投保是指客户向保险公司购买健康保险产品的过程。
这包括客户资格审核、保费计算、合同签订和健康问卷调查等环节,需要建立完善的投保流程和系统。
4.健康保险理赔:健康保险理赔是指保险公司根据客户的保险合同,对符合保险责任的索赔申请进行处理和赔付的过程。
这需要建立规范的理赔流程和审批机制,确保申请和审核的公正性和及时性。
5.健康保险费用控制:健康保险费用控制是指对健康保险业务产生的费用进行核算、管理和控制。
这包括对保险产品的费率设计、费用率的控制、索赔费用的控制等,需要制定相应的成本控制政策和措施。
二、健康保险业务管理的方法1.信息技术支持:借助信息技术手段,建立健全的健康保险业务管理系统,实现健康保险业务流程的电子化和自动化。
通过信息系统的支持,可以提高业务处理的效率和准确性,降低人力成本,提升客户体验。
2.客户关系管理:建立健全的客户关系管理系统,通过精细化的客户分析和管理,提高客户满意度和忠诚度。
通过与客户的有效沟通和跟踪,了解其需求和反馈,及时调整产品和服务,提供个性化的保险解决方案。
3.风险管理:通过建立风险评估模型和风险管理制度,对健康保险业务的风险进行识别、评估、控制和监测。
基本医疗保险运行分析指标体系指标解释以下是基本医疗保险运行分析指标体系的常见指标及其解释:1.参保率:指已参加基本医疗保险的人口占总人口的比例。
较高的参保率意味着较多的人群享受基本医疗保障。
2.报销比例:指医疗费用中保险支付部分占总费用的比例。
较高的报销比例意味着保险能够更多地承担医疗费用,降低个人负担。
3.报销时间:指从患者就医到保险支付医疗费用的时间。
较短的报销时间意味着保险的效率较高,能够及时为患者提供费用支持。
4.自付比例:指医疗费用中个人支付部分占总费用的比例。
较低的自付比例意味着保险对患者的负担较轻。
5.社会保障支出:指政府或相关机构在医疗保险方面的支出。
较高的社会保障支出意味着政府对医疗保障的重视程度较高。
7.经办机构运作成本:指医疗保险经办机构的管理和运作成本。
较低的运作成本意味着保险经办机构的效率较高。
8.医疗保险支付方式:指医疗保险的具体支付方式,如按项目付费、按病种付费等。
不同的支付方式对医疗资源的利用和管理方式有不同的影响。
9.医疗质量:指医疗服务的质量水平,如医疗技术水平、患者满意度等。
较高的医疗质量意味着患者能够得到更好的治疗效果。
10.医疗资源配置:指医疗资源的分布和利用情况。
合理的医疗资源配置能够使不同地区和人群都能够享受到基本医疗保障。
11.疾病谱:指一个地区或一个群体的疾病发病情况和类型分布。
疾病谱可以反映保险的风险特征,对设计保险方案和定价有重要影响。
12.医疗费用增长率:指医疗费用的年均增长率。
较低的医疗费用增长率意味着医疗成本的控制和资源利用的有效性。
以上是基本医疗保险运行分析指标体系中的一些常见指标及其解释。
通过对这些指标的监测和分析,可以及时发现问题、评估政策效果,并为进一步优化和改进基本医疗保险制度提供依据。
医保业务统计制度汇编模板一、总则1.1 为了加强医疗保障基金的监督管理,提高医疗保障工作效率,根据《中华人民共和国医疗保险条例》等相关法律法规,制定本汇编。
1.2 本汇编适用于我国各级医疗保障部门开展医保业务统计工作。
1.3 医保业务统计工作应遵循客观、公正、准确、及时的原则。
二、统计范围与内容2.1 统计范围(1)参加医疗保险的人数、增长率等;(2)医疗保障基金的收入、支出、结余等;(3)医疗保险的覆盖范围、保障水平等;(4)医疗保障基金的使用情况,包括住院、门诊、慢性病、药店购药等;(5)医疗保障基金的管理情况,包括审计、检查、违规处理等;(6)医疗保障工作的满意度调查等。
2.2 统计内容(1)基本医疗保险基金征缴情况;(2)基本医疗保险待遇支付情况;(3)大病保险、医疗救助等补充医疗保险基金使用情况;(4)医疗保险基金结余情况;(5)医疗保险基金投资运营情况;(6)医疗保险经办机构服务能力等。
三、统计方法与程序3.1 统计方法(1)采取定期统计与专项统计相结合的方式;(2)运用现代信息技术,提高统计数据的采集、处理和分析能力;(3)建立健全医疗保障统计指标体系,完善统计分类和统计标准;(4)对统计数据进行核实、审查,确保数据真实、准确、完整。
3.2 统计程序(1)制定统计计划,明确统计任务、指标、周期等;(2)开展统计调查,收集、整理统计数据;(3)统计数据审核、分析、汇总;(4)编制统计报告,提交相关部门;(5)统计资料归档,建立健全统计档案。
四、统计数据管理与使用4.1 建立健全医疗保障统计数据管理体系,确保数据安全、保密。
4.2 统计数据使用原则(1)遵循数据共享原则,提高统计数据的使用效率;(2)遵循数据保护原则,尊重统计调查对象的个人隐私;(3)遵循数据客观性原则,确保统计数据真实、准确、完整;(4)遵循数据时效性原则,及时更新统计数据,满足医疗保障工作需要。
4.3 统计数据应用(1)制定医疗保障政策、规划、标准时,应充分利用统计数据;(2)对医疗保障工作进行评估、监督、检查时,应依据统计数据;(3)统计数据作为医疗保障部门内部管理、决策的重要依据;(4)向社会公布医疗保障统计数据,提高透明度。
附件3:健康保险统计制度业务分类与统计指标口径说明健康保险统计制度统计范围包括健康保险、健康保障委托管理业务和健康服务三个部分。
一、业务分类口径1、健康保险指保险公司通过疾病保险、医疗保险、失能收入损失保险和护理保险等方式对因健康原因导致的损失给付保险金的保险。
1.1疾病保险指以保险合同约定的疾病的发生为给付保险金条件的健康保险。
1.1.1重大疾病保险指当被保险人在保险期间内发生保险合同约定的疾病、达到约定的疾病状态或实施了约定的手术时给付保险金的健康保险。
参见《重大疾病保险的疾病定义使用规范》和《重大疾病保险知识问答》。
1.2医疗保险指以保险合同约定的医疗行为的发生为给付保险金条件,为被保险人接受诊疗期间的医疗费用支出提供保障的保险。
医疗保险按照保险金的给付性质分为费用补偿型医疗保险和定额给付型医疗保险。
1.2.1费用补偿型医疗保险指根据被保险人实际发生的医疗费用支出,按照约定的标准确定保险金数额的医疗保险。
1.2.2定额给付型医疗保险指按照约定的数额给付保险金的医疗保险。
1.3失能收入损失保险指以因保险合同约定的疾病或者意外伤害导致工作能力丧失为给付保险金条件,为被保险人在一定时期内收入减少或者中断提供保障的健康保险。
1.4护理保险指以因保险合同约定的日常生活能力障碍引发护理需要为给付保险金条件,为被保险人的护理支出提供保障的健康保险。
1.5长期健康保险指保险期间超过一年或者保险期间虽不超过一年但含有保证续保条款的健康保险。
1.6短期健康保险指保险期间在一年及一年以下且不含有保证续保条款的健康保险。
2、健康保障委托管理业务指保险公司接受政府部门、企事业单位等团体客户的委托,为其提供方案设计、咨询建议、委托基金管理、医疗服务调查、医疗费用审核、医疗费用报销支付等经办管理服务,收取管理费用,不承担委托基金运营风险的业务。
3、健康服务指保险公司针对市场和客户的需求,通过整合各种社会医疗资源,所提供的健康体检、健康管理、健康预防、健康咨询等服务。
医疗卫生单位基本数字统计口径及财务分析公式一、基本数字部份1。
编制人数:根据编制管理部门核定得人员编制数填列。
2.年末在职职工人数:指当年年末支付年底工资得在岗职工人数,包括合同聘用制人员,不包括临时工、离退休人员、离开本单位仍保留劳动关系得人员与返聘人员。
“合同聘用制人员”指年末单位在职得全员聘用合同制人员“卫生技术人员"指年末单位在职得执业(助理)医师、护师、注册护士、药剂人员、检验与影像人员等卫生专业人员。
不包括专职从事管理工作得卫生技术人员.“财会人员”指年末单位在财会岗位工作得实有人员。
3.平均在职职工人数:指每月在职职工人数得加权平均数.4。
年末离退休人数;按单位年末实有人数填列。
平均离退休人数:指每月离退休职工人数得加权平均数。
“纳入养老保险人数”反映本单位根据国家有关规定纳入养老保险范围得离退休职工人数。
5。
临时工人数:指单位全年聘用临时工得平均数,不含终点工。
6.编制床位:指卫生主管部门核定得编制床位数。
7。
年末实际开放床位:指年末实际开放得床位数。
8。
平均开放床位:填列全年每日开放床位得加权平均数。
9.实际开放总床日数:指年内基层医疗卫生机构各科每日夜晚12点钟开放病床数之总与,不论该床就是否被病人占用,都应计算在内,包括因故(如消毒、小修理等)暂时停用得病床,不包括因医院病房扩建、大修理或粉刷而停用得病床及临时增设得病床。
10.诊疗人次:指所有诊疗工作得总人次数。
包括病人来院就诊得门诊、急诊人次,出诊、赴家庭病床、下地段等外出诊疗人次,本院职工得诊疗人次数,外出进行得单项健康体检及健康咨询指导人次,局部得单项健康检查人数等。
其中:门急诊人次为病人来院就诊得门诊、急诊人次.11.实际占用总床日数:指基层医疗卫生机构各科每日夜晚12点钟实际占用病床数(即每日夜晚12点钟得住院人数)之总与。
包括实际占用得临时床位,病人入院后于当晚12点钟以前死亡或因故出院所占用得床位。
基本医疗保险运行分析指标体系指标解释1.参保人数:指参加基本医疗保险的人数。
这个指标可以反映出基本医疗保险的普及程度。
2.参保率:指参加基本医疗保险的人数与总人口数之间的比率。
这个指标可以反映出基本医疗保险的覆盖范围。
3.筹资规模:指基本医疗保险的筹资金额。
这个指标可以反映出基本医疗保险的经济实力。
5.医保基金支出:指基本医疗保险的支出范围和金额,包括医疗费用报销、药品费用、医疗服务费用等。
这个指标可以反映出基本医疗保险的负担能力。
6.报销比例:指基本医疗保险对医疗费用的报销比例,即参保人员在享受医疗服务后可以获得的报销金额占总费用的比例。
这个指标可以反映出基本医疗保险的补偿能力。
7.医疗质量评价指标:包括就医满意度、医生合理用药率、医保消费满意度等。
这些指标可以反映出基本医疗保险对参保人员的实际效果。
8.医疗服务供给指标:包括医疗机构数量、医生人数、床位数等。
这些指标可以反映出基本医疗保险对医疗资源的分配情况。
9.社会保障支出占比:指基本医疗保险支出在社会总支出中的比例。
这个指标可以反映出基本医疗保险对社会财政的影响程度。
10.医保运行效率:包括参保人员平均就医时间、报销周期、社会医保基金运行成本等。
这些指标可以反映出基本医疗保险的运行效率和管理水平。
11.参保单位数:指参保人员所在的单位数。
这个指标可以反映出基本医疗保险的参保范围和层次。
以上是基本医疗保险运行分析指标体系的一些重要指标。
通过对这些指标的分析,可以全面了解基本医疗保险的运行状况,有针对性地制定政策和措施,进一步提高基本医疗保险的质量和效益。
中国保险业保单登记管理信息平台〔第二期〕数据模型和取数口径说明及要求〔财产险〕2021年10月目录1 取数口径说明及要求 (4)1.1 产品范围 (4)1.2 保单范围 (4)1.3 报送时效要求 (5)2 数据模型及取数规那么说明 (5)2.1 数据模型说明 (5)2.1.1 模块列表 (5)2.1.2 保单交易信息模块 (12)2.1.3 承保信息模块 (13)2.1.4 批改信息模块 (73)2.1.5 销售信息模块 (77)2.1.6 理赔报案信息模块 (86)2.1.7 理赔立案信息模块 (91)2.1.8 理赔结案信息模块 (94)2.1.9 账户信息模块 (133)2.1.10 财务收付信息模块 (134)2.1.11 产品信息模块 (140)2.1.12 客户黑名单信息模块 (147)2.2 取数规那么说明 (149)2.2.1 交易业务类型说明 (149)2.2.2 产品新增 (150)2.2.3 产品变更 (151)2.2.4 产品退市 (151)2.2.5 新单承保 (152)2.2.6 续保 (154)2.2.7 预收保费 (157)2.2.8 退预收保费 (157)2.2.9 批改 (158)2.2.10 续期 (160)2.2.11 满期 (163)2.2.12 理赔报案 (165)2.2.13 理赔报案处理 (166)2.2.14 理赔立案 (166)2.2.15 理赔立案处理 (167)2.2.16 理赔结案 (167)2.2.17 理赔追偿 (169)2.2.18 客户黑名单 (170)2.2.19 其他 (170)3 数据检查 (171)3.1 数据检查要求 (171)3.2 数据完整性检查 (171)3.3 数据准确性检查 (175)3.3.1 码表校验 (175)3.3.2 表内/外关系核对 (211)1取数口径说明及要求名词说明:存量数据:指保险公司自开业以来,到存量数据抽取完成日期〔不含该完成日当日〕之间发生的所有交易业务类型下的相关业务信息。
卫生健康行业数据分类分级指南正式稿下载温馨提示:该文档是我店铺精心编制而成,希望大家下载以后,能够帮助大家解决实际的问题。
文档下载后可定制随意修改,请根据实际需要进行相应的调整和使用,谢谢!并且,本店铺为大家提供各种各样类型的实用资料,如教育随笔、日记赏析、句子摘抄、古诗大全、经典美文、话题作文、工作总结、词语解析、文案摘录、其他资料等等,如想了解不同资料格式和写法,敬请关注!Download tips: This document is carefully compiled by the editor. I hope that after you download them, they can help yousolve practical problems. The document can be customized and modified after downloading, please adjust and use it according to actual needs, thank you!In addition, our shop provides you with various types of practical materials, such as educational essays, diary appreciation, sentence excerpts, ancient poems, classic articles, topic composition, work summary, word parsing, copy excerpts,other materials and so on, want to know different data formats and writing methods, please pay attention!卫生健康行业数据分类分级指南是指在卫生健康行业中,对数据进行分类和分级的指导原则和标准。
健康保险统计信息制度1. 引言健康保险是现代社会的一项重要保障制度,为了更好地管理和监测健康保险的运行情况,建立一个完善的健康保险统计信息制度显得尤为重要。
本文旨在就健康保险统计信息制度的目的、范围和内容进行简要介绍。
2. 目的健康保险统计信息制度的目的是收集、整理和分析与健康保险相关的数据,为政府和相关机构提供决策和监管依据,同时也为保险公司、医疗机构和被保险人提供参考和便利。
3. 范围健康保险统计信息制度的范围包括以下几个方面:3.1 健康保险参与者信息收集并维护健康保险参与者的基本信息,包括个人身份信息、职业、医疗状况等。
这些信息将为保险公司提供参考,帮助其评估风险和制定适当的保险策略。
3.2 健康保险费用和赔付数据收集健康保险的费用和赔付数据,包括保险费用的收入和支出情况,赔付的种类和金额等。
这些数据将为保险公司、政府和相关机构提供了解健康保险市场状况的参考依据。
3.3 健康保险服务质量评估收集并分析保险参与者对医疗服务的评价和满意度,以及医疗机构的评级等信息,以便为保险公司和政府监管部门评估健康保险服务质量提供依据。
3.4 健康保险市场分析收集健康保险市场的相关数据,包括市场规模、市场份额、竞争情况等。
这些数据将为保险公司和政府制定健康保险政策提供参考。
4. 内容健康保险统计信息制度的内容主要包括以下几个方面:4.1 数据收集建立健康保险参与者信息数据库,并与保险公司、医疗机构等其他相关机构进行数据共享,确保数据的全面性和准确性。
4.2 数据分析建立健康保险统计信息分析系统,对收集的数据进行整理、分析和汇总,生成统计报告和分析结论,为相关部门决策提供参考依据。
4.3 数据保护建立健康保险统计信息保护系统,确保数据的安全性和保密性,防范数据泄露和滥用的风险。
4.4 数据应用将统计报告和分析结论提供给相关部门,支持其决策和监管工作。
同时,将部分数据公开,以便保险参与者和公众了解健康保险市场的情况。
中国保险监督管理委员会关于印发《健康保险统计制度》的通知(三)【法规类别】保险监管【发文字号】保监发[2008]25号 【发布部门】中国保险监督管理委员会 【发布日期】2008.04.10 【实施日期】2008.04.10 【时效性】现行有效【效力级别】部门规范性文件续(二)附件5:健康保险统计制度统计报表取值关系 表1:健康保险财务统计表(月报) 填报单位: 年 月 单位:万元赔付支出退保金上年同期 同比增长 本年累计 上年同期 同比增长本年累计上年同期 同比增长纵栏甲 乙 丙 123456789序号短期个人疾病保险1a60320186------其中:重大疾病保险2a60320187a65110058------医疗保险3a60320185a65110056------费用补偿型4a60321618a65110671------定额给付型5a60321619a65110672------失能保险6a60320188a65110059------护理保险7a60320189a65110060------个人小计8a60320184a65110055------团体疾病保险9a60320194a65110065------其中:重大疾病保险10a60320195a65110066------医疗保险11a60320193a65110064------费用补偿型12a60321620a65110725------定额给付型13a60321621a65110726------失能保险14a60320196a65110067------护理保险15a60320197a65110068------团体小计16a60320192a65110063------短期合计17a60320183a65110054------长期个人疾病保险18a60320205a65110114+a65110181a65310058其中:重大疾病保险19a60320206a65110115+a65110182a65310059医疗保险20a60320204a65110113+a65110180a65310057费用补偿型21a60321643a65110693+a65110697a65310069定额给付型22a60321644a65110694+a65110698a65310070失能保险23a60320207a65110116+a65110189a65310060护理保险24a60320208a65110117+a65110190a65310061个人小计25a60320200a65110112+a65110179a65310056团体疾病保险26a60320214a65110120+a65110187a65310064其中:重大疾病保险27a60320215a65110121+a65110188a65310065医疗保险28a60320213a65110119+a65110186a65310063费用补偿型29a60321666a65110695+a65110699a65310071定额给付型30a60321667a65110696+a65110700a65310072失能保险31a60320216a65110122+a65110189a65310066护理保险32a60320217a65110123+a65110190a65310067团体小计33a60320209a65110118+a65110185a65310062长期合计34a60320199a65110111+a65110178a65310055a60320182a65110053+a65110110+a65310054a65110177表2:长期健康保险原保险保费收入统计表(月报) 报表单位:年 月单位:万元续期保费合计 上年同期同比增长其中:新单趸缴本年累计 上年同期同比增长 本年累计 上年同期同比增长本年累计 上年同期同比增长纵栏序号甲 乙 1 2 3 4 5 6 7 8 9 10 11 12个人 疾病保险1 a60321625 a60321632 a60321639 a60320205其中:重大疾病保险2 a60321626 a60321633 a60321640 a60320206 医疗保险3 a60321622 a60321629 a60321636 a60320204 费用补偿型4 a60321623 a60321630 a60321637 a60321643 定额给付型5 a60321624 a60321631 a60321638 a60321644 失能6 a60321627 a60321634 a60321641 a60320207保险护理保险7a60321628a60321635a60321642a60320208个人小计8a60320201a60320202a60320203a60320200团体疾病保险9a60321648a60321655a60321662a60320214其中:重大疾病保险10a60321649a60321656a60321663a60320215医疗保险11a60321645a60321652a60321659a60320213费用补偿型12a60321646a60321653a60321660a60321666定额给付型13a60321647a60321654a60321661a60321667失能保险14a60321650a60321657a60321664a60320216护理保险15a60321651a60321658a60321665a60320217团体小计16a60320210a60320211a60320212a60320209a60320201+a60320210a60320202+a60320211a60320203+a60320212a60320199表3:健康保险经营利润表(月报)填报单位:年月单位:万元长期健康险 合计上年同期 同比增长 本年累计 上年同期 同比增长 本年累计 上年同期 同比增长23 4 5 6 7 8 9一、已赚保费 1a60300040----原保险保费收入 2 a60320183 a60320199 a60320182 分保费收入 3 a60330043 a60330044 a60330042 减:分出保费4a65410043a65410044。
gb10002.2-2006
《GB10002.2-2006 健康保险保险对象分类与范围》是目前我国健康保险的行业标准,由国家健康保障局2003年颁布,2006年11月10日正式实施的健康保险超量社会保障政策文件,适用于全国各地的健康保险机构。
这部标准规定了以下各项内容:保险对象分类应当按照职业、年龄、性别和收入等要素,根据对象的情况将保险对象分为全日制个体从业人员、小学及其活动服务组织的成员、集体从业人员、农民、失业人员、其他保险对象等。
另外,标准还对健康保险服务内容、参保登记和管理、争议调处等方面进行了规定,旨在规范健康保险的管理活动。
它的实施,充分体现了“加强对健康保险对象的分类,实现其合理参保”,有助于建立健全的健康保险机制,稳定和优化健康保险结构、改善服务定位,减少保险不必要的开支和经济损失,有利于我国保险行业的发展和人民群众的健康权益保障。
因此,《GB10002.2-2006 健康保险保险对象分类与范围》的出台是中国健康保险发展的一个重要里程碑,它更加全面、科学、综合地解决了参保人员的分类、管理、体制缺陷等问题,有利于中国的健康保险事业可持续发展。
医保统计工作管理制度范本第一章总则第一条为了加强医疗保险统计工作,及时、准确、完整地反映医疗保险各项业务数据,根据国家和地方有关法律法规,制定本制度。
第二条医疗保险统计工作应遵循客观、公正、准确、及时的原则,确保统计数据的真实性和可靠性。
第三条医疗保险统计工作由医疗保险经办机构负责组织实施,各级医疗保险管理部门应加强对统计工作的监督和指导。
第二章统计任务与指标第四条医疗保险统计任务包括:(一)医疗保险基金收入、支出及结余情况;(二)医疗保险覆盖范围、参保人数、参保率等指标;(三)医疗保险待遇享受情况,包括医疗费用报销比例、报销金额等;(四)医疗保险基金支付能力及运行风险;(五)医疗保险经办机构工作效率和服务质量;(六)其他与医疗保险相关的统计指标。
第五条医疗保险统计指标应包括:(一)基金收入指标,如保费收入、财政补贴收入、利息收入等;(二)基金支出指标,如医疗费用支付、管理费用支付等;(三)参保人数、参保率、缴费人数、缴费率等;(四)医疗保险待遇指标,如住院报销比例、门诊报销比例等;(五)基金结余指标,如年度结余、累计结余等;(六)其他相关指标,如医疗保险覆盖范围、医疗保险政策执行情况等。
第三章统计数据收集与处理第六条医疗保险统计数据收集应包括原始数据收集和次级数据收集两个方面:(一)原始数据收集:医疗保险经办机构应按照相关规定,定期收集医疗保险各项业务数据,包括保险费收入、支出、参保人数等;(二)次级数据收集:医疗保险经办机构应积极争取相关部门的支持,获取与医疗保险相关的次级数据,如人口统计数据、医疗资源统计数据等。
第七条医疗保险统计数据处理应遵循以下程序:(一)数据清洗:对收集到的统计数据进行审核、筛选、整理,剔除虚假、重复、错误的数据;(二)数据录入:将清洗后的数据录入统计信息系统,确保数据准确、完整、及时;(三)数据汇总:按照规定的统计口径和程序,对录入的数据进行汇总,形成统计报表;(四)数据分析:对统计数据进行分析,形成统计报告,为医疗保险政策制定和管理提供依据。
附件3:
健康保险统计制度
业务分类与统计指标口径说明
健康保险统计制度统计范围包括健康保险、健康保障委托管理业务和健康服务三个部分。
一、业务分类口径
1、健康保险
指保险公司通过疾病保险、医疗保险、失能收入损失保险和护理保险等方式对因健康原因导致的损失给付保险金的保险。
1.1疾病保险
指以保险合同约定的疾病的发生为给付保险金条件的健康保险。
1.1.1重大疾病保险
指当被保险人在保险期间内发生保险合同约定的疾病、达到约定的疾病状态或实施了约定的手术时给付保险金的健康保险。
参见《重大疾病保险的疾病定义使用规范》和《重大疾病保险知识问答》。
1.2医疗保险
指以保险合同约定的医疗行为的发生为给付保险金条件,为被保险人接受诊疗期间的医疗费用支出提供保障的保险。
医疗保险按照保险金的给付性质分为费用补偿型医疗保险和定额给付型医疗保险。
1.2.1费用补偿型医疗保险
指根据被保险人实际发生的医疗费用支出,按照约定的
标准确定保险金数额的医疗保险。
1.2.2定额给付型医疗保险
指按照约定的数额给付保险金的医疗保险。
1.3失能收入损失保险
指以因保险合同约定的疾病或者意外伤害导致工作能力丧失为给付保险金条件,为被保险人在一定时期内收入减少或者中断提供保障的健康保险。
1.4护理保险
指以因保险合同约定的日常生活能力障碍引发护理需要为给付保险金条件,为被保险人的护理支出提供保障的健康保险。
1.5长期健康保险
指保险期间超过一年或者保险期间虽不超过一年但含有保证续保条款的健康保险。
1.6短期健康保险
指保险期间在一年及一年以下且不含有保证续保条款的健康保险。
2、健康保障委托管理业务
指保险公司接受政府部门、企事业单位等团体客户的委托,为其提供方案设计、咨询建议、委托基金管理、医疗服务调查、医疗费用审核、医疗费用报销支付等经办管理服务,收取管理费用,不承担委托基金运营风险的业务。
3、健康服务
指保险公司针对市场和客户的需求,通过整合各种社会医疗资源,所提供的健康体检、健康管理、健康预防、健康咨询等服务。
4、健康保险与健康保障委托管理共用分类
4.1新农合
新型农村合作医疗的简称。
4.2新农合补充
指与新农合保障责任相衔接的补充医疗业务。
4.3城镇职工基本医疗
指主要针对城镇职工建立的社会基本医疗保险制度。
4.4城镇职工补充医疗
指政府机构投保或委托的、与城镇职工基本医疗保障责任相衔接的补充医疗业务。
4.5城镇居民基本医疗
指主要针对城镇非职工建立的社会基本医疗保险制度。
4.6城镇居民补充医疗
指政府机构投保或委托的、与城镇居民基本医疗保障责任相衔接的补充医疗业务。
4.7医疗救助
指在政府支持下,依靠社会力量建立的旨在向困难群体提供医疗服务的制度。
4.8企事业团体补充医疗
指企事业团体投保的与城镇职工基本医疗保障责任相衔接的费用补偿型补充医疗业务。
二、统计指标口径
1、已决赔付人次
指在统计期内已立案且已结案的赔付人次,包括已结案已付款人次和已结案未付款人次。
2、未决赔付人次
指统计期末已报案但尚未结案的赔案中未赔付的人次。
3、已决给付金额
指长期保险在统计期内已立案且已结案或按照约定应给付保险金的累计金额,包括已付和应付未付的累计给付金额。
4、未决给付金额
指长期保险在统计期末已报案但尚未结案的赔案的累计估赔金额,包括已立案赔案和已报案未立案赔案的累计估赔金额。
5、开办市县数
指统计期末保险公司参与管理的医疗保障制度覆盖的县、县级市、地级市的市辖区以及直辖市的市辖区数量。
6、委托管理件数
指保险公司承担委托管理责任的健康保障委托管理业
务件数。
7、应参保人数
指保险公司参与管理的医疗保障制度覆盖的人口数,包括实际参保的和符合参保条件但没有参保的。
一般指当地符合条件的户籍人口或常住人口数,外来流动人口或本地人口在外地的,按当地医疗保障制度的规定判断是否属于覆盖人口。
8、实际参保人数
指统计期末实际参加该健康保障委托管理业务的人数。
9、委托管理资金
指委托人实际授权保险公司管理支配的资金金额。
包括资金划入保险公司账户和资金不划入保险公司账户两种情况。
不划入保险公司账户也没有授权保险公司管理支配的资金,不纳入本指标统计。
10、补偿人次
指在保险公司管理支配资金情况下,统计期间内累计获得补偿的人次。
11、补偿金额
指在保险公司管理支配资金情况下,统计期间内累计补偿给保障对象的支出金额。
12、理算人次
指保险公司在不管理支配资金情况下,统计期间内承担
审核理算工作所对应的累计补偿人次。
13、理算金额
指保险公司在不管理支配资金情况下,统计期间内承担审核理算工作所对应的累计补偿金额。
14、管理费收入
指保险公司开展委托管理业务取得的业务收入。
15、健康服务合同件数
指保险公司签发的健康服务合同数量。
16、参加健康服务人数
指保险公司签发的健康服务合同覆盖人数。
17、健康服务业务收入
指保险公司开展健康服务所取得的业务收入。
18、健康服务业务支出
指保险公司开展健康服务所发生的业务支出。