数控机床操作实训指导书
- 格式:doc
- 大小:634.00 KB
- 文档页数:12
数控机床实训指导书数控机床是当今制造型企业必备的一种机械设备,它是集机械、灵活性、高效率、高精度、信息化、智能化等技术于一体的高科技装备。
数控机床在制造业中的应用越来越广泛,而掌握其工作原理和技巧对于操作人员的能力要求越来越高。
因此,在大学数控机床课程的教学中,实训是非常重要的一环,而实训指导书则是实现实训效果的重要保证,下面将对数控机床实训指导书进行详细的介绍。
一、实训指导书的设计与编写实训指导书作为教师辅助教材的一种,它的编写与设计必须符合一定的原则。
首先,实训指导书必须以实践操作为基础,从教学实践的角度出发,介绍数控机床的使用,培养学生的操作技能。
其次,实训指导书应该以学生为中心,注重根据学生不同的学习风格设计合适的教学方法,激发学生的学习热情。
第三,实训指导书应该具有可读性和可操作性,要做到理论与实践相结合,让学生容易理解、掌握。
二、实训指导书的内容(一)实训指导书的目录实训指导书的目录应包括以下部分:前言、实训简介、实训目标、实训要求、实训时间和内容安排、实训步骤、实训注意事项、实训考评、实训总结、附录:数控机床编程语言。
(二)实训步骤实训步骤是实训指导书中最为重要的部分。
通过详细的实训步骤,学生可以逐步领悟数控机床的工作原理,并且通过多次练习,不断提高自己的操作技能。
实训步骤应该包括以下几个方面:1、安全操作在实训前,必须进行安全操作的培训,使学生掌握数控机床的安全操作规程,保证实训过程中的安全。
2、加工件的准备学生需要了解实训加工件的结构和尺寸,准备好实训所需的加工件,保证实训的顺利进行。
3、总体操作流程在实训指导书中,应该详细介绍数控机床的总体操作流程。
每个操作步骤都要详细的介绍其操作方法、注意事项及操作时可能发生的问题等。
4、编程实践在实训中,学生需要学会使用数控机床的编程语言,因此实训指导书中需要涵盖编程语言的基础知识和实际应用。
5、加工过程中的操作技巧针对不同的加工过程,学生应掌握不同的操作技巧。
数控车床作业指导书一、引言数控车床是一种自动化加工设备,广泛应用于机械加工领域。
本作业指导书旨在提供数控车床操作人员进行作业时的准确指导,确保作业的安全、高效和质量。
二、作业准备1. 确认工件和刀具根据生产定单或者工艺要求,确认待加工的工件和所需的刀具类型、规格。
2. 设置机床参数根据工艺要求,设置数控车床的相关参数,包括切削速度、进给速度、切削深度等。
3. 安装夹具和工件使用合适的夹具将工件安装在数控车床的工作台上,确保工件的稳固固定。
三、操作步骤1. 打开数控车床电源按照设备操作手册的指示,打开数控车床的电源,并确保设备正常启动。
2. 加载加工程序使用数控车床的控制面板,加载预先编写好的加工程序。
确保程序的正确性和完整性。
3. 检查刀具检查刀具的磨损程度和刀尖的状况,必要时更换刀具。
4. 调整刀具补偿根据工艺要求,通过数控车床的控制面板调整刀具的补偿值,确保加工精度。
5. 启动加工按下启动按钮,开始数控车床的加工过程。
在加工过程中,操作人员需要密切观察加工状态,确保一切正常。
6. 监控加工过程使用数控车床的监控系统,监测加工过程中的切削力、温度等参数,及时调整加工参数以确保加工质量。
7. 完成加工加工完成后,住手数控车床的运行,并进行必要的清理和维护工作。
四、安全注意事项1. 穿戴个人防护装备操作人员应穿戴好安全帽、防护眼镜、防护手套等个人防护装备,确保自身安全。
2. 遵守操作规程操作人员应严格遵守数控车床的操作规程,不得违反安全操作要求。
3. 防止意外启动在进行刀具更换、调整和清理工作时,务必切断数控车床的电源,防止意外启动造成伤害。
4. 注意机床周围环境保持数控车床周围的工作环境整洁,防止杂物堆积和滑倒等意外事故发生。
5. 定期维护保养对数控车床进行定期的维护保养,确保设备的正常运行和安全性能。
五、质量控制1. 加工精度操作人员应根据工艺要求,通过调整刀具补偿、加工参数等方式,确保加工精度达到要求。
数控车床编程与操作实训指导书班级学号姓名实训一数控车床程序编辑及基本操作实验一。
实训目的1。
了解数控车削的安全操作规程2.掌握数控车床的基本操作及步骤3。
对操作者的有关要求4.掌握数控车削加工中的基本操作技能5.培养良好的职业道德二。
实训内容1.安全技术(课堂讲述)2。
数控车床的操作面板与控制面板(现场演示)3.数控车床的基本操作①数控车床的启动和停止:启动和停止的过程②数控车床的手动操作:手动操作回参考点、手动连续进给、增量进给、手轮进给③数控车床的MDI运行:MDI的运行步骤④数控车床的程序和管理⑤加工程序的输入练习三. 实训设备CK6230数控车床14台四。
实训步骤1。
开机、关机、急停、复位、回机床参考点、超程解除操作步骤⑴机床的启动(2)关机操作步骤(3)回零(ZERO)(4)急停、复位(5)超程解除步骤2。
手动操作步骤(1)点动操作(2)增量进给(3)手摇进给(4)手动换刀(5)手动数据输入MDI操作(6)对刀操作(现场演示)3.程序编辑(1)编辑新程序(2)选择已编辑程序4.程序的存储与传递(1)保存程序(2)文件另存(3)拷贝文件(4)删除文件5.程序运行(1)程序模拟运行(2)程序的单段运行(3)程序自动运行6。
数据设置(1)刀偏数据设置(2)刀补数据设置(3)零点偏置数据设定(4)显示设置(5)工作图形显示§3。
1.3 数控车床菜单机构五。
注意事项1.操作数控车床时应确保安全.包括人身和设备的安全2。
禁止多人同时操作机床3.禁止让机床在同一方向连续“超程"六。
实训思考题1。
简述数控车床的安全操作规程。
2.机床回零的主要作用是什么?3。
机床的开启、运行、停止有那些注意事项?4。
写出对刀操作的详细步骤。
七。
实训报告要求实训报告实际上就是实训的总结。
对所学的知识、所接触的机床、所操作的内容加以归纳、总结、提高.1.实训目的2.实训设备3.实训内容4.分析总结在数控车床上进行启动、停止、手动操作、程序的编辑和管理及MDI运行的步骤。
数控车床作业指导书一、任务描述本文档旨在提供数控车床作业的详细指导,包括操作步骤、安全注意事项、常见故障排除和维护保养等内容。
通过本指导书,操作人员能够准确、安全地操作数控车床,提高工作效率和产品质量。
二、操作步骤1. 准备工作a. 确保数控车床的电源温和源正常供应。
b. 检查机床各部件的运行状态,如导轨、刀架、工作台等。
c. 准备好所需的刀具、夹具和工件。
d. 穿戴好必要的个人防护装备,如安全帽、护目镜、手套等。
2. 开机准备a. 打开数控车床的电源,确保控制系统正常启动。
b. 进入数控系统界面,进行初始化设置,如坐标系设定、工件坐标原点归位等。
c. 检查刀具库存,确保所需刀具已装配到刀架上,并进行刀具长度补偿。
3. 加工操作a. 在数控系统中输入加工程序,并进行程序编辑和校验。
b. 将工件夹紧在工作台上,调整好工件的位置和夹紧力。
c. 根据加工程序要求选择合适的刀具,并进行装夹和刀具补偿。
d. 设置合适的切削参数,如进给速度、主轴转速、切削深度等。
e. 启动加工过程,监控加工状态,确保加工过程平稳进行。
f. 定期检查加工质量,如尺寸精度、表面光洁度等。
4. 故障排除a. 在加工过程中,如遇到异常情况或者故障,应即将停机,并查找故障原因。
b. 根据故障代码或者报警信息,参考数控系统手册进行故障排除。
c. 如无法解决故障,及时联系维修人员进行维修和调试。
5. 维护保养a. 每天结束工作后,对数控车床进行清洁和润滑,保持机床的整洁和良好的工作状态。
b. 定期检查机床各部件的紧固情况,如螺丝、联轴器等。
c. 检查润滑系统的油液情况,及时添加或者更换润滑油。
d. 定期对数控系统进行备份,并检查系统软件的更新和升级。
三、安全注意事项1. 操作人员必须熟悉数控车床的结构和工作原理,并具备相关的操作技能和安全意识。
2. 在操作过程中,严禁戴手套,以免被卷入旋转的刀具或者夹具中。
3. 在加工过程中,严禁触摸刀具和工件,以免发生意外伤害。
数控机床操作实训实训报告班级:数控一班学号:0805030106姓名:姜永平成绩:N20Y25.N21X-25.N22Z-31.F20.N23Y-25.F1000.N24X25.N25Y25.N26X-25.N27G0Z50.N28X25.Y0.N29Z5.N30G1Z-7.75F20.N31G3X-25.R25.F1000.N32X25.R25.N33G1Z-15.5F20.N34G3X-25.R25.F1000.N35X25.R25.N36G1Z-23.25F20.N37G3X-25.R25.F1000.N38X25.R25.N39G1Z-31.F20.N40G3X-25.R25.F1000.N41X25.R25.N42G0Z50.N43M5N44G91G28Z0.N45G28X0.Y0.A0.N46M01(TOOL-5DIA.OFF.-5LEN.-5DIA.-4.) N47T5M6N48G0G90G53X-23.65Y19.5A0.S2000M3 N49G43H5Z50.N50Z5.N51G1Z-2.375F15.N52Y-19.5F600.N53G3X-19.5Y-23.65R4.15N54G1X19.5N55G3X23.65Y-19.5R4.15N56G1Y19.5N57G3X19.5Y23.65R4.15N58G1X-19.5N59G3X-23.65Y19.5R4.15N60G1Z-4.75F15.N61Y-19.5F600.N62G3X-19.5Y-23.65R4.15N63G1X19.5N64G3X23.65Y-19.5R4.15 N65G1Y19.5N66G3X19.5Y23.65R4.15 N67G1X-19.5N68G3X-23.65Y19.5R4.15 N69G1Z-7.125F15.N70Y-19.5F600.N71G3X-19.5Y-23.65R4.15 N72G1X19.5N73G3X23.65Y-19.5R4.15 N74G1Y19.5N75G3X19.5Y23.65R4.15 N76G1X-19.5N77G3X-23.65Y19.5R4.15 N78G1Z-9.5F15.N79Y-19.5F600.N80G3X-19.5Y-23.65R4.15 N81G1X19.5N82G3X23.65Y-19.5R4.15 N83G1Y19.5N84G3X19.5Y23.65R4.15 N85G1X-19.5N86G3X-23.65Y19.5R4.15 N87G1Z-11.875F15.N88Y-19.5F600.N89G3X-19.5Y-23.65R4.15 N90G1X19.5N91G3X23.65Y-19.5R4.15 N92G1Y19.5N93G3X19.5Y23.65R4.15 N94G1X-19.5N95G3X-23.65Y19.5R4.15 N96G1Z-14.25F15.N97Y-19.5F600.N98G3X-19.5Y-23.65R4.15 N99G1X19.5N100G3X23.65Y-19.5R4.15 N101G1Y19.5N102G3X19.5Y23.65R4.15 N103G1X-19.5N104G3X-23.65Y19.5R4.15 N105G1Z-16.625F15.N106Y-19.5F600.N107G3X-19.5Y-23.65R4.15N108G1X19.5N109G3X23.65Y-19.5R4.15N110G1Y19.5N111G3X19.5Y23.65R4.15N112G1X-19.5N113G3X-23.65Y19.5R4.15N114G1Z-19.F15.N115Y-19.5F600.N116G3X-19.5Y-23.65R4.15N117G1X19.5N118G3X23.65Y-19.5R4.15N119G1Y19.5N120G3X19.5Y23.65R4.15N121G1X-19.5N122G3X-23.65Y19.5R4.15N123G1Z-20.F15.N124Y-19.5F600.N125G3X-19.5Y-23.65R4.15N126G1X19.5N127G3X23.65Y-19.5R4.15N128G1Y19.5N129G3X19.5Y23.65R4.15N130G1X-19.5N131G3X-23.65Y19.5R4.15N132G0Z50.TOOL-2DIA.OFF.-2LEN.-2DIA.-8.) N171T2M6N172G00G90X0.Y0.A0.S600M3N173G43H2Z100.N174Z3.N175G01Z-42.F687.4N176G0Z100.N177M05N178M31)XY轴对刀:将寻边器装入主轴→手动输入方式(MDI)→程序(PROG)→MDI→MO3S600→回车换行(EOB)→插入(INSERT)→循环启动→手轮模式摇至工件外,目测大约与工件中心线Y轴处同一直线(因为工件为圆棒,如果是长方体,不用与中线垂直),轻碰工件侧壁→编辑(EDIT)→位置(POS)→相对→Y→归零→Z轴提刀→Y方向移动至工件另一侧,降下Z轴,轻碰侧壁→记下工件Y轴中点坐标(Y轴数值/2+寻边器半径5)→X轴对刀方法相同→在手轮模式下,将主轴移动到工件中点(记下的X,Y轴坐标点)→编辑(EDIT)→OFS/SET→坐标系→光标移动到01(G54)X处→XO→测量→光标移动到Y→YO→测量。
数控作业指导书篇一:数控机床作业指导书及操作规范数控机床作业指导书及操作规范1.目的:明确工作职责,确保加工的合理性、正确性及可操作性。
规范安全操作,防患于未然,杜绝安全隐患以达到安全生产并保证加工质量。
2.范围:适用于数控机床所有操作者。
3.职责:指导数控机床操作者按cnc加工及设备维护、保养等工作。
4. 工作流程4.1.作业流程图4.1.1.查看当班作业计划4.1.2.阅读图纸及工艺------cnc工程师编制加工程序4.1.3.核对图纸、工艺是否相符4.1.4.校表、分中、找正工件4.1.5.拷贝并核对程序4.1.6.加工并自检4.1.7.送检4.2.基本作业:4.2.1.查看当班作业计划:按作业计划顺序及进度要求进行作业,以满足生产进度的需要。
4.2.2.核对图纸程序单及工件:将图纸打开与工件进行核对,清楚工件的装夹方向、基准点、所使用的刀具、夹具等。
4.2.3.校对工、量具:按图纸及加工工艺领取加工所需工、量具并进行校对。
4.2.4. 机床回零:操作前将机床各轴回零。
4.2.5. 清理工作台:把工作台清理干净,准备好所需用的垫块等。
4.2.6. 校表分中:装夹好工件后进行校表,打表应选最大面来进行校正,校平衡时应取基准边来校正,分中时取边的中心位置进行分中(碰单边时不允许使用感应寻边器),分好中后必须输入指令进行检查(g0g90g54x0y0),输入指令前要把主轴先抬高到安全高度。
4.2.7. 拷贝程序及校对:拷程序前要看清程序单上的程序名是否和电脑上的一致,打开程序对里面的加工参数进行检查,如有不合理之处将其改正过来,对每一条程序都要进行刀路模拟,确认无误后方可加工。
4.2.8. 加工工件及检查:加工前准备好所需刀具,对好刀,开始加工下刀到安全高度后,要检查机上的参数是否有误方可加工,加工过程中要注意检查刀具磨损,如刀具磨损要停下来进行刀具半径及长度补偿量的调整,调整完成后再继续加工。
乐职校数控车工职业技能训练实训指导书乐职校数控车工职业技能训练实训指导书是作为数控车工实训过程中的一份重要指导资料,是教师和学生共同遵循、按照实施的规范。
以下是本实训指导书的具体内容:一、实训目的1.培养学生良好的职业素养,掌握数控车床的基础操作和编程能力;2.提高学生的实际操作技能,强化学生的技术实战能力;3.增强学生的学习兴趣,促进学生对于数控车床的理解和掌握;4.让学生在实践中加深对于机械制图、测量技术、机械加工等相关理论的理解和应用。
二、实习注意事项1.在实习前,学生需要仔细学习和理解实习指导书的规定;2.实习过程中,学生需要遵守实验室安全规定,正确佩戴防护装备;3.实习时需认真检查和保养数控车床,保证设备的正常运行;4.操作精度要求高,实习过程中需认真对待每一步操作,并严格按照规定的工艺流程进行操作;5.实习结束后,需要做好实习记录和归档工作,并及时向实训专业教师提交实训报告。
三、实训内容数控车工技术从简单到复杂,从易到难,学生在实习过程中需要按照以下顺序进行操作:1.数控车床的开机和关机,熟悉性能、各个部分的名称、类型和功能;2.数控编程相关知识的学习;3.输入程序、清零和坐标轴的设置;4.刀具的选择、夹具、刀具的装夹,使得总体设计符合物理实际的要求;5.制定加工工艺流程及刀具路径,在画图软件中进行操作。
6.根据工艺流程和刀具路径,进行加工。
四、实习评估评估内容包括:操作技巧掌握程度、编程能力、加工精度等。
评估方式包括:现场操作评估、实习报告评估和实习技术考核。
五、实训总结通过数控车工职业技能训练实训指导书的学习和实践,学生可以从理论到实践进行全方位的了解,对于数控车床的操作、编程和加工流程都有了深刻的认识和掌握。
合理的开展实训能够更加有效的提高学生的实际操作能力,为将来的就业打下坚实的基础。
XXXX学院XXXXX系实习(实训)指导书专业班级:实习名称:实习时间:实习人数:指导教师:系主任:审核日期:一、实训的性质本实习是对学生掌握基本理论、运用基本知识、训练基本技能,达到高等职业技术教育培养目标的要求有着十分重要的意义和作用。
二、实训目的通过实习时学生对数控铣床实训生产全过程获得全面的认识,了解数控铣床的工作原理,了解机械设备在实际中的应用,更好地把工艺理论、工艺知识和工艺实践结合起来,使学生获得一定的实践技能为学习后继有关课程打下基础。
三、实训内容通过实习使学生基本掌握数控铣床高级工水平,为高级技能考试作好准备。
1、了解数控铣床在机械制造中的作用;2、了解数控铣床的机床构造、运动和用途,熟悉机床的操作和调整;3、掌握机件在数控铣床的加工方法,并达到高级工水平;4、了解数控设备的安全操作规程。
五、实训场地采用校内实习方式,安排在机电实训基地。
六、实习指导老师实习指导主任:实训室主任:实习指导老师:数控指导师傅:(实习班)班长实习之前负责联系实习工作,做好各项实习准备工作和学生实习前的安全教育。
在实习过程中,负责讲课和指导学生的实习全过程。
七、实训的考核1、考核内容按图纸进行简单零件加工,按工件加工质量进行评分;实习结束,认真做好总结,写一份实习报告。
2、考核办法《数控铣床操作实训》科目作为一门课程,独立考核。
要求学生按时完成实训内容安排的所有任务,以及学生在整个学习过程中的学习态度、学生纪律进行综合评价。
3、成绩评定标准出勤:20%,纪律:10%,实习报告:10%,实习:60%八、实训的要求及操作要领任务一、机床各部位的结构和用途1、实训要求:(1)了解数控铣床各部位的结构;(2)熟悉机床各部位的用途。
2、操作要领:了解机床的传动系统及工作原理,应注意事项和常见的故障任务二、二维数铣机床的二维加工实训1、实训要求:(1)以小批量生产条件编程;(2)不准用砂布及锉刀等修饰表面;(3)未注倒角0.5×450 ;(4)注公差尺寸按GB1804-M。
数控加工实训指导书数控加工教研室绪论1《数控加工与编程》实训的目的1、熟悉了解数控车床、数控铣床、数控加工中心的结构组成及工作原理。
2、熟练掌握待加工零件的装夹、定位、加工路线设置及加工参数调校等实际操作工艺。
3、熟练掌握阶梯轴、成型面、螺纹等车削零件和平面轮廓、槽形、钻、镗孔等类型铣削零件的手工及自动换刀的编程技术以及复杂曲面零件的自动编程技术。
能分析判断并解决加工程序中所出现的错误。
4、学会排除机床电气及机械方面的一般性故障。
5、熟练操作数控车、数控铣床、并能加工出中等复杂程度的零件。
6、能初步使用加工中心机床,了解刀库及其设置,了解加工中心的加工过程与特点7、初步了解与掌握程序转存和联机控制等DNC加工方面的知识及操作方法。
8、复习掌握数控技术职业资格考试要求的其它应知、应会的内容。
积极争取通过职业技术资格考试。
2实训内容与实训计划安排1、实训的主要内容1.1 数控车床的操作与编程训练(1)、操作面板的熟悉和控制软件的基本使用。
(2)、坐标系的建立,工件和刀具的装夹,基准刀具的对刀找正。
(3)、基本编程指令的讲解。
手工编程与程序输入训练,空运行校验。
(4)、固定循环指令的讲解。
编程与程序输入训练,空运行校验。
(5)、螺纹零件的车削编程训练。
学会排除程序及加工方面的简单故障。
(6)、刀具补偿及编程训练。
手工换刀与自动换刀的基本操作。
(7)、多把刀具的对刀、刀库数据设置。
(8)、实际车削训练,合理设置各工艺参数。
(9)、理论课:复习总结车床加工的应知、应会内容。
1.2 数控铣床操作与编程训练(1)、操作面板的熟悉和控制软件的基本使用。
(2)、坐标系的建立,工件和刀具的装夹,基准刀具的对刀找正。
(3)、基本编程指令的讲解。
手工编程与程序输入训练,空运行校验模拟。
(4)、轮廓铣削和槽形铣削编程训练与上机调试,掌握程序校验方法。
(5)、刀长与刀径补偿及编程训练。
手工换刀基本操作,多把刀具的对刀、刀库数据设置。
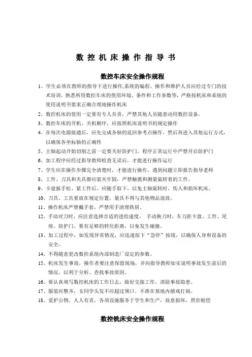
数控机床操作指导书数控车床安全操作规程1、学生必须在教师的指导下进行操作,系统的编程、操作和维护人员应经过专门的技术培训,熟悉所用数控车床的使用环境、条件和工作参数等,严格按机床和系统的使用说明书要求正确合理地操作机床2、数控机床的使用一定要有专人负责,严禁其他人员随意动用数控设备。
3、数控车床的开机、关机顺序,应按照机床说明书的规定操作4、在每次电源接通后,应先完成各轴的返回参考点操作,然后再进入其他运行方式,以确保各坐标轴的正确性5、主轴起动开始切削之前一定要关好防护门,程序正常运行中严禁开启防护门6、加工程序应经过指导教师检查无误后,才能进行操作运行7、学生应在操作步骤完全清楚时,才能进行操作,遇到问题立即报告指导老师8、工件、刀具和夹具都应装夹牢固,严禁触摸和测量旋转着的工件。
9、卡盘扳手松、紧工件后,应随手取下,以免主轴旋转时,伤人和损坏机床。
10、刀具、工具要放在规定位置,量具不得与其他物品混放。
11、操作机床严禁戴手套。
严禁用手清理铁屑。
12、手动对刀时,应注意选择合适的进给速度,手动换刀时,车刀距卡盘、工件、尾座、防护门、要有足够的转位距离,以免发生碰撞。
13、加工过程中,如发现异常情况,应迅速按下“急停”按钮,以确保人身和设备的安全。
14、不得随意更改数控系统内部制造厂设定的参数。
15、机床发生事故,操作者要注意保留现场,并向指导教师如实说明事故发生前后的情况,以利于分析、查找事故原因。
16、要认真填写数控机床的工作日志,做好交接工作,消除事故隐患。
17、服装应整齐,女同学头发不应超过领口。
不准在基地内嬉戏打闹。
18、爱护公物、人人有责,各项设施服务于学生和生产,故意损坏,照价赔偿数控铣床安全操作规程1、学生必须在教师指导下,按照操作步骤进行数控机床操作,熟悉所用数控铣床的使用环境、条件和工作参数等,严格按机床和系统的使用说明书要求正确合理地操作机床2、禁止多人同时操作,强调单人单机操作。
数控机床作业指导书及操作规范1000字一、数控机床作业指导书1.前置工作(1)检查机床用电、气源是否正常。
(2)检查机床各个零件是否齐全、无损坏。
(3)清理工作台面及机床周围的杂物,确保操作空间宽敞。
2.基础操作(1)操作人员必须上岗前接受培训并通过考核。
(2)需要根据加工工序选择机床合适的夹具并安装到工作台上。
(3)对加工程序进行编辑,并进行调试。
(4)对机床进行操作,确保满足工艺要求。
3.常见故障及处理方法(1)机床不能启动:检查电源是否正常接通,检查控制器是否处于就绪状态。
(2)机床部件失灵:检查零部件是否正常运转,进行机床保养及修理。
(3)工件加工效果不良:检查工件、刀具和夹具等是否符合加工要求,进行相应的调整。
二、数控机床操作规范1.操作前准备(1)确认机床开关是否关闭。
(2)检查机床工作区域是否有障碍物。
(3)清理工作台面及机床周围的杂物,确保操作空间宽敞。
2.操作过程(1)操作人员必须上岗前接受培训并通过考核。
(2)需要根据加工工序选择机床合适的夹具并安装到工作台上。
(3)对加工程序进行编辑,并进行调试。
(4)对机床进行操作,确保满足工艺要求。
3.操作后处理(1)关闭机床电源开关。
(2)清理机床和周围杂物。
(3)保养机床。
4.安全注意事项(1)不得在机床运行状态下进行任何调整。
(2)不得将身体的任何部位靠近机床的危险区域。
(3)在机床运行状态下,不得开启机床的保护罩。
(4)不得在机床上存放易燃、易爆物品。
总之,操作数控机床需要注意安全,也需要经过专业的培训和考核。
在操作过程中,要进行规范化操作,遵守班组工艺指导书和相关操作规范。
同时,及时发现并处理常见的故障,确保机床长期稳定工作,提高生产效率。
数控车床实训指导书数控车床实训指导书导言:数控技术是现代制造业的重要技术之一,在不同的制造业中使用得非常广泛。
数控车床是数控技术应用广泛的代表性设备。
它自动化程度高、生产效率高、自动检测等综合技术不断发展,使得它在较短的时间内能够完成复杂的切割工艺和形状加工,大大提高了制造效率和精度。
为了让学生更好地掌握数控技术和实际操作技能,设计了一套数控车床实训指导书,以帮助学生快速掌握数控车床的操作技能和基本原理。
一、基本原理1. 数控车床的构造和特点数控车床是一种智能化的机床,它具有加工坐标绝对值和相对值的两种指令编程方式,设备结构分为工作台、机头、联动回转装置、自动刀架、夹具、主轴等部分,能够通过电脑控制运转,自动调整切削参数和刀位,实现工艺的复杂和高效加工生产。
2. 技术要求(1)了解CNC系统的基本工作原理和体系结构。
(2)理解CNC系统里通过机床加工起点坐标、起刀点坐标和终点坐标等来确定加工工序的指令系统。
(3)掌握数控编程语言。
(4)具有数控机床加工工艺设计和工作安全的基本要求。
二、操作流程与注意事项1. 数控车床启动(1)检查输入电压是否合适。
(2)检查润滑油、工作液是否足够,工作台、衬板是否干净。
(3)检查夹具是否完好。
(4)按下开机按钮进入初始页。
(5)输入密码,进入主界面。
2. 车削操作(1)安装工件,进入坐标系。
(2)根据工件要求设置车床切削参数。
(3)输入车削工序。
(4)调整自动刀架高度和夹紧。
(5)启动车削。
(6)检查加工质量是否符合要求,调整加工参数和再次车削。
注意事项:(1)操作前应检查设备完好,保证设备无任何故障,确保操作安全。
(2)要注意保持安慰操作和使用工具,避免对自己和设备造成伤害。
(3)车床要注油、添加刀具,确保车床正常运转。
(4)应根据工件尺寸和要求设置相应的车削参数,防止误操作、误操作掉刀,造成意外事故。
(5)加工操作过程中,要注意观察车削质量,发现车削过程偏差或异常立即停机,排除故障,重新调整加工参数。
数控加工中心操作指导书操作指导书:数控加工中心章节一:概述1.1 目的本操作指导书的目的是提供数控加工中心操作的详细步骤和注意事项,以确保操作者能够正确、安全地操作数控加工中心。
1.2 范围本操作指导书适用于所有使用数控加工中心进行加工的操作者。
1.3 定义1.3.1 数控加工中心:一种自动化机床,能够在一次装夹的情况下自动完成多种不同的加工操作。
1.3.2 操作者:使用数控加工中心进行加工操作的人员。
章节二:设备准备2.1 环境检查2.1.1 检查数控加工中心的工作环境是否干燥、通风良好。
2.1.2 检查操作区域是否整洁有序,杂物是否清理干净。
2.1.3 检查加工中心周围是否有危险物品,如有应进行清理。
2.2 设备准备2.2.1 检查数控加工中心的各个部件是否完好无损。
2.2.2 确认加工刀具、夹具、工件等材料是否准备齐全。
2.2.3 检查数控加工中心的润滑系统是否正常运行,油液是否充足。
章节三:操作步骤3.1 加工程序加载3.1.1 打开数控加工中心的电源,确保电源稳定。
3.1.2 启动控制系统,登录操作界面。
3.1.3 选择需要的加工程序,并加载到数控加工中心。
3.2 夹具安装3.2.1 根据工件和加工要求选择合适的夹具。
3.2.2 将夹具安装到数控加工中心的工作台上,并进行固定。
3.2.3 确保夹具和工件之间有足够的间隙,避免碰撞和损坏。
3.3 刀具安装3.3.1 根据加工程序需求选择合适的刀具。
3.3.2 将刀具插入刀具刀柄,并用扳手固定。
3.3.3 将刀柄插入数控加工中心的主轴。
3.4 工件装夹3.4.1 将工件放置在夹具上,并进行调整,确保工件固定。
3.4.2 使用卡尺、角度尺等工具检查工件的位置和角度是否准确。
3.5 加工参数设置3.5.1 根据加工要求设置加工参数,如进给速度、切削速度等。
3.5.2 确认加工参数设置无误,避免因参数错误导致加工问题。
3.6 开始加工3.6.1 确认加工区域安全,没有人员靠近。
数控车床作业指导书一、引言数控车床是一种高精度、高效率的机械加工设备,广泛应用于各个行业。
为了确保数控车床的正常运行和操作人员的安全,本指导书将详细介绍数控车床的操作流程、注意事项以及常见故障的解决方法。
二、操作流程1. 开机准备a. 确保数控车床的电源和气源正常接通。
b. 检查各个部件的润滑油是否充足。
c. 打开数控系统,并进行系统自检。
2. 加工准备a. 根据加工零件的要求,选择合适的刀具和夹具。
b. 将工件固定在车床上,并进行合理的夹紧。
c. 根据加工工艺要求,设置数控系统的相关参数,如进给速度、主轴转速等。
3. 开始加工a. 打开主轴,启动切削过程。
b. 根据加工工艺要求,进行适当的切削速度和进给速度的调整。
c. 定期检查加工质量,如尺寸精度、表面光洁度等。
4. 加工结束a. 关闭主轴,停止切削过程。
b. 清理加工区域,清除切屑和废液。
c. 关闭数控系统和电源,保护设备。
三、注意事项1. 操作人员应熟悉数控车床的结构和工作原理,了解各个部件的功能和使用方法。
2. 操作人员应穿戴好防护设备,如手套、护目镜等,确保人身安全。
3. 在操作过程中,严禁随意触摸切削刀具和旋转的工件。
4. 加工过程中,如发现异常情况或异常声音,应立即停机检查,并及时处理故障。
5. 操作人员应定期对数控车床进行保养和维护,保持设备的正常运行。
四、常见故障及解决方法1. 切削过程中出现刀具折断解决方法:停机检查刀具安装是否正确,刀具是否磨损过度,切削参数是否合理。
2. 加工质量不符合要求解决方法:检查刀具刃磨情况,调整切削速度和进给速度,检查夹具是否牢固。
3. 数控系统故障解决方法:检查数控系统的电源和连接线路,重新启动系统,如问题仍未解决,联系维修人员。
4. 主轴异常声音解决方法:停机检查主轴的润滑情况,清理主轴内部的杂质,如问题仍未解决,联系维修人员。
五、结论本指导书详细介绍了数控车床的操作流程、注意事项以及常见故障的解决方法。
数控铣床实训指导书为了帮助学生更好地理解和掌握数控铣床的相关知识和技术,掌握数控铣床的使用方法,促进实战能力的提升,特编写此数控铣床实训指导书。
一、数控铣床的基本知识1. 数控铣床概述数控铣床是一种通过计算机控制机床的加工方法,具有高效率、高精度、自动化程度高等优点。
数控铣床可以在铣床上进行各种几何图形的铣削、切割加工,广泛应用于机械加工行业,用于加工各种机零、模具、工具等零部件。
2. 数控铣床基本结构和工作原理数控铣床主要由铣床主体、数控设备和工件夹具三部分组成。
数控设备可以对机床进行操作和控制,以达到所需的加工效果。
数控铣床的工作原理是在工件旋转的基础上,通过铣头刀具的移动实现对工件的削离,从而形成所需形状的零件。
数控铣床的各种动作,如进给、进给速度、铣削深度和切削速度等都由计算机控制。
3. 数控铣床的加工能力数控铣床的加工能力是由机床的主要参数决定的。
数控铣床的加工能力包括加工精度、铣削范围、电主轴、主轴转速、铣削刀具切削力、稳定性、刚度等。
当我们进行加工时,要根据所需加工的零件结构特点来选择合适的数控铣床型号和参数。
二、数控铣床的使用方法 1. 编程数控铣床的使用过程中,编程是十分重要的,需要我们对机床性能以及所需要加工的工件进行了解。
数控程序是一项关键技术,编写好的程序可以帮助机床在加工时自动执行所需要的加工工序。
针对不同零件,我们需要编写不同的程序进行加工。
首先,我们要对要进行加工的工件进行尺寸测量和创造三维模型,然后编写程序,并在计算机上进行仿真,检查程序正确性和效果。
最后将所编好的程序保存到磁盘或U盘中,载入到数控机床中执行。
2. 刀具设定刀具的设定可以影响加工效率和加工质量。
在使用数控铣床加工时,需要根据所需加工零件的形状特征,选择合适的刀具。
不同的刀具可以实现不同的加工效果,如槽铣刀、球头铣刀、T型槽铣刀等。
刀具的设定方式有L型刀头设定、扩展臂式刀头设定、二维设定等,我们需要根据实际加工情况合理选择。
数控车床加工实训指导书南充职业技术学院机电系2010-3实训一、数控车床操作面板实训一、实训目标1、熟悉数控车床操作说明书。
2、掌握数控车床操作面板上各键功能及用途。
二、实训技能要点1、按照操作规程启动及停止机床。
2、正确、熟练使用操作面板上的常用功能键。
三、实训设备FANUC-0i系统数控车床及其它辅助工、用具。
四、实训步骤1、FANUC-0i系统操作面板介绍2、 FANUC-0i系统数控车床的基本操作(1)电源开操作(2)电源关(3)回参考点操作(4)手动操作A、手轮进给操作①选择模式按钮“手摇”。
②在机床面板上选择移动刀具的坐标轴(“X手摇”或“Z手摇”)。
③选择机床面板上的进给倍率(注:不提倡使用“X1000”)。
④旋转手摇脉冲发生器向相应的方向移动。
B、手动功能键操作(5)手动选刀①选择模式按钮“手动”。
②按一下“手动选刀”(注:每次只旋转一个工位并防止刀具与机床发生干涉)。
(6)手动启动主轴①选择模式按钮“手动”。
②按下“主轴正转”或“主轴反转”,若停止可按“主轴停止”或“RESET”键。
(7)单段运行:点击“单段”,程序运行过程中执行一个程序段进行自动暂停若继续,按“循环启动”。
(8)冷却:点击“冷却”,冷却液开启,再次点击,冷却液关闭。
(9)机床锁住:点击此键,机床各轴不移动,再次点击,机床各轴移动。
说明:先由老师现场操作、讲解,学生再练习。
实训二、程序输入、编辑和调试实训一、实训目标(1)掌握数控加工程序的输入方法。
(2)掌握数控加工程序的编辑方法。
二、实训技能要点通过操作面板编辑加工程序。
三、实训设备及工具FANUC-Oi系统数控车床及其它辅助工、用具。
四、实训步骤1、程序的输入和编辑操作(1)建立一个新程序①选择模式按钮“编辑”。
②按下功能键“PROG”。
③输入地址符O,输入顺序号(如O0512),按下“INSERT”,再按下“EOB”,按下“INSERT”,即可完成新程序号O0512的输入。
数控车床实训指导书学校名称重庆城市职业学院科目名称数控车床实训指导书适用专业机械制造与自动化授课班级11机械一班任课教师 XXX技术职称XX目录一、课程培养目标 (3)二、课时分配 (4)三、实训内容 (5)项目一数控车床基本操作 (5)项目二轴类工件加工实例 (12)项目三成形面加工实例 (13)项目四套类工件加工实例 (15)项目五切槽及切断加工实例 (16)项目六综合练习 (18)一、课程培养目标(一)职业技能1.具备能选择和使用数控加工常用的各类刀具、夹具技能。
2.具备选择和使用常用的量具,并会对常用的量具进行校正与保养的技能。
3.具备数控车床的基本操作技能。
4.具备在数控车床上能独立完成零件的加工的初步技能。
5.具备数控车床操作工中级职业资格的技能。
6.具有独立对数控机床进行日常保养,具备根据数控机床的报警信号,初步判断常见的故障部位的初步技能。
7.具有观察现象和收集信息、制订计划和交流合作、分析概括和解决问题的方法能力。
8.具有质量意识和安全意识。
(二)职业知识1.能说出数控机床基本结构和工作过程;能区分数控机床各功能模块,并说出其功用。
2. 能说出常见数控程序指令的格式及其相关参数的含义;能运用仿真软件调试程序;初步学会编制数控加工程序。
3.会手动操作数控车床,完成机床的启动、调速、换刀、对刀、关闭等操作,能在数控机床上完成程序的输入、编辑、检验、试运行等基本操作。
4.能说出数控车削外圆、端面相关程序指令的格式和应用特点;会利用仿真软件编制相关的程序;会在数控车床上加工外圆和端面,并控制精度。
5.能说出数控车削沟槽相关程序指令的格式和应用特点;会利用仿真软件编制相关的程序;会在数控车床上加工沟槽,并控制精度。
6.能说出数控车削内孔相关程序指令的格式和应用特点;会利用仿真软件编制相关的程序;会在数控车床上加工内孔,并控制精度。
7.能说出数控车削曲面相关程序指令的格式和应用特点;会利用仿真软件编制相关的程序;会在数控车床上加工曲面,并控制精度。
数控机床操作实训指导书兰州交通大学机电项目学院机械制造自动化系2009年2月1日数控机床操作安全注意事项1、实训前安全注意事项:<1)操作数控机床前要紧凑穿戴衣帽,做好安全防护,严禁戴手套操作机床;<2)注意不要在机床周围和床身上放置障碍物,工作空间应足够大;<3)机床开始工作前要空运转15min以上,使机床达到热平衡状态,并检查润滑系统工作是否正常;<4)检查刀具,破损失效的要及时更换,注意调整刀具所用工具不要遗忘在机床内;<5)刀具安装好后应进行一、二次试切削,试切削正常方可应用于实训加工。
<6)检查卡具状态是否良好,安装是否紧固,定位是否合理;2、实训过程中的安全注意事项:<1)实训时两人共同使用一台机床时,应轮流操作,严格注意相互间的协调一致;<2)禁止用手或其它任何方式接触正在旋转的主轴、工件或其它运动部位;<3)禁止加工过程中进行测量操作,更不能用棉丝擦拭工件、也不能清扫机床;<4)各坐标轴手动回零(机床参考点>,若某轴在回零前已在零位,必须先将该轴移动离零点有效距离后,再进行手动回零点。
<5)刃磨和更换刀具时应停机进行,一定要重新对刀并修改好刀补值和刀补号。
<6)程序输入后要检查无误方可保存,并在未装工件以前空运行校验,确认无误后,方可开始加工。
<7)机床运转中,操作者不得离开岗位,机床发现异常现象立即停车;<8)确认冷却液输出通畅流量充足,经常检查主轴轴承温度,过高时应找实训指导老师进行检查处理;<9)在加工过程中,不允许打开机床防护门;<10)严格遵守岗位责任制,机床由专人专组使用,严禁串岗操作;3、实训后安全文明注意事项:<1)整理归还量具工具刀具等,避免遗失或损坏;<2)依次关闭机床操作面板上的电源和总电源;<3)检查润滑油、冷却液的状态,及时添加或更换;<4)清除切屑,擦拭机床,打扫卫生,保持整洁。
数控机床操作实训指导书一、实训目的1、了解数控机床的组成、结构、特点与运用;2、掌握数控加工的工作原理;3、掌握数控机床的基本操作步骤;4、熟练掌握数控机床操作面板上各个按键的功用及其使用方法。
二、实训设备1、CGM4300C数控铣床 10台2、CK6120数控车床 6台(a> CGM4300C数控铣床 (b> CK6120数控车床CGM4300C数控铣床和CK6120数控车床由浙江大学研发,采用具有国内先进水平,基于WINDOWS开放式数控系统及社会主流数控仿真系统。
加工范围广、价格经济、耗材低,广泛应用于数控、模具、机械、机电等专业的实践教案,具有良好的三轴联动铣削加工能力和两轴联动车削加工能力。
该机床采用工业标准PC技术和开放式结构设计,兼容性强,可适用先进的CAD/CAM 软件。
可任意选择CG2000控制系统、SIEMENS、FANUC等仿真控制系统。
1、数控机床操作安全技术2、数控机床的组成、结构和工作原理3、数控机床的操作面板与控制面板4、数控机床的基本操作<1)数控机床的启动和停止:启动、停止、暂停、急停<2)数控机床的手动操作:手动操作回参考点、手动连续进给、增量进给、手轮进给<3)数控机床的程序和管理:加项目序的新建、输入、保存、修改<4)数控机床的自动加工:完成简单零件和综合零件的全过程数控加工四、实训指导<一)数控机床组成1、CNC装置:计算机数控装置是CNC系统的核心,由微处理器CPU、存储器、各I/O接口及外围逻辑电路等构成。
2、伺服系统:伺服系统分为进给伺服系统和主轴伺服系统。
进给伺服系统主要由进给伺服单元和进给伺服电机组成,用于完成刀架和工作台的各项运动。
主轴伺服系统用于数控机床的主轴驱动,一般由恒转矩调速和恒功率调速。
为满足某些加工要求,还要求主轴和进给驱动能同步控制。
3、机床本体:机床本体的设计与制造,首先应满足数控加工的需要,具有刚度大、精度高、能适应自动运行等特点。
因为一般均采用无级调速技术,使得机床进给运动和主传动的变速机构被大大简化甚至取消,为满足高精度的传动要求,广泛采用滚珠丝杆、滚动导轨等高精度传动件。
为提高生产率和满足自动加工的要求,还采用自动刀架以及能自动更换工件的自动夹具等。
以上是数控机床三大核心组成部分,输入装置、存储装置、测量反馈装置、润滑冷却装置等在现代数控机床中都集成于以上三大部分。
<二)数控机床的主要功能1、连续轮廓控制功能 此功能可以实现直线、圆弧的插补功能及非圆曲线的加工。
2、刀具半径补偿功能 此功能可以根据零件图样的标注尺寸来编程,而不必考虑所用刀具的实际半径尺寸,从而减少编程时的复杂数值计算。
3、刀具长度补偿功能 此功能可以自动补偿刀具的长短,以适应加工中对刀具长度尺寸调整的要求。
4、子程序调用功能 有些零件需要在不同的位置上重复加工同样的轮廓形状,将这一轮廓形状的加项目序作为子程序,在需要的位置上重复调用,就可以完成对该零件的加工。
另外,现代高端数控机床通常还具有比例功能、镜像功能、旋转功能、宏程序功能等,但经济型机床一般不具有这些功能,我校现有该两种型号实训数控机床也不具有该功能。
<三)数控机床加工原理用数控机床加工工件时,首先应编制零件加项目序,这是数控机床的工作指令。
将加项目序输入数控装置,再由数控装置控制机床主运动的变速、启动、停止、进给运动的方向、速度和位移量,以及刀具选择交换、工件装夹和冷却润滑的开关等动作,使刀具与被加工零件以及其它辅助装置严格按照加项目序规定的顺序、运行轨迹和运行参数进行工作,从而完成机械零件的自动加工。
<四)数控机床的分类1、按加工用途分类:<1)数控车床、数控铣床、数控钻床、数控磨床、加工中心等金属切削类数控机床。
<2)数控冲床、数控折弯机、数控旋压机等成型类数控机床。
<3)数控电火花切割机、数控电火花成型机、数控火焰切割机等特种加工类数控机床。
实训机床CGM4300C 和CK6120属于金属切削类数控机床。
2、按控制轨迹分类:<1)点位控制类数控机床主要有数控钻床、数控镗床、数控冲床等,其特点是移动定位时不加工,要求以最快速度从一点运动到另一点,进行准确快速定位,一般来说各坐标轴之间没有严格的相对运动要求。
<2)直线控制类数控机床是在点位控制类数控机床基础上,对单个移动坐标轴进行运动速度控制,如数控刨床、数控磨床及简易数控车床等,可完成简单台阶形或矩形零件的加工。
<3)轮廓控制类数控机床也称为连续控制类数控机床,其特点是对两个或两个以上运动坐标的位移和速度,同时进行连续相关控制,使刀具与工件间的相对运动,符合工件加工轮廓的表面要求。
目前大多数金属切削机床的数控系统,均是轮廓控制系统。
根据其控制坐标轴的数目,可分为二轴联动、二轴半联动、三轴联动、四轴或五轴联动。
实训机床CGM4300C 和CK6120属于轮廓控制类数控机床,前者三轴联动,后者两轴联动。
<五)数控机床坐标系规定为了简化编制程序的方法和保证记录数据的一致性,对数控机床的坐标和方向的命名国际上很早就制定有统一标准,我国于1982年制定了JB3051—82《数控机床坐标和运动方向的命名》标准。
在标准中统一规定采用右手直角笛卡儿坐标系对数控机床的坐标系进行命名。
用X 、Y 、+X+X +Y '+Z +Y +Z+Y +C Z '+A +B +C+X +Y +Z +A +B X '图 机床坐标轴Z表示直线进给坐标轴,X、Y、Z坐标轴的相互关系由右手法则决定,如图所示。
围绕X、Y、Z轴旋转的圆周进给坐标轴分别用A、B、C表示,根据右手螺旋定则确定+A、+B、+C 的方向,如图所示。
数控机床的进给运动,有的由主轴带动刀具运动来实现,有的由工作台带着工件运动来实现。
通常在编程时,不论机床在加工中是刀具移动,还是被加工工件移动,都一律假定被加工工件相对静止不动,而刀具在移动,并规定刀具远离工件的方向作为坐标轴的正方向。
Z轴与主轴轴线重合,刀具远离工件的方向为正方向(+Z>;X轴垂直于Z轴,并平行于工件的装卡面,如果为单立柱铣床,面对刀具主轴向立柱方向看,向右运动的方向为X轴的正方向(+X>;Y轴可根据已选定的X轴和Z轴按右手法则来确定,<六)数控铣床加工对象铣削加工是机械加工中最常用的加工方法之一,它主要包括平面铣削和轮廓铣削,也可以对零件进行钻、扩、铰、镗、锪加工及螺纹加工等。
数控铣削主要适合于下列几类零件的加工。
1、平面类零件平面类零件是指加工面平行或垂直于水平面,以及加工面与水平面的夹角为一定值的零件,这类加工面可展开为平面。
如曲线轮廓面垂直于水平面,可采用圆柱立铣刀加工。
若凸台侧面与水平面成一定角度,这类加工面可以采用专用的角度成型铣刀来加工。
对于斜面,当工件尺寸不大时,可用斜板垫平后加工;当工件尺寸很大,斜面坡度又较小时,也常用行切加工法加工,这时会在加工面上留下进刀时的刀锋残留痕迹。
2、直纹曲面类零件直纹曲面类零件是指由直线依某种规律移动产生的曲面类零件。
直纹曲面类零件的加工面不能展开为平面。
当采用四坐标或五坐标数控铣床加工直纹曲面类零件时,加工面与铣刀圆周接触的瞬间为一条直线,这类零件也可在三坐标数控铣床上采用行切加工法实现近似加工。
3、立体曲面类零件加工面为空间曲面的零件称为立体曲面类零件。
这类零件的加工面不能展成平面,一般使用球头铣刀切削,加工面与铣刀始终为点接触,若采用其它刀具加工,则易产生干涉而损伤邻近表面。
加工立体曲面类零件一般使用三坐标数控铣床,采用以下两种加工方法:<1)行切加工法采用三坐标数控铣床进行二轴半坐标控制加工,即行切加工法。
球头铣刀沿平面的曲线进行直线插补加工,当一段曲线加工完后,再加工相邻的另一曲线,如此依次用平面曲线来逼近整个曲面。
相邻两曲线间的距离应根据表面粗糙的要求及球头铣刀的半径选取。
球头铣刀的球半径应尽可能选得大一些,以增强刀具刚度,提高散热性,降低表面粗糙度值。
加工凹圆弧时的铣刀球头半径必须小于被加工曲面的最小曲率半径。
<2)三坐标联动加工采用三坐标数控铣床三轴联动加工,即进行空间直线插补。
如半球形,可用行切加工法加工,也可用三坐标联动的方法加工。
这时,数控铣床用X、Y、Z三坐标联动的空间直线插补,可实现球面铣削加工。
数控铣床加工前应根据被加工零件的几何形状选择刀具类型。
如加工曲面类零件时,为了保证刀具切削刃与加工轮廓在切削点相切,并避免刀刃与工件轮廓发生干涉,一般采用球头刀,粗加工用两刃铣刀,半精加工和精加工用四刃铣刀;铣较大平面时,为了提高生产效率和提高加工表面粗糙度,一般采用刀片镶嵌式盘形铣刀;铣小平面或台阶面时一般采用通用铣刀;铣键槽时,为了保证槽的尺寸精度、一般用两刃键槽铣刀;孔加工时,可采用钻头、镗头等孔加工类刀具。