CPK制程能力介绍
- 格式:ppt
- 大小:1.29 MB
- 文档页数:27
CPK的介绍以及计算公式CPK是一种流行的质量管理工具,用于衡量一个过程的稳定性和性能能力。
它是一个统计指标,用于确定一个制程是否能够生产出符合规格要求的产品。
CPK值范围从0到1,数值越高,说明质量表现越好。
本文将介绍CPK的背景和应用,并详细说明CPK的计算公式。
CPK最早由美国质量管理专家Dr. William H. Mauldin于1968年提出。
它是六西格玛质量管理方法的重要组成部分,帮助企业评估和改善其制程能力。
CPK常用于制造业,特别适用于需要维持严格偏差控制的行业,如汽车制造、电子产品制造和医药行业等。
通过CPK,企业可以在制程中及时发现问题并采取措施,以保证生产出高质量的产品。
CPK的计算基于统计原理,需要收集一系列的数据来进行分析。
下面是CPK计算的步骤和公式:1.收集数据:首先,需要收集制程的数据,这些数据可以来自于制造过程中的检测和测量。
通常,数据应该包含至少30个样本点,以便能够准确评估制程的能力。
2.计算制程分布的标准差:通过计算制程的标准差,可以判断该制程的稳定性。
标准差的计算公式如下:其中,n为样本点数,Xi为第i个样本点,X̄为所有样本点的平均值。
3.计算制程上下公差:公差是产品允许的最大和最小偏差范围,CPK通过制程的上下公差来应用。
公差由用户需求和产品规格来确定。
4. 计算过程能力指数(Cpk):Cpk用来衡量制程能力,它表示制程分布与上下公差的关系。
Cpk的计算公式如下:其中,USL为上公差,LSL为下公差,σ为制程标准差。
5. 判断Cpk的意义:Cpk值可以提供与制程能力有关的重要信息。
一般来说,Cpk值大于1.33可以被认为是一个能够产生高质量产品的制程。
低于1的Cpk值则表示制程的稳定性和能力有待改善。
使用CPK的好处在于可以帮助制造商确定其制程是否稳定并能够生产出达到要求的产品。
通过CPK值的计算,制造商可以及早发现制程中可能存在的问题,并采取措施进行纠正。
CPK是制程能力指数:反映設備(模具)的穩定性和可靠性,根據加工成形產品尺寸的變差,來驗證設備(模具)的加工能力和改善能力:计算公式是Cpk =(min| x - USL/LS L| )/3δ提高制程Cpk的主要途径是,1提高设备和模具的加工精度,消除制程中的不稳定因素带来的变差,2.加强设备和模具的点检和保养工作及时发现可能会在加工过程中带来的变差3.方法上的改进减少设备,模具的磨损. 提高Cpk只是一种理念,它只是制程过程中的确保品质的前提,但具体的做如何提高Cpk主要还是在工艺的改进和管理办法的改进,失败的案例,“宽放公差标准”。
1.CPK是长期的过程能力,适合于批量生产过程CPK是有偏移情况下的过程能力指数,产品特性均植与公差中心不重合时加以修正用;2.无偏移时CP表示过程加工的质量能力,CP越大,质量能力越强,有偏移时,CPK表示过程中心与公差中心的偏移情况,CPK越大,两者偏离越小,表示的是质量能力与管理能力的综合结果。
C系列的过程能力指数是指过程的短期短期过程能力指数,P系列的过程能力指数是指过程的长期过程能力指数,使用PP和PPK的好处是可以反映系统当前的实际状态,而不要求在稳态下才可以进行计算。
3.PPK是短期的过程能力,适合于试生产过程,确定上下控制线,进行现场控制PPK是QS9000提出的一个新概念,物理含义是不论分布在公差范围内任何位置,它对于上规范限都可以计算出一个上单侧过程性能指数PPU和下单侧过程性能指数PPL,取两者之间最小的一个,就是PPK。
4.CMK也是短期的过程能力指数,是针对设备能力的,主要在新采购的设备、设备调试结束后、出现产品质量问题等时候进行cmk测定,它是vda的要求。
2Cpk——过程能力指数CPK= Min[ (USL- Mu)/3s, (Mu - LSL)/3s]Cpk应用讲议1. Cpk的中文定义为:制程能力指数,是某个工程或制程水准的量化反应,也是工程评估的一类指标。
制程能力参数CPK报告CPK (Process Capability Index) 是制程能力指数,用于评估一个制程的稳定性和能力。
CPK报告是制程能力的一种评估手段,通过分析制程产出的数据,计算各种CPK参数的数值,来评估制程的稳定性和能力水平。
CPK参数包括计算过程中的Cp、Cpk、Cpm等,下面将会详细介绍CPK 参数的计算和CPK报告的内容。
首先是CP参数,也称为过程能力指数。
Cp参数用来评估制程的稳定性,其计算公式为(CPU-CPL)/(6*σ),其中CPU为制程上限、CPL为制程下限,σ为制程标准差。
Cp参数的数值越大,表示制程的稳定性越好。
接下来是Cpk参数,也称为过程能力指数偏移量。
Cpk参数是CP参数的进一步扩展,用来评估制程的能力水平。
Cpk参数计算公式为min((CPU - μ) / (3 * σ), (μ - CPL) / (3 * σ)),其中CPU和CPL分别为制程上限和下限,μ为制程的平均值,σ为制程的标准差。
Cpk参数的数值越大,表示制程的能力水平越高。
最后是Cpm参数,也称为过程能力指数中心化。
Cpm参数结合了制程的稳定性和能力水平,其计算公式为Cp * K,其中K为制程中心偏移系数,计算公式为(K) = (X - T) / (6 * σ),其中X为制程平均值,T为制程目标值,σ为制程标准差。
Cpm参数的数值越大,表示制程的稳定性和能力水平越高。
CPK报告通常包含以下几个部分:1.制程参数概述:CPK报告会简要介绍评估的制程以及相关参数的计算方法。
2.数据收集和处理:报告会详细说明数据的收集方法和处理过程,例如采集的样本数量、采集间隔、样本的选取方法等。
3.CPK参数计算:报告会详细说明如何计算CPK参数,包括计算公式和计算过程。
4.结果分析和解释:通过计算出的CPK参数数值,报告会对制程的稳定性和能力水平进行分析和解释。
5.结论和建议:根据CPK参数的分析结果,报告会给出制程的总体评估,并提供改进和调整制程的建议。
CPK为什么要定1 , 1.33 , 1.67,这几个值?CPK : Complex Process Capability index 的缩写,是现代企业用于表示制程能力的指标。
现今下产品的质量要求越来越高,产品的质量也不是仅仅能保证在公差范围内就能满足要求,因此对产品的质量关注从原来的被动检查产品尺寸转换到对产品加工过程的控制,那么如何来评价某个过程对产品加工质量的控制能力,利用统计学的原理按照一定的时间规律、抽样方案对加工生产出的产品进行数据统计,通过计算其产品数据的离散度、标准差等数据来表达这个过程中产品的质量波动情况,CPK就在这种情况应运而生。
CPK用数值来表示,该值反映的是制造加工过程控制能力的大小,数值越大表示该过程的控制能力越好,产品的一致性越好,产品的尺寸变化波动越小越靠近中间值;而数值越大表示该过程的控制能力越差,产品的一致性越差,产品的尺寸变化波动越大离散度越大,甚至容易超出两边极限公差。
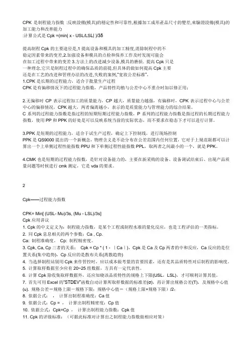
CPK的计算数据由至少125组数据组成,抽取的数据也有一定的要求(每5件为一组连续数据,每组之间按一定的时间间隔进行),抽取数据时制程必须是无任何异常状态下进行,所以CPK值反应的是某个制程在正常下面分别用4张正态图、柱状图辅助理解这样更直观一些(两侧的竖直线表示产品的尺寸极限,中间的竖直线表示产品的中间值):中回LSL["R S n234 5 679孔Q133030 010 01虧 1.331 er 2 062J3 2 5321 2 a£ 2 31性能性能CP CPU CPL CPK⑥过程能力扌㈱(CP3O打O爲程性魁埶(PPK)Q71300.770能力不足上图的CPK值为0.656 ,接近0.67,从柱状表示可以看出,虽然产品的尺寸都在极限范围以内,但大部分的产品数据分列在靠近极限值的两端,产品的离散度大;如果某过程的CPK计算数值在0.67左右,意味作该过0.67,加工过程中可能已经有超差极限值得程的控制能力并不稳定,具有超出产品极限的风险,如果数值小于 产品存在。
1、何谓CPK?制程能力指数﹝Process capability index─传统上简称为Cp﹞,系统计制程管制SPC的一个很重要的指标。
代表着我们产品制程的质量有多好或不良率是多少。
自从1950年代SPC普及以来,大抵使用Cp这样的一个能力指数来反映质量水平的状况。
但随着时间的推移,电子产业的兴起,以前的质量水平不良率以百分比%为单位就足以胜任,因为电子组件的数量庞大,百分比的不良率不敷使用,所以演化成以PPM为不良率的单位。
同时更自1980年代因为美国的汽车产业也不堪日本汽车业的竞争,从而将制程能力指数修正成Cpk,近年来电子产业多以追求Cpk为准。
传统品管上针对这个问题是以Ca处理,但通常都带过未加以刻意强调。
而时下流行的Cpk只是对旧有的Cp做了中心值的修正。
需要注意的是传统上Cp时代,我们对制程能力指数的要求Cp=1,易言之,良品率是99.73%,而多年前Cpk出现时要求的是Cpk=1.33,而这两年则要求提升到Cpk=1.67。
而当Cpk=1.63时即可进入个位数的PPM世界。
2、CPK应用检查重点一般来说,当量测数据收集到之后,就需要将这笔数据的制程平均值μ以及制程变异数σ两个值画在图表上。
当图表画好后,就可以将这些数值与规格界限作比较。
我们知道,大约有68.26%的量测数据会落在平均值上下一个σ之内,大约95.44%的数据会落在平均值上下二个σ之内,大约99.73%的制程数据则会落在平均值上下3个σ之内(见Figure 4.),制程能力的观念就是将自然变异(6σ)与规格公差(USL-LSL)作比较。
制程能力是由以下三个主要因素构成:设计的公差(The Design Specification)制程中心(Mean,μ)变异的大小(Sigma,σ)制程能力指数,Cp,就是将上下规格界限的差异(USL-LSL)与制程变异 (6σ)作比较。
99.7%的数据会落在 3个标准偏差之内。
我们以Push Pull为例(见Figure 5),其制程能力指数,Cp,的记算方式如下:C=(USL-LSL)/6σp从图上可看出上规格界限(USL)为0.07,下规格界限(LSL)为0.04,母体标准偏差为0.005。
制程能力指数cpk计算制程能力指数(Cpk)是一种用于评估制程稳定性和一致性的统计指标。
它是对制程过程的潜在变异性和规格限制之间的差异进行量化的方法。
Cpk值越高,说明制程过程越稳定,产品一致性越好,同时也意味着该制程过程满足规格限制的能力更强。
Cpk值的计算需要依赖制程数据,包括过程的上限规格(USL)、下限规格(LSL)以及制程的标准差(σ)。
根据统计学原理,Cpk的计算公式如下:Cpk = min((USL-μ)/(3σ), (μ-LSL)/(3σ))其中,μ表示过程的平均值。
Cpk值大于1表示制程能力良好,能满足规格要求。
Cpk值越接近于1.33,说明制程过程的能力越高。
制程能力指数的计算过程可以分为以下几个步骤:1. 收集制程数据:首先需要收集一定数量的制程数据,包括产品尺寸、重量、颜色等相关参数。
这些数据应该是随机采样得到的,以确保数据的代表性和可靠性。
2. 计算过程的平均值和标准差:根据收集到的数据,计算出制程过程的平均值和标准差。
平均值表示制程过程的中心位置,标准差表示制程过程的变异程度。
3. 确定规格限制:根据产品设计要求和市场需求,确定制程过程的上限规格和下限规格。
规格限制是产品质量的要求,制程过程必须在规格限制范围内才能被接受。
4. 计算Cpk值:根据上述公式,将制程过程的平均值、标准差和规格限制代入计算,得到Cpk值。
如果Cpk值大于1,说明制程能力良好;如果Cpk值小于1,说明制程能力不足,需要采取改进措施提高制程稳定性和一致性。
Cpk值的计算和评估可以帮助企业了解制程过程的稳定性和一致性,从而及时发现和解决潜在问题,提高产品质量和客户满意度。
对于制造型企业来说,制程能力指数是衡量生产能力和质量水平的重要指标之一。
除了Cpk值,还有其他一些与制程能力相关的指标,如Cp值、Ppk 值等。
Cp值是用于评估制程过程稳定性的指标,它只考虑了过程的平均值和标准差,而没有考虑规格限制。
CPK的介绍及计算Cpk (Process Capability Index )的定义:制程能力指数;Cpk的意义:制程水平的量化反映;(用一个数值来表达制程的水平)制程能力指数:是一种表示制程水平高低的方便方法,其实质作用是反映制程合格率的高低。
CPK的计算公式Ca (Capability of Accuracy):制程准确度;Cp (Capability of Precision) :制程精密度;注意: 计算Cpk时,取样数据至少应有20组数据,而且数据要具有一定代表性。
Cpk等级评定及处理原则等级Cpk值处理原则A+≥1.67无缺点考虑降低成本A1.33≤Cpk<1.67状态良好维持现状B1.0≤Cpk<1.33改进为A级C0.67≤Cpk<1.0制程不良较多,必须提升其能力DCpk<0.67制程能力较差,考虑整改设计制程单边规格:只有规格上限和规格中心或只有下限或规格中心的规格;如考试成绩不得低于80分,或浮高不得超过0.5mm等;此时数据越接近上限或下限越好;双边规格:有上下限与中心值,而上下限与中心值对称的规格;此时数据越接近中心值越好;如D854前加工脚长规格2.8±0.2mm; USL (Upper Specification Limit):即规格上限;LSL (Low Specification Limit): 即规格下限;C (Center Line):规格中心;X=(X1+X2+……+Xn)/n 平均值;(n为样本数)T=USL-LSL:即规格公差;δ(sigma)为数据的标准差(Excel中的“STDEV”函数自动计算所取样数据的标准差(σ) )Ca (Capability of Accuracy):制程准确度;Ca 在衡量“实际平均值“与“规格中心值”之一致性;1.对于单边规格,不存在规格中心,因此也就不存在Ca;2.对于双边规格:Ca等级评定及处理原则:Cp (Capability of Precision) :制程精密度;Cp衡量的是“规格公差宽度”与“制程变异宽度”之比例;1. 对于只有规格上限和规格中心的规格:2.对于只有规格下限和规格中心的规格:3.对于双边规格:Cp等级评定及处理原则:Cpk总结为了方便大家计算CPK值,目前太友科技为广大朋友提供了免费CPK计算工具,无需安装,成功解压后即可使用,功能强大,是目前唯一一家提供免费破解版的 CPK计算工具,以后大家就不再需要把数据录入excel表格进行繁琐的计算了。