工程技术经济学试题及答案(3 )
- 格式:doc
- 大小:43.50 KB
- 文档页数:10
工程经济学试题(一)填空题(本大题包括10道小题, 20个空格, 每空格1分, 计20分)1.方案比较是工程经济学中十分重要的内容,其中涉及时间因素的可比条件时应满足: ①相同, ②考虑, ③考虑整体效益。
2. 衡量资金时间价值大小有两个尺度, 即和。
3. 建设项目经济评价指标按性质可分为时间性指标、指标和指标。
4. 投资收益率是衡量投资方案获利水平的静态评价指标, 它是投资方案达到设计生产能力后一个正常年份的与方案的的比率。
5.对于一类效益相同或者无法用货币衡量的寿命期相同的多方案比选, 通常不再比较各方案的效益而只比较其费用大小, 常用的比较方法主要有法或法。
6.建设项目财务评价包括融资前评价和融资后评价, 其中融资前评价以分析为主、分析为辅。
7. 在进行单因素敏感性分析时, 首先是要确定分析指标。
如果主要分析方案状态和参数变化对方案投资回收快慢的影响, 则可以选用作为分析指标;如果主要分析产品价格波动对方案超额净收益的影响, 则可以选用作为分析指标。
8. 国民经济评价的内容之一, 就是要分析项目的与现金流量存在的差别, 以及造成这些差别的原因, 提出相关的政策调整建议。
9.设备的经济寿命是指设备从投入使用开始, 到因继续使用经济上不合理而被更新所经历的时间, 它是由的提高和的降低而决定的。
10.价值工程的目标, 是以最低的寿命周期成本, 使产品具备它所必须具备的功能, 产品的寿命周期成本是由成本和成本组成。
二、单项选择题(本大题包括10道小题, 每小题2分, 计20分)1.工程经济分析的一般过程是()。
①确定目标②调查研究收集资料③趋势分析④建立和选择方案⑤构造和选择模型⑥模型求解⑦综合评价⑧选择最有方案⑨完善实施方案A.①→②→③→④→⑤→⑥→⑦→⑧→⑨B.①→②→③→⑥→⑤→④→⑨→⑧→⑦C.②→①→③→⑤→④→⑥→⑧→⑦→⑨D.①→②→⑨→⑤→⑥→④→⑦→⑧→③2.投资回收期和借款偿还期两个经济评价指标都是()。
技术经济学试卷(3)本试卷分为两部分,第一部分为选择题,第二部分为非选择题,选择题30分,非选择题70分,共100分;考试时间150分钟第一部分选择题(共30分)一、单项选择题(本大题共20小题,每小题1分,共20分)在每小题列出的四个备选项中只有一个是符合题目要求的,请将其代码填写在题后的括号内。
错选、多选或未选均无分。
1.技术与经济应当协调发展,因此在处理技术与经济关系的时候,中心问题是()A.技术B.经济C.协调D.发展2.下列关于经济效果的说法,正确的是()A.技术经济方案实施后的经济效果有正负之分B.产量大、产值高就说明经济效果好C.生产速度快,说明经济效果好D.企业利润高,说明经济效果好3.固定资产使用一段时间后,其原值扣除累计的折旧费称为()A.固定资产残值B.固定资产重估值C.固定资产净值D.净现值4.下列属于动态评价指标的是:()A.投资利润率B.投资回收期C投资利税率 D.费用年值5.同一地域的土地,现有两个利用方案作为备选实施,一个是建居民楼,一个是建写字楼,这两个方案之间的关系是()A.互斥型B.混合型C.相关型D.独立型6.在敏感性分析中,下列因素最敏感的是()A.经营成本上升60%,使NPV=0B.产品价格降低10%,使NPV=0C.投资增加150%,使NPV=0D.产量降低20%,使NPV=07.价值工程中的总成本,是指()A.生产成本B.产品寿命周期成本C.使用成本D.使用和维护费用8.技术经济分析的基本程序是()A.提出备选方案——确定目标功能——方案评价——选择最优方案B.提出备选方案——确定目标功能——选择最优方案——方案评价C.确定目标功能——提出备选方案——方案评价——选择最优方案D.确定目标功能——提出备选方案——选择最优方案——方案评价9.专有技术属于()A.固定资产B.流动资产C.无形资产D.递延资产10.由于经济的衰退而导致资产产生的效益下降,而造成机器设备的损失,称为设备的()A.经济性损耗B.功能性损耗C.第一种有形损耗D.第二种有形损耗11.对项目进行国民经济评价,通常采用的是()A.基准收益率B.内部收益率C.外部收益率D.社会折现率12.在自然资源的利用过程中要保证自然资源的总存量基本保持不变,以便下一代能够获得跟我们同样的利用自然资源的机会,这称为自然资源持续利用的()A.公平原理B.福利准则C.守恒定律D.代际规则13.关于内部收益率的说法,正确的是()A.当内部收益率用于两个方案的比选时,常采用增量内部收益率指标计算;B.内部收益率对应的净现值大于0;C.内部收益率仅用于企业内各部门之间的结算;D.内部收益率是一个价值型的指标14.边际成本是指()A.产量单位变化所产生的总成本增加B.总成本费用中扣除经营成本后的费用C.已经损失无法弥补的成本D.总成本费用中需要逐年摊销的部分15.下列属于项目后评价指标的是()A.内部收益率B.投资利润率C.实际建设工期D.净现值16.名义利率为12%,按月复利计息,则实际利率为()A.11.68%B.12%C.12.68%D.15%17.机会研究的投资估算精度为( )A.-5%~5%B.-10%~10%C.-20%~20%D.-30%~30%18.股票价格()A.与股利成反比,与利率成正比B.与股利成正比,与利率成反比C.与股利成反比,与利率成反比D.与股利成正比,与利率成正比19.购买保险是一种()A.风险转移B.风险回避C.风险分离D.风险分散20.双元论认为对技术创新起决定性因素的是()A.科技推动和人才培养B.人才培养和基础研究C.基础研究和需求拉动D.需求拉动和科技推动二、多项选择题(本大题共5小题,每小题2分,共10分)在每小题列出的五个备选项中有二个至五个是符合题目要求的,请将其代码填写在题后的括号内。
工程经济学试题及答案一、单选题1. 工程经济学研究的核心问题是什么?A. 工程成本控制B. 工程投资决策B. 工程风险管理D. 工程质量保证答案:B2. 以下哪项不是工程经济学中的时间价值因素?A. 利率B. 通货膨胀率C. 折旧率D. 贴现率答案:C3. 净现值(NPV)的计算公式是什么?A. NPV = ∑(Bt - Ct) / (1 + r)^tB. NPV = ∑(Ct - Bt) / (1 + r)^tC. NPV = ∑(Bt - Ct) * (1 + r)^tD. NPV = ∑(Ct - Bt) * (1 + r)^t答案:A二、多选题4. 以下哪些因素会影响工程项目的现金流量?A. 初始投资B. 运营成本C. 折旧D. 税收答案:A、B、C、D5. 工程经济评价方法包括哪些?A. 净现值法B. 内部收益率法C. 投资回收期法D. 敏感性分析答案:A、B、C、D三、判断题6. 工程经济学只关注工程项目的经济效益。
答案:错误7. 投资回收期法不考虑资金的时间价值。
答案:正确8. 敏感性分析可以帮助投资者评估项目风险。
答案:正确四、简答题9. 简述内部收益率(IRR)的概念及其在工程经济评价中的作用。
答案:内部收益率(IRR)是指使项目净现值(NPV)等于零的贴现率。
它反映了项目投资的平均年回报率。
在工程经济评价中,IRR常用于比较不同项目的盈利能力,选择IRR较高的项目进行投资。
10. 什么是敏感性分析?它在项目评估中的重要性是什么?答案:敏感性分析是一种评估项目财务表现对关键变量变化的敏感程度的方法。
通过改变关键变量,如成本、收入、贴现率等,可以观察到项目净现值或内部收益率的变化。
敏感性分析在项目评估中非常重要,因为它帮助投资者识别项目中的关键风险因素,从而做出更稳健的投资决策。
五、计算题11. 某工程项目的初始投资为500万元,预计第1年到第5年的净现金流量分别为100万元、120万元、140万元、160万元和180万元。
(完整版)技术经济学考试试题与答案技术经济学试卷⼀、单项选择题(共20分,每⼩题2分)1.某⽔利单位购买施⼯机械⼀台,价值为12万元,预计其经济寿命为10年,期末净残值为2万元,⽤直线折旧法计提折旧,则该施⼯机械的第⼀年折旧费为()万元。
A、2 ;B、1.2 ;C、1.0D、0.62. 下列评价指标中,属于动态指标的是()。
A.投资利润率B.投资收益率C.投资回收期D.内部收益率3.现在存款1000元,年名义利率为10%,半年计复利⼀次,问5年末存款⾦额为()。
A、1000×(F/P,10%,5)B、1000×(F/P,10.25%,5)C、1000×(P/F,10%,5)D、1000×(P/F,10.25%,5)4.在项⽬投资中,下列哪⼀个因素不应该考虑()。
A、现⾦流⼊B、机会成本C、沉没成本D、资⾦成本5.对于寿命期不同的多个⽅案⽐选,选⽤()指标合适。
A、投资收益率B、内部收益率C、动态投资回收期D、净年值6.下列()项属于特定⽬的税类。
A、增值税B、所得税C、固定资产投资⽅向调节税D、消费税7. 在经济评价中,⼀个项⽬内部收益率的决策准则为()。
A.IRR低于基准折现率B.IRR <0 C.IRR⼤于或等于基准折现率D.IRR>08.折旧费与摊销费在做现⾦流量分析时,()。
A、属于现⾦流⼊B、属于现⾦流出;C、既属于现⾦流⼊⼜属于现⾦流出D、既不属于现⾦流⼊⼜不属于现⾦流出。
9.在多⽅案决策中,若各个投资⽅案的现⾦流量是独⽴的,其中任⼀⽅案的采⽤与否均不影响其他⽅案是否采⽤,则⽅案之间存在的关系为()。
A.相关B.互补C.独⽴D.互斥10.现⾦流量图的三⼤要素包括()。
A、资⾦数额、⽅向、期间B、资⾦数额、流⼊、时间点C、⼤⼩、流向、时间点D、⼤⼩、流出、时间⼆、名词解释(共25分,每⼩题5分1.机会成本2.资⾦等值3.沉没成本:4.敏感性分析最佳答案⼀。
一、单项选择题(每题1分,共计20分)请将答案添入答案表1.若某投资项目可行,则[]。
A.NPV>国家颁布值B.NPV>0 C.NPV<企业可以接受水平D.NPV>初始投资2.在寿命期不同的互斥方案选择时,应采用[]方法。
A.差量内部收益率法B.独立项目排它化法C.净年值法D.效率指标排序法3.下面关于价值系数的论述正确的有[]。
A.价值系数越大,说明该零件的重要性越大B.价值系数越小,说明该零件实现的功能水平越低C.价值系数的大小,反映了零件单位费用所实现的功能水平的高低D.价值系数越小,该零件的成本费用越高4.有三个相互独立的投资方案320.甲、乙、丙,所有方案寿命均为18年,残值为0,基准收益率10%,可利用资本18万元,项目有关数据见下表:(P/A,10%,10)=6.145则最优方案组合为[ ]。
A.甲、乙、丙B.乙、丙C.甲、丙D.甲、乙5.假设某工程1年建成并投产,寿命10年,每年净收益2万元,按10%折现率计算恰好能在寿命期内把期初投资全部收回,(P/A,10%,10)=6.145,则该工程期初投入为[ ]。
A.20万元B.18.42万元C.12.29万元D.10万元6.某投资方案寿命5年,每年净现金流量见下表,折现率10%,到第5年恰好投资全部收回,则该公司的内部收益率为[ ]。
A .<10%B .10%C .>10%D .无法确定7.下列属于投资方案静态评价指标的是[ ]。
A .投资收益率B .内部收益率C .净现值率D ,净年值8.项目计算期包括[ ]。
A .项目建设期、项目投产期B .项目评估期、项目生产期C .项目计划期、项目投产期D .项目建设期、项目生产期9.下列分析方法中不是价值工程中方案创新方法的是[ ]。
A .德尔菲法B .头脑风暴(BS )法C .ABC 分析法D .哥顿法10.价值工程的核心是[ ]。
A .功能分析B .成本分析C .费用分析D .价格分析11.下列选项中不属于现金流量的是[ ]。
第一部分工程经济学模拟测试题工程经济学模拟测试题(一)一、某项资产原值为50,000 元,预计使用5 年,预计净残值为2,000 元,分别用直线折旧法、双倍余额递减法、年数总和法和定率法求每年的折旧率和折旧额。
(20 分)折旧率和折旧额计算表二、某A 与某B 计划投资5 万元,为期10 年,年利率10%,若 A 按每年复利计算利息,而B 按连续复利计算利息,试分别计算此二人的未来值。
(10 分)三、某种产品的需求函数为X=3000-150P,供求平衡时的需求量为1200 单位。
现有新项目使该种产品的供给量增加了300 单位。
试绘图计算分析:(20 分)1、新项目的销售收入;2、新增消费者剩余;3、新项目的国民经济收益;4、原生产者收益的减少额。
四、如果年利率为12%,按每月计息一次,那么实际的年利率为多少?(10分)五、已知某项目设计生产能力为生产某种产品6,000 件,单位产品售价100元,总固定成本费用为200,000 元,单位变动成本费用为50 元,求:(20 分)1、盈亏平衡产量;盈亏平衡销售收入;2、盈亏平衡生产能力利用率;3、盈亏平衡销售价格;4、若企业的计划利润目标为100,000 元,求目标产量。
六、分别用以下方法评价表格所示的现金流量(按10%折现率)。
(20 分)1、净现值法;2、年值法;3、益/本比法;4、内部收益率法。
要求内部收益率精确到0.1%。
(备注:工程经济学模拟测试题(二)一、某项资产原值为2,500 元,预计使用5 年,预计净残值率为10%,分别用直线折旧法、双倍余额递减法、年数总和法和定率法求每年的折旧率和折旧额。
(20 分)折旧率和折旧额计算表二、试以下列方法计算比较每年2,000 元,连续10 年,年利率10%的现金流量的现值。
(备注:(P/A,10%,10)=6.1445)(10 分)1、按每年复利计算;2、按连续复利计算。
三、假设DD 为产品的价格与需求的关系曲线,由于需求规律的作用,需求量随价格的下降而增加。
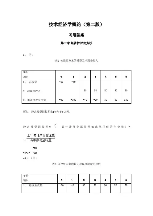
技术经济学概论(第二版)习题答案第三章 经济性评价方法1、 答:表1 该投资方案的投资及净现金收入所以,静态投资回收期在3年与4年之间。
静态投资回收期=(累计净现金流量开始出现正值的年份数)-1+=4-1+=3.4 (年)表2 该投资方案的累计净现金流量折现值动态投资回收期=(累计净现金流量折现值开始出现正值的年份数)-1+=4-1+=4.0(年)2、(1)i =5% 时NPV=9000*(P/F,5%,2)-5000=9000*0.9070-5000=3163NPV=4000*(P/A,5%,2)-5000=4000*1.859-5000=2436NPV=7000*(P/F,5%,1)-5000=7000*0.9524-5000=1667i=10% 时NPV=9000*(P/F,10%,2)-5000=9000*0.8264-5000=2438NPV=4000*(P/A,10%,2)-5000=4000*1.736-5000=1942NPV=7000*(P/F,10%,1)-5000=7000*0.9091-5000=1364i=15% 时NPV=9000*(P/F,15%,2)-5000=9000*0.7561-5000=18045NPV=4000*(P/A,15%,2)-5000=4000*1.626-5000=1502NPV=7000*(P/F,15%,1)-5000=7000*0.8696-5000=1087(2)运用试算内插法,计算投资的内部收益率。
5000=9000*IRR=34.25000=4000*(P/A,i,2) IRR=38%5000=7000*IRR=40%(3)使用内部收益率法比较,则投资C比较有利。
而使用净现值法比较,在利率为10%时,投资A比较有利。
3、答:NPV=2000*+3000*+4000*+4000*-8000 =2034NAV=2034.83(A/P,10%,4)=2034.83*0.31547=642NPVR==25.422000*+3000*+4000*+4000*=8000 IRR=20.0%表该投资方案的累计净现金流量折现值动态投资回收期=4-1+ =3.26(年)4、答:费用现值法:PC=10000+5000*(P/A,15%,3)+ 6000*(P/A,15%,3)*(P/F,15%,3)-4000*(P/F,15%,6)=28692.PC=8000+5500*(P/A,15%,3)+ 6500*(P/A,15%,3)*(P/F,15%,3)-3000*(P/F,15%,6)=29017费用年值法:AC=28692*(A/P,15%,6)=7581AC=29017(A/P,15%,6)=76675、答:分期付款偿还表NPV=2500+4963.67+4254.31+3633.29+3089.89+2615.23=21056.39(美元)而一次支付需要支付22000美元。
工程经济学试题及答案一、选择题1、在工程经济学中,下列哪个因素对投资回报率的影响最大?A.投资规模B.投资时间C.投资风险D.市场需求正确答案:B.投资时间。
在工程经济学中,投资回报率是衡量投资效益的重要指标,而投资时间对投资回报率的影响最大。
投资时间越长,投资回报率通常越高,因为长期投资能够更好地利用资金的时间价值。
2、下列哪个指标不属于工程经济学中的效益指标?A.净现值(NPV)B.投资回报率(ROI)C.内部收益率(IRR)D.市场份额正确答案:D.市场份额。
市场份额属于市场营销学中的指标,不属于工程经济学中的效益指标。
工程经济学中的效益指标包括净现值(NPV)、投资回报率(ROI)和内部收益率(IRR)等,这些指标用于衡量项目的经济效益。
3、在工程经济学中,下列哪个公式用于计算投资回收期?A.投资回收期 =初始投资 /年均净收益B.投资回收期 =初始投资 / (年均净收益×年数)C.投资回收期 =年均净收益 /初始投资D.投资回收期 =年数 / (初始投资 /年均净收益)正确答案:A.投资回收期 =初始投资 /年均净收益。
投资回收期是指项目投资所能回收的时间,通常以年为单位。
根据定义,投资回收期 =初始投资 /年均净收益。
因此,选项A是正确的答案。
二、简答题1、请简述工程经济学中的成本效益原则,并举例说明。
答案:成本效益原则是指在进行工程项目决策时,需要比较项目成本和项目效益,以确定项目的经济合理性。
具体来说,如果一个项目的成本低于效益,那么这个项目就是可行的;如果成本高于效益,那么这个项目就不太合理。
举例来说,某公司计划推出一款新产品,需要进行广告宣传。
公司可以选择在电视台进行广告宣传,也可以选择在网络上进行广告宣传。
两种宣传方式的成本不同,但都能带来一定的销售增长。
公司需要根据产品的销售情况和宣传成本来比较两种宣传方式的成本效益,从而选择最合适的宣传方式。
2、请说明在工程经济学中,如何评估一个项目的经济可行性?答案:评估一个项目的经济可行性需要比较项目的成本和效益。
《技术经济学》综合复习资料一、填空题1、某项目建设期为两年,每年贷款100万元,贷款利率为10%,第三年开始投产,则建设期利息是万元。
2、已知某项目第五年的净现金流量和累计净现金流量分别是100万元和-100万元,第六年的净现金流量和累计净现金流量分别是200万元和100万元,则该项目的投资回收期是年。
3、如果某项目每年的总成本费用是1000万元,其中折旧费是150万元,摊销费50万元,利息支出20万元,生产成本500万元,其年经营成本是万元。
4、如果去年银行活期存款的名义利率是10%,通货膨胀率是12%,应用精确计算方法,去年的实际利率是。
5、某项目第五年的利润总额是-100万元,第六年的利润总额是200万元,如果所得税率是30%,那么第六年应缴纳的所得税是万元。
6、某项目可能获得的净现值分别是-20万元、100万元、200万元、250万元,对应的概率分别是0.1、0.2、0.4、0.3,则该项目净现值的期望值是万元。
7、已知年名义利率是10%,如果每月计算一次利息,则年有效利率是。
8、如果某项目的固定资产投资是1000万元,固定资产投资方向调节税是50万元,建设期利息是150万元,流动资金投资是250万元,则该项目的建设工程总造价是万元。
9、某项目在第五年的销售收入是1000万元,经营成本是300万元,销售税金及附加是50万元,所得税是150万元,利息支出是30万元,则当年的净现金流量是万元。
10、已知e = 2.72,如果年名义利率是10%,采用连续复利计息法,则年有效利率是。
11、如果去年年名义利率是10%,通货膨胀率是12%,应用粗略计算法,去年的实际利率是。
12、某项目的初始投资是1000万元,净现值是400万元,那么该项目的净现值比率是万元。
二、单选题1、关于“经济”在技术经济学中的含义,下列哪项表述是正确的。
()A、社会再生产过程B、社会经济制度C、经济总量D、经济效益2、建设工程总造价最终不会形成下列哪项资产。
一、单项选择题(1'×15 = 15')请将答案写入下表。
1、经营成本=()。
A、总成本费用-折旧费B、总成本费用-折旧费-维简费C、成本费用-折旧费-维简费-摊销费D、总成本费用-折旧费-维简费-摊销费-利息支出2、现金流量的三要素中,不包含现金流量的( )。
A.大小 B.方向 C.速度 D.时点3、一个项目的净现值大于零,则其内部收益率()基准收益率。
A、可能大于也可能小于B、一定小于C、一定大于D、等于4、某项目建设期为一年,建设总投资为800万元,投产后第一年净现金流量为220万元,第二年为250万元,第三年为280万元,第四年为320万元,第五年及以后各年均为360万元,基准收益率为10%,则该项目的动态投资回收期为()。
A、4年B、4.84年C、5年D、5.84年5、项目的()计算结果越大,表明其盈利能力越强。
A、净现值B、投资回收期C、盈亏平衡点D、借款偿还期6、某公司当初以100万元购入一块土地,目前市价为80万元,如欲在此地上兴建厂房,应( )。
A.以100万元作为投资分析的机会成本考虑 B.以80万元作为投资分析的机会成本考虑C.以20万元作为投资分析的机会成本考虑 D.以100万元作为投资分析的沉没成本考虑7、使用工程经济分析的方法处理现金流量图时,发生在第4计息期的现金流入应标在()。
A、3时点上B、2时点上C、1时点上D、4时点上8、在( )情况下,年有效利率大于名义利率。
A.计息周期小于一年时 B.计息周期等于一年时 C.计息周期大于一年时 D.计息周期小于等于一年时9、基准收益率是企业、行业或投资者以动态观点确定的、可接受的投资项目( )的收益水平。
A.最低标准 B.较好标准 C.最高标准 D.一般标准10、资金的价值是随时间变化而变化的,资金在运动中( )的部分就是原有资金的时间价值。
A.减少 B.贬值 C.升值 D.增值11、某建设项目由于未来市场的不确定性,建设项目效益有几种可能情况,每种情况的净现值为NPVi ,Pi为概率,i = 1,2,…,n,则下面论述正确的是()。
工程经济试题及答案一、单项选择题(每题1分,共10分)1. 工程项目的经济效益主要体现在哪些方面?A. 工程项目的规模B. 工程项目的建设速度C. 工程项目的总投资D. 工程项目的净现值2. 净现值(NPV)的计算公式是什么?A. NPV = ∑(Bt - Ct) / (1 + r)^tB. NPV = ∑(Bt + Ct) / (1 + r)^tC. NPV = ∑(Bt - Ct) * (1 + r)^tD. NPV = ∑(Bt + Ct) * (1 + r)^t3. 内部收益率(IRR)是指什么?A. 项目的最低回报率B. 项目的年平均回报率C. 项目的初始投资回报率D. 项目的最终投资回报率4. 敏感性分析的目的是?A. 确定项目的最优方案B. 评估项目风险C. 计算项目的总成本D. 预测项目的收益5. 以下哪项不是工程项目可行性研究的内容?A. 市场分析B. 技术方案C. 财务分析D. 项目实施时间表6. 工程项目的总成本包括哪些部分?A. 直接成本和间接成本B. 固定成本和变动成本C. 直接成本和固定成本D. 间接成本和变动成本7. 投资回收期法是一种什么样的决策方法?A. 基于时间的决策方法B. 基于成本的决策方法C. 基于收益的决策方法D. 基于风险的决策方法8. 工程项目的盈亏平衡点是指什么?A. 项目开始盈利的时间点B. 项目成本与收益相等的点C. 项目达到最大收益的点D. 项目成本最低的点9. 以下哪项不是工程项目风险评估的内容?A. 技术风险B. 市场风险C. 财务风险D. 项目规模10. 工程项目的现金流量表主要包括哪些内容?A. 初始投资、运营成本和收益B. 初始投资、运营收益和税收C. 初始投资、运营成本和税收D. 初始投资、运营成本和折旧二、多项选择题(每题2分,共10分)11. 工程项目的经济效益评价指标包括以下哪些?A. 投资回收期B. 净现值C. 内部收益率D. 盈亏平衡点12. 以下哪些因素会影响工程项目的净现值?A. 项目寿命期B. 贴现率C. 初始投资额D. 运营成本13. 工程项目的敏感性分析通常关注哪些变量?A. 销售价格B. 原材料成本C. 建设周期D. 利率14. 工程项目的风险评估方法包括哪些?A. 蒙特卡洛模拟B. 敏感性分析C. 决策树分析D. 盈亏平衡分析15. 工程项目的现金流量表中,现金流入包括哪些?A. 销售收入B. 政府补贴C. 折旧D. 投资收益三、简答题(每题5分,共20分)16. 简述工程项目可行性研究的主要内容。
《技术经济学》考试题库及答案一、单项选择题(本大题共6小题,每小题2分,共12分)1、机器设备在使用或闲置过程中所发生的实体的磨损称(A)。
A.有形磨损B.第一种有形磨损C.第二种有形磨损D.无形磨损2、当多个工程项目的计算期不同时,较为简便的评价选优方法为(C)。
A.净现值法B.内部收益率法C.年值法D.费用现值法3、在多方案决策中,如果各个投资方案的现金流量是独立的,其中任一方案的采用与否均不影响其他方案是否采用,则方案之间存在的关系为(C)。
A.正相关B.负相关C.独立D.互斥4、在复利系数的关系式中,(A/P,i,n)=(D)+i。
A.(F/P,i,n)B.(P/F,i,n)C.(F/A,i,n)D.(A/F,i,n)5、某人以单利方式借款5000元,年利率为6.7%,则第一年末的利息额为(B)元。
A.160B.335C.332.8D.53356、某项目,当折现率i=10%时,净现值NPV=5.6万元,当i=12%时,NPV=-1.8万元,用线性内插求其内部收益率为(A)。
A.11.51%B.11.3%C.10%D.12%二、多项选择题(本大题共5小题,每小题3分,共15分)1、我国企业资金来源渠道主要有(ABCD)。
A.财政资金B.企业自留资金C.外商资金D.非银行金融机构资金2、影响资金等值的因素主要有(ABD),它们也是构成现金流量的几个要素。
A.资金额大小B.资金发生的时间C.资金的收益D.资金适用的利率3、下列选项中,属于互斥方案可比原则的是(ABC)。
A.满足消耗费用可比性B.满足价格指标可比性C.满足计算时间可比性D.满足资源限制可比性4、在进行方案的选优时,各方案的寿命不等,为了使之具有时间上的可比性,常采用(AB)的办法。
A.以寿命期最小公倍数作为计算期B.采用年值法进行比选C.采用内部收益率法D.采用增量分析法5、下列经济评价指标中,不是用来考察项目单位投资对国家积累的贡献水平的是(ACD)。
一、单项选择题(每题1分,共计20分)请将答案添入答案表1.若某投资项目可行,则[]。
A.NPV>国家颁布值B.NPV>0 C.NPV<企业可以接受水平D.NPV>初始投资2.在寿命期不同的互斥方案选择时,应采用[]方法。
A.差量内部收益率法B.独立项目排它化法C.净年值法D.效率指标排序法3.下面关于价值系数的论述正确的有[]。
A.价值系数越大,说明该零件的重要性越大B.价值系数越小,说明该零件实现的功能水平越低C.价值系数的大小,反映了零件单位费用所实现的功能水平的高低D.价值系数越小,该零件的成本费用越高4.有三个相互独立的投资方案320.甲、乙、丙,所有方案寿命均为10年,残值为0,基准收益率10%,可利用资本18A.甲、乙、丙B.乙、丙C.甲、丙D.甲、乙5.假设某工程1年建成并投产,寿命10年,每年净收益2万元,按10%折现率计算恰好能在寿命期内把期初投资全部收回,(P/A,10%,10)=6.145,则该工程期初投入为[ ]。
A.20万元B.18.42万元C.12.29万元D.10万元6.某投资方案寿命5年,每年净现金流量见下表,折现率10%,到第5年恰好投资全部收回,则该公司的内部收益率为[ ]。
A.<10%B.10%C.>10%D.无法确定7.下列属于投资方案静态评价指标的是[ ]。
A.投资收益率B.内部收益率C.净现值率D,净年值8.项目计算期包括[]。
A.项目建设期、项目投产期B.项目评估期、项目生产期C.项目计划期、项目投产期D.项目建设期、项目生产期9.下列分析方法中不是价值工程中方案创新方法的是[]。
A.德尔菲法B.头脑风暴(BS)法C.ABC分析法D.哥顿法10.价值工程的核心是[]。
A.功能分析B.成本分析C.费用分析D.价格分析11.下列选项中不属于现金流量的是[ ]。
A.新增流动资金B.固定资产折旧C.回收的固定资产余值D.销售税金及附加12.在现金流量图中,现金流量等值是指在特定利率下不同时点上的[ ]。
技术经济学试题及答案一、单项选择题(每题2分,共20分)1. 技术经济学研究的核心问题是()。
A. 技术进步B. 经济增长C. 资源配置D. 投资决策答案:C2. 技术经济学中,边际成本与边际收益相等时,企业处于()。
A. 亏损状态B. 盈利状态C. 盈亏平衡点D. 扩张状态答案:C3. 在技术经济学中,下列哪项不是经济规模的类型?()A. 规模经济B. 规模不经济C. 规模效益D. 规模不变答案:C4. 技术进步对经济增长的影响主要体现在()。
A. 提高劳动生产率B. 增加资本存量C. 提高自然资源利用率D. 所有选项答案:D5. 下列哪项不是技术经济学研究的内容?()A. 技术选择B. 技术创新C. 技术转移D. 技术教育答案:D6. 技术经济学中,投资回收期是指()。
A. 投资额等于零的时间点B. 投资额等于收益的时间点C. 投资额等于成本的时间点D. 投资额等于利润的时间点答案:A7. 技术经济学中,下列哪项不是投资决策的基本原则?()A. 收益最大化B. 成本最小化C. 风险最小化D. 规模经济答案:D8. 在技术经济学中,下列哪项不是技术评价的方法?()A. 成本效益分析B. 成本效果分析C. 成本效用分析D. 敏感性分析答案:C9. 技术经济学中,下列哪项不是技术预测的方法?()A. 德尔菲法B. 回归分析C. 趋势分析D. 专家咨询法答案:B10. 技术经济学中,下列哪项不是技术转移的障碍?()A. 法律限制B. 技术复杂性C. 市场需求D. 资金限制答案:C二、多项选择题(每题3分,共15分)1. 技术经济学研究的主要方法包括()。
A. 定量分析B. 定性分析C. 案例研究D. 数学建模答案:ABCD2. 技术经济学中,下列哪些因素会影响技术选择?()A. 成本B. 市场需求C. 技术成熟度D. 政策环境答案:ABCD3. 在技术经济学中,下列哪些属于技术进步的衡量指标?()A. 劳动生产率B. 资本生产率C. 技术含量D. 创新能力答案:ABCD4. 技术经济学中,下列哪些是投资决策的影响因素?()A. 预期收益B. 投资风险C. 资金成本D. 政策支持答案:ABCD5. 技术经济学中,下列哪些是技术评价的指标?()A. 经济效益B. 社会效益C. 环境效益D. 技术风险答案:ABCD三、简答题(每题5分,共20分)1. 简述技术经济学的主要研究内容。
技术经济试题一、单项选择题(本题共20分,每小题2分,多选、错选、不选均不得分)1、一个项目的内部收益率小于基准折现率,则其净现值()。
A、可能大于也可能小于零B、一定小于零C、一定大于零D、等于零2、在A与n相等时,(P/A,20%,n)和(P/A,30%,n)这两者的大小为()。
A、前者比后者大B、前者比后者小C、两者相等D、不一定3、某投资方案的净现金流量如下表,则该项目的静态投资回收期为()年。
B、6C、4.54、对于效益基本相同但又难以具体估算的互斥方案比选时,常选用()。
A、最小费用法B、净现值法C、内部收益率法D、差额内部收益率法5、价值工程以( )为核心。
A、功能定义B、功能整理C、功能分析D、制定改进各种方案6、某项目的NPV(15%)=5万元,NPV(20%)= -20万元,则内部收益率IRR为()。
A、16%B、17%C、18%D、19%7、项目的()计算结果越大,表明其盈利能力越强。
A、净现值B、投资回收期C、盈亏平衡点D、借款偿还期8、具有某种意图的特定目的或用途,即为价值工程中的()。
A、成本B、价值系数C、功能D、价值9、()是指生产设备能够维持其使用价值的时间过程。
A、折旧寿命B、物理寿命C、技术寿命D、经济寿命10、抓住“关键的少数”,略去“次要的多数”是价值工程对象选择方法中( )的思想。
A、经验分析法B、因素分析法C、强制确定法D、ABC分析法二、判断题(本题共10分,每小题1分)1、技术与经济是不可分割的两个方面,两者相互促进又相互制约。
()2、机会成本并不是实际发生的成本,而是方案决策时所产生的观念上的成本,因此它是与决策无关的成本。
()3、不同时点上数额不等的资金如果等值,则它们在任何相同时点上的数额也不一定相等。
()4、对于投资者来讲,投资回收期越长越好,从而减少投资的风险。
()5、采用净现值指标比选互斥方案时,判别准则为净现值最大且大于零的方案为最优方案。
工程经济学考试题库及答案工程经济学考试题库及答案一、单选题(30分)1.工程经济学中"经济"的含义主要是指()。
a.经济基础b.经济制度c.生产关系d.资源的合理利用2.选择新技术、新工艺、新材料方案时,应遵循技术先进、适用和()的原则。
a.投资节约b.成本低廉c.经济合理d.工期适度3.现在的100元和5年以后248元两笔资金在第2年年末价值相等,若利率不变,则这两笔资金在第3年末的价值()。
a.前者高于后者b.前者低于后者c.两者相等d.两者不能进行比较4.正常状况下,同一设备寿命期内租赁费、租金和购置原价三者之间的数量关系是()。
a.租赁费=租金购置原价b.租赁费租金购置原价c.租赁费租金购置原价d.租赁费租金=购置原价5.依据价值工程的原理,提高产品价值最理想的途径是()。
a.产品功能有较大幅度提高,产品成本有较少提高b.在产品成本不变的条件下,提高产品功能c.在提高产品功能的同时,降低产品成本d.在保持产品功能不变的前提下,降低成本6.价值工程分析阶段的工作步骤是()。
a.功能整理功能定义功能成本分析功能评价确定改进范围b.功能定义功能评价功能整理功能成本分析确定改进范围c.功能整理功能定义功能评价功能成本分析确定改进范围d.功能定义功能整理功能成本分析功能评价确定改进范围7.某施工企业拟租赁一施工设备,租金按附加率法计算,每年年末支付。
已知设备的价格为95万元,租期为6年。
折现率为8%,附加率为5%,则该施工企业每年年末应付租金为()万元。
a.17.89b.20.58c.23.43d.28.188.在项目财务评价和国民经济评价中均可以使用的不确定性分析方法是()。
a.投入产生分析法b.现金流量分析法c.敏感性分析法d.盈亏平衡分析法9.利润支配是指企业依据国家规定,对当年实现的净利润和()所进行的支配。
a.提取的法定公益金b.以前年度未支配利润c.提取的法定公积金d.提取的任意盈余公积金10.现在的100元和5年以后248元两笔资金在第2年年末价值相等,若利率不变,则这两笔资金在第3年末的价值( )。