变电所设计复习资料word资料14页
- 格式:doc
- 大小:40.00 KB
- 文档页数:13
1. 实现变电站综合自动化的优越性主要有以下几方面。
提高供电质量。
提高变电站的安全、可靠运行水平。
提高电力系统的运行管理水平。
降低造价,减少总投资促进无人值班变电站管理模式的实行。
变电站综合自动化系统的功能:1控制、监视功能2自动控制功能3测量表计功能4继电保护功能5保护相关功能6接口功能7系统功能2. 变电站综合自动化系统的特点主要有以下几个方面。
功能综合化分层、分布化结构操作监视屏幕化运行管理智能化通信手段多元化测量显示数字化3. 变电站综合自动化系统的设计应满足一下要求。
变电站综合自动化系统应能全面代替常规的二次设备微机保护的软、硬件设备既要与监控系统相对独立,又要相互协调采取合理通信标准变电站综合自动化系统应具备可靠性高和抗干扰能力强的特点变电站综合自动化系统的功能和配置应满足无人值班的总体要求系统应有良好的可扩展型和适应性系统应有良好的标准化程度和开放性能系统应充分利用数字通信的优势,实现数据共享变电站综合自动化系统的研究和开发工作必须统一规划和进行4. 传统变电站一般都采用常规设备。
二次设备中的继电保护和自动装置、运动装置等采用电磁式或晶体管式,体积大,设备笨重,因此主控室、继电保护室占地面积大。
常规装置结构复杂,可靠性低,维护工作量大。
5. 变电站的一、二次设备可分为三层,即变电层、单元层(或间隔层)和设备层,变电站层称为2层,单元层为1层,设备层为0层。
6. 设备层主要指变电站内的变压器、断路器、隔离开关、电压互感器和电流互感器等一次设备。
变电站综合自动化系统主要位于单元层和变电站层。
7. 单元层一般按断路器的间隔划分,具有测量、控制部件和继电保护部件。
8. 变电层包括全站性的监控主机、工程师机、通信控制机等。
9. 模拟量输入/输出回路模拟量输入回路的作用是将来自变电站的模拟信号转换成微机系统能处理的数字信号。
模拟量输出回路的作用是把微型计算机输出的数字量转换成模拟量,去驱动某些执行机构。
一、变电所选址及所区规划1、对于35~110KV变电站,所址标高宜高出50年一遇洪水位的高度之上(高于频率为2%的高水位);对于220KV~500KV变电站,所址标高宜高出频率为1%的高水位。
否则应有相应的防洪措施。
2、地震烈度9度地区不宜建500KV变电所,9度以上不宜建220~300KV变电所。
6度以上边缘地带应进行复核鉴定。
3、变电所的所区规划,需要考虑:按最终规模统筹规划、当地成镇规划、绿化规划、建筑防火。
4、变电所满足消防要求的道路宽度为3.5m。
5、发电厂、变电所的污秽等级分为I、II、III、IV。
二、设备选择(主变)1、油浸式变压器在连续额定容量稳态下的绕组平均温升限值为65K。
2、主变无激励调节(不带电调节)调整范围±5%;而有载调亚(带负载切换)调整范围±30%。
3、容量在800KV A及以上的油浸式变压器应装有压力保护装置,当内部压力达到50 kPa(对一般结构之油箱),应可靠释放压力:4、强迫油循环、导向风冷却方式ODAF5、用作降压变压器的三相三绕组自耦变压器,一般需在高压、低压和公共绕组上装设过负荷保护。
6、自耦调压方式:容量较小、电压较高、变比较大的自耦变选用中性点调压;大容量,且高压侧电压变比较大的自耦变选用串联绕组末端调压;自耦变主要是将高压侧电能向中压侧传输时,低压侧负荷较小,高压侧电压变化时所受影响不大,选用中压侧线端调压。
7、220~330,若运输条件无限值,则采用三相;500KV,应根据地位、作用、可靠性要求、制造条件、运输条件确定是选用单相还是三相。
三、设备选择(隔离开关71)1、必须安装隔离开关的:断路器两侧;多角形接线的进出线;中性点直接接地的普通变应通过隔离开关接地;中小型发电机出口;桥形接线的跨条。
2、不装:200MW机组与双绕组变为单元连接;接在发电机、变压器引出线或中性点上的避雷器;母线上PT、避雷器合用一组隔离开关,但330~500均不装;自耦变中性点。
变电所设计答辩复习题答辩复习题1 、主变压器的选择内容有哪些?(电压等级、容量、型式、冷却、节能、调压方式)2、电气主接线设计原则是什么?110KV侧采用何种接线方式?为什么?10.5KV侧采用何种接线方式?为什么?(依据供电的可靠性、灵活性和合理的经济性等原则。
110KV、10.5KV侧均采用分段单母线接线,《变电所设计技术规程》规定:110~220KV配电装置中,当出线不超过4回时,一般采用分段母线接线;6~10KV配电装置中,一般采用分段单母线或单母线接线。
)3、经济比较的主要步骤是什么?(主要从选择设备费用,年运行费用等考虑)4、电气主接线中哪些地方配置了电压、电流互感器?它们的作用是什么?(①110KV、10.5KV 主母线各段上配置电压互感器;其作用是保护、自动装置、测量和计量等的电压回路。
②110KV、10.5KV各进出线与主变压器的断路器上,配置电流互感器;其作用是保护、自动装置、测量和计量等的电流回路。
)5、电力系统中短路故障类型有哪些?短路电流计算的目的是什么?如何确定短路点?短路电流计算的基本方法是什么?(①选择和校验电器设备;②继电保护选型与整定计算;③分析系统事故及稳定性能,选择限制短路电流的措施(如安装电抗器);④电力线路对通信线路的影响等)6、电气设备选择的一般步骤是什么?如何选择母线、断路器和隔离开关?(按正常条件选择,按最大运行方式下的三相短路电流校验动稳定、热稳定和开断电流)7、变电所主要防护哪几种大气过电压?各采用了何种措施?(直击雷、感应雷、雷电入侵波;避雷针、避雷器、避雷线)8、如何确定避雷针的高度、保护范围?两针或多针联防范围如何确定?(根据避雷针与被保护建筑物的高度确定避雷针的高度、保护范围。
多针联防范围按两针联防范围计算确定。
)9、接地的类型有哪些?接地装置由哪些部分组成?(①接地电阻满足要求,以降低跨步电压和接触电压,保证工作人员安全;②继电保护动作的需要;③预防对通讯系统的影响)10、如何进行户内外高压配电装置的设计?(本设计中110KV配电装置采用户外软母线AIS设备中型单列布置,10.5KV 配电装置采用户内单列布置,电缆出线方式。
电气化12-3牵引变电所上复习大纲1、会画一次主接线。
并熟悉每种主接线正常运行时采用哪些运行方式(哪些开关闭合,哪些开关断开).改变运行方式时会倒闸操作。
了解各种典型主接线用在什么地方?。
2、电力系统中性点有哪些运行方式?中性点不接地系统发生单相接地短路时,电压和电流有什么变化?画出低压系统有几种接线方式,并说明每种接线的特点?,答:中性点不接地、中性点直接接地,和中性点经消弧线圈接地故障相电压为零中性点电压不再为零,上升为相电压非故障相电压上升为线电压,即相电压的根号3倍系统三相的线电压仍然保持对称且大小不变,对接于线电压的用电设备的工作并无影响非故障相对地电容电流增大根号3倍,分别超前相应对地电压90°故障相对地对地电容电流为零接地点对地电容电流等于正常运行时一相对地电容电流的3倍3、断路器、隔离开关的作用(用途)是什么,它他们一般配有哪些操作机构?4、答:断路器作用是控制和保护设备一般配有弹簧操作机构、电磁操作机构、液压、气动、手动隔离开关只要用来隔离带电部分,形成明显的断开点,保证停电设备检修的安全手动操作机构和电动操作机构5、ZN42-27.5KV断路器的配什么操作机构?机构结构如何?机构怎样驱使断路器合分闸的?断路器手车的基本结构(包括真空灭弧室),能指出导电回路.真空断路器、6、熟悉油浸电力变压器的结构图,并说清楚每个组成部件的作用.7、隔离开关的倒闸操作原则是什么?1)停电操作时必须按照拉断路器——负荷(线路)侧隔离开关——电源(母线)侧隔离开关的顺序进行。
送电的顺序相反。
(2)变压器停电操作时必须按照拉断路器——变压器侧隔离开关——母线侧隔离开关的顺序进行。
送电的顺序相反。
(3)双母线倒换母线时,必须先合母联开关并取下其控制保险,将母差保护改为大差动方式或互联后,才能采取先合后拉隔离开关的方式进行。
然后恢复母联开关和母差保护。
(4)母联开关停电操作时必须按照拉停电侧隔离开关——带电侧隔离开关的顺序进行。
发电厂变电站课程设计原始资料 1 班级姓名
1、变电所性质:220kV区域性枢纽变电所。
2、所址条件:位于沿海大城市近郊,向市区及较大工业用户供电。
所区地势属半山区,海拔300m,交通比较便利,有铁路、公路经过。
最高气温+38℃, 最低温度-20℃, 年平均温度+15℃, 最大风速20m/s ,覆冰厚度10 mm,地震烈度<6级,土壤电阻率<500Ω. m ,雷电日30,周围环境较好,易受台风影响,冻土深度1.2 m ,主导风向夏东南,冬西北。
3、负荷资料:
1
2
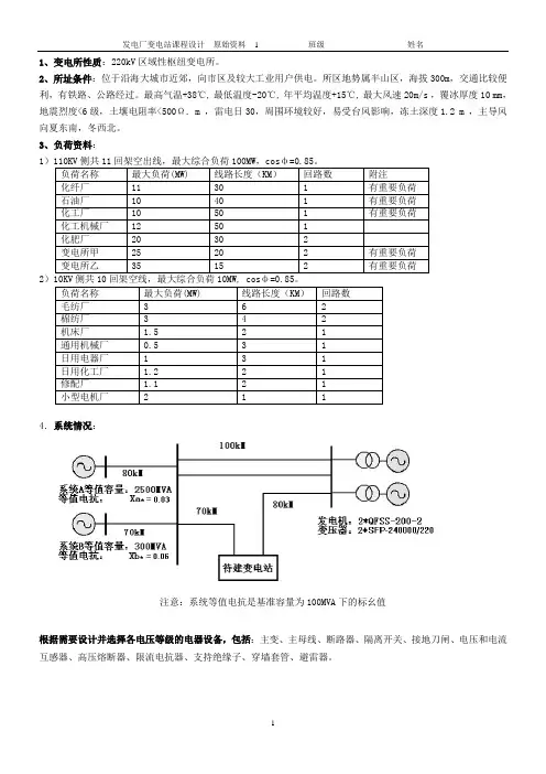
4.系统情况:
注意:系统等值电抗是基准容量为100MVA下的标幺值
根据需要设计并选择各电压等级的电器设备,包括:主变、主母线、断路器、隔离开关、接地刀闸、电压和电流互感器、高压熔断器、限流电抗器、支持绝缘子、穿墙套管、避雷器。
1。
电力系统变电站复习知识点总结
1. 变电站的定义
变电站是电力系统中起着将高压电能变换为低压电能或反之的重要设备,通常由变压器、开关设备和保护设备等组成。
2. 变压器的作用
变压器是变电站中的核心设备,其作用是将高压电能转变为低压电能,或将低压电能转变为高压电能,以适应不同电力需求和输电距离。
3. 开关设备的作用
开关设备用于控制电力系统中的电流流向和电能传输路径。
常用的开关设备包括断路器、隔离开关和负荷开关。
4. 保护设备的作用
保护设备用于保护电力系统设备和人员安全。
常见的保护设备包括过流保护装置、差动保护装置和接地保护装置。
5. 变电站的分类
根据用途和规模的不同,变电站可以分为变电所、变电站和变
电工区。
变电站也可以按照电源形式分类,如输电、发电和配电变
电站。
6. 变电站的运行管理
变电站的运行管理包括设备运行监测、巡视检查和定期维护等。
运行管理的好坏直接影响到电力系统的安全运行和可靠供电。
以上是对电力系统变电站复知识点的简要总结,希望对你的复
有所帮助。
如需更加详细的内容,请参考相关教材或资料。
> 注意:本文档内容仅供参考,如有不准确之处,请以可靠资
料为准。
变配电复习大纲第一章:概述1、电力系统的组成?电网的概念?(P5)电力系统:由发电、变电、输电、配电、用电构成的统一整体。
电网:变电、输电、配电三部分组成电网。
2、电力系统电压:(P6-P8)1)低压、高压、超高压低压:0.38KV、0.66KV;高压:3、6、10、35、66KV;超高压:110、220、330、500KV2)发电机和变压器额定电压的确定发电机额定电压高于电网电压5%。
变压器一次额定电压与线路相连等于线路电压;与发电机相连高于5%。
变压器二次额定电压供电线路长10%;短5% 3)供电电压选择的因素?功率、距离3、电力系统中性点(P11-P14)1)不接地的适应范围及特点(小电流接地系统):高压。
当一相接地另两相电压升高1.732倍。
中性点电压升为相电压,三相电压仍对称,系统允许继续运行2小时。
2)经消弧线圈接地的适应范围(小电流接地系统):20KV及以上接地电流大于10A;20KV及以下接地电流大于30A采用经消弧线圈接地。
主要是为了补偿接地电流, 一般有三种补偿形式:全补偿、欠补偿、过补偿。
为了防止系统的谐振,一般采用“欠补偿”。
3)直接接地的特点及适应范围:低压(考虑安全性)、超高压(考虑经济性)。
4、什么是衡量电能质量的基本参数?一般频率偏差不超过多少?(P6)电能质量的基本参数:电压、频率频率偏差:一般频率不超过正负0.5H Z,超大系统则不超过正负0.2H Z。
5、变压器的调压方式及方法:有载调压、无载调压6、低压系统的运行方式,目前深圳市规定的低压运行方式运行方式:三相四线制: TN—C三相四线后续五线制:TN—C—S三相五线制: TN—S(深圳规定)U——黄色线 V——绿色线 W——红色线N——黑色线 PE——双色线(黄绿色)7、110KV以上超高压系统用什么方式运行,为什么?采用直接接地运行方式,主要考虑经济性。
第二章:工厂电力负荷和无功功率1、电力负荷分几类?各级供电要求?(P17-P18)分三类:一级负荷、二级负荷、三级负荷要求:一级负荷:由两个独立电源供电。
1.城市轨道交通供电系统的组成及各部分功能:(1)外部电源供电系统:提供电能为主所供电。
(2)主所或电源开闭所供电系统:将高压电降压整流后向牵引所、降压所提供中压电源,适用于集中供电。
(3)牵引供电系统:将中压交流电降压整流为直流1500V或直流750V。
(4)动力照明供电系统:将中压交流电降压整流为220V/380V。
(5)杂散电流腐蚀防护系统:减少杂散电流并防止其对外扩散,避免电腐蚀城轨交通主体结构,并对杂散电流进行监测。
(6)电力监控系统:对全线变电所及沿线供电设备进行集中监视、控制、测量。
简要说明负荷性质的分类及其对供电可靠性的要求:(1)一级负荷:双重电源供电,两路独立进线单元。
(2)二级负荷:双电源手动切换【两个独立回路供电】,双回路供电。
(3)三级负荷:单电源供电。
2.城市轨道交通供电系统的电流制式、电压等级、馈线方式:(1)直流供电制式(2)直流750V/1500V(3)直流1500V架空接触网、直流1500V接触轨、直流750V架空接触网、直流750V接触轨3.电力系统的组成、额定电压等级。
(外部电源电压等级、中压网络电压等级、我国低压配电线路的额定电压及频率。
)常见的电力系统识图P13图2-2.(1)组成:发电、变电、输电、配电、电力用户(2)额定电压的等级(外部电源电交流110KV(集中式)交流63KV城市电网(分散式)交流10kV中压网络电压35kv、10kv(3)低电压配电线的额定电压220V,380V频率50HZ4.外部电源对城轨交通的供电方式:(1)集中式供电方式(2)分散式供电(3)混合式供电方式无功补偿的方式:(1)就地补偿、(2)集中补偿5.主变电所功能:将城市电网的高压交流110kv或220kv降压后以交流35kv或10kv的电压等级分别供给牵引所和降压变电所。
主所向牵引所供电的接线方式:(1)环形供电、(2)双边供电、(3)单边供电、(4)辐射型供电6.主所采用的油浸式变压器,牵引所采用干式变压器。
目录设计任务书 (4)第一部分主要设计技术原则 (5)第一章主变容量、形式及台数的选择 (6)第一节主变压器台数的选择 (6)第二节主变压器容量的选择 (7)第三节主变压器形式的选择 (8)第二章电气主接线形式的选择 (10)第一节主接线方式选择 (12)第三章短路电流计算 (13)第一节短路电流计算的目的和条件 (14)第四章电气设备的选择 (15)第一节导体和电气设备选择的一般条件 (15)第二节断路器的选择 (18)第三节隔离开关的选择 (19)第四节高压熔断器的选择 (20)第五节互感器的选择 (20)第六节母线的选择 (24)第七节限流电抗器的选择 (24)第八节站用变压器的台数及容量的选择 (25)第九节10kV 无功补偿的选择 (26)第五章10kV 高压开关柜的选择 (26)第二部分计算说明书附录一主变压器容量的选择 (27)附录二短路电流计算 (28)附录三断路器的选择计算 (30)附录四隔离开关选择计算 (32)附录五电流互感器的选择 (34)附录六电压互感器的选择 (35)附录七母线的选择计算 (36)附录八10kV 高压开关柜的选择 (37)(含10kV 电气设备的选择)第三部分相关图纸一、变电站一次主结线图 (42)二、10kV 高压开关柜配置图 (43)三、10kV 线路控制、保护回路接线图 (44)四、110kV 接入系统路径比较图 (45)第四部分一、参考文献 (46)二、心得体会 (47)设计任务书一、设计任务:***钢厂搬迁昌北新区,一、二期工程总负荷为24.5 兆瓦,三期工程总负荷为31 兆瓦,四期工程总负荷为20 兆瓦;一、二、三、四期工程总负荷为75.5 兆瓦,实际用电负荷34.66 兆瓦,拟新建江西洪都钢厂变电所。
本厂用电负荷设施均为Ⅰ类负荷。
第一部分主要设计技术原则本次110kV 变电站的设计,经过三年的专业课程学习,在已有专业知识的基础上,了解了当前我国变电站技术的发展现状及技术发展趋向,按照现代电力系统设计要求,确定设计一个110kV 综合自动化变电站,采用微机监控技术及微机保护,一次设备选择增强自动化程度,减少设备运行维护工作量,突出无油化,免维护型设备,选用目前较为先进的一、二次设备。
第一章绪论1、电力系统运行的要求:安全、可靠、优质、经济2、用电设备的额定电压Ur与所连接系统的标称电压Un一致3、发电机的额定电压Ur.G比所连接电网的系统标称电压Un高5%。
用于补偿线路的电压损失。
(6kV发电机额定电压为6.3kV,10——10.5)4、电力变压器的额定电压:一次绕组:直接接于发电机出线端,则其额定电压应与发电机额定电压相同。
当接于电网时,则等于电网标称电压。
二次绕组:当二次侧线路较短时,比电网标称电压高5%,用来补偿负载内部的电压损失;当二次侧输电线路较长时,考虑线路电压损失,则应比电网标称电压高10%。
5、中性点不接地系统——除保护或测量用途的高阻抗接地以外,中性点不接地的系统。
6、中性点不接地系统发生单相接地故障时,非故障相的对地电压升至电源相电,而故障相的对地电容电流将升至正常工作的3倍。
7、当单相接地故障电容电流不大于10A时,可采用中性点不接地方式;当大于10A又需在接地故障条件下运行时,应采用中性点谐振接地方式(消弧线圈接地)。
8、中性点谐振接地系统——一个或多个中性点通过具有感抗的器件接地的系统。
9、中性点直接接地系统优点:非故障相对地电压仍为相电压缺点:供电可靠性因接地故障而中断。
110KV及以上的超高压系统采用电源中性点直接接地方式,以降低电气设备的绝缘水平和造价,防止接地故障后引起的过电压10、TN系统:电源端中性点直接接地,而装置的外露可导电部分是利用保护导体连接到那个接地点上。
T接地,N不接地,S五线,C四线TN-C-S系统:三相先四后五线系统TN-S系统广泛应用在对安全要求及抗电磁干扰要求较高的场所,如办公楼、实验楼、居民楼。
在设有配电变电所的建筑中TN-S是最好的选择;TN-C系统不适用于对抗电磁干扰和安全较高的场所;TN-C-S系统自电源到建筑物内电气装置采用经济的TN-C,对安全及抗电磁要求高的场所用TN-S。
11、TT系统:只有一点(中性点)直接接地,而电气装置的外露可导电部分则是被接到独立于电源系统接地的接地极上。
摘要为满足经济发展的需要,根据有关单位的决定修建1座110KV盐北变电所。
本工程初步设计内容包含变电所电气设计,新建的盐北变电所从110KV侧东郊变电所受电,其负荷分为35KV和10KV两个电压等级。
通过技术和经济比较,现采用下列方案:1.内设两台三绕组变压器,电压等级为121/37.8/11。
2.110KV进线采用内桥接线形式.3.本工程初步设计内容包括变电所电气设计。
4.35KV和10KV配电装置同样采用单母线分段接线.5.所用电分别从10KV两端母线获得。
关键词:变电所主变压器潮流计算短路计算设备选型SUMMARYFor satisfying the demand that economy development, the authorities concerned decide to construct a YanBei transformer substation.This engineering first step design contents includes the transformer substation of electric Design。
The new—et up salt a YanBei transformer substation obtain power form Dong Jiao substation (110KV) 。
There are two kinds of local loads in the substation,。
One is 35KV,the other is 10KV.Pass the technique to compare with the economy, adopt the following scheme now: 1.There are two three-winding transformers in the substation。
1.电弧游离过程主要有以下四种形式: 强电场发射 ②碰撞游离 ③热电发射 ④热游离2.电弧的几种危害①如果电弧较长时间不能熄灭,将会延长开关电器切断故障的时间,引起电器被烧毁甚至有爆炸的可能,危及电力系统的安全运行,造成人员的伤亡和财产的重大损失。
②在充油开关电器中,电弧将使绝缘油强烈分解,产生大量气体,其温度和压力迅猛升高,易引起着火甚至爆炸。
③电弧的温度,即使作用很短的时间,触头表面也会剧烈熔化和蒸发。
④电弧可能使电弧熔焊,破坏电气设备的正常工作;也会产生高次谐波,干扰附近的通信。
3.电弧熄灭方法①直流:如能保证 u<0,则能保持dtdi h<0,从而使电弧熄灭。
❶拉长电弧。
❷开断电路时在电路中逐级串入电阻。
❸在断口上装灭弧栅。
②交流: ❶吹弧。
❷采用多断口熄弧。
❸采用短弧原理灭弧。
❹固体介质的狭缝狭沟灭弧。
❺利用耐高温金属材料制作触头灭弧。
❻真空灭弧。
4.触头的分类 ①面触头。
②线触头。
③点触头。
5.低压电器的定义和分类低压电器是交流50Hz 、额定电压在1200V 及以下或直流额定电压在1500V 及以下的电力线路中起保护、控制和调节等作用的电气元件的总称。
低压电器按照用途或所控制的对象可分为:①低压配电电器。
主要用于低压配电系统中,如刀开关、转换开关、熔断器、低断路器和保护继电器等。
②低压控制电器。
主要用于电力传动系统中,如控制继电器、接触器、启动器、控制器、调节器、主令电器、变阻器和电磁铁等。
低压电器按照动作性质可分为:手动电器和自动电器。
6.刀开关①用途:用于不频繁接通和分断低压供电线路,隔离电源以保证检修人员的安全使用。
还可用于小容量鼠笼式异步电动机的直接启动。
②种类:❶按触刀的极数分:单极、双极和三极。
❷按触刀的转换方向分:单❸按操作方式分:直接手柄操作式和远距离连杆操纵式。
❹按灭弧情况分:有灭弧罩和无灭弧罩等。
③结构类型常用的刀开关有开启式负荷开关、封闭式负荷开关、隔离刀开关和熔断器式刀开关。
毕业设计任务书一、设计题目梨树湾矿35kV地面变电所二、原始资料1.交通状况梨树湾矿位于D市西30km处,交通运输方便,矿区铁路与市主要铁路干线相接,大型设备可通过铁路运输至本矿,矿区公路运输也相当方便,大型设备也可由公路运至本矿。
2.地形、河流本地区地形为丘陵地带,地面工业广场海拔高度800m,土壤为黄土,翠屏山海拔1500m。
矿区内有一条季节性河流--清水河,河宽100m,常年有水,流量为30m3/s。
两岸沟谷发达,大都与清水河垂直,平时为干沟,雨季大量洪水注入清水河,最高峰流量达500m3/s。
3.气候、地震情况本矿属大陆性半干燥气候,冬冷夏热,风沙大,日夜温差较大,年平均气温5.8℃ ̄8.2℃,极端最高气温38℃,极端最低气温-25℃,最热月平均最高温度30℃,最热月平均温度25℃,结冰期从11月至次年4月。
土壤冻结深度为0.8m,全年主要风向为西北风,最大风速25m/s,年平均雷暴日为40日。
矿区地震裂度为七度。
4.矿井情况本矿井为低瓦斯矿井,矿井设计能力为年产100万吨,在册职工人数为8000人。
矿井年最大负荷利用时数为3500小时,当地电费0.3元/kW.h,基本电费按安装容量计收每8元/kVA.月。
5.矿区西王庄站为110kV变电站,其35kV母线最大运行方式下的短路容量为500MVA,最小运行方式下短路容量为400MVA,继电保护动作时限为2.5s。
一.绪论一.毕业设计的目的毕业设计是学生在整个教学过程中最后的综合性实践环节,是学生在毕业前的一项综合性技能训练。
对学生的职业技能培养和实践技能训练具有相当重要的意义。
因此,毕业设计应体现出专业培养目标中有关业务知识,能力培养和技能训练方面的基本要求。
毕业设计的主要目的在于:通过设计学生能综合运用所学知识,分析和解决工矿企业供电设计方面的技术问题。
巩固和扩展学生知识领域,培养学生严肃认真的科学态度,提高学生独立工作的能力,通过设计使学生掌握供电设计的方法;熟悉国家有关技术经济方面的方针政策和安全方面的规程和措施;训练学生使用各种规程,设计手册和技术资料的能力;培养学生编写技术文件,绘制图纸的能力;完成电气技术人员供电设计能力的基本训练。
变电设计专业知识1. 国家电网公司2007年发布的“两型一化”变电站的技术原则和设计要求中,“两型一化”是指“资源节约型、环境友好型、工业化”。
1)选择、设计场地的地面形式:场地的地面坡度不宜小于0.2%;当自然地形坡度小于5%时,推荐采用平坡式布置;当场地坡度大于8%时,宜按电压等级设计成台阶式,台阶之间设挡土墙或护坡连接。
2)电缆设施:采用保护下放布置方案时(包括集中下方和分散下放),保护小室电缆敷设采用电缆沟方式,不设电缆夹层。
3)总平面布置和配电装置:变电站布置、进出线方向、进站道路等条件允许时,变电站大门应直对主变压器运输道路。
除地震烈度高的地区外,不宜采用软母线普通中型配电装置,应采用管母分相中型或软母线改进半高型配电装置。
2. 变电站贮油池设置:油浸式变压器及其它充油电气设备单台油量户内100kg以上、户外在1000kg以上时,应设置贮油池及公共集油池,贮油池容积应按贮存单台设备100%的油量确定,若有排油管设施时应为单台设备20%的油量确定,排油管的内径不应小于150mm,管口应加装铁栅滤网,贮油池设施应大于设备外廓每边各1000mm。
当设有总事故储油池时,其容量宜按最大一个油箱容量的100%确定,若总事故储油池设有油水分离设施时,其容量可按最大一个油箱的60%确定。
3.计算不同回路的持续工作电流:1) 变压器回路:1.05倍变压器额定电流(带负荷调压变压器则为变压器的最大工作电流(1.1倍)。
2)电动机回路:电动机的额定电流。
3) 发电机回路:1.05倍发电机额定电流。
4) 单回路出线:线路最大负荷电流。
双回路出线:(1.2~2)倍一回线的正常最大负荷电流。
带电抗器出线:电抗器额定电流。
桥型接线:最大元件负荷电流(需考虑系统穿越功率)。
5)母线联络回路:1个最大电源元件的计算电流。
4.电器设备选择环境条件:选择电器时,应按当地环境条件校核。
当气温、风速、湿度、污秽、海拔、地震、覆冰等环境条件超出一般电器的基本使用条件时,应通过技术经济比较分别采取下列措施:向制造部门提出补充要求,制定符合当地环境条件的产品;在设计或运行中采取相应的防护措施,如采用屋内配电装置,水冲洗、减震器等。
毕业设计复习资料一、选择1、变电所所址选择的主要因素有哪些?2、简述变电所所址选择的工作步骤。
二、电气主接线部分1、简述电气主接线选择的原则和要求。
2、简述避雷器装设的原则。
3、主变压器10kV侧出口装设单相避雷器的作用是什么?4、避雷器装设的原则?5、电压互感器为什么要有开口三角绕组?6、旁路母线的作用是什么?7、母线上设置接地刀的作用是什么?8、双母线的作用是什么?9、主变压器各侧出口有时要装设一组避雷器,其作用是什么?10、有时采用单母线分段,其分段的作用是什么?11、刀闸的作用是什么?12、根据你选择的电气主接线,简述其正常运行方式?13、当旁路母线时,在检修出线断路器时,简述其操作过程?14、母线多长时应设两处接地刀?15、母线的作用是什么?16、断路器的作用是什么?17、刀闸的作用是什么?18、为什么110KV线路三相都装电流互感器,而35KV、10KV只装两相?19、母线分段用两个刀闸,试说明其优点?20、试说明中性点接地方式的选择原则?三、电气设备选择部分1、在母线选择时,校验热稳定时其保护的时间如何确定?2、在选择电气设备时,校验热稳定时其保护的时间如何确定?3、在选择主变压器时,如何实现零阻抗在中压侧?为什么要设在中压侧?4、在选择主变压器时,,为什么要有三角绕组?一般三角绕组在哪一侧?5、电压互感器一般都有三角绕组,其开口三角绕组的额定电压如何选择?6、简述手车式开关柜的特点?7、如何校验断路器的开断容量?若不满足要求会出现什么问题?8、在校验断路器的开断容量时,接什么短路类型计算?9、主变压器三侧电流互感器的变比如何选择?10、主变压器中性点避雷器的额定电压如何选择?11、主变压器中性点刀闸的额定电压是如何选择?12、主变压器中性点电流互感器的一次电流如何确定?变比如何选择?13、什么样的变压器是分级绝缘变压器?为什么采用分级绝缘变压器?14、限制短路电流的措施有几种方法?15、出线CT的作用是什么?其变比如何选择?16、变压器纵差保护能否套用CT,为什么?17、除用变压器分接头调压外,还有哪几种调压方式?18、在变压器设计中,为什么采用两台主变压器?19、主变压器的冷却方式有几种,简述其特点?20、如何选择主变压器容量?如何选择其各绕组的容量比?21、在什么情况下,导体截面按经济电流密度选?22、避雷针、避雷器、避雷线有什么作用?三者能否相互代替?23、断路器常用的操作机构有几种?各有什么特点?24、导体截面如何选择?25、为什么110KV侧电压互感器不设熔断器保护,而35KV、10KV侧要装设?26、校验设备动、热稳定时,按什么故障类型计算?27、导体和电气设备的最大风速如何确定?28、选择室内导体和电气设备时,其温度如何确定?按室外环境温度+5℃29、.在选择导体时,在什么情况下考虑电晕?在什么情况下不考虑电晕?≥220kV考虑导线截面110kV S≥75mm2考虑30、试述三相短路时三相导体的受力情况。
31、试述短路时间一相有多少条铝排时的受力情况32、试述什么是集肤效应33、试述什么是邻近效应34、简述保护电压互感器的选择原则四.配电装置及总平面部分1.屋外配电装置有几种型式?4种低型、中型、半高型、高型2.何为高型配电装置?何为中型配电装置?何为低型配电装置?3.在配电装置中,何为单列布置?何为双列布置?4.在配电装置中,何为垂直布置?何为平行布置5.变电所内路面宽度是如何规定的?其转弯处的半径是多少?环形道3m 巡视道0.8~1m 内半径:7.5m6.屋外配电装置,110kV、35kV出线间隔宽度是多少110kV:8m 35kV:5m7.屋外配电装置,110kV、35kV出线构架高度是多少?其母线高度又是多少110kV:出线,10m 母线,7.3m 35kV:出线,7.3m 母线,5.5m 8.试述高型、中型、低型配电装置各自的优缺点9.试述屋外配电装置与屋内配电装置各自的优缺点屋内:①占地面积小②维护、巡视、操作不会受气候影响③外界污秽空气对设备影响较小,可减少维护工作量④房屋建设投资较大屋外:①土建工程量和费用较小,建设周期短②扩建较方便③相邻设备间距大,便于带电作业④占地面积大⑤受外界空气影响,设备运行条件较差,需加强绝缘⑥外界气象变化对设备维修和操作有影响。
10.简述屋内装配式开关柜与组合开关柜各自的优缺点装配式:容量较大,占地面积大,施工复杂组合式:容量较小、占地面积小,现场安装工作量小,有利于缩短建设周期,便于扩建和搬迁,运行可靠性高,维护方便、耗用钢材较多,造价较高五.继电保护部分1.110kV、35kV、10kV出线保护是如何配置的?2.110kV主变压器一般应配置那些保护装置?3.主变压器应配置瓦斯保护,瓦斯保护是作用于跳闸还是作用于信号?是延时还是瞬时动作轻瓦斯:延时发信号重瓦斯:瞬时动作4.在电力系统中为什么要采用自动重合闸系统中大部分是瞬时故障,重合成功率为60~90%,可提高供电可靠性,缩短停电时间5.对双电源线路采用何种重合闸方式在双电源线路采用检同期,检无压重合闸方式6.如何确定保护的最大运行方式和最小运行方式7.保护的最小运行方式如何计算8.简述电流保护和距离保护各自的优缺点电流保护:简单、经济、可靠距离保护:最大的优点是保护的第Ⅰ段基本不受系统运行方式影响,灵敏度比电流电流电压保护都高9.什么是高频保护?其频率使用范围是多少30~50kHz10简述变压器差动保护的保护范围?差动保护是变压器的主保护还是后备保护?主保护六.其他部分1.变电所所用变压器应选择几台?两台所用变压器能否并列运行,为什么?两台,最好按在不同电压等级(最好从所外引进一台独立电源)不能,相位差2.变电所电流系统的母线额定电压一般采用多少伏?采用什么接线方式?一般是220伏单母分段3.变电所蓄电池一般采用什么充电方式?浮充电方式:硅整流装置对蓄电池,小充电电流,维持蓄电池自放电4.硅整流装置的额定电压选择?按蓄电池额定压之和5.在大型变电所中,一般选择几台硅整流装置6.在大型变电所中,蓄电池一般选用几个,基本蓄电池为多少个2台一台硅整流一台浮充电,蓄电池过一段时间需放电一次7.简述主控制室内控制屏、保护屏的布置原则避免西晒、阳光直射“一字型”或弧形8.变电所避雷针,在什么情况下可以装在构架上?在什么情况不可以装在构架上≥110kV 可以≤35kV 不可以9.架空线路是如何采用防直击雷保护的①假设避雷线②提高线路本身的绝缘水平10.在变电所中,采用什么措施防止误操作的?采用具有“五防”功能:“五防”:防止误分合断路器防止带负荷拉刀闸防止带电挂接地线防止电气人员误入带电间隔防止带接地线送电答案一、所址选择1、所址选择的主要因素接接近负荷中心,不占或少占农田,便于各级电压线路的引入和引出,架空线路走廊应与所址同时确定,交通运输方便,具有适宜的地址条件(如避开断层、滑坡、塌陷区、溶洞地带等)如所址选在有矿藏的地区,应征得有关部门同意,避开有危岩和易发生滚石的场所,尽量不设在空气污秽地区,否则应采取防污措施或设在污源的上风侧,110-330kV变电所的所址标高在百年一遇的高水位之上,35kV变电所的所址标高宜在50年一遇的高水位之上,否则应由防护措施,所址不应为积水淹没,山区变电所的防护措施应满足泄洪要求,具有生产和生活用水的可靠水源,适当考虑职工生活的方便2、所址选择工作步骤按审定的本地区电力系统远景发展规划,综合考虑网络结构、负荷分布、城建规划、土地征用、出线走廊、交通运输、水文地质、环境影响、地震烈度和职工生活条件等因素,通过技术经济比较和经济效益分析,选择最佳方案。
二、电气主接线部分1、选择的原则和要求电气主接线应根据变电作在电力系统中的地位、回路数、设备特点及负荷性质等条件确定,并应满足运行可靠、简单灵活、操作方便和节约投资等要求,当能满足运行要求时,所内高压侧应尽量采用QF较少或不用QF的接线,如线路变压器组或桥形接线等,当能满足系统继电系统继电保护的要求时,也可采用线路分支接线,如有扩建的需要,在布置上应为过渡到最终接线准备条件2、避雷器装设的原则(避雷器是一种过电压保护设备,用来防止雷电所产生的大气过电压沿架空线路侵入变电所或其它建筑物内,以免危机被保护设备的绝缘,避雷器与被保护设备并联位于电源侧,其放电电压低于被保护设备的绝缘耐压值)装设避雷器主要是用来保护主变,以免雷电冲击波沿高压线路侵入变电所,避雷器与变压器及其它被保护设备的电气距离应尽量缩短,其接地线应与变压器低压侧接地中性点及金属外壳连在一起接地,在多雷区,为防止雷电波沿低压线路侵入而击穿变压器的绝缘,还应在低压侧装设阀式避雷器或保护间隙。
3、主变10kV侧出口装设单相避雷器的作用是防止雷电波沿低压线路侵入而击穿变压器的绝缘。
4、避雷器装设的原则 110kV≥3回出线≥175m 装避雷器 35kV≥3回出线≥45m 装避雷器每一条母线上装避雷器,出线上装(一般10kV出线上装,110kV备用电源上装)。
10kV出口单相避雷器:防止高压侧落雷感应过电压,因为单相放电即可保证绕组电压为相电压。
5、电压互感器要有开口三角绕组的原因供接地保护装置和接地信号(绝缘检查)继电作用。
当发生单相接地短路时,健康相对地电压升高√3 倍,三相对地电压失去平衡,出现零序电压,在零序电压作用下,在电压互感器的三个铁芯柱中将出现零序磁通。
由于零序磁通是同相位的,在三个铁芯柱中不能形成闭合回路,所以接入辅助开口三角绕组,使零序磁通可以通过两个辅助铁芯构成回路,辅助铁芯的磁阻很小,较小的磁通电流可以通过较大的磁通,使三相电压互感器在单相时不会出现烧毁线圈的情况。
6、旁路母线作用不停电检修出线断路器。
7、母线上设置接地刀的作用检修母线时泄放残余电荷;预防突然来电。
8、双母线的作用不停电检修母线。
9、主变各侧出口有时要装设一组避雷器的作用保护主变,因为避雷器与T之间距离超过lm在避雷器的保护距离),则主变各侧母线上避雷器对主变起不到保护作用。
10、单母线分段的作用其中一段母线故障,可由另一段母线供给一类负荷和大部分二类负荷,提高供电可靠性。
11、刀闸的作用脱离高压电源,检修时形成明显的断开间隙,切换电路12、电气主接线,正常运行方式:110kV主电源线和备用电源线;35kV和10kV 母线分段运行。
13、有旁路时,检修出线QF的操作过程:将旁路QS、QF合上,将故障出线与旁路的QS合上,断开出线QF、QS。
14、母线多长时应设置两处接地刀 10米15、母线的作用汇集、分配电能。
16、QF的作用正常时开断负荷、过电荷电流;故障时开断I√。
18、110kV线路装三相电流互感器原因 110kV中性点直接接地需装零序保护;35kV、10kV线路装两相电流互感器中性点不接地系统,测量、保护均能同时满足要求。