银行存款业务分析报告
- 格式:doc
- 大小:1.96 KB
- 文档页数:1
银行日均存款增长分析报告银行日均存款增长分析报告「篇一」银行xx支行储蓄存款分析报告XX 支行8月末储蓄存款余额:190156万元,较年初下跌8650万元,分析原因可以分为以下几点:1.去年年底冲高因素。
为响应和完成分行下达的储蓄存款指标,在2010年12月内储蓄存款净增近20000万元,由此造成2011年XX支行储蓄存款大多数时间在年初数以下,拖累了整个支行的时序进度。
2.同业竞争激烈。
目前共有四家银行,除了我们我行外,还有农业银行、建设银行、中国银行三个网点,并在地理位置上占有较大优势,农业银行附近有二个较成熟的居民小区,均为当地农民动迁房,人口较密集,可为农行带来一定的个人储蓄存款和个人业务。
建设银行毗邻地铁出口处,人流量较大。
中国银行的营业网点地处域区的门户位置,边上为地铁出口,对面是大卖场,人流量较大,发展个金业务条件远远好于我网点。
反观我行网点现状,目前营业场所为临时营业场所,营业面积狭小且所处的位置靠近外环地段偏僻且淹没在租借地区的围墙内,远离大型居民区,周边没有设立显目的营业标志,不利于网点发展,特别是新增个人客户发展缓慢。
3.个人资金趋利性决定了客户在购买个人理财产品时会将各家银行的理财产品期限和收益率进行比较。
目前网点时点揽存手段主要是向客户推荐销售理财产品,通过销售跨期理财产品来吸引客户资金,因他行理财产品在产品收益、到期衔接等方面优于我行,造成我们网点理财产品销售困难,部分客户将资金划入他行购买产品。
4.揽储投入(人力物力)不足。
个人理财专员缺乏,网点目前配备3名理财专员,无法适应目前发展需要。
另外,网点目前营销费用有限,既要投入对公客户的营销和发展,又要用于个人客户的维护,显得相当捉襟见肘,由于网点在费用投入上无法达到部分个人客户的期望值,也造成了资金的流失。
应对的措施:1.专人负责理财产品到期兑付资金的全覆盖对接工作,逐笔营销、逐笔对接、逐笔勾兑,特别要做好陌生客户的维护和资金对接,加快生客到熟客转化速度。
银行存款业务分析报告1. 引言本报告旨在对银行的存款业务进行分析,以帮助决策者更好地了解银行存款业务的发展情况和未来趋势。
通过对存款业务的数据分析和市场环境的研究,本报告提供了一些关键指标和建议,以便银行能够优化存款业务和提高收益。
2. 存款业务概况银行的存款业务是指向客户提供存款服务,包括活期存款、定期存款等多种形式。
存款业务通常是银行中收入的重要组成部分,对银行的稳定运营和盈利能力具有重要影响。
3. 存款业务数据分析本节将对银行存款业务的数据进行分析,以便更好地了解存款业务的发展情况和趋势。
3.1 存款规模分析通过对不同时间段内的存款规模进行比较,分析存款规模的增长趋势。
可以根据存款规模的变化,判断存款业务的发展情况和客户对存款产品的需求变化。
3.2 存款结构分析对存款业务的结构进行分析,包括活期存款、定期存款、储蓄存款等不同类型存款的比例变化。
通过分析存款结构的变化,可以了解客户对不同类型存款的偏好和需求变化,从而调整存款产品的开发和推广策略。
3.3 存款利率分析分析不同存款类型的利率水平和变化趋势,以了解银行在存款业务中的竞争优势和市场地位。
同时,通过对存款利率的分析,可以评估银行的风险管理能力和盈利能力。
4. 存款业务市场环境分析除了对存款业务数据的分析外,还需要对存款业务的市场环境进行研究,以了解存款业务面临的挑战和机遇。
4.1 宏观经济环境分析分析宏观经济环境对存款业务的影响,包括利率政策、货币政策、经济增长等因素。
这些因素对存款业务的发展和客户存款行为有重要影响,需要加以关注。
4.2 竞争环境分析分析银行存款业务的竞争格局和竞争对手的特点,了解市场份额和市场地位。
同时,分析竞争对手的存款产品特点和服务优势,以便制定相应的竞争策略。
5. 存款业务发展策略根据对存款业务数据和市场环境的分析,制定相应的存款业务发展策略,以提高存款业务的收益和市场占有率。
5.1 产品创新根据客户需求和市场趋势,开发具有竞争优势的存款产品,提供更加灵活、个性化的存款服务。
银行存款分析报告
银行存款分析报告
根据我们对该银行的存款情况进行的分析,以下是我们的报告:
1. 存款总额:我们对该银行的所有存款进行了统计,并得出了存款总额。
这个数字可以反映出该银行的存款规模和资金实力。
2. 存款增长率:我们对该银行的存款额进行了年度和季度的比较,计算出了存款增长率。
这个数字可以反映出该银行的存款业务发展水平和客户吸引力。
3. 存款组成:我们对该银行的存款进行了分类,如定期存款、活期存款、储蓄存款等。
这个分析可以帮助理解该银行的存款结构和风险分布。
4. 存款变动原因:我们对存款增长率的变动进行了深入分析,并列出了可能的原因。
这可以帮助了解该银行存款业务的动态变化和业务政策的影响。
5. 存款利率:我们对该银行的存款利率进行了调查和比较,以了解其与竞争对手的竞争力和利润水平。
6. 存款客户群体:我们对该银行的存款客户进行了调查和分析,以了解其客户构成和客户需求。
这可以帮助该银行更好地服务客户和制定营销策略。
总体来说,通过对该银行存款情况的分析,我们可以对该银行的存款业务进行评估,并为其制定相应的发展和风险管理策略提供参考。
第1篇一、前言随着我国金融市场的快速发展,银行业在国民经济中的地位日益重要。
银行作为金融体系的核心,其财务状况直接影响着金融市场的稳定和经济的健康发展。
本报告以某商业银行为例,对其财务状况进行深入分析,旨在揭示银行经营中的优势与不足,为银行管理层提供决策参考。
二、银行概况某商业银行成立于XX年,是一家具有独立法人资格的国有股份制商业银行。
银行总部位于我国某一线城市,业务范围涵盖存款、贷款、结算、信用卡、电子银行等多个领域。
截至XX年底,银行资产总额为XX亿元,存款总额为XX亿元,贷款总额为XX亿元。
三、财务报表分析(一)资产负债表分析1. 资产结构分析(1)流动性资产:包括现金、存放中央银行款项、存放同业及其他金融机构款项等。
从资产负债表可以看出,该银行流动性资产占比约为XX%,符合监管要求。
(2)投资资产:包括债券、股票、基金等。
投资资产占比约为XX%,表明银行在投资方面较为谨慎。
(3)贷款资产:包括公司贷款、个人贷款、信用卡透支等。
贷款资产占比约为XX%,是银行的主要资产。
(4)固定资产:包括办公大楼、设备等。
固定资产占比约为XX%,表明银行在基础设施建设方面投入较大。
2. 负债结构分析(1)存款:包括活期存款、定期存款等。
存款占比约为XX%,是银行的主要负债。
(2)同业及其他金融机构存放款项:占比约为XX%,表明银行在资金调配上较为灵活。
(3)借款:包括银行间市场借款、发行债券等。
借款占比约为XX%,表明银行在资金来源上较为多元化。
(二)利润表分析1. 收入结构分析(1)利息收入:包括贷款利息收入、存款利息收入等。
利息收入占比约为XX%,是银行的主要收入来源。
(2)手续费及佣金收入:包括结算手续费、信用卡手续费等。
手续费及佣金收入占比约为XX%,表明银行在非利息收入方面有一定优势。
(3)其他收入:包括投资收益、汇兑收益等。
其他收入占比约为XX%,表明银行在投资方面具有一定的收益。
2. 成本结构分析(1)利息支出:包括存款利息支出、借款利息支出等。
存款分析报告
根据最近的存款分析报告,以下是对当前存款情况的分析和总结:
1.总体存款额稳定增长:根据数据显示,最近几个季度的存款
金额呈现稳定增长的趋势。
这表明,客户对于银行的信任度在提高,并选择将资金储存在银行中。
2.个人储蓄占比较高:从存款类型的角度来看,个人储蓄账户
的余额占到了存款总额的大部分比例。
这表明,个人储蓄仍然是人们主要的财务规划方式,也可能意味着大部分人对于风险较小的储蓄方式更感兴趣。
3.企业存款增长较慢:尽管总体存款呈增长趋势,但企业存款
的增长相对缓慢。
这可能是因为较多的企业更倾向于将资金投资于其他项目,以获取更高的回报率。
然而,银行可以通过提供更具吸引力的企业银行服务和产品,来吸引更多的企业存款。
4.存款期限分布不均:根据报告数据,存款期限分布不均衡。
短期存款占据了较大的比例,可能是因为人们更喜欢将资金储存在灵活度较高的账户中,以应对紧急情况。
然而,持有长期存款的客户可以从更高的利率和其他福利中获益。
5.竞争对手的挑战:与其他银行相比,我们的存款增长速度相
对较慢。
这可能是由于竞争对手提供更具吸引力的利率和优惠活动,吸引了更多的客户。
因此,我们需要进一步改进我们的存款产品和服务,以提高客户留存率和吸引新客户。
综上所述,虽然存款总体上呈现稳定增长,但仍面临一些挑战。
通过深入分析存款类型、存款期限、竞争对手等因素,我们可以更好地了解客户需求,并采取相应的措施来提高存款增长和提供更好的银行服务。
银行存款分析报告1. 引言本文旨在对银行存款进行深入分析,以了解银行存款的类型、特点以及影响因素。
通过对存款数据的分析,我们可以为银行制定更有针对性的营销策略和服务计划。
2. 存款类型银行存款可以分为两类:活期存款和定期存款。
2.1 活期存款活期存款是指随时可以取出的存款,不需要提前通知或按期限存入。
活期存款通常以较低的利率计息,适用于随时需要资金支配的客户。
2.2 定期存款定期存款是指按一定期限存入的存款,到期后才能支取。
定期存款的利率通常较高,适用于长期储蓄和投资的客户。
3. 存款特点银行存款有以下几个特点:3.1 安全性高银行存款是一种相对安全的投资方式,享受存款保险保护,即使银行出现问题,存款也能得到一定程度的保障。
3.2 流动性强活期存款可以随时取出,具有较高的流动性,方便客户随时支配资金。
定期存款到期后也可以选择续存或提前支取。
3.3 利息收益稳定存款利息通常以固定利率计算,收益相对稳定。
客户可以根据存款期限选择不同的利率和收益方式。
4. 存款影响因素分析存款金额和增长率受多个因素的影响,以下是几个主要因素的分析:4.1 经济环境经济环境是影响存款增长的重要因素之一。
当经济景气时,人们更有信心将资金存入银行,存款增长率相应提高;而在经济不景气时,人们可能更倾向于取出存款,存款增长率可能下降。
4.2 利率水平利率水平对存款增长也有重要影响。
当存款利率较高时,客户更愿意将资金存入银行,存款增长率相应提高;而当存款利率较低时,客户可能会选择其他投资方式,存款增长率可能下降。
4.3 政策因素政府的相关政策也对存款增长有一定影响。
例如,政府可能通过税收优惠等方式鼓励人们增加储蓄,从而促进存款增长。
5. 存款分析方法为了更好地了解存款情况,可以通过以下方法进行存款数据的分析:5.1 存款增长率分析计算不同时间段的存款增长率,以了解存款增长的趋势和变化。
5.2 存款构成分析将存款按存款类型进行分类,并分析各类存款的占比情况,以了解各类存款的贡献度。
银行存款分析报告银行存款是指个人或企业将资金存入银行进行储蓄的行为,是金融体系中非常重要的一部分。
银行存款的规模和结构对于银行的资金来源、风险管理、资产配置等方面都有着重要的影响。
因此,对银行存款进行深入的分析,对于银行业的发展和监管具有重要意义。
首先,我们需要分析银行存款的总体规模和结构。
根据最新的数据统计,我国银行存款规模呈现稳步增长的趋势,总体呈现出逐年增加的态势。
同时,个人存款和企业存款在总体存款中所占比重也在发生着变化。
通过对存款规模和结构的分析,可以帮助银行更好地了解资金来源的变化趋势,为资产配置和风险管理提供重要参考。
其次,我们需要分析不同类型银行存款的特点和趋势。
比如,活期存款、定期存款、结构性存款等不同类型的存款产品在市场上的表现和受欢迎程度都有所不同。
通过对不同类型存款的分析,可以帮助银行更好地了解客户的需求和偏好,为产品创新和营销提供重要依据。
另外,我们还需要分析不同地区、不同客户群体的存款特点和趋势。
不同地区的经济发展水平和金融市场成熟度不同,对于存款的需求和结构也会有所差异。
同时,不同客户群体的风险偏好、理财需求等也会影响他们的存款行为。
通过对不同地区、不同客户群体的存款特点和趋势进行分析,可以帮助银行更好地制定区域性的业务发展策略和客户服务方案。
最后,我们需要分析银行存款的未来发展趋势和挑战。
随着金融科技的发展和金融市场的开放,银行存款业务面临着新的机遇和挑战。
如何更好地适应市场变化、满足客户需求,是银行业在存款业务方面需要认真思考和应对的问题。
综上所述,银行存款分析报告对于银行业具有重要的指导意义。
通过对存款规模和结构、不同类型存款、不同地区、不同客户群体的存款特点和趋势进行深入分析,可以帮助银行更好地了解市场需求和客户需求,为业务发展和风险管理提供重要依据。
同时,对于未来发展趋势和挑战的分析也可以帮助银行更好地把握市场机遇,应对市场挑战,实现可持续发展。
第1篇一、报告概述随着我国经济的快速发展,金融行业在国民经济中的地位日益重要。
作为金融行业的重要组成部分,存款和贷款业务在满足社会融资需求、促进经济增长等方面发挥着关键作用。
本报告旨在对XX年度的存款贷款业务进行总结分析,以期为未来的业务发展提供参考。
二、存款业务分析1. 存款规模及增长情况XX年度,我行存款总额达到XX亿元,较上年度增长XX%,其中活期存款XX亿元,定期存款XX亿元。
从增长速度来看,本年度存款业务实现了稳步增长,表明我行在吸引客户存款方面取得了显著成效。
2. 存款结构分析(1)个人存款:本年度个人存款总额XX亿元,占存款总额的XX%。
个人存款中,活期存款XX亿元,定期存款XX亿元。
个人存款增长主要得益于我行积极拓展零售业务,提高客户满意度。
(2)企业存款:本年度企业存款总额XX亿元,占存款总额的XX%。
企业存款增长主要得益于我行与企业客户的良好合作关系,以及企业对银行服务的认可。
3. 存款业务风险分析(1)利率风险:随着我国利率市场化的推进,利率波动对存款业务的影响日益增大。
我行需密切关注市场利率变化,合理调整存款利率,以降低利率风险。
(2)流动性风险:存款业务流动性风险主要表现为存款集中度和存款期限结构不合理。
我行需加强对存款流动性的监控,确保存款业务的安全稳健运行。
三、贷款业务分析1. 贷款规模及增长情况XX年度,我行贷款总额达到XX亿元,较上年度增长XX%。
其中,个人贷款XX亿元,企业贷款XX亿元。
贷款业务的稳步增长,表明我行在支持实体经济发展方面发挥了积极作用。
2. 贷款结构分析(1)个人贷款:本年度个人贷款总额XX亿元,占贷款总额的XX%。
个人贷款主要包括个人消费贷款、个人经营贷款等。
个人贷款增长主要得益于我行积极拓展个人贷款市场,满足客户多元化金融需求。
(2)企业贷款:本年度企业贷款总额XX亿元,占贷款总额的XX%。
企业贷款主要包括流动资金贷款、固定资产贷款等。
企业贷款增长主要得益于我行与企业客户的良好合作关系,以及企业对银行服务的认可。
银行储蓄存款分析报告1. 引言储蓄存款是银行业务中最基本的形式之一。
银行通过吸收存款来满足资金需求,并向存款人支付利息作为回报。
本报告将通过分析银行储蓄存款的数据,探讨储蓄存款的特征和趋势,并为银行业务提供一些建议。
2. 数据来源和方法本报告所使用的数据来源于银行的存款统计报告和相关调查数据。
我们使用统计学的方法对数据进行分析和解释。
3. 储蓄存款的特征储蓄存款的特征可从以下几个方面进行分析:3.1 存款金额分布我们首先分析存款金额的分布情况。
通过对存款金额的统计分析,我们可以了解存款人群的财务状况和储蓄习惯。
我们发现,存款金额呈现正态分布,大部分存款集中在中等额度范围内。
3.2 存款类型分析储蓄存款可分为定期存款和活期存款两种类型。
定期存款是存款人按一定期限存入银行,并在期限到期后才能支取的存款。
活期存款则没有期限限制。
我们对存款类型进行了比较,发现定期存款的数量占据了绝大多数,这表明存款人更倾向于选择定期存款。
3.3 存款利率分析存款利率是存款人选择银行产品的重要因素之一。
我们对存款利率进行了分析,并发现存款利率呈现下降趋势。
这可能是由于银行业务竞争加剧和货币政策调控的影响。
存款利率的下降可能对银行的吸引力产生一定的负面影响。
4. 储蓄存款的趋势分析通过对历史数据的分析,我们可以观察到储蓄存款的趋势,并对未来的发展进行预测。
4.1 存款金额增长趋势我们观察到存款金额呈现逐年增长的趋势。
这可能是由于经济发展和人们对储蓄的重视。
然而,存款金额增长的速度逐渐放缓,这可能是由于其他投资渠道的增多和消费观念的改变。
4.2 存款类型变化趋势我们发现,活期存款的数量在逐渐增加,而定期存款的数量则略有下降。
这可能是由于人们对资金的流动性要求越来越高,更倾向于选择活期存款。
4.3 存款利率走势存款利率的走势受到多种因素的影响,如央行政策和市场利率等。
我们观察到存款利率在近年来呈现下降趋势。
未来,存款利率的走势将取决于国家货币政策的变化和市场竞争的情况。
银行支行储蓄存款分析报告一、引言储蓄存款是银行的核心业务之一,对于银行支行而言,储蓄存款的规模和品质直接关系到其经营业绩和盈利能力。
本报告旨在对银行支行的储蓄存款进行分析,并提出相关建议。
二、储蓄存款规模分析根据数据统计,截至2024年底,该银行支行储蓄存款总额为X万元,较上年同期增长X%。
具体分析如下:1.储蓄存款增长趋势:根据历史数据,该支行的储蓄存款规模呈持续增长趋势,增速逐年加快。
然而,增速呈现下降趋势,这可能与市场竞争加剧、新型金融产品的出现等因素有关。
2.存款结构分析:按存款性质划分,该支行的储蓄存款主要包括定期存款、活期存款和其他存款。
其中,定期存款占比最高,约占总存款的X%;活期存款占比次之,约占总存款的X%;其他存款占比相对较低,约占总存款的X%。
这种存款结构较为稳定,但需要进一步发展其他存款业务。
三、储蓄存款品质分析储蓄存款的品质直接关系到利润率和风险控制。
下面是对该支行储蓄存款品质的分析:1.存款风险评估:根据风险评估模型,对该支行的储蓄存款进行风险评估,结果显示风险水平较低,整体评级为A级。
这主要得益于存款客户量大、存款稳定性高的优势,但仍需关注信用风险、流动性风险等。
2.存款利率分析:储蓄存款利率对存款量和存款结构具有明显影响。
根据数据统计,该支行的存款利率相对较低,远低于市场平均水平。
这可能导致一些高端客户选择将资金存入其他金融机构,从而减少该支行的存款规模。
因此,建议该支行适时考虑提高存款利率,以吸引更多高质量的存款。
3.存款业务创新:面对日益激烈的市场竞争,该支行应积极探索存款业务的创新。
比如,开展定制化存款服务,提供个性化利率、期限等选择,以满足客户多样化的需求;开展线上存款业务,提高存款的便捷性和随时性。
四、储蓄存款经营策略建议针对以上分析结果,提出以下储蓄存款经营策略建议:1.多渠道推广:除传统的柜台推广方式外,还应积极拓展线上渠道,通过互联网银行、手机银行等平台,提高用户体验,扩大存款客户群体。
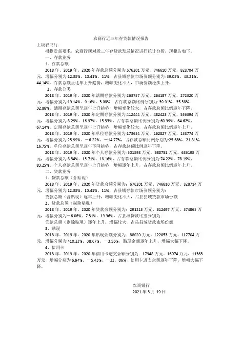
农商行近三年存贷款情况报告上级农商行:根据贵部要求,农商行现对近三年存贷款发展情况进行统计分析,现报告如下。
一、存款业务1、存款总额2018年、2019年、2020年存款总额分别为:676201万元,746610万元,828704万元,增幅分别为:12.38%、10.41%、11%,占县域存款市场份额分别为: 39.05%、43.21%,44.14%。
存款总额呈逐年上升趋势,增幅变化不大,市场份额稳步上升。
2、存款分类2018年、2019年、2020年活期存款分别为:263757万元,264187万元,272320万元,增幅分别为:19.14%、0.16%、3.08%,占存款总额比例分别为: 39.01%、35.38%,32.86%。
活期存款总额呈逐年上升趋势,增幅变化较大,占存款总额比例逐年下降。
2018年、2019年、2020年定期存款分别为:412444万元,482423万元,556394万元,增幅分别为:8.29%、16.97%、15.33%,占存款总额比例分别为:60.99%、64.62%,67.14%。
定期存款总额呈逐年上升趋势,增幅变化较大,占存款总额比例逐年上升。
2018年、2019年、2020年单位存款分别为:173634万元,162827万元,138774万元,增幅分别为:25.99%、-6.22%、-14.77%,占存款总额比例分别为:25.68%、21.81%,16.75%。
单位存款总额呈逐年下降趋势,占存款总额比例逐年下降。
2018年、2019年、2020年个人存款分别为: 501898万元,580751万元,686198万元,增幅分别为:8.34%、15.71%、18.16%,占存款总额比例分别为:74.22%、78.19%,83.25%。
个人存款总额呈逐年上升趋势,增幅逐年上升,占存款总额比例逐年上升。
二、贷款业务1、贷款总额(含贴现)2018年、2019年、2020年贷款余额分别为:676201万元、746610万元、828714万元,增幅分别为12.38%、10.41%、11%,占县域存款市场份额分别为:贷款总额(含贴现)逐年上升,增幅变化不大,占县县域贷款市场份额2、贷款总额(剔除贴现)2018年、2019年、2020年贷款余额分别为:291213万元、312497万元、374865万元,增幅分别为-6.06%、7.31%、19.96%,占县域贷款比重分别为:贷款总额(剔除贴现)逐年上升,增幅较大,占县县域贷款市场份额3、贴现2018年、2019年、2020年贴现余额分别为:88020万元、122053万元、117704万元,增幅分别为410.23%、38.67%、-3.56%,贴现余额逐年上升,增幅大幅下降。
银行存款分析报告随着社会经济的发展,越来越多的人开始关注个人财务管理,其中银行存款是最常见的财务管理方式之一。
本文将对银行存款进行分析,并探讨其对个人和经济的影响。
一、存款种类及特点银行存款主要分为活期存款和定期存款两种。
活期存款是指随时可以取款的存款方式,具有流动性强的特点。
而定期存款则是根据一定期限和利率,将一定金额的资金存入银行并在到期时取出。
定期存款的特点是收益相对稳定,但资金不能随时动用。
二、存款的重要性银行存款对个人和经济都有重要影响。
对于个人而言,存款是稳定收益的基础。
将闲置资金存入银行,既可以保值增值,还可以应对突发事件。
此外,存款也是信用评级的重要依据,对于个人贷款和房屋购买等方面有利。
对于经济而言,银行存款是银行业务的基础,也是货币供应的重要组成部分。
银行通过吸收存款,将资金投放到各种经济活动中,推动经济发展。
大量的存款储备也有助于银行应对金融风险,提升金融体系的稳定性。
三、存款的利率问题存款利率是存款人关心的一个重要问题。
一般来说,定期存款的利率较活期存款更高,因为存款人需要将资金锁定一段时间,承担一定的风险和不便。
银行会根据市场情况和经济形势来确定存款利率,因此存款人可以根据情况选择合适的存款方式。
此外,存款利率还会受到央行政策的影响。
央行通过改变利率来调控经济,有时会降低存款利率以刺激消费和投资,有时会提高存款利率以吸引更多存款。
因此,存款人需要密切关注央行政策的变化,以确定最佳的存款时机和方式。
四、存款与通货膨胀的关系存款与通货膨胀之间存在着复杂的关系。
当通货膨胀率高于存款利率时,存款人的实际购买力会下降,存款收益也会受到侵蚀。
因此,存款人需要谨慎选择存款方式和利率,以应对通货膨胀带来的风险。
另一方面,通货膨胀对经济的影响也不可忽视。
适度的通货膨胀有助于推动经济增长和就业,但过度的通货膨胀会引发物价飞涨和经济不稳定。
银行通过调整存款利率来应对通货膨胀,帮助维护经济稳定。
银行存款业务分析报告1. 引言银行存款业务是银行经营的核心业务之一,对于银行的稳定发展和盈利能力具有重要的影响。
本报告旨在对银行存款业务进行分析,从不同角度探讨其发展现状、影响因素以及未来趋势。
2. 存款业务概述存款业务是银行吸收存款者的资金并向其提供一定利率的回报,是银行的主要资金来源之一。
存款业务的主要形式包括活期存款、定期存款和储蓄存款等。
3. 存款业务的发展现状3.1 存款规模通过对国内各大银行存款规模的统计数据分析,可以发现存款规模呈现稳步增长的趋势。
这主要得益于经济发展和人们对于资金安全的需求。
3.2 存款利率存款利率是吸引存款者存款的重要因素之一。
当前存款利率整体较低,与央行政策利率挂钩,较大程度上影响了存款者的存款决策。
同时,存款利率的波动也会对存款业务的产品竞争力产生一定影响。
4. 存款业务的影响因素4.1 宏观经济因素宏观经济因素是影响存款业务发展的重要因素之一。
经济增长率、通货膨胀率、货币政策等对存款业务的发展和存款规模产生直接影响。
4.2 利率政策利率政策的变化对存款业务有着直接的影响。
央行调整存款利率会导致存款者的存款决策发生变化,从而影响存款业务的发展。
4.3 金融科技的兴起金融科技的快速发展对传统银行存款业务产生了一定冲击。
互联网金融的兴起,使得存款者可以通过手机等移动设备方便地进行存款操作,提高了存款业务的便捷性。
5. 存款业务的未来趋势5.1 利率市场化随着我国金融市场改革的推进,存款利率市场化的趋势将逐步加强。
这将使得存款利率更加市场化、灵活调整,提高存款业务的竞争力。
5.2 创新产品的推出为了应对金融科技的挑战,传统银行会加大对创新产品的研发和推广力度。
通过推出更具吸引力的存款产品,提升存款业务的吸引力和竞争力。
6. 结论银行存款业务是银行的重要业务之一,对于银行的稳定发展和盈利能力具有重要影响。
通过对存款业务的分析,我们可以看到存款规模稳步增长,存款利率是影响存款者存款决策的重要因素。
银行存款业务分析报告在当今的经济环境中,银行存款业务作为金融领域的基础组成部分,对于个人和企业的财务管理都具有至关重要的意义。
本报告将对银行存款业务进行深入分析,旨在揭示其特点、趋势以及面临的挑战,并为相关利益者提供有价值的参考。
一、银行存款业务的类型1、活期存款活期存款是指无需事先通知,存款户即可随时存取和转让的一种银行存款。
它具有灵活性高的特点,适用于日常交易和资金的随时调用。
但相应的,其利率通常较低。
2、定期存款定期存款是在存款时约定存期,到期支取本息的存款。
存期越长,利率通常越高。
定期存款的稳定性较强,有助于银行进行资金规划和运用。
3、通知存款通知存款在支取时需要提前通知银行,通知期限分为 1 天和 7 天。
它的利率高于活期存款,但低于同期限的定期存款。
二、银行存款业务的利率情况利率是影响银行存款业务的关键因素之一。
近年来,随着市场竞争的加剧和宏观经济环境的变化,银行存款利率呈现出一定的波动。
总体而言,央行会根据经济形势调整基准利率,而各商业银行在一定范围内根据自身资金状况和市场竞争情况对存款利率进行上浮或下浮。
在当前低利率环境下,银行存款利率相对较低。
这一方面促使一些投资者寻求更高收益的投资渠道,如理财产品、基金等;另一方面也使得银行在吸引存款方面面临更大的压力。
三、银行存款业务的客户群体1、个人客户对于个人客户来说,存款业务通常是他们进行资金储蓄和安全保管的重要方式。
不同年龄段和收入水平的个人客户对存款业务的需求和偏好也有所不同。
例如,年轻人可能更注重资金的流动性,倾向于选择活期存款或通知存款;而中老年人则可能更关注收益的稳定性,偏好定期存款。
2、企业客户企业客户的存款业务通常与企业的资金周转、资金沉淀以及财务管理策略密切相关。
大型企业由于资金规模较大,往往会与银行进行更复杂的存款业务安排,以实现资金的增值和风险控制。
而中小企业可能更注重存款的便利性和资金的快速周转。
四、银行存款业务的竞争态势随着金融市场的不断发展和金融创新的推进,银行存款业务面临着来自多方面的竞争。
第1篇一、报告概述随着我国经济的持续发展,金融市场的竞争日益激烈,银行存款业务作为银行的基础业务,其稳定性和增长性对于银行的整体经营至关重要。
本报告针对二季度存款数据进行分析,旨在揭示存款业务的发展态势,为银行制定合理的存款营销策略提供数据支持。
二、数据来源与范围1. 数据来源:本报告数据来源于某商业银行二季度存款业务统计数据。
2. 数据范围:本报告涵盖该商业银行所有存款产品,包括活期存款、定期存款、个人通知存款、协定存款、结构性存款等。
三、存款业务概况1. 存款总量分析(1)总体情况:二季度,该商业银行存款总量为XX亿元,较一季度增长XX%,同比增长XX%。
(2)同比、环比增长分析:二季度存款同比增长XX%,环比增长XX%,存款增长速度较快。
2. 存款结构分析(1)活期存款:二季度活期存款余额为XX亿元,占存款总量的XX%,较一季度增长XX%,同比增长XX%。
(2)定期存款:二季度定期存款余额为XX亿元,占存款总量的XX%,较一季度增长XX%,同比增长XX%。
(3)个人通知存款:二季度个人通知存款余额为XX亿元,占存款总量的XX%,较一季度增长XX%,同比增长XX%。
(4)协定存款:二季度协定存款余额为XX亿元,占存款总量的XX%,较一季度增长XX%,同比增长XX%。
(5)结构性存款:二季度结构性存款余额为XX亿元,占存款总量的XX%,较一季度增长XX%,同比增长XX%。
四、存款业务分析1. 存款增长原因分析(1)经济环境:二季度,我国经济保持稳定增长,居民收入水平不断提高,为银行存款业务提供了良好的外部环境。
(2)政策因素:监管部门对银行存款业务的监管力度加大,促使银行加强存款业务创新,提高存款吸引力。
(3)市场竞争:同业竞争加剧,银行纷纷推出各类存款产品,提高存款利率,吸引客户存款。
2. 存款业务风险分析(1)流动性风险:随着存款业务规模的扩大,银行流动性风险加大,需加强流动性管理。
(2)利率风险:存款利率波动可能导致银行存款收益下降,需密切关注利率走势。
胜山支行2014年2月份存款业务分析报告
一、2月份存款基本情况
胜山支行2014年2月末存款总额153535万元,比年初减少13422万元,其中储蓄存款141363万元,比年初减少9830万元;对公存款12172万元,比年初减少3592万元。
储蓄存款部分:活期储蓄42572万元,比年初减少11033万元,增减率为-20.58%;定期储蓄98791万元,比年初增加1202万元,增减率为1.23%。
对公存款部分:对公活期存款8184万元,比年初减少3029万元,增减率为-27.02%;保证金3628万元,比年初减少740万元,增减率为-16.96%。
二、储蓄、对公存款波动特点及原因分析
胜山支行2月份存款中活期储蓄和对公存款下降较大,分别比年初减少11033万元和3592万元,定期储蓄略有上升,比年初增加1202万元,究其原因主要有以下几方面:
1、2013年末因为年终考核需要,临时性存款增加较多,导致年初存款有虚增之嫌。
2、二月份,随着企业开工生产和胜山布料市场对外营业,客户对资金的需求量大幅增加,存款资金开始纷纷投入到生产经营中,导致活期储蓄和对公存款大幅减少。
3、胜山新开一家泰隆银行对外营业,通过一系列存款营销手段对外揽存,从客观上对我行存款的冲击较大。
4、各大国有银行受存款搬家的压力,将存款利率上浮10%到顶,致使合作银行原有的存款利率优势不复存在。
5、互联网货币基金例如余额宝的兴起,一方面使活期储蓄存款流向互联网货币基金,另一方面也加剧了银行间存款竞争。
三、辖内同业各类存款营销手段分析
1、中国银行和农业银行已经将存款利率上浮10%到顶,并通过其在全国各地结算渠道的优势加大存款营销。
2、**银行主要通过高频率的理财产品来吸引客户,另外**银行的理财产品在宣传的年化收益率上高于我行,对客户来说更具诱惑力。
3、泰隆银行利用新开张的时机,在客户存款回馈方面优势较明显,由于客户的比较心理和从众心理,在短期内将对我行存款有较大影响。
4、中信银行在胜山繁华路段布置了自助机具,预测其下一步也将加大对胜山存贷款客户的营销。
四、客户投资余额宝等互联网金融产品的情况分析
余额宝等互联网金融产品目前还主要活跃于思想较开放的年轻人当中,预测其在短期内对我行的存款影响较小,原因有以下几方面:1、农村地区的居民普遍对其缺乏了解。
2、由于人们对互联网金融产品使用安全性的担忧,使一部分人对其望而却步。
3、胜山布料购销主要以现钞交易为主,现金需求量较大,故银行存款对客户来说是最便捷的选择。