SPC-数据生成,输入公差后自动生产数据及计算CPK、PPK等值
- 格式:xlsx
- 大小:179.89 KB
- 文档页数:6
如何编写合格的CPK、PPK数据如何制作合格的“过程能力分析”PPK数据利用MINITAB软件(Minitab 16)生成假的合适的PPK数据源—25组(每组5个)测量值。
要求计算得到的PPK值≥1.67。
以117.64±0.2为例。
一、打开Minitab软件,选择“计算”-“随机数据”-“正态”(图1)二、在产生的(图2)对话框中填入数据。
“均值”为117.64;PPK为1.67时“标准差”等于单边公差0.2除于5 得到值0.04;“数据行数”填125(25组/每组5个数据);计划在表格中生成9组数据供挑选,表格每列的头部分别标记为1-9;在对话框左边选择全部列号码,点击选择后存入右边的框内。
点击确定后,得到数据如图3三、检验每列数据的PPK是否大于或等于1.67。
选择按钮“改善”-“评估能力”-“变量数据”-“正态能力”,见图4在出现的对话框中分别从左边选择一个列号码,如1;“子组大小”填5;“规格下限”和“规格上限”分别填下公差和上公差的数据。
见图5四、点确定后,出现一个图表(见图6),如果PPK≥1.67,则这组数据可用;如果PPK<1.67,这组数据就放弃。
然后依次用“第三步”的方法检验1-9组数据哪几组可用。
五、在表格第一列前插入一列,循环往下填写1-5数字,一直到125行。
(见图7)六、拆分每列数据为5列。
选“数据”-“拆分列”(图8)在跳出的对话框内选择左边的列号码1到右边,“使用的下标”从左边选择C1列,在新的工作表中生成,点确定。
(图9)在新的工作表中生成5列数据,每列25行。
七、列转置成行。
(图10)选择“数据”-“转置列”,在跳出的对话框选中左边这5列,选择到右边,转置到新的表格中,点确定后生成新表格,5行各行25个数据。
(图11)(图12)。
表格1中,其它可采用的各列数据(2-9列)也可以通过第六、七步骤,产生横置的数据。
八、可以把横置的数据复制,粘贴到各种PPK计算表格中。
spc中cp\cpk\ppk等等级标准作者: sea_kang(站内联系TA)收录: 2009-07-17 发布: 2009-07-17Cp、Cpk、Pp、Ppk过程能力计算及评价方法:1.稳定过程的能力指数Cp、Cpk计算及评价方法:(1)计算公式:K=2︱M-μ︱/T注:T=规格上限USL-规格下限LSL,规范中心M= (USL+LSL)/2,μ为过程输出中心。
(A. Cp = T / 6σ(当产品和/或过程特性为双边规格时)或Cpu(上稳定过程的能力指数)=(USL-μ)/3σ(当产品和/或过程特性为单边规时)Cpl(上稳定过程的能力指数)=(μ-LSL)/3σ(当产品和/或过程特性为单边规时)注:σ=R / d2 ( R 为全距之平均值,d2为系数,与抽样的样本大小n有关,当n = 4时,d2 = 2.059;当n = 5时,d2 = 2.3267)B. Cpk=min{ USL-μ, μ-LSL}/3σ=(1-K)*Cp当产品特性为单边规格时,Cpk值即以Cpu值或Cpl值计算,但需取绝对值;Cpk 值取Cpu值和Cpl值中的最小值。
(2) 等级评价及处理方法:等级 Cp值判断处理方法等级说明特级CP≥1.67过程能力过剩为提高质量,对关键项目再次缩小公差范围:为提高效率降低成本放宽波动幅度,减低设备等级。
Cp值当T与3σ的比越大,Cp值也越大,也就是说过程越稳定。
1级 1.67>CP≥1.33过程能力充分不是关键项目时可:1.放宽波动幅度。
2.降低对材料的要求。
3.减少检验的频次。
2级 1.33>CP≥1过程能力尚可必须用控制图或其他方法进行控制和监督:对产品按常规进行检验。
3级 1>CP≥0.67过程能力不足分析散步大的原因,全数检查或增加检验频次。
4级 0.67> CP 过程能力严重不足停止继续加工,找出原因。
否则全数检查挑选出不合格品。
Cpk等级评价等级 Cpk值改进措施处理方法等级说明A Cpk≥1.67继续保持制程非常稳定,继续保持,当Cpk大于2倍时,可以考虑缩小规格。
一键自动生成spc cpk MSA PPK数据工具-模板一键自动生成spc cpk MSA PPK数据工具是我以前全部品质工具的汇总这个工具的生成数据的效率更高是质量人员的值得参考的工具退出360等平安软件,假如不退出,则允许全部操作,不然一键自动生成spc cpk MSA PPK数据工具是我以前全部品质工具的汇总这个工具的生成数据的效率更高是质量人员的值得参考的工具全部操作,不然会安装失败!一键自动生成spc cpk MSA PPK数据工具是我以前全部品质工具的汇总这个工具的生成数据的效率更高是质量人员的值得参考的工具一键自动生成spc cpk MSA PPK数据工具是我以前全部品质工具的汇总这个工具的生成数据的效率更高是质量人员的值得参考的工具一键自动生成spc cpk MSA PPK数据工具是我以前全部品质工具的汇总这个工具的生成数据的效率更高是质量人员的值得参考的工具一键自动生成spc cpk MSA PPK数据工具是我以前全部品质工具的汇总这个工具的生成数据的效率更高是质量人员的值得参考的工具一键自动生成spc cpk MSA PPK数据工具是我以前全部品质工具的汇总这个工具的生成数据的效率更高是质量人员的值得参考的工具一键自动生成spc cpk MSA PPK数据工具是我以前全部品质工具的汇总这个工具的生成数据的效率更高是质量人员的值得参考的工具一键自动生成spc cpk MSA PPK数据工具是我以前全部品质工具的汇总这个工具的生成数据的效率更高是质量人员的值得参考的工具一键自动生成spc cpk MSA PPK数据工具是我以前全部品质工具的汇总这个工具的生成数据的效率更高是质量人员的值得参考的工具一键自动生成spc cpk MSA PPK数据工具是我以前全部品质工具的汇总这个工具的生成数据的效率更高是质量人员的值得参考的工具。
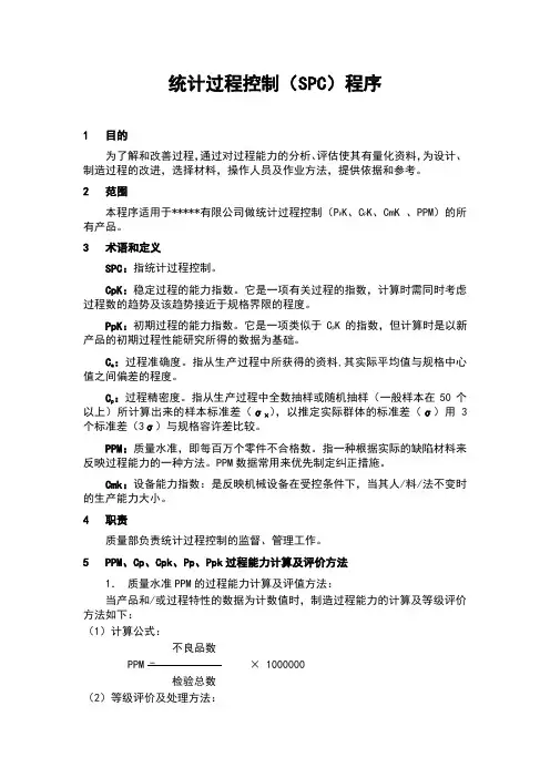
统计过程控制(SPC)程序1 目的为了解和改善过程,通过对过程能力的分析、评估使其有量化资料,为设计、制造过程的改进,选择材料,操作人员及作业方法,提供依据和参考。
2 范围本程序适用于*****有限公司做统计过程控制(PP K、CPK、CmK 、PPM)的所有产品。
3 术语和定义SPC:指统计过程控制。
CpK:稳定过程的能力指数。
它是一项有关过程的指数,计算时需同时考虑过程数的趋势及该趋势接近于规格界限的程度。
PpK:初期过程的能力指数。
它是一项类似于CPK的指数,但计算时是以新产品的初期过程性能研究所得的数据为基础。
Ca:过程准确度。
指从生产过程中所获得的资料,其实际平均值与规格中心值之间偏差的程度。
Cp:过程精密度。
指从生产过程中全数抽样或随机抽样(一般样本在50个以上)所计算出来的样本标准差(σ×),以推定实际群体的标准差(σ)用3个标准差(3σ)与规格容许差比较。
PPM:质量水准,即每百万个零件不合格数。
指一种根据实际的缺陷材料来反映过程能力的一种方法。
PPM数据常用来优先制定纠正措施。
Cmk:设备能力指数:是反映机械设备在受控条件下,当其人/料/法不变时的生产能力大小。
4 职责质量部负责统计过程控制的监督、管理工作。
5 PPM、Cp、Cpk、Pp、Ppk过程能力计算及评价方法1.质量水准PPM的过程能力计算及评值方法:当产品和/或过程特性的数据为计数值时,制造过程能力的计算及等级评价方法如下:(1)计算公式:不良品数PPM = × 1000000检验总数(2)等级评价及处理方法:2.稳定过程的能力指数Cp、Cpk计算及评价方法:(1)计算公式:A)Ca = (x-U) / (T / 2)×100%注: U = 规格中心值T = 公差 = SU - SL = 规格上限值–规格下限值σ= 产品和/或过程特性之数据分配的群体标准差的估计值x = 产品和/或过程特性之数据分配的平均值B)Cp = T / 6σ(当产品和/或过程特性为双边规格时)或CPU(上稳定过程的能力指数)= (SU-x)/ 3σ(当产品和/或过程特性为单边规格时)CPL(下稳定过程的能力指数)= (x-SL)/ 3σ(当产品和/或过程特性为单边规格时)Z1 = 3Cp(1+Ca)……根据Z1数值查常(正)态分配表得P1%;Z2 = 3Cp(1-Ca)……根据Z2数值查常(正)态分配表得P2%不合格率P% = P1% + P2%注:σ = R / d2( R 为全距之平均值,d2为系数,与抽样的样本大小n有关,当n = 4时,d2 = 2.059;当n = 5时,d2= 2.3267)C)Cpk = (1-∣Ca∣)× Cp当Ca = 0时,Cpk = Cp。
CPK、PPK及SPC的应用CPK:Complex Process Capability index 的缩写,是现代企业用于表示制成能力的指标。
CPK值越大表示品质越佳。
CPK=min((X-LSL/3s),(USL-X/3s))Cpk——过程能力指数CPK= Min[ (USL- Mu)/3s, (Mu - LSL)/3s]Cpk应用讲议1. Cpk的中文定义为:制程能力指数,是某个工程或制程水准的量化反应,也是工程评估的一类指标。
2. 同Cpk息息相关的两个参数:Ca , Cp.Ca: 制程准确度。
Cp: 制程精密度。
3. Cpk, Ca, Cp三者的关系:Cpk = Cp * ( 1 - |Ca|),Cpk是Ca及Cp两者的中和反应,Ca反应的是位置关系(集中趋势),Cp反应的是散布关系(离散趋势)4. 当选择制程站别用Cpk来作管控时,应以成本做考量的首要因素,还有是其品质特性对后制程的影响度。
5. 计算取样数据至少应有20~25组数据,方具有一定代表性。
6. 计算Cpk除收集取样数据外,还应知晓该品质特性的规格上下限(USL,LSL),才可顺利计算其值。
7. 首先可用Excel的“STDEV”函数自动计算所取样数据的标准差(σ),再计算出规格公差(T),及规格中心值(u). 规格公差=规格上限-规格下限;规格中心值=(规格上限+规格下限)/2;8. 依据公式:,计算出制程准确度:Ca值9. 依据公式:Cp = ,计算出制程精密度:Cp值10. 依据公式:Cpk=Cp ,计算出制程能力指数:Cpk值11. Cpk的评级标准:(可据此标准对计算出之制程能力指数做相应对策)A++级Cpk≥2.0 特优可考虑成本的降低A+ 级2.0 >Cpk ≥ 1.67 优应当保持之A 级1.67 >Cpk ≥ 1.33 良能力良好,状态稳定,但应尽力提升为A+级B 级1.33 >Cpk ≥ 1.0 一般状态一般,制程因素稍有变异即有产生不良的危险,应利用各种资源及方法将其提升为A级C 级1.0 >Cpk ≥ 0.67 差制程不良较多,必须提升其能力D 级0.67 >Cpk 不可接受其能力太差,应考虑重新整改设计制程。
cpk和ppk计算公式及解释PPK是SPC中控制图中用来计算工序性能或叫过程性能的指数。
PP(PerformanceIndexofProcess):定义为不考虑过程有无偏移时,容差范围除以过程性能,一般表达式为:Pp性能指数公式ppk:是指考虑过程有特殊原因引起的偏差时,样本数据的过程性能。
ppk是spc第二版中提到的新内容。
(该指数仅用来与Cp及Cpk对比,或/和Cp、Cpk一起去度量和确认一段时间内改进的优先次序)CPU:稳定过程的上限能力指数,定义为容差范围上限除以实际过程分布宽度上限:CPL:稳定过程的下限能力指数,定义为容差范围下限除以实际过程分布宽度下限。
其实,公式中的K是定义分布中心μ与公差中心M的偏离度,μ与M的偏离为ε=|M-μ| Ppk、Cpk区别及计算Cpk=Cp*(1-|Ca|),PPK是过程性能指数,也可表示初始能力指数,它和CPK的计算方式是一样的,只是利用的标准差的估计值不同,通常相对而言CPK会比PPK的值大.1、首先我们先说明Pp、Cp两者的定义及公式Cp(CapabilityIndexofProcess):稳定过程的能力指数,定义为容差宽度除以过程能力,不考虑过程有无偏移,一般表达式为:Pp(PerformanceIndexofProcess):过程性能指数,定义为不考虑过程有无偏移时,容差范围除以过程性能,一般表达式为:(该指数仅用来与Cp及Cpk对比,或/和Cp、Cpk一起去度量和确认一段时间内改进的优先次序)CPU:稳定过程的上限能力指数,定义为容差范围上限除以实际过程分布宽度上限,一般表达式为:CPL:稳定过程的下限能力指数,定义为容差范围下限除以实际过程分布宽度下限,一般表达式为:2、现在我们来阐述Cpk、Ppk的含义Cpk:这是考虑到过程中心的能力(修正)指数,定义为CPU与CPL的最小值。
它等于过程均值与最近的规范界限之间的差除以过程总分布宽度的一半。
摘要:在进行统计质量控制的时候,工序能力指数Cpk(Index of Process Capability)与过程能力指数Ppk(Index of Process Performance)是评价过程及改进方向和目标的重要指标,但在实际操作过程中,Cpk 和Ppk 容易被混淆。
本文通过两种指标的定义及计算过程的比较,分析其差异,并利用SPC(Statistical Process Control)统计过程控制软件中这两个指标的应用范围情况进行了示例说明,更为直观地显示了它们的联系与区别。
关键词:Cpk(工序能力指数);Ppk(过程能力指数);SPC(统计过程控制)中图分类号:O291. 引言质量管理中数理统计的理论和方法非常重要[1]。
由于每天生产产品的质量,如工件的厚度、表面粗糙度等不断变动的缘故,为了加工出厚度均匀、粗糙度一致的工件,即使对加工环境的温度、湿度,对切削时的进刀量等操作条件做出严格的规定,实际生产出来的产品质量仍然存在波动。
而且上面所列出的加工条件固定不变也是难以办到的事,这些加工条件也存在着一定程度的波动,因此工序质量在各种影响因素制约下,呈现波动特性。
统计方法能够对这些波动的状况及其相互关系进行定量分析,是监控、改进产品质量非常有用的工具。
工序与过程能力指数在质量控制中越来越频繁地使用。
近来随着生产力的高度发展,对产品质量和服务质量的要求不断提高,不合格品率越来越低,而与其对应的过程能力指数要求越来越大。
这反映了生产能力的进步、不合格品率下降、经济效益的提高。
过程能力性能指数Ppk 是在美国克莱斯勒、福特和通用这三大汽车公司制定的QS-9000标准提出的,与过程能力指数Cpk 并列,共称为量度过程的参数[2]。
Cpk 主要用于周期性的过程评价,而Ppk 则用于实时过程性能研究和初始过程能力评估。
目前我国许多企业日常计算的是Ppk,而不少人却误认为是Cpk,于是基本概念的错误带来认识上的混淆。
摘要:为了了解工序在稳定状态下的实际加工能力,即在操作者、机器设备、原材料、操作方法、测量方法和环境等标准条件下,工序呈稳定状态时所具有的加工精度,这时我们一般会通过CP、CPK、PP以及PPK等参数作为一个评断标准.CPCp:过程能力,仅适用于统计稳定过程,是过程在受控状态下的实际加工能力,不考虑过程的偏移,是过程固有变差(仅由于普通原因产生的变差)的6σ范围,式中σ通常用R-bar/d2或者s-bar/c4来估计。
所以过程能力是用过程在受控状态下短期数据计算的。
因此又将过程能力称为“短期过程能力”,实际中常将短期省略。
这个指数只是针对双边公差而计算的,对于单边公差没有意义。
计算公式为:CP=(USL-LSL)/ 6σ.CPKCPK:过程能力指数,是在过程有偏移情况下的过程能力,前提是要过程稳定且数据是正态分布,而且数据应该在25组以上(建议最少不要低于20组,数据组越少风险越大),只考虑过程受普通原因的影响。
因为过程只受到普通原因变差影响是理想状态下的,从长期来说过程总会受到各种特殊原因的影响,所以又被称为短期过程能力,也叫潜在过程能力。
CPK通过CPU或CPL的最小值来计算,计算公式:CPU=(USL-X-bar)/3σ和CPL=(X-bar-LSL)/3σ.也可以直接利用太友科技CPK计算工具来计算(免费),特点:•简单方便地进行CPK的计算;•方便地输入需要进行计算CPK的数据;•也可从其它文件中复制数据到CPK分析工具中,如从电子表格中复制数据;•分析数据文件可方便地保存,需要时可直接打开进行计算;•可对分析数据导出打印功能等.PPPp:过程性能,是过程长期运行的实际加工能力,过程总变差(由子组内和子组间二种变差所引起的变化,如果过程处于不受控状态,过程总变差将包括特殊原因和普通原因)的6σ范围,式中σ通常用则称x服从均数为μ,标准差为σ2的正态分布。
样本的标准差s来估计。
此时不考虑过程是否受控。
CPK与PPK两者在SPC品质分析中的应用摘要:在进行过程质量统计分析的时候,工序能力指数Cpk(Index of Process Capability与过程能力指数Ppk(Index of Process Performance是评价过程及改进方向和目标的两个重要指标。
质量管理中数理统计的理论和方法非常重要。
由于每天生产产品的质量,如工件的厚度、表面粗糙度等不断变动的缘故,为了加工出厚度均匀、粗糙度一致的工件,即使对加工环境的温度、湿度,对切削时的进刀量等操作条件做出严格的规定,实际生产出来的产品质量仍然存在波动。
而且上面所列出的加工条件固定不变也是难以办到的事,这些加工条件也存在着一定程度的波动,因此工序质量在各种影响因素制约下,呈现波动特性。
统计方法能够对这些波动的状况及其相互关系进行定量分析,是监控、改进产品质量非常有用的工具。
工序与过程能力指数在质量控制中越来越频繁地使用。
近来随着生产力的高度发展,对产品质量和服务质量的要求不断提高,不合格品率越来越低,而与其对应的过程能力指数要求越来越大。
这反映了生产能力的进步、不合格品率下降、经济效益的提高。
Cpk主要用于周期性的过程评价,而Ppk 则用于实时过程性能研究和初始过程能力评估。
Cpk 反映的是在稳定状态下的实际加工能力,有助于过程管理水平的提高。
Ppk 因其具有不同于Cpk 的特点,反映了实时过程的性能,可对当前的过程性能有更多的了解。
总而言之,将过程能力指数和过程性能指数联合起来进行研究,有助于为企业提供一套准确的过程管理与过程控制方法。
CPK与PPK的区别1cpk 主要是子组间的变差产生,所以数据要分组,也就是说,采值是进行分组,涉及到子组,子组容量,采值频次等。
它针对的是一个长期的过程。
做cpk时,过程要求受控。
2Ppk是整体变差的影响,它不考虑采值的过程,可以连续采值也可以间断采值。
3PK的评价过程是稳定过程,PPK可以不是稳定的过程;CPK的样本容量是30~50,PPK的样本容量是大于或等于100;CPK评价的是单批(几小时或几天,PPK评价的是多批(几周或几个月。
五大工具之一_SPC统计过程控制CPK与PPK的区别?在制造行业中,大家肯定不乏听到顾客要求过程能力达到CPK≥1.33或PPK≥1.67的要求,但是,CPK具体代表什么,PPK又具体代表什么,它们各自在什么时候进行使用最佳.Cpk 与Ppk 的区别到底是什么呢?一、CPK是过程能力指数,也就是说它所表示的是过程本身所具有的能力,是一种理想的状态(正态分布)下的指数。
PPK是SPC中控制图中用来计算工序能力或叫过程能力的指数,是指考虑过程有偏差时,样本数据的过程性能。
它们虽然两者都是依据过去所策划的方法所收集的数据计算出来的,但PPK是为了获得过去一段时间内的过程的表现,考虑了所有数据之间的变差;而CPK则提出了子组内数据之间的变差(通过使用子组均值来剔除),仅考虑子组之间的变差。
说得通俗易懂一点,PPK和CPK的区别就好像是一个人的工作表现和工作能力之间的差别。
二、有些书籍或有人说CPK是短期能力指数,PPK是长期性能指数,也有人说, CPK是长期能力指数,PPK是短期性能指数;又有人说PPK是初始能力指数,因为在生产初期需要计算PPK值以评估过程能力,可生产初期一般是较短的时期,等等的说法,其实,过程能力的长短之说,早已经是过去时,现在也没有人刻意的这样去说.并没有什么实际意义.三、Cpk是要求过程系统在稳态条件下进行计算(前提);(如果不是在稳态条件进行计算,那么将计算出非真实的过程能力,告诉我们一个虚假或者说错误的能力值);而Ppk不一定要求在稳态条件下计算,也可以反映出系统当前的实际过程能力状态。
其实我们要想真正明白它们的区别,那还得从其计算公式谈起,CPK如下公式:只有当过程是稳态统计受控时才可以用这种经验公式,所以计算CPK之前要进行稳定性分析。
(MINITAB可以快速实现,传统的EXCEL表格较难实现,目前主流的EXCEL格式并未进行正态分析) 。
当过程处于非稳定统计受控时就不能用这经验公式去计算其过程能力,这时就用总的标准差去计算PPK值,如下公式:总的标准差公式对任何数组都可以使用,因此任何过程的数据都可以计算PPK,包括过程不稳定状态,当然如果我们已经确认过程是受控状态,我们可以用经验公式计算CPK是更容易些,实际上当过程处理统计受控状态时,计算出的CPK与PPK值是相差很小的。