ABO及RhD血型鉴定流程图
- 格式:docx
- 大小:16.07 KB
- 文档页数:2
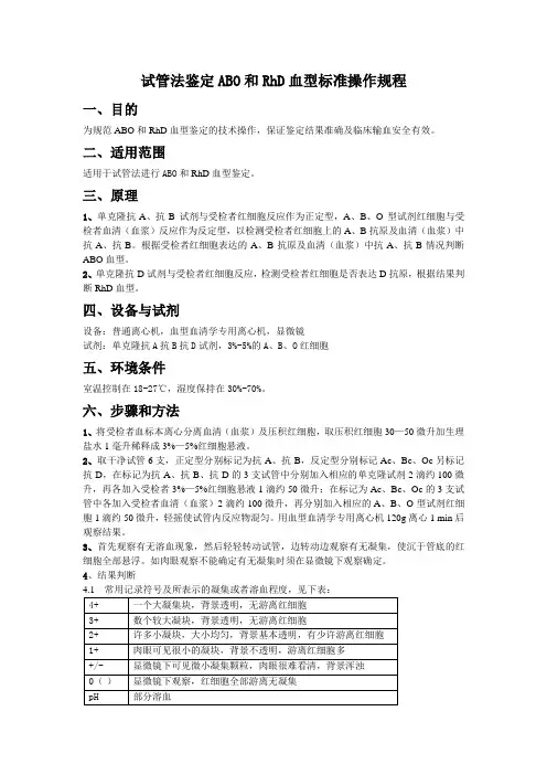
试管法鉴定ABO和RhD血型标准操作规程一、目的为规范ABO和RhD血型鉴定的技术操作,保证鉴定结果准确及临床输血安全有效。
二、适用范围适用于试管法进行ABO和RhD血型鉴定。
三、原理1、单克隆抗-A、抗-B试剂与受检者红细胞反应作为正定型,A、B、O型试剂红细胞与受检者血清(血浆)反应作为反定型,以检测受检者红细胞上的A、B抗原及血清(血浆)中抗-A、抗-B。
根据受检者红细胞表达的A、B抗原及血清(血浆)中抗-A、抗-B情况判断ABO血型。
2、单克隆抗-D试剂与受检者红细胞反应,检测受检者红细胞是否表达D抗原,根据结果判断RhD血型。
四、设备与试剂设备:普通离心机,血型血清学专用离心机,显微镜试剂:单克隆抗A抗B抗D试剂,3%-5%的A、B、O红细胞五、环境条件室温控制在18-27℃,湿度保持在30%-70%。
六、步骤和方法1、将受检者血标本离心分离血清(血浆)及压积红细胞,取压积红细胞30—50微升加生理盐水1毫升稀释成3%—5%红细胞悬液。
2、取干净试管6支,正定型分别标记为抗-A、抗-B,反定型分别标记Ac、Bc、Oc另标记抗-D,在标记为抗-A、抗-B、抗-D的3支试管中分别加入相应的单克隆试剂2滴约100微升,再各加入受检者3%—5%红细胞悬液1滴约50微升;在标记为Ac、Bc、Oc的3支试管中各加入受检者血清(血浆)2滴约100微升,再分别加入相应的A、B、O型试剂红细胞1滴约50微升,轻摇使试管内反应物混匀。
用血型血清学专用离心机120g离心1 min后观察结果。
3、首先观察有无溶血现象,然后轻轻转动试管,边转动边观察有无凝集,使沉于管底的红细胞全部悬浮。
如肉眼观察不能确定有无凝集时须在显微镜下观察确定。
4、结果判断4.2 ABO血型鉴定结果判定规则,如下表:4.3 RhD血型判定:红细胞与单克隆-D试剂凝集为RhD阳性,无凝集为RhD阴性。
七、质量控制单克隆抗-A、抗-B、抗-D试剂在有效期内使用,每批次在使用前应检测特异性和效价。
ABO和Rh (D)血型鉴定操作规程(盐水法)一.目的规范ABO/Rh (D)血型鉴定的操作流程;保证临床用血的安全性及有效性。
二.职责血库技术人员负责ABO和Rh (D)血型鉴定。
三.适用范围适用于血库ABO和Rh(D)血型鉴定血标本。
四.所需材料和设备1。
材料抗-A、抗-B、抗-D试剂、A、B、O型反定型试剂红细胞、生理盐水、小试管、滴管、患者血标本.2。
设备普通离心机、显微镜、血型血清学专用离心机.五.操作步骤1。
将标本2000r/分钟离心2分钟,使标本血浆/血清与红细胞分离,并吸取红细胞配制3%悬液。
2.取小试管3支,分别标明—A、抗—B、抗—D,用滴管分别加抗-A、抗-B、抗-D试剂各2滴于试管底部,再以滴管分别加入受检者3%红细胞悬液1滴,混匀。
3.另取小试管3支,分别标明A、B、O细胞,用滴管分别加入受检者血清2滴于试管底部,再分别以滴管加入3% A、B、O型试剂红细胞悬液1滴,混匀。
4。
以1000r/分钟离心1分钟。
5。
将试管轻轻摇动,使沉于管底的红细胞浮起,先以肉眼观察有无凝集(或溶血)现象,如肉眼不见凝集,应将反应物倒在玻片上,再以显微镜检查。
6. ABO血型结果判定(见下表):ABO血型结果判断分型试剂+受检者红细胞(正定型)受检者血清+试剂红细胞(反定型)抗—A 抗—B A细胞 B细胞 O细胞血型注:“+”凝集;“-" 不凝集7.Rh(D)血型判定:红细胞与抗—D试剂凝集为Rh (D)阳性无凝集为Rh阴性。
8。
凝集强度判断标准:4+ 红细胞凝集成一大块,背景清晰透明;3+ 红细胞凝集成数小块,背景尚清晰;2+ 红细胞凝块分散成许多小块,背景可见到游离红细胞;1+ 肉眼可见大颗粒,周围有较多游离红细胞;±镜下可见数个红细胞凝集在一块,周围有许多游离红细胞;混合外观凝集(Mixed Field, MF)是指镜下可见少数红细胞凝集,而绝大多数红细胞仍分散分布;-(阴性)镜下未见凝集,红细胞均匀分布.六.注意事项1.单克隆抗体试剂和试剂细胞(除谱细胞外)每次使用前必须与相对应的红细胞和血清做阳性、阴性对照,以检测其活性。
ABO和RH(D)血型鉴定操作规程一、目的:规范ABO和RH(D)血型鉴定操作,保证临床用血的安全性及有效性。
二、适用范围:适用于血库ABO和RH(D)血型鉴定三、所需材料和设备:1、材料:抗—A、抗—B、抗—D试剂、A、B、O型反定型试剂红细胞,生理盐水,滴管,患者标本。
2、设备:离心机,显微镜.四、操作规程1、试管法:(1)取洁净试管3支,分别标明抗A、抗B及抗D,分别加入抗A、抗B及IgM抗D 单克隆血清各1滴于试管底部,再用滴管分别加入受检者5%红细胞生理盐水悬液1滴,轻摇混匀。
(2)另取洁净试管3支,分别标明A、B和O,用滴管分别加入受检者血浆1滴于试管底部,再分别以滴管加入A、B和O型5%试剂红细胞悬液1滴,轻摇混匀。
(3)立即以1000r/min离心1分钟后将试管轻轻摇动,使沉于管底的红细胞浮起,先以肉眼观察有无凝集(溶血)现象。
如肉眼不见凝集,应将反应物取置于玻片上,再以低倍显微镜检查。
(4)观察结果时既要看有无凝集,更要注意凝集强度,有助于A、B亚型,类B或嵌合体血型的发现。
2、玻片法:(1) 取血型鉴定专用玻璃板一块,在凹孔旁分别标明抗A、抗B及抗D,分别加入抗A、抗B及抗D单克隆血清1滴,再各加受检者5%红细胞悬液1滴,混匀。
(2)标明A、B及O细胞,分别加入受检者血浆1滴,再各加入A、B及O型试剂红细胞悬液1滴,混匀.(3)轻轻转动玻板,使血清与红细胞充分混匀,连续15分钟以肉眼观察有无凝集(溶血)反应。
有需要时也可用低倍显微镜观察结果.(4) Rh(D)血型鉴定时应作阳性对照及阴性对照。
3、结果判断:4、凝集强度判断:4+ 红细胞凝集成一大块,背景清晰透明;3+ 红细胞凝集成数小块,背景尚清晰;2+ 红细胞凝块分散成许多小块,背景可见到游离红细胞;1+ 肉眼可见大颗粒,周围有较多游离红细胞;+—镜下可见数个红细胞凝集在一块,周围有许多游离红细胞;混合外观凝集是指镜下可见少数红细胞凝集,而绝大多数红细胞仍分散分布;-阴性镜下未见凝集,红细胞均匀分布.5、报告实验结果,并保存受检标本:一般保存一周以上6、注意事项6。
ABO及RhD血型鉴定试验标准操作规程(一)检验目的检测红细胞表面ABO血型抗原、RhD抗原及血清(或血浆)中抗A、抗B抗体,确定受检者ABO及RhD血型。
(二)检验原理1.手工试管法、玻片法或纸板法利用标准IgM抗A/B血清鉴定红细胞表面ABO抗原即正定型,利用已知ABO 血型反定型红细胞鉴定同一标本血清(或血浆)中的抗A/B 抗体即反定型,综合正反定型结果确定受检标本ABO血型;利用标准IgM抗D直接鉴定RhD血型。
2.微柱凝胶法ABO/RhD卡的微管中装填有葡聚糖凝胶颗粒和抗A、抗B、抗D标准血清,如果红细胞表面存在A或B或D抗原,就会与对应的抗体发生凝集反应,凝胶颗粒具有分子筛的作用,可以阻滞凝集的红细胞在离心力的作用下通过凝胶颗粒,使其悬浮在凝胶颗粒中,未凝集的红细胞则可以通过凝胶颗粒到达微管底部。
3.玻璃珠微柱法ABO/RhD卡的微管中装填有玻璃微珠和抗A、抗B、抗D标准血清,如果红细胞表面存在A或B或D抗原,就会与对应的抗体发生凝集反应,玻璃微珠具有分子筛的作用,可以阻滞凝集的红细胞在离心力的作用下通过玻璃微珠,使其悬浮在玻璃微珠层的上端,未凝集的红细胞则可以通过玻璃微珠之间的微小空隙到达微管底部。
(三)适用范围适用于手工、半自动、全自动ABO血型及RhD血型鉴定试验。
(四)设备性能参数各种血型检测系统性能指标参见相应血型检测系统说明书。
(五)器材与试剂1.器材WADiana全自动血型配血系统、SWING-SAXO 血型配血系统、Techno全自动血型配血系统、Othro AutoVue Innova全自动血型配血系统、B600-A型低速离心机、KA-2200血清学专用离心机、阅片灯箱、塑料软试管、塑料硬质试管(100m m×12mm和75m m×l2mm)、血型鉴定专用纸板、玻片、试管架、一次性塑料滴管、记号笔。
2.试剂Diana DG Gel ABO-CDE血型卡、DiaMed ABO/RhD血型卡、OTHROBiovueABO/RhD血型卡、2%氢氧化钠溶液、生理盐水、抗A/B标准血清、抗D标准血清、3%~5%反定型试剂红细胞、1%反定型试剂红细胞。
SOP_10-2 Rh(D)血型鉴定标准操作程序一、目的:确保输血安全,严格检验质量标准,为临床提供及时、可靠的结果报告。
二、适用范围:血型鉴定。
三、操作人员:检验科授权工作人员四、操作步骤:1. 原理:1.1 Rh血型系统:Rh血型是一个极为复杂的血型系统,其重要性仅次于ABO血型系统。
ISBT现已确定Rh血型系统中共有46个血型抗原。
其中主要的抗原D、C、c、E、e分别表示为RH1、RH2、RH3、RH4、RH5或004001、04002、004003、004004、004005。
其抗原中包括了五个抗原之间的复合体以及弱表达等等,但在临床中主要的问题大都出自这五个抗原:抗E、抗e、抗C、抗c、抗D。
用这五种抗血清检查红细胞抗原可以有18种表现型,在临床输血中一般只做D抗原的鉴定。
1.2 D抗原:含有D(正常D抗原);弱D(weak D);不完全D(partial D);不完全弱D;增强性D(elevated D);正常D抗原。
由于红细胞上的D抗原较少,弱D抗原不能与盐水抗体(IgM)凝集,只能通过与不完全抗体的结合用抗球蛋白试验检出Del。
一些非常弱的D型抗原,只能被吸收放散试验(如三氯乙烯和三氯甲烷放散法)检测出来。
1.3 Rh 抗体:Rh血型的免疫原性强度可能仅次于ABO血型,其中以D抗原最强,其次为E、c、C、e。
绝大部分Rh抗体为免疫抗体,但少部分可能为自然发生的抗体。
2 试剂:(1)抗D试剂,包括完全抗体性质的单克隆或多克隆抗体及改性IgG抗体等低蛋白试剂;(2)Rh对照试剂(通常可用自身血清或抗A、B管代替);(3)Rh阳性和阴性5%红细胞悬液;(4)待检2~5%红细胞悬液。
3 方法:3.1 样本采集:真空抽血2ml至一次性抗凝管(EDTA-K2干粉)中,混匀后备用。
3.2 操作:3.2.1 玻片法:使用完全抗体性质的单克隆或多克隆抗体等低蛋白试剂。
不适合于输血前献血者和病人的血型鉴定,仅适合于临床体检时的RH血型鉴定。
ABO.RhD血型定型试剂卡标准操作程序(SOP)一、准备工作(一)微柱凝胶试剂卡的准备:观察外观,如有干胶、杂质、气泡不可使用,之后将卡放置室温(18-25℃)平衡,再用专用离心机离心5分钟。
(二)检测标本的准备:1.红细胞悬液的制备:取被检者压积红细胞10微升,加入1.0-1.2毫升红细胞稀释液,外观应为均匀淡红色,无絮状物和血块。
2.血清标本的制备:采集被检对象静脉血,放入含兔脑粉或其它促凝剂的试管中,10分钟后离心,取上清;或者静脉血采入无抗凝剂试管中,4℃放置 12小时,或37℃放置2小时后离心,2000r/min,10分钟,取上清(该上清不得有絮状物或沉淀)。
二、操作步骤1. 将准备好的ABO.RhD血型定型试剂卡做好标记。
2. 将待检者红细胞悬液分别加入第1至第4管中,每管50ul。
3. 将待检者血清分别加入第5和第6管中,每管50ul。
4. 将已知的A型和B型红细胞0.8%浓度悬液或0.8%浓度ABO血型反定型红细胞试剂,每管50ul分别加入第5和第6管。
5. 即刻使用专用离心机离心5分钟(900rpm2分钟,1500rpm3分钟),取出肉眼判定结果。
结果判定:阳性结果:红细胞抗原与相应抗体在微柱凝胶中形成的特异性抗原抗体复合物浮在凝胶表面或胶中,为阳性反应。
阴性结果:被检红细胞抗原无相应的抗体结合,不出现特异性抗原抗体复合物,红细胞沉于微柱凝胶的尖底部。
三、注意事项1. 检测标本必须为抗凝血。
2. 红细胞标本一定不能被细菌污染,否则出现假阳性反应。
尽可能应用当日采集的新鲜血做本试验。
如不得不用过夜血或陈旧血,则必须首先用该标本做阴性对照试验,以确定该标本是否可以做本实验。
3. 血清标本:血清标本必须充分去纤维蛋白,否则标本中纤维蛋白在微柱凝胶中析出,阻碍阴性红细胞沉淀,呈假阳性反应。
4. 如在微柱凝胶管中出现溶血现象,强烈提示为红细胞抗原抗体阳性反应,也不排除其他原因所致溶血,故对此标本一定认真分析,并向上级主管技术人员报告并讨论。
⾎型鉴定、交叉配⾎操作规程ABO、Rh-D⾎型鉴定操作规程1.⽬的:规范ABO、Rh-D检测的操作过程2. 标本采集:静脉采⾎2ml抗凝⾎,避免溶⾎试剂3. 试剂:长春博讯⽣物技术有限责任公司4.⽅法原理【原理】:标准⾎清中的完全抗体(lgM)抗A、抗B、和抗D能和红细胞表⾯相应的抗原在盐⽔介质中发⽣特异性的凝集反应。
根据红细胞凝聚类型可鉴别出A、B、O、AB四型和RHD阴性或阳性。
5. 操作:⼀、玻⽚法(⼀般只能做正定型)【正定型】:1、取⼀张玻⽚,⽤蜡笔或记号笔将其分为三等份,从左到右每⼀等份左上⾓标明A、B、D,2、对应加⼊抗A和抗B抗D标准⾎清⼀滴;3、分别加PC(患者10—15%红细胞悬液);4、⽤洁净⽵签将试剂和红细胞充分混匀,混合物约2cm2⼤⼩;5、轻轻地连续倾斜转动玻⽚2—5分钟,观察并记录; 【解释】:A端凝集为A型⾎;B端凝集为B型⾎;A、B 端均凝集则为AB型;A、B端均不凝集则为O型;D端凝集则为RH阳性者,⽆凝集则为RH阴性。
备注:玻⽚法可作为ABO⾎型初筛或复检;不适⽤于抗体鉴定和交叉配⾎;不适合检测ABO亚型。
⼆、试管法(盐⽔介质)【原理】:标准的A型和B型红细胞能和受检者⾎清(⾎浆)中相应的抗体发⽣特异性结合,形成⾁眼可见的凝集反应,从⽽可推断出受检者的⾎型。
【材料】:1、标准A型和B型红细胞悬液(浓度4%,商品有售,亦可⾃⾏新鲜配制);2、受试者⾎清或⾎清;3、洁净康⽒试管。
【正定型】:1、取⼆⽀洁净试管分别记上抗A和抗B;2、对应加⼊抗A和抗B⾎清1滴;3、分别加⼊病⼈红细胞悬液1滴(浓度为2%-5%);4、混匀,室温放置5分钟,1000rpm离⼼1分钟,取出观察结果【解释】:轻摇试管,检查是否凝集,抗A、抗B管均凝集,受试者为AB型⾎;抗A、抗B管均不凝集,则为O 型⾎;抗A管凝集则为A型⾎;抗B管凝集则为B型⾎。
【反定型】:1、取⼆⽀试管分别记上AC和BC;2、分别加⼊病⼈⾎清;3、对应加⼊A和B型试剂红细胞;4、混匀室温放置5分钟,1000rpm离⼼1分钟,取出观察结果;【解释】:⾸先检查上清液有⽆溶⾎,然后轻摇试管,检查是否凝集,A、B管均凝集受试者为O型⾎;A、B管均不凝集则为AB型⾎;A管凝集则为B型⾎;B管凝集则为A型⾎。
1 目的
规范ABO 及Rh (D )血型鉴定流程图
2 范围
ABO 血型的正反定型及
Rh (D )血型鉴定。
3 职责
3.1 责任人实验室当班工作人员。
3.2 完成时间当班工作时间。
4 工作流程
抗A 抗B 血型Ac Bc 血型Rh(D) Rh 血型+ - A - + A + Rh 阳性- + B + - B -
Rh 阴性
- - O + + O +
+
AB
-
-
AB
注:1、“+”表示凝集,“-”表示不凝集。
2、患者Rh(D)阴性时,不可能输入
Rh(D)阳性血。
3、玻片镜检难以确定真、假凝集时,加一滴生理盐水涂抹均匀后散开为
正定型
反定型正定型
1 取试管2,标明Ac 、Bc 。
2. 每管加入病人血清2滴。
1.取试管1支。
2.加5%病人人
红细胞悬液1滴
1.取试管2支、
标明抗A 、抗B 。
2.每管加入5%病
人红细胞悬液2滴。
假凝集;或者37℃加温蔬秒散开为冷凝集。
4、对于正反鉴定不符,洗涤红细胞重做,若确实难解决同志血库人员。
ABO/RHD血型定型检测试剂卡操作步骤
1、ABO/RhD血型定型检测试剂卡有六个凝胶管。
其中第一管为抗A凝胶,
第二管为抗B凝胶,第三管为抗D凝胶,第四至第六管为中性胶。
2、用生理盐水将待检者压积红细胞配置成0.8~1%浓度,分别加入第一至
第三管和第六管微管中,每管50ul。
3、将A型、B型反定型红细胞试剂用生理盐水配置成0.8~1%浓度,分别
加入到第四、第五管微管中,每管50ul。
4、将待检者血浆分别加入第四至第六微管中,每管25ul。
5、混匀后置专用离心机离5分钟。
6、离心结束后,取出观察判定结果并记录。
【阳性判断值】阳性结果反应强度:红细胞位于胶表面为4+强阳性反应。
红细胞悬浮在胶中为1+~3+弱阳性反应,越靠近胶底部颗粒越小。
红细胞全部沉积在微管底部为阴性。
ABO及RhD血型鉴定试验标准操作规程(一)检验目的检测红细胞表面ABO血型抗原、RhD抗原及血清(或血浆)中抗A、抗B抗体,确定受检者ABO及RhD血型。
(二)检验原理1.手工试管法、玻片法或纸板法利用标准IgM抗A/B血清鉴定红细胞表面ABO抗原即正定型,利用已知ABO 血型反定型红细胞鉴定同一标本血清(或血浆)中的抗A/B 抗体即反定型,综合正反定型结果确定受检标本ABO血型;利用标准IgM抗D直接鉴定RhD血型。
2.微柱凝胶法ABO/RhD卡的微管中装填有葡聚糖凝胶颗粒和抗A、抗B、抗D标准血清,如果红细胞表面存在A或B或D抗原,就会与对应的抗体发生凝集反应,凝胶颗粒具有分子筛的作用,可以阻滞凝集的红细胞在离心力的作用下通过凝胶颗粒,使其悬浮在凝胶颗粒中,未凝集的红细胞则可以通过凝胶颗粒到达微管底部。
3.玻璃珠微柱法ABO/RhD卡的微管中装填有玻璃微珠和抗A、抗B、抗D标准血清,如果红细胞表面存在A或B或D抗原,就会与对应的抗体发生凝集反应,玻璃微珠具有分子筛的作用,可以阻滞凝集的红细胞在离心力的作用下通过玻璃微珠,使其悬浮在玻璃微珠层的上端,未凝集的红细胞则可以通过玻璃微珠之间的微小空隙到达微管底部。
(三)适用范围适用于手工、半自动、全自动ABO血型及RhD血型鉴定试验。
(四)设备性能参数各种血型检测系统性能指标参见相应血型检测系统说明书。
(五)器材与试剂1.器材WADiana全自动血型配血系统、SWING-SAXO 血型配血系统、Techno全自动血型配血系统、Othro AutoVue Innova全自动血型配血系统、B600-A型低速离心机、KA-2200血清学专用离心机、阅片灯箱、塑料软试管、塑料硬质试管(100m m×12mm和75m m×l2mm)、血型鉴定专用纸板、玻片、试管架、一次性塑料滴管、记号笔。
2.试剂Diana DG Gel ABO-CDE血型卡、DiaMed ABO/RhD血型卡、OTHROBiovueABO/RhD血型卡、2%氢氧化钠溶液、生理盐水、抗A/B标准血清、抗D标准血清、3%~5%反定型试剂红细胞、1%反定型试剂红细胞。
献血者ABO疑难血型鉴定操作规程 SXYJ-GZ-02241目的正确进行ABO疑难血型的鉴定。
2适用范围献血者ABO疑难血型鉴定。
3职责检测者负责依据此程序进行献血者ABO疑难血型鉴定操作。
4材料与设备根据实验要求准备相应的试剂;实验室常规应用的耗材备品准备充分、仪器设备运行状态正常。
5操作方法5.1待检标本的准备及要求检测者在检测前核对申请单、血辫血样及试管血样的条码,无误后将血辫血样条码揭下来粘贴在实验室检测用的试管上,再将血辫内血液留至该试管内离心。
吸出部分红细胞,用0.9%生理盐水充分洗涤三遍,配制成3%红细胞盐水悬液。
5.2登录Caabb系统,查看献血者献血信息、稀有血型栏及备注栏,查看结果记录在申请单备注栏内。
5.3输血研究所对送检血样根据具体的检测结果综合运用以下各实验操作规程:5.3.1ABO血型鉴定操作规程SXYJ-GZ-0202;5.3.2ABO亚型鉴定操作规程SXYJ-GZ-0203;5.3.3唾液中HAB血型物质测定操作规程SXYJ-GZ-0204;5.3.4吸收试验操作规程SXYJ-GZ-0208;5.3.5放散试验操作规程SXYJ-GZ-0209;5.3.6直接抗人球蛋白试验(DAT)操作规程SXYJ-GZ-0210;5.3.7红细胞血型抗体鉴定操作规程SXYJ-GZ-0216。
5.4抗体筛选需采用可以检出不规则抗体的鉴定技术。
6结果判定根据凝集强度(方法参见SXYJ-GZ-0202:5.2.1.6)对结果进行判读(溶血或凝集都是阳性结果)。
7报告发放根据检测结果形成报告7.1以送检样本检测结果为报告发放依据,报告发给申请科室;7.2检测者负责检测结果的录入,方法见《参比实验室检测的献血者信息录入操作规程》(SXYJ-GZ-0206),信息添加后在记录单上记录;7.3外地送检血样,以送检样本检测结果为报告发放依据,不联系献血者本人,报告发放至申请科室;7.4献血者ABO疑难血型鉴定初检样本三个工作日发放报告,需要献血者本人复检或家系调查的样本由检测者联系献血者,复检结果在重新采样后五个工作日发放报告;7.5机采血小板供者疑难血型次日发放报告,如检出与Oc凝集时,需与三人份同型红细胞室温反应鉴定;7.6下次献血前复检的样本,由检测者填写《更改(差错)报告单——JL-YW-30》,连同检测报告单同时送至检验科,业务科处理完毕后返回一份复印的更改(差错)报告单;7.7复检结果与初检结果相同时,发放报告单建议献血者不适合献血;7.8不适合再次献血的献血者,由检测者填写《更改(差错)报告单——JL-YW-30》,连同检测报告单同时送至检验科,业务科处理完毕后返回一份复印的更改(差错)报告单;同时,由检测者负责通知献血者本人不适合献血原因,并做好相关咨询解释工作。
血型鉴定、不规则抗体筛查及交叉配血步骤一.血型鉴定1.排管并标记患者红细胞悬液管、患者血浆管、患者ABO正定型试管、患者ABO反定型试管、患者RhD定型试管。
2.标本准备分离患者的血浆,取一滴压积红细胞,三次洗涤,制备患者2%-5%红细胞悬液。
3.加样ABO正定型:1滴(50ul)抗A、抗B试剂加1滴(50ul)患者红细胞悬液。
ABO反定型:1滴(50ul)患者血清加1滴(50ul)反定型试剂红细胞。
RhD定型:1滴(50ul)抗D血清加1滴(50ul)患者红细胞悬液。
4. 结果判断离心(2档):轻摇试管,肉眼观察有无凝集,记录ABO、RhD血型结果。
二.不规则抗体筛查(生理盐水法+凝聚胺法)1.排管标记01、02、03及自身对照管2.加样各试管分别加入相应的患者血清2滴(100ul)及筛选细胞1滴(50ul)。
3.结果观察离心(2档),观察结果先看上清液有无溶血,轻轻混匀,肉眼观察有无凝集,结果判断并记录。
各试管分别加入低离子介质0.65ml,轻轻混匀(参照试剂说明书)各试管再分别加凝聚胺溶液2滴(100ul)混匀,离心先观察上清液有无溶血弃去上清液,留约0.1ml,轻轻混匀肉眼观察有无凝集(凝者继续试验,否则查找原因并重复试验)各试管分别加入重悬液2滴(100ul),轻轻混匀肉眼观察凝集是否在1min内消失显微镜检查三.交叉配血试验(生理盐水法+凝聚胺法)1.标本准备分离供血者血浆与红细胞三次洗涤,制备供血者2%-5%红细胞悬液2.排管标记排管,主侧、次侧及自身对照管3.加样各试管分别加入相应的备检血清2滴(100ul)及2%-5%备检红细胞悬液1滴(50ul)4. 结果观察离心(2档),观察结果先看上清液有无溶血轻轻混匀,肉眼观察有无凝集结果判断并记录各试管分别加入低离子介质0.65ml,轻轻混匀(参照试剂说明书)各试管再分别加凝聚胺溶液2滴(100ul)混匀,离心先观察上清液有无溶血弃去上清液,留0.1ml,轻轻混匀.肉眼观察有无凝集(凝者继续试验,否则查找原因并重复试验)各试管分别加入重悬液2滴(100ul),轻轻混匀肉眼观察凝集是否在1min内消失肉眼观察阴性者,显微镜检查记录交叉配血结果A、B、O试验红细胞悬液的制备1. 分别采取已知A、B、O三种血型的红细胞,经盐水洗涤3次,以压紧红细胞配成不同浓度的红细胞悬液(见表格)红细胞悬液的配置悬液浓度(%)压实红细胞(滴)盐水(滴)2 1 2.0ml(40)5 1 0.8ml(16)10 1 0.4ml(8)20 1 0.2ml(4)2. 为了防止红细胞悬液敏感性不一致,可随机采取3个以上健康成人血液,按A、B、O型分别混合后,按上法制备。
SOP_10-2 Rh(D)血型鉴定标准操作程序一、目的:确保输血安全,严格检验质量标准,为临床提供及时、可靠的结果报告。
二、适用范围:血型鉴定。
三、操作人员:检验科授权工作人员四、操作步骤:1. 原理:1.1 Rh血型系统:Rh血型是一个极为复杂的血型系统,其重要性仅次于ABO血型系统。
ISBT现已确定Rh血型系统中共有46个血型抗原。
其中主要的抗原D、C、c、E、e分别表示为RH1、RH2、RH3、RH4、RH5或004001、04002、004003、004004、004005。
其抗原中包括了五个抗原之间的复合体以及弱表达等等,但在临床中主要的问题大都出自这五个抗原:抗E、抗e、抗C、抗c、抗D。
用这五种抗血清检查红细胞抗原可以有18种表现型,在临床输血中一般只做D抗原的鉴定。
1.2 D抗原:含有D(正常D抗原);弱D(weak D);不完全D(partial D);不完全弱D;增强性D(elevated D);正常D抗原。
由于红细胞上的D抗原较少,弱D抗原不能与盐水抗体(IgM)凝集,只能通过与不完全抗体的结合用抗球蛋白试验检出Del。
一些非常弱的D型抗原,只能被吸收放散试验(如三氯乙烯和三氯甲烷放散法)检测出来。
1.3 Rh 抗体:Rh血型的免疫原性强度可能仅次于ABO血型,其中以D抗原最强,其次为E、c、C、e。
绝大部分Rh抗体为免疫抗体,但少部分可能为自然发生的抗体。
2 试剂:(1)抗D试剂,包括完全抗体性质的单克隆或多克隆抗体及改性IgG抗体等低蛋白试剂;(2)Rh对照试剂(通常可用自身血清或抗A、B管代替);(3)Rh阳性和阴性5%红细胞悬液;(4)待检2~5%红细胞悬液。
3 方法:3.1 样本采集:真空抽血2ml至一次性抗凝管(EDTA-K2干粉)中,混匀后备用。
3.2 操作:3.2.1 玻片法:使用完全抗体性质的单克隆或多克隆抗体等低蛋白试剂。
不适合于输血前献血者和病人的血型鉴定,仅适合于临床体检时的RH血型鉴定。