通联日志工作表
- 格式:xls
- 大小:225.00 KB
- 文档页数:1
工作日志表格模板工作日志日期时间工作内容工作结果备注5月19日 23:17 无无无工作日志是记录每天工作情况和总结的工具。
它可以帮助你了解自己的工作投入程度,发现问题并解决问题。
写工作日志不仅是简单罗列一天的工作,还要以负责的态度思考工作中遇到的问题。
例如,如果一天只有少数人来看车并询价后没有下文,我们可以分析为什么这么少的人来看车,是否有改进的方法,以及客户询价后我们下一步该做什么。
写工作日志是一个良好的工作惯。
在销售工作中,我们都有自己的工作惯,但是有没有人有写工作日志的惯呢?写工作日志可以帮助我们更好地了解自己的工作情况和进步,同时也可以让我们更好地发现和解决问题。
因此,让我们养成写工作日志的良好惯吧!在刚才的游戏中,我们发现很多同学都没有迅速正确地说出手指伸出的先后顺序。
这是因为我们没有记录下来,所以很容易遗忘。
这和我们在工作中也是一样的,如果没有记录下每天的工作事项,很容易忘记需要做的事情。
因此,写工作日志可以帮助我们及时记录下每天的工作事项,清楚地了解自己的工作内容。
即使我们记忆力好,也无法记住所有的事情。
所以,写工作日志是非常必要的。
你是否有记录每天工作事项的惯呢?如果有,你会发现这样做可以让你更加清楚地了解自己的工作内容,及时发现需要改进的地方。
如果没有,我建议你从今天晚上开始记录,持之以恒,这样可以让你更加高效地完成工作任务。
工作日志对你今后的帮助非常大。
首先,它可以培养你严谨的工作作风,因为只有把工作中的点点滴滴都做好了,才能把你的工作做好。
写工作日志可以帮助你记录下每个细节,避免遗漏或省略,从而确保工作的完整性。
其次,写工作日志可以梳理工作条理,增强思维逻辑性。
在你写工作日志的时候,你必须对已完成的工作进行整理,这可以帮助你更好地理解工作内容,增强思维的逻辑性。
最后,写工作日志可以记录下每天的工作完成情况和遇到的问题,从而帮助你更好地规划和管理工作。
每天的工作日志应该包括什么内容呢?首先是每天工作事项的记录,这可以帮助你逐渐养成完成工作计划的好惯。
工作日志表格模板工作日志表格模板的事情,又何尝不去多做些事情呢,进而开发了潜能。
开始写工作日志的时候,可能是简单的问题记录,俗话说,熟能生巧,只有和你每天面对的问题见面的次数多了、熟了,才能找到解决的好办法。
对问题处理的好的情况,可以借鉴,应用到以后的类似的问题上;对处理的不好的问题再通过记录、分析,找出更好的解决方法,扬长避短。
3. 工作的心得的记录「引申」对未来发展的定位和规划在每天写工作日志的时候,你会发现你的思维清晰了,逻辑性加强了,进而个人的工作心得和看法也增加了,对待问题和挫折的时候,自己的处理能力也有了,清楚的了解自己的个性定位,对个人今后的人生发展有百利而无一害。
第二篇:《201X工作日志表格》工作日志表格模板。
工作日志表格模板。
第四篇:《小学生写日记的格式及技巧》小学生写日记的格式日记应当是每天的记录. 它应当把自已的一天生活中比较有意义的事记录下来.写日记要注意格式,内容,写法三个问题.那么日记的格式是什么呢?同学们在写日记时,一般是在第一行写清几月几日(刚开始写或新的一年开始的第一篇日记还应写清是哪一年.)星期几和天气情况.有的还可以给日记加一个标题.小学生日记的十种形式1、观察日记。
把看到的人物、事物、景物、记下来,每次观察最好截取一个侧面,反映一个中心。
2、剪贴日记。
把自己喜爱的邮票、图画、照片贴在日记本上,并按图意写一句或一段完整的话加以说明。
3、信息日记。
把看到的、听到的、有价值的最新信息记下来。
4、气象日记。
把每天的天气、温度、风力、风向和出现的自然新气象记下来。
5、台历日记。
把周围实实在在发生的重要事情如实简要地记在台历上,少则一句话,多则一段话。
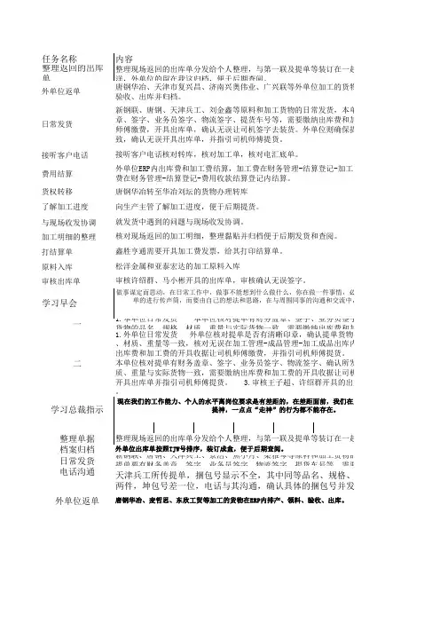
任务名称整理返回的出库单外单位返单日常发货接听客户电话费用结算货权转移了解加工进度与现场收发协调加工明细的整理打结算单原料入库审核出库单学习早会一二学习总裁指示整理单据档案归档日常发货电话沟通外单位返单整理现场返回的出库单分发给个人整理,与第一联及提单等装订在一起,外单位出库单按照TJW号排序,装订成盒,便于后期查阅。
新钢联、唐钢、天津兵工、景浩、焦小月、梁雅琴等原料和加工货物的日提单要有财务盖章、签字、业务员签字、物流签字、提货车号等,需要缴纳出库费和加工费的唐钢华冶、麦哲思、东欣工贸等加工的货物在ERP内排产、领料、验收、出库。
天津兵工所传提单,捆包号显示不全,其中同等品名、规格、材两件,坤包号差一位,电话与其沟通,确认具体的捆包号并发货。
审核许绍群、马小彬开具的出库单,审核确认无误签字。
做事谋定而思动,在日常工作中,做事不能想到什么做什么,你在做一件事想要做什么,不能简单的进行传声筒,而要由自己的想法和思路,在与周围同事的沟通和交流中,才能最终取得进步。
1.本单位日常发货 本单位核对提单有财务盖章、签字、业务员签字、货物的品名、规格、材质、重量与实际货物一致,需要缴纳出库费和加工费的开具收据让司机1.外单位日常发货 外单位核对提单是否有清晰印章,确认提单货物与E、材质、重量等一致,核对无误在加工管理-成品管理-加工成品出库内开具出库单,需要缴纳出库费和加工费的开具收据让司机师傅缴费,并指引司机师傅提货。
2.本单位日常发货本单位核对提单有财务盖章、签字、业务员签字、物流签字、确认所发货物的品名、规格、材质、重量与实际货物一致,需要缴纳出库费和加工费的开具收据让司机师傅缴费。
确认无误开具出库单并指引司机师傅提货。
3.审核王子超、许绍群开具的出库单,确认无误并签字。
现在我们的工作能力、个人的水平离岗位要求是有差距的,在差距面前,时候必须全力以赴,提神,一点点“走神”的行为都不能存在。
唐钢华冶转至华冶刘坛的货物办理转库向生产主管了解加工进度,便于后期提货。
工作日志统计表格模板一、基本信息。
日期员工姓名部门。
[具体日期] [姓名] [部门名称]二、工作任务详情。
(一)任务分类。
任务类型任务描述。
项目相关 [项目名称]:负责[具体项目任务,如模块开发、市场调研等]日常工作 [如邮件处理、文件整理等日常事务的简单描述]临时任务 [临时接到的任务,如紧急会议安排、协助其他部门等](二)任务优先级。
任务优先级(高/中/低)设定优先级的原因。
[任务1名称] 高该任务直接影响项目的关键节点,若不及时完成会导致整个项目进度延迟。
例如,项目中的核心代码开发任务,需要在规定时间内完成测试并交付,否则后续的集成测试无法进行。
[任务2名称] 中虽然重要但有一定的时间缓冲。
像常规的文件整理工作,虽然需要完成,但可以在本周内的某个时间段完成,不会立即影响其他工作的开展。
[任务3名称] 低对整体工作影响较小且有较长的时间跨度。
例如一些不紧急的资料收集任务,在未来一段时间内完成即可。
(三)任务开始与结束时间。
任务开始时间结束时间实际花费时长是否按时完成。
[任务1名称] [开始时间点,如9:00] [结束时间点,如12:00] 3小时是。
[任务2名称] [13:30] [15:00] 1.5小时是。
[任务3名称] [15:30] [17:00] 1.5小时否(原因:遇到[具体困难,如数据缺失需要重新查找])三、工作成果。
(一)已完成任务成果。
任务成果描述成果衡量标准。
[任务1名称] 成功完成[项目任务的具体成果,如开发的模块通过初步测试] 测试用例通过率达到[X]%以上。
[任务2名称] 整理并归档了[X]份文件,建立了新的文件索引系统文件分类清晰,通过索引能够在[X]分钟内准确找到所需文件。
(二)未完成任务进展。
任务目前进展预计完成时间面临的困难及解决方案。
[未完成任务名称] 已完成[X]%,完成了[具体部分,如数据收集的大部分工作] [新的预计完成时间] 困难:[如技术难题,缺乏相关知识]。
怎么制作每日工作总结表格
每日工作总结表格是一种非常有用的工具,可以帮助我们记录并总结每天的工作情况,帮助我们更好地管理时间和任务。
下面是一些简单的步骤,可以帮助你制作每日工作总结表格。
步骤一,确定表格的内容。
首先,你需要确定每日工作总结表格的内容。
通常,这个表格应该包括日期、工作内容、完成情况、遇到的问题、下一步计划等内容。
你可以根据自己的实际情况,适当调整表格的内容。
步骤二,选择合适的工具。
制作每日工作总结表格可以使用Excel、Google表格等办公软件。
选择一个你熟悉的工具,可以更方便地进行制作和管理。
步骤三,设计表格格式。
在选择好工具后,你需要设计表格的格式。
可以设置表头、行高、列宽等,使得表格看起来更加清晰、整洁。
步骤四,填写表格内容。
制作好表格格式后,你需要每天按照工作内容填写表格。
可以根据需要,适当调整表格内容,确保记录的信息准确、完整。
步骤五,定期汇总和分析。
每日工作总结表格不仅仅是记录工作内容,更重要的是定期进行汇总和分析。
你可以每周或每月汇总一次,分析自己的工作情况,找出问题并制定改进计划。
总之,每日工作总结表格是一种非常有用的工具,可以帮助我们更好地管理时间和任务。
通过合理制作和使用,可以提高工作效率,更好地完成工作任务。
希望以上的步骤可以帮助你制作出一份合适的每日工作总结表格。
利用Excel制作一个复杂的工作日志表Excel是一种非常强大的电子表格软件,可以用于制作各种各样的工作日志表。
在这篇文章中,我将教您如何利用Excel制作一个复杂的工作日志表。
首先,我们需要明确我们想要记录的工作日志的内容。
一个典型的工作日志通常包括日期、工作项目、工作内容、工作负责人、工作开始时间、工作结束时间、工作时长等信息。
基于这些信息,我们可以开始制作我们的工作日志表。
1. 创建一个新的Excel工作簿。
在第一个工作表中,我们将记录我们的工作日志。
在第一个单元格(A1)中输入标题:“工作日志表”。
2. 在第一行创建表头。
在第二行,输入以下列标题:日期、工作项目、工作内容、工作负责人、工作开始时间、工作结束时间、工作时长。
3. 从第三行开始,我们可以逐个记录每天的工作日志。
在“日期”列中,输入每天的日期;在“工作项目”列中,输入具体的工作项目名称;在“工作内容”列中,输入具体的工作内容描述;在“工作负责人”列中,输入负责该工作的人员名称;在“工作开始时间”列中,输入该项工作的开始时间;在“工作结束时间”列中,输入该项工作的结束时间。
4. 在“工作时长”列中,我们可以使用Excel的公式来计算每项工作的时长。
选中第3行的第7列单元格,并在公式栏中输入以下公式:“=E3-D3”(假设“工作开始时间”列为E列,“工作结束时间”列为D列),然后按回车键。
接下来,将该公式应用到其他行的“工作时长”列中,以计算每项工作的时长。
5. 添加格式和样式。
您可以使用Excel的格式功能来美化您的工作日志表。
例如,您可以调整标题的字体大小和颜色,给表头添加底纹或边框,设置单元格宽度和行高等。
6. 添加筛选功能。
为了方便筛选和查找数据,您可以为工作日志表添加筛选功能。
选中整个表格区域,点击“数据”选项卡上的“筛选”按钮,即可在每个表头单元格上添加下拉筛选箭头。
这样,您就可以根据需要筛选和查找特定的工作项目或负责人。
excel制作工作日志和周报-回复Excel是一款非常强大的办公软件,它提供了丰富的功能和工具,可以帮助我们提高工作效率和组织能力。
在日常工作中,我们经常需要记录工作日志和撰写周报,这些都是非常重要的工作内容,可以帮助我们监控工作进展、总结经验教训、展示工作成果。
下面我将一步一步地介绍如何使用Excel制作工作日志和周报。
首先,我们需要创建一个新的Excel工作簿。
在Excel的菜单栏中选择“文件”-“新建”,然后选择“空白工作簿”。
这样就会打开一个空白的Excel表格。
接下来,我们需要给工作日志和周报添加标题和表头。
在第一行的第一列(A1单元格)输入“日期”,并在第一行的其他列分别输入“项目名称”、“任务描述”、“完成情况”、“备注”等表头。
这样我们就为工作日志和周报添加了标题和表头。
然后,我们需要在Excel表格中添加数据。
在第二行开始,依次输入每天的日期、项目名称、任务描述、完成情况和备注。
可以根据需要自行调整行数和列数。
可以使用方向键或鼠标移动光标,将光标定位到合适的单元格,然后输入相应的数据。
可以使用Ctrl+Enter快捷键来在同一列的下一行输入数据,这样可以节省时间。
在填写数据的过程中,我们可以使用Excel的一些强大功能来增强工作日志和周报的可读性。
比如,我们可以使用条件格式来对完成情况进行颜色标记,以便更直观地了解任务的完成情况。
我们可以通过选择单元格范围,并在Excel的菜单栏中选择“开始”-“条件格式”,然后根据需要设置条件格式规则。
另外,我们还可以使用Excel的筛选功能来对数据进行过滤。
比如,我们可以根据项目名称或者日期来筛选具体的任务信息,这样可以更方便地查找和分析数据。
我们可以在表头行上方的单元格中点击筛选图标,然后选择需要筛选的条件。
在完成填写数据后,我们可以在Excel的菜单栏中选择“文件”-“另存为”,然后将工作日志和周报保存为Excel文件格式,以便后续的导入和使用。
怎么制作每日工作总结表格
如何制作每日工作总结表格。
每日工作总结表格是一种非常实用的工具,它可以帮助我们整理和总结每天的
工作内容,让工作更加有条理和高效。
下面,我们就来看一下如何制作每日工作总结表格。
首先,我们需要确定表格的基本结构。
通常来说,每日工作总结表格包括日期、工作内容、完成情况、遇到的问题、解决方案等几个基本栏目。
在确定了基本结构之后,我们就可以开始制作表格了。
其次,我们可以使用Excel或者Google表格等电子表格软件来制作每日工作总结表格。
首先打开软件,然后创建一个新的表格文件,接着在第一行输入日期、工作内容、完成情况、遇到的问题、解决方案等栏目的标题。
然后在下面的行中填入具体的工作内容和相关信息。
除了电子表格,我们也可以使用纸质表格来制作每日工作总结表格。
在纸上绘
制好表格的基本结构,然后在每天的工作结束后填写相关信息即可。
无论是电子表格还是纸质表格,制作每日工作总结表格的关键在于及时、准确
地记录每天的工作内容和相关信息。
通过这样的总结,我们可以更好地了解自己的工作进展,及时发现问题并加以解决,提高工作效率。
总之,制作每日工作总结表格是一项非常有益的工作习惯。
通过总结每天的工
作内容,我们可以更好地管理和规划自己的工作,提高工作效率,更好地完成工作任务。
希望大家都能养成制作每日工作总结表格的好习惯,让工作变得更加有条理和高效。