排列组合问题17种方法共52页
- 格式:ppt
- 大小:6.70 MB
- 文档页数:26
高中数学排列组合问题常用的解题方法一、相邻问题捆绑法题目中规定相邻的几个元素并为一个组( 看作一个元素 ) 参加摆列.例 1: 五人并排站成一排,假如甲、乙一定相邻且乙在甲的右侧,那么不一样的排法种数有种。
二、相离问题插空法元素相离 ( 即不相邻 ) 问题,可先把无地点要求的几个元素全摆列,再把规定相离的几个元素插入上述几个元素间的空位和两头.例 2:七个人并排站成一行,假如甲乙两个一定不相邻,那么不一样排法的种数是。
三、定序问题缩倍法在摆列问题中限制某几个元素一定保持必定次序,可用减小倍数的方法.例 3: A、 B、 C、 D、 E 五个人并排站成一排,假如 B 一定站 A 的右侧 (A、 B 可不相邻 ) ,那么不一样的排法种数有。
四、标号排位问题分步法把元素排到指定号码的地点上,可先把某个元素按规定排入,第二步再排另一个元素,这样持续下去,挨次即可达成.例 4:将数字 1、2、3、4 填入标号为 1、 2、 3、 4 的四个方格里,每格填一个数,则每个方格的标号与所填数字均不同样的填法有。
五、有序分派问题逐分法有序分派问题是指把元素按要求分红若干组,可用逐渐下量分组法。
例 5:有甲、乙、丙三项任务,甲需 2 人肩负,乙丙各需 1 人肩负,从 10 人中选出 4 人肩负这三项任务,不一样的选法总数有。
六、多元问题分类法元素多,拿出的状况也有多种,可按结果要求,分红不相容的几类状况分别计算,最后总计。
例 6:由数字 0 ,1,2,3,4,5 构成且没有重复数字的六位数,此中个位数字小于十位数字的共有个。
例 7:从 1,2,3, 100 这 100 个数中,任取两个数,使它们的乘积能被7整除,这两个数的取法 ( 不计次序 ) 共有多少种?例 8:从 1,2, 100 这 100 个数中,任取两个数,使其和能被 4 整除的取法( 不计次序 ) 有多少种?七、交错问题会合法某些摆列组合问题几部分之间有交集,可用会合中求元素个数公式n( A B) n( A) n(B) n( A B) 。
排列组合的常见题型及其解法一. 特殊元素(位置)用优先法把有限制条件的元素(位置)称为特殊元素(位置),对于这类问题一般采取特殊元素(位置)优先安排的方法。
例1. 6人站成一横排,其中甲不站左端也不站右端,有多少种不同站法?分析:解有限制条件的元素(位置)这类问题常采取特殊元素(位置)优先安排的方法。
解法1:(元素分析法)因为甲不能站左右两端,故第一步先让甲排在左右两端之间的任一位置上,有A 41种站法;第二步再让其余的5人站在其他5个位置上,有A 55种站法,故站法共有:A A 4155⋅=480(种)解法2:(位置分析法)因为左右两端不站甲,故第一步先从甲以外的5个人中任选两人站在左右两端,有A 52种;第二步再让剩余的4个人(含甲)站在中间4个位置,有A 44种,故站法共有:A A 5244480⋅=(种)二. 相邻问题用捆绑法对于要求某几个元素必须排在一起的问题,可用“捆绑法”:即将这几个元素看作一个整体,视为一个元素,与其他元素进行排列,然后相邻元素内部再进行排列。
例2. 5个男生和3个女生排成一排,3个女生必须排在一起,有多少种不同排法? 解:把3个女生视为一个元素,与5个男生进行排列,共有A 66种,然后女生内部再进行排列,有A 33种,所以排法共有:A A 66334320⋅=(种) 三. 相离问题用插空法元素相离(即不相邻)问题,可以先将其他元素排好,然后再将不相邻的元素插入已排好的元素位置之间和两端的空中。
例3. 7人排成一排,甲、乙、丙3人互不相邻有多少种排法?解:先将其余4人排成一排,有A 44种,再往4人之间及两端的5个空位中让甲、乙、丙插入,有A 53种,所以排法共有:A A 44531440⋅=(种) 四. 定序问题用除法对于在排列中,当某些元素次序一定时,可用此法。
解题方法是:先将n 个元素进行全排列有A n n 种,m m n ()≤个元素的全排列有A m m种,由于要求m 个元素次序一定,因此只能取其中的某一种排法,可以利用除法起到调序的作用,即若n 个元素排成一列,其中m 个元素次序一定,则有A A n n mm 种排列方法。
高中数学排列组合问题常用的解题方法一、相邻问题捆绑法题目中规定相邻的几个元素并为一个组<当作一个元素>参与排列.例1:五人并排站成一排.如果甲、乙必须相邻且乙在甲的右边.那么不同的排法种数有种。
二、相离问题插空法元素相离<即不相邻>问题.可先把无位置要求的几个元素全排列.再把规定相离的几个元素插入上述几个元素间的空位和两端.例2:七个人并排站成一行.如果甲乙两个必须不相邻.那么不同排法的种数是。
三、定序问题缩倍法在排列问题中限制某几个元素必须保持一定顺序.可用缩小倍数的方法.例3:A、B、C、D、E五个人并排站成一排.如果 B必须站A的右边<A、B可不相邻>.那么不同的排法种数有。
四、标号排位问题分步法把元素排到指定号码的位置上.可先把某个元素按规定排入.第二步再排另一个元素.如此继续下去.依次即可完成.例4:将数字1、2、3、4填入标号为1、2、3、4的四个方格里.每格填一个数.则每个方格的标号与所填数字均不相同的填法有。
五、有序分配问题逐分法有序分配问题是指把元素按要求分成若干组.可用逐步下量分组法。
例5:有甲、乙、丙三项任务.甲需2人承担.乙丙各需1人承担.从10人中选出4人承担这三项任务.不同的选法总数有。
六、多元问题分类法元素多.取出的情况也有多种.可按结果要求.分成不相容的几类情况分别计算.最后总计。
例6:由数字 0.1.2.3.4.5组成且没有重复数字的六位数.其中个位数字小于十位数字的共有个。
例7:从1.2.3.…100这100个数中.任取两个数.使它们的乘积能被7整除.这两个数的取法<不计顺序>共有多少种?例8:从1.2.…100这100个数中.任取两个数.使其和能被4整除的取法<不计顺序>有多少种?七、交叉问题集合法某些排列组合问题几部分之间有交集.可用集合中求元素个数公式⋃=+-⋂。
n A B n A n B n A B()()()()例9:从6名运动员中选出4个参加4×100m接力赛.如果甲不跑第一棒.乙不跑第四棒.共有多少种不同参赛方法?八、定位问题优先法某个<或几个>元素要排在指定位置.可先排这个<几个>元素.再排其他元素。
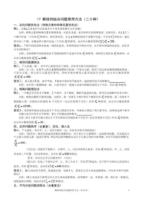
17 解排列组合问题常用方法(二十种)一、定位问题优先法(特殊元素和特殊位置优先法)例1、由01,2,3,4,5,可以组成多少个没有重复数字五位奇数? 分析:特殊元素和特殊位置有特殊要求,应优先考虑。
末位和首位有特殊要求。
先排末位,从1,3,5三个数中任选一个共有13C 种组合;然后排首位,从2,4和剩余的两个奇数中任选一个共有14C 种组合;最后排中间三个数,从剩余四个数中任选三个共有34A 种排列。
由分步计数原理得113344288C C A =。
变式1、7种不同的花种在排成一列的花盆里,若两种葵花不种在中间,也不种在两端的花盆里,问有多少不同的种法?分析:先种两种不同的葵花在不受限制的四个花盒中共有24A 种排列,再种其它葵花有55A 种排列。
由分步计数原理得25451440A A =。
二、相邻问题捆绑法例2、7人站成一排 ,其中甲乙相邻且丙丁相邻,共有多少种不同的排法?分析:分三步。
先将甲乙两元素捆绑成整体并看成一个复合元素,将丙丁两元素也捆绑成整体看成一个复合元素,再与其它元素进行排列,同时在两对相邻元素内部进行自排。
由分步计数原理得522522480A A A =。
变式2、某人射击8枪,命中4枪,4枪命中恰好有3枪连在一起的情形的不同种数为 。
分析:命中的三枪捆绑成一枪,与命中的另一枪插入未命中四枪形成的五个空位,共有25A 种排列。
三、相离问题插空法例3、一个晚会节目有4个舞蹈,2个相声,3个独唱,舞蹈不能连续出场,则节目出场顺序有多少种?分析:相离问题即不相邻问题。
分两步。
第一步排2个相声和3个独唱共有55A 种排列,第二步将4个舞蹈插入第一步排好后形成的6个空位中(包含首尾两个空位)共有46A 种排列,由分步计数原理得545643200A A =。
变式3、某班新年联欢会原定的5个节目已排成节目单,开演前又增加了两个新节目,如果将这两个新节目插入原节目单中且不相邻,那么不同插法的种数为 。
解排列组合问题常用方法(二十种)一、定位问题优先法(特殊元素和特殊位置优先法)例1、由01,2,3,4,5,可以组成多少个没有重复数字五位奇数? 分析:特殊元素和特殊位置有特殊要求,应优先考虑。
末位和首位有特殊要求。
先排末位,从1,3,5三个数中任选一个共有13C 种组合;然后排首位,从2,4和剩余的两个奇数中任选一个共有14C 种组合;最后排中间三个数,从剩余四个数中任选三个共有34A 种排列。
由分步计数原理得113344288C C A =。
变式1、7种不同的花种在排成一列的花盆里,若两种葵花不种在中间,也不种在两端的花盆里,问有多少不同的种法?分析:先种两种不同的葵花在不受限制的四个花盒中共有24A 种排列,再种其它葵花有55A 种排列。
由分步计数原理得25451440A A =。
二、相邻问题捆绑法例2、7人站成一排 ,其中甲乙相邻且丙丁相邻,共有多少种不同的排法?分析:分三步。
先将甲乙两元素捆绑成整体并看成一个复合元素,将丙丁两元素也捆绑成整体看成一个复合元素,再与其它元素进行排列,同时在两对相邻元素内部进行自排。
由分步计数原理得522522480A A A =。
变式2、某人射击8枪,命中4枪,4枪命中恰好有3枪连在一起的情形的不同种数为 。
分析:命中的三枪捆绑成一枪,与命中的另一枪插入未命中四枪形成的五个空位,共有25A 种排列。
三、相离问题插空法例3、一个晚会节目有4个舞蹈,2个相声,3个独唱,舞蹈不能连续出场,则节目出场顺序有多少种?分析:相离问题即不相邻问题。
分两步。
第一步排2个相声和3个独唱共有55A 种排列,第二步将4个舞蹈插入第一步排好后形成的6个空位中(包含首尾两个空位)共有46A 种排列,由分步计数原理得545643200A A =。
变式3、某班新年联欢会原定的5个节目已排成节目单,开演前又增加了两个新节目,如果将这两个新节目插入原节目单中且不相邻,那么不同插法的种数为 。