溶血对结果影响
- 格式:doc
- 大小:20.50 KB
- 文档页数:1
溶血现象对临床生化检验项目的影响1. 引言1.1 概述溶血现象是指红细胞在特定条件下破裂释放血红蛋白和其他细胞成分的现象。
在临床生化检验中,溶血现象可能对检测结果产生一定的影响,从而影响到对患者健康状况的准确评估。
溶血现象可能导致血红蛋白浓度升高、血小板计数不准确、电解质水平异常、肝功能指标异常等情况。
了解溶血现象对各项生化检验项目的影响至关重要。
在实际检验中,如何准确识别和排除溶血现象对检测结果的干扰,对于提高检测结果的准确性和可靠性至关重要。
针对溶血现象的发展趋势和未来发展方向,也是我们需要深入探讨和研究的课题。
通过深入了解溶血现象对临床生化检验项目的影响,并采取相应的措施,能够更好地保障患者的诊断和治疗效果,促进医疗质量的提升。
【2000字】1.2 溶血现象的定义溶血现象是指血液在一定条件下发生破坏,导致红细胞破裂释放血红蛋白和其他细胞内成分的现象。
溶血可以由多种因素引起,包括生理性因素、化学性因素、物理性因素和免疫性因素等。
在临床生化检验中,溶血现象可能对检测结果产生干扰,影响检测的准确性和可靠性。
溶血现象常见于血液采集、处理或保存过程中,也可能由疾病状态引起。
溶血现象的程度通常通过血清或血浆中游离血红蛋白浓度来评估,高浓度的游离血红蛋白会干扰多种生化检验项目的准确性,包括血红蛋白检测、血小板计数、电解质检测、肝功能检测和肾功能检测等。
在临床生化检验中需要警惕溶血现象的影响,并采取相应的措施进行干预和修正,以确保检测结果的可靠性和准确性。
深入了解溶血现象对各项生化检验项目的影响,有助于提高对检测结果的解释和评估能力,为临床诊断和治疗提供更多有益信息。
2. 正文2.1 溶血现象对血红蛋白检测的影响溶血现象对血红蛋白检测的影响主要体现在两个方面:一是溶血会导致血液中红细胞破裂释放出血红蛋白,使得血液中的游离血红蛋白增多,从而影响到血红蛋白的准确测定;二是溶血可能会破坏红细胞膜,导致其他血细胞或细胞碎片的释放,干扰到血红蛋白的测定。
溶血现象对临床生化检验项目的影响溶血现象是指在血细胞被破坏、破裂或被溶解的过程中,释放细胞内物质进入血浆中引起的一系列生化反应。
在临床生化检验中,血液是我们常用的检测样本之一,而血液又是由血浆和血细胞组成的。
因此,当血细胞发生溶血现象时,就会对临床生化检验的结果产生不同程度的干扰和影响。
1. 血红蛋白和铁代谢指标当红细胞发生溶血时,会释放出大量的血红蛋白进入血浆中,导致血浆中游离血红蛋白浓度升高,同时铁也会被释放。
因此,对于血红蛋白测定和铁代谢指标的检测如铁、铁蛋白、转铁蛋白等,需排除溶血的干扰,以避免假阳性结果的出现。
2. 肝功能检测指标肝功能检测指标包括肝酶及其同工酶、胆红素、胆汁酸等。
当红细胞发生溶血时,由于胆红素在红细胞内合成,因此在溶血时,胆红素也会被释放并进入血浆中。
这会导致血浆内胆红素浓度的升高,进而影响到血清转氨酶、碱性磷酸酶及乳酸脱氢酶等肝功能指标的测定结果。
因此,对于有溶血现象的患者需要谨慎解读肝功能指标的结果。
3. 血糖、肌酸激酶等指标红细胞在溶解的过程中会释放出乳酸、磷酸、糖等多种代谢产物。
这些代谢产物会干扰血糖、肌酸激酶等指标的测定结果,使测定结果产生偏高或偏低。
因此,在临床上遇到溶血样本时,需注意对这些指标的解读。
4. 血清蛋白电泳指标血清蛋白电泳是血浆蛋白的分离和定性检测方法。
在血细胞发生溶血现象时,血浆中的蛋白质也会被释放,这样就会干扰血清蛋白电泳的结果。
特别是在M蛋白病、多发性骨髓瘤等血液肿瘤的诊断中,血清蛋白电泳是常用的检测方法,而溶血现象会对结果产生严重的影响。
综上所述,溶血现象对临床生化检验结果的影响不能忽视。
因此,在进行相关检测时,需要注意样本的采集和处理,避免样本的破坏和污染,确保检测结果的准确性和可靠性。
溶血对临床重要生化检验项目的影响溶血是指红细胞在一定条件下发生破裂,使红细胞内的血红蛋白泄漏到血浆中。
在临床重要生化检验中,溶血会对某些项目的结果产生影响,因此在进行这些检验时必须注意避免溶血的发生。
溶血的发生会导致测定结果的失真,主要有以下方面的影响:1. 血红蛋白测定:溶血会使血红蛋白泄漏到血浆中,导致血红蛋白测定结果偏高。
血红蛋白测定常用的方法有比色法和光学法,比色法使用含有氰化物的试剂与血红蛋白反应生成比色化合物,溶血会使血浆中的血红蛋白增多,导致测定结果偏高;光学法通过光学多普勒效应测定血红蛋白的含量,溶血会使血浆中的血红蛋白浓度增大,使测定结果偏高。
2. 血小板计数测定:溶血会使血浆中的血小板释放出来,导致血小板计数偏高。
血小板计数常用的方法是电阻法和光学法,溶血会使血小板释放血浆中,导致计数结果偏高。
3. 肌酸激酶(CK)测定:溶血会释放出线粒体中的肌酸激酶,导致测定结果偏高。
肌酸激酶是细胞内的一种酶,溶血会使红细胞中的肌酸激酶泄漏到血浆中,导致测定结果偏高。
4. 锌碱性磷酸酶(ALP)测定:溶血会释放出溶血红细胞中的ALP,导致测定结果偏高。
ALP在肝脏、骨骼、肠道等组织中广泛存在,溶血会增加血浆中的ALP浓度,导致测定结果偏高。
1. 采血时注意技术规范,避免对血细胞产生机械损伤。
在采血过程中,需要使用针头尺寸适当且无钝锐边缘的针头进行采血,避免采血过程中对红细胞造成机械损伤。
2. 采血后避免剧烈晃动和振荡。
剧烈晃动和振荡会增加血样中红细胞的破裂和溶解,导致溶血现象的发生。
在采血后应该轻轻转动血样管或者轻轻摇晃,避免剧烈晃动和振荡。
3. 进行临床检验前,必须先检查血样是否有溶血的迹象,如有溶血迹象,必须及时重新采集新的血样。
4. 在检验过程中,应根据实际情况选择合适的测定方法。
在测定血红蛋白时,可以考虑使用光学法而不是含氰化物的比色法,以避免溶血造成的干扰。
溶血对临床重要生化检验项目的结果会产生一定的影响,为了保证检验结果的准确性,需要在采血和检验过程中注意避免溶血的发生,并采取相应的措施进行补偿和修正。
什么是标本溶血,对检验结果有哪些影响发表时间:2020-12-16T02:39:42.079Z 来源:《航空军医》2020年9期作者:周发祝[导读] 机械性强力振荡、突然的低温、冷冻或者突然的化冻、过酸或者过碱以及酒精、乙醚、胆碱盐等。
(会理县妇幼保健计划生育服务中心 615100)溶血是指红细胞破裂,血红蛋白从细胞内溢出来的现象。
标本溶血是指采血后,标本里的血清和血细胞融在一起,血清呈现红色的一种现象。
这是因为血细胞被破坏,细胞内血红蛋白释放到细胞外,和血清融在一起,使得离心之后血清中有血细胞内成分。
1、产生标本溶血的原因1.1 外在原因a.注射器和容器不干燥,不清洁,不合格。
b.压脉带捆扎时间过长,淤血过久。
c.技术欠佳,穿刺不顺利导致组织损伤过多。
d.抽血推速过快,针尖在静脉中探来探去。
e.血液注入容器时未取下针头,或用力推出时产生了大量气泡。
f.在有血肿的地方采集血样。
g.渗透压发生了改变。
h.抽血消毒时酒精未干就进行抽血。
I.注射器与针头连接不好。
J.机械性强力振荡、突然的低温、冷冻或者突然的化冻、过酸或者过碱以及酒精、乙醚、胆碱盐等。
1.2内在原因a.病人自身有溶血性疾病.2、标本溶血对检验结果的影响标本溶血是临床生化检验中最常见的一种现象。
样本溶血几乎会影响所有生化检验结果的准确性。
溶血后,其中显著影响的有总胆红素(TBIL)、天冬氨酸转氨酶(AST)、总蛋白(TP)、白蛋白(ALB),钾,葡萄糖(GLU)、肌酐(CKEA)等。
溶血后红细胞内含量较高的酶(AST等)释放到血清中,从而使血清中这些酶的活性升高。
溶血对不同检验项目结果的影响机制不同,主要表现为以下两大个方向:(1)对临床检验的干扰与影响2.1对细胞内外成分浓度差的干扰,血细胞发生溶血后,细胞内的物质会顺着浓度差溢出,使血浆分析物浓度增加,特别是血红蛋白、酶类、离子、有机物等,使测地值明显高于非溶血标本;相反,红细胞内浓度极低的物质,如脂蛋白、胆固醇酯、钠等,随着溶血后细胞内液对血清的稀释,其测定结果会明显下降.2.2有色物质对吸收光谱的干扰,造成吸光度和散光度产生较大的误差。
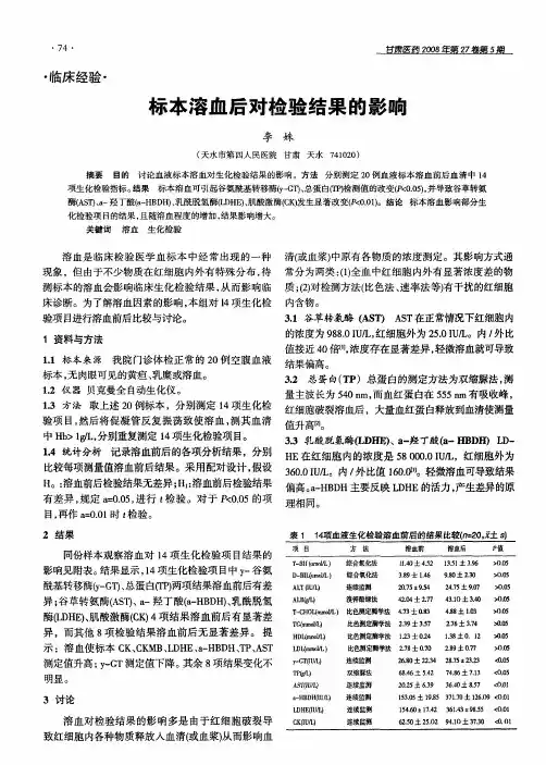
标本溶血对临床检验结果的影响摘要:目的:分析调查溶血现象的发生对于临床检验结果造成的影响。
方法:本次实验期间需要选取部分研究对象展开分析调查,实验起止时间为2022年1月至12月之间,在这一时期内,从本中心进行体检的健康人士中选出50例作为研究对象,首先需要安排这些研究对象进行抽血,将每位研究对象的血压一分为二,其中一份不作任何处理,按照常规流程进行生化检验,将其纳入对照组中;另外一组血样则需要进行人为溶血处理操作后再进行生化检验,将其纳入研究组中。
分析比较两组血样的检验结果。
结果:此次实验期间,共计涉及对11项指标的测定分析,对于血糖、胆红素、谷草转氨酶等在内的7项指标加以测定发现,两组测得的平均数值水平明显存在差异性(P<0.05),但是在另外4项指标的调查比较中,乳白蛋白、肌酐等并未发现组间对比的差异性(P>0.05)。
结论:在临床领域中,生化检查的作用十分突出,借助于这一方法可以帮助医生更加准确地诊断病情,但是如果需要进行检验的血样发生了溶血现象,则其可能会对多种指标造成干扰,从而不利于诊断和治疗效果的提升。
所以,在进行生化检查时,我们必须注意防止溶血。
关键词:临床生化;检验;溶血反应;对照研究溶血现象在生化检验工作中经常可以看到,从血样采集到分离血样的全过程中,溶血现象可能会发生于其中的任一环节,从实质性的角度分析,这一现象具体指的是红细胞膜破损,进而致使其中的血红蛋白和其他物质从血液样品中释放出来,从而影响到样品的质量。
若是血样发生溶血现象,则其成分必然会发生某种变化,相应变化的产生可能会对检测结果产生干扰,从而导致检测值的偏离,进而影响临床诊断,甚至可能导致误诊、漏诊等问题发生。
随着科学技术的发展,标本溶血已经成为一类日益受重视的问题,然而,由于存在众多的诱发因素,目前尚无法彻底消除溶血问题,因此,科学评估溶血标本对生化检测的影响,同时采取有针对性的、有效的措施,能够帮助医生进行更加准确的诊断。
标本溶血对检验结果的影响及其处理方法发布时间:2021-09-16T06:26:46.126Z 来源:《健康世界》2021年9期作者:汪艾青[导读] AST是谷草转氨酶的英文缩写,它是反应肝损伤的一种敏感指标,正常情况下,血浆中的谷草转氨酶活性是人体细胞的四十分之一左右,当标本出现溶血现象时,则会导致血清内谷草转氨酶活性升高,以致于溶血标本的检验结果高于未溶血的标本,而且测定结果也有很高的几率产生假阳性。
甘孜州藏族自治州丹巴县人民医院四川甘孜州 626300临床检验工作中,能够影响检验结果准确性的因素有很多,其中以标本溶血最为常见,基于此,临床方面认为,了解标本溶血对检验结果的影响以及相应的处理方法,有助于提高检验结果的准确性和可信性。
为此,笔者特整理了关于标本溶血对检验结果的影响和处理方法的知识,希望能够为临床检验工作提供可靠依据。
一、标本溶血对检验结果的影响1.ASTAST是谷草转氨酶的英文缩写,它是反应肝损伤的一种敏感指标,正常情况下,血浆中的谷草转氨酶活性是人体细胞的四十分之一左右,当标本出现溶血现象时,则会导致血清内谷草转氨酶活性升高,以致于溶血标本的检验结果高于未溶血的标本,而且测定结果也有很高的几率产生假阳性。
因此,出现溶血标本时必须要在报告中说明。
2.ALTALT是谷丙转氨酶的英文缩写,正常情况下,细胞中的谷丙转氨酶含量要比血浆中的含量多出七倍左右,当标本溶血后,这一指标数值也会随之上升,主要是由于细胞中谷丙转氨酶大量释放所致。
与谷草转氨酶对比可以发现,标本溶血对谷丙转氨酶的影响比较小,所以对该指标的标本要求也松一些,但是在分析结果时需要考虑标本溶血的影响。
3.TBILTBIL是总胆红素的英文缩写,如果是利用重氮法则定总胆红素,最终生成的耦氮胆红素呈紫红色。
标本溶血引起的红细胞破裂会导致大量红细胞进入血清中,从而引起总胆红素测定值的上升,而血红蛋白和重氮试剂发生反应后形成的产物会给耦氮胆红素带来破坏作用,溶血后利用重氮法测定胆红素也会产生负向干扰,最终导致测定值偏低。
溶血现象对临床生化检验项目的影响溶血现象是指血液中红细胞破裂并释放出血红蛋白的现象,通常发生在血液被暴露于高渗溶液、机械剪切或有害化学物质等条件下。
在临床生化检验中,溶血现象对检验结果会产生一系列的影响,严重影响了检验结果的准确性。
本文将探讨溶血现象对临床生化检验项目的影响,并提出相关的对策和建议。
我们来看一下溶血现象对血液常规检验的影响。
溶血会导致血液中红细胞破裂,释放出血红蛋白和其他细胞内成分,使得血液中的红细胞计数、血红蛋白浓度和红细胞体积分布等指标发生变化。
在血液常规检验中,这些指标是评估患者贫血、出血和骨髓抑制等病情的重要依据。
溶血导致的假性贫血和异常红细胞计数等结果,会严重影响医生对患者病情的判断和诊断。
在进行血液常规检验时,需要注意是否存在溶血现象,并对检验结果进行相关的调整和修正。
溶血现象对血清生化指标的影响也是不可忽视的。
血清生化学检验是评估机体新陈代谢和器官功能的重要手段,其中包括肝功能、肾功能、电解质、脂质代谢和糖代谢等指标。
而溶血会导致血清中红细胞破裂释放出的血红蛋白和其他细胞内成分影响这些指标的测定。
溶血会使得血清中的乳酸脱氢酶(LDH)浓度升高,血清胆红素和铁蛋白浓度增加,直接胆红素水平升高,肌酸激酶(CK)水平升高,血清铁水平下降等。
这些异常结果会对医生对患者疾病诊断和治疗方案的制定造成误导,因此在进行血清生化学检验时,需要警惕溶血现象可能带来的干扰。
血液凝块检查也会受到溶血现象的影响。
在血液凝块检查中,溶血会导致血浆中释放出大量的血红蛋白,影响了血小板聚集和凝血因子的活性,从而影响了血液凝块的形成和稳定性。
溶血还会导致凝血酶原时间(PT)和部分凝血活酶时间(APTT)延长,纤维蛋白原浓度升高等异常结果,使得医生不能正确评估患者的凝血功能状态。
在进行血液凝块检查时,需要注意是否存在溶血现象,并对检验结果进行相应的调整和解释。
除了以上几个方面外,溶血现象还会对血液细胞形态学检查、免疫学检查和分子生物学检查等产生影响。
溶血对临床检验结果的干扰王路长成都市第二人民医院四川成都610000临床检验项目作为现在医生诊疗的辅助指标,一个准确的检验结果对于临床来说非常重要。
但是影响检验结果的因素太多,所以我们必须要清楚各因素的具体影响,在这其中标本状态就是其中之一,标本状态包括:溶血、黄疸、脂血。
溶血是临床常见不合格标本,一般情况下建议重新采血,不过有时因门诊病人不在或病人不同意重新采血、不好采血时,只能进行“让步检测”。
了解溶血会对检验结果产生什么样的影响非常必要,为此,本文就溶血对生化检验结果的影响做一归纳总结,希望能为大家提供一些参考一、溶血会影响的项目有哪些(一)生化项目1、结果偏高的项目溶血对乳酸脱氢酶(LDH)的影响最大,可使测定值升高达100-180;其次是肌酸激酶,高达约69倍;再次,是血清磷和钾,前者为50倍,后者为20-30倍。
还有谷草转氨酶,10-30倍;肌酸激酶同工酶15倍;谷丙转氨酶,7倍。
其他项目如:总蛋白(TP)、白蛋白(ALB)、低密度脂蛋白胆固醇(LDL)、胆碱酯酶(CHE)、β羟丁酸(HBDH)及总胆红素(TBIL)有不同程度的升高。
2、结果偏低的项目溶血导致某些项目的测定结果偏高外,还可导致有的项目值偏低。
如γ-谷氨酰转肽酶(γ-GT)、葡萄糖(GLU)和直接胆红素(DBIL)。
3、影响不大的项目据多篇文献报道显示,高密度脂蛋白胆固醇(HDL)、甘油三酯(TG)、总胆固醇(TC)、尿素氮(B)白蛋白(Alb)和高密度脂蛋白(HDL)受溶血的影响不大。
(二)凝血项目溶血标本检测的凝血酶原时间(PT),凝血酶时间(TT)要比不溶血的标本测定值分别升高约7.22%和26.26%;血浆纤维蛋白原(Fg)则降低约9.88%。
对于活化部分凝血活酶时间(APTT)来说,由于红细胞膜含有磷脂,溶血标本具有和血小板Ⅲ因子(磷脂)相似的凝血活性,能缩短溶血血浆标本的APTT值。
但是,促凝血检测结果受溶血因素影响,却不随溶血程度的增加而成简单的线性改变。
溶血对临床重要生化检验项目的影响
溶血是指红细胞破裂释放出血红蛋白和细胞内其他物质的过程,通常与机体免疫反应、药物、真菌和细菌感染等因素有关。
溶血会对临床重要生化检验项目产生影响,主要体现
在以下几个方面。
一、影响血红蛋白相关指标的测定
血液中的溶血会导致血红蛋白浓度升高,进而影响血常规检查中的相关指标。
红细胞
计数、红细胞压积和红细胞平均体积等指标在溶血时会出现异常偏高的结果。
溶血还会导
致血液中游离的血红蛋白增多,进而影响血红蛋白的连结状态。
二、干扰血清学指标的测定
血液中的溶血还会对某些血清学指标的测定产生干扰。
在肝功能检查中,溶血可导致
胆红素水平升高,使得谷胱甘肽过氧化物酶、乳酸脱氢酶等酶活性增加,影响了这些指标
的准确测定。
四、对血糖测定结果的影响
溶血还会对血糖测定结果产生影响。
血糖在溶血的情况下可能会降低,这是因为溶血
会导致红细胞在血管内破裂释放细胞内物质,包括葡萄糖。
这会使得血液中的葡萄糖浓度
降低,从而影响血糖测定结果。
当溶血发生时,需要对血糖测定结果进行充分的解释和分析。
溶血会对临床重要生化检验项目产生一定的影响。
在临床实践中,当发现溶血存在时,需要进行充分的考虑和分析,以避免因溶血对检验结果的干扰而引起的诊断误差。
在进行
溶血相关实验的时候,应该注意采用适当的方法,如离心、冰浴等,以减少溶血的发生,
确保检验结果的准确性和可靠性。
溶血标本对检验项目的影响溶血标本是指血液样本中的红细胞被破坏,导致红细胞的溶解和释放。
溶血现象会对检验项目的结果产生一定的影响,特别是与红细胞相关的检验项目。
当溶血发生时,红细胞中的细胞器和红细胞膜的成分会被释放到血浆中,导致血液中的一些指标的异常。
首先,溶血会导致血红蛋白(Hb)的释放。
正常情况下,血红蛋白主要存在于红细胞内部,当红细胞破裂时,血红蛋白就会释放到血浆中。
这会导致血红蛋白浓度的升高,可能会干扰对血红蛋白的定量测定。
同时,释放的血红蛋白也会在肾脏中形成血红蛋白尿,从而影响尿液检查中的相关指标。
其次,溶血会影响血红细胞计数和红细胞参数的测定。
溶血会导致红细胞的损失,因此在溶血样本中,红细胞计数和红细胞参数如平均红细胞体积(MCV)和红细胞分布宽度(RDW)等的测定结果可能会偏低。
此外,溶血还可能导致红细胞形态的改变,如出现变形红细胞、奇形红细胞等,这可能会影响红细胞形态学检测结果的判断。
溶血还会对一些与红细胞相关的生化指标产生影响。
例如,溶血会使得血浆中游离铁的浓度升高,并导致血肌酐水平的升高。
此外,溶血还可能导致细胞内的酶的释放,如天冬氨酸转氨酶(AST)、乳酸脱氢酶(LDH)等的浓度升高,这些酶的升高值可能是红细胞内酶的释放所致。
在一些特定的检验项目中,溶血会对结果产生特殊的影响。
例如,溶血会影响凝血功能检查,尤其是溶血产物如游离血红蛋白对凝血酶原时间(PT)和活化部分凝血酶时间(APTT)的活性有抑制作用。
此外,溶血还可能使得血浆中溶血素的浓度升高,进而影响免疫学检验的结果。
在临床实践中,一旦发现样本出现溶血现象,通常需要重新采集样本以获得准确的结果。
此外,在进行一些特定检验时,也需要注意避免溶血的发生。
例如,为了避免红细胞溶血,血液样本采集时应避免使用针头过小或过长,采血时要迅速而轻柔,避免过度抽吸,同时也要注意避免样本在采集、运输和保存过程中受到外力的振动和震荡。
总之,溶血标本对检验项目有一定的影响,特别是与红细胞相关的检验项目。
盘点标本溶血对临床检验结果的影响在临床检验中,标本的质量和准确性是确保结果正确性的关键因素之一。
然而,在某些情况下,标本可能会受到各种因素的影响,其中包括样本处理和收集方法、运输条件以及储存时间等。
其中一个常见问题就是标本溶血,这是指红细胞破裂并释放出血红蛋白和其他细胞成分的过程。
虽然标本溶血是一个常见的问题,但它对临床检验结果的影响却经常被低估。
当标本发生溶血时,红细胞内的成分会释放出来,从而导致血液中的许多参数发生变化,比如溶血还可能使得血液中的LDH、ALT、AST、CK等酶类的浓度升高等,这些酶类在诊断某些疾病时具有重要作用。
以下为大家简要科普产生标本溶血的原因、盘点标本溶血对临床检验结果的危害以及如何规避标本溶血的出现等相关知识点。
一、产生标本溶血的原因(一)机械性损伤机械性损伤是引起标本溶血的最常见原因之一。
注射器或容器内不干净,使用压脉带时间过长,采血时进针不明确来回探针造成血肿,抽血后未取下针头直接将血液注入容器内,将内含血液的容器剧烈混匀等均会引起标本溶血。
(二)温度变化温度也是引起标本溶血的重要原因。
当标本受到极端的高温或低温时,红细胞的细胞膜会变得不稳定,从而容易破裂。
因此,在采集标本后应该尽快将其存放在合适的环境中,避免受到过高或过低的温度影响。
(三)化学试剂一些化学试剂也会引起标本溶血。
例如,强酸、强碱、重金属离子、高浓度酒精等物质会破坏红细胞的膜结构,导致细胞溶解。
因此,在实验室中进行化学分析时应该注意使用正确的试剂浓度和操作方法,避免对样品造成不必要的伤害。
(四)离心过程在离心过程中,标本经历了高速旋转和惯性力的作用,这会导致红细胞膜的破裂,从而引起标本溶血。
因此,进行离心操作时应该选择适当的离心条件,并且避免过度离心。
(五)血管通路和针头尺寸在采集标本时,血管通路和针头尺寸也是影响标本溶血的因素之一。
使用过小的针头或在相同的血管通路上采集多个样本都可能会造成血管壁受损,导致大量的细胞破裂和标本溶血。
溶血现象对临床生化检验项目的影响
溶血现象是指红细胞在体外环境中发生破坏,导致血红蛋白溢出到血浆中。
溶血现象
可能会影响临床生化检验的结果和解释。
1. 血红蛋白测定:溶血会导致血浆中血红蛋白浓度升高,从而影响血红蛋白测定的
准确性。
如果溶血现象较严重,血红蛋白测定结果可能明显偏高,导致对贫血的判断出现
误差。
2. 肝功能检测:溶血可导致血浆中的丙氨酸氨基转移酶(ALT)和天冬氨酸氨基转移酶(AST)等肝功能指标升高。
这是因为血红蛋白破坏后,释放到血浆中的铁离子可反应生成
自由基,进而损伤肝细胞,导致ALT和AST的释放增加。
3. 肾功能检测:溶血会导致血清尿素氮(BUN)和肌酐等肾功能指标升高。
溶血释放的
游离血红蛋白会经由肾小球滤过进入肾单位,被肾小管上皮细胞内的蛋白吞噬,产生内吞体,形成不同直径的管型。
这些内吞体聚集可导致肾单位的堵塞,阻碍尿液的正常排出,
从而影响了肾功能的测定。
4. 血脂检测:溶血会导致血浆中游离脂肪酸浓度升高。
溶血现象会破坏红细胞内的
脂质屏障,释放血浆中的脂质成分,使得血浆中游离脂肪酸浓度升高。
这会对血脂检测结
果的准确性产生影响。
溶血现象对临床生化检验项目的影响是显而易见的。
临床医生在解释这些检测结果时,应考虑到溶血现象的影响,并结合患者的临床情况进行综合判断和诊断。
在有溶血现象的
情况下,医生可以参考其他血液学指标和临床表现,以减少误诊、漏诊的发生。
溶血现象对血液检验结果的影响分析目的:分析溶血现象对血液检验结果的影响。
方法:资料选取2013年9月-2014年9月于本院进行健康体检的正常者102例,所有体检者均采集5ml静脉血液,其后分别装入两个试管内,按照溶血与否,分成对照组与对照组两组,对照组予室温自然分离和规范离心,研究组予人工溶血并规范离心分离,对比分析两组检验结果。
结果:研究组AST、ALP、LDH、CHOL、K+检测值均高于对照组,且ALP检测值低于对照组,比较差异均具统计学意义(P<0.05)。
结论:溶血现象会对血液检验结果造成影响,易造成血液检查组中多项指标发生变化。
标签:溶血现象;临床价值;血液检验溶血现象是指血液中的红细胞遭到破坏,导致血红蛋白从红细胞内流出,其易在血液生化检验中出现,进而对血液检验结果造成影响[1]。
本研究采集102例于本院进行健康体检者的静脉血液,分析溶血现象对血液检查造成的影响,现将结果报告如下:1.资料与方法1.1一般资料资料随机选取2013年9月-2014年9月于本院进行健康体检的正常者共102例,男女比例62:40,年龄21-55岁,平均(37.27±13.08)岁,按照不用溶血方式分为研究组和对照组。
资料选取体检者的性别、年龄等基线资料,均不会对本研究的结果造成影响,具有重要的实验价值。
1.2方法采集与分组方法:98例体检者均采集5ml静脉血液,其后分别装入两个试管内。
予以室温下自然分离,30min后行离心机(湘仪离心机7DB5-WS)规范离心,时间为10min,速度为1200r/min,待血清分离后提取血清1ml作为对照组。
在人工溶血后行离心机规范离心,时间为10min,速度为1200r/min,待血清分离后提取血清1ml作为为研究组。
两组标本的采集、处理以及检验均由具有专业经验的人员完成,尽可能一次性采集血液标本。
检测方法:对照组应用生化血液分析仪(国产迈瑞400全自动生化仪)检验血清标本,分析标本中谷草转氨酶(AST)、碱性磷酸酶(ALP)、谷丙转氨酶(ALT)、肌酐(Cr)、乳酸脱氢酶(LDH)、尿素氮(BUN)、总胆固醇(CHOL)、血尿酸(UA)、甘油三酯(TG)、葡萄糖(GLU);行电解质分析仪(南京攀事达电子仪器有限公司)检查血清标本中钾离子(K+)浓度。
溶血对生化检验结果的影响
离子测定:红细胞内的K离子浓度显著高于血清中K离子浓度,红细胞内的Na离子浓度明显低于血清中Na离子浓度。
溶血使K、Cl、Ca的测定结果增高,Na、P、Mg的测定结果降低。
溶血时K↑,P↓有极显著性意义。
(参考值:K3.5~5.5 Na 135~147 Cl 95~110 Ca 2.1~2.8 P 0.8~1.45 Mg0.7~1.42 CO2 20~29)
Glu测定:溶血时Glu的测定结果与溶血程度呈负相关,使Glu的测定结果降低。
(参考值:空腹糖3.6~6.1)
肾功能测定:溶血对肾功能BUN、Crea和Urea的测定结果差别无显著性意义。
(参考值:BUN1.8~8.0 CREA12.0~133.2 UA 0~420 Cys-C 0~1.03)
酶类测定:ALT↑显著, CK、CK-MB的测定结果增高但不显著;GGT的测定无影响。
(参考值:ALT 0~50 AST 0~50 GGT 0~50 ALP 0~120 CK 0~195 CK-MB 0~25
LDH 0~240 MAO 0~12 ADA 4~24 AFU 0~40)
蛋白质测定:溶血使红细胞内的血红蛋白等进入血清中,TP↑显著,ALB的测定无影响。
(参考值:TP 60~85 A/G1.1~2.5 )
血脂测定:溶血对血脂的测定结果影响无显著性意义。
(参考值:CHO 2.3~5.8 HDL 0.7~2.2 LDL 1.2~3.3 APA 0.9~1.6 APB 0.6~1.1 LPα0~40)
CO2的测定:溶血使CO2↓有极显著性意义。