毛衫检验标准.doc
- 格式:doc
- 大小:95.02 KB
- 文档页数:5
毛衫在查货中需注意的问题
1、进行抽箱时清点总箱数,抽箱后需进行尺码核对,查看跟单记录和工艺单,看成品是否按区域装箱,(如填写按区域装箱还需核对每箱有无色差,有里布的毛衫也要进行色差核对)。
2、拿到成品先和样衣进行颜色和工艺的核对,再确认吊牌和内标是否一致,查看衣片是否有极光和污渍。
3、核对衣片正面,领子是否圆顺,领圈、肩缝、袖笼、袖底缝、侧缝有无漏针,跳针,破洞等现象(检查完正面还需检验成品反面以上的问题)。
4、核对衣片各个套口弹性(如拉一下衣片的侧缝弹性是否达标)。
5、前后片以及袖笼的面料纹路是否对齐、对称,衣身是否有疵布,勾丝。
下摆罗纹有无歪斜、高低和凹口。
6、两袖子长度,大小是否一样。
袖罗纹有无歪斜,勾丝。
7、有拉链的毛衫要多拉拉链,注意门襟是否歪斜、漏针,拉链有无起拱,外漏。
拉链止口有无脱线现象。
羊毛衫(毛针织品)质量基本要求及验收规则范围:1、羊毛衫产品质量在符合国家强制性标准GB18401-2010、纺织行业标准FZ/T73018-2002及服装成品出厂检验规则FZ/T80004-2006标准的基础上,应符合卡奴迪路服饰股份有限公司确认过的样品及企业工艺文件的规定。
2、本标准适用于鉴定精、粗梳纯毛针织品和含毛30%及以上的毛混纺针织品的品质。
目的:1、使生产的产品质量有据可依,标准统一。
2、促使供应商对产品要求有清楚的认识,能准确把控好产品的生产过程。
3、使产品质量更能满足市场需求,提高公司效益。
适用范围:本要求适用于“CANUDILO”、“C.H”的产品质量要求。
分类:1、按品种可分为:开衫、套衫、背心类;裤子、裙子类;内衣类;袜子类;小件服饰类(包括帽子、围巾、手套等)。
2、按洗涤可分为:干洗类;小心手洗类;可机洗类。
要求内容:1、原、辅料材料规定1.1.面、辅料材料规定1.2.原料:选用适合于我司的毛织面料的纱线。
.1.3.钮扣、拉链及附件:采用适合所用原料的钮扣(装饰扣除外),拉链用金属附件,无残疵。
钮扣、附件经洗涤和熨烫后不变形、不变色、不沾色、不生锈。
必须做防碱、防酸处理。
1.4.缝线:采用强力、缩率、色泽与面料相适宜的缝线,装饰线除外。
1.5.钉商标线应与商标底色、面料色相宜。
2.产品内在质量要求3、外观要求3.1款式,花型,表面外观,色泽,手感,做工等与确认样及确认意见相符.3.2色差规定:单件产品主料之间色差在4-5级,主副料之间色差4级,同批色差控制在4级.3.3纹路歪斜率不大于4%。
3.4:缝制应牢固,线迹平直、松紧适宜,不跳针、不浮线、不脱线、不断线,除驳接口驳线外,其它部位不可有驳线。
3.5套口时同件衣服不得超过2个以上的单毛。
3.6同件衣服不得超过2个以上的纱线接头。
3.7夹底处需用手针加固。
3.8内拉链贴领口处、拉链贴底需做手缝。
3.9领要端正,门襟平直,衣身平整,不扭曲,不歪斜。
A.Q.L.介紹一. A.Q.L.的抽樣計劃是根據機率計算得來的,它有著嚴格的論證和科學性:1. 樣本大小,LOT SIZE的大小畫分為:LOT SIZE 是生產出來的實際數量,並非ORDER數量,這也是查FINAL需要有80%包裝的原因。
2. 樣本大小為:5,8,13,20,32,50,80,125等幾個級別,驗貨之累計數量應該是以上中的一個,不可偏離這個固定數目,每個LEVEL,其實是樣本的大小,LEVEL高,則樣本大,紡織品采用LEVEL1和LEVEL2。
3. 疵點數:回應了質量標準,A.Q.L合適的給予了一個整數供劃分是否OK。
1. A.Q.L.是被廣泛承認的質量標準,在紡織品貿易中是QC查貨的必要標準。
5. DOUBLE PLAN:當抽查第一批樣本時,有疵衫數量恰在接受與不接受之間時,要有針對性地去再抽查,比如尺寸的某一個位置普遍不OK,則可以其他位置不用再查。
只再查此位置。
6. 貨品一旦REJECT,已完成貨品廠方須要100%翻工,QC也需要再重新再查驗一次,RE-FINAL廠方還需要做工到100%包裝。
二.以上第二點是關於造工(WORKMANSHIP)方面的標準,至於尺寸則使用A.Q.L.4.0 SPECIAL-INSPECTION S-4 NORMAL ,但是如因IN-LINE尺寸不OK,則FINAL要用A.Q.L.4.0 LEVEL 2 TIGHTENED 來重查有問題的部位的尺寸。
三.中期中各其它工序的查貨標準1.織機採用AQL10.0;布料採用AQL6.52.縫盤,挑撞採用AQL6.53.其它:各工序對于不可彌補的問題(如太爛,織機字碼差)其比例應低于FINAL 的AQL最大接受數三分之一如2件AQL4.03件大疵點是最大可收貨數量,則織機中只能有1件(3*1/3)***現我們採用的標準如下(AQL2.5)大貨數量查貨數量可容忍嚴重錯誤51-90 5 091-150 5 0151-280 20 1281-500 20 1501-1200 32 21201-3200 50 33201-10000 80 510001-35000 125 7嚴重錯誤,即非業內人士都能察覺的,消費者不會接受的;經使用后問題會出現的,三個非嚴重錯誤出現在同一成品上,例如:爛衫,色差,錯顏色組合。
前言本标准修改采用国际羊毛局标准TWC K1:2000《针织服饰类产品》与TWC K1:00:2的主要差异如下:-按照我国产品标准的编写程序进行编写;一产品分类由7类改为5类;-根据我国国情和相关法规增加对产品安全性的要求;—洗涤分类分为于洗类、小心手洗类、可机洗类3类;—纯毛产品允许含有非毛纤维的相关规定,与我国的毛纺产品标准协调一致,并增加一些具体规定;一外观质量评等的内容比较细化;—试验方法采用已转化为我国国家标准或行业标准的试验方法标准;-检验规则、包装标志等内容符合我国国情和相关法规。
本标准代替FZ/T 73003-1991《精梳毛针织平》、FZ/T 73004-1991《粗梳毛针织品》和FZ/T 24006-1995《精梳轻薄型针织品》。
本标准的优等品相当于国际先进水平,一等品相当于国际一般水平。
本标准与FZ/T 73003-1991、FZ/T 73004-1991、FZ/T 24006-1995相比主要变化如下:—将原《精梳毛针织品》《粗梳毛针织品》和《精梳轻薄型毛针织品》三个标准文本,合并为一个标准文本;—适用范围为:适用于精、粗梳纯毛针织品和含毛3%及以上的毛混纺针织品;一增加了毛针织品的品种分类和洗涤方式分类;—技术要求中增加对产品安全性的要求;-产品等级分为优、一、二等品3个品等;-以内在质量和外观质量为产品定等依据。
内在质量评等中对纯毛产品的纤维含量有更为详细的补充规定,取消腋下接缝强力考核指标,单件重量偏差率改为按供需双方合约规定,并按产物,质量及扭斜角的评等规定,并简化了有关条文;-检验规则中简化相关内容,增加对批量检验的判定规定;一包装标志中增加对毛针织品规格尺寸的标注规定。
本标准的附录A是规范性附录。
本标准由中国纺织工业协会提出。
本标准由全国纺织品标准化技术委员会毛纺织分会(CSBTS/TC 209/SC3)归口。
本标准由北京毛纺织科学研究所负责起草。
本标准主要起草人:陈继红、孙寿椿、李立荣。
针织服装一、外观检验:1、粗幼纱、色差、污渍、走纱、破损、起蛇仔、暗横、起毛头、手感;2、领圈平服,领圈夹圈要圆顺.二、布质检验:缩水、甩色、扁机领、罗纹拉架对色程度和质地。
三:尺寸检验:严格按照尺寸表。
四:对称检验:衫:1、领尖大小,领骨是否相对;2、两膊、两夹圈的阔度;3、两袖长短、袖口宽窄;4、两侧长短,脚叉长短。
裤:1、裤腿长短,宽窄,裤脚宽窄;2、左右插袋高低、袋口大小,后袋左右边长短。
五、做工检验:衫:1、各部位线路要顺直,整齐牢固,松紧适宜,不准有浮线、断线、跳线现象驳线现象不可太多且不能出现在显眼的位置,针距不能过疏或过密;2、上领、埋夹手势要均匀,避免领窝、夹圈容位过多;3、翻领款常见疵点:领筒歪斜,底筒外露,领边走纱,筒面不平服,领嘴高低,领尖大小;4、圆领常见疵点:领位歪斜大小边,领口起波浪,领驳骨外露;5、夹顶要顺直不起角;6、袋口要平直,袋口止口要清剪;7、冚脚多余止口要清剪;8、衫脚两侧不可起喇叭,叉款不可高低脚;9、冚条不可粗细不匀,不可太多太紧导致束起衫身布;10、哈梭+A22不可太多驳口,留意线尾清剪;11、底面线要松紧适宜,全部骨位不可起皱(特别是领圈、夹圈、脚围;12、钮门定位要准,开刀利落无线毛,钮门线平整无散口,不可起鼓起,打钮位要准,钮线不可过松过长。
裤:1、后袋留意做工不可歪斜,袋口要平直;2、裤头冚线要平行,不得弯曲,不得宽窄不均;3、打枣粗幼长短及位置要合于要求。
六、整烫检验:1、部位整烫平服,无烫黄、激光、水渍、脏污等;2、线头要彻底清剪。
七、物料检验:1、唛头位置及车缝效果,挂牌是否正确,有无遗漏,胶袋质地;2、棉绳对色度,丈根厚薄及松紧度,落朴效果;3、全部按照物料单指示。
八、包装检验:折叠端正平服,严格按照包装指示单。
毛衫一、外观检验:粗幼毛、飞毛、起毛团、起蛇仔、混毛色不均匀,漏针、衫身松散不够结实、洗水柔软度不够、起白痕(件染不均)、污渍.二、尺寸检验:严格按照尺寸表。
毛衫检验标准一、外观检验:1、粗细纱、色差、污渍、走纱、破损、起蛇仔、暗横、起毛头、手感;2、领圈夹圈要平服、圆顺。
二、布质检验:缩水、色差、扁机领、罗纹拉架对色程度和质地。
三、尺寸检验:严格按照尺寸表。
四、对称检验:衫:1、领尖大小,领骨是否相对;2、两肩、两夹圈的阔度;3、两袖长短、袖口宽窄;4、两侧长短,脚叉长短。
裤:1、裤腿长短,宽窄,裤脚宽窄2、左右插袋高低、袋口大小,后袋左右边长短。
五、做工检验:1、各部位线路顺直,整齐牢固,松紧适宜,不准有浮线、断线、跳线现象,驳线不可太多且不能出现在显眼的位置,针距不能过疏或过密;2、上领、埋夹手势要均匀,避免领窝、夹圈容位过多3、翻领款常见疵点:领筒歪斜,底筒外露,领边走纱,筒面不平服,领嘴高低,领尖大小;4、圆领常见疵点:领位歪斜大小边,领口起波浪,领驳骨外露;5、夹顶要顺直不起角;6、袋口要平直,袋口止口要清剪;7、冚脚多余止口要清剪;8、衫脚两侧不可起喇叭,侧下开叉款不可高低脚;9 、冚条不可粗细不匀,不可太多太紧导致束起衫身布;10、哈梭线不可太多驳口,留意线头清剪11、底面线要松紧适宜,全部骨位不可起皱(特别是领圈、夹圈、脚围);12、钮门定位准确,开刀利落无线毛,钮门线平整无散口,钮线不可过松过长。
裤:1、后袋留意做工不可歪斜,袋口要平直2、裤头冚线要平行,不得弯曲,不得宽窄不均;3、打枣粗细长短及位置要合乎要求。
六、整烫检验:1、部位整烫平服,无烫黄、极光、水渍、脏污等;2、线头要彻底清剪。
七、物料检验1、唛头位置及车缝效果,挂牌是否正确,有无遗漏,胶袋质地;2、棉绳对色度,丈根厚薄及松紧度,落朴效果;3、全部按照物料单指示。
八、包装检验:折叠端正平服,严格按照包装指示单九、毛衫流程基本流程: 订毛—织片—查片—缝盘—挑撞—照灯—查补—洗水—烫衣—车唛—初查—补衣—复查—总查—烫衣—挂牌—包装。
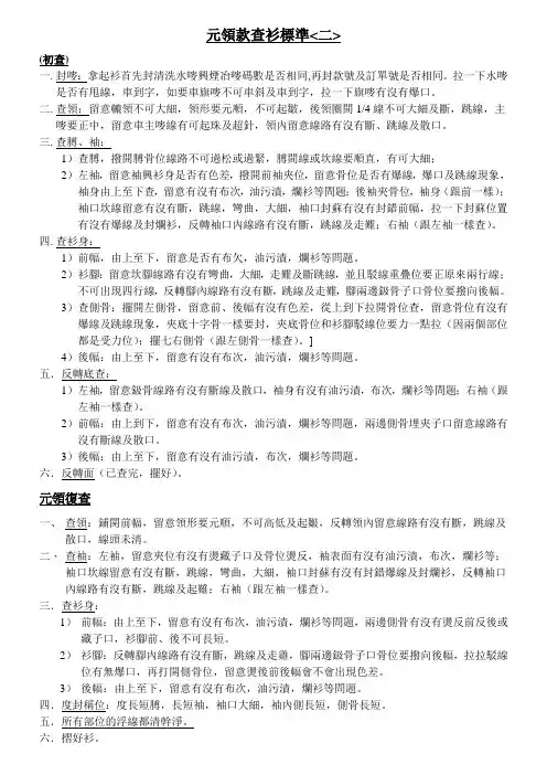
(初查)一.封嘜:拿起衫首先封清洗水嘜興煙冶嘜碼數是否相同,再封款號及訂單號是否相同。
拉一下水嘜是否有甩線,車到字,如要車旗嘜不可車斜及車到字,拉一下旗嘜有沒有爆口。
二.查領:留意轆領不可大細,領形要元順,不可起皺,後領圈間1/4線不可大細及斷,跳線,主嘜要正中,留意車主嘜線有可起珠及超針,領內留意線路有沒有斷、跳線及散口。
三.查膊、袖:1)查膊,撥開膊骨位線路不可過松或過緊,膊間線或坎線要順直,有可大細;2)左袖,留意袖興衫身是否有色差,撥開前袖夾位,留意骨位是否有爆線,爆口及跳線現象,袖身由上至下查,留意有沒有布次,油污漬,爛衫等問題;後袖夾骨位,袖身(跟前一樣);袖口坎線留意有沒有斷,跳線,彎曲,大細,袖口封蘇有沒有封錯前幅,拉一下封蘇位置有沒有爆線及封爛衫,反轉袖口內線路有沒有斷,跳線及走難;右袖(跟左袖一樣查)。
四.查衫身:1)前幅,由上至下,留意是否有布欠,油污漬,爛衫等問題。
2)衫腳:留意坎腳線路有沒有彎曲,大細,走難及斷跳線,並且駁線重疊位要正原來兩行線;不可出現四行線,反轉腳內線路有沒有斷,跳線及走難,腳兩邊鈒骨子口骨位要撥向後幅。
3)查側骨:擺開左側骨,留意前、後幅有沒有色差,從上到下拉開骨位查,留意骨位有沒有爆線及跳線現象,夾底十字骨一樣要封,夾底骨位和衫腳駁線位要力一點拉(因兩個部位都是受力位);擺七右側骨(跟左側骨一樣查)。
]4)後幅:由上至下,留意有沒有布次,油污漬,爛衫等問題。
五.反轉底查:1)左袖,留意鈒骨線路有沒有斷線及散口,袖身有沒有油污漬,布次,爛衫等問題;右袖(跟左袖一樣查)。
2)前幅:由上到下,留意有沒有布次,油污漬,爛衫等問題,兩邊側骨埋夾子口留意線路有沒有斷線及散口。
3)後幅:由上至下,留意有沒有油污漬,布次,爛衫等問題。
六.反轉面(已查完,擺好)。
元領復查一、查領:鋪開前幅,留意領形要元順,不可高低及起皺,反轉領內留意線路有沒有斷,跳線及散口,線頭未清。
羊绒衫质检报告前言羊绒衫作为一种高档的服饰,其舒适、保暖的特性备受消费者的青睐。
为了确保羊绒衫的质量符合消费者的期望,本文对羊绒衫的质量进行了严格的检测和评估,并将结果进行详细报告。
检测目标本次质检主要针对羊绒衫的外观、尺寸、材质、工艺以及洗涤特性进行检测。
检测方法羊绒衫的检测主要采用了以下方法:1.目测检查:对羊绒衫的外观进行检查,包括衣物的色泽、面料的光泽度、线头的整齐度等。
2.尺寸测量:通过测量衣物的长、宽、袖长等尺寸,判断衣物的合适程度。
3.织物成分鉴定:利用化学测试方法,分析衣物中羊绒的含量,并检测是否掺杂其他纤维。
4.物理性能测试:包括羊绒衫的抗拉强度、撕裂强度、抗磨性等物理性能的测试。
5.洗涤特性测试:对羊绒衫进行多次洗涤后,检测其收缩率、变形率等洗涤特性。
检测结果外观检测通过目测检查,发现羊绒衫的色泽均匀,光泽度良好,没有明显的色差。
线头整齐且牢固,没有开线等问题。
总体来说,羊绒衫的外观质量较好。
尺寸检测羊绒衫的尺寸测量结果如下:•衣长:XXcm•肩宽:XXcm•胸围:XXcm•袖长:XXcm通过与标准尺寸进行比较,羊绒衫的尺寸合适,没有明显的偏差。
材质鉴定经过化学测试,发现羊绒衫中的主要原料为纯羊绒,没有掺杂其他纤维。
羊绒细腻、柔软,并具有良好的保暖性能。
物理性能测试对羊绒衫的物理性能进行测试,结果如下:•抗拉强度:XXN•撕裂强度:XXN•抗磨性:XX次羊绒衫在物理性能方面表现良好,具有较好的耐用性和抗磨性。
洗涤特性测试在经过多次洗涤后,羊绒衫的收缩率为XX%,变形率为XX%。
经洗涤后,羊绒衫仍保持良好的形态和弹性,没有明显变形或缩水现象。
结论经过严格的检测和评估,羊绒衫在外观、尺寸、材质、工艺以及洗涤特性等方面均符合相关标准和消费者的期望。
基于以上测试结果,可以认为该批次的羊绒衫质量良好,可以放心购买和使用。
建议为了进一步提升羊绒衫的质量和竞争力,建议生产商在以下方面进行改进:1.加强线头的固定,确保线头牢固不易开线。
跟单质检|跟单查货标准针织服装一、外观检验:1、粗幼纱、色差、污渍、走纱、破损、起蛇仔、暗横、起毛头、手感;2、领圈平服,领圈夹圈要圆顺。
二、布质检验:缩水、甩色、扁机领、罗纹拉架对色程度和质地.三:尺寸检验:严格按照尺寸表。
四:对称检验:衫:1、领尖大小,领骨是否相对;2、两膊、两夹圈的阔度;3、两袖长短、袖口宽窄;4、两侧长短,脚叉长短。
裤:1、裤腿长短,宽窄,裤脚宽窄;2、左右插袋高低、袋口大小,后袋左右边长短。
五、做工检验:衫:1、各部位线路要顺直,整齐牢固,松紧适宜,不准有浮线、断线、跳线现象驳线现象不可太多且不能出现在显眼的位置,针距不能过疏或过密;2、上领、埋夹手势要均匀,避免领窝、夹圈容位过多;3、翻领款常见疵点:领筒歪斜,底筒外露,领边走纱,筒面不平服,领嘴高低,领尖大小;4、圆领常见疵点:领位歪斜大小边,领口起波浪,领驳骨外露;5、夹顶要顺直不起角;6、袋口要平直,袋口止口要清剪;7、冚脚多余止口要清剪;8、衫脚两侧不可起喇叭,叉款不可高低脚;9、冚条不可粗细不匀,不可太多太紧导致束起衫身布;10、哈梭+A22不可太多驳口,留意线尾清剪;11、底面线要松紧适宜,全部骨位不可起皱(特别是领圈、夹圈、脚围;12、钮门定位要准,开刀利落无线毛,钮门线平整无散口,不可起鼓起,打钮位要准,钮线不可过松过长。
裤:1、后袋留意做工不可歪斜,袋口要平直;2、裤头冚线要平行,不得弯曲,不得宽窄不均;3、打枣粗幼长短及位置要合于要求.六、整烫检验:1、部位整烫平服,无烫黄、激光、水渍、脏污等;2、线头要彻底清剪。
七、物料检验:1、唛头位置及车缝效果,挂牌是否正确,有无遗漏,胶袋质地;2、棉绳对色度,丈根厚薄及松紧度,落朴效果;3、全部按照物料单指示。
八、包装检验:折叠端正平服,严格按照包装指示单。
牛仔一、造型检查:衫形线条明快,领形平服,夹圈、领圈圆顺,夹脚底边顺直;裤形线条流畅,裤筒顺直,前后浪顺直。
羊毛衫质检报告1. 引言羊毛衫作为一种常见的冬季服装,其品质直接关系到消费者的舒适度和使用寿命。
为了确保羊毛衫的质量,进行质检是必不可少的环节。
本质检报告旨在针对羊毛衫的质量进行全面评估和分析,并提供有关质量状况的详细信息。
2. 质检标准羊毛衫的质量标准主要包括以下几个方面: - 织物的柔软度和舒适度 - 线头的牢固度和美观度 - 印花或染色方案的牢固度和颜色均匀度 - 尺寸和外观的一致性 - 产品标签的准确性和完整性 - 可穿着性和舒适性3. 质检过程3.1 织物的柔软度和舒适度测试•使用人工评估和触感测试来评估羊毛衫织物的柔软度和舒适度。
•检查织物是否触感良好,柔软舒适。
3.2 线头的牢固度和美观度测试•视觉检查线头是否牢固并且没有裂口或解开的螺纹。
•使用一定的力度拉扯线头,评估其牢固度。
3.3 印花或染色方案的牢固度和颜色均匀度测试•在水中浸泡样品,检查印花或染色是否褪色。
•使用标准染色度计评估颜色均匀度。
3.4 尺寸和外观的一致性测试•使用尺子和目测判断,检查羊毛衫的尺寸是否符合规格要求。
•视觉检查外观,确保没有瑕疵或缺陷。
3.5 产品标签的准确性和完整性测试•检查产品标签上的信息是否准确和完整。
•确认产品标签是否包含有关织物成分、洗涤指导和生产日期等必要信息。
3.6 可穿着性和舒适性测试•要求测试人员穿着羊毛衫,评估其适合程度和舒适性。
•根据测试人员的反馈和评分,评估羊毛衫的可穿着性。
4. 结果与分析4.1 织物的柔软度和舒适度根据触感测试和人工评估,羊毛衫织物的柔软度和舒适度表现良好。
4.2 线头的牢固度和美观度经过检查,羊毛衫的线头牢固度良好,没有发现任何瑕疵。
4.3 印花或染色方案的牢固度和颜色均匀度在浸泡测试中,羊毛衫的印花和染色方案没有出现明显褪色现象。
使用染色度计测试颜色均匀度时,结果符合标准要求。
4.4 尺寸和外观的一致性羊毛衫的尺寸符合规格要求,外观没有发现任何明显缺陷或瑕疵。
采购毛衣的基本质量要求1、毛料纱线的色牢度要达标。
各部位不可有色差情况,整体色差要一致。
2、克重公差:100%羊绒公差:-3%至3%,其他毛料公差:-3%至5%。
(有时这个标准要视乎具体情况)3、成衣各部位的尺寸规格要达标(依收货尺码表收货)。
公差:宽度1.5CM、身长1.5CM、其他部位公差:0.5-1CM4、纽扣---纽扣漏掉 /破,损坏,缺陷,反倒纽扣/不符规格要求5、纸衬---易熔纸衬必须与每件衣服相匹配,不可起泡,起皱 /有肩衬的衣服,不可把垫伸出下摆的外面6、拉链 ---任何功能不全 /两边的布没有与齿的颜色相匹/拉链车的太紧或太松以至拉链凸起和口袋等不平/拉链拉开后,衣服不好看/拉链边带不平直 /口袋拉链不够平直,以至鼓起口袋的上半部分/铝拉链不可以用/拉链的尺寸与长度应该与衣服使用处的长度相配套,或者符合规定的尺寸要求7、鸡眼或钩----漏了或车错地方/钩和鸡眼脱离中心位置,当固定时,固定点不平直或者讲鼓起来/新金属附件,钩,鸡眼,贴块,铆钉,铁钮,防锈可干或清洁 /尺寸要合适,定位要准确和符合规格。
8、皮带 ---颜色不符要求 /带宽超过规格的1/4“/眼孔的个数未按要求/带的顶端针迹不平坦,或起皱/少了带盼,或盼头不牢/带盼与带尺寸不符,少或多不固定盼/带的长度必须与衣服相对应( 注:中间眼是标准格式 /有托架的衣服,内部托架不得外露,(下摆))/所有金属附件(鸡眼,钩,引带,扣)必须防锈可洗和干洁9、口袋---须平整/对称/色均衡/不可歪斜10、门襟贴---须平整/不可起吊/缝合边不可起鼓/不可烫死起镜11、下摆罗纹---不可起浪须平整/不可有色差上下两段12、袖片---不可有长短袖/须对称(除特殊款式要求)13、成衣表面不接受烫斗所导致的止口印、烫痕、发白及变色现象。
14、成衣如有绣花订珠仔珠片之部位要平服,不接受有漏绣及跳线、抽丝、断纱。
15、成衣印花部位要花型完整,不接受漏印及印花产生的脏污(注意印花材料有可能含有甲醛或甲醛超标)。
毛衫查验流程1)初期检验织片组织和原版对比以及与公司的要求是否敏合,衫片上是否有破洞,漏针,污迹;2)衫片字码是否均匀,是否有稀密路针,侧骨是否有剪刀口,上梭和边针是否有断纱现象;3)上梭字码和过梭字码是否松紧合适,圆筒字码是否有反圆筒现象,袖口边和衫脚边是否起蛇;4)如果是坎毛的就要看坎毛是否坎好,混毛的就要看混毛效果是否OK;5)套口套领和上袖时分针是否均匀,全件缝线松紧合适,不可起耳仔,无特别要求外,缝线色配衫身色;6)手缝挑V咀两边分针是否均匀,拆纱是否干净,勾线头要3-5度,以免松脱,勾完后要拉平服,以免勾紧了凹进去;7)夹底和肩顶加针是否牢固;8)中期检验把衣服打开平铺,看外观整件衣服有没有破洞,漏针,污迹以及上面涉及到的织机,套口,手缝的问题;9)唛头(主唛,尺码唛,洗水唛)种类位置车法是否正确;10)绣花的看绣花位置绣花线颜色是否正确,密度是否均匀,有没有浮线和脱线,里面纸朴是否撕干净;11)印花植绒的看印花位置和印花色是否正确,有没有漏网,拉开面料胶浆会否裂开,植绒会否掉绒,颜色和品类(长绒,短绒)是否正确;12)吊染衣服颜色是否正确,过度是否自然;13)酵素洗水衣服颜色要自然顺畅,不可一团深一团浅;14)车拉链款链牌是否正确,露牙和不露牙的两边是否对称一致,拉链底贴是否正确,拉链顶和拉链尾贴头是否手缝好,拉链上下拉时是否顺畅,拉好拉链后衣服左右对称;15)车皮类皮料不可有针眼,龟裂,要平服;16)闻一下洗水是否有异味,手感和原版要求的手感是否相符;17) 整烫衫型是否OK,领左右是否对称,肩走前走后是否一致,侧骨走后两边大小是否一致,袖子两边和侧骨两边长短是否一致;18) 整件不可烫起镜面,压死,夹圈缝合处不可烫开露缝线,罗纹类不可拉开烫死,让其自然顺烫;19) 平铺度量尺寸,不要移动,身长--胸宽--脚宽—脚高--肩宽--领宽--前领深--后领深--领高—袖长--夹宽--袖肥—袖口宽—袖口高;20) 尾中期检验先看胶袋是否合要求,包装正面挂牌外露—反面是否OK,拆开胶袋看拷贝纸,挂牌方法是否OK,其余检验跟中期一样(抽量各色各码20件衣服);21) 尾期核对纸箱外观印字是否正确,抽量齐色齐码一定数量衣服的尺寸,然后检验衣服如上。
羊毛衫质量指标解析毛衫网讯:作为秋冬季穿着次数最多、穿着面最广的羊毛衫,深受消费者信赖,但有些生产厂家由于对标准不甚了解,在产品的送检过程中,会出现某些质量指标不合格,延误了销售旺季。
在此,我们就检测过程中所要注意到的每项指标一一说明。
一、内在质量指标1、成份:衣服上所标注的成份必须与生产中衣服的实际成份相符合,否则就造成对消费者利益的损害。
2、顶破:顶破指标的大小与纱线的粗细、编织的密度等有关。
顶破强度越大,表明产品使用寿命越长。
顶破强度这项指标反映了产品的坚牢程度。
3、编织密度系数:在适当张力下,对已知线圈数的纱线去除卷曲后,量长称重,求出纱线的线密度,在由纱线的线密度和线圈长度,求出编织密度系数。
这是衡量毛针织物密度的主要参数。
4、起球:羊毛衫在实际穿用与洗涤过程中,不断经受摩擦,其表面的纤维端会露出,呈现许多的毛绒,即为“起毛”。
若这些毛茸在继续穿用中不能及时脱落,就互相纠缠在一起,被揉成许多球形小粒,通常称为“起球”。
羊毛衫起球,会使产品外观质量恶化。
羊毛纤维细软,较易起球。
考核这项指标是控制羊毛衫的起球程度。
起球指标共分为5级,1级最差,5级最好。
优等品不低于3-4级,一等品不低于3级。
一般来讲,细针、细支纱、紧密度的羊毛衫较粗针、粗支纱、松结构的羊毛衫不易起球。
薄型的毛衫多数是平针单面衫,针圈密度较松,易起球。
5、二氯甲烷:二氯甲烷即油脂。
该指标测定羊毛针织品中所含二氯甲烷可溶性物质的成分。
它包括天然羊毛油脂,生产工序中加上的油剂、洗涤剂、特殊处理方法所用的物质如柔软剂等。
生产工序中加的油剂或为了增加产品手感而使用的柔软剂用量掌握不当等,都会使这项指标超标。
这项指标超标过高,会使产品产生异味,手感发黏。
优等品不高于1.5%,一等品不高于1.7%。
6、单件重量偏差率:羊毛针织品以件为单位。
在加工每一件羊毛针织品时,根据使用的纱线粗细、编织的密度等因素设计单件重量。
通过生产加工后,成品的单件重量不能轻于设计重量的4%。
Sportmaster检验员培训手册毛衫检验纺织品检验员培训手册发行: Sportmaster培训中心日期: Aug.19.2012归属:阿瓦诺贸易(上海)有限公司一、毛衣的总体质量要求款式要符合封样,表面无线头及其他杂物。
领形端正,不得歪斜。
门襟挺直,不得扭曲,丝带门襟或内门襟不得外露。
四周平整,无死折痕,无明显极光。
手感柔软,绒面丰满,针路清晰,符合封样要求。
钮扣、按扣、拷扣、拉链、肩带等辅料,其强度及染色牢度必须与使用部位相适应。
无断针及其他金属异物。
二、毛衣检验的操作步骤准备验货资料(PPC/PPS)→产前会→(中期检验)→核查纱线品质、铺料→织片检验→缝盘检验→印、绣花检验→洗水检验→整烫、包装检验→完成中期验货报告→(尾期检验)→索取装箱单→点箱→抽箱→数件数→检验配比→检查箱唛→检查包装→检查标识→检查前身外观→检查对称性→检查里面外观加缝制→检查外面外观加缝制→检查领子缝制→检查袖逢,侧缝缝制→检查袖口→检查下摆→检查绣花→检查尺寸→完成尾期检验报告检查款式的方法按照从上到下、从左到右、从前面到后面、从外面到里面的顺序,以防止某个部位的遗漏。
三、毛衣检验的重点和细节介绍(附图)PPCPPS 在执行大货检验前。
先准备所查款式的验货资料(工艺资料,确认盖章的面铺料样卡,确认盖章的样衣等).大货生产前必须在生产工厂召开产前会,供应商的QC,业务,生产工厂的质量经理,技术经理(服装与面料),生产计划,纸样唛架,机修工,质检,上海办公室的QC ,业务都要参加。
上海办公室的QC必须详细传递订单款式之缝制细节,如:车工:针车用法,配色规定,各类标签位置,品检方向,整烫与包装方法。
核查工厂TOP样和资料。
核查每组生产量与生产计划产前会义后必须填制产前会义记录,所有与会者都要签名以示负责,每人一份。
产前会义记录必须及时归档。
中期检验面料检查:查明实际每色到布量并核对订单量。
查明厂内有无做变退色及缩率之检验。
毛衫检验标准
一、外观检验:
1、粗细纱、色差、污渍、走纱、破损、起蛇仔、暗横、起毛头、手感;
2、领圈夹圈要平服、圆顺。
二、布质检验:
缩水、色差、扁机领、罗纹拉架对色程度和质地。
三:尺寸检验:严格按照尺寸表。
四:对称检验:
衫:1、领尖大小,领骨是否相对;
2、两肩、两夹圈的阔度;
3、两袖长短、袖口宽窄;
4、两侧长短,脚叉长短。
裤:1、裤腿长短,宽窄,裤脚宽窄
2、左右插袋高低、袋口大小,后袋左右边长短。
五、做工检验:
1、各部位线路顺直,整齐牢固,松紧适宜,不准有浮线、断线、跳线现象,驳线不可太多且不能出现在显眼的位置,针距不能过疏或过密;
2、上领、埋夹手势要均匀,避免领窝、夹圈容位过多
3、翻领款常见疵点:领筒歪斜,底筒外露,领边走纱,筒面不平服,领嘴高低,领尖大小;
4、圆领常见疵点:领位歪斜大小边,领口起波浪,领驳骨外露;
5、夹顶要顺直不起角;
6、袋口要平直,袋口止口要清剪;
7、冚脚多余止口要清剪;
8、衫脚两侧不可起喇叭,侧下开叉款不可高低脚;
9、冚条不可粗细不匀,不可太多太紧导致束起衫身布;
10、哈梭线不可太多驳口,留意线头清剪
11、底面线要松紧适宜,全部骨位不可起皱(特别是领圈、夹圈、脚围);
12、钮门定位准确,开刀利落无线毛,钮门线平整无散口,钮线不可过松过长。
裤:1、后袋留意做工不可歪斜,袋口要平直
2、裤头冚线要平行,不得弯曲,不得宽窄不均;
3、打枣粗细长短及位置要合乎要求。
六、整烫检验:
1、部位整烫平服,无烫黄、极光、水渍、脏污等;
2、线头要彻底清剪。
七、物料检验
1、唛头位置及车缝效果,挂牌是否正确,有无遗漏,胶袋质地;
2、棉绳对色度,丈根厚薄及松紧度,落朴效果;
3、全部按照物料单指示。
八、包装检验:
折叠端正平服,严格按照包装指示单
毛衫流程
基本流程: 订毛---织片—查片--缝盘—挑撞—照灯--查补—洗水—烫衣—车唛—初查—补衣—复查—总查—烫衣—挂牌—包装
- 织片: 易出现疵点: 字码疏结/花针/单毛/驳毛/扯旗/粗幼毛/花毛/抽筋/
- 查片: 是否错色错缸,嚗吼/单毛等
- 缝盘: 6/8/10/16/18/20/22/24针盘,可能出现缝线太紧/太松(起耳仔),跳线,漏眼等情况
- 挑撞: 拆纱口/修口; 挑口(挑生口); 手针编织或缝生口,例,直贴脚位有否偏松或紧,杏领嘴撞得是否美观.
- 补衣: 洗水前的一个工序,有此疵点比如嚗吼,如果洗水前不进行修补,洗水后衫片缩水,孔眼小或又因毛料关系甚至孔眼洗烂越洗越烂,至使后期工作难做.
- 洗水: 目的: 去污渍/油渍,起毛效果,手感的软硬度,间色固色度,去异味.
疵点: 时间长太厚太溶,缺弹性,时间短则缺质感,太薄,起毛不够,有异味.
- 烫衣: A/ 棉类/人造毛易起镜,且棉类多次烫后会造成死棉/
B/ 烫工过气要平均,如非,柳条,四平,丝等容易上下深浅色,漏烫也会有此现象.
- 查: 洗水前; 车唛后初查(剪线头/去污等); 复查(包装前)
- 补: 照灯; 洗水前; 包装前
- 包装: 根据客人指示对衣衫进行挂卡/折迭/装箱,具体动作见后叙
每间厂的流程根据其实际需要可能有少许差异,但大同小异,跟单要对所自跟进的样办或大货进行具体跟进,当生产过程有任何情况出现要实时同有关部门或人员沟通,并作妥善处理解决.
常用产品执行标准明细表
常用产品执行标准明细表(更新日期
2011-04-13)
织类。