主网初步设计概算评审细则(2013版定额)2018-8-5
- 格式:xls
- 大小:493.50 KB
- 文档页数:3
山东省建设工程初步设计审查实施细则第一条为加强我省大中型建设工程初步设计审批、审查管理,规范审批、审查程序,提高工程质量,节约投资,根据《中华人民共和国建筑法》、《建设工程质量管理条例》、《建设工程勘察设计管理条例》和《山东省建设工程勘察设计管理条例》等法规,结合本省实际,制定本实施细则。
第二条凡在本省行政区域内从事建设工程初步设计及其相关活动的部门和单位,均须遵守本细则。
第三条本细则所称初步设计是指有关单位和工程技术人员,在工程建设可行性研究报告批准后,进一步认证项目在技术上和经济上的科学性与合理性,编制设计文件以便取得最大社会效益、环境效益和经济效益的重要的基本建设活动过程。
第四条凡是中型及以上的建设工程,均应编制初步设计文件;技术复杂、政府投资或者备案立项的小型建设项目和利用世行贷款、亚行贷款、国债资金的小型建设项目应编制初步设计文件;分期建设的按立项核准及规划审批等相关文件确定;其中技术简单的小型建设项目可以方案设计代替初步设计文件。
建设工程项目具体划分标准按照现行国家建设项目设计规模划分标准执行。
第五条各级城乡建设行政主管部门负责建设工程初步设计管理工作。
初步设计实行分级审查管理制度。
省城乡建设行政主管部门负责下列项目初步设计审批、审查与管理:(一)审批政府投资或者备案立项的大中型建设工程项目初步设计文件;(二)审批管理市政工程:利用世行贷款、亚行贷款、国债资金的建设项目;大中型城市供水、排水、煤气、供热、道路、桥梁、地铁、垃圾处理等市政工程。
(三)审查管理建筑工程:单体在8万平方米以上、高度超过100米的民用建筑工程;超限建筑工程;大型公共建筑(含地下空间)工程。
其他建设项目的初步设计文件由各设区市城乡建设行政主管部门组织审批、审查管理。
具体管理细则由设区市城乡建设行政主管部门制定。
第六条初步设计文件的编制原则(一)符合国家和地方相关法律、法规,严格执行规划、用地、环保、消防、人防、抗震、卫生、绿化和节能等要求和批复。
初步设计评审(内审)管理要求参与评审的单位建设部、发展策划部、财务部、安质部、营销部、运检技术部、调控中心、物资部、信通公司、经研所、设计单位。
评审流程评审计划管理:每月20日前通过e基建2.0平台上报次月的输变电工程初设评审计划。
初步设计审查要点总的部分、电力系统部分、变电一次部分、变电二次部分、线路部分、土建部分、工程造价部分。
一、总的部分审查工程设计依据文件,工程建设规模,设计范围,审查站址条件勘探,线路走廊设计,主要技术方案及设计原则。
建设部1.审查变电站站址和输电线路走廊地方政府支持性文件。
2.审查变电站站址,充分考虑可能涉及相关协调问题,考虑周边环境发展及站址标高,考虑四通一平、防汛、防震要求。
3.审查主要经济指标。
4.审查工程造价分析。
二、电力系统部分审查系统发展规划,变电站负荷、出线,主变压器参数选择、主接线选择、无功补偿、中性点接地方式、系统阻抗、谐波计算内容。
三、变电一次部分审查工程电气主接线、短路电流计算及主设备参数选择、绝缘配合及过电压保护、电气平面总布置及配电装置、站用电及照明、防雷接地、电缆敷设设计。
建设部1.审查设备型式、数量合理,满足施工、生产需求。
2.审查各级电压出线走廊。
3.审查电气总布置是否合理,占地是否优化,扩建工程是否需要征地。
4.审查GIS设备的母线隔离开关设置是否合理,后期扩建对运行设备影响。
5.审查高压配电装置型式选择,明确扩建方向,高压配电装置的间隔配置及远近期结合是否合理。
四、变电二次部分审查工程监控系统、保护及自动装置、二次设备配置、直流系统、对时系统、安全监视系统设计、调度自动化、调度监控系统、工程通信设计。
五、土建部分审查土建总平面布置、竖向布置及土方工程、地基处理、建构筑物、暖通空调、水工部分、消防、设备运输部分设计。
建设部1.审查变电站总平面布置规模设计合理,无堵死扩建的可能,节约占地并结合自然地形布置,尽量减少土(石)方量。
2.审查进站道路的引入方向及长度。
《电网工程建设预算编制与计算规定》使用指南电力工程造价与定额管理总站2014年8月目录前言2013年8月,国家能源局以国能电力[2013]289号文批准了“2013版电力建设工程定额和费用计算规定”,为了使广大从业人员尽快了解、熟悉和掌握2013年版《电网工程建设预算编制与计算规定》(以下简称“预规”),电力工程造价与定额管理总站组织业内专家编制了《电网工程建设预算编制与计算规定使用指南》(以下简称《使用指南》)。
本《使用指南》能够有效帮助大家正确理解和使用新版定额及新预规,依规合理计取各项建筑安装工程费用和其他费用。
《使用指南》重点就定额总体价格水平的确定,各项建筑安装费用和其它费用的项目设置,各项目的计算公式和计算标准以及它们在使用过程中应注意的问题等,做了较为详尽的阐述和说明。
其主要内容包括修编概述(编制过程、主要特点、修编原则、主要变化)、总则、术语、建设预算费用构成及计算规定、建设预算费用性质划分、建设预算项目划分、建设预算编制办法、进口设备工程费计算办法等几个部分。
另外,为便于使用者更好的了解和学习国家有关工程造价方面的法律、法规、政策,促进其独立思考和解决工作中的相关问题的能力,在本《使用指南》最后部分以附录形式列出了近期国家有关行政主管部门颁发的文件供大家参考。
本《使用指南》在编写过程中,先后以多种形式进行了广泛的意见征求,认真听取和采纳了多方意见和建议。
所有这些工作,均对本《使用指南》的顺利完成打下了坚实基础。
在此,谨对为本书编写工作付出辛勤努力和给予无私帮助的单位及个人表示由衷的谢意。
同时,由于受时间和能力所限,对本《使用指南》中存在的疏落和不当之处,敬请批评指正。
意见反馈电话:邮箱:本《使用指南》由电力工程造价与定额管理总站负责解释。
主要编写人:主要审查人:第一章修编概述为了适应技术快速进步的要求,科学反映工程设计与“新设备、新材料、新工艺”条件下工程建设中各生产要素消耗数量的变化,动态跟进与及时调整要素市场价格,并将国家最新的有关工程造价管理方面的法律、法规、规章、制度及标准及时落实到电力工程计价依据体系当中去,促进电力建设工程造价的合理确定与有效控制。
国家电网公司输变电工程初步设计评审管理办法国家电网公司输变电工程初步设计评审治理方法第一章总则第一条为加大公司输变电工程初步设计评审治理工作,规范工作流程,提升质量和效率,加大工程造价操纵和工程设计质量,依据《国家电网公司基建技经治理通用规定》和有关规章制度,特制定本方法。
第二条本方法规定了输变电工程初步设计评审时期各有关单位和部门的工作职责,评审、批复工作流程,打算治理,评审文件治理,评判与考核,信息反馈等全过程治理内容。
第三条本方法适用于国家电网公司系统投资35千伏(含新建变电站同期配套10千伏送电线路工程)及以上输变电工程初步设计的评审治理,其它工程参照执行。
第四条初步设计评审的总体要求是依据可行性研究的方案和投资估算,开展输变电工程建设方案的技术经济分析和评判,选择和举荐安全可靠、技术先进、造价合理的设计方案,实现提升设计质量、操纵工程造价。
第二章职责分工第五条国网基建部治理职责(一)负责公司系统输变电工程初步设计评审工作归口治理,建立初步设计评审和批复治理体系,制定治理制度;(二)负责初步设计评审单位资格治理;(三)负责公司系统初步设计评审打算治理;(四)负责220千伏规模及以上工程初步设计评审和批复;(五)负责初步设计评审工作的监督、考核和评判工作;(六)推动初步设计评审工作标准化、信息化治理。
第六条省公司级单位(包括省(自治区、直辖市)电力公司和直属建设公司,以下同)基建治理部门治理职责(一)贯彻落实公司初步设计评审工作有关要求,负责所辖业务范畴内输变电工程初步设计评审工作治理;(二)配合开展初步设计评审打算治理工作,制定所辖工程初步设计评审打算;(三)负责所辖35−220千伏规模以下工程初步设计评审和批复;(四)负责所辖35−220千伏规模以下工程评审单位选择与监督评判;(五)配合开展220千伏规模及以上输变电工程初步设计评审。
第七条地市供电企业建设部和县供电企业进展建设部配合开展所辖业务范畴输变电工程初步设计评审工作。
附件2013年版电力建设工程概预算定额价格水平调整办法第一章总则第一条为规范电力建设工程概预算定额价格水平的测算、发布和实施工作,科学反映不同时间和不同地区价格水平差异,合理确定工程投资,特制订本办法。
第二条本办法适用于以《火力发电工程建设预算编制与计算规定(2013年版)》、《电网工程建设预算编制与计算规定(2013年版)》(以下简称“预规”)和《电力建设工程概算定额(2013年版)》、《电力建设工程预算定额(2013年版)》(以下简称“定额”)为计价依据,编制电力建设工程概预算时,对定额内人工费、材料费和施工机械费价格水平的调整。
第三条本办法调整的主要内容包括:工程所在地编制基准期价格与概预算定额价格之间的时间差及地区差水平调整。
第四条电力建设工程概预算编制基准期价格水平与定额编制价格水平之间的价差计算:发电和电网工程的人工费均以系数的形式进行调整;发电安装工程和电网安装工程的材料及机械费以系数的形式进行调整;发电建筑工程和电网建筑工程按照本办法中给定的典型材料及机械种类、品种及规格等直接进行价差调整。
第二章人工费调整第五条定额人工费每年调整一次,分别按照建筑工程和安装工程,采用综合系数法进行调整(见附件1)。
不分工种(普通工、技术工)、安装工程不分专业(热力设备安装工程、电气设备安装工程、输电线路安装工程和调试工程),计算时按照对应定额基价中人工费总额乘相应的调整系数。
第六条各地区定额人工费调整系数是参照住房与城乡建设部发布的各地区人工信息价格,或当地定额与造价管理部门公布的本地区定额人工价格,但其组成内容要与电力建设工程预规和定额所规定的组成内容相一致,进行转化后综合取定。
第七条定额人工费综合调整系数计算公式:建筑工程定额人工费调整系数=[(转化后当地建筑工程定额人工工日单价/定额普通人工工日单价)*0.79] *100%-1 安装工程定额人工费调整系数=[(转化后当地安装工程定额人工工日单价/定额普通人工工日单价)*0.72] *100%-1 第八条定额人工费调整金额计算公式:定额人工费调整金额合计=建筑工程定额人工费调整合计+ 安装工程定额人工费调整合计建筑工程定额人工费调整合计=建筑工程定额基价人工费总额*建筑工程定额人工费调整系数安装工程定额人工费调整合计=安装工程定额基价人工费总额*安装工程定额人工费调整系数—2——3—此处安装工程包括热力设备安装工程、电气设备安装工程、输电线路安装工程和调试工程。
电力建设工程概算定额总说明一、《电力建设工程概算定额》(2013年版)共分五册。
包括:第一册建筑工程第二册热力设备安装工程第三册电气设备安装工程笫四册调试工程第五册通信工程二、本册为第一册《建筑工程》(以下简称本定额)。
本定额适用于单台汽轮发电机发电容量50~l000Mw级机组新建或扩建工程和变电电压等级35~100k新建或扩建工程、换流站新建或扩建工程、通信站新建或扩建工程、串补站新建或扩建工程。
上述工程以外的项目可以参照执行三、本定额是初步设计阶段工程概算编制的依据:是初步设计阶段工程招标标底、投标报价编制的参考依据;是施工图阶段通过合同约定,按照概算定额工程量计算规则计算施工图工程量进行工程结算和决算的依据。
四、本定额编制主要依据1.《火力发电工程建设预算编制与计算规定》(2013年版)。
2.《电网工程建设预算编制与计算规定》(2013年版)。
3.《电力建设工程预算定额第一册建筑工程(上册、下册)(2013年版)。
4.2006年以来电力工程施工图设计图纸(包括发电厂、变电站、换流站、通信站、串补站等工程施工图纸)。
5.电力工程施工方案(包括施工组织设计、施工技术方案、施工措施等)五、定额子目的范围及内容在各章节说明中阐述,有关施工工序的范围及内容详见《电力建设工程预算定额第一册建筑工程(上册、下册)》的有关说明六、定额消耗量是通过计算各地区有代表性的、不同类型工程的施工图预算工程量,在综合分析概算定额子目工程量的基础上,应用预算定额工料分析程序计算形成的。
1.人工消耗量分建筑技术工、建筑普通工,以工日表示。
包括基本用工、超运距用工、辅助用工及施工幅度差。
2.材料消耗量是用于完成定额工作内容所需的全部材料、成品、半成品的用量(包括周转性材料工具性材料)。
包括材料自现场仓库或材料堆放点至完成建筑成品过程中的运输、施工、堆放等工序损耗。
对于材料用量小、材料费低的零星材料,合并为“其他材料费”,以“元”表示。
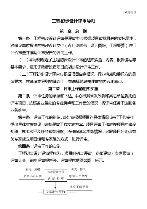
欢迎阅读工程初步设计评审导则第一章总则第一条工程初步设计评审是评审中心根据项目审批机关的委托要求,对建设单位报送的初步设计文件(设计说明书、设计图纸、工程概算)进行评价审查并编写评审报告的咨询工作。
工程初步设计评审程序为:项目组初步评审、专家评审(专家预审)、评审大会、编制评审报告等。
评审程序框图如图1所示。
(一)初步评审由项目组进行,包括设计资质符合性审查、设计文件和内容的完整性审查、工程概算编制依据和方法审查、设计深度初步评价等。
程,人。
对工程设计的主要内容给出评价结论,对存在的重大问题提出具体意见。
(四)评审报告是工程初步设计评审工作过程的具体体现。
根据专家组或评审大会意见,基本达到编制深度要求、且需进一步修改、补充、调整的初步设计文件,应由设计单位修改或提供补充文本后,项目组在重新复核的基础上编写评审报告;对于达到编制深度要求,且部分问题可在施工图设计阶段优化、调整的初步设计文件,项目组在评审大会结束后直接编写评审报告;对于编制深度不满足规定要求的初步设计文件,由设计单位修编和专家重新评审后,项目组再编写评审报告。
中心要定期检查评审工作的进度、质量和存在问题。
项目评审报告初稿经业务处长审核,分管副主任审定,修改完善后签发。
项目评审结束后,按中心的规定进行印发、存档。
第三章工程初步设计评审的内容第五条初步设计评审的主要内容包括:设计内容是否完整,设计文件图2 评审内容框图(一)设计内容评审要点1、应涵盖建设项目可行性研究报告批复的全部建设内容;2、应全面深化可行性研究报告的内容,即将可行性研究阶段确定的技术路线、工艺方案、设备方案、工程方案、建设内容、建设规模、建设标准等重大问题通过设计说明书、设计图纸、设备选型表、概算书等形式进一步具体化;3、对涉及重大变更的内容,在初步设计文件中必须作专门说明,表述原因和理由,甚至重新进行可行性研究论证。
技术经济指标,设计规范与国家法律、法规、政策、安全性等有关。
2013定额计算规则注意事项材料场内运距按300米考虑,设备、构件、半成品场内运距按150米考虑。
土方工程系数1.人工挖湿土进,乘1.18;挖桩间土人工乘1.5(2008定额是1.25)2.机械挖土需人工辅助开挖时,按15CM厚,执行相应定额乘以2.3.土中含水率大于25%时,定额人工和机械乘以1.18;大于40%时乘以1.35;4.推土机推土厚度小于30CM时,台班用量乘以1.25;铲运机乘以1.43(市政1.17). 5.推土机、铲运机,推铲未经压实的积土时,乘以0.73;6.装载机装淤泥执行装土定额乘以1.5;运执行运土方乘以1.5.土方计算规则1.沟槽底宽在3M以内,用长大于宽3倍以长为沟槽。
2.放坡起点一二类土1.2米(人工1:0.5;坑内1:0.33;坑上1:0.75)三类土1.5米(人工1:0.33;坑内1:0.25;坑上1:0.67)四类土2.0为(人工1:0.25;坑内1:0.1;坑上1:0.33)3.基础施工工作面:砖20CM;石15CM;砼30CM;垂直面做防水层0.8米(清单1米)4.管道沟槽回填500MM以下不扣除。
地基处理与桩基础1.打试桩人工和机械乘以2.2.钻孔桩按设计桩长(不扣桩尖虚体积)增加设计超灌长度乘以断面积计算。
未规定超灌长度时,可按0.25米计算。
3.桩间距小于4倍桩径时,人工和机械乘以1.134.打斜桩在1:6以内,乘1.25;斜度超1:6时,人工机械乘1.43。
5.在坡度大于15度地面打桩,人工机械乘以1.15;深度大于1.5米的坑内或地坪上打坑槽内超过1米的桩,人工机械乘以1.11.6.桩间补强或强夯后的地基打桩,人工机械乘1.15.7.打送桩2米以内,人工机械乘1.25;4米以内,乘1.43;6米以内,乘1.67.8.人工挖孔12米以上16米以内,执行12米定额,人工用量乘1.3;20米以内,人工用量乘1.5.9.桩径小于等于1.2米时,人工机械乘1.2.10.送桩按桩截面乘以长度(桩架底至桩顶高度或桩顶至自然地面另加0.5米)计算。
定额计算规则(2013)2022年《湖北省房屋建筑与装饰工程消耗量定额及基价表(结构・屋面)》土建目录1. 砌筑工程12. 钢筋混凝土工程73. 木结构工程174. 金属结构195. 屋面及防水216. 保温、隔热、防腐277. 混凝土、钢筋混凝土模板及支撑工程298. 脚手架工程349. 垂直运输37 10. 大型机械安拆、外运38 11. 成品二次构件运输39 12.构筑物工程411装修目录1. 楼地面工程452. 墙柱面493. 幕墙工程544. 天棚工程555. 油漆、涂料、澎湖6. 其他工程627. 拆除工程648. 脚手架659. 垂直运输66 10. 成品保护工程6757总说明一、2022年《湖北省房屋建筑与装饰工程消耗量定额及基价表(结构・屋面)》(以下简称本定额)是按照国家标准《建设工程工程量清单计价规范》(GB__-2022年)的有关要求,在《湖北省建筑工程消耗量定额及统一基价表》(2022年)的基础上,结合本省实际情况进行修编的。
一、本定额适用于湖北省境内工业与民用建筑的新建、扩建、改建工程。
三、本定额既是实行工程量清单计价时配套的消耗量定额,也是实行定额计价时的全省基价表。
本定额是编制招标控制价、施工图预算、工程竣工结算、设计概算及投资估算的依据;是企业投标报价、内部管理和核算的重要参考。
四、本定额是依据现行有关国家产品标准、设计规范和施工验收规范、质量评定标准、安全操作规程编制的,并参考了行业、地方标准以及有代表性的工程设计、施工资料和其他资料。
五、本定额消耗量是完成规定计量单位的合格产品所需的人工、材料、机械台班的数量标准。
是按照正常的施工条件,机械装备程度,合理的施工工期、施工工艺、劳动组织为基础编制的,反映了社会平均消耗量水平。
六、本定额的工作内容中,已说明了主要施工工序,次要工序虽未说明,均已包含在消耗量内。
七、本定额中消耗量和价格的确定:1.人工工日。
人工工日消耗量不分工种,按普工、技工、高级技工分为三个技术等级。
电力建设工程概算定额2013计算说明:人工工日单价按照2013年电力行业定额基准工日单价去顶,建筑普通工34。
00元/工日,建筑技术工48.00元/工日。
定额综合考虑了施工中的水平运输、垂直运输、建筑物超高施工等因素,执行定额时不做调整。
施工用的脚手架(包括综合脚手架和单项脚手架已经综合在相应的定额子目中,其费用不再单独计算。
混凝土施工采用混凝土泵车浇制时,每浇制1m³混凝土成品增加22元施工费用,其中:材料费增加22。
7元,机械费增加9。
7元,人工费减少10。
4元。
泵送混凝土工程量在初步设计阶段可以按照全厂混凝土量的80%计算,混凝土量不包括临建工程的混凝土量,混凝土施工采用现场制备(搅拌)时,每制备1m ³混凝土减少9.8元施工费用,其中:机械费减少18。
4元,人工费增加8。
6元,在初步设计阶段现场制备混凝土量可以按照全厂混凝土量计算,不包括临建工程混凝土量。
混凝土预制构件、金属构件、土石方等运输,除定额特殊说明外,运输距离为1KM,现场浇制的混凝土结构强度大于C40时,按照附录A进行调整。
混凝土预制构件和金属构件的制作、运输、安装等损耗综合在定额中,不另行计算。
在混凝土配合比中不包括由于施工工期或施工措施的要求额外增加的混凝土外加剂(如减水剂、早强剂、缓凝剂、抗渗剂、防水剂、防冻剂等)。
水工混凝土和地下混凝土已经综合考虑了混凝土抗渗、抗冻的要求,执行定额时不得因抗渗、抗冻标准调整混凝土单价.一、土石方与施工降水工程1、说明:该工程包括单位工程中场地平整、土体开挖、运送、填筑、压密、弃土、土壁支撑、石方破解等工作内容。
土方施工综合考虑了平整场地、挖湿土、桩间挖土、推土机推土厚度与积土压密、挖掘机垫板作业、场地作业道路、行驶坡道土方开挖与回填等因素。
主厂房及主要建筑物与构筑物的土方工程包括了土方二次开挖、二次回填与倒运、不同深度坑槽出土等工作内容。
2、土石方体积按照挖掘前天然密实方计算,松散系数与压实系数影响的土石方量已在定额中考虑。
云南电网有限责任公司文件
云电基建〔2014〕558 号
关于执行《电力建设工程预算定额(2013 版)》
调试费用的通知
公司各供电局,建设分公司:
为进一步加强电网工程建设“零缺陷”投产管理,深入贯彻基建为生产运行服务的理念,促进工程整体移交水平的提高。
经公司研究,决定按照《云南电网公司电气设备交接试验规定(试行)》(云电生〔2008〕66 号)规定的工程调试内容,增加和调整对应的调试费用。
具体规定如下:
一、使用2013 版电力定额编制概预算的35kV及以上输变电工程应按照本文件调试费用明细表(见附件)规定的项目计取相应
— 1
调试费用。
二、工程建设调试必须委托具有相应调试资质单位开展,建设单位应做好项目调试单位的资质检查工作。
三、工程建设过程中,如确需开展调试费用明细表规定范围外的调试项目,应报公司基建部对项目内容和费用核实同意后,方可纳入工程竣工结算。
四、概算子目不足的部分可参照本文件补充执行。
特此通知。
附件:调试费用明细表
云南电网有限责任公司
2014 年9 月29 日— 2
附件
调试费用明细表
— 3
— 4
— 5
— 6
— 7
— 8
— 9
— 10
—
云南电网有限责任公司办
2014 年 9月 30日印发公室
— 12。
附件2013年版电力建设工程概预算定额价格水平调整办法第一章总则第一条为规范电力建设工程概预算定额价格水平的测算、发布和实施工作,科学反映不同时间和不同地区价格水平差异,合理确定工程投资,特制订本办法。
第二条本办法适用于以《火力发电工程建设预算编制与计算规定(2013年版)》、《电网工程建设预算编制与计算规定(2013年版)》(以下简称“预规”)和《电力建设工程概算定额(2013年版)》、《电力建设工程预算定额(2013年版)》(以下简称“定额”)为计价依据,编制电力建设工程概预算时,对定额内人工费、材料费和施工机械费价格水平的调整。
第三条本办法调整的主要内容包括:工程所在地编制基准期价格与概预算定额价格之间的时间差及地区差水平调整。
第四条电力建设工程概预算编制基准期价格水平与定额编制价格水平之间的价差计算:发电和电网工程的人工费均以系数的形式进行调整;发电安装工程和电网安装工程的材料及机械费以系数的形式进行调整;发电建筑工程和电网建筑工程按照本办法中给定的典型材料及机械种类、品种及规格等直接进行价差调整。
第二章人工费调整第五条定额人工费每年调整一次,分别按照建筑工程和安装工程,采用综合系数法进行调整(见附件1)。
不分工种(普通工、技术工)、安装工程不分专业(热力设备安装工程、电气设备安装工程、输电线路安装工程和调试工程),计算时按照对应定额基价中人工费总额乘相应的调整系数。
第六条各地区定额人工费调整系数是参照住房与城乡建设部发布的各地区人工信息价格,或当地定额与造价管理部门公布的本地区定额人工价格,但其组成内容要与电力建设工程预规和定额所规定的组成内容相一致,进行转化后综合取定。
第七条定额人工费综合调整系数计算公式:建筑工程定额人工费调整系数=[(转化后当地建筑工程定额人工工日单价/定额普通人工工日单价)*0.79] *100%-1 安装工程定额人工费调整系数=[(转化后当地安装工程定额人工工日单价/定额普通人工工日单价)*0.72] *100%-1 第八条定额人工费调整金额计算公式:定额人工费调整金额合计=建筑工程定额人工费调整合计+ 安装工程定额人工费调整合计建筑工程定额人工费调整合计=建筑工程定额基价人工费总额*建筑工程定额人工费调整系数安装工程定额人工费调整合计=安装工程定额基价人工费总额*安装工程定额人工费调整系数此处安装工程包括热力设备安装工程、电气设备安装工程、输电线路安装工程和调试工程。