一米线安装步骤(经验)
- 格式:doc
- 大小:1.52 MB
- 文档页数:4
家装线路安装方法
家装线路安装方法主要有以下几个步骤:
1. 确定用电需求:首先需要确定家中各个房间的用电需求,包括照明、插座、电视、空调等设备的位置和数量,以确定线路的布置和容量。
2. 规划线路布置:根据用电需求,确定各个房间的插座和开关的位置和数量,并根据需求绘制线路布置图。
3. 安装主线和分线盒:将主线从电表箱引入到家中,并安装分线盒作为线路的分配点。
4. 安装导线和插座:根据线路布置图,将导线从分线盒引入各个房间,并安装插座、开关等电器设备。
5. 进行接地和漏电保护:在线路安装完成后,需要进行接地和漏电保护装置的安装,确保安全用电。
6. 进行线路测试:在线路安装完成后,使用测试仪器对线路进行测试,确保线路正常工作和符合安全要求。
7. 完善线路标识:对线路进行标识,包括插座和开关的编号,方便日后维修和
使用。
以上是家装线路安装的主要步骤,需要专业的电工进行操作,确保线路的安全和可靠性。
如果对线路安装没有经验或不熟悉,可以请专业的电工进行安装。
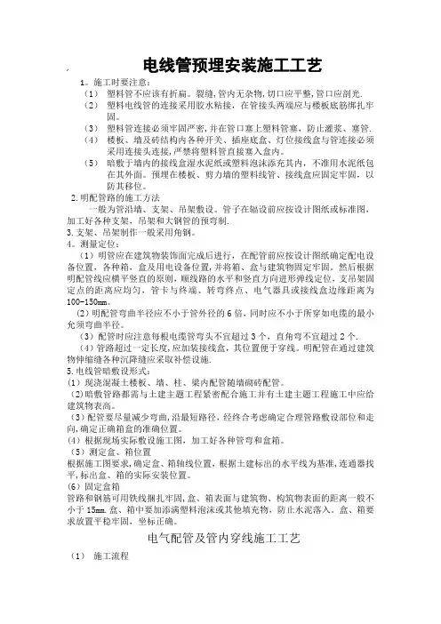
, 电线管预埋安装施工工艺1。
施工时要注意:(1)塑料管不应该有折扁。
裂缝,管内无杂物,切口应平整,管口应剖光.(2)塑料电线管的连接采用胶水粘接,在管接头两端应与楼板底筋绑扎牢固。
(3)塑料管连接必须牢固严密,并在管口塞上塑料管塞,防止灌浆、塞管.(4)楼板、墙及砖结构内各种开关、插座底盒、灯位接线盒与管连接必须采用连接头连接,严禁将塑料管直接塞入盒内。
(5)暗敷于墙内的接线盒湿水泥纸或塑料泡沫添充其内,不准用水泥纸包在其外面。
预埋在楼板、剪力墙的塑料线管、接线盒应固定牢固,以防其移位。
2.明配管路的施工方法一般为管沿墙、支架、吊架敷设。
管子在辐设前应按设计图纸或标准图,加工好各种支架,吊架和大钢管的预弯制.3.支架、吊架制作一般采用角钢。
4。
测量定位:(1)明管应在建筑物装饰面完成后进行,在配管前应按设计图纸确定配电设备位置,各种箱,盒及用电设备位置,并将箱、盒与建筑物固定牢固。
然后根据明配管线应横平竖直的原则,顺线路的水平和竖直方向进形弹线定位,支吊架固定点的距离应均匀,管卡与终端、转弯终点、电气器具或接线盒边缘距离为100-150mm。
(2)明配管弯曲半径应不小于管外径的6倍,同时应不小于所穿如电缆的最小允须弯曲半径。
(3)配管时应注意每根电缆管弯头不宜超过3个,直角弯不宜超过2个. (4)管路超过一定长度,应加装接线盒,其位置便于穿线。
明配管在通过建筑物伸缩缝各种沉降缝应采取补偿设施.5.电线管暗敷设形式:(1)现浇混凝土楼板、墙、柱、梁内配管随墙砌砖配管。
(2)暗敷管路都需与土建主题工程紧密配合施工并有土建主题工程施工中应给建筑物表高。
(3)配管要尽量减少弯曲,沿最短路径,经终合考虑确定合理管路敷设部位和走向,确定正确箱盒的准确位置。
(4)根据现场实际敷设施工图,加工好各种管弯和盒箱。
(5)测定盒、箱位置根据施工图要求,确定盒、箱轴线位置,根据土建标出的水平线为基准,连通器找平,标出盒、箱的实际安装位置。
1米地下管道施工方案一、许可与批准获取在施工前,必须按照国家和地方的相关规定,办理施工许可证和其他必要的批准手续。
确保施工活动的合法性和合规性,同时遵守所有安全标准和环保要求。
二、材料与设备准备根据设计方案和施工要求,提前准备所需的管道材料、连接件、阀门、支架等,并对材料进行质量检查,确保其符合设计标准和质量要求。
同时,准备必要的施工设备,如挖掘机、起重机、压路机等,确保施工过程的顺利进行。
三、施工区域标定在施工前,对施工区域进行详细标定,明确施工范围、管道走向、开挖深度等。
确保施工区域的准确性和施工过程的可控性。
四、壕沟开挖与清理按照施工区域标定,进行壕沟的开挖。
开挖过程中要注意保护周围环境,避免对周围建筑物、道路等造成损害。
开挖完成后,对壕沟进行清理,确保无杂物、无积水等,为管道安装提供良好条件。
五、管道连接与安装在清理完成的壕沟内,按照设计方案和施工要求,进行管道的连接与安装。
确保管道连接牢固、密封性好,避免出现渗漏等问题。
同时,要注意管道的安装位置、坡度等,确保管道的正常运行。
六、回填与压实管道安装完成后,进行回填工作。
回填材料应符合设计要求,确保回填密实、无空隙。
回填过程中,要注意保护管道,避免对管道造成损害。
回填完成后,进行压实工作,确保回填层的密实度和稳定性。
七、质量检测与验收在施工过程中和完成后,进行质量检测与验收工作。
检测内容包括管道材料质量、连接质量、安装位置等。
验收工作应由专业人员进行,确保管道施工质量符合设计要求和相关标准。
八、环境保护与资源利用在施工过程中,要严格遵守环境保护要求,减少施工对环境的影响。
同时,合理利用资源,避免浪费。
施工完成后,要及时清理现场,恢复环境原貌。
以上是1米地下管道施工方案的主要内容。
在施工过程中,要严格按照方案执行,确保施工质量和安全。
同时,要关注环境保护和资源利用,实现可持续发展。
桥架电线安装流程咱开始说桥架电线安装这事儿哈。
一、安装前的准备。
咱得先把材料准备好呀。
桥架得选质量靠谱的,不能是那种看着就不结实的。
电线呢,要根据实际需求来,粗细得合适。
这就跟咱穿衣服似的,太大太小都不行。
再就是工具啦,螺丝刀、扳手之类的,就像厨师做菜得有趁手的厨具一样。
然后呢,还得看看安装的场地。
要是在室内,得注意别把周围的东西给碰坏喽。
要是室外呢,还得考虑天气的影响,要是刮风下雨的,安装起来可就麻烦了。
就像咱出门没看天气预报,被雨淋个措手不及一样。
二、桥架的安装。
桥架的安装位置很重要哦。
得找个平稳的地方放,不能歪歪扭扭的。
要是桥架放不平,那电线在里面也不会舒服呀,就像咱们睡觉的床要是不平,肯定睡不好觉。
安装桥架的时候,连接的地方一定要牢固。
要是连接不紧,那桥架就跟散架了似的,多危险啊。
这就好比咱们搭积木,要是没搭好,一下子就倒了。
而且桥架的间距也要合适,不能太宽也不能太窄,电线得能舒舒服服地待在里面。
三、电线的铺设。
电线放到桥架里的时候可不能随便一扔就完事儿了。
要整整齐齐地排列好,就像咱们整理自己的小书桌一样,东西都得摆得规规矩矩的。
如果电线乱成一团,以后要是出了问题,找都找不到原因。
在铺设电线的时候,还要注意电线的绝缘。
这就相当于给电线穿上一层防护服呢。
要是绝缘没做好,那可容易触电,这多吓人呀。
而且不同功能的电线最好分开铺设,就像把不同种类的东西分开放在不同的盒子里,这样方便管理。
四、安装后的检查。
安装完了可不能拍拍屁股就走人。
得好好检查一下。
看看桥架是不是牢固,电线有没有破损,连接是不是都正常。
这就像做完一道菜,得尝尝味道对不对一样。
要是发现有问题,就得赶紧解决,可不能拖着。
要是在检查的时候发现桥架有点晃动,那就得想办法加固。
要是电线有点破皮,就得重新包一下。
只有检查好了,以后使用起来才放心呀。
这整个桥架电线安装就像是照顾一个小宝贝一样,得细心又耐心呢。
家庭线路安装施工方案一、前期准备工作在进行家庭线路的安装施工前,我们需要进行一些前期准备工作,以确保施工顺利进行。
1. 确定线路规划首先,我们需要根据家庭的具体情况,确定线路规划。
这包括确定各个房间的用电需求,以及各个房间与电箱之间的距离和布线方式。
同时,还需要考虑到未来可能的扩展需求。
2. 准备必要的材料和工具在进行线路安装施工之前,我们需要准备必要的材料和工具。
主要包括:•电线:根据实际需求选择合适的电线规格,如BV2.5等。
•开关插座:根据实际需求选择合适的开关插座类型和数量。
•线槽/管道:用于隐藏电线和走线。
•插座盒:用于安装开关插座。
•手工具:如螺丝刀、钳子、剥线钳等。
•电气工具:如电钻、钳子、电线剥皮器等。
二、施工步骤1. 布线规划首先,根据前期确定的线路规划,确定各个房间的线路走向和走线方式。
对于墙体内走线,可以使用线槽或管道隐藏电线。
对于墙体外走线,可以使用金属或塑料护管保护电线。
2. 安装电线根据线路规划,在墙体内或墙体外进行电线的安装。
使用电钻或其他合适的工具打孔,然后将电线穿过墙体或走线管道。
注意安全保护措施,如佩戴手套、护目镜等。
3. 连接开关插座在电线安装完成后,根据线路规划,安装开关插座。
使用电线剥皮器剥去电线的外皮,然后根据开关和插座的接线方式,连接电线。
确保连接牢固,接头无松动。
4. 安装插座盒在连接好电线后,安装插座盒。
首先使用电钻或其他工具,在墙体上开出插座盒的空位,然后将插座盒固定在墙体上。
确保插座盒安装牢固,位置正确。
5. 接通电源在完成插座盒的安装后,接通电源。
首先关闭电闸,然后连接电线到电闸上。
在接通电源之前,最好对线路进行检查,确保电线的质量和连接的正确性。
三、注意事项在家庭线路安装施工过程中,我们需要注意以下几点:1.安全第一:在施工过程中,一定要注意自身和他人的安全。
使用安全工具,佩戴合适的防护设备,避免触电和其他意外情况的发生。
2.选择合适的电线规格:根据家庭的用电需求,选择合适的电线规格。
一米线的安装详细步骤
很多人再买一米线的时候都希望是安装好的,到货就能直接使用,对于比较近的地方这样的成品运输还是可以的,但是对于比较远地方的甚至是出口的,那么如果是要成品运输,那么就会占用很多空间(它们不能层叠也不能捆绑),长途的运输还可能对成品造成一定的损坏,所以都是散装部件包装运输的,伸缩头安装好在杆子上独立包装,底盘、配重则又是独立的包装,这样就节省了很多的空间,对于这样的散装一米线要怎么组装起来使用呢?下面利用的六部图解来说明,以此帮助更多的客户能够快速的安装一米线使用。
第一步:把所有的部件都准备好,拿出六角螺丝长钉(8cm左右)和配重,把螺丝对准配重的底部中央圆口。
第二步:把螺丝轻轻用手拧进去,使得螺丝和配重底部紧密接触,同时把它翻转过来(会看到螺丝已经露出很多)。
要是用来保护配重)。
然后前三步装好底座翻转突出的螺丝钉朝下对准杆子底端的孔。
第五步:对准之后慢慢的放下使底座与杆子接触,一个手握住杆子底端使得底座平稳,然后另一个手就利用活动扳手之类的拧螺丝工具把螺丝拧下去,使得底座和杆子紧紧的相连。
第六步:把装好的一米线慢慢倒转,放好就可以使用了。
组装过程的注意事项:
1、不能因为配重很重就随便仍在地上,这样容易损坏配重(大部
分配重为水泥配重,经不起摔)。
2、在拿起底座拧螺丝的时候要注意放稳了,小心砸到脚。
3、在拧螺丝的时候不要过度用力,这样容易把螺丝拧坏。
参考文章:
/news_634.html《一米线安装详细步骤》
2013年6月1日17:46:11
转载、引用请说明出处。
一米线误差允许范围今天来唠唠一米线的误差允许范围。
这一米线啊,在很多地方都能看到,银行啊、办事大厅啊啥的。
它的作用可不小呢,能保证大家排队的时候有一定的距离,既保护了隐私,又能维持秩序。
那这一米线的误差允许范围到底是多少呢?这可没有一个绝对统一的标准哦。
在实际应用中,一米线的误差允许范围大概在正负几厘米的样子。
为啥会有误差呢?这主要是因为在测量和制作一米线的时候,很难做到完全精准。
而且在使用过程中,也可能会因为各种原因出现一些小的偏差。
比如说,在测量的时候,可能会因为测量工具的精度问题,或者测量人员的操作误差,导致测量出来的一米线长度不是完全准确的一整米。
还有啊,制作一米线的材料也可能会有一定的伸缩性。
如果是用绳子或者塑料带做的一米线,可能会因为温度、湿度等环境因素的影响,出现一些长度上的变化。
在使用一米线的时候,也可能会被人不小心拉扯或者移动,从而导致它的位置和长度发生变化。
比如说,在银行排队的时候,有的人可能会不小心碰到一米线,把它稍微移动了一下位置。
或者在一些公共场所,由于人流量比较大,一米线可能会被挤得有点变形。
不过呢,虽然一米线有一定的误差允许范围,但也不能差得太多哦。
如果误差太大了,那就起不到它应有的作用了。
比如说,如果一米线短了很多,那排队的人之间的距离就会变得很近,就不能很好地保护隐私和维持秩序了。
相反,如果一米线太长了,又会浪费空间,而且也会让排队的人觉得不太方便。
那怎么才能尽量减小一米线的误差呢?在测量和制作一米线的时候,要尽量使用精度高的测量工具,并且严格按照标准来操作。
比如说,可以用尺子或者卷尺来测量长度,确保一米线的长度尽可能接近一整米。
在制作的时候,要选择质量好、伸缩性小的材料,这样可以减少因为材料问题导致的误差。
使用一米线的时候,要注意保护它,避免被人拉扯或者移动。
可以在一米线的两端加上一些固定装置,比如说地钉或者夹子,把它固定在地上或者墙上,这样就不容易被人碰到了。
1米球墨铸铁管安装方法
1米球墨铸铁管的安装方法主要包括以下步骤:
1. 准备工具和材料:安装前需要准备合适的工具,如起子、扳手等,以及所需的材料,如橡胶密封圈、润滑剂等。
2. 检查铸铁管:安装前要检查铸铁管是否完好无损,如果有破损或裂纹,应及时更换。
3. 清理承口和插口:在安装前,需要用干净的抹布将承口和插口清理干净,确保没有杂物和污垢。
4. 涂抹润滑剂:在插口和承口上涂抹适量的润滑剂,以方便安装。
5. 对准方向:将铸铁管插入承口,确保管子的方向与排水方向一致。
6. 插入管件:用力将管件插入铸铁管,直到感觉到管件已经插入到底部。
7. 检查密封性:安装完成后,要检查铸铁管的密封性是否良好,确保没有渗漏现象。
8. 固定管件:如果需要,可以使用固定装置将管件固定在墙上或地面。
在安装过程中,需要注意以下几点:
1. 安装时应遵循铸铁管的方向,不要随意改变方向。
2. 在安装管件时,要用力均匀,避免损坏管件。
3. 安装完成后,要检查所有的接口是否牢固,以确保排水系统的稳定性。
工地用电线路的安装方法《工地用电线路安装秘籍》嘿,朋友!今天咱来唠唠工地用电线路的安装方法,这可都是我的独家秘籍哦!首先呢,你得搞清楚工地的用电需求,就像你去吃饭得先知道自己爱吃啥一样。
别到时候线拉得乱七八糟,电器都带不动,那可就搞笑了。
接下来,准备好各种工具,什么电线啦、线管啦、螺丝刀啦等等,就像战士上战场得带好家伙事儿一样。
然后,咱就开始正式安装啦!第一步,规划好线路走向,这就好比你要去一个陌生地方,得先想好走哪条路。
你可别瞎走,不然到时候线绕得像一团乱麻,自己都解不开。
我跟你说,我以前就见过有人把线弄得跟那蜘蛛网似的,那叫一个壮观!把线管沿着规划好的路线固定好,就像给电线搭个小房子。
这一步可得仔细了,别弄歪了,不然电线在里面住得不舒服,它可不干。
接着,把电线穿进线管里。
这就像给电线穿衣服,得穿得整整齐齐的。
要是穿得歪七扭八的,那多难看呀。
我记得有一次我穿线的时候,不小心把线弄断了,哎呀,那叫一个尴尬,还得重新弄。
电线穿好后,把线头接到配电箱里。
这就好比给电线找个家,让它安安稳稳地待着。
接的时候可要看清楚了,别接错了,不然会出大乱子的。
还有哦,安装过程中要注意安全,可别像个二愣子似的啥都不管不顾。
电这玩意儿可不是开玩笑的,一不小心就会给你点颜色看看。
安装完了也别得意忘形,还得检查检查。
就像你出门前得照照镜子,看看有没有啥不妥的地方。
看看线路有没有接错,有没有漏电啥的。
总之呢,工地用电线路安装可不是个简单的事儿,得细心、耐心。
就像你追女朋友一样,得用心对待。
哈哈,开个玩笑啦!按照我说的这些步骤来,保证你的电线路安装得妥妥当当的。
以后在工地用电就不用担心出啥问题啦!咋样,朋友,学会了吧?赶紧去试试吧!。
吊顶金属线条的安装方法我折腾了好久吊顶金属线条的安装,总算找到点门道。
我一开始真的是啥都不懂,就瞎摸索。
我记得我第一次安装的时候,那简直是一团糟。
我就把金属线条拿起来,想直接往吊顶上粘,用的是那种普通的胶水,我心想这能粘上就行呗,结果没过多久,那线条就掉下来了,这可把我愁坏了。
后来啊,我知道了,要先量好尺寸。
这就好比给人做衣服得先量体裁衣,天花板这儿量一量,那儿量一量,确定金属线条要放的位置,这个可不能马虎。
量错了一点,到时候线条要么长了塞不进去,要么短了有个缺口,那就太难看了。
然后清理吊顶表面也很关键。
我之前没注意,吊顶上有灰尘有小杂物,我就往上安装。
后面发现粘得不牢,其实就是那些灰尘杂物在捣乱。
所以一定要把吊顶擦得干干净净的,就像咱们擦脸得把灰洗干净一样。
这时候啊,就得选择好胶水了。
我试过好几种胶水最后才找到靠谱的。
我试过一种胶,看着粘得挺快的,可是干了之后脆得很,稍微碰一下金属线条就掉块了,可把我气坏了。
最后我用那种专门用于金属粘贴的结构胶,这胶虽然干得有点慢,但是粘得特别牢。
把胶均匀地涂在金属线条背面,这就跟咱抹酱一样,别太厚也别太薄,太厚了干得慢而且可能堆在那儿不美观,太薄又怕粘不牢。
安装的时候要慢慢地对齐。
我有一次没对齐就粘上了,后来发现歪歪扭扭的,只能拆下来重新弄,这可麻烦死了。
所以要像给墙上挂画框似的,慢慢调整好位置,两边都要对得整整齐齐的,然后轻轻地把金属线条按上去,按一会儿,让胶水充分和吊顶还有线条接触。
有时候我也不确定我这方法是不是最好的,但是我这些都是实实在在的实践得来的。
要是在墙角安装的话,那还得把金属线条折一下弯,这个就有点难了。
我用钳子试着弯,第一次弯的时候就给弯断了,后来我发现要一点一点的弯,不要一下子用力过猛。
我觉得吊顶金属线条安装啊,就是要细心,每一步都得认真对待,不能嫌麻烦,不然最后出问题了又得返工,那可太头疼了。
2024年内线安装安全操作规程
以下是一些内线安装的常见安全操作规程:
1. 资质要求:只有经过培训和持有相应资质的人员才能进行内线安装。
2. 预先准备:在开始安装前,确保先进行必要的准备工作,包括规划安装位置和路线、确认材料和设备的适用性、检查安装区域是否安全等。
3. 使用个人防护装备:在进行内线安装时,必须佩戴适当的个人防护装备,如安全帽、安全鞋、护目镜等。
4. 安全检查:在进行内线安装前,先对工作区域进行安全检查,包括排除火灾和电击风险、确认工作区域的稳定性和平整性等。
5. 安全操作:在进行内线安装时,要确保操作稳定、规范和谨慎。
避免操作过程中的摔倒、滑倒、碰撞等危险行为。
6. 工具和材料:使用适当的工具和材料进行内线安装,确保其符合安全要求,并定期检查和维护工具和材料的状态。
7. 环境保护:在进行内线安装时,要保护好环境,避免破坏和污染。
遵循环境保护的法律法规和最佳实践。
8. 垃圾处理:内线安装结束后,将废弃的材料和垃圾妥善处理,遵循当地的垃圾处理政策。
请注意,这只是一些常见的安全操作规程,具体要根据实际情况进行调整和制定。
在进行内线安装时,最好与相关专业人士咨询,并遵循适用的安全操作规程。
弱电工程穿线技巧,拿走不谢在做弱电工程布线的时候,我们一般都是把电线管先埋在墙里,这样的隐匿式设计,也不会影响到装修的美观效果,但是线管埋好以后从里面穿线就是一个麻烦事儿了,有时候折腾半天也不肯定能穿进去一根线,这时候该怎么办呢?其实究其原因还是由于我们穿电线的手法不对,下面给大家介绍一种新型的穿线方式。
这样电线穿管又快又专业,老师傅都这样装,太聪慧了!一、电线穿管用什么好传统的穿电线方法一般都是在电线管子里放一根小钢丝,之后把钢丝弯过来扣住管子的外沿,将电线绑在钢丝的一头之后去拉另一边的钢丝,然后渐渐的将电线从管子里拉出来,但是这样的施工方法及其考验耐性。
而且会大大增长装修的时间,操作起来也比较麻烦。
假如碰到拐角的地方,有时候需要弄半天才能把里面的线给拿出来。
所以现在越来越多的人开始不采纳这种方式了。
不过,现在随着技术得进展,装修中的一些工具也在源源不断的更新,所以现在聪慧的师傅都不再用钢丝绳了,而是用穿线器,穿线快又不卡线。
现在专业的穿线器外皮都是用钢丝外包胶制成,硬度好又光滑,比以前的钢丝绳强太多,弯头处也不简单卡,尤其是送线头处安装了一个滑轮,很受师傅们的喜爱。
这种穿线器在操作上也特别的简单,第一次使用的基本上一看就会。
利用电线的牵引头穿过线头再用专业的束紧器固定死。
这种束紧器不仅固定效果好,而且施工也便利,节省师傅的穿线的时间,线头穿过束紧器后把其绕成8字型,然后用紧扣弹簧往上一推就好了,便利不要多太多,这就是为什么越来越多师傅喜爱用穿线器而不用钢丝绳的原因。
二、下面给大家介绍几种规范的穿线法1、第一种就是有些电线会显现较长,或者在实际的环境中需要转弯绕线的情况下,可以在线管里面加点滑石粉,便于电线的抽出。
要把电线前段部分的绝缘层材料弄掉一点,再把线芯渐渐的固定在盘圈里面。
2、比较紧要的一点是:不同电压不同回路的电线是肯定不行穿在同一个线管里面的。
另外假如多个照明灯的回路还有是不会相互产生干扰就可以,还有切记不能过多穿线。
装修施工第一步——一米基准线,没有这道线就不要开工在装修中,到底什么工作是第一步,有人说黄墙绿地是第一步,有人说水电是第一步,也有人说拆墙是第一步。
这些答案不能算错,因为很多人都觉得只要动用工具改变房屋了,就可以算第一步。
但是云苏要告诉大家,这些都不对。
有一个工作环节不做后患无穷这就是真正的装修第一步——一米水平基准线。
装修这份工作是需要有一个通用精度的。
不能让各工种之间有各自的标准,然后做出来的房子高高低低、歪歪扭扭。
那么这个一米水平基准线,就是告诉各工种,这就是标准,不能按照自己的高度乱做。
可能很多人都无法理解,尺子都是一样的,怎么大家量出来的尺寸就有误差呢?举个例子,水电工量的一米高度和木工量出来的一米高度,差了一个瓦工给地面找平的厚度。
现在的房子都是支模板,用钢筋混凝土浇筑而成。
钢筋会弯、模板会歪,所以你不能要求楼房建得一毫米不差,所有的数据只要在一定范围内,质检都是可以合格的。
所以新房的地面有高度差就是再正常不过的一件事了。
那么可能客厅地面比卧室地面低5公分都是很可能的。
带来的结果是什么呢?客厅瓦工按5公分做完地砖,结果完成面和卧室毛坯地面最高点一样高,你让铺地板的工人怎么办?你能接受屋里有台阶么?这就是一米水平基准线的基本作用。
那么这个线要怎么做呢?使用水平仪和卷尺,先找出屋内陆面的最高点,以最高点加一米再加地面找平层的厚度就是一米基准线的标高。
然后用墨斗弹线,把屋内每一面墙都画出一米水平基准线。
有了这个线,各工种之间就不会出现高低误差了。
那么有了这个一米水平基准线以后,还可以把基准工作更进一步,画出插座基准线和开关基准线。
还可以再深化,比如吊顶基准线和地平基准线,房间中心线和墙面中心线,阴角完成线等等总之,各种基准线、中心线越多,装修这份工作就可以做得越精确。
但是其它的线不涉及交叉施工,所以留给每个工种自己画也可以。
总结:如果你的房子开工,连基础的一米水平基准线都没做,那就可以考虑换人了。
1公分线条墙面安装方法一、准备工作在进行1公分线条墙面的安装前,首先需要做好准备工作。
具体包括以下几个方面:1.测量墙面尺寸:使用卷尺或测量仪器测量墙面的高度和宽度,确保准确无误。
2.选择合适的材料:根据自己的喜好和实际需求,选择适合的1公分线条材料,常见的有木质线条、塑料线条和铝质线条等。
3.准备必要的工具:安装1公分线条需要一些基本的工具,如锤子、电钻、钢尺、刷子、螺丝刀等,确保工具齐全。
二、安装步骤1.清理墙面:使用刷子或抹布清理墙面,确保墙面干净整洁。
2.确定安装位置:根据墙面尺寸和个人喜好,确定1公分线条的安装位置。
可以使用铅笔在墙面上做标记,以便后续操作。
3.切割线条:根据墙面尺寸,使用锯子或切割机将线条切割成合适的长度。
4.涂胶粘贴:在线条背面均匀涂抹胶水,然后将线条贴在墙面上,用力按压使其牢固粘贴。
5.固定线条:使用电钻和螺丝将线条固定在墙面上,确保其稳固不松动。
6.修整线条:使用锤子和锉刀等工具修整线条的边缘,使其更加平整光滑。
7.填充缝隙:使用胶水或填缝剂填充线条与墙面之间的缝隙,让整体效果更加美观。
8.上漆喷涂:根据个人喜好,可以对线条进行上漆或喷涂,增加其装饰效果。
9.清理工作:安装完成后,及时清理墙面上的灰尘和杂物,保持整洁。
三、注意事项在进行1公分线条墙面安装时,需要注意以下几点:1.安全第一:在使用电钻等工具时,要注意安全,戴好护目镜和手套,避免意外伤害。
2.精确测量:在测量墙面尺寸时要准确无误,确保线条安装的位置和长度合适。
3.选择合适的材料:根据不同的环境和用途,选择合适的线条材料,确保其质量和耐用性。
4.牢固固定:线条安装后要用螺丝进行固定,确保其不会松动或掉落。
5.细致修整:安装完成后,要对线条进行仔细修整,使其边缘平整光滑,达到更好的装饰效果。
6.注意维护:定期清洁和维护线条,避免受潮变形或出现其他问题。
四、总结通过以上的步骤和注意事项,我们可以顺利地完成1公分线条墙面的安装工作。
塑钢线的安装方法以及示意图为了让大家进一步地对塑钢线有所了解,下面由青州新瑞和为大家简单地介绍下:一、塑钢线的安装说明:100米塑钢线拉紧后以站在棚中间能把绳子往上提起1.2米-1.5米高度即可,比钢丝绳拉得要松一些。
每个水泥型条上必须垫上竹条或者木条防止磨损。
中间用编织绳固定住防止塑钢绳两边滑动。
如果水泥型条之间距离超过1.5米,水泥型条与水泥型条中间需要摘增加一根竹竿悬空固定塑钢线,防止塑钢线两边滑动。
请仔细观看上面的安装图片。
塑钢绳(包含棚内网面)耐氨气和各种弱酸、弱碱腐蚀,但沾上火碱等强碱时间久了会发脆容易断裂,所以清洗消毒的时候尽量避免采用火碱,或者用火碱后再用清水清洗塑钢绳及网面。
塑钢线又叫聚酯线广泛应用于葡萄种植,现代农业温室工程。
其产品主要有黑、透明两种颜色:黑色塑钢线可用于葡萄园的支撑线,是铁丝及钢丝的最佳替代品,还可用于温室外拉幕系统及室外遮阳棚,做托压膜线之用。
易创生产的聚酯塑钢线原材料选用国际目前最领先的科技配方加工而成,具有强度高、抗静电,阻燃,不易断裂、表面光滑、防酸碱、抗UV辐射、耐气候老化等特点,故使用寿命长:技术水平先进,产品不仅内质达到国际领先水平,而且外观平整,美观,产品符合欧洲标准,深受广大用户的信赖和喜爱。
二、塑钢线的安装示意图塑钢线广泛应用于现代农业温室工程和养殖业上网养殖。
其产品主要有黑、透明两种颜色,黑色塑钢线主要用于温室外拉幕系统及室外遮阳棚,做托压膜线之用。
产品还可以用于葡萄园的支撑线;透明色塑钢线用于室内部分金属结构的替代品。
聚酯塑钢线或称聚酯线具有强度高、不易断裂、表面光滑、防酸碱、抗UV辐射、耐气候老化等特点,故使用寿命长;技术水平先进,在国内同行业居领先地位,深受广大用户的信赖和喜爱,是铁丝、钢线的最佳替代品。
一米线的安装详细步骤
很多人再买一米线的时候都希望是安装好的,到货就能直接使用,对于比较近的地方这样的成品运输还是可以的,但是对于比较远地方的甚至是出口的,那么如果是要成品运输,那么就会占用很多空间(它们不能层叠也不能捆绑),长途的运输还可能对成品造成一定的损坏,所以都是散装部件包装运输的,伸缩头安装好在杆子上独立包装,底盘、配重则又是独立的包装,这样就节省了很多的空间,对于这样的散装一米线要怎么组装起来使用呢?下面利用的六部图解来说明,以此帮助更多的客户能够快速的安装一米线使用。
第一步:把所有的部件都准备好,拿出六角螺丝长钉(8cm左右)和配重,把螺丝对准配重的底部中央圆口。
第二步:把螺丝轻轻用手拧进去,使得螺丝和配重底部紧密接触,同时把它翻转过来(会看到螺丝已经露出很多)。
要是用来保护配重)。
然后前三步装好底座翻转突出的螺丝钉朝下对准杆子底端的孔。
第五步:对准之后慢慢的放下使底座与杆子接触,一个手握住杆子底端使得底座平稳,然后另一个手就利用活动扳手之类的拧螺丝工具把螺丝拧下去,使得底座和杆子紧紧的相连。
第六步:把装好的一米线慢慢倒转,放好就可以使用了。
组装过程的注意事项:
1、不能因为配重很重就随便仍在地上,这样容易损坏配重(大部
分配重为水泥配重,经不起摔)。
2、在拿起底座拧螺丝的时候要注意放稳了,小心砸到脚。
3、在拧螺丝的时候不要过度用力,这样容易把螺丝拧坏。
参考文章:
/news_634.html《一米线安装详细步骤》
2013年6月1日17:46:11
转载、引用请说明出处。