2019年中国跨境电商发展研究报告
- 格式:pdf
- 大小:1.55 MB
- 文档页数:22
跨境电商市场调研报告一、引言随着互联网的发展和全球经济的一体化,跨境电商逐渐成为国际贸易的重要组成部分。
本报告旨在对跨境电商市场进行调研,分析市场规模、发展趋势以及主要竞争对手,为相关企业在跨境电商领域提供参考。
二、市场规模分析1. 全球跨境电商市场规模据国际数据统计,2019年全球跨境电商市场交易额达到1.9万亿美元,预计到2025年将增长至4.5万亿美元。
市场规模庞大,并呈现出逐年增长的趋势。
2. 主要跨境电商市场a) 中国跨境电商市场作为全球最大的制造和出口国家,中国的跨境电商市场非常活跃。
根据中国电子商务研究中心的统计数据,2019年中国跨境电商进出口总额达到1.69万亿元人民币,同比增长16.5%。
中国跨境电商市场拥有强大的基础设施和丰富的商品资源,吸引了众多国内外企业的关注和参与。
b) 美国跨境电商市场美国是全球跨境电商市场的主要参与者之一。
根据美国国际贸易委员会的数据,2019年美国的跨境电商进出口总额约为8100亿美元。
由于美国市场消费能力强,同时拥有世界上最大的电商巨头亚马逊等平台,美国跨境电商市场的发展潜力巨大。
c) 欧洲跨境电商市场欧洲跨境电商市场规模庞大,涵盖了众多国家和地区。
欧盟成员国之间的贸易便利化以及一体化政策的推动,为欧洲跨境电商市场的发展打下了良好的基础。
根据欧洲统计局的数据,2019年欧洲的跨境电商销售额达到4242亿欧元。
三、跨境电商市场发展趋势1. 移动端渗透率提升随着智能手机的普及和移动网络的发展,越来越多的消费者开始通过移动设备进行购物。
根据数据显示,移动端在全球跨境电商交易中的占比不断扩大,预计未来几年将持续增长。
2. 跨境电商平台崛起众多跨境电商平台如亚马逊、eBay、阿里巴巴、京东等在全球范围内运营,并积极拓展国际市场。
这些平台以其强大的供应链管理和品牌影响力,成为全球跨境电商市场的主要参与者,并持续推动市场的发展。
3. 规模化仓储和物流网络构建跨境电商所涉及的仓储和物流环节对于订单的快速处理和国际配送至关重要。
中国-欧盟跨境电商发展情况调研报告一、调研目的本报告旨在对中国与欧盟的跨境电商发展情况进行调研,并基于调研结果提出相应的建议和展望,以促进双方跨境电商的合作与发展。
二、调研方法本次调研主要采用了两种方法,一是通过文献研究,收集了大量的相关资料与数据,对跨境电商的发展趋势和影响因素进行了分析;二是通过实地走访和问卷调查,了解了中国和欧盟地区的跨境电商从业者和政府部门的意见与需求。
三、调研结果3.1 跨境电商市场概况跨境电商是指消费者通过互联网购买海外商品,实现国内与国外之间商品和支付的跨境交互。
根据调研数据显示,中国的跨境电商市场规模持续扩大,2019年跨境电商零售进口额达到1.69万亿元人民币。
而在欧盟地区,跨境电商也呈现快速增长的态势,据欧盟统计数据显示,2019年欧盟跨境电商零售销售额达到2720亿欧元。
3.2 中国跨境电商发展现状中国的跨境电商发展已经取得了显著成就。
一方面,中国的电商平台数量庞大,如阿里巴巴集团旗下的天猫国际、京东全球购等,为消费者提供了丰富的跨境商品选择;另一方面,中国政府也积极推进跨境电商的发展,出台了有利于跨境电商发展的政策和法规。
3.3 欧盟跨境电商发展现状欧盟地区的跨境电商发展相对较慢,主要受到物流和支付结算的限制。
欧盟成员国之间的差异较大,统一的跨境电商政策和法规缺乏,对于欧盟内的跨境电商经营者而言,面临的障碍较多。
不过,近年来,欧盟开始重视跨境电商的发展,制定了一系列的政策和规划来推动跨境电商的繁荣。
3.4 跨境电商未来趋势跨境电商的未来发展潜力巨大。
中国与欧盟作为全球两大经济体,有着广阔的市场和消费基础,跨境电商合作具有巨大的合作空间。
双方可以在贸易便利化、物流和支付体系的改进、跨境电商平台间的互联互通等方面展开合作,从而实现跨境电商的发展与繁荣。
四、建议与展望针对中国与欧盟跨境电商的发展情况,本报告提出以下建议与展望:1.加强政策沟通与合作,推动跨境电商政策和法规的协调与统一;2.加快物流和支付结算的改进,提高国际贸易的便利程度;3.增强跨境电商平台的互联互通能力,推动中国和欧盟跨境电商平台的合作;4.加强知识产权保护,提高消费者的信任度和购物体验;5.加大对跨境电商从业者的培训和支持,提高其经营能力和创新能力。
中国跨境电商开展情况汇报近年来,中国跨境电商行业发展迅猛,取得了长足的进步和成就。
中国跨境电商市场规模不断扩大,贸易额持续增长,成为全球跨境电商领域的重要参与者。
下面就中国跨境电商开展情况进行一份汇报。
首先,中国跨境电商市场规模持续扩大。
随着中国经济的快速发展和消费升级,中国跨境电商市场规模不断扩大。
据统计,2019年中国跨境电商零售进出口额达到1.69万亿元人民币,同比增长16.5%,占全国外贸进出口总额的比重也在不断提升。
中国跨境电商市场规模的扩大为全球商家提供了更多的商机和合作机会。
其次,中国跨境电商发展水平不断提升。
中国跨境电商企业积极拓展海外市场,提升产品质量和服务水平,不断提升国际竞争力。
同时,中国政府也出台了一系列政策支持和措施,推动跨境电商行业的健康发展。
中国跨境电商平台在商品种类、物流配送、支付结算等方面不断创新,为消费者提供更加便捷、安全的购物体验。
再次,中国跨境电商行业国际合作不断加强。
中国跨境电商企业与全球各国家和地区的商家、物流企业、金融机构等展开广泛合作,加强国际市场布局。
中国跨境电商企业积极参与国际贸易展会、论坛等活动,拓展国际合作渠道,加强与国际同行的交流与合作,推动中国跨境电商行业的国际化发展。
最后,中国跨境电商行业面临的挑战和问题也日益凸显。
随着全球贸易环境的不确定性增加,中国跨境电商企业在国际市场面临的风险和压力也在增加。
同时,一些不法分子利用跨境电商平台进行假冒伪劣商品交易、侵权盗版等违法行为,给市场秩序和消费者权益带来一定影响。
中国跨境电商行业还需要进一步加强自律和规范管理,提升行业整体形象和信誉度。
总的来说,中国跨境电商行业取得了长足的发展,市场规模不断扩大,发展水平不断提升,国际合作不断加强。
但同时也面临着一些挑战和问题,需要行业各方共同努力,加强合作,促进行业的健康发展。
相信在政府政策的支持下,中国跨境电商行业将迎来更加美好的发展前景,为中国经济的高质量发展和全球经济的繁荣做出更大贡献。
“一带一路”背景下我国跨境电商发展现状及对策研究随着中国“一带一路”倡议的推进,跨境电商一直是积极发展的领域之一。
跨境电商是指电子商务平台通过互联网连接海内外企业与消费者进行商品交易。
它突破了传统电子商务的地域限制,打破了贸易壁垒,为中国企业拓展全球市场提供了新的机会。
我国跨境电商发展现状如下:我国跨境电商交易额稳步增长。
根据中国海关总署的统计数据,2019年我国跨境电商零售进出口额达到 1.697 万亿元人民币,同比增长 16.5%。
跨境电商交易额占我国货物贸易进出口总额的比重也在逐年增加。
跨境电商平台数量不断增加。
随着政府对跨境电商政策的支持和优惠政策的出台,越来越多的跨境电商平台进入市场。
目前,我国有众多跨境电商平台,如阿里巴巴的“淘宝全球购”和京东的“京东全球购”,为消费者提供更加便捷的购物体验。
我国跨境电商合作模式不断创新。
除了传统的B2C模式,也出现了C2C和B2B2C等模式。
C2C模式允许个人间直接交易,通过平台提供信誉保证;B2B2C模式则将企业与消费者连接起来,实现了供应链的整合。
面对跨境电商发展的机遇,我国应采取以下对策:加强政策支持。
政府应加大对跨境电商发展的政策支持力度,为跨境电商企业提供减税、减费等优惠政策,鼓励更多的企业参与跨境电商业务。
加强质量监管。
跨境电商商品的质量问题一直是一个难题。
政府应严格监管跨境电商商品的质量,加强对跨境电商企业的抽检和监督,保障消费者的权益。
加强国际合作。
我国应加强与“一带一路”相关国家的合作,推动跨境电商的互联互通。
通过合作,在物流、支付和金融等方面提供更好的服务,降低跨境电商的交易成本。
加强人才培养。
跨境电商领域需要专业的人才支持。
政府和企业应共同合作,加大对跨境电商人才的培养和引进力度,提高我国跨境电商人才的水平和竞争力。
“一带一路”背景下,我国跨境电商发展有着广阔的前景。
政府和企业应共同努力,加强政策支持、质量监管、国际合作和人才培养,为跨境电商的发展创造良好的环境和条件。
跨境电商发展状况调研报告一、引言随着全球经济一体化的不断推进,跨境电商作为国际贸易的新业态蓬勃发展,成为国内外企业和消费者之间开展电子商务交易的重要模式。
本文通过对跨境电商发展状况进行调研,旨在了解跨境电商行业的现状和趋势,并提出相应的发展建议。
二、跨境电商市场概况1. 跨境电商的定义与分类跨境电商是指通过电子商务平台和网络技术手段,实现国家之间、地区之间或者个别国家地区之间商品和服务的线上销售、支付、物流、清关和售后等全链条交付的商业活动。
根据业务模式的不同,跨境电商可分为B2B(商家对商家)模式、B2C(商家对消费者)模式和C2C(消费者对消费者)模式。
2. 跨境电商市场规模与增长趋势据统计,截至2019年底,全球跨境电商市场交易规模达到6.57万亿美元,并且呈现逐年增长的趋势。
中国作为全球最大的跨境电商进口国,其跨境电商进口市场规模连续多年保持增长,2019年跨境电商进口零售额突破1.7万亿元人民币。
3. 跨境电商市场主要参与方跨境电商市场的主要参与方包括电商平台、商家和消费者。
主流的跨境电商平台有亚马逊、淘宝国际、京东全球购等。
商家可以通过这些平台开设店铺,向海外市场销售商品。
消费者可以通过这些平台购买海外商品,并享受全球化的购物体验。
三、跨境电商发展趋势1. 技术创新的推动随着物流、支付、通关和数据处理等技术的不断创新和完善,跨境电商的交易链条逐渐变得更加高效、便捷和安全。
特别是物联网、大数据、人工智能和区块链等新兴技术的应用,极大地推动了跨境电商的发展。
2. 消费升级的助力中国等新兴经济体的经济发展和消费升级带动了跨境电商的需求增长。
越来越多的消费者追求高品质、个性化和差异化的商品,而跨境电商则为他们提供了便利和多样选择的购物渠道。
3. 跨境电商政策的支持各国政府纷纷出台政策,支持和促进跨境电商的发展。
例如,中国政府推出了跨境电商综合试验区政策,韩国、新加坡等国也出台了相应的政策和法规,以促进跨境电商市场的规范化和健康发展。
跨境电商调研报告随着国际贸易的不断发展,跨境电商已逐渐成为了全球经济的重要组成部分。
针对跨境电商发展现状进行调研,可以更好地了解这个市场,为企业发展提供有参考价值的数据和信息。
本文将从市场概述、竞争情况、货物品类、支付方式、物流服务以及发展趋势等多个方面展开讨论,通过综合分析,探索跨境电商的市场前景和未来发展方向。
一、市场概述跨境电商是指在跨越国界范围内,通过互联网进行的消费者购物和商家销售等行为的总称。
目前跨境电商的用户数量持续增长,据统计,2019年全球跨境电商市场交易规模达到13.2万亿美元,预计2023年将突破20万亿美元。
二、竞争情况当前,全球跨境电商的主要竞争者集中在美国、欧洲、中国等地。
以中国为例,自贸区建设以来,跨境电商得到了大力扶持,已经成为了我国对外贸易新增长点之一。
然而,日益激烈的市场竞争也给跨境电商企业带来了一定的压力,需要通过不断提高产品质量、完善服务体系等手段来保持市场竞争力。
三、货物品类跨境电商经营产品种类较为丰富,主要包括生活消费品、奢侈品、3C数码产品、美妆护肤品等。
其中,美妆护肤品是跨境电商市场中的尤为热门品类,随着消费者对品质和效果的要求越来越高,跨境电商也将继续聚焦于此类产品的市场开发。
四、支付方式跨境电商的支付方式也比较多样化,主要包括信用卡支付、PayPal、支付宝等。
其中,由于中国消费者对支付宝的信任度较高,因此跨境电商企业在支付方式选择时更倾向于使用支付宝。
五、物流服务跨境电商的物流服务一般采取快递方式,其中DHL、FEDEX、UPS等国际货运公司是跨境电商企业最常使用的物流服务商。
尤其对于跨境电商企业而言,物流服务的质量和效率更是影响核心竞争力的重要因素之一。
六、发展趋势未来,跨境电商的发展趋势将主要集中在以下几个方面:首先是技术升级,通过不断推陈出新的技术手段来提高跨境电商服务效率;其次是质量提升,跨境电商将更加注重品质、安全和环保等方面的问题;再次是多元化发展,跨境电商企业将不再局限于销售领域,而是更多关注增值服务的扩展,如售后服务、营销策略等。
跨境电子商务调研报告1. 引言随着全球化的发展和互联网的普及,跨境电子商务成为了一个不可忽视的商业模式。
本次调研报告将介绍跨境电子商务的定义、发展现状、挑战与机遇,并提出相应的建议。
2. 跨境电子商务的定义跨境电子商务指的是在国与国之间进行电子商务交易的商业活动。
它通过互联网和物流网络,使消费者可以在国外购买商品,并进行支付和物流配送。
3. 跨境电子商务的发展现状3.1 市场规模跨境电子商务市场规模持续增长。
根据咨询公司的数据,2019年全球跨境电子商务销售额达到了2.9万亿美元,预计到2025年将超过6.5万亿美元。
3.2 主要参与方在跨境电子商务中,主要参与方包括消费者、电商平台、物流公司和支付机构。
消费者通过电商平台浏览和购买商品,然后由物流公司负责将商品运送到消费者手中,支付机构则提供支付服务。
3.3 主要产品类别跨境电子商务销售的主要产品类别包括服装、电子产品、美妆和日用品。
这些产品受到消费者的广泛关注和需求,因为它们通常价格较低且具有品质保证。
3.4 主要市场全球跨境电子商务市场主要由北美、欧洲和亚洲主导。
其中,中国是全球最大的跨境电子商务进口国,中国消费者对海外商品有着较大的需求。
4. 跨境电子商务的挑战4.1 海关和法律问题跨境电子商务面临着不同国家的海关和法律要求,包括关税、进口限制和知识产权保护等。
这些问题增加了贸易的复杂性和成本。
4.2 物流和配送问题跨境电子商务的物流和配送需要跨越国家和地区,面临着时间延迟、高运费和退货问题。
这些问题对消费者的购物体验和电商平台的声誉造成了一定影响。
4.3 支付和货币问题跨境电子商务涉及不同国家的货币和支付方式,支付安全和结算问题是一个挑战。
此外,汇率波动也会对购物成本产生影响。
5. 跨境电子商务的机遇5.1 不断增长的市场需求消费者对海外商品的需求不断增长,跨境电子商务市场前景广阔。
随着中产阶级的扩大和消费能力的提升,跨境电子商务有望迎来更多机遇。
跨境电商行业调研报告跨境电商的市场机会与海外消费者行为分析跨境电商行业调研报告随着全球化的进程不断推进,跨境电商行业正日益成为全球经济发展的重要推动力。
本文将对跨境电商的市场机会与海外消费者行为进行分析,希望能够帮助企业了解这一行业的趋势,从而制定出更好的商业策略。
一、市场机会分析1.1 全球市场规模的增长跨境电商行业在过去几年呈现出迅猛的增长势头。
根据数据显示,全球跨境电商市场规模2019年已达到4.3万亿美元,并且预计未来几年将继续保持快速增长。
这为企业提供了巨大的商机,特别是那些具备国际化经营能力的企业。
1.2 政策环境的改善随着各国政府对跨境电商行业的重视,相关政策和法规也得到了逐步完善。
例如,中国政府推出的跨境电商综试区政策、欧盟对跨境电商商品征税政策的调整等,为跨境电商企业提供了更加便利的营商环境,减少了贸易壁垒。
1.3 科技的发展促进了行业创新随着数字技术的快速发展和应用,跨境电商行业也得到了推动和改善。
例如,人工智能技术的应用使得海外消费者的需求更加精准,物流技术的提升降低了交易的成本,支付体系的完善使得交易更加便捷安全。
这些科技的应用将进一步促进跨境电商行业的发展。
二、海外消费者行为分析2.1 海外消费者的购买习惯海外消费者在进行跨境电商购物时有一些独特的购买习惯。
首先,他们更加注重产品的品质和品牌声誉,对于具有高品质和良好口碑的商品更加青睐。
其次,在购买时更加偏好使用信用卡等安全的支付方式,以保证交易的安全性。
此外,海外消费者还更加注重物流的速度和可靠性,对于能够提供迅速配送的电商平台更有吸引力。
2.2 海外消费者的需求特点不同国家和地区的海外消费者在需求上也存在一定的差异。
例如,一些发达国家的消费者更注重高端奢侈品和个性化定制,而一些发展中国家的消费者则更关注价格和性价比。
因此,了解目标市场的消费者需求特点,针对性地开展产品定位和营销策略,将有助于提高销售额和市场份额。
2.3 跨境电商平台的选择因素海外消费者在选择跨境电商平台时也有自己的偏好。
跨境电商的调研报告跨境电商的调研报告一、引言近年来,随着全球经济的快速发展和互联网的普及,跨境电商成为了全球贸易的新动力。
跨境电商是指在利用互联网技术进行贸易时,买卖双方位于不同国家或地区,进行的商品进口和出口交易。
本报告将对跨境电商进行调研,以了解该行业的现状和发展趋势。
二、发展现状1.市场规模根据研究机构的数据,在过去的几年中,跨境电商市场规模呈现持续增长的趋势。
数据显示,2019年,全球跨境电商市场总值达到了4.206万亿元人民币,同比增长11.5%。
预计到2025年,全球跨境电商市场规模将达到8.328万亿元人民币。
2.主要国家和地区目前,全球跨境电商市场主要集中在中国、美国、欧盟等国家和地区。
中国是全球最大的跨境电商进口国,其市场规模占据全球市场的近30%。
美国则是最大的跨境电商出口国,其市场规模也较大。
欧盟国家在跨境电商领域也有较大的发展,市场规模逐年增长。
3.主要平台在跨境电商领域,亚马逊、阿里巴巴、eBay等平台是最为知名和具有影响力的。
亚马逊是全球最大的在线零售商之一,其旗下的亚马逊跨境电商平台为全球买家和卖家提供了便利的贸易通道。
阿里巴巴则是中国最大的电商平台,旗下的阿里巴巴国际交易市场是中国跨境电商进口的主要平台。
三、发展趋势1.技术创新随着科技的不断进步,跨境电商也在不断创新。
相关技术如物流、支付、税务等方面也得到了不断的突破,为跨境电商提供了更便捷、安全、快捷的服务。
2.政策支持各国政府对跨境电商给予了政策支持,包括减少关税、降低进出口手续等,以促进该行业的发展。
例如,中国政府发布了一系列支持跨境电商发展的政策,包括建设自贸试验区、设立跨境电商综合试验区等。
3.消费升级随着人民生活水平的不断提高,消费者对于商品品质和服务的要求也在不断提升。
跨境电商有更多的机会提供多样化、优质的商品和服务,满足消费者的需求。
四、挑战与对策1.质量控制跨境电商涉及国家和地区之间的交易,质量问题一直是一个难题。
我国跨境电子商务发展现状及对策研究随着全球化的深入和互联网的普及,跨境电子商务在我国的发展愈发迅猛。
作为世界上最大的电子商务市场,我国在跨境电商领域具有巨大的发展潜力和市场优势。
随之而来的也是一系列的挑战和问题。
本文将对我国跨境电子商务的现状进行分析,并提出相应的对策,以推动我国跨境电子商务的健康发展。
一、我国跨境电子商务的现状1. 发展态势随着全球经济一体化的深入,我国跨境电子商务的发展态势良好。
根据中国电子商务研究中心发布的数据显示,我国跨境电子商务出口额呈现快速增长的趋势,2019年达到8.76万亿元人民币,同比增长14.5%。
在进口方面,我国跨境电子商务进口额也呈现出快速增长的势头,2019年达到6.76万亿元人民币,同比增长25.8%。
2. 优势和问题我国跨境电子商务的发展具有一定的优势。
我国作为世界上最大的电子商务市场,具有庞大的消费群体和丰富的消费需求。
我国在电子商务基础设施、支付体系和物流配送方面具备较强的实力。
我国跨境电子商务在发展过程中也面临着一些问题,如海关监管不严、商品质量安全隐患、知识产权保护不足等。
1. 对我国经济的影响跨境电子商务的发展对我国经济具有积极的影响。
跨境电子商务为我国经济注入了新的增长动力,提升了我国商品和服务的国际竞争力。
跨境电子商务为我国创造了大量就业机会,促进了我国的就业稳定和社会经济发展。
跨境电子商务也为我国企业提供了更广阔的国际市场,促进了我国的对外贸易和国际合作。
2. 对我国消费者的影响跨境电子商务的发展对我国消费者也具有重要的影响。
跨境电子商务为我国消费者提供了更加便捷和多样的购物方式,满足了消费者对品质、个性化、特色化商品的需求。
跨境电子商务推动了我国商品价格的下降,提高了我国消费者的购物体验和消费水平。
跨境电子商务也促进了我国消费者对国际品牌和文化的了解和接受。
1. 完善政策法规加强对跨境电子商务的监管,建立健全的政策法规体系是推动我国跨境电子商务发展的关键。
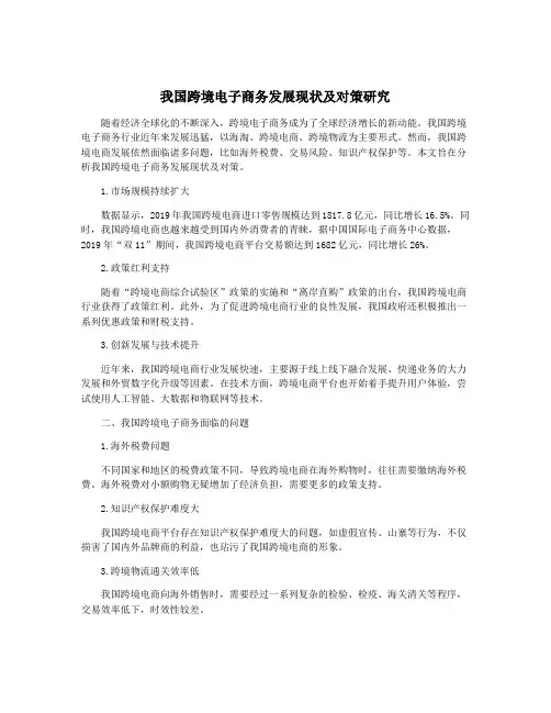
我国跨境电子商务发展现状及对策研究随着经济全球化的不断深入,跨境电子商务成为了全球经济增长的新动能。
我国跨境电子商务行业近年来发展迅猛,以海淘、跨境电商、跨境物流为主要形式。
然而,我国跨境电商发展依然面临诸多问题,比如海外税费、交易风险、知识产权保护等。
本文旨在分析我国跨境电子商务发展现状及对策。
1.市场规模持续扩大数据显示,2019年我国跨境电商进口零售规模达到1817.8亿元,同比增长16.5%。
同时,我国跨境电商也越来越受到国内外消费者的青睐,据中国国际电子商务中心数据,2019年“双11”期间,我国跨境电商平台交易额达到1682亿元,同比增长26%。
2.政策红利支持随着“跨境电商综合试验区”政策的实施和“离岸直购”政策的出台,我国跨境电商行业获得了政策红利。
此外,为了促进跨境电商行业的良性发展,我国政府还积极推出一系列优惠政策和财税支持。
3.创新发展与技术提升近年来,我国跨境电商行业发展快速,主要源于线上线下融合发展、快递业务的大力发展和外贸数字化升级等因素。
在技术方面,跨境电商平台也开始着手提升用户体验,尝试使用人工智能、大数据和物联网等技术。
二、我国跨境电子商务面临的问题1.海外税费问题不同国家和地区的税费政策不同,导致跨境电商在海外购物时,往往需要缴纳海外税费。
海外税费对小额购物无疑增加了经济负担,需要更多的政策支持。
2.知识产权保护难度大我国跨境电商平台存在知识产权保护难度大的问题,如虚假宣传、山寨等行为,不仅损害了国内外品牌商的利益,也玷污了我国跨境电商的形象。
3.跨境物流通关效率低我国跨境电商向海外销售时,需要经过一系列复杂的检验、检疫、海关清关等程序,交易效率低下,时效性较差。
我国跨境电商面临的海外税费问题需要立即解决,政府可以加大政策支持力度,制定更多合理的汇率政策,同时加快海外税费缴纳的流程,为跨境电商的发展提供有力保障。
加强知识产权保护,对跨境电商平台的实名制度、用户评价体系、货源采购等进行监管,建立健全跨境电商平台的信用体系,加强对销售假冒伪劣商品的打击力度。
“一带一路”背景下我国跨境电商发展现状及对策研究“一带一路”倡议提出以来,跨境电商在中国迅速发展。
据统计,2019年我国跨境电商交易额已达8.8万亿元人民币,同比增长16.5%。
但是,我国跨境电商发展尚面临一些问题和挑战。
首先,我国跨境电商的供应链不稳定,货物的进口和出口等环节仍存在一定的风险。
此外,国际贸易法规及税收政策对跨境电商的规范和约束不够完善,导致了跨境电商的合规性问题仍需进一步加强。
其次,跨境电商平台之间的竞争也非常激烈,如何提升自身的竞争力和核心竞争力,是企业需要重视的问题。
最后,跨境电商相关技术和安全保障也是亟待加强的方面。
针对目前我国跨境电商发展面临的问题和挑战,我们提出以下对策:一是加强跨境电商的质量和安全。
建立健全跨境电商交易和资金流动的法规体系,加强跨境电商的自我检验和自我认证,提高跨境电商的质量和安全保障。
二是加强跨境电商的知识产权保护。
制定专门的法规和政策,加强对知识产权的维护和保护,提供有效的解决方案,维护消费者利益和市场秩序。
三是建立良好的跨境电商合作机制。
加强跨境电商与其他行业的合作,探索跨境电商与物流、支付、海关在贸易安全和合规性等方面的合作。
四是提高跨境电商的技术水平。
加强对跨境电商技术的研发和投入,提升物流、支付、海关等技术水平,更好地满足跨境电商的需求。
五是加强跨境电商的人才培训和管理。
提供专业的人才培训和管理计划,增强企业提高跨境电商服务的能力和素质。
总之,我国跨境电商的发展离不开政策、环境、服务等多方面的支持。
只有以稳健的态度、创新的思路、合规的操作,才能不断提升我国在跨境电商领域的竞争力和影响力。
跨境电商产品市场调研报告范文(通用5篇) 跨境电商产品市场调研报告范文1: 中国跨境电商市场概述一、市场规模与增长趋势随着经济全球化的深入发展,跨境电商在中国市场得到了快速发展。
根据相关数据显示,2019年中国跨境电商零售进出口总额达到8.8万亿元人民币,同比增长11.5%。
预计到2023年,中国跨境电商市场规模将超过10万亿元人民币。
二、主要产品类别跨境电商市场涵盖了多个产品类别,其中以服装、美妆、母婴用品、数码产品和家居用品等为主要销售品类。
这些产品具有较高的消费需求和较大的市场潜力,吸引了众多消费者的关注。
三、进口和出口市场特点在跨境电商市场中,进口和出口市场有着不同的特点。
中国跨境电商进口市场以日化、保健品、奶粉和高端食品等为主要产品类别,消费者对品质和安全性有较高的要求。
而出口市场主要以服装、鞋帽、配饰等为主要产品类别,消费者更加关注时尚和价格因素。
四、消费者需求和购买行为中国跨境电商市场的消费者需求和购买行为也在不断演变。
消费者对品质和品牌的认知不断提升,更加注重产品的质量和服务。
同时,消费者在购买过程中越来越重视售后服务和物流配送速度,对于不满意的产品会进行退换货。
五、市场竞争和发展趋势中国跨境电商市场竞争激烈,国内外知名电商平台纷纷进入该市场,推动了市场的发展和创新。
同时,随着技术的不断进步和物流体系的完善,跨境电商将会迎来更多的发展机遇。
综上所述,中国跨境电商市场规模不断扩大,主要产品类别丰富多样,消费者需求和购买行为不断升级,市场竞争激烈。
跨境电商市场将持续发展,并为企业和消费者带来更多机遇和福利。
跨境电商产品市场调研报告范文2: 跨境电商市场趋势与前景展望一、市场趋势1. 跨境电商进一步开放随着政府政策的进一步放宽和优化,中国的跨境电商市场将进一步开放,吸引更多的国际品牌和海外商家进入。
这将带来更多的产品选择和竞争,推动市场的发展。
2. 消费升级和品质要求提高随着消费者收入水平的提高和消费观念的转变,消费者对产品的品质和服务有着更高的要求。
我国跨境电商物流发展现状与问题研究我国跨境电商物流发展现状如下:1. 物流配送网络不断完善:我国已经建立了较为完善的国内与国际物流配送网络,包括港口、机场、铁路、公路等各个环节,特别是在沿海地区和交通便捷的城市,物流配送已经实现了自动化、信息化和智能化。
2. 跨境电商物流需求不断增长:随着全球化的不断推进和跨境电商的发展,我国跨境电商物流需求日益增长。
据统计,2019年中国跨境电商交易额达到8.2万亿元人民币,其中物流占比高达60%以上。
3. 物流技术不断创新:随着信息技术的不断进步,物流技术也在不断创新,包括智能化、自动化、数字化等技术,这些技术的应用大大提高了物流的效率、质量和安全性。
4. 物流成本逐渐下降:随着我国物流产业的快速发展和物流基础设施的不断完善,物流成本逐渐下降,特别是在疫情期间,物流成本出现了明显的下降。
然而,我国跨境电商物流也存在一些问题,主要包括:1. 跨境电商物流市场化程度不高:相比于发达国家,我国的跨境电商物流市场化程度还不高,很多物流公司还没有意识到跨境电商物流的重要性,缺乏专业的物流服务。
2. 物流配送标准不高:在跨境电商物流中,标准化程度非常重要。
但是,目前我国的物流配送标准还需要进一步提高,尤其是在一些重要的领域,如安全、环保等方面。
3. 物流配送能力有待提升:虽然我国已经建立了较为完善的物流配送网络,但是一些城市的物流配送能力还需要提升,尤其是在一些偏远地区和长尾商品方面。
4. 物流信息化水平还需要提高:物流信息化是跨境电商物流不可或缺的重要组成部分。
但是,目前我国的物流信息化水平还需要进一步提高,尤其是在物流数据管理和分析方面。
跨境电商市场调研报告一、引言跨境电商是指通过互联网平台进行国际贸易的商业活动。
近年来,随着全球化进程的加速,跨境电商市场迅猛发展。
本报告旨在对跨境电商市场进行深入调研,探讨其发展现状、趋势以及挑战,以期为企业决策提供有价值的参考。
二、跨境电商市场的概况1. 市场规模:跨境电商市场规模日益扩大,预计未来几年将继续保持高速增长。
根据数据显示,2019年全球跨境电商交易总额达到2.7万亿美元。
2. 主要参与方:跨境电商市场的参与方包括电商平台、跨境物流服务商、跨境支付机构等。
传统的大型电商平台如亚马逊、eBay等在跨境电商市场占据重要地位,同时新兴的本土电商平台如拼多多、京东也加速进入跨境电商领域。
3. 主要产品:跨境电商市场涉及的产品范围广泛,包括服装、家居用品、数码产品等。
同时,高端商品和特色产品也在跨境电商平台上得以销售,满足了消费者对品质和个性化的需求。
三、跨境电商市场的发展趋势1. 跨境物流服务的提升:跨境电商需要克服国际物流困难,随着跨境物流服务的完善和快速发展,包括物流追踪、快递投递等环节在内的物流问题将得到解决,进一步促进跨境电商市场的发展。
2. 私人订制服务:随着消费者个性化需求的增加,跨境电商平台将提供更多的私人定制服务,满足消费者对商品的个性化需求,打造独特的购物体验。
3. 跨境支付的便利化:安全、便捷的跨境支付对于跨境电商市场的发展至关重要。
预计未来将有更多的支付机构涌入市场,提供多元化的支付选择。
4. 区块链技术的应用:区块链技术的引入将提升跨境电商的安全性和可追溯性,降低交易成本,促进市场参与者的信任,推动跨境电商市场健康发展。
四、跨境电商市场面临的挑战1. 跨境政策不确定性:尽管跨境电商市场一直在迅速发展,但仍面临着各国政策的不确定性。
由于国家政策的限制和调整,跨境电商的运营可能会受到一定的影响。
2. 语言和文化差异:在跨境电商中,语言和文化差异是一大挑战。
了解不同国家的文化和习俗,提供个性化的服务和产品,对企业而言是一项重要的课题。
跨境电商行业研究报告一、行业概况随着全球市场的不断融合和互联网的普及,跨境电商行业迅速发展,成为全球贸易的重要组成部分。
跨境电商是指通过互联网平台,进行国际间的商品和服务交易。
近年来,跨境电商行业呈现出蓬勃发展的态势,涉及的产品领域广泛,包括服装、家居、电子产品等各个领域。
二、发展背景随着全球经济一体化的推进,各个国家和地区的市场消费需求变得越来越多样化。
跨境电商通过互联网平台,打开了不同国家的消费市场,满足了消费者对多样化商品的需求。
此外,跨境电商还降低了贸易成本,促进了国际间的贸易合作。
三、行业特点1. 市场规模庞大。
据统计,2019年全球跨境电商交易规模达到6.57万亿美元,增长速度高达25%。
2. 供应链优势。
跨境电商通过优化供应链管理和物流配送,实现商品快速传输,提高了消费者的购物体验。
3. 降低贸易壁垒。
传统贸易面临的各种壁垒,如关税、质量检验等,跨境电商可以通过多种方式规避或降低。
四、发展趋势1. 跨境电商平台数量持续增长。
各国政府积极推动跨境电商发展,优化政策环境,吸引更多的企业入驻。
2. 产品种类不断扩大。
随着消费者需求的变化,跨境电商平台将不断引进新的产品种类,满足消费者多样化的购物需求。
3. 跨境物流配送的创新。
为了提高物流效率,跨境电商平台将加大对物流配送的研发力度,引入无人机、物流机器人等新技术。
五、行业挑战1. 跨境电商法律法规的不完善。
各国跨境电商法律法规体系尚不健全,存在一些法律风险。
2. 信息安全隐患。
跨境电商平台需要确保用户信息的安全,防止个人信息被泄露。
3. 越来越多的竞争对手。
随着跨境电商行业的火爆发展,市场上竞争对手越来越多,企业需要寻找差异化竞争的策略。
六、发展对策1. 政策引导。
各国政府应加大对跨境电商行业的支持力度,出台更多的优惠政策,吸引更多的企业发展跨境电商。
2. 优化物流配送。
企业应加强与物流公司的合作,共同寻求物流配送的创新,提高商品的快递速度。
中国跨境电商报告中国跨境电商行业发展迅猛,成为全球最大的跨境电商进口市场。
本文将从以下几个方面分析中国跨境电商的发展情况、市场规模、趋势以及影响因素。
1. 跨境电商行业发展背景中国拥有庞大的人口基数和日益增长的中产阶级人口,消费者对于各类优质商品的需求不断增加,这为跨境电商提供了广阔的市场空间。
此外,互联网和移动支付技术的迅猛发展也为跨境电商提供了强大的支持和便利。
2. 跨境电商市场规模根据相关数据,2019年中国跨境电商进口额达到了1.69万亿元人民币,同比增长16.5%。
中国跨境电商的进口市场规模远远超过其他国家,占据全球跨境电商进口市场的份额超过30%。
这一数据显示了中国消费者对跨境商品的强烈需求。
3. 跨境电商发展趋势(1)消费升级趋势:随着中国中产阶级的不断壮大,消费者的消费观念和需求发生了变化。
他们更加注重品质、个性化和国际化,跨境电商正好满足了这一需求。
(2)平台综合化发展:跨境电商平台不仅提供商品交易,还提供供应链管理、物流配送、支付结算、售后服务等一系列服务,以满足消费者的多样化需求。
(3)跨境电商进军三四线城市:随着一二线城市的市场饱和和竞争加剧,跨境电商开始将目光投向三四线城市。
这些城市的消费潜力巨大,市场空间广阔,成为了跨境电商的新兴增长点。
4. 影响跨境电商发展的因素(1)政策因素:中国政府出台了一系列支持跨境电商发展的政策,包括降低关税、简化报关手续、扩大跨境电商综合试验区等。
这些政策的出台为跨境电商提供了便利和机遇。
(2)物流配送:物流配送是跨境电商的关键环节,快速、可靠的物流体系能够提高消费者的购物体验和满意度。
(3)信任问题:由于涉及国际交易和货物运输,消费者对于跨境电商的信任度比较低。
跨境电商需要通过提供真实的产品信息、保障交易安全等方式来提高消费者的信任度。
(4)品牌建设:建立知名和受信任的品牌对于跨境电商来说至关重要。
通过提供高品质的商品和良好的售后服务,跨境电商可以树立良好的品牌形象。
2019年中国跨境电商发展研究报告目录1. 中国跨境B2C的整体特征:对外贸易新引擎、品类国家新趋势 (4)2. 抓紧B2C出口新兴机遇:选对国家、理解原型、差异打法 (8)3. 关注B2C进口结构变化:年龄结构、区域结构、频次结构 (16)4. 紧跟跨境物流模式的演进趋势:战略节点积极占位、核心能力尽速卡位、智慧供应链加速抢跑 (18)第一部分:中国跨境B2C的整体特征:对外贸易新引擎、品类国家新趋势1. 中国外贸进入新旧动能转换期,B2C 跨境电商逐步成为中国对外贸易的新引擎1.1 中国对外贸易发展经历三个历史时期,电商贸易成为新的重要增长点双位数快速增长期(2007年及以前):受益于全球经济快速发展、中国劳动力优势、WTO 红利及全球自由贸易主义的宽松环境,物美价廉的中国制造满足了以欧美为代表的进口国的旺盛需求,使得中国外贸进出口总额呈年均18.5%的复合增长。
全球价值链调整期(2008-2017年):08年全球经济危机爆发使得国际采购需求急转直下,中国对外贸易在之后2年经受阵痛式下滑。
全球经济随后震荡复苏并伴随价值链分工的缓步调整,包括欧美工业回归、周边新兴经济体中低端制造业崛起等,一定程度削弱中国传统制造业输出优势。
同时期内,伴随“一带一路”等倡议的相继提出,且B2B 跨境电商步入舞台、快速发展,即使市场存在原驱动力减弱的情况,中国外贸进出口总额依然实现年均5.4%的复合增长。
新旧动能转换期(2018年及以后):以美国为代表的发达A: 中国外贸进入新旧动能转换期外贸结构1)外贸进出口总额预测来自Economist ,为6.4%,但当时未考虑中美贸易摩擦事件影响驱动力强驱动力中负向驱动国家贸易保护主义近期有所抬头,且随着中国传统对外贸易红利已在过去稳步释放,中国在传统贸易之外需要找到新的增长接力棒。
事实上,受政策支持、资本加持、全球物流基础设施持续完善、各路玩家积极入场等诸多因素共同推动,小批量、碎片化的跨境电商在中国进出口贸易的影响力正与日俱增,将成为未来对外贸易发展的新增长点。
预计5年内,中国跨境电商贸易占整体对外贸易的比例将进一步提升约15个百分点。
1.2 B2C 跨境电商预计保持高速增长,且路向结构将更为均衡B2B 过去是中国跨境电商的主力。
伴随供给端层面B2C跨境电商平台的大力开拓以及需求端层面全球消费者对跨境购消费习惯的养成,将驱动B2C 成为未来跨境电商增长的重要力量。
预计到2022年,中国B2C 跨境电商占比将进一步提升约10个百分点,占整体结构达36%。
同时,从路向结构看,出口及进口将保持一体两翼,向着更为均衡的态势发展。
预计2022年B2C 跨境电商进出口路向将向充满五五开逐渐靠拢。
2. 中国跨境B2C 进出口双向通路呈现围绕品类及国家的4大趋势性特征2.1 中国B2C 出口路向——品类更为多元、发力新兴国家B: 中国B2C 跨境电商预计保持高速增长,向更均衡的路向结构发展1)包括阳关跨境进口及灰关部分,不包括“人肉跨境”进口中国跨境电商交易额规模按B2B 及B2C [万亿人民币]中国B2C 跨境电商路向结构27.2%12.7%'18-'22E CAGRB2C 电商B2B 电商C: 跨境B2C 进出口品类及目的地结构从品类视角看,B2C 出口过去以成本优势强、标准化程度高的3C 电子、服饰箱包等品类为主,伴随海外消费者对中国商品的需求细分化以及跨境电商的类目延展,未来出口路向的品类结构预计将更为丰富,除传统优势品类外,如汽配、灯建、户外等品类值得关注。
从目的国的视角看,以美加西欧为代表的发达国家得益于本土消费者成熟的网购习惯及其对中国制造商品的青睐,是过去中国B2C 出口的主要目的地国(如前所述,中美贸易摩擦在中美路向跨境B2C 层面影响有限)。
但近年来如东南亚、南亚等区域的新兴国家电商发展迅猛,且依托中国 “一带一路”倡议的持续推动,新兴市场有成为下阶段中国B2C 跨境增量目的地的巨大潜力。
2.2 中国B2C 进口路向——品类个性升级、来源国青睐小众从品类视角看,B2C 进口发展初期(海淘时期)主要以母婴、食保等基础性商品为主。
事实上,中国消费者对于跨境网购的高频的购物习惯正快速养成,且对海外商品的品类需求进一步细分,因此,近年来以美妆、家居为代表的、更能彰显消费者个性化诉求的品类占比提升明显。
从来源国的视角看,品类结构和来源国结构高度相关,伴随未来个性化品类、个性品牌需求的持续提升,预计未来进口来源国也将从传统美日韩向小众国家进一步转移。
1)来自中国电子商务研究中心跨境出口商品品类调查,其他包括汽配件、灯建、户外、安监等 2) 来自17 Track 中国路向包裹全球目的地国分布数据,2018年数据取2月份单月、2019年数据取2月份单月,其他国家包括俄罗斯、东南亚、东北欧等其他非美加及北欧区域或国家3)来自天猫国际进口品类分布4)来自天猫国际进口订单国别分布,2017为2017Q1-Q3数据跨境B2C 出口品类结构1)跨境B2C 出口目的国结构2)跨境B2C 进口品类结构3)跨境B2C 进口来源国结构4)46%47%54%53%青睐小众新兴元性升2018E 2019E 美加西欧母婴其他其他新兴第二部分:抓紧B2C出口新兴机遇:选对国家、理解原型、差异打法1. 选对国家,明确航向1.1 全球主要地区或国家的当地电商零售市场发展状态可划分为4大阵营基于各地电商零售规模的全球市场份额占比及当地电商零售市场的历史增速,我们将全球主要地区及国家划分为四大阵营,包括:一、一骑绝尘的中国,占全球电商零售约三分之一的市场份额,且过去保持高速增长;二、以欧洲、北美、韩国为代表的传统成熟阵营,当地电商零售起步较早、基础完善,但增长逐步平稳、放缓;三、以非洲、南美、新加坡为代表的导入或限制型阵营,其中,整体上看,非洲、南美等区域仍处于电商零售起步初期,当地或经济发展、或消费水平、或互联网基础设施或电商基础设施仍处于培育及建设期,因此,电商零售发展的导入仍需一定时间。
而新加坡则情况不同,消费水平及基础设施处于前列,但受制于人口规模,即使电商环境优异,但机会有限;四,以中东、东南亚、俄罗斯、印度等为代表的新兴潜力市场,现阶段正处于电商发展的高速时期,拥有较强发展潜力,值得中国跨境玩家积极关注。
D: 按电商零售行业的发展,全球主要国家及地区可划分为4大阵营1) 包括印尼、泰国、马来西亚、越南及菲律宾五国2)南美包括巴西、阿根廷、哥伦比亚、智利、委内瑞拉及其他,其中巴西占南美整体电商零售市场份额过半,但受国内经济萎缩、货币通胀等因素影响,其电商历史年均复合增速约为12%,尚未呈现明显的爆发趋势32%0%2%4%4%6%8%10%16%18%20%22%24%26%28%30%32%60%30%2010-2017 当地电商市场 CAGR [%]2017各国零售电商占比1.2 罗兰贝格针对中国B2C跨境电商的新兴潜力目的国搭建FIRE指标体系:为帮助跨境玩家进一步明确跨境电商B2C出口新兴市场的航道机会,罗兰贝格通过搭建FIRE指标体系,从F(社会基础环境)、I(跨境商贸环境)、R(电商设施环境)及E(经济实力环境)四大过程性维度及跨境结果维度评估新兴潜力九国的吸引力> 社会基础环境(Foundation):包括当地人口规模、网络渗透率、网购普及率三大指标,整体反映当地电商市场的潜在客群规模及基础发展环境。
> 跨境商贸环境(Interchange):跨境商贸环境的优劣直接决定了中国在当地开展跨境电商业务的可行性,包括轻工业进口依存度、清关效率及与中国双边友好关系三大指标。
当地轻工业相对薄弱、清关效率更高且双边关系更友好的国家更有利于中国跨境玩家的进入,肥沃土壤将保障跨境电商长期稳定的发展。
> 电商设施环境(Readiness):完备的当地电商基础设施是跨境电商业务发展的重要依托,包括当地电商物流时效及现金到付比例(COD)两大指标。
当地电商物流时效反映了该地电商物流体系的完备性,而COD则体现了该国对电商支付基础设施的投入及普及度。
电商物流体系相对完善、移动支付更为普及的国家具备更成熟的跨境电商发展条件。
> 经济实力环境(Economics):经济实力环境指标体现了当地消费者的整体电商消费能力,包括当地人均可支配收入和当地人均零售支出两大指标。
FIRE指标体系IEoundation社会基础环境>跨境电商业务发展的社会基础>>当地电商设施的完备程度> 当地居民的电商消费能力nterchangeeadiness 电商设施环境conomics 经济实力环境社会基础(F)跨境商贸(I)电商设施(R)经济实力(E)跨境消费倾向人均电商包裹平均客单价(ASP)跨境电商结果指标跨境电商驱动因素跨境电商基础指标> 跨境结果指标(Current Status):相应的,基于上述FIRE 过程性指标体系的搭建,最终作用并体现在三大结果性指标,包括当地人均电商包裹量、当地消费者跨境消费倾向(接受意愿)以及电商平均客单价。
1.3 基于FIRE 指标体系,罗兰贝格将九大新兴目的国对中国B2C 跨境出口的吸引力划分为三大梯队> 第一梯队:包括阿联酋、马来西亚、俄罗斯和沙特。
以阿联酋和沙特为代表的中东两国具备优越的双边商贸环境及人均经济基础;俄罗斯得益于其较大的人口基数、较高的网络渗透率及相对成熟的网购消费习F: 新兴目的国对中国跨境B2C 吸引力惯;马拉西亚受中国资本青睐,在电商物流及支付基础设施建设上具有一定优势。
> 第二梯队:包括泰国、越南和印尼。
其整体处于FIRE 指标体系的居中水平,相对而言经济基础及网购消费习惯仍在培育及提升阶段。
> 第三梯队:包括印度及菲律宾。
印度仍处于电商发展初期,现阶段互联网及电商基础设施仍处于早期建设阶段,人口体量庞大但经济相对落后。
菲律宾则一定程度受制于双边关系友好度,包括其对华贸易政策的不确定性及外交争议等。
一般得分阿联酋马来西亚俄罗斯沙特泰国越南印尼印度菲律宾较高得分较差得分第一梯队中东两国:优越双边商贸环境及人均经济基础俄罗斯:人口、网络及网购消费习惯基础较好马来西亚:中国资本推动的第二梯队东南亚泰、越、印尼三国:整体处于FIRE 指标体系居中水平,但经济基础薄弱,部分国家网购习惯仍待培育第三梯队印度及菲律宾:印度处于电商发展初期、菲律宾对华贸易政策存不确定(保护主义)新兴目的国对中国跨境B2C 吸引力1)6.8 5.4 5.49.8 5.110.04.0 4.24.55.2 2.83.3 5.5 2.05.75.6 4.1 3.2 1.05.42.15.92.44.16.35.5 4.510.05.76.55.0 6.46.8 4.94.84.54.72.82.23.76.06.25.84.74.44.03.93.8Current status 电商结果(20%)Foundation 社会基础(20%)Interchange 跨境商贸(20%)Readiness 电商支撑(20%)Economics经济基础(20%)评论1) 所有得分标准化为1至10分(10分为9个待选新兴国家中表现最佳者,1分为9个待选国家中表现最差者,其余国家按业务表现的相对位置赋值2. 对标中国,理解原型明确新兴潜力国家的梯队分类只是第一步,更重要的是理解不同国家是否存在原型差异,进而为跨境玩家制定差异化的高阶策略。