浙江信息技术高考题+答案
- 格式:doc
- 大小:1.52 MB
- 文档页数:13
2020年普通高等学校招生全国统一考试(浙江卷)信息技术答案解析一、1.【答案】C【解析】本题考察的是信息相关的知识点。
选项C错误,图像即使没有经过数字化,但其依旧保存着一定的信息,存在一定的价值。
【考点】信息2.【答案】B【解析】本题考察是网页相关的知识点。
选项A错误,使用搜索引擎对相同关键词检索两次,得到的结果不一定相同。
选项B正确,文本、图像、超链接是网页的基本元素,而HTML就是用来编辑网页的。
选项C错误,使用收藏夹功能只保存对应的URL,并没有保存所有网页内容。
选项D错误,文本文件是一种纯文本文档。
【考点】网页3.【答案】D【解析】本题考察的是ACCESS的知识点。
解题状态只需要表示有没有解答两个状态即可,数据类型是/否合适,所以排除选项A和B。
学号的数据类型选择自动编号和数字均不合适,首先学号不需要进行数学运算,其次学号是每个学生确定的,而自动编号系统自动产生的,无法修改,所以排除选项A和C。
故选D。
【考点】ACCESS4.【答案】B【解析】本题考察的是进制转换的知识点。
选项A转二进制后是1111 0000 1000 0010,二进制数后含有偶数个“1”,错误。
选项B转二进制后是1110 1010 0011 0000,二进制数后含有奇数个“1”,正确。
选项C转二进制后是1010 1001 0000 0110,二进制数后含有偶数个“1”,错误。
选项D转二进制后是1111 0011 0001 0001,二进制数后含有偶数个“1”,错误。
【考点】进制转换5.【答案】A【解析】本题考察的是Photoshop相关知识点。
选项A执行“拷贝”、“粘贴”命令后,粘贴的鹰图像将出现在新增图层中,正确。
当前用选区工具选择了部分内容,自由变换是对选中的内容进行处理,故选项B错误。
选中“飞越高峰”图层,设置图层样式,效果出现在飞跃高峰几个字上,故选项C错误。
选中“背景”图层,添加“镜头光晕”滤镜,滤镜效果将呈现在矩形选区内,故选项D错误。
浙江省普通高等学校招生信息技术模拟卷(九)一、选择题1.下列关于数据、信息和知识的说法,正确的是()A.使用手机扫码可以获取信息,说明信息的传输不依附于载体B.当人们孤立地看3.14时,这里的3.14是信息C.数据采集后一定要用计算机才能处理D.人们在长期实践中获得的生活技能也属于知识2.某中学通过智慧食堂就餐系统,对食堂菜谱、菜品售卖情况、学生对菜品的喜爱度等进行大数据分析,不仅实现了学校食堂精准备餐,降低剩餐率,而且还促进了学校食堂不断优化、优选菜品,在保证营养搭配均衡的同时,逐步提升菜品质量。
有关该信息系统的说法中不正确的是()A.该信息系统的用户是指全校师生和食堂工作人员B.该“智慧食堂”系统的实现必须有数据库的支持C.该“智慧食堂”系统需要软硬件的支持D.该信息系统的使用有利于学校食堂的科学决策3.随着信息技术、通信技术和大数据的发展,引发了人工智能热。
下列关于人工智能的描述,错误的是()A.人工智能的不断创新,促使大量“沉睡”的数据被唤醒、被挖摇,释放出巨大价值B.人机对弈、无人驾驶、智能识图都属于人工智能的应用C.机器翻译不属于人工智能的应用D.近年来,有了大数据的支持,智能算法的效果得到了极大的体现4.许多车主在通过交通管理12123手机应用处理业务时,经常会遇到app界面显示的“网络拥塞,请稍后再试”的提示。
最可能是由于以下()而造成信息系统不稳定、不安全。
A.人为因素B.软硬件因素C.网络因素D.数据因素5.下列有关网络相关内容的说法,不正确的是()A.计算机网络、移动通信网络、广播电视网络现已成为覆盖面广、影响力大的三大网络B.网络互联设备,主要包括调制解调器、路由器和交换机等等C.网络中的资源就是指网络中的所有数据资源D.计算机网络按照网络的覆盖和范围,校园网一般可以称之为局域网6.计算机体系结构是指计算机基本组成及工作原理。
下列关于计算机体系结构的描述中,说法正确的是()A.计算机硬件通常包括运算器、控制器、存储器、输入和输出设备五部分B.计算机先后经历了电子管、晶体管、集成电路和(超)大规模集成电路等发展阶段,不同阶段的计算机体系结构完全不同C.智能手机等移动终端的体系结构与台式计算机体系结构完全不同D.现在使用的计算机通常将运算器和存储器合并到中央处理器CPU中7.下列关于数制及数制转换说法正确的是()A.二进制数中最大的数是2B.数10B和数10D是一样大的C.4位二进制数表示的最大数是15DD.n位二进制数可以表示最多的信息数量是2×n8.表达式树是包含表达式的数据结构,表达式树对于一些高性能的场景下有较大实用性。
2023年1月浙江省普通高校招生选考科目考试技术试题姓名:_________________ 准考证号:_________________ 养成良好的答题习惯,是决定成败的决定性因素之一。
做题前,要认真阅读题目要求、题干和选项,并对答案内容作出合理预测;答题时,切忌跟着感觉走,最好按照题目序号来做,不会的或存在疑问的,要做好标记,要善于发现,找到题目的题眼所在,规范答题,书写工整;答题完毕时,要认真检查,查漏补缺,纠正错误。
总之,在最后的复习阶段,学生们不要加大练习量。
在这个时候,学生要尽快找到适合自己的答题方式,最重要的是以平常心去面对考试。
考生须知:1.考生答题前,务必将自己的姓名、准考证号用黑色字连的签字笔或钢笔填写在答题纸上。
2.选择题的答案须用2B铅笔将答题纸上对应题目的答案标号涂黑,如要改动,须将原填涂处用橡皮擦净。
3.非选择题的答案须用黑色字迹的签字笔或钢笔写在答题纸上相应区域内,作图时可先使用2B铅笔,确定后须用黑色字迹的签字笔或钢笔描黑,答案写在本试题卷上无效。
第一部分信息技术(共50分)一、选择题(本大题共12小题,每小题2分,共24分。
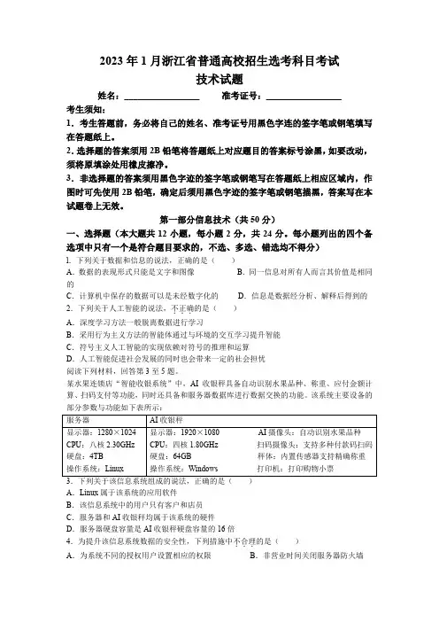
每小题列出的四个备选项中只有一个是符合题目要求的,不选、多选、错选均不得分)l.下列关于数据和信息的说法,正确的是()A.数据的表现形式只能是文字和图像B.同一信息对所有人而言其价值是相同的C.计算机中保存的数据可以是未经数字化的D.信息是数据经分析、解释后得到的2.下列关于人工智能的说法,不正确...的是()A.深度学习方法一般脱离数据进行学习B.采用行为主义方法的智能体通过与环境的交互学习提升智能C.符号主义人工智能的实现依赖对符号的推理和运算D.人工智能促进社会发展的同时也会带来一定的社会担忧阅读下列材料,回答第3至5题。
某水果连锁店“智能收银系统”中,AI收银秤具备自动识别水果品种、称重、应付金额计算、扫码支付等功能,同时还具备和服务器数据库进行数据交换的功能。
浙江省普通高等学校招生信息技术考试模拟卷(二)一、选择题1.下列有关数据、信息和知识的说法不正确的是()A.信息是用来消除随机不确定性的东西B.牛顿的名言“站在巨人的肩膀上”说明知识是可以继承和传递的C.“结绳记事”方法中那些大小不一、数量不同的绳结是信息D.当人们用 3.14乘以半径的平方来计算圆的面积时,这就是知识2.在网络订票系统中,顾客平板电脑的作用是()A.对售票机信息进行管理B.对前置机信息进行管理C.对订票系统进行用户信息管理D.数据加工、计算3.“智慧校园”项目让师生的学习与生活更加方便和智能,以下不属于人工智能在“智慧校园”中应用的是()A.进入校园时,测温终端快速对进入人员进行体温检测和口罩佩戴侦测B.就餐时,同学们通过面部识别,“刷脸”消费C.感应到手靠近时,洗手台水龙头自动出水D.下课了,老师说:“小沃,小沃,关机!”智慧黑板便自动关机4.2019年1月,全国首个“互联网医院”APP在浙江省上线。
该系统利用互联网技术,打破了传统医疗模式的地域限制和时间限制,为患者提供包括在线医生问诊、远程影像诊断、线上药品购买等多项医疗服务。
为保护该系统的数据安全,下列行为恰当的是()A.关闭服务器自动更新功能B.传播未经授权的医疗数据C.定期备份系统服务器数据D.为所有用户分配相同的权限5.下列关于网络说法不正确的是()A.网络是由数据通信系统以及网络软件和网络协议三部分组成B.移动通信的实质是利用无线电波来传递信息C.网络互联设备,主要包括调制解调器、路由器和交换机等D.网络资源共享指网络中的软件、硬件、数据资源的共享6.2012年我国研制出首款国产商用8核处理器“龙芯3B”,主频达到1GHz。
1GHz等于()A.1000MB B.1024MB C.1024MHz D.1000MHz7.某四位二进制数1■01,其中有一位模糊不清,则可能与此二进制数等值的十进制数是()A.15或2B.2或3C.26或18D.9或138.有树结构的示意图如图所示,下列关于该树的描述正确的是()A.该树的度为6B.该树的叶子节点数量是7C.节点I、J互为兄弟节点D.该树的深度为59.存在栈st,其元素入栈顺序为a,b,c,d,e,f,已知最后出栈的元素依次为c,f,则其出栈顺序不可能为()A.a,b,d,e,c,f B.b,a,e,d,c,f C.b,e,a,d,c,f D.a,b,e,d,c,f有程序段如下:s=[0]*10;a=[6,3,2,4,2,1,5]n=len(a);top=0;s[top]=a[0]for i in range(1,n):while top!=-1and a[i]%2==s[top]%2:top-=1top+=1s[top]=a[i]while top!=-1:print(s[top],end='')top-=1程序运行后,输出结果是()A.2426B.513C.1236D.523610.算法部分流程图如图所示。
浙江信息技术高考卷一、选择题(每题1分,共5分)1. 下列哪种传输介质不属于物理层?A. 双绞线B. 同轴电缆C. 光纤D. 网桥2. 在OSI模型中,哪一层负责数据加密和压缩?A. 网络层B. 传输层C. 表示层D. 应用层A. 数据定义B. 数据查询C. 数据加密D. 数据维护A. <br>表示水平线B. <p>表示C. <img>表示图像D. <a>表示段落A. getComputedStyle()B. getStyle()C. style()D. getElementById()二、判断题(每题1分,共5分)1. 计算机网络的目的是实现数据传输和资源共享。
()2. 在TCP/IP协议中,IP协议属于传输层。
()3. 在关系数据库中,主键可以重复。
()4. CSS可以用于控制网页的布局和样式。
()5. JavaScript是一种面向对象的语言。
()三、填空题(每题1分,共5分)1. 在网络通信中,MAC地址位于OSI模型的____层。
2. 在HTML中,____标签用于创建超。
3. 在数据库中,____是指关系模型中的二维表。
4. 在JavaScript中,____用于声明一个变量。
5. 计算机病毒的传播途径主要有:____、____、____。
四、简答题(每题2分,共10分)1. 简述TCP和UDP的区别。
2. 什么是域名解析?3. 简述SQL语言的功能。
4. 如何在HTML中插入图片?5. 简述事件处理在JavaScript中的作用。
五、应用题(每题2分,共10分)1. 设有一个关系表如下,请写出满足条件的SQL查询语句。
学生表(学号,姓名,性别,年龄,班级)查询年龄大于20岁的女学生姓名和班级。
3. 请使用JavaScript实现一个简单的计算器,包括加、减、乘、除四种运算。
4. 请简述如何使用CSS实现一个三栏布局,其中左侧和右侧栏宽度固定,中间栏自适应。
浙江省2024年1月普通高校招生选考信息技术一、选择题1.下列关于数据与信息的说法,正确的是()A.数据以二进制方式编码后才能存储在计算机中B.大数据技术不能处理非结构化数据C.同一数据经解释后产生的信息都是相同的D.信息加工处理后不会产生更有价值的信息2.下列关于信息系统安全与信息社会责任的说法,正确的是()A.多人共享账户,不会影响信息系统的安全B.定期查杀病毒可以确保信息系统免受网络攻击C.网络上的不当行为可能会触犯法律D.任何密码算法中的加密密钥与解密密钥必须相同3.某校图书馆管理系统中,工作人员通过计算机终端上的扫描仪扫描图书条形码,录入图书信息后完成入库。
师生借阅时,通过校园一卡通识别身份,利用RFID读写器识别图书中的电子标签以获取图书信息,完成借阅后相关数据保存在服务器中。
该系统所在的局域网接入因特网,图书查询功能基于B/S架构开发,师生在馆内外都可使用计算机、手机等查询图书信息。
下列关于该系统组成的说法,正确的是()A.条形码扫描仪是输出设备B.服务器的存储器容量会影响系统性能C.该系统中的图书管理软件是系统软件D.该系统中的数据仅包含图书数据4.某校图书馆管理系统中,工作人员通过计算机终端上的扫描仪扫描图书条形码,录入图书信息后完成入库。
师生借阅时,通过校园一卡通识别身份,利用RFID读写器识别图书中的电子标签以获取图书信息,完成借阅后相关数据保存在服务器中。
该系统所在的局域网接入因特网,图书查询功能基于B/S架构开发,师生在馆内外都可使用计算机、手机等查询图书信息。
下列关于该系统功能与应用的说法,不正确的是()A.可通过浏览器查询图书馆中的图书信息B.可利用借阅数据分析学生的阅读兴趣C.师生所借图书的信息需要保存在校园一卡通中D.通过 RFID 读写器获取电子标签中的信息属于数据输入功能5.某校图书馆管理系统中,工作人员通过计算机终端上的扫描仪扫描图书条形码,录入图书信息后完成入库。
2023年1月浙江省普通高校招生选考科目考试技术试题姓名:_________________ 准考证号:_________________考生须知:1.考生答题前,务必将自己的姓名、准考证号用黑色字连的签字笔或钢笔填写在答题纸上。
2.选择题的答案须用2B铅笔将答题纸上对应题目的答案标号涂黑,如要改动,须将原填涂处用橡皮擦净。
3.非选择题的答案须用黑色字迹的签字笔或钢笔写在答题纸上相应区域内,作图时可先使用2B铅笔,确定后须用黑色字迹的签字笔或钢笔描黑,答案写在本试题卷上无效。
第一部分信息技术(共50分)一、选择题(本大题共12小题,每小题2分,共24分。
每小题列出的四个备选项中只有一个是符合题目要求的,不选、多选、错选均不得分)l.下列关于数据和信息的说法,正确的是()A.数据的表现形式只能是文字和图像B.同一信息对所有人而言其价值是相同的C.计算机中保存的数据可以是未经数字化的D.信息是数据经分析、解释后得到的2.下列关于人工智能的说法,不正确...的是()A.深度学习方法一般脱离数据进行学习B.采用行为主义方法的智能体通过与环境的交互学习提升智能C.符号主义人工智能的实现依赖对符号的推理和运算D.人工智能促进社会发展的同时也会带来一定的社会担忧阅读下列材料,回答第3至5题。
某水果连锁店“智能收银系统”中,AI收银秤具备自动识别水果品种、称重、应付金额计算、扫码支付等功能,同时还具备和服务器数据库进行数据交换的功能。
该系统主要设备的部分参数与功能如下表所示:A.Linux属于该系统的应用软件B.该信息系统中的用户只有客户和店员C.服务器和AI收银秤均属于该系统的硬件D.服务器硬盘容量是AI收银秤硬盘容量的16倍4.为提升该信息系统数据的安全性,下列措施中不合理...的是()A.为系统不同的授权用户设置相应的权限B.非营业时间关闭服务器防火墙C.升级服务器端杀毒软件D.定期备份服务器中数据5.下列关于该信息系统中数据的说法,不正确...的是()A.选购水果的重量数据可由秤体内置传感器采集得到B.选购水果的品种数据可由AI摄像头自动识别得到C.顾客付款码数据无需事先存放于该系统数据库D.应付金额的计算只能在服务器端完成6.下列关于网络技术的说法,正确的是()A.无线网络中的数据通信不需要传输介质B.网络协议是实现不同网络之间正确通信的基础C.网络中的资源就是指网络中的所有硬件资源D.移动终端之间只能通过移动通信网络进行通信7.某算法的部分流程图如图所示,执行这部分流程,若输入x的值依次为l0,7,8,12,0,则输出k的值是()A.2 B.3 C.4 D.58.下列二叉树中,中序遍历结果为BAEDFC的是()A.B.C.D.9.有1个队列,队首到队尾的元素依次为8,3,2,9,5。
2013年9月浙江省局等院校统一招生考试信息技术卷必考模块(共25分)一、选择题:(本小题共5小题,每小题3分,共15分。
)1.二进制数1100是二进制数110的()A.16 倍B.8倍C.4倍D.2倍2.某视频文件属性窗口如右图所示,由图可知,该视频()A.编码标准为JPEGB.制式为NTSCC.所包含的音频格式为MP3D.各帧图像宽度为360像素3.小陈想购买一台笔记本电脑。
她对电脑的参数要求是尺寸小于15英寸、内存至少2GB、硬盘至少500GB、有独立显卡。
下表四种机型都符合小陈的购买价位。
部分参数机型1 机型2 机型3 机型4尺寸14. 0英寸13. 3英寸15. 6英寸12. 5英寸CPU型号i5—3230M i3—3227U i5 —3230M i3—3120M 内存4GB 4GB 4GB 2GB硬盘750GB 500GB 1TB 500GB独立显卡有,1GB 无有,2GB 无最适合他的机型是()A.机型1B.机型2C.机型3D.机型44.使用Access软件创建的某数据表如图所示。
A.共有89个字段B.当前记录是第6条C.数据表名称为“职工信息. mdb”D. “工号”字段的数据类型为“自动编号”5.计算某省居民年用电费用的方法是:卜列关于该数据表的描述,正确的是-In xi姓名张云江王傕生李晓燕 _□iggc-12-s ____________________________ J记录:⑷彳」~r卜iithil共有记录蹶:M 工号ST0101ST0102STQ103出生日期1971-6-31968-1-18(L 538x0, 588x —1380. 83Sx — 1338RW27 ㈣(2750<2^4800)(x>4800)其中x表示年用电量,y表示年用电费用。
算法流程图如下:广口一5光况y^O 588K—138 y^O.838^1338,/ 输『/(一)图中判断框②处应填入的是()A. xW2760B. x>2760C. x<4800D. x>4800二、综合题:本大题共2小题,其中第6小题6分,第7小题4分,共10分。
浙江省普通高等学校招生信息技术考试模拟卷(三)一、选择题1.下列有关数据、信息、知识的说法,正确的是()A.数据是数字经过储存、分析及解释后所产生的意义B.信息无处不在,形式多样,都是真实的C.人们不太关注过去的气象预报,说明时间长了信息就无价值D.利用搜索引擎可以获得海量信息,但这并不说明他们拥有海量知识2.以下选项中,不能体现信息系统在社会应用中的优势的是()。
A.通过自助图书馆,完成借阅图书B.通过医院官方微信公众号预约挂号,并按时到医院确认看病C.通过网络平台,完成志愿填报,查询录取结果D.到超市买生鲜水果3.下列关于人工智能技术的叙述中错误的是()B.人工智能中机器学习的一般过程为采集数据、建立模型、验证模型、评估模型、应用模型C.人工智能中的机器学习,就是利用已有的数据建立模型,再用模型去解决未知的问题D.人工智能应用不会给人类带来隐私、安全和伦理问题4.负责任的网站、论坛在接受人们注册时,用户的密码都是以密文的方式保存在数据库中。
这样即使数据库泄露,用户的密码也不会被别人掌握。
这是信息系统安全防范措施中的()A.身份认证B.设置防火墙C.数据备份D.数据加密5.下列关于网络技术的说法,正确的是()A.URL是互联网中最基本的通信协议B.网络系统最基本的功能是分布式处理C.无线网络中的数据通信需要传输介质D.网络资源指网络中所有的软件和硬件资源6.以下关于计算机软硬件说法正确的是()A.中央处理器(CPU)主要由运算器和控制器组成B.断电后,只读存储器(ROM)中的信息会丢失C.计算机软件可分为系统软件、应用软件和工具软件D.常用的计算机操作系统有Windows、iOS、Android等7.酷酷需要对处理好的照片进行编码,照片由类型+编号两部分构成。
如果类型最多有10种,每种类型的照片不超过60张。
在尽可能减少编码长度的情况下,使用该编码方案保存的照片,以下说法正确的是()。
A.用2位二进制数表示照片类型,5位二进制数表示照片编号B.用3位二进制数表示照片类型,6位二进制数表示照片编号C.用3位二进制数表示照片类型,5位二进制数表示照片编号D.用4位二进制数表示照片类型,6位二进制数表示照片编号8.已知二叉树T节点的前序遍历序列为A-B-D-E-F-G-C,中序遍历序列是D-B-F-E-G-A-C,则其后序遍历序列是()A.F-D-G-E-B-C-A C.B-F-D-G-B-C-A D.C-G-F-E-D-B-A9.有一组数据4,2,6,3,1,5按序入栈,则出栈的顺序可能是()A.4,2,5,3,1,6B.1,3,5,2,6,4C.6,4,2,3,5,1D.6,2,4,3,1,510.运行以下Python程序段,输出结果是()s=[3,34,23,5,3,43]s.sort()print(s)A.[3,3,5,23,34,43]B.[43,34,23,5,3,3]C.[3,5,3,23,34,43]D.[3,34,23,5,3,43]11.某算法的部分流程图如图所示,执行这部分流程后,变量a,b的值分别是()A.3,3B.3,4C.6,6D.7,1112.有如下Pyhton程序段:def gcd(a,b):c=a%bwhile c>0:a,b=b,cc=a%breturn ba=int(input("请输入:"))b=int(input("请输入:"))gcd=gcd(a,b)scm=a*b//gcdprint(gcd,scm)运行该程序,输入a,b的值分别为16,12,则输出gcd,scm的值分别为()A.4,48B.48,4C.2,12D.12,2二、非选择题13.有全球票房前100的电影信息如下“票房前100名.xlsx”表:图1(1)“票房前100名.xlsx”属于(填字母:A.结构化B.非结构化C.半结构化)数据。
2020年浙江高考技术试卷第一部分信息技术(共50分)一、选择题(本大题共12小题,每小题2分,共24分。
每小题列出的四个备选项中只有一个是符合題目要求的,不选、多选、错选均不得分)1.下列有关信息与信息处理的说法,错误..的是()A.智能手机已成为信息处理的常用工具B.内存容量是影响计算机信息处理能力的因素之一C.未经数字化的图像所承载的信息是没有价值的D.人工智能广泛应用于图像识别、自然语言处理等领域2.下列有关网页与浏览器的说法,正确的是()A.使用搜索引擎对相同关键词检索两次,得到的结果一定相同B.用HTML(超文本标记语言)可以描述网页中的文本、图像和超链接等元素C.在IE浏览器中,使用“添加到收藏夹”功能可以保存正在浏览的网页内容D.在IE浏览器中,以“文本文件(*.txt)”类型保存网页,可以保存网页中的超链接地址3.使用Access软件设计一个数据表,存储如图所示的学生提问记录数据。
序号问题编号问题摘要解答状态学号提问日期1 XX0051 选择排序优化已解答20180131 2020-3-102 WL0192 共点力的合成未解答20191201 2020-4-11 ………………下列表结构设计合理的是()A. B. C.D.4.下列十六进制数中,转换为二进制数后含有奇数个“1”的是()A. F082B. EA30C. A906D. F3115.用Photoshop软件制作“飞越高峰”作品,在“鹰”图层中已选择矩形区域,如图所示。
下列说法正确的是()A.执行“拷贝”、“粘贴”命令后,粘贴的鹰图像将出现在新增图层中B.可以执行“自由变换”命令,调整鹰图像的大小和位置C.选中“飞越高峰”图层,添加“描边”图层样式,描边效果将呈现在矩形选区边缘D.选中“背景”图层,添加“镜头光晕”滤镜,滤镜效果将呈现在矩形选区外6.两个未经压缩的音频文件,相关参数如图所示。
则文件1与文件2的存储容量比约为()A. 3:1B. 6:1C. 12:1D. 18:17.若x是整型变量,下列选项中,与表达式Not(x>=5 And x<9)等价的是()A. x<5 And x>= 9B. Not x > 5 And Not x< 9C. x >= 5 Or x< 9D. x<5 Or x >= 98.某算法的部分流程图如图所示。
浙江省普通高等学校招生信息技术模拟卷(七)一、选择题1.下列关于数据与信息的说法,不正确的是()A.信息具有时效性和真伪性B.信息经过加工、处理后会引起价值的改变C.信息是数据的载体,没有信息就没有数据D.信息可以重复利用,不会因为被别人获取而发生损耗2.某餐厅点餐系统的工作流程是:顾客使用手机扫码自主点餐,确认下单后,订单数据保存到服务器的数据库中,服务器再将数据传输到厨师、服务员和收银员使用的终端设备上。
下列关于该信息系统组成的说法,正确的是()A.该信息系统中的用户只有餐厅职工和顾客B.收银软件是系统软件C.顾客的手机属于该系统的硬件D.扫描的二维码不是该系统中的数据3.以下属于人工智能研究领域的是()①机器人②图像识别⑤智能控制A.①②③④B.①③④⑤C.①②③⑤D.①②③④⑤4.通常网络发生危害信息安全的诱因包括网络系统管理的复杂性、网络信息的重要性、网络系统本身的脆弱性和()A.网络系统的公众性B.网络系统的隐藏性C.网络信息的价值D.低风险的诱惑5.下列关于网络系统及技术的说法,正确的是()A.交换机可以将局域网的私有地址转换为公有地址B.采用客户端/服务器模式架构的网络应用软件,其客户端的负荷相对较重C.传输控制协议(TCP)负责将信息从一个地方传输到另外一个地方D.树形网络结构中的终端设备出现故障时较容易进行隔离6.下列选项中属于硬件的是()A.电脑管家B.路由器C.Photoshop D.数据库管理系统7.十进制数78的二进制编码是()A.1001110B.1001111C.1101110D.10001118.某二叉树前序遍历的结果为“ABCDEF”,后序遍历的结果为“BEFDCA”,则中序遍历的结果可能是()A.CBDAEF B.CBAEDF C.BAEDFC D.BADCEF9.小王在使用队列解决问题的过程中,初始时,队列为空,队列的首指针和尾指针分别为head、tail,接着小王开始进行了一系列的操作,操作序列为:入队、入队、入队、出队、入队、入队、出队、出队、出队、入队、入队,则操作结束时head和tail的值分别为()A.47B.48C.57D.5810.柯强同学想利用编程来计算三角形面积,他解决这个问题的基本过程为()①调试运行程序②分析问题③设计算法④问题解决⑤编写程序A.①②③④⑤B.②④③⑤①C.④②③⑤①D.②③⑤①④11.某算法的部分流程图如下图所示。
2024年6月浙江省普通高校招生选考高考信息技术一、选择题1.某校基于线下校史馆创建在线数字校史馆,将学校发展历史及校友的代表性成果、活动影像等资料,以文本、图像、视频等格式存储。
校友可以用手机、电脑等终端登录数字校史馆查阅资料,也可以向在线问答机器人咨询学校相关信息。
关于该数字校史馆中数据的叙述,正确的是()A.数字校史馆中的数据有助于学校传承与发展,体现了数据的价值性B.不同格式的数据必须保存在不同的存储设备中C.学校的发展历史只能以同一种数据表现形式呈现D.文本、图像、视频都是结构化数据2.某校基于线下校史馆创建在线数字校史馆,将学校发展历史及校友的代表性成果、活动影像等资料,以文本、图像、视频等格式存储。
校友可以用手机、电脑等终端登录数字校史馆查阅资料,也可以向在线问答机器人咨询学校相关信息。
下列有关信息安全与保护的做法,合理的是()A.定期备份数字校史馆数据B.未经校友同意发布其资料C.随意剪辑校友的活动影像D.以明文方式保存校友的注册信息3.某校基于线下校史馆创建在线数字校史馆,将学校发展历史及校友的代表性成果、活动影像等资料,以文本、图像、视频等格式存储。
校友可以用手机、电脑等终端登录数字校史馆查阅资料,也可以向在线问答机器人咨询学校相关信息。
为使问答机器人更准确地回答校史相关问题,下列方法可行的是()A.增加校友的最新作品B.提高咨询所用终端的性能C.完善语料库中的校史资料D.提升数字校史馆的访问速度4.某校基于线下校史馆创建在线数字校史馆,将学校发展历史及校友的代表性成果、活动影像等资料,以文本、图像、视频等格式存储。
校友可以用手机、电脑等终端登录数字校史馆查阅资料,也可以向在线问答机器人咨询学校相关信息。
下列对校史馆资料的处理方式,不合理的是()A.为了方便预览,为高清图像生成缩略图B.为了节省存储空间,将JPEG格式的图像转换成BMP格式C.为了方便传输,对高清视频进行压缩D.为了便于检索,将纸质文稿扫描成图像后识别出文字一并保存5.某小区智能回收箱可通过刷卡、扫码等方式开启箱门,箱内的传感器能识别可回收物的种类,当容量达到上限时,系统通知清运人员及时处理。