营养师的前途分析
- 格式:doc
- 大小:26.50 KB
- 文档页数:8
营养师就业前景分析数据在如今健康意识不断增强的社会环境下,人们对于健康饮食的需求也越来越高。
作为专门从事营养方面知识的专家,营养师的就业前景正变得日益广阔。
本篇文档将通过分析相关数据,对于营养师就业前景进行详细解析。
1. 市场需求据相关数据显示,近年来,全球营养品市场规模呈现持续增长的趋势。
人们对于健康饮食的关注度越来越高,越来越多的家庭开始注重饮食平衡,关注合理营养摄入。
同时,肥胖问题在全球范围内不断加剧,越来越多的人意识到正确的饮食习惯对于健康的重要性。
这些都为营养师提供了广阔的市场需求。
2. 行业增长根据研究报告显示,全球营养咨询行业正呈现快速增长的态势。
预计到2025年,全球营养行业市场规模将达到数千亿美元。
与此同时,各国政府也开始重视和推广健康饮食,积极倡导公众意识的提升。
这些积极因素将进一步促进营养师行业的增长。
3. 就业领域营养师的就业领域非常广泛,可以涉及到医疗机构、企事业单位、体育健身机构、养老院、幼儿园等多个领域。
以下是一些常见的就业领域:3.1 医疗机构医院、诊所等医疗机构一直是营养师就业的主要场所。
在这些机构中,营养师可以为患者提供个性化的营养咨询服务,配合医生对患者进行综合治疗。
3.2 企事业单位随着健康饮食的受关注程度提升,越来越多的企事业单位开始注重员工的健康管理。
一些大型企事业单位会聘请营养师来为员工提供饮食指导,制定合理的膳食计划。
3.3 体育健身机构在健身行业,营养师也扮演着重要的角色。
他们向运动员、健身爱好者提供专业的饮食指导,帮助他们获得更好的运动表现和身体健康。
3.4 养老院和幼儿园养老院和幼儿园也是营养师的就业领域之一。
营养师可以为老人和儿童提供营养饮食方面的指导,确保他们获得均衡、健康的营养。
4. 就业待遇作为专业技能较为特殊的职业,营养师在就业市场上享有相对较好的待遇。
根据调查数据,营养师的平均月薪在5000元至15000元之间,这与行业经验、水平等因素有关。
营养师的职业生涯规划和发展策略导言:营养师在现代社会扮演着重要角色,他们负责设计健康饮食计划,为人们提供营养方面的建议。
营养师可以在各个领域发展自己的职业生涯,如医疗机构、体育俱乐部、健康咨询公司等。
在本文中,将讨论营养师的职业生涯规划和发展策略。
1. 学术背景和专业证书作为一名优秀的营养师,拥有扎实的学术背景和专业证书是必不可少的。
毕业于相关营养学专业的学士或硕士学位是进入行业的基础。
此外,取得相关协会颁发的资深营养师证书,如美国注册营养师(Registered Dietitian)或英国注册营养顾问(Registered Nutritionist),能够提高专业认可度和竞争力。
2. 在工作经验方面的充实除了学术背景和专业证书,积累丰富的工作经验同样重要。
营养师可以通过实习、志愿活动和临床实践来获取宝贵的经验。
此外,寻找机会与资深营养师合作,参与研究项目或学术发表,也是进一步提升专业技能和知识的有效途径。
3. 持续教育和专业发展为了跟上不断更新的营养科学和行业趋势,营养师应该积极参与持续教育和专业发展。
参加研讨会、学术会议和培训项目,定期阅读学术期刊和最新研究成果,将帮助营养师了解最新的营养信息和治疗方法,提升自己的专业素养。
4. 建立个人品牌和网络影响力在现代社交媒体的时代,营养师可以通过建立个人品牌和网络影响力提高职业发展的机会。
通过撰写博客、发布优质内容,与受众互动,建立专业形象和信任度。
同时,积极参与线上社群,与其他专业人士和同行分享经验和知识,扩大人脉和影响力。
5. 多样化的职业选择作为营养师,职业发展不仅限于医疗机构。
他们可以选择在各个领域发展自己的职业生涯。
例如,体育俱乐部中的运动营养师,负责为运动员制定饮食计划;在健康咨询公司中,提供个体化的饮食建议给需要改善健康的人群。
此外,还可以参与营养产品的研发和销售,扩展自己的职业领域。
总结:对于想要成为一名成功营养师的人来说,制定职业生涯规划和发展策略是至关重要的。
公共营养师简介公共营养师就业前景分析:公共营养师是最近几年在国内兴起的一门职业,随着现代人生活条件不断改善,人们的生活质量也在不断提高,健康问题也开始引起人们的重视,人们需要一个更合理,更健康的生活方式,因此,公共营养师应运而生。
公共营养师虽说是新兴职业,但是就业前景非常非常好,目前学习公共营养师的学员就业选择性非常广,大致的就业领域有以下几处。
1、诊所营养师:通常在医院、社区健身中心或保健机构工作,负责确诊病人的营养问题,列出保健计划,并监督饮食变化的有效性。
2、餐饮服务管理营养师:营养师加盟餐饮服务管理行业,使得不管是一日三餐还是零食小点都能够安全、卫生、成本经济地预备和配送。
主要从事餐饮酒店高级管理、职业点菜师、高级行政总厨及厨师工作。
3、咨询类营养师:为美容院、健身中心、社区、企业家、职业经理人、高收入家庭、疾病患者等提供个性化的营养咨询服务等等4、公共保健营养师:在社会公共保健领域和社会服务部门工作,负责了解大众的营养需求,确认社区中的营养问题,提出营养教育项目和健康促进战略,并向其它公众部门、专家和公众提供讯息与咨询服务。
5、商务领域中的营养师:多为食品和制药公司、市场协会和餐饮服务供应商服务。
营养师们协助企业领导进行研究,对管理和市场提出专家性意见,促使企业生产出更好的食品和营养产品并投放市场。
6、研究性营养师:通常在大学、保健机构和企业工作,负责制定研究项目的计划并执行。
这些项目能从根本上提高医疗护理水平,节约餐饮服务成本。
7、职业营养讲师:在食品、医疗保健等行业从事营养健康教育、课题研究和培训工作;8、职业类营养师:在企业、学校和幼儿园做专职营养师,或自行创办营养咨询公司;公共营养师的工作内容相当多元化,既要懂得中、西医营养知识,又要懂食品卫生、食品加工工艺,还要掌握营养基础知识和人体健康的卫生知识。
从就业的角度来看,公共营养师的需求领域相当广泛,机关、团体、社区、幼儿园和企事业单位都有公共营养师岗位需求。
育婴师和营养师哪个发展前景育婴师和营养师两个职业都与健康和儿童成长息息相关,他们的发展前景都十分广阔。
下面将通过以下几个方面对两个职业的发展前景进行比较。
首先,育婴师主要负责照顾和护理婴幼儿,包括日常生活照料、喂养、抚触、安抚等。
随着我国经济的发展和人民生活水平的提高,家庭对于婴幼儿护理的重视程度也越来越高,因此对于育婴师的需求也在增加。
尤其是一些忙碌的职业父母,他们可能无暇顾及婴幼儿的护理工作,更需要育婴师的帮助。
同时,随着二胎政策的开放,婴幼儿数量的增加也提高了育婴师的就业机会。
因此,育婴师有着较好的发展前景。
其次,营养师主要负责制定合理的饮食方案,设计适合不同人群的营养餐,提供科学的膳食建议。
随着人们对健康的重视程度提高,饮食和营养方面的需求也越发明显。
现代人饮食习惯的改变、生活节奏的加快等因素导致许多人出现了营养不良或者肥胖等问题,因此他们需要专业的营养师指导。
而在婴幼儿营养方面,随着家长们对于儿童健康的关注度提高,他们更加倾向于请专业的营养师为孩子设计合理的膳食,保证其营养的摄入。
因此,营养师也有着一定的发展前景。
不过,与育婴师相比,营养师在就业前景上稍显不足。
一方面,婴幼儿营养师需求相对较小,只有在特定的机构或家庭中才有需求;另一方面,营养师职业市场竞争激烈,需要具备较高的专业知识和丰富的实践经验才能获得就业机会。
综上所述,育婴师和营养师都有着较好的发展前景。
如果对于婴幼儿护理有浓厚的兴趣,并且能够善于与孩子相处,那么选择成为育婴师将是一个不错的选择;而如果对饮食和营养方面有特别的兴趣,并且愿意为他人提供合理的膳食指导,那么成为营养师可能更符合个人的职业规划。
食品营养学专业成为一名营养师的职业生涯规划在350-400字的引言的基础上,我将从以下几个方面展开论述:一、食品营养学专业的重要性及其发展前景食品营养学专业作为一门关于食物与营养的学科,对人们的生活和健康起着至关重要的作用。
随着人们健康意识的觉醒和追求健康生活方式的增加,食品营养学专业的需求日益增长。
通过深入学习食品的营养价值、合理膳食搭配以及食品加工技术等知识,毕业生可以为社会和个人提供专业的健康饮食指导,从而为自己的职业生涯打下坚实的基础。
二、成为一名营养师的职业发展路径1.学历要求:一般来说,想要从事营养师行业,首先需要获得食品营养学或相关专业的本科学位。
在这期间,学生可以通过课堂学习和实践锻炼,全面掌握食品营养学的基本理论和实践技能。
2.专业认证:为了进一步提升个人的专业水平和竞争力,毕业后可以参加相关的专业认证考试,如国家认可的注册营养师考试(RD)。
这种认证可以为个人提供更多的就业机会,并获得更高的职业地位与薪资待遇。
3.实践经验:在校期间积累的实践经验对于成为一名合格的营养师至关重要。
可以选择参加校内或校外的实习项目,亲身参与食品营养相关的研究和项目实施,不仅可以提升专业能力,还有助于建立行业内的人脉关系。
4.继续教育:随着社会的不断发展和科学的不断进步,食品营养学领域也在不断更新和演变。
作为一名营养师,不断学习和更新自己的知识是非常重要的。
可以通过参加学术研讨会、进修课程、读研或攻读博士学位等方式,不断拓宽自己的知识面和专业技能。
三、营养师职业的发展方向及机会1.医疗机构:医院、诊所、保健品公司等医疗机构是营养师就业的主要领域。
在这些机构中,营养师可以为患者提供膳食指导和健康管理服务,协助医生制定个性化的饮食方案,帮助病人康复或预防疾病。
2.科研机构:食品营养研究所、大学实验室等科研机构也是营养师的就业方向之一。
在这些机构中,营养师可以从事科学研究、开展临床试验和开发新的食品营养产品等工作,为食品营养学的发展做出贡献。
营养师职业发展路径1营养师是一个随着健康产业快速发展而受到关注的职业。
在国内,营养师正处在快速发展的阶段,国家也着重发展健康产业,营养师则是发展的重点之一。
本文将详细介绍营养师的职业发展路径。
一、职业发展路径1.医学专业背景:具备医学专业背景的营养师,可以在医院营养科及妇幼保健院担任营养工作,负责确诊病人的营养问题,列出保健计划,并监督饮食变化的有效性。
此外,还可以在养生会馆担任顾问,为客户提供专业的营养规划。
2.食品专业背景:具有食品专业背景的营养师,可以在保健品企业、餐饮领域以及学校、大型职工食堂和养老院等机构担任营养工作,负责食物的營養配�搭配和食品安全。
3.非专业背景:对于非专业背景的人来说,考取营养师资格证可以为找工作提供更多的选择。
可以在保健品企业担任销售人员,为消费者提供专业营养知识;也可以在健身领域担任营养顾问,为会员提供个性化的饮食建议。
二、职业发展前景1.保健品企业:随着消费者对保健品的认识越来越客观和理性,保健品产业发展空间巨大,对营养师的未来市场需求也是巨大的。
在保健品企业担任营养师,可以负责产品研发、销售等工作。
2.餐饮领域:在食物种类日益丰富的今天,人们除了吃饱、吃好以外,更希望能够吃的营养。
在幼儿园、大型职工食堂和养老院等机构,需要既精通烹饪技术又懂营养知识的营养厨师来服务。
3.医院营养科及妇幼保健院:在医院临床营养科负责确诊病人的营养问题,列出保健计划,并监督饮食变化的有效性;在妇幼保健院对孕妇及婴幼儿膳食进行营养评价、管理和指导。
4.健身领域:在健身领域担任营养顾问,为会员提供个性化的饮食建议,帮助会员实现健康目标。
5.自主创业:具备一定经验和技能的营养师,还可以考虑自主创业,开设营养咨询工作室或健康食品店等。
综上所述,营养师的职业发展路径十分广泛。
随着我国居民对健康饮食的需求不断提高,营养师的职业前景非常广阔。
无论是医学专业背景、食品专业背景还是非专业背景,只要努力学习、不断提升自己的专业素养,都可以在营养师这个行业找到适合自己的职业发展道路。
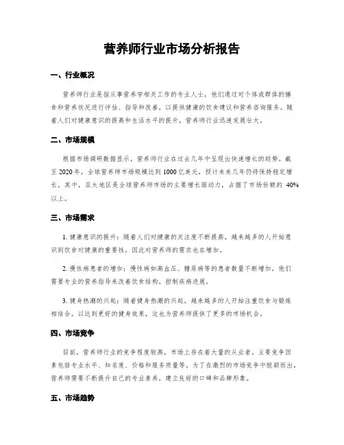
营养师行业市场分析报告一、行业概况营养师行业是指从事营养学相关工作的专业人士,他们通过对个体或群体的膳食和营养状况进行评估、指导和改善,以提供健康的饮食建议和营养咨询服务。
随着人们对健康意识的提高和生活水平的提升,营养师行业迅速发展壮大。
二、市场规模根据市场调研数据显示,营养师行业在过去几年中呈现出快速增长的趋势。
截至2020年,全球营养师市场规模达到1000亿美元,预计未来几年仍将保持稳定增长。
其中,亚太地区是全球营养师市场的主要增长驱动力,占据了市场份额的40%以上。
三、市场需求1. 健康意识的提升:随着人们对健康的关注度不断提高,越来越多的人开始意识到饮食对健康的重要性,因此对营养师的需求也在增加。
2. 慢性病患者的增加:慢性病如高血压、糖尿病等的患者数量不断增加,他们需要专业的营养指导来改善饮食结构,控制疾病进展。
3. 健身热潮的兴起:随着健身热潮的兴起,越来越多的人开始注重饮食与锻炼相结合,以达到更好的健身效果,这也为营养师提供了更多的市场机会。
四、市场竞争目前,营养师行业的竞争程度较高,市场上存在着大量的从业者。
主要竞争因素包括专业水平、知名度、价格和服务质量等。
为了在激烈的市场竞争中脱颖而出,营养师需要不断提升自己的专业素养,建立良好的口碑和品牌形象。
五、市场趋势1. 个性化定制服务:随着消费者需求的多样化,个性化定制服务成为市场的趋势。
营养师可以根据个体的特殊需求,提供量身定制的饮食建议和营养方案。
2. 科技应用的普及:随着科技的发展和应用,营养师行业也开始借助科技手段提供更便捷、精准的服务,如通过手机应用程序提供在线咨询和监测。
3. 营养师与其他行业的合作:营养师与健身教练、医生等行业的合作将成为未来的趋势,通过跨行业合作,提供更全面的健康解决方案。
六、市场前景随着人们对健康的关注度不断提高,营养师行业的市场前景十分广阔。
未来几年,随着人口老龄化、慢性病患者的增加以及健身热潮的持续发展,营养师行业将保持稳定增长。
营养师就业前景(一):公共浅谈:未来黄金职业公共营养师是国家劳动部2005年10月颁布的第4批新职业之一。
是应社会、市场的需要而产生的职业技能人才,指理解专业知识技能培训,透过国家职业资格考试认证,取得从业资格,从事食物选取、食谱编制、营养咨询、营养测评、营养指导、营养保健品销售、营养宣教、营养管理以及从事营养教学与科研工作的特殊职业者。
2005年10月25日公共营养师已列入国家职业大典,成为国家新职业。
经济学家预言:营养产业将成为继IT产业后最热门的行业。
2006~2021年将出现公共营养师全球需求高峰,三年内,我国将会有1000名以上专家型校长和专业职业化师资参与公共营养师职业培训。
目前,家庭营养顾问年费8千元左右,企业营养顾问年费4万元左右,营养顾问是一个高职自由职业群体,一个中等水平的公共营养师年收入在8~10万元左右。
目前我国营养师不足4000人,在日本每300人就要配备一名营养师,按照这个比例,我国缺少400多万名营养师。
在这有限的4000人当中,也是半路出家的居多,专业人士十分少。
此刻真正的持证营养师还不足3000人,状况证明我国急需超多营养师,专家认为,幼儿园、学校、社区、医院、企事业单位等,都就应是配备营养师的重点单位。
目前我国正在加紧制订相关法律,以提高营养师的社会地位,逐步在医院、幼儿园、学校、企事业单位的公共食堂及餐饮服务业推行营养师制度。
目前我国营养问题的现状是,一方面百姓对营养知识了解少,对营养保健方面的需求日益强烈;另一方面我国营养方面的专业人才还很缺乏。
公共营养师职业在我国的发展前景相当广阔。
公共营养师能够针对健康和亚健康人群做营养咨询、指导工作。
公共营养师不仅仅能够在社区发挥重要作用,还可为企业白领、高级管理人员、运动员,带给教育、辅导、指导等服务。
(二):目前国内公共营养师的人才储备增长速度远未赶上人们对于健康饮食的关注热度。
据卫生部、科技部和国家统计局联合发布的调查报告显示,我国居民营养与健康状况不容乐观,与膳食相关的高血压、糖尿病、高血脂等慢性病发病率逐年上升,患者年龄日趋年轻化。
公共营养师就业前景需求现状公共营养师就业前景需求现状公共营养师,是我国的一项新兴职业,随着我国国民经济的持续快速发展,同时也面临着营养缺失与营养结构失衡的双重挑战,高血压、糖尿病、冠心病等等这一类与饮食营养息息相关的疾病日益威胁人们的健康,因此,引导我国居民参与及改善营养饮食搭配是我们面临的一个非常紧迫的任务。
以下是店铺整理的公共营养师就业前景、需求现状,欢迎学习!公共营养师就业前景需求现状改革开放以来,中国经济高速发展,社会安定祥和,丰富的生活使广大民众更加注重生活保健和科学营养。
目前,日本等发达国家,平均300人就有一名营养保健专业人员,我国13亿人口,全国专业营养人员不足4000人,而且还有一多部分为医院临床营养师,所以公共营养师在我国来说,是一个很大缺口。
中国需要公共营养师“推进公众营养改善行动”第一次写入十一五年纲要目前国人对科学膳食营养知识了解甚微,国家至今还没有非常规范和专业的营养师法律,一直以来是阻碍这个行业发展的主要因素。
不过,情况正在得到全面改善。
“中国公共营养师队伍的建设必须提上日程。
只有专业营养师在中国普及了,人们才有可能在采购食物、烹饪、就餐、购买保健品等方面得到正确的指导。
”卫生部副部长王陇德说。
在刚刚召开的“两会”上,“推进公众营养改善行动”,第一次写入国民经济和社会发展第十一个五年规划纲要(草案)中。
这标志着我国营养改善将正式纳入到国家的发展规划中,获得政府的强力领导、大力支持、有效组织和切实管理。
表明了我国政府对公众营养改善不仅仅是停留在倡导阶段,而且是即将进入全面的规划和具体实施操作阶段。
即将颁布的我国首部《国民营养条例》出台后,所有的医院、幼儿园、学校、社区及餐饮等都要配备专业营养师。
一、目前国人健康状况令人担忧:1、因缺乏有关营养知识,不会吃饭,吃出了很多慢性病。
据统计,2003年,中国餐饮业的营业额超过6000个亿人民币,2004年,超过7000个亿人民币。
营养师的工作环境和就业前景营养师是专门负责指导和提供营养饮食方案的专业人士。
随着人们对健康和营养的关注度不断提高,营养师的工作环境和就业前景也变得更加广阔。
本文将探讨营养师的工作环境和就业前景,并分析其发展趋势和挑战。
一、工作环境1.1 临床环境营养师在医院、诊所、护理院等临床环境中工作。
他们与医生、护士和其他医疗专业人员密切合作,为患者制定个体化的饮食计划,帮助患者改善健康状况、预防疾病,并监测营养治疗的效果。
1.2 教育机构营养师还可以在学校、大学和其他教育机构中担任教师或研究员的职位。
他们教授有关营养学原理的课程、开展相关研究,并培养下一代的营养专业人才。
1.3 社区服务一些营养师选择在社区健康中心或非盈利组织中工作,提供免费或低价的营养咨询服务。
他们关注社区居民的营养问题,帮助改善整个社区的健康状况。
二、就业前景2.1 国内就业前景随着人们对健康饮食的重视和对健康问题的增加关注,国内的营养师需求逐渐增加。
营养师可以在医疗机构、健康管理公司、体育俱乐部、酒店、学校、企事业单位等多个领域就业,发展空间较大。
2.2 国际就业前景全球范围内,人们的健康意识提高,对营养师的需求也在增加。
一些国家和地区对营养师的需求更加迫切,如美国、澳大利亚和加拿大等。
有一定经验和资质的营养师可以选择到国外工作,获取更广阔的职业机会。
三、发展趋势和挑战3.1 发展趋势随着社会的发展和科技的进步,营养师的工作方式和内容也在发生变化。
互联网和移动应用的兴起为营养师提供了更多与患者沟通和提供服务的渠道。
虚拟咨询和在线营养评估工具成为营养师工作的新趋势。
3.2 挑战营养师面临的挑战包括:不同患者需求的个性化营养方案制定、推广健康饮食观念的难度、应对患者的心理问题、不断更新知识以适应营养学领域的发展等。
此外,市场竞争也使得营养师需要不断提高自身素质,进行专业培训和持续学习。
结论随着人们健康意识的提升和对营养需求的增加,营养师的工作环境和就业前景变得越来越广阔。
营养师赚钱吗营养师是通过专业知识和技能为个人提供营养咨询和指导的专业人士。
随着人们对健康意识的提高和需求的增加,营养师的职业前景日益广阔。
那么,营养师是否能够赚到钱呢?下面就让我们一起来看看。
首先,随着人们对健康饮食的需求不断增加,营养师的需求也逐渐增加。
现代社会中,饮食习惯的改变、生活节奏的加快以及环境污染等问题导致人们普遍存在着营养不均衡的情况。
因此,越来越多的人开始关注自己的饮食健康,积极寻求营养师的咨询和指导。
这就给营养师提供了更多的工作机会。
无论是在大型医院、健康机构还是在私人营养咨询公司,都有营养师们开展丰富多样的工作。
其次,营养师能够通过多种形式获得收入。
除了提供咨询和指导服务外,营养师还可以开设营养课程、撰写健康相关的图书和文章,或者代言健康食品等,从而获得相应的报酬。
此外,随着科技的发展,很多营养师还通过网络平台提供在线咨询,不受时间和地域的限制,更加灵活地获得收入。
再次,营养师的收入水平也与其专业水平和经验有关。
在成为一名合格的营养师之前,需要接受专业的学历教育和实习培训,并通过相应的考试获得相关资格认证。
具备更高的学历和资格认证的营养师通常能够获得更高的薪酬,同时也更容易获得高级职位。
此外,多年的工作经验和专业技能也能够提升营养师的市场价值,从而获得更多的报酬。
最后,营养师的市场需求和潜力还将继续增长。
人们对健康和长寿的追求是永恒的,而营养是健康和长寿的重要组成部分。
因此,营养师的职业前景非常广阔。
随着中国老龄化程度的不断加深,人们对健康保健的需求将会持续增加,而营养师将成为满足这一需求的重要人才之一。
综上所述,营养师作为一种专业的职业,是可以赚到钱的。
随着人们对健康的重视和需求的提高,营养师的职业前景将会越来越广阔。
当然,要成为一名成功的营养师,需要具备专业知识和技能,不断提升自己的实践经验和市场竞争力。
只要付出努力,相信营养师一定能够通过自己的专业知识和技能赚得丰厚的报酬。
营养师行业分析报告及未来五至十年行业发展报告目录绪论 (4)一、营养师企业战略选择 (4)(一)、营养师行业SWOT分析 (4)(二)、营养师企业战略确定 (5)(三)、营养师行业PEST分析 (6)1、政策因素 (6)2、经济因素 (6)3、社会因素 (7)4、技术因素 (7)二、2023-2028年营养师业市场运行趋势及存在问题分析 (8)(一)、2023-2028年营养师业市场运行动态分析 (8)(二)、现阶段营养师业存在的问题 (8)(三)、现阶段营养师业存在的问题 (9)(四)、规范营养师业的发展 (10)三、营养师行业政策环境 (11)(一)、政策持续利好营养师行业发展 (11)(二)、行业政策体系日趋完善 (11)(三)、一级市场火热,国内专利不断攀升 (12)(四)、宏观环境下营养师行业定位 (12)(五)、“十三五”期间营养师业绩显著 (13)四、2023-2028年营养师行业企业市场突围战略分析 (13)(一)、在营养师行业树立“战略突破”理念 (13)(二)、确定营养师行业市场定位、产品定位和品牌定位 (14)1、市场定位 (14)2、产品定位 (15)3、品牌定位 (16)(三)、创新寻求突破 (17)1、基于消费升级的科技创新模式 (17)2、创新推动营养师行业更高质量发展 (18)3、尝试业态创新和品牌创新 (19)4、自主创新+品牌 (19)(四)、制定宣传计划 (21)1、策略一:学会做新闻、事件营销——低成本的传播工具 (21)2、策略二:学会以优秀的品牌视觉设计突出品牌特色 (21)3、策略三:学会使用网络营销 (21)五、营养师产业未来发展前景 (22)(一)、我国营养师行业市场规模前景预测 (22)(二)、营养师进入大规模推广应用阶 (22)(三)、中国营养师行业的市场增长点 (23)(四)、细分营养师产品将具有最大优势 (23)(五)、营养师行业与互联网等行业融合发展机遇 (24)(六)、营养师人才培养市场广阔,国际合作前景广阔 (25)(七)、营养师行业发展需要突破创新瓶颈 (25)六、营养师企业战略保障措施 (26)(一)、根据企业的发展阶段,及时调整组织架构 (26)(二)、加强人才培养与引进 (27)1、制定人才整体引进方案 (27)2、渠道人才引进 (28)3、内部员工竞聘 (28)(三)、加速信息化建设步伐 (28)七、营养师行业企业转型思考(2023-2028) (29)(一)、营养师业的内生延伸——选择与定位 (29)(二)、营养师跨行业转型延伸 (30)(三)、营养师企业资本计划分析 (30)(四)、营养师业的融资问题 (30)(五)、加强营养师行业人才引进,优化人才结构 (31)八、营养师产业投资分析 (31)(一)、中国营养师技术投资趋势分析 (31)(二)、大项目招商时代已过,精准招商愈发时兴 (32)(三)、中国营养师行业投资风险 (32)(四)、中国营养师行业投资收益 (33)九、营养师行业风险控制解析 (34)(一)、营养师行业系统风险分析 (34)(二)、营养师业第二产业的经营风险 (34)十、营养师行业企业差异化突破战略 (34)(一)、营养师行业产品差异化获取“商机” (34)(二)、营养师行业市场分化赢得“商机” (35)(三)、以营养师行业服务差异化“抓住”商机 (35)(四)、用营养师行业客户差异化“抓住”商机 (36)(五)、以营养师行业渠道差异化“争取”商机 (36)绪论本文主要分析了营养师行业公司在未来五年(2023-2028)中的市场突破份额,并提供了指导意见。
营养师职业发展路径营养师是专门从事营养学研究和指导个体或群体饮食的专业人员。
随着人们对健康生活的需求不断提高,营养师的职业前景也变得越来越广阔。
本文将探讨营养师职业发展的路径及相关要求。
一、学术背景要求要成为一名营养师,首先需要具备相关的学术背景,通常包括营养学、食品科学、人体生理学等方面的知识。
在大学阶段,可以选择相关专业进行学习,同时积极参与实践实习活动,提高自己的专业能力。
二、专业认证除了学术知识,获得专业认证也是成为一名营养师的必要条件。
目前,国内常见的营养师专业认证包括中国临床营养师资格考试、注册营养师(RD)等。
这些认证考试要求考生具备一定的理论知识和实践经验,并通过考试严格筛选优秀的人才。
三、实践经验的积累在成为一名合格的营养师之前,需要积累一定的实践经验。
可以通过参与实习、志愿者工作或者在实践场所进行训练来提高自己的实际操作能力。
此外,积极参加学术讲座、研讨会等活动,了解前沿的营养知识和研究成果,不断更新自己的专业知识。
四、职业发展路径营养师的职业发展路径可以分为以下几个阶段:1. 入门级营养师在职业生涯的初期阶段,营养师通常会从一些医院、健康管理机构或者社区健康中心等单位开始工作。
他们主要负责为个人或群体提供基本的膳食建议,监测饮食状况,帮助他们制定健康的饮食计划。
2. 中级营养师经过几年的工作经验积累和专业能力提升,营养师可以晋升为中级职称。
他们可以在医院、科研机构、大型企事业单位等地方担任营养管理岗位,负责设计和实施相关的营养计划,参与营养评估和科研项目等工作。
3. 高级营养师在职业生涯的后期,一些经验丰富、专业水平较高的营养师可以晋升为高级职称。
他们通常会担任管理、教学或者科研等方面的职务,参与管理团队,指导初级和中级营养师的工作,并积极开展学术研究。
4. 自主创业对于有一定经验和资源的营养师来说,也可以考虑自主创业,开设营养咨询机构或者私人诊所,为更多的人提供个性化的膳食指导和健康管理服务。
营养师行业存在的问题
营养师行业存在的问题主要包括以下几个方面:
1. 缺乏规范:目前,营养师行业缺乏统一的行业标准和规范,导致市场上的营养师水平参差不齐,有些营养师可能没有经过严格的培训和认证,缺乏专业知识和技能,这给行业的发展带来了很大的挑战。
2. 就业前景不明朗:虽然营养师行业的需求越来越大,但是就业前景并不明朗。
一方面,由于行业缺乏规范,导致市场上的营养师数量过多,竞争激烈。
另一方面,营养师在医疗体系中的地位和作用还没有得到足够的重视,导致市场需求不足。
3. 服务质量不一:由于营养师的水平不同,服务质量也会有很大的差异。
一些营养师可能没有经过系统的培训,缺乏专业知识和技能,导致提供的服务不够专业和有效。
这不仅会影响客户的健康,也会影响营养师行业的声誉。
4. 公众认知度低:由于营养师行业在中国的发展时间较短,公众对营养师的认知度还很低。
很多人对于营养师的作用和价值还不了解,甚至存在一些误解。
这也会影响营养师行业的发展。
5. 政策支持不足:目前,国家对于营养师行业的政策支持还不足,没有建立起完善的职业认证和培训体系。
同时,营养师在医疗体系中的地位和作用也没有得到足够的政策支持。
这也会制约营养师行业的发展。
为了解决这些问题,需要加强行业规范,提高营养师的专业水平和公众认知度,加强政策支持,提高营养师的地位和作用。
同时,也需要加强国际交流与合作,引进国外的先进理念和技术,推动营养师行业的快速发展。
营养师就业前景营养师就业前景(一)营养师就业前景:营养师就业前景非常看好。
营养产业已成为我国政府重点扶持的产业。
党中央在十八大报告中13致死的到发达国家营养师的人员配置水平,我国至少需要600-1000万营养师。
而按照我们现在的每年全国各个培训机构培训的总人数相加起来,每年培养1-2万人,要培养20-30年也难达到或接近发达国家的水平。
营养师可在有关营养、保健、健康管理等相关领域的担任营养咨询师、营养讲师、营养健康测评师、营养指导师、营养及运动教练、健康管理师以及营养教学与科研工作。
在医院营养科临床营养师,目前营养师在保健品和食品企业的研发、生产、市场宣传策划、营销和培训的各个环节发挥着重要作用;在医院、健康管理中心、酒店宾馆、中高档餐馆,大企业餐厅、幼儿园、旅游服务、体校、健身馆、高档养生馆和培训教育、社区服务业、养老院等领域都有着广阔的就业前景。
营养师将成为21世纪收入较高的白金职业,从业人员人均年收入可达到3万—5万元。
有一、二年以上经验的从事保健品营销人员、培训师、私人顾问年收入一般可达8万—10万元多。
高级所以国但是这元,因为缺了很多东西,所以他要补齐,前几天国家已经把食品安全列为国家安全行列! 这是一个好兆头,二级城市营养师的工资大概在2000 元左右,也暗示着营养师这个行业的兴起,现在不要去考虑营养师就业问题,制作销售营养餐,先想想自己学的营养知识够不够,所以如果是有经验的营养师,与其挣扎着找工作,不如静下心来学好知识,其服务内容多是提供营养咨询,虽然现在刚出山的营养师都是保健品销售部门要,但是并不代表着以后在别的行业没前途,例子我就不举了,如果以后在这个行业发展了工资水平会更高,去网上看看资料吧,提供你几个关键字,生产销售安全营养食品以及进行食物减肥训练等:营养干预营养与中医食品安全慢性病高压力生活,我国大概缺少400 万名营养师人员据调查。
营养师就业前景(三)营养师的就业方向1、,列出保健计划,23,4,确认社56.这些项目能从根本上提高医疗护理水平,节约餐饮服务成本。
营养师,你的就业出路在哪里?互联网2006-8-2 相关评论()【内容提要】据记者调查显示,约有69%的从业营养师遭遇过上述问题,有55%的保健品企业认为营养师在目前还不能作为一种单独存在的职业岗位而被企业聘用,有41.5%的餐饮企业和服务机构表示在将来三五年内可能会根据市场情况而采用全职的营养师。
有31%的健康养生服务机构表示,他们很难招到具有实操水平与工作经验的专职营养师。
喧闹的营养师培训市场突然在2006年的春节后安静下来。
很多培训机构开始在抱怨招生的艰难。
2005年的火爆招生场面如今在广州各大培训机构已经很难见到。
营养师培训市场火爆2004年前后,营养师培训认证热开始在国内悄然兴起。
最初,海南营养学会、成都均衡营养学校、中国保健协会等机构先后推出了“营养师”、“营养保健师”的培训,引起了全社会的关注和极大的兴趣。
同时中国营养学会也利用其设在各地的分支机构开始进行培训和认证。
2005年下旬,国家劳动部也加紧了“公共营养师”标准的制定。
由于营养师培训市场的火爆,国外机构如亚洲国际认证与注册协会、亚洲健康产业学会也纷纷进入中国,设立总代理或培训基地开展“国际营养师”或“国际营养保健师”的培训和认证。
一时间,国内“营养师”培训市场狼烟四起,竞争激烈。
而“营养师”也被人们普遍誉为二十一世纪最有前途的黄金职业之一。
据初步统计,截至目前为止,广东省内各类培训机构培训的营养师已接近3000多人。
之所以形成这样火爆的市场格局,其根本原因在于以下几个方面:一、市场需求巨大。
我国有十三亿多人口,而其中有70%左右的人群处在亚健康状态。
第二,人才缺口巨大。
我国现有营养师不到50000人。
而日本就有40万营养师,每3百人至少有一名营养师。
专家分析我国营养师缺口在400万人左右。
第三,经济的高速发展,人民生活水平的大幅提高,使得人们从满足于温饱、娱乐到更高品质生活的转变,以及对于生命健康长寿的执着追求,因而需要大批专业的营养师来指导人们饮食的营养和健康。
第四,营养保健意识的增强将是21世纪人类最显著的特征,大量的严重的国民营养健康现实问题,以及近年禽流感、SARS 的爆发,深刻地改变了人们的保健意识。
第五,国家政策的支持也将是营养师这一职业得以成为黄金职业的重要因素。
政府已将全民营养保健的改善和身体素质的提高,上升到战略的高度。
《中国营养改善法》、《中国国民营养条例》、《营养师法》等法律法规正在起草规划中。
第六,根据目前国外的情况看,营养师将是未来拥有较高社会地位、丰厚报酬的一个行业。
所以,营养师在我国的大行其道是一种社会发展进步必然。
人才就业遭遇尴尬,拷问营养师就业机制的缺失然而,就在一批批营养师满心欢喜地手持漂亮的营养师资格证书学成归来,准备着找一份不错的职业来达成自己的人生理想时,却遭遇了令人叹惜的尴尬。
有很多学员虽然拿到了证书但因为学习时间短,所学内容又不是很实用,所以在实用性上相当欠缺。
而最严重的事情是很多人根本找不到工作,最后不得不放弃从事营养师工作的想法,将资格证书束之高阁,望而兴叹。
记者为此采访了一批从各培训机构毕业的学员。
XXX培训学校毕业的学员阿明(化名)告诉我,在他学营养师之前对这个行业的期望很高,以致于放弃了自已稳定的2000多元月薪的工作,本想学成结业后能够从事一个全新的营养师职业,但现在这个梦想已经破灭了。
从去年8月到现在,阿明还没有找到一家愿意聘用专业营养师的单位。
他现在很迷惘,不知道还应不应该坚持下去。
陈小姐去年在某营养师培训代理机构花了4000多元学习了高级营养师技能,并考取了证书,但她的就业历程却曲折不断,她先后在保健品企业、美容院等机构工作,但工作没多久,便受到了老板的质疑,老板觉得她所学技能还不能适应企业的要求,今年4月份,陈小姐受不了老板与同事的排挤便辞职了。
餐饮业是一个最需要营养师技能的行业,为此记者对广州市多家规模较大的餐馆酒店进行采访,大多数餐馆酒店老板与人力资源负责人均表示目前尚无此岗位,更无设立的基础条件。
据记者调查显示,约有69%的从业营养师遭遇过上述问题,有55%的保健品企业认为营养师在目前还不能作为一种单独存在的职业岗位而被企业聘用,有41.5%的餐饮企业和服务机构表示在将来三五年内可能会根据市场情况而采用全职的营养师。
有31%的健康养生服务机构表示,他们很难招到具有实操水平与工作经验的专职营养师。
而有部分企业认为,他们招来的营养师操作技能不足,需要企业进一步培训。
记者发现,出现上述原因主要在于三个方面。
其一,目前社会上一些培训机构由于急功近利,师资力量不强,课程设计简单,导致营养师实用技能不强;另一方面就是营养师就业通路和机制缺失,导致很多学员学成之后找不到就业的渠道和途径而失业在家。
其三,全社会对营养师的重要性重视不够。
在大量需要营养师就业的企业或健康服务领域却缺乏设置适合营养师就业的岗位。
营养师的就业出路在哪里?鉴于以上的情况,未来的营养师就业出路究竟在哪里?从营养师这一培训项目的流通价值链来看,狭义的营养师培训和认证的流通价值链包括招生、培训、认证这三个环节,然后就结束;而从广义的或真正意义上的营养师培训价值链来说应该包含:招生、培训、认证、就业或创业通道提供、就业创业实施等,到此营养师培训的这一价值链的流通才真正结束。
为此,记者采访了广州保协人力资源服务有限公司。
据了解,该公司在开发营养师培训专用教材上投入很大,邀请权威专家编写了既专业又非常实用的营业师培训教材,并通过正规出版机构出版发行。
目前该公司的营养师职业技能培训教材已被广东省职业技能鉴定指导中心定为劳动部广东“公共营养师”培训试点的专用教材。
该公司同时不断研究和创新教学模式,使营养师学员在学习和职业技能的应用方面紧密联系,做到了学了就能用,用了就见效的良好效果。
在营养师就业与创业通道上,该公司除了为取得证书的学员在亚洲健康产学会官方网站上建立人才库以及与人事部中国国家人才网联合建立了中国健康产业专业人才库外,还建立了我国首个中国健康产业人才网。
为所有学员提供了强大的人才流通渠道,使学员的就业变得轻松了很多。
在招生培训的方式上,该公司也采取了创新的模式。
他们对学员采取免费培训,签约保证就业的方式使学员将培训成本降到最低,同时也将就业风险降到了最低。
今年,该公司还利用其总公司在全国每一个社区投资IHMF国际健康管理专科的机会为自己的学员提供就业保障,学员学成毕业后即可在其公司下属的社区IHMF国际健康管理专科服务中心参加工作。
在创业途径上,该公司为学员提供了加盟私人健康顾问(PHA)或IHMF国际健康管理专科项目的小本创富模式,支持学员利用学到的技术自主创业。
该公司通过多种形式的服务,为学员毕业后的就业出路提供了更多灵活的选择。
你好,我是营养专业毕业的,也考取了高级营养师资格证对于你这个问题我的回答分两方面,仅供参考营养师是由于社会舆论炒作导向影响的。
我先说下日本,它有营养师也有营养士中国也有中级高级之分日本的营养士其实就是中国的配餐员但是中国的营养师还不能达到日本营养士的水平在东北07、08年是营养师炒作最为迅猛的两年但是社会缺口仍然很大,原因很简单:一、东北人口重、喜食肥甘所以近几年高血压高血脂高血糖所谓的三高逐年上升,这就是营养师炒作的一个亮点——“药补不如食补”“通过饮食调理健康”但是工人阶级乃至小资产阶级是没能力接受营养师的(正常来说营养师“比较贵”)中产阶级以上层次的人认识度不够,而且他们更重视口感和“面子”(你不让他参加应酬是不可能的)二、说句不太好听的,我参加的学习班的什么层次的都有,也有家庭主妇大妈级的,他们甚至都不知道土豆长芽食用中毒是因为龙葵素……怎么能说专业呢?!三、营养师在东北的证书其实根本不正规,就跟计算机考的省二证书一样,出了本省就没人认可了。
北京的就不是,他是卫生部颁发的,本科及以上学历才有考的资格;而(我不太了解长春的)辽宁的是劳动部颁发的,也就是个技能上岗证。
四、综上,这样的营养师小机构用不起(很现实,他们不必要雇个厨师再找个把食品写写算算的人,无端增加成本);大机构还觉得他们不可信(社会潜规则,了解这行的都知道怎么回事)可以考的情况:一、有食品或医学背景,以后自己就业明确,可以给自己增加砝码二、不在乎钱(高级要3000左右),考个证学点东西充实自己三、对家人关心,自己学点知识,对自己有用四、现已经工作,从事保健品、健身行业、幼儿园、养老院、社区服务、厨师……有这个证书便于工作和博得领导赏识,从而晋升。
现在社会主要看你能力,文凭不代表能力,文凭只能说应聘时会有优势,营养师目前还是新兴职业,有前途.转营养师前景与现状营养师是运用营养学的知识和技能,进行营养和膳食指导的科学工作者。
营养师的数量和质量反映一个国家社会经济发展的程度和居民生活质量的高低。
我国正处在膳食与疾病模式发生转折的时期,急需建立一支营养师队伍,以便科学有效地指导居民的饮食营养工作。
一、营养师的现状营养师在我国奇缺的状况是普遍现象。
中国目前只有2000多名营养师,也就是说中国每65万人才“共享”1名营养师,与发达国家相比差距很大。
国内的专职营养师大多数在医院、疾控中心等专业医疗机构就职,因为没有相关法律支持,自己挂牌营业的屈指可数。
我国大多数医院要么没有营养科,要么与食堂一体,所谓的营养师大多也是由没受过专业教育的人员担当,起不到参与治疗和帮助病人康复的作用,只有少数大医院才有受过正规专业教育的营养师。
中国营养学会2002年的一项调查显示,在受访的403所医院中,只有47%设有营养科,一半以上的医院根本没有营养科建制,营养师的配备更无从谈起。
在医院从事营养方面的工作人员共1722人,而真正具备营养师资格的只有392人,仅占22%。
只有142所医院对病人进行营养咨询。
20世纪80年代中期在全国1456所医院(病床数21万余张)中进行的一项调查表明,上述医院共有营养专业人员613人,其中受过高等营养专业教育的营养师仅62人。
即约2所医院中有1名营养专业人员,23所医院中有1名受过高等营养专业教育的营养师。
根据我国10个省(区)调查发现,省级防疫站平均从事营养工作的人员为4人,其中绝大多数主要从事食品卫生监督工作,营养工作是兼职,而各地(市)、县防疫站根本无专职营养师。
上海市临床营养质控中心的资料显示,上海目前通过营养学专业技术资格考试的各层次营养师总共只有30 0多人,其中绝大多数分布在医院等为特殊人群服务,鲜有面向普通大众的。
目前厦门具有正式执业资格的营养医师只有3人,都在医疗单位工作。
最需要营养师的医院尚且如此,食堂、宾馆、学校的情况就可想而知了。
北京星级饭店近600家,其他大大小小的餐馆数不胜数,然而,几乎没有一家餐厅饭店配有专职营养师。