【年终奖统计及计税工具】年终奖个税自动计算表
- 格式:xls
- 大小:100.00 KB
- 文档页数:5
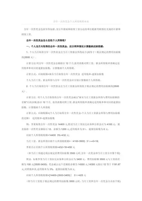
全年一次性奖金个人所得税税率表全年一次性奖金包括年终加薪、实行年薪制和绩效工资办法的单位根据考核情况兑现的年薪和绩效工资.全年一次性奖金怎么征收个人所得税?一、个人当月内取得的全年一次性奖金,应分两种情况计算缴纳应纳税额:1。
个人当月取得全年一次性资金且当月工资薪金所得高于(或等于)税法规定的费用扣除额的(3500元).计算方法:用全年一次性奖金总额除以12个月,按其商数对照工资、薪金所得税率表确定适用税率和对应的速算扣除数,计算缴纳个人所得税。
计算公式:应纳税额=雇员当月取得全年一次性奖金×适用税率-速算扣除数个人当月工资、薪金所得与全年一次性奖金应分别计算缴纳个人所得税。
2. 个人当月取得全年一次性资金且当月工资薪金所得低于税法规定的费用扣除额的(3500元).计算方法: 用个人当月取得的全年一次性奖金减去”雇员当月工资薪金所得与费用扣除额的差额"后的余额,除以12个月, 按其商数对照工资、薪金所得税率表确定适用税率和对应的速算扣除数,计算缴纳个人所得税计算公式:应纳税额=(个人当月取得全年一次性奖金-个人当月工资薪金所得与费用扣除额的差额)×适用税率-速算扣除数例:李某取得全年一次性奖金14400元,假设当月工资扣完社保和公积金后为4100元,就直接将一次性奖金额除以12,余额为1200元,适用税率为3%,速算扣除数为0元。
应纳个人所得税税额=14400×3%=432元;当月工资、薪金所得应纳个人所得税税额=(4100-3500)×3%—0=18;李某合计应纳个人所得税税额=432+18=450元(即当月工资超过税法规定的费用扣除数3500元时,全年一次奖金和当月工资分开算个税) 例2:如果李某当月工资扣完社保和公积金后为3400元。
费用扣除额3500元与工资的差额为100元(3500-3400),奖金减去这个差额的余额为14300元,14300元除以12等于1191.67元,对照税率表,适用税率为3%,速算扣除数为0元.应纳个人所得税税额=[14400-(3500-3400)]×3%=425元(即当月工资低于税法规定的费用扣除数3500元时,当月工资和全年一次奖金合并扣个税)二、在一个纳税年度内,对每一个纳税人,该计税办法只允许采用一次。
全年一次性奖金个人所得税税率表全年一次性奖金包括年终加薪、实行年薪制和绩效工资办法的单位根据考核情况兑现的年薪和绩效工资。
全年一次性奖金怎么征收个人所得税?一、个人当月内取得的全年一次性奖金,应分两种情况计算缴纳应纳税额:1.个人当月取得全年一次性资金且当月工资薪金所得高于(或等于)税法规定的费用扣除额的(3500元)。
康复科、介入科、麻醉科、儿科、急诊科、骨科、口腔科、普外科、心内科、病理科、神经内科、呼吸内科、消化内科、计算方法:用全年一次性奖金总额除以12个月,按其商数对照工资、薪金所得税率表确定适用税率和对应的速算扣除数,计算缴纳个人所得税。
计算公式:应纳税额=雇员当月取得全年一次性奖金×适用税率-速算扣除数个人当月工资、薪金所得与全年一次性奖金应分别计算缴纳个人所得税。
2. 个人当月取得全年一次性资金且当月工资薪金所得低于税法规定的费用扣除额的(3500元)。
计算方法: 用个人当月取得的全年一次性奖金减去”雇员当月工资薪金所得与费用扣除额的差额”后的余额,除以12个月, 按其商数对照工资、薪金所得税率表确定适用税率和对应的速算扣除数,计算缴纳个人所得税计算公式:应纳税额=(个人当月取得全年一次性奖金-个人当月工资薪金所得与费用扣除额的差额)×适用税率-速算扣除数例:李某取得全年一次性奖金14400元,假设当月工资扣完社保和公积金后为4100元,就直接将一次性奖金额除以12,余额为1200元,适用税率为3%,速算扣除数为0元。
应纳个人所得税税额=14400×3%=432元;当月工资、薪金所得应纳个人所得税税额=(4100-3500)×3%-0=18;李某合计应纳个人所得税税额=432+18=450元(即当月工资超过税法规定的费用扣除数3500元时,全年一次奖金和当月工资分开算个税)例2:如果李某当月工资扣完社保和公积金后为3400元。
费用扣除额3500元与工资的差额为100元(3500-3400),奖金减去这个差额的余额为14300元,14300元除以12等于1191.67元,对照税率表,适用税率为3%,速算扣除数为0元。
年终奖缴税计算方法(全年一次性奖金税率表)市税务局说,年终奖可按全年一次性奖金申报缴纳个人所得税。
什么是全年一次性奖金?全年一次性奖金又该如何计算?来看解读↓什么是全年一次性奖金?全年一次性奖金是指行政机关、企事业单位等扣缴义务人根据其全年经济效益和对雇员全年工作业绩的综合考核情况,向雇员发放的一次性奖金。
上述一次性奖金也包括年终加薪、实行年薪制和绩效工资办法的单位根据考核情况兑现的年薪和绩效工资。
全年一次性奖金如何计算呢?目前,全年一次性奖金可以选择“并入当年综合所得计算纳税”和“不并入当年综合所得,单独计算纳税”这两种计税方式:方式一:居民个人取得全年一次性奖金,符合《国家税务总局关于调整个人取得全年一次性奖金等计算征收个人所得税方法问题的通知》(国税发〔2005〕9号)规定的,在2023年12月31日前,不并入当年综合所得,以全年一次性奖金收入除以12个月得到的数额,按照按月换算后的综合所得税率表(以下简称月度税率表),确定适用税率和速算扣除数,单独计算纳税。
计算公式为:应纳税额=全年一次性奖金收入×适用税率-速算扣除数方式二:居民个人取得全年一次性奖金,也可以选择并入当年综合所得计算纳税。
提醒:自2023年1月1日起,居民个人取得全年一次性奖金,应并入当年综合所得计算缴纳个人所得税。
举个例子居民个人李明2023年12月从单位取得全年绩效奖金48000元,2023年全年工资120000元,不考虑三险一金,无其他所得收入,专项附加扣除12000元。
如何计缴个人所得税?1.如选择全年一次性奖48000元单独计算:确定适用税率和速算扣除数:48000÷12=4000(元)适用税率10%,速算扣除数210。
全年一次性奖应纳个人所得税=48000×10%-210=4590(元)综合所得应纳个人所得税=(120000-60000-12000)×10%-2520=2280(元)全年应纳个人所得税:4590+2280=6870(元)年终奖缴税计算方法(全年一次性奖金税率表)年终奖缴税计算方法(全年一次性奖金税率表)2.如选择全年一次性奖48000元并入2023年综合所得计算纳税:全年应纳个人所得税:(120000+48000-60000-12000)×10%-2520=7080(元)提醒:因为每个人工资薪金不一样,适用哪种方式计算出来的税额少,要具体计算分析喔,大家要根据自己情况选择更适合自己的方式。
个税是指个人所得税,是根据个人所得金额按一定比例扣除的税款。
年终奖是指在年底或年初发放的一次性奖金。
为了正确计算个税及年终奖,我们可以使用Excel来进行计算。
下面是一个最全的个税、年终奖Excel计算公式,包括2024年的个税法修订以及年终奖金计算时可能遇到的陷阱。
1.预扣预缴税款计算公式:个人所得税=(工资所得-减除费用-专项扣除项)*适用税率-速算扣除数具体来说:工资所得=税前薪资+奖金+补贴等减除费用=个人所得税法规定的减除费用,通常为3500元专项扣除项=租房、子女教育、赡养老人等提供税前减免的额度适用税率=根据工资所得金额对应的税率表得出速算扣除数=根据工资所得金额对应的速算扣除表得出2.年终奖税款计算公式(2024年法修改后):个人所得税=(年终奖金-年终奖金*预留税率)*适用税率-速算扣除数具体来说:年终奖金预留税率=根据年终奖金金额对应的预留税率表得出适用税率=根据年终奖金额对应的税率表得出速算扣除数=根据年终奖金额对应的速算扣除表得出3.年终奖陷阱:根据中国税法,年终奖金是按照当年全年的税率计算个税。
但是,很多公司仍然使用旧的税率计算个税,这样会导致年终奖税款很高。
因此,在计算年终奖税款时,一定要确认使用的是当年全年的税率表。
为了更好地计算个税及年终奖,我们可以使用Excel函数来自动计算。
下面是使用Excel函数的步骤:1.创建一个表格,列出需要计算的项目,如税前薪资、奖金、补贴等。
2.在相应的单元格中输入公式,根据上述公式来计算个税。
a.对于预扣预缴税款,可以使用“=IF(工资所得-减除费用>0,(工资所得-减除费用-专项扣除项)*适用税率-速算扣除数,0)”来计算。
b.对于年终奖税款,可以使用“=((年终奖金-年终奖金*预留税率)*适用税率-速算扣除数)”来计算。
3.填写相应的数值,即可得出个税金额。
通过使用Excel函数,可以快速准确地计算个税及年终奖金额。
同时,在计算时要注意税率表及速算扣除表是否与所在年份一致,以避免年终奖陷阱的发生。
有缘千里来相见,希望2023年终奖一次性扣税计算器全年一次性奖金税率表能很好的解决你要查找的问题!和你一起进步共同成长!✅2023年终奖一次性扣税公式一、年终奖个人所得税计算公式1、全年一次性奖金收入÷12=商数(按照商数查找相应的适用税率A和速算扣除数A)。
2、应纳税额=全年一次性奖金收入(乘以)适用税率A-速算扣除数A。
附:个人所得税税率表(工资、薪金所得适用)级数每月应纳税所得额税率(%)速算扣除数:(1)全月应纳税额不超过3000元的,税率为3%,速算扣除数0;(2)全月应纳税额超过3000元至12000元的部分,税率为10%。
速算扣除数210元;(3)全月应纳税额超过12000元至25000元的部分,税率为20%。
速算扣除数1410元;(4)全月应纳税额超过25000元至35000元的部分,税率为25%,速算扣除数2660元;(5)全月应纳税额超过35000元至55000元的部分,税率为30%,速算扣除数4410元;(6)全月应纳税额超过55000元至80000元的部分,税率为35%。
速算扣除数7160元;(7)全月应纳税额超过80000的部分,税率为45%。
速算扣除数15160元。
二、年终奖的知识拓展1、年终奖其实属于工资《关于工资总额组成的规定》第四条中规定,工资总额中包含奖金,《关于工资总额组成的规定若干具体范围的解释》第二条明确规定,年终奖属于奖金范围。
因此年终奖应纳入工资总额范围,性质上属于工资。
但年终奖的发放,劳动法律没有硬性的规定,是否发放年终奖,属于单位的自主权利,但如果劳动合同中有明确约定,或者单位的规章制度中对年终奖有明确规定,单位就应该按照约定或规定发放。
2、年终奖和13薪的区别很多企业会采用13薪或14薪方式奖励职工,即按员工平时月收入的数额在年底加发一个月至数个月的工资。
但13薪不是奖金,和月薪性质相同,属于固定发放,发放数额、方式、时间都是确定的,且13薪作为月工资计算个税,年终奖则需要平摊12个月后再计算。
一、政策依据《全国人民代表大会常务委员会关于修改<中华人民共和国个人所得税法>的决8月31日第十三届全国人民代表大会常务委员会第五次会议通过):自2018年2018年12月31日,纳税人的工资、薪金所得,先行以每月收入额减除费用五千除和依法确定的其他扣除后的余额为应纳税所得额,依照本决定第十六条的个表一(综合所得适用)按月换算后计算缴纳税款,并不再扣除附加减除费用;二、工资个人所得税计算公式:1.应纳税所得额 = 税前工资收入金额 - 五险一金(个人缴纳部分) -费用减除额2.应纳税额 = 应纳税所得额 x 税率 - 速算扣除数【例】张三在2018年10月份税前工资12000元,需要缴纳各项社会保险金110(1)适用5000元新的费用标准和新的税率表应纳税所得额=税前工资收入金额-五险一金(个人缴纳部分)-起征点(5000元=12000-1100-5000=5900元找税率及速算扣除数:参照上面的工资税率表不含税部分,超过3000元至120则适用税率10%,速算扣除数为210。
应纳个人所得税税额=应纳税所得额*税率-速算扣除数=5900*10%-210=38(2)如按照适用3500元旧的费用标准和旧的税率表张三在2018年10月份税前工资12000元,需要缴纳各项社会保险金1100元,应纳税所得额=税前工资收入金额-五险一金(个人缴纳部分)-起征点(3500元=12000-1100-3500=7400元找税率及速算扣除数:参照上面的工资税率表不含税部分,超过4,155元至7,7则适用税率20%,速算扣除数为555。
应纳个人所得税税额=应纳税所得额*税率-速算扣除数=7400*20%-555=92个人所得税法>的决定》(2018年通过):自2018年10月1日至收入额减除费用五千元以及专项扣决定第十六条的个人所得税税率除附加减除费用;部分) -费用减除额项社会保险金1100元,-起征点(5000元)超过3000元至12000元的部分,00*10%-210=380元保险金1100元,-起征点(3500元)超过4,155元至7,755元的部分,00*20%-555=925元。
年终奖个税计算器
年终奖个税计算器
导读:年终奖个人所得税计算器,提供详细的年终奖个税计算过程,支持年终奖税后反推,以及年终奖税后反算,同时还对年终奖收入金额是否进入“盲区”给予提示,避免企业多给,员工却少拿。
就跟随店铺一起去了解下吧!
年终奖个税金额反算税前年终奖时,需要注意并不是所有的个税金额都能反算出税前年终奖的,年终奖个税金额区间是不是连续的。
税后年终奖反推税前年终奖时,有时会得到两个税前年终奖金额值,这两个值结计算后得到的税后年终奖是相等的',只是扣税金额不一样。
个人所得税计算公式
(一)先将雇员当月内取得的全年一次性奖金,除以12个月,按其商数(平均每月收入),参照下面的个税税率表,确定适用税率和速算扣除数。
(二)将雇员个人当月内取得的全年一次性奖金,按上述确定的适用税率和速算扣除数计算征税,计算公式如下:
应纳税额=雇员当月取得全年一次性奖金×适用税率-速算扣除数个人所得税税率表
级数平均每月收入税率(%) 速算扣除数
1 不超过1500元的 3 0
2 超过1500元至4,500元的部分10 105
3 超过4,500元至9,000元的部分20 555
4 超过9,000元至35,000元的部分2
5 1,005
5 超过35,000元至55,000元的部分30 2,755
6 超过55,000元至80,000元的部分35 5,505
级数平均每月收入税率(%) 速算扣除数7 超过80,000元的部分45 13,505
说明:本表平均每月收入为年终奖收入金额除以12的商。
【年终奖个税计算器】。
个税最佳配置表-月薪及年终奖
以下是根据中国个人所得税法规定的个税最佳配置表,包括月薪和年终奖:
月薪个税最佳配置表:
月薪(元)个税(元)
0-3,000 0
3,001-12,000 (月薪-3,000)×10%-210
12,001-25,000 (月薪-12,000)×20%-1410
25,001-35,000 (月薪-25,000)×25%-2660
35,001以上 (月薪-35,000)×30%-4410
年终奖个税最佳配置表:
年终奖(元)个税(元)
0-3,000 0
3,001-10,000 (年终奖-3,000)×10%
10,001-25,000 (年终奖-10,000)×20%-210
25,001-35,000 (年终奖-25,000)×25%-1410
35,001以上 (年终奖-35,000)×30%-2660
请注意,以上个税最佳配置表只是一种表格形式的呈现,实际个人所得税的计算应根据中国税法规定的细则进行。
此外,个税会根据个人的情况和其他因素进行调整,如社保缴纳基数、专项扣除、累计计税等。
因此,建议您在申报个税时咨询相关专业人士或通过官方网上个税计算器来获取准确的个税信息。
全年一次性奖金个人所得税税率表全年一次性奖金包括年终加薪、实行年薪制和绩效工资办法的单位根据考核情况兑现的年薪和绩效工资.全年一次性奖金怎么征收个人所得税?一、个人当月内取得的全年一次性奖金,应分两种情况计算缴纳应纳税额:1。
个人当月取得全年一次性资金且当月工资薪金所得高于(或等于)税法规定的费用扣除额的(3500元)。
计算方法:用全年一次性奖金总额除以12个月,按其商数对照工资、薪金所得税率表确定适用税率和对应的速算扣除数,计算缴纳个人所得税。
计算公式:应纳税额=雇员当月取得全年一次性奖金×适用税率-速算扣除数个人当月工资、薪金所得与全年一次性奖金应分别计算缴纳个人所得税。
2. 个人当月取得全年一次性资金且当月工资薪金所得低于税法规定的费用扣除额的(3500元)。
计算方法:用个人当月取得的全年一次性奖金减去”雇员当月工资薪金所得与费用扣除额的差额”后的余额,除以12个月,按其商数对照工资、薪金所得税率表确定适用税率和对应的速算扣除数,计算缴纳个人所得税计算公式:应纳税额=(个人当月取得全年一次性奖金—个人当月工资薪金所得与费用扣除额的差额)×适用税率-速算扣除数例:李某取得全年一次性奖金14400元,假设当月工资扣完社保和公积金后为4100元,就直接将一次性奖金额除以12,余额为1200元,适用税率为3%,速算扣除数为0元.应纳个人所得税税额=14400×3%=432元;当月工资、薪金所得应纳个人所得税税额=(4100-3500)×3%—0=18;李某合计应纳个人所得税税额=432+18=450元(即当月工资超过税法规定的费用扣除数3500元时,全年一次奖金和当月工资分开算个税)例2:如果李某当月工资扣完社保和公积金后为3400元。
费用扣除额3500元与工资的差额为100元(3500-3400),奖金减去这个差额的余额为14300元,14300元除以12等于1191.67元,对照税率表,适用税率为3%,速算扣除数为0元。
说明:
1.在上表中,只要输入了年终奖金额,其个税会自动计算出来;
2.上表中,只有当月工资与年终奖两栏数据需要输入,其他单元格中的公式不可改动;
3.本公式适用于年终奖金应交个税计算,当月工资一般为扣除社保与公积金之后的应税工资金额;4、有关政策文件:
关于调整个人取得全年一次性奖金等计算征收个人所得税方法问题的通知 各省、自治区、直辖市和计划单列市地方税务局,局内各单位:
为了合理解决个人取得全年一次性奖金征税问题,经研究,现就调整征收个人所得税的有关办法通 一、全年一次性奖金是指行政机关、企事业单位等扣缴义务人根据其全年经济效益和对雇员全年工 上述一次性奖金也包括年终加薪、实行年薪制和绩效工资办法的单位根据考核情况兑现的年薪和绩 二、纳税人取得全年一次性奖金,单独作为一个月工资、薪金所得计算纳税,并按以下计税办法, (一)先将雇员当月内取得的全年一次性奖金,除以12个月,按其商数确定适用税率和速算扣除数 如果在发放年终一次性奖金的当月,雇员当月工资薪金所得低于税法规定的费用扣除额,应将全 (二)将雇员个人当月内取得的全年一次性奖金,按本条第(一)项确定的适用税率和速算扣除数 1.如果雇员当月工资薪金所得高于(或等于)税法规定的费用扣除额的,适用公式为: 应纳税额=雇员当月取得全年一次性奖金×适用税率-速算扣除数
2.如果雇员当月工资薪金所得低于税法规定的费用扣除额的,适用公式为:应纳税额=(雇员当月 三、在一个纳税年度内,对每一个纳税人,该计税办法只允许采用一次。
四、实行年薪制和绩效工资的单位,个人取得年终兑现的年薪和绩效工资按本通知第二条 、第三 五、雇员取得除全年一次性奖金以外的其它各种名目奖金,如半年奖、季度奖、加班奖、先进奖、
示例表
3500起点:年终奖个税计算
当前单元格:O6 行高
当前单元格:O6 行高:8.47毫米 列宽:19.05毫米
的公式不可改动;
公积金之后的应税工资金额;
调整征收个人所得税的有关办法通知如下:
据其全年经济效益和对雇员全年工作业绩的综合考核情况,向雇员发放的一次性奖金。
单位根据考核情况兑现的年薪和绩效工资。
得计算纳税,并按以下计税办法,由扣缴义务人发放时代扣代缴:
其商数确定适用税率和速算扣除数。
税法规定的费用扣除额,应将全年一次性奖金减除"雇员当月工资薪金所得与费用扣除额的差额"后的余额,按上述)项确定的适用税率和速算扣除数计算征税,计算公式如下:
除额的,适用公式为:
用公式为:应纳税额=(雇员当月取得全年一次性奖金-雇员当月工资薪金所得与费用扣除额的差额)×适用税率-速绩效工资按本通知第二条 、第三条 执行。
年奖、季度奖、加班奖、先进奖、考勤奖等,一律与当月工资、薪金收入合并,按税法规定缴纳个人所得税。
的余额,按上述办法确定全年一次性奖金的适用税率和速算扣除数。
额的差额)×适用税率-速算扣除数
定缴纳个人所得税。