《嘿哈三国》菜鸟进阶攻略分享
- 格式:doc
- 大小:32.50 KB
- 文档页数:11
《枭雄三国》蜀国非R玩家130终极攻略此《枭雄三国》游戏做为一个非R玩家,尽量不要去和R级玩家拼比,毕竟人家冲了钱,资源肯定比你丰富,而且此游戏,除了金币以为,银子是此游戏最为有用的资源,一切银子说了算,外加技巧。
玩此游戏,请做好长期备战,想玩好此游戏,消耗的时间不需要很多,但是每天的精英和擂台时间点,是你成为强者不可缺少的一部分,时间为北京时间8.30,12.30,19.00,21.00 此为4个精英刷新时间点。
擂台时间点为10.00,15.00,21.00!以下进入正题,新中手玩家请认真看完,骨灰玩家请相互指教。
1-60攻略进游戏《枭雄三国》,目前大家广泛选的2将,1:文MM,2:高胜。
本人觉得选文MM和高胜都差不多,自己喜欢就好。
因为有人说选高胜,后面就不需要换铁将了,但是一般铁将都不需要转生,用到韩玄基本就扔了,所以玄高胜还是文MM。
都没区别,本人比较喜欢文MM。
进游戏后,冲值10元,开通4建筑,和5将训练! (主城,校场,商铺,科技,银库)秒CD到10级。
赠送的龙吟令强化10级。
游戏赠送的红月刀强化10级。
科技CD升锋矢2级,其他优先升攻击,防御,战防,计防。
过了张宝图后,抓裴元绍,张燕。
3将阵容为锋矢阵,裴,张燕,文MM。
一直用此阵容推到吕布无压力。
过完张宝图后,(主城,校场,商铺,科技,粮仓,粮田秒CD到20.民居秒60)装备只强化武器,和衣服到20,不是蓝的不强。
按以上阵容推完张角。
到吕布图,(主城,校场,商铺,科技秒40)按你11点进服的话,现在的强化成功率因该为百分95.此时把1把武器强化20,其他两把强化35.衣服强化2件35.然后去推吕布图,过吕布图后抓高顺,训练起来,直接把所有将突飞20,此时。
升级方圆5级,只为过贾诩。
4将2转,即可过董桌图去了。
3点之前,买4令。
就够过董桌了。
此时刚好可以参加擂台,有钱的可以巡查将器,或则会谈刷出华雄,针对大R。
非R尽量不要去搞这个,此时弄,有害无利。
大家在玩游戏遇到了看不懂的图文或是过不去的关卡、不熟练的技巧攻略的时候是不是很着急呢?没关系,游戏攻略吧为你解答。
本文给大家分享一下关于《嘿哈三国》中的一些小技巧,主要是帮助各位玩家在遇到类似情况的时候能够及时应对,下面是本文介绍的技巧心得,游戏攻略吧欢迎大家来进行技巧查找和心得运用。
《嘿哈三国》是以三国时代为背景,结合上古传说为题材的横版格斗手机游戏。
今天就请跟随小编的脚步,一起来看看《嘿哈三国》菜鸟玩家成长进阶全面解析攻略。
1、装备成长工欲善其事必利其器,强大的武器和装备一直以来都是玩家首要追求。
在《街机三国》中,采用了传统的装备升级系统,装备可强化至的最高等级与当前人物等级相同。
任何装备强化都是百分百成功且无强化冷却CD,避免了玩家因装备强化失败而造成的挫败感。
每名角色可装备六件装备:帽子:提升技能攻击和物理防御(可镶嵌:橙宝石、金刚石)衣服:提升物理防御和技能防御(可镶嵌:红宝石、金刚石、紫宝石) 鞋子:提升物理攻击和技能防御(可镶嵌:紫宝石、蓝宝石)武器:提升物理攻击和技能攻击(可镶嵌:绿宝《洛阳市霞光游乐设备有限公司》石、黄宝石、黑宝石)腰带:提升生命(可镶嵌:红宝石、水晶石)护身符:提升物理攻击和技能攻击(可镶嵌:日光石、月光石)蓝宝石:加暴击抵抗红宝石:加生命金刚石:加物理防御紫宝石:加技能防御绿宝石:加技能攻击黄宝石:加物理攻击黑宝石:加破甲伤害水晶石:减免伤害日光石:加武力月光石:加智力装备品质由低到高分为:绿,(31级)蓝,(51级)紫,(71级)金,(91级)暗金,(121级)神装。
将装备强化到一定等级可以提升装备品质。
单线成长的装备系统避免了玩家频繁更换装备导致的不便。
(注:游戏中充值任意值元宝可获得“黄金衣服”一件,充值100元可获得“黄金武器”一把,充值500元可获得全套金装,可为你在游戏中迅速提升自己,成长快人一步)(100级以前可行)2、技能成长玩家通过消耗怒气释放技能,怒气随时间回复,在击中敌军或被敌军击中时也能回复怒气。
热⾎三国--热⾎三国前期新⼿快速升级详解 初⼊三国,⽤占先机 新服开启的时候,也是所有玩家快速发展的时间段,在这⾥我们不能落于⼈后。
因为⼀上来没有徭役令,只能同时发展两座建筑,因此⾸先建造1座民房和1座粮⽥,在等待建造好的时间内,打开1级新⼿礼盒,进⼊官府将⽣产率调整为100,税率调整为20,确认后再将税率调整为0,为了发展⼈⼜。
等粮⽥建造完毕⽴刻建造铁矿,民房建造成功后升级2级民房,这时使⽤加速完成。
⽴刻建造客栈,同样适⽤加速完成,点击任务领取所有完成的任务奖励。
之后建造招贤馆加速完成后,开建伐⽊场。
因为⼀直在⽤免费送的加速道具,此时的铁矿应该还没有建造完成。
积极⽣产,壮⼤实⼒ 之后按照校场、采⽯场、市场的顺序依次建造,市场可以⽤加速完成。
此时可以升级2级官府,采⽤加速后⼤约还有不到2分钟就能建好,等建好后开启2级新⼿礼盒。
等校场完成后马上建造兵营,继续加速,完成后招募20义兵。
这时候两个建筑序列⼀个⽤来升级铁矿2级,另⼀个按照顺序新建1级民房,升级2级采⽯场,升级2级伐⽊场。
等2级铁矿完成,升3级⽤加速,然后建造铁匠铺1级、2级加速、⼯匠作坊1级加速。
准备就绪,⼤展拳脚 这个时候20义兵差不多该招好了,进⼊兵营将其全部解散,⽴刻使⽤增丁,⼈⼜应该可以到达200多⼀点,最后再升级城墙、官府。
3级官府造完后就能打开3级新⼿礼盒,获得100礼⾦⽤于商城购买道具发展。
基本的初期发展可以按照这个顺序来,在之前招贤馆造好后,可以招募个内政稍⾼的武将,任命为城守,如果没有的话那就多⽤⼏个加速类道具,新⼿礼包中给的已经⾜够。
逗游⽹——中国2亿游戏⽤户⼀致选择的”⼀站式“游戏服务平台。
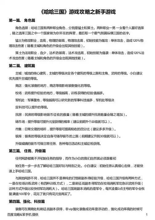
《哈哈三国》游戏攻略之新手游戏第一篇、角色篇角色选择:哈哈三国有两种职业角色,分别是猛士和策士。
两种职业一男一女看个人喜好选择,随之选择三国之中一个国家做为你所在的阵营,最后取一个霸气侧漏纵横三国的名字。
猛士为物攻职业,血高,物理防御高,物理攻击高,初始技能为强攻:单体攻击,造成120%物理攻击伤害(随着主城和角色的升级会出现其他技能)。
策士为法攻职业,血少,法术防御高,法术攻击高,初始技能为强袭:单体攻击,造成120%法术攻击伤害(随着主城和角色的升级会出现其他技能)。
第二篇、建筑篇主城:城池的核心建筑,主城的等级决定各个建筑的等级上限和主角、武将的等级。
小白建议优先提升主城的等级。
商店:强化装备的地方,商店等级影响装备强化的等级。
校场:武将提升经验的地方,等级越高,训练获得的经验值越多。
军机处:军事重地,等级越高可以研究新的军事科技越多,军机处等级决定科技可以提升的等级。
民房:民房的等级影响银币征收的数量(随着主城的提升民房数量会随之增加)。
铸币场:提升等级可提升元宝获得的概率(建议前期升个20级就可以)。
市集:日常交易的场所,提升等级可提高税收的百分比(建议多多升级)。
银库:银库的等级决定自身可储存银币的上限(前期建议升到30级就可以)。
升级城镇的银币可做日常任务、各种每日活动和主城征税获得。
第三篇、任务、升级篇任何网游都离不开初始任务的指导,而作为小白的我们自然就必须跟着初始任务一步一步去了解哈哈三国好玩与特别之处。
小白建议:初始任务认真细心去做,才能快速上手哈哈三国。
与其他网游不同,哈哈三国并不是单纯的打怪刷副本得经验升级,哈哈三国升级有两种方式,一是在校场训练武将(有四种训练方式),二是刷征战副本得军功在校场消耗军功急训武将升级(这种方式升级比较快但军功消耗大)。
哈哈三国刷副本消耗的是军令,每天凌晨0点主号的军令会恢复满值100军令,花完了就只有花元宝再买了。
第四篇、强化、科技篇装备可在黑商处和刷征战副本获得,非vip强化装备成功率是浮动的,强化成功率高的时候可以多强化(强化是有CD限制为30分钟)。
铁杆三国攻略与心得体会《铁杆三国》是一款非常受欢迎的策略游戏,玩家在游戏中需要扮演一位三国时期的军事统帅,通过战争和外交手段最终统一中国。
在玩这款游戏的过程中,我积累了一些攻略和心得体会,下面我将分享给大家。
首先,要想在《铁杆三国》中取得胜利,合理利用资源十分重要。
游戏中的资源包括木材、石料和银两等,每种资源都可以用于不同的建筑和兵种的生产。
玩家需要在资源有限的情况下,合理安排建筑和兵种的生产和升级。
在游戏初期,建筑物的建设是至关重要的,它们不仅可以提供更多的资源产量,还可以解锁更多的功能和技能。
在资源有限的情况下,需要根据自己的需求和战略计划,合理安排建筑物的建设顺序。
其次,对于兵种的运用也是决定战局的重要因素之一。
在《铁杆三国》中,有多种不同类型的兵种,如步兵、骑兵和弓兵等。
不同类型的兵种有着不同的优势和特点,兵种之间形成了互相制约和相克的关系。
玩家在进行战斗时,需要根据敌军的兵种和布阵情况,选择适合的兵种进行进攻和防守。
同时,通过对兵种的升级和培养,可以提高兵种的战斗能力和耐久度,从而在战斗中取得更好的效果。
此外,外交手段的运用也是取得游戏胜利的重要策略。
在《铁杆三国》中,玩家不仅可以通过战争来征服其他势力,还可以通过联盟和外交手段来实现目标。
与其他玩家建立联盟可以互相支援和共同进攻敌军,这样可以提高玩家的战斗力,并互相交流经验和策略。
同时,通过外交手段,可以与其他势力建立和谈判,达成共识和和平交流。
在游戏中,外交手段的灵活运用和联盟合作,可以提高玩家在游戏中的生存能力和胜利机会。
最后,我认为玩家在游戏中应该保持积极的心态,不断学习和探索。
《铁杆三国》是一款需耐心和时间投入的游戏,不同的玩法和策略需要通过实战和经验去摸索。
在游戏中遇到困难和失败时,不要气馁,要保持积极的心态,总结失败的原因和经验教训,并及时进行调整和改进。
只有不断学习和探索,才能在游戏中取得更好的成绩和胜利。
综上所述,玩《铁杆三国》不仅需要合理利用资源,善于运用兵种,灵活运用外交手段,还需要保持积极的心态和不断地学习和探索。
三国立志传3攻略心得作为《三国立志传3》的玩家,我对这款游戏有着深入的了解和经验。
以下是我在游戏中的攻略心得分享。
首先,游戏中最重要的是角色的培养。
在游戏开始时,你需要选择三位主要武将,他们将在整个游戏中扮演重要角色。
一开始,你可以根据个人喜好选择战略型、策略型或者攻击型武将,但是要确保他们的兵种相互搭配,以便在战斗中协同作战。
在角色培养方面,你可以通过参与战斗、完成任务和训练等方式提高武将的经验值。
升级后,武将的属性将得到提升,并且可以学习更强大的战斗技能。
在进行战斗时,记得合理利用武将的技能,以增强战斗力。
此外,游戏中的装备对角色的战斗力提升也非常关键。
你可以通过击败敌人、完成任务或者商城购买来获取更好的装备。
请注意,不同的角色适合不同的装备,所以在选择装备时要根据角色的特长和需求来进行选择。
另外,在游戏中,你还可以招募其他武将来增加队伍的实力。
每个武将都有自己独特的技能和特长,所以合理搭配是非常重要的。
你可以根据武将的技能和兵种来组合一个强大的队伍。
例如,可以配备一个防御型武将来吸引敌人的注意,再配合一个攻击型武将来进行输出。
此外,游戏中的战略策略也非常重要。
在战斗中,要根据地形和敌人的兵种属性来制定合理的战斗计划。
例如,在山地作战时,弓兵和骑兵的效果会更好。
另外,在选择攻击目标时,你可以优先攻击敌方的主要武将,以削弱敌方的战斗力。
最后,游戏中的任务和剧情也是非常有趣和有挑战性的。
完成任务可以获得丰厚的奖励,包括金币、装备和技能书等。
此外,还可以通过参与竞技场来和其他玩家切磋战斗技巧,提高个人实力。
三国志新手1赛季知识点以下抽卡风水宝地(957,461)适用于抽免费和半价的单抽这两个坐标来回点然后抽免费和半价容易出五星的是个水池子。
(1,1499)化外之地。
还有苹果版本,九游版本,华为版本基本都不要去碰,因为爆率不高,还很容易锁卡人称锁卡三巨头,不建议使用,三国志这个游戏一共40多个版本我个人基本全部测试过有的版本不锁卡,有的版本不锁卡,有的版本爆率高开区当天抽卡是爆率最高的名将卡池的费卡比较少最容易出阵容但是抽卡不要一直五连抽可铜币垫刀,切换单抽,切换坐标,去各大州的9级城池抽开区抽卡档位:当天充值金额98元核心档位出8大核心武将:《刘备,赵云,张飞,关羽,诸葛,吕布,周瑜,曹操》其中之一,这个是必出的充值到648还一次核心档位出8大核心武将:《刘备,赵云,张飞,关羽,诸葛,吕布,周瑜,曹操》其中之一这个也是必出的个人建议,如果打算长期玩下去这个游戏可听取下我的意见如下:平明玩家充值:98+30月卡+18月卡,并且给一个核心武将可前期更好的开荒,节奏不会落下太多。
有条件的玩家:把所有的双倍全部充值一遍,每个账号一个赛季只有一次双倍的充值,就可以更好的开局比大部分的玩家起步都要快,别人打4级地,你打5级地,资源全是你的。
开局第一天满冲的玩家,这种属于土豪级别的,不要开局卡6势力的时候抽卡,要过完第二章以后再抽,记住不要一次性抽完,要在晚上快出限时卡包的时候卡一波限时把剩余的抽满。
1逻辑说明(1)每30抽保底必出1张橙色卡+(2)抽到橙色卡会重置保底次数(3)每出6张橙色卡保底必出1张稀有橙色卡(4)抽到稀有橙色卡会重置稀有保底次数(5)账号每一个赛季普通橙色卡池与稀有橙色卡池会随机一次概率(根据卡包随机)(6)卡包到期与赛季结束会重置所有卡包抽卡记录(7)典藏卡包每六张典藏橙色保底1稀有典藏橙色2蜀国武将普通橙色卡:陈到、黄忠、王平、徐庶、黄月英、法正、稀有橙色卡:刘备、马超、诸葛亮、关羽、赵云、张飞3魏国武将普通橙色卡:陈群、曹植、张邰、曹仁、甄姬、程昱、荀彧、徐晃、夏侯惇、钟会、曹纯、于禁、邓艾、夏侯渊、郭嘉、曹丕、庞德稀有橙色卡:典韦、曹操、许褚、乐进4.吴国武将普通橙色卡:甘宁、吕蒙,孙坚、黄盖、程普、孙策、大乔、小乔稀有橙色卡:张昭、陆逊、孙权、太史慈、周瑜5群雄武将普通橙色卡:蔡邕、田丰、吕玲绮、祝融夫人、尤突骨、公孙瓒、袁绍、高览、木鹿大王李儒、高顺、马腾、文丑、华雄、颜良、华佗、貂蝉、陈宫、司马微、蔡文姬、孟获、董卓稀有橙色卡:于吉、吕布、左慈、许攸之前在海外上线了三国志战略版的游戏,同时也放出了对应的武将抽卡几率,从中不难看出游戏中的武将卡可以分为四类:1、SSS级,代表武将是孙权,也是目前游戏中抽卡几率最低的武将;2、S级,七御核心武将,刘备、诸葛亮和曹操等几人3、A级,强度比较高的6御武将,非内政官以及陈到颜良文丑这类战法形的武将。
《嘿哈三国》副本介绍新手攻略主线副本玩家在主线接到相应的副本任务后,该副本即会开启,此时玩家可以通过主城右侧的副本传送点打开副本界面,选择自己想要进入的副本后,即可进入进行战斗。
在这里,玩家不仅可以了解到游戏中的主线剧情,了解游戏世界的始末,还能通过完成任务获得大量经验。
当然在完成任务后,还能通过扫荡已经通关的副本来获得额外的副本经验,方便快捷。
精英副本如果主线副本对于你来说已经没有任何威胁,那么可以尝试挑战精英副本。
这里有更强力的boss和更多的经验奖励。
只有在接取了相应的精英任务,该精英副本才会开启。
精英副本有一定的难度,玩家可以通过组队来获得其他玩家的帮助来顺利通关。
每天通关精英副本都有次数限制。
魔王副本只有在接取了相应的魔王任务,该魔王副本才会开启。
玩家挑战魔王副本所获得的经验较精英副本来说会更多。
不过魔王副本有一定的难度,玩家可以通过组队来获得其他玩家的帮助来顺利通关。
每天每个魔王副本只可通关一次。
体力不足无法进入副本。
试炼副本试练副本可用于挂机打怪,副本中可以获得大量的经验,元宝,刻印符石等珍贵物品。
在副本中可以点击挂机按钮,自动打怪,无需繁琐的手动操作。
日常任务在角色等级高了之后,升级的速度将会变慢,这时,获得经验的途径就显得很重要了。
完成日常任务可以获得大量的经验。
每个玩家一天可以完成一轮日常任务,每轮包含10个任务。
放弃任务:接受任务后,可放弃任务,不过放弃任务是不会获得任何奖励的哦,同时还会扣除次数,所以建议不要放弃任务。
领取奖励:完成一个任务后,该任务会自动更新为完成状态。
点击“领取奖励”即可领取该次任务的奖励。
奖励领取后,会扣除一次任务次数。
三国单机游戏三国志东吴传攻略《三国志东吴传》是一款以三国时期为背景的策略类手机游戏。
在游戏中,玩家扮演东吴的君主,需要领导自己的国家,发展经济,招募将领,筹谋战略,最终成就一统天下的雄图。
下面是一份《三国志东吴传》的攻略,希望对玩家们有所帮助。
1.初始发展:在游戏一开始,玩家需要重点发展经济和士兵。
首先,将重心放在发展农业和商业上,提高国家的收入和物资供应。
同时,要保持军队的数量,确保自身的安全。
2.招募武将:在游戏中,武将是非常重要的资源。
玩家可以通过招募来增加武将的数量。
建议玩家优先选择能力较高的武将,如周瑜、陆逊等。
他们不仅可以提供作战力量,还能参与国家事务和发展。
3.建设建筑:建筑是提升东吴国力的关键。
玩家需要根据需求来建设不同的建筑。
例如,农田可以增加粮食产量,商铺可以提供金钱,铁匠铺可以制造装备,兵营可以训练士兵。
合理布局建筑,能够有效提高国家的发展速度。
4.发展科技:科技是提升国家实力的关键。
在游戏中,玩家可以通过研究科技来获得各种增益效果。
首先,建议玩家研究农业科技,提高农田产量。
接着,可以研究商业科技,增加商铺的金钱收入。
在战略方面,可以研究军事科技,提升士兵的实力。
5.外交与联盟:在游戏中,外交是非常重要的一项策略。
玩家可以选择与其他国家建立盟友关系,共同对抗敌对势力。
同时,还可以通过交易和其他国家进行资源的互通有无。
合理利用外交手段,能够帮助东吴在战争中占据优势。
6.战争与扩张:作为一个国家的君主,战争是不可避免的。
在游戏中,玩家需要根据情况制定合理的战略,争取更多的土地和资源。
在进行战争时,要注意军队的编组和指挥,合理利用武将的技能和特点。
同时,要做好后勤支援,确保军队的供应和精神状态。
7.内政与拓展:除了战争,内政也是东吴发展的关键。
玩家需要关心国家的民生,保证人民的安定和生活。
同时,还需要加强各种建筑的升级,提高国家的经济和科技水平。
在发展的过程中,可以考虑拓展更多的城市和领土,以获得更多的资源和地理优势。
大家在玩游戏遇到了看不懂的图文或是过不去的关卡、不熟练的技巧攻略的时候是不是很着急呢?没关系,游戏攻略吧为你解答。
本文给大家分享一下关于《嘿哈三国》中的一些小技巧,主要是帮助各位玩家在遇到类似情况的时候能够及时应对,下面是本文介绍的技巧心得,游戏攻略吧欢迎大家来进行技巧查找和心得运用。
《嘿哈三国》是以三国时代为背景,结合上古传说为题材的横版格斗手机游戏。
今天就请跟随小编的脚步,一起来看看《嘿哈三国》菜鸟玩家成长进阶全面解析攻略。
1、装备成长
工欲善其事必利其器,强大的武器和装备一直以来都是玩家首要追求。
在《街机三国》中,采用了传统的装备升级系统,装备可强化至的最高等级与当前人物等级相同。
任何装备强化都是百分百成功且无强化冷却CD,避免了玩家因装备强化失败而造成的挫败感。
每名角色可装备六件装备:
帽子:提升技能攻击和物理防御(可镶嵌:橙宝石、金刚石)
衣服:提升物理防御和技能防御(可镶嵌:红宝石、金刚石、紫宝石) 鞋子:提升物理攻击和技能防御(可镶嵌:紫宝石、蓝宝石)
武器:提升物理攻击和技能攻击(可镶嵌:绿宝《洛阳市霞光游乐设备有限公司》石、黄宝石、黑宝石)
腰带:提升生命(可镶嵌:红宝石、水晶石)
护身符:提升物理攻击和技能攻击(可镶嵌:日光石、月光石)
蓝宝石:加暴击抵抗
红宝石:加生命
金刚石:加物理防御
紫宝石:加技能防御
绿宝石:加技能攻击
黄宝石:加物理攻击
黑宝石:加破甲伤害
水晶石:减免伤害
日光石:加武力
月光石:加智力
装备品质由低到高分为:绿,(31级)蓝,(51级)紫,(71级)金,(91级)暗金,(121级)神装。
将装备强化到一定等级可以提升装备品质。
单线成长的装备系统避免了玩家频繁更换装备导致的不便。
(注:游戏中充值任意值元宝可获得“黄金衣服”一件,充值100元可获得“黄金武器”一把,充值500元可获得全套金装,可为你在游戏中迅速提升自己,成长快人一步)(100级以前可行)
2、技能成长
玩家通过消耗怒气释放技能,怒气随时间回复,在击中敌军或被敌军击中时也能回复怒气。
每种角色都有四个普通技能和一个强力技能。
技能通过消耗金币和战功进行升级,战功可通过通关副本获得,下图为技能升级界面。
《洛阳市霞光游乐设备有限公司》
每个技能的每一个阶总共有10个等级,升满10级后达到下一阶。
3、战魂成长
玩家在游戏中可通过觉醒领悟到属于自身的战魂,将战魂放入符阵位置中将会激活对应的属性,获得能力提升。
战魂可安装在玩家战魂栏处增加玩家属性,玩家在50级时开启第一个战魂栏,以后每升10级开启一个新的战魂栏。
战魂分为白、绿、蓝、紫、金、真六种种品质。
通过战魂觉醒来获取战魂,每次点击下方的战魂觉醒按钮都会随机获得一个战魂并激活下一个按钮或回到第一个按钮。
(注:等级70级或者VIP5以后可以一键觉醒,不用那么麻烦的手动点击。
VIP5以后开启元宝觉醒功能,更容易觉醒出好的战魂)
每类战魂分为9级,战魂间可通过吞噬其他获得战魂经验提升等级。
战魂吞噬遵循高品质吞噬低品质,同品质情况下高等级吞噬低等级,同品质同等级情况下随机吞噬。
4、武将成长
玩家可在武将系统中招募武将,解锁可招募的武将需要相应的声望,当声望达到后可通过消耗金币或元宝培养武将好感度,当武将好感度达到要求时玩家即可招募,招募武将不需要消耗声望。
声望可通过竞技场和世界BOSS获得。
武将可获得战魂,装备,并能进《洛阳市霞光游乐设备有限公司》行技能升级。
武将装备武器装备时无等级限制。
基本上,武将复制了玩家的一套成长线,高级武将属性甚至全面超越了玩家,在副本通关和竞技场PK中能极大的增强玩家的实力。
(前期的武将华雄最给力,建议大家一开始只招降一个武将,给武将
穿上衣服,镶上自己觉得没用又懒得卖的宝石)
5、珍宝阁系统
首先要点击有些界面下角的珍宝图标,就会进入珍宝系统。
珍宝阁每一层共有12个珍宝,交叉成为一个六角星形状、六角星每一条线的珍宝合成成功后就会触发一个属性,并有500生命的加成。
十二个珍宝完成后即可进行下一层珍宝的合成,并加新的属性。
合成珍宝的卷轴在游戏中神秘商店购买得到,该商店每3小时刷新一次(必要时可以用金币刷新商店),合成珍宝的材料在刷普通副本中可得到,每一次刷图可获得一件材料(当合成一个重要的珍宝却材料不足时可适当的用体力刷图得材料)。
建议:珍宝最好以一条线为目标合成,这样可以尽快触发一个属性。
怎样获得游戏金币
1.系统每天会根据角色等级自动赠送金币俸禄;
2.个人摇钱树,有CD时间,建议自己调整时间打完所有次数,因为有大量金币产出;
3.聚宝盆,《洛阳市霞光游乐设备有限公司》使用2元宝、4元宝、6元宝开启前三次一共12元宝可获得60W金币!当然有能力的朋友可以开启更多次数!
4.挖金矿活动,20元宝40W金币,不建议大家去开矿。
但是我们可以帮别人挖,一次2W,半小时可以挖一次,一天的收入还是很可观的。
5.魔王副本,当你可以刷魔王的时候,每过一个魔王任务有100W金币的奖励;
6.每天的活动,如果你能上前10的话,基本100W以上!但是参与也有不菲的奖励,所以大家抓紧机会,不要错过每天的任务!
精英副本可以获得什么
挑战精英副本需要消耗体力,副本通关成功扣除体力,如果通关失败将不扣除体力,可以再次尝试。
精英副本根据通关评价高低可以获得不同数量的宝箱,开启可获得宝石。
VIP等级提升可以刷新精英副本次数。
可采用单人或者组队方式进行挑战,挑战成功之后后续即可直接挂机该副本。
每日有一定的通关精英副本次数,随着等级提升,通关次数将增加。
宝石获得作用详解
宝石必须一级一级镶嵌,镶嵌3级宝石时,装备必须已经镶嵌2级宝石。
宝石提升物理攻击、技能攻击、物理防御、技能防御、暴击、抗暴、破甲伤害、减免伤害、生命等等各种《洛阳市霞光游乐设备有限公司》属性。
宝石是装备额外获得大幅属性提升的最好方式,通过开启各种宝藏、西域商人处购买的方式获得,镶嵌到装备的对应位置即可获得属性提升。
珍宝怎么合成
珍宝怎么合成呢,除了材料还需要什么,很明显,图纸。
那么珍宝图纸哪里来,神秘商店,玩家只要花费少量金币就能在神秘商店中获取珍宝的图纸了。
神秘商店的货物每3小时刷新一次,出售的货物主要有珍宝图纸,各等级宝石图纸,还有各种材料。
这个山河图卷轴就是传说中的珍宝卷轴啦,将珍宝放置于珍宝阁中可以永久增加玩家属性哦。
reisjc 骏卡充值。