生化试剂盒生产工艺流程图
- 格式:doc
- 大小:72.50 KB
- 文档页数:2
药品生产典型工艺流
程框图
常见药品生产典型工艺流程框图
药品生产对环境的洁净等级要求与药品的品种、剂型和生产特点有关。
常见药品生产的典型工艺流程及环境区域划分如图1-1至图1-9。
图1-1 非无菌原料药精制、干燥、包装工艺流程框图及环境区域划分
图1-2 无菌原料药精制、干燥、包装工艺流程框图及环境区域划分
图1-3 片剂生产工艺流程框图及环境区域划分
图1-4 硬胶囊剂生产工艺流程框图及环境区域划分
图1-5 压制法软胶囊剂生产工艺流程框图及环境区域划分
图1-6 可灭菌小容量注射剂生产工艺流程框图及环境区域划分
图1-7 可灭菌大容量注射剂生产工艺流程框图及环境区域划分
图1-8 注射用无菌分装产品生产工艺流程框图及环境区域划分
图1-9 注射用冷冻干燥制品生产工艺流程框图及环境区域划分。
常见药品生产典型工艺流程框图药品生产对环境的洁净等级要求与药品的品种、剂型和生产特点有关。
常见药品生产的典型工艺流程及环境区域划分如图1-1至图1-9。
图1-1 非无菌原料药精制、干燥、包装工艺流程框图及环境区域划分图1-2 无菌原料药精制、干燥、包装工艺流程框图及环境区域划分图1-3 片剂生产工艺流程框图及环境区域划分图1-4 硬胶囊剂生产工艺流程框图及环境区域划分图1-5 压制法软胶囊剂生产工艺流程框图及环境区域划分图1-6 可灭菌小容量注射剂生产工艺流程框图及环境区域划分图1-7 可灭菌大容量注射剂生产工艺流程框图及环境区域划分图1-8 注射用无菌分装产品生产工艺流程框图及环境区域划分图1-9 注射用冷冻干燥制品生产工艺流程框图及环境区域划分下面是赠送的广告宣传方案不需要的朋友可以下载后编辑删除!!!!!广告宣传方案每个人在日常生活中都有意、无意的接受着广告的洗礼,继而有意或无意的购买、使用广告中的产品和服务。
这是每个厂家所希望的,也是他们做广告的初衷。
当今社会的广告媒体大致分为:电视媒体、、电台媒体、报纸报刊媒体、网站媒体、户外广告媒体,以及最新的网吧桌面媒体。
那么,到底哪种媒体的宣传效果性价比最高呢,我们来做个分析;首先我们大概了解下各个媒体的宣传方式:电视媒体:优势:将广告直接插播在电视剧当中,是强迫式使受众接受,受众为了能够完整的看完自己所喜欢的节目,不得不浏览其中插播的广告,其二,由于小孩在懵懂的成长时期,易于接受颜色绚丽,变换节奏快的事物,电视广告更容易被小孩子所接受,这是电视广告的高明之处,也是其客户多,利润大的主要原因。
劣势:随着网络的发展,以及年轻人的生活方式的改变,电视广告的优势在日益削减。
当今月来越多的年轻人开始接受速食文化,篇幅过长的电视连续剧的受众逐渐衰减,由于年轻人的思维快捷,逐渐掌握了电视广告的播出时间,往往在广告播出的时间转换频道,避开广告的冲击。
电台媒体和户外广告就不用多做分析,大家想想你记住了几个电台的广告,记住了几个路边的广告就清楚了。
⽣化试剂SOP标准操作程序(魅⼒)ALT/GPT 丙氨酸氨基转移酶试剂盒临床意义:本试剂盒适⽤于体外临床检验,⽤于测定⼈⾎清中丙氨酸氨基转移酶的活⼒。
临床上,有许多疾病会导致⾎清中丙氨酸氨基转移酶活⼒增⾼。
如肝胆类疾病:包括传染性肝炎、肝癌、肝硬变活动期、中毒性肝炎、脂肪肝、胆管炎;⼼⾎管疾病:包括⼼肌梗塞、⼼肌炎、脑出⾎等。
⼀些药物和毒物也可以引起ALT活性升⾼:如氯丙嗪、异烟肼、奎宁、酒精、铅、汞、有机磷等。
因此,⾎清丙氨酸氨基转移酶活⼒的测定可⽤于这些致病的诊断和监测,特别是⽤于肝胆类疾病的诊断和肝功能检测⽅法原理:上海科华⽣物⼯程股份有限公司的丙氨酸氨基转移酶试剂盒以IFCC1(国际临床化学委员会)推荐法为基础设计,采⽤两步法测定:丙氨酸氨基转移酶L-丙氨酸+ α-酮戊⼆酸-----------------------→丙酮酸+ L-⾕氨酸乳酸脱氢酶丙酮酸+ β-NADH + H+---------------→L-乳酸+ H2O + NAD+底物L-丙氨酸和α-酮戊⼆酸在丙氨酸氨基转移酶催化下,⽣成丙酮酸和L-⾕氨酸.其中丙酮酸在乳酸脱氢酶的催化下,⽣成了L-乳酸,并同时引起了β-NADH的氧化,使波长340nm处的吸光度下降.在⼀定底物浓度范围内,β-NADH的氧化所引起的340nm处吸光度的下降速率与⾎清中丙氨酸氨基转移酶活⼒成正⽐。
样本:病⼈准备:应空腹取⾎。
样本类型:新鲜⽆溶⾎现象的⾎清或EDTA抗凝⾎浆。
最少样品量:0.2ml。
样本稳定性:⾎清中的ALT在2~8℃可稳定7天,不推荐使⽤冰冻保存的样本2。
仪器与试剂:仪器:魅⼒1800⽣化分析仪试剂:上海科华⽣物⼯程股份有限公司的丙氨酸氨基转移酶试剂盒试剂准备:丙氨酸氨基转移酶试剂盒为即开即⽤的液体双剂型,⽆需特殊准备。
试验⽤试管的直径在12~16mm。
试剂组份:参见试剂盒内说明书。
注意事项:1.此试剂为体外诊断⽤。
2.试剂有毒,不要⼊⼝,吞下有害,如误服(包括内部接触)应⽴即寻求医疗保护。
HIV(1+2型)抗体检测试剂盒(免疫印迹法)生产工艺流程1、HIV抗体检测试剂盒(免疫印迹法)工艺流程图检验电泳胶配制转膜HIV膜条制备HIV膜条分装HIV反应膜条检验强阳性对照配制强阳性对照分装检验弱阳性对照配制弱阳性对照分装质控品检验阴性对照配制阴性对照分装浓缩样品稀释缓冲液10×配制浓缩样品稀释缓冲液10×分装浓缩洗膜缓冲液10×配制浓缩洗膜缓冲液10×分装酶结合物检验酶结合物分装显色试剂底物液底物液分装封闭粉封闭粉分装HIV反应膜条质控品试剂盒组装成品入库显色试剂成品检验孵育板2、各工艺的步骤和要求目录2.1 HIV反应膜条的制备2.1.1 电泳胶的制备2.1.1.1 玻璃夹板固定2.1.1.2 2%琼脂糖封边2.1.1.3 配制4%-20%聚丙烯酰胺梯度分离胶2.1.1.3.1 20ml 4%分离胶配制2.1.1.3.2 20ml 20%分离胶配制2.1.1.3.3 梯度分离胶灌胶2.1.1.4 15ml 5%积层胶制备2.1.2 蛋白电泳分离2.1.2.1 样品的制备2.1.2.2 上样2.1.2.3 电泳2.1.3 半干转膜2.1.3.1 准备滤纸和NC膜2.1.3.2 装备转移三明治2.1.3.3 转膜2.1.4 封闭2.2 质控品2.2.1 强阳性对照的配制2.2.2 弱阳性对照的配制2.2.3 阴性对照的配制2.3 显色试剂的配制2.3.1 浓缩样品稀释缓冲液10×的配制2.3.2 浓缩洗膜缓冲液 20×的配制2.3.3 酶结合物的配制2.3.4 底物液2.3.5 封闭粉2.3.6显色具体操作步骤2.3.6.1 试剂准备2.3.6.1.1稀释洗膜缓冲液2.3.6.1.2封闭缓冲液2.3.6.1.3酶结合物工作溶液2.3.6.1.4 底物液(已配制好)2.3.6.2 具体步骤2.1 HIV反应膜条的制备2.1.1 电泳胶的制备2.1.1.1 玻璃夹板固定取洁净的透明玻璃板两块(一大一小),将两个相同的透明塑料片放在小玻璃板的长边沿的两边,再将大玻璃板附上,用4个黑色夹子固定比例夹板(如图所示),放入烘箱80℃预热7min左右。
常见药品生产典型工艺流程框图
药品生产对环境的洁净等级要求与药品的品种、剂型和生产特点有关。
常见药品生产的典型工艺流程及环境区域划分如图1-1至图1-9。
图1-1 非无菌原料药精制、干燥、包装工艺流程框图及环境区域划分
图1-2 无菌原料药精制、干燥、包装工艺流程框图及环境区域划分
图1-3 片剂生产工艺流程框图及环境区域划分
图1-4 硬胶囊剂生产工艺流程框图及环境区域划分
图1-5 压制法软胶囊剂生产工艺流程框图及环境区域划分
图1-6 可灭菌小容量注射剂生产工艺流程框图及环境区域划分
图1-7 可灭菌大容量注射剂生产工艺流程框图及环境区域划分
图1-8 注射用无菌分装产品生产工艺流程框图及环境区域划分
图1-9 注射用冷冻干燥制品生产工艺流程框图及环境区域划分。
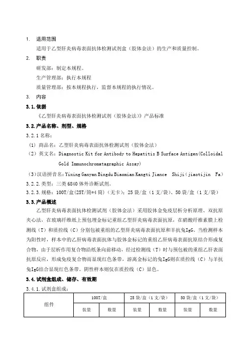
1. 适用范围适用于乙型肝炎病毒表面抗体检测试剂盒(胶体金法)的生产和质量控制。
2. 职责研发部:制定本规程。
生产管理部:执行本规程质量管理部:按本规程执行,监督本规程的执行情况。
3. 内容3.1.依据《乙型肝炎病毒表面抗体检测试剂(胶体金法)》产品标准3.2.产品名称、剂型、规格3.2.1名称:(1) 商品名:乙型肝炎病毒表面抗体检测试剂(胶体金法)(2)英文名:Diagnostic Kit for Antibody to Hepatitis B Surface Antigen(Colloidal Gold Immunochromatagraphic Assay)(3)汉语拼音名:Yixing Ganyan Bingdu Biaomian Kangti Jiance Shiji(jiaotijin Fa)3.2.2.类型:三类6840体外诊断试剂。
3.2.3.规格:100T/盒(25T/筒*4筒)(无卡);25袋/盒(1支/袋)、50袋/盒(1支/袋)3.3.产品概述乙型肝炎病毒表面抗体检测试剂(胶体金法)采用胶体金免疫层析分析原理、双抗原夹心法,在玻璃纤维纸上预包埋金标记重组乙型肝炎病毒表面抗原,在硝酸纤维素膜上检测线(T)和质控线(C)分别包被重组的乙型肝炎病毒表面抗原和羊抗兔IgG。
当检测样本为阳性时,样本中的乙肝病毒表面抗体与胶体金标记的重组乙肝病毒表面抗原结合形成复合物,由于层析作用复合物沿纸条向前移动,经过检测线(T)时与预包被的重组乙肝表面抗原反应,形成免疫复合物而显现红色条带,游离金标记的兔IgG则在质控线(C)与羊抗兔IgG结合显现红色条带。
阴性样本则仅在质控线(C)显色。
3.4.试剂盒组成、储存、有效期3.4.1.试剂盒组成:3.4.2储存条件:2-30℃保存。
3.4.3.有效期:24个月。
3.5.生产工艺流程图文件末(23页)。
3.6.生产工艺过程及工艺条件3.6.1配液根据以下各配方,按各相关试剂配制作业指导书进行配制。
试剂盒生产工艺流程1.首先,准备制作试剂盒所需的原材料。
First, prepare the raw materials needed to make the reagent kit.2.将原材料按照配方精确称量。
Accurately weigh the raw materials according to the formula.3.将称量好的原材料加入到制剂机中进行混合。
Add the weighed raw materials to the formulation machine for mixing.4.经过混合后,将混合好的原料进行烘干处理。
After mixing, the mixed raw materials are dried.5.将干燥后的原料进行包装,以保证试剂盒的质量。
Pack the dried materials to ensure the quality of the reagent kit.6.对试剂盒进行外包装,添加产品标签和说明书。
Packaging the reagent kit, adding product labels and instructions.7.进行质量检验,确保试剂盒符合相关标准。
Carry out quality inspection to ensure that the reagent kit meets relevant standards.8.将合格的试剂盒进行存储和运输。
Store and transport qualified reagent kits.9.对生产工艺进行改进,提高生产效率和产品质量。
Improve the production process to improve production efficiency and product quality.10.培训员工,确保他们了解并遵守生产工艺流程。
Train employees to ensure they understand and comply with the production process.11.更新生产设备,以适应市场的需求和产品的升级。
高纯化学试剂生产流程详解下载温馨提示:该文档是我店铺精心编制而成,希望大家下载以后,能够帮助大家解决实际的问题。
文档下载后可定制随意修改,请根据实际需要进行相应的调整和使用,谢谢!并且,本店铺为大家提供各种各样类型的实用资料,如教育随笔、日记赏析、句子摘抄、古诗大全、经典美文、话题作文、工作总结、词语解析、文案摘录、其他资料等等,如想了解不同资料格式和写法,敬请关注!Download tips: This document is carefully compiled by theeditor. I hope that after you download them,they can help yousolve practical problems. The document can be customized andmodified after downloading,please adjust and use it according toactual needs, thank you!In addition, our shop provides you with various types ofpractical materials,such as educational essays, diaryappreciation,sentence excerpts,ancient poems,classic articles,topic composition,work summary,word parsing,copy excerpts,other materials and so on,want to know different data formats andwriting methods,please pay attention!高纯化学试剂是指纯度很高的化学物质,通常用于实验室分析、电子工业、医药制造等领域。
标准化操作规程--------ELISA试剂盒的生产本着进一步提高ELISA(含化学发光)试剂盒生产质量的目的,同时便于本部门更好的实施精细化管理,特制订以下标准化操作规程。
单就ELISA试剂盒的生产而言,此过程相对比较简单,生产的关键在于做好预实验和生产完成之后的质检。
预实验(此实验的实质是ELISA实验操作流程):1.包被抗体经过特殊处理了的采用间接包被法,即先包被浓度为1.6ug/ml的打底物(方阵法摸索出的最佳包被浓度)37℃放置2h 或者4℃过夜,然后用无关蛋白(一般为1%BSA)进行非特异性的封闭(37℃ 1h或4℃过夜),接着加入经过特殊处理了的包被抗体(通过方阵法摸索出最佳浓度,通常为0.1ug/ml或0.05ug/ml)。
没有经过特殊处理的包被抗体采用直接包被法,采用方阵法确定最佳包被浓度(包被浓度通常为0.5ug/ml---4ug/ml之间),封闭条件同间接包被法。
目前ELISA(含化学发光)试剂盒的检测方法一般为双抗体夹心法和竞争抑制法(直接竞争法和间接竞争法)。
a.双抗体夹心法:2.包被完成之后,加入与包被抗体相对应的经倍比稀释的标准品(一般我们可以通过查阅文献得知该指标的检测范围),每孔100ul,37℃放置2h 或者4℃过夜3.加入与包被抗体配对且浓度不同的生物素化的或者未经生物素化的抗体,每孔100ul,37℃放置1h,确定该检测抗体的最佳检测浓度3.用0.01M TBS 洗涤3次,每孔270ul,静置1-2min/次,加入不同浓度的HRP标记的亲和素或者相对应的HRP标记的第二抗体,每孔100ul,37℃放置1h,确定最佳检测浓度4.用0.01M TBS 洗涤5次,每孔270ul,静置1-2min/次,加入TMB 90ul/孔(或化学发光底物),37℃放置5-30min(化学发光实验为10min),根据颜色的深浅决定终止(2NH2SO4)的时间5.将酶标板置于酶标仪中于450nm处读取OD值,化学发光实验采用化学发光仪读取。