上海2019残疾人交通补贴标准是多少
- 格式:doc
- 大小:17.05 KB
- 文档页数:4
上海残疾人4级享受待遇标准在上海,残疾人是社会关注和关爱的重要群体之一。
对于四级残疾的人士,他们也能够享受到一系列相应的待遇和政策支持,以帮助他们更好地融入社会,提高生活质量。
首先,我们来了解一下什么是四级残疾。
残疾等级的评定是根据残疾的严重程度来划分的,四级残疾属于轻度残疾。
尽管相对较轻,但仍然会在日常生活、工作或社会参与中面临一定的困难和挑战。
在社会保障方面,四级残疾人可以享受一定的生活补贴。
这有助于减轻他们的生活负担,保障基本的生活需求。
补贴的具体金额会根据当地的经济发展水平和相关政策进行调整。
在医疗保障方面,四级残疾人能够享受到医保政策的优惠。
例如,在看病就医时,可能会有部分医疗费用的减免或者报销比例的提高。
这对于需要长期治疗或者康复的残疾人来说,无疑是一项重要的福利。
教育也是四级残疾人享受待遇的一个重要领域。
在义务教育阶段,残疾学生可以获得特殊教育资源和支持,以满足他们的学习需求。
对于高等教育,一些高校会为残疾学生提供便利的学习条件和必要的帮助,比如无障碍设施的建设、特殊的教学辅导等。
就业方面,上海为四级残疾人提供了一系列的支持政策。
用人单位在招聘时,对于符合条件的四级残疾人会给予一定的优先考虑。
同时,政府还会为残疾人提供职业培训和就业指导,帮助他们提升就业能力,找到适合自己的工作岗位。
此外,对于自主创业的四级残疾人,还可能获得创业扶持资金、税收优惠等政策支持。
在出行方面,四级残疾人可以免费乘坐市内公共交通工具,如地铁、公交车等。
这为他们的出行提供了便利,降低了出行成本。
在文化体育方面,四级残疾人可以优惠或者免费参观各类文化场馆、博物馆等。
同时,在体育活动中,也会有专门为残疾人组织的赛事和活动,鼓励他们积极参与,增强身体素质和自信心。
在社会关爱方面,社区和志愿者组织会定期开展关爱残疾人的活动,为他们提供生活照料、心理疏导等服务。
需要注意的是,要享受这些待遇,四级残疾人需要按照相关规定进行申请和认定。
全国残疾人两项补贴是为了保障残疾人群体的基本生活需求和医疗支出而设立的两项补贴,包括生活补贴和医疗补贴。
根据中国政府的规定,全国残疾人两项补贴标准如下:
1. 生活补贴标准:根据不同的残疾程度和生活区域,补贴标准不同。
以下为2023年的全国残疾人生活补贴标准:
- 一、二级残疾人:月生活补贴标准为450元;
- 三级残疾人:月生活补贴标准为300元;
- 四级、五级残疾人:月生活补贴标准为150元。
2. 医疗补贴标准:残疾人医疗补贴是为了帮助残疾人支付医疗费用而设立的,与生活补贴不同,医疗补贴标准是根据医疗费用的实际情况进行计算。
以下为2023年的全国残疾人医疗补贴标准:
- 一级、二级残疾人每年最高医疗补贴标准为3000元;
- 三级、四级、五级残疾人每年最高医疗补贴标准为2000元。
需要注意的是,以上标准并非适用于所有情况,在不同省市的实际执行中也会因地区差异而有所不同,具体的标准可以根据当地的政策和规定进行查询。
此外,不同等级的残疾人
还可以享受其他不同形式的福利和政策,例如残疾人公共交通优惠、公共场所无障碍通行等。
交通补贴发放标准随着城市化进程的不断加快,交通问题成为人们日常生活中不可忽视的重要议题。
为了缓解交通压力,提高居民生活质量,许多地方都实行了交通补贴政策。
交通补贴发放标准是一个关乎广大市民切身利益的问题,下面我们就来探讨一下交通补贴发放标准的相关内容。
首先,交通补贴的对象应该明确。
一般来说,交通补贴的对象主要是针对低收入群体和特殊群体,比如残疾人、老年人等。
这些群体由于收入较低或者身体条件限制,出行成本相对较高,因此需要政府给予一定的补贴,以减轻他们的负担,保障他们的基本出行权益。
其次,交通补贴的发放标准应该科学合理。
政府在确定交通补贴发放标准时,应该充分考虑当地的经济水平、交通成本、居民收入等因素,确保补贴的金额能够真正起到减轻负担的作用。
同时,应该建立健全的审核机制,防止补贴资金被滥用或者挪用,保证补贴发放的公平公正。
再次,交通补贴的形式应该多样化。
除了直接发放现金补贴外,政府还可以采取购买公共交通一卡通、发放交通补贴卡等形式,让补贴资金更加精准地用于解决居民的出行问题。
同时,政府还可以通过补贴公共交通运营企业,降低公共交通票价,提高公共交通的便利性和吸引力,从而减少私家车出行,缓解交通拥堵问题。
最后,交通补贴的管理应该严格规范。
政府部门在实施交通补贴政策时,应该建立健全的监督管理机制,加强对补贴资金的使用和发放情况的监督检查,及时发现和纠正问题,确保补贴政策的有效实施。
同时,还应该加强对补贴政策效果的评估,及时调整和完善政策措施,确保补贴政策能够真正惠及到需要帮助的群体。
总之,交通补贴发放标准的确定是一个关乎民生的重要问题,政府应该充分重视,科学合理地制定相关政策,确保补贴资金能够真正起到减轻居民出行负担的作用,提高城市交通的便利性和舒适度,为居民创造更好的出行环境。
一级残疾人补助标准一级残疾人是指身体、智力、精神或感觉功能残疾,需要全天候照料和护理的人员。
针对一级残疾人的生活需求,国家制定了一级残疾人补助标准,以保障他们的基本生活和医疗需求。
一级残疾人补助标准的确定涉及多个方面,下面将对其进行详细介绍。
首先,一级残疾人补助标准包括生活补助和医疗补助两部分。
生活补助是指国家为一级残疾人提供的基本生活保障金,用于满足其日常生活所需,包括食品、衣着、住房、交通等方面的支出。
医疗补助则是指国家为一级残疾人提供的医疗费用补贴,包括住院治疗、手术费用、药品费用等医疗支出。
其次,一级残疾人补助标准的确定是根据残疾程度和生活需求来进行评定的。
一级残疾人的残疾程度较重,需要较高的生活和医疗补助。
因此,国家根据不同的残疾等级,确定了相应的补助标准,以确保一级残疾人能够获得适当的生活和医疗保障。
再次,一级残疾人补助标准的调整是与经济社会发展水平和物价水平挂钩的。
随着经济的发展和物价的上涨,一级残疾人的生活和医疗支出也会增加。
因此,国家会根据实际情况对一级残疾人补助标准进行调整,以适应社会发展的需要。
最后,一级残疾人补助标准的落实需要相关部门和社会各界的共同努力。
政府部门应加强对一级残疾人的关爱和扶持,确保其能够享有应有的生活和医疗补助。
同时,社会各界也应增强对一级残疾人的关注和帮助,为他们提供更多的支持和关爱。
总之,一级残疾人补助标准的确定和落实对于保障一级残疾人的基本生活和医疗需求至关重要。
只有通过不断完善补助标准,加强对一级残疾人的关爱和扶持,才能让他们享有更好的生活和医疗保障,融入社会,享受幸福生活。
希望相关部门和社会各界能够共同努力,为一级残疾人营造更加和谐包容的社会环境。
残疾人补贴政策2019年1、重残定补:每人每月200元。
2、医疗康复费(低保定补):补助标准为每人100元。
3、子女教育补助:无法缴交学杂费,补助标准为1000至3000元4、安装假肢、矫形器,实施肢残手术等,无法支付费用的,补助标准为1000至3000元5、住房补贴:1000至3000元6、突发重病住院或罕见病住院治疗、重度精神病残疾人长期住院治疗、家庭经济困难的,补助标准为2000至3000元7、发生火灾、水灾、交通事故、房屋倒塌等重大意外事故造成经济困难的,补助标准为3000元。
8、残疾学生通过高等教育考试或成人高等教育考试录取进入高等院校后,支付学杂费困难的,在校期间可申请学杂费补助,补助标准为大专每学年3000元,本科每学年4000元,研究生每学年5000元。
一级残疾人有什么补助?1、残疾人提供的加工、修理修配劳务,免征增值税2、残疾人提供的劳务免征营业税3、残疾人的所得可以减征个人所得税4、残疾人个人就业的工资薪金所得、个体工商户的生产经营所得、对企事业单位的承包和承租经营所得、劳务报酬所得、稿酬所得、特许权使用费所得,暂减征个人所得税80%。
一级残疾人补贴应该如何申请?准备材料:书面申请书、残疾人本人的身份证或户口簿、残疾人证件等;其中,由于特殊情况,由委托人代办的,需要提供委托人的身份证。
申请步骤:首先,个人准备好上述材料后,进行书面申请,交由户口所在地乡镇残联、民政窗口受理并进行初审(10个工作日内)。
其次,初审材料合格后,县级残联将转交县级民政部门对申请人家庭经济状况等进行核对复审(10个工作日内)。
最后,复审通过,县级民政部门将协同县级财政部门申请拨付补贴资金款项到个人账户内。
上海残疾四级有补贴吗在上海,残疾四级是否有补贴是一个备受关注的问题。
对于许多残疾四级的朋友及其家庭来说,了解相关的政策和补贴情况至关重要。
首先,我们需要明确残疾等级的划分标准。
残疾等级通常是根据残疾的程度和对生活自理能力、劳动能力等方面的影响来评定的。
残疾四级在残疾程度上相对较轻,但这并不意味着他们就一定不能享受任何补贴或福利。
在上海,对于残疾四级人员,确实存在一些可能的补贴和福利政策。
然而,具体的情况需要根据个人的条件和相关政策的规定来确定。
一种常见的补贴是困难残疾人生活补贴。
但要获得此项补贴,通常需要满足一定的条件,比如家庭经济状况较为困难。
如果残疾四级人员所在的家庭人均收入低于当地规定的标准,那么就有可能申请到困难残疾人生活补贴。
此外,还有重度残疾人护理补贴。
虽然残疾四级可能不属于重度残疾的范畴,但在某些特定情况下,如果残疾四级人员确实存在护理需求,并且经过评估认定符合相关条件,也有可能获得一定程度的护理补贴。
需要注意的是,申请这些补贴通常需要经过一系列的程序。
一般来说,需要准备相关的证明材料,如残疾证、身份证、户口簿、家庭收入证明等,并向所在社区或街道的残联部门提出申请。
之后,相关部门会对申请材料进行审核,并可能进行实地走访和评估,以确定是否符合补贴的条件。
除了上述直接的经济补贴外,残疾四级人员在上海还可能享受到其他方面的福利和优惠。
比如,在公共交通方面,可能会有乘车优惠或免费的政策;在就业方面,政府也会提供一定的就业支持和帮助,鼓励企业吸纳残疾人员就业,并给予相应的政策扶持;在教育方面,残疾四级的学生可能会获得特殊教育资源和支持,以保障他们能够接受良好的教育。
另外,一些社会组织和慈善机构也会为残疾四级人员提供帮助和支持。
这些组织可能会开展关爱残疾人的活动,提供物资援助、康复服务、心理辅导等。
总之,在上海,残疾四级人员是否有补贴不能简单地给出一个肯定或否定的答案。
这需要综合考虑个人的具体情况、家庭经济状况以及当地的政策规定。
三级残疾人补贴标准残疾人补贴是指国家对残疾人进行经济扶助的一种政策,旨在提高残疾人的生活水平,减轻他们的经济负担。
根据不同的残疾程度,补贴标准也各不相同。
以下是我对三级残疾人补贴标准的一些解析。
首先,需要明确的是,国家对残疾人的补贴标准是经过不断调整和完善的。
2024年6月1日起,国家下发了《残疾军人、优抚对象一次性抚恤补助金、护理补助标准的调整意见》文件,对三级残疾人的补贴标准进行了一定的调整。
根据此文件规定,一、二级残疾人享受补贴标准方面并没有变化,但是对于三级残疾人,补贴标准进行了调整。
具体来说,三级残疾人的月护理费标准由过去的50元提高到了100元,并且新政策要求将护理费按月发放。
此外,对于居家护理的三级残疾人,如果其家庭经济困难,可以适当增加其护理费用。
根据国家的政策文件,在享受三级残疾人护理费标准的同时,三级残疾人还可以享受其他一些补贴政策。
比如,他们有权享受残疾人就业援助补贴,用于补助其就业过程中的交通费用、职业培训费等;还可以申请残疾人康复设备配置补贴,用于购买适合其康复需求的设备;此外,残疾人还可以申请失业保险金或生活补助金等其他福利。
这些补贴政策的具体标准也是根据残疾人的实际情况和需求而定的。
虽然国家提供了一定的补贴政策,但是还是有一些问题亟待解决。
首先,三级残疾人的补贴标准相对较低,难以满足其生活和康复的需求。
虽然护理费标准有所调整,但是仍然存在着生活费用不足的问题。
其次,补贴标准并没有考虑到不同地区的经济差异,导致一些地区的残疾人无法享受到公平的补贴待遇。
此外,补贴政策的落实也存在着一些困难,有些残疾人由于各种原因没有及时获得应有的补贴。
因此,对于三级残疾人的补贴标准和政策还需要进一步完善和改进。
总结起来,国家对三级残疾人的补贴标准要求进行了一定的调整,主要体现在月护理费标准的提高和护理费按月发放。
此外,还可以享受其他一些补贴政策的待遇。
然而,由于补贴标准相对较低和一些问题存在,对于三级残疾人的补贴政策仍需进一步完善。
上海车祸伤残等级1-10赔偿标准上海车祸伤残等级1-10赔偿标准:近年来,上海市陆续出台了一系列针对车祸伤残等级1-10的赔偿标准,以保证受伤者的合法权益和提供适当的救助。
以下是对于上海车祸伤残等级1-10的赔偿标准的详细介绍。
伤残等级1指的是轻微伤,通常指轻伤或者软组织损伤。
根据《上海市机动车交通事故人身伤害赔偿标准》,伤残等级1的赔偿标准为最高10万元,最低必须超过5万元。
伤残等级2为轻伤,包括简单骨折、皮外伤等。
根据相关规定,伤残等级2的赔偿标准为最高20万元,最低必须超过10万元。
伤残等级3为中度伤,包括肋骨骨折、脊椎骨折等。
根据相关规定,伤残等级3的赔偿标准为最高30万元,最低必须超过15万元。
伤残等级4为中重度伤,包括类似脑震荡的伤害。
根据相关规定,伤残等级4的赔偿标准为最高40万元,最低必须超过20万元。
伤残等级5为重度伤,包括严重的软组织损伤、生命体征不稳定等。
根据相关规定,伤残等级5的赔偿标准为最高50万元,最低必须超过25万元。
伤残等级6为重伤,包括复杂骨折、脑外伤等。
根据相关规定,伤残等级6的赔偿标准为最高60万元,最低必须超过30万元。
伤残等级7为较重伤,包括脊髓损伤、多处骨折等。
根据相关规定,伤残等级7的赔偿标准为最高70万元,最低必须超过35万元。
伤残等级8为较重伤,包括带有神经功能障碍的脊髓损伤等。
根据相关规定,伤残等级8的赔偿标准为最高80万元,最低必须超过40万元。
伤残等级9为重伤,包括明确的神经功能障碍和脑部永久性损伤等。
根据相关规定,伤残等级9的赔偿标准为最高90万元,最低必须超过45万元。
伤残等级10为特重伤,包括严重脑外伤、植物人等。
根据相关规定,伤残等级10的赔偿标准为最高100万元,最低必须超过50万元。
需要注意的是,上述赔偿标准仅为参考,具体赔偿金额会根据事故情况、伤残程度和受害者个人情况等因素进行具体的评估和裁定。
此外,伤残赔偿还包括医疗费、误工费等其他费用的合理赔偿。
三级残疾人补助标准
三级残疾人是指由于疾病、创伤或其他原因导致身体功能丧失或者功能障碍,需要长期康复护理的人员。
针对三级残疾人的生活补助标准,我国有一定的规定,以保障他们的基本生活需求。
以下将详细介绍三级残疾人补助标准的相关内容。
首先,根据国家相关政策规定,三级残疾人可以享受生活补助金。
具体标准根据各地的经济发展水平和物价水平而有所不同,一般在每月200元至500元不等。
这笔补助金可以帮助残疾人支付基本的生活费用,如食品、日常用品、交通等。
其次,三级残疾人还可以享受医疗补助。
医疗补助包括基本医疗保险、大病医疗保险以及残疾人康复服务。
基本医疗保险可以报销一定比例的医疗费用,大病医疗保险可以在患有重大疾病时给予一定的补助,残疾人康复服务则包括康复治疗、康复辅具等。
此外,三级残疾人还可以享受住房补贴。
住房补贴的标准也因地区而异,一般在每月100元至300元不等。
这笔补贴可以帮助残疾人支付房租或者还贷款,改善居住条件。
除了以上提到的补助外,三级残疾人还可以享受一些税收优惠政策,如免征个人所得税、车辆购置税减免等。
这些政策都是为了减轻残疾人的经济负担,让他们能够更好地融入社会,享受平等的权利和机会。
综上所述,针对三级残疾人的补助标准主要包括生活补助金、医疗补助、住房补贴和税收优惠等方面。
这些政策的实施可以有效地改善残疾人的生活条件,提高他们的生活质量,促进社会的公平和和谐发展。
希望社会各界能够关注残疾人群体,为他们提供更多的支持和帮助,共同营造一个包容、温馨的社会环境。
二级残疾人补助标准二级残疾人是指身体、智力、精神或感觉功能部分丧失或功能障碍,致使生活能力受到限制的人员。
为了帮助二级残疾人更好地融入社会,我国制定了相应的补助标准,以提供必要的帮助和支持。
以下将就二级残疾人补助标准进行详细介绍。
首先,二级残疾人的补助标准主要包括两个方面,一是社会福利补助,二是相关政府福利政策。
社会福利补助包括残疾人基本生活补助和残疾人康复补贴。
残疾人基本生活补助是指国家为残疾人提供的生活补助金,用于改善其生活条件。
残疾人康复补贴则是指国家为残疾人提供的康复治疗费用补贴,用于改善其身体健康状况。
相关政府福利政策包括残疾人就业补贴和残疾人交通补贴。
残疾人就业补贴是指国家为残疾人提供的就业岗位补贴,用于改善其就业条件。
残疾人交通补贴则是指国家为残疾人提供的交通出行费用补贴,用于改善其出行条件。
其次,根据《残疾人保障法》的规定,各地区对二级残疾人的补助标准可能有所不同。
一般情况下,补助标准会根据当地的经济发展水平、残疾人的实际生活情况和需求等因素进行调整。
因此,二级残疾人及其家庭成员需要向当地残联或民政部门咨询,了解具体的补助政策和标准。
最后,二级残疾人及其家庭成员在享受补助的同时,也要遵守相关的法律法规,如实申报个人和家庭的经济状况,不得提供虚假信息。
同时,要积极参与社会活动,增强社会融合感,自觉维护社会公共秩序和社会风气。
总之,二级残疾人补助标准是为了帮助残疾人更好地融入社会,提高其生活质量而设立的。
各级政府和社会各界应该共同努力,为残疾人提供更多的支持和帮助,让他们能够享有平等的权利和机会,实现自身的发展和幸福生活。
希望通过不懈的努力,能够让更多的残疾人受益于相关的补助政策,走出困境,迎接更加美好的未来。
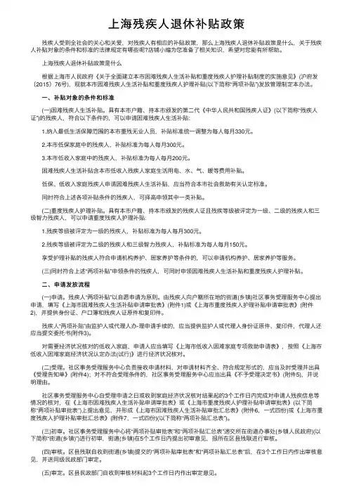
上海残疾⼈退休补贴政策残疾⼈受到全社会的关⼼和关爱,对残疾⼈有相应的补贴政策,那么上海残疾⼈退休补贴政策是什么,关于残疾⼈补贴对象的条件和标准的法律规定有哪些呢?店铺⼩编为您准备了相关知识,希望对您能有所帮助。
上海残疾⼈退休补贴政策是什么根据上海市⼈民政府《关于全⾯建⽴本市困难残疾⼈⽣活补贴和重度残疾⼈护理补贴制度的实施意见》(沪府发〔2015〕76号),现就本市困难残疾⼈⽣活补贴和重度残疾⼈护理补贴(以下简称“两项补贴”)发放管理制定本办法。
⼀、补贴对象的条件和标准(⼀)困难残疾⼈⽣活补贴。
具有本市户籍、持本市颁发的第⼆代《中华⼈民共和国残疾⼈证》(以下简称“残疾⼈证”)的残疾⼈,符合以下条件的,可以申请困难残疾⼈⽣活补贴:1.纳⼊最低⽣活保障范围的本市重残⽆业⼈员,补贴标准统⼀调整为每⼈每⽉330元。
2.本市低保家庭中的残疾⼈,补贴标准为每⼈每⽉300元。
3.本市低收⼊家庭中的残疾⼈,补贴标准为每⼈每⽉200元。
困难残疾⼈⽣活补贴含本市低收⼊残疾⼈家庭⽣活⽤电、⽔、⽓、暖等费⽤补贴。
低保、低收⼊家庭残疾⼈申请困难残疾⼈⽣活补贴,应当符合本市社会救助有关认定标准。
同时符合上述各项补贴条件的残疾⼈,可择⾼申领其中⼀类补贴。
(⼆)重度残疾⼈护理补贴。
具有本市户籍、持本市颁发的残疾⼈证且残疾等级被评定为⼀级、⼆级的残疾⼈和三级智⼒残疾⼈,可以申请重度残疾⼈护理补贴:1.残疾等级被评定为⼀级的残疾⼈,补贴标准为每⼈每⽉300元。
2.残疾等级被评定为⼆级的残疾⼈和三级智⼒残疾⼈,补贴标准为每⼈每⽉150元。
享受护理补贴的残疾⼈符合申请机构养护、居家养护等条件的,可以申请机构养护、居家养护等服务。
(三)同时符合上述“两项补贴”申领条件的残疾⼈,可同时申领困难残疾⼈⽣活补贴和重度残疾⼈护理补贴。
⼆、申请发放流程(⼀)申请。
残疾⼈“两项补贴”以⾃愿申请为原则。
由残疾⼈向户籍所在地的街道(乡镇)社区事务受理服务中⼼提出申请,填写《上海市困难残疾⼈⽣活补贴申请审批表》(附件1)或《上海市重度残疾⼈护理补贴申请审批表》(附件2),并提供⾝份证、户⼝簿和残疾⼈证原件和复印件。
导读:
一二三四残疾补贴标准如下:1、按伤残等级支付一次性伤残补助金;
2、按月支付伤残津贴;
3、工伤职工达到退休年龄并办理退休手续后,停发伤残津贴,享受基本养老保险待遇;
4、由用人单位和职工个人以伤残津贴为基数,缴纳基本医疗保险费。
一二三四残疾补贴标准
一二三四残疾补贴标准如下:
1、按伤残等级支付一次性伤残补助金;
2、按月支付伤残津贴;
3、工伤职工达到退休年龄并办理退休手续后,停发伤残津贴,享受基本养老保险待遇;
4、由用人单位和职工个人以伤残津贴为基数,缴纳基本医疗保险费。
一二三四残疾补贴标准的法律依据
《工伤保险条例》第三十五条
职工因工致残被鉴定为一级至四级伤残的,保留劳动关系,退出工作岗位,享受以下待遇:
(一)从工伤保险基金按伤残等级支付一次性伤残补助金,标准为:一级伤残为27个月的本人工资,二级伤残为25个月的本人工资,三级伤残为23个月的本人工资,四级伤残为21个月的本人工资。
(二)从工伤保险基金按月支付伤残津贴,标准为:一级伤残为本人工资的90%,二级伤残为本人工资的85%,三级伤残为本人工资的80%,四级伤残为本人工资的75%。
伤残津贴实际金额低于当地最低工资标准的,由工伤保险基金补足差额。
(三)工伤职工达到退休年龄并办理退休手续后,停发伤残津贴,按照国家规定享受基本养老保险待遇,基本养老保险待遇低于伤残津贴的由工伤保险基金补足差额。
职工因工致残被鉴定为一级至四级伤残的,由用人单位和职工个人以伤残津贴为基数,缴纳基本医疗保险费。
交通补贴政策
近年来,随着人们生活水平的提高,交通费用越来越贵,许多普通家庭经济困难无力承担,因此政府为鼓励民众积极参与社会发展,出台了交通补贴政策。
交通补贴政策的核心是开展社会保障政策,主要面向农村地区的低收入家庭,以及弱势群体,如残疾人、穷困户、各类贫困学生等。
政策主要有三方面内容:
一是根据地域划分,为参加社会保障政策的户口,提供规定范围内的交通补贴,实现政策的统一发放,改善低收入家庭的补贴标准,提高收入水平,以更好地照顾弱势群体的权益。
二是将补贴政策拓展到全国范围,特别是对于在公共交通出行中,会出现的大型交通运输资源,如飞机、高铁等,政府将提供折扣优惠及其他补贴,以利于弱势群体出行方便,提高社会支持度。
三是加大协助和帮扶弱势群体的力度,为残疾人购买残疾人座位、残疾人卡等交通补贴政策,加大残疾人帮扶金的投入,为贫困学生、穷困户的出行提供折扣优惠,减低出行费用。
针对于交通补贴政策的实施,政府始终坚持“贯彻落实责任、设定穷人安全网”的原则。
一方面,加强交通政策监管和督导,实行补贴投入单位分配管理,对对城乡低收入家庭提供精准补贴;另一方面,设立法律机制,依据民生需求,加大补贴金额,以确保弱势群体的社会关爱。
总之,《交通补贴政策》主要是,政府将精准施策,实施补贴政策,鼓励弱势群体尽快地参与社会发展,保障社会稳定,提高社会经济水平。
只有
找对交通补贴实施的对象、落实具体措施,政府才能实现专项补贴政策的最大效益,实现全社会财富共享。
三级残疾人每月补助去哪里领呢多少钱对于三级残疾人来说,每月补助是一项重要的保障和支持。
但很多人可能不太清楚这笔补助该去哪里领取,能领多少钱。
下面就来给大家详细说一说。
首先,我们要了解一下三级残疾的评定标准。
三级残疾是指中度残疾,包括肢体残疾、视力残疾、听力残疾、言语残疾、智力残疾、精神残疾等。
不同类型的残疾评定标准有所不同,但总体来说,三级残疾会对个人的生活和工作产生一定的影响。
那么,三级残疾人每月能领到多少钱的补助呢?这个补助金额并不是全国统一的,而是因地区而异。
一般来说,经济发达地区的补助标准相对较高,经济欠发达地区的补助标准可能会低一些。
在一些地区,三级残疾人每月的补助可能在几十元到几百元不等。
比如,在某些城市,可能会提供每月 100 元左右的生活补贴;而在一些农村地区,可能会在 50 元左右。
但这只是一个大致的范围,具体的金额还需要根据当地的政策和财政状况来确定。
接下来,我们说一说三级残疾人每月补助的领取地点。
通常情况下,三级残疾人可以在户籍所在地的社区或村委会提出申请。
申请时,需要携带本人的身份证、残疾证、户口簿等相关证件,填写相关的申请表格。
社区或村委会会对申请材料进行初步审核,然后将符合条件的申请材料上报给乡镇(街道)的民政部门。
乡镇(街道)的民政部门会对申请材料进行进一步的审核和调查,确认申请人的情况是否符合补助条件。
如果符合条件,会将相关信息录入到系统中,并上报给县级民政部门审批。
县级民政部门是最终的审批部门,他们会对申请材料进行全面审查。
如果审批通过,补助资金将会按月发放到申请人指定的银行账户中。
需要注意的是,不同地区的申请流程和要求可能会有所不同。
有些地区可能需要申请人提供相关的证明材料,比如收入证明、家庭情况证明等。
因此,在申请之前,最好先向当地的民政部门咨询清楚具体的申请流程和要求,以免耽误时间。
此外,除了每月的固定补助外,三级残疾人还可能享受到其他的优惠政策和福利。
比如,在就业方面,一些企业会为残疾人提供就业岗位,并给予一定的补贴;在医疗方面,残疾人可能会享受到医保报销的优惠政策;在出行方面,残疾人可以免费乘坐公共交通工具等。
做好残疾人两项补贴的发文镇
一、生活补贴。
1.符合条件的残疾人中,每月家庭人均收入低于最低生活保障标准的,将获得每月200元的生活补贴。
2.符合条件的重残、全残及智力残疾人中,每月家庭人均收入低于最
低生活保障标准的,将获得每月500元的生活补贴。
3.残疾人申请生活补贴时需提供残疾证明、家庭收入证明等相关证明
材料,并通过社区审核后方可领取。
待受托银行汇款后,社区将通知残疾
人前往领取。
二、交通补贴。
1.符合条件的残疾人每次乘坐公共交通工具时,可凭残疾证明领取公
交卡,并享受半价优惠。
2.符合条件的重残、全残及智力残疾人每次乘坐公共交通工具时,可
凭残疾证明领取免费公交卡,并享受免费乘坐公共交通工具的待遇。
3.残疾人申请交通补贴时需要提供残疾证明、家庭收入证明等相关证
明材料,并通过社区审核后方可领取。
以上两项补贴将实现残疾人社会保障的互助共济和全民参与,在提高
残疾人生活品质的同时,也能够降低他们的经济负担和交通出行难度,更
好地融入社会,享受公平的服务和福利待遇。
希望广大残疾人认真了解相
关政策,积极参与申报。
同时,也希望社区居民关心和支持残疾人事业,
共同建设和谐社会。
上海市人力资源和社会保障局关于调整本市工伤人员伤残津贴和生活护理费标准的通知文章属性•【制定机关】上海市人力资源和社会保障局•【公布日期】2024.08.05•【字号】沪人社规〔2024〕16号•【施行日期】2024.08.15•【效力等级】地方规范性文件•【时效性】现行有效•【主题分类】人力资源综合规定正文上海市人力资源和社会保障局关于调整本市工伤人员伤残津贴和生活护理费标准的通知各区人民政府,市政府各委、办、局,各有关单位:为保障工伤人员的基本生活,根据《上海市工伤保险实施办法》(以下简称《实施办法》)规定,经市政府同意,自2024年1月1日起对本市致残一级至四级工伤人员的伤残津贴和生活不能自理工伤人员的生活护理费标准进行调整,现通知如下:一、2023年12月31日前发生工伤且致残一级至四级工伤人员的伤残津贴在2023年享受的标准基础上调整,其中致残一级增加68元/月,致残二级增加62元/月,致残三级增加58元/月,致残四级增加54元/月。
调整后的伤残津贴最低标准为:致残一级9344元/月,致残二级8705元/月,致残三级8182元/月,致残四级7646元/月。
二、2023年12月31日前发生工伤且经确认生活不能自理工伤人员的生活护理费在2023年享受的标准基础上调整,其中生活完全不能自理工伤人员增加62元/月,生活大部分不能自理工伤人员增加49元/月,生活部分不能自理工伤人员增加38元/月。
调整后的生活护理费标准为:生活完全不能自理6154元/月,生活大部分不能自理4923元/月,生活部分不能自理3693元/月。
三、2023年12月31日前已按规定办理按月领取养老金手续的致残一级至四级工伤人员,按照本通知第一条规定增加的伤残津贴低于其2024年基本养老金增加额的,按养老金增加额计发。
四、2024年1月1日至12月31日期间发生工伤且致残一级至四级的工伤人员,按《实施办法》规定计发的伤残津贴低于本通知第一条第二款规定的最低标准的,按最低标准计发。
上海市残疾人优惠政策一览表上海市残疾人优惠政策一览表第一章残疾人就业优惠政策1.1 残疾人就业补贴政策- 对用人单位雇佣残疾人的,在达到一定比例后可享受一次性补贴。
- 补贴标准:根据残疾人种类和雇佣人数确定。
1.2 残疾人职业技能培训补贴政策- 对残疾人参加职业技能培训的,给予一定比例的培训费用补贴。
- 补贴标准:根据培训项目和残疾人残疾程度确定。
第二章残疾人教育优惠政策2.1 残疾人入学优惠政策- 对残疾人申请入学的,提供特殊录取条件和优惠待遇。
- 优惠内容:包括降低分数录取、增加名额等。
2.2 残疾人教育经费资助政策- 残疾人就读普通学校的学生,可申请获得一定比例的教育经费资助。
- 资助标准:根据残疾人残疾程度和学习成绩等因素确定。
第三章残疾人医疗健康优惠政策3.1 残疾人医疗费用报销政策- 对残疾人的医疗费用,在达到一定金额后可申请报销。
- 报销标准:根据残疾人残疾程度和医疗费用等因素确定。
3.2 残疾人辅助器具补贴政策- 残疾人购买辅助器具的,可申请一定比例的补贴。
- 补贴标准:根据残疾人残疾程度和辅助器具价格等因素确定。
第四章残疾人交通出行优惠政策4.1 残疾人公共交通优惠政策- 持有有效的残疾证明的残疾人,可享受公共交通一定比例的票价优惠。
- 优惠标准:根据残疾人残疾程度和交通工具类型等因素确定。
4.2 残疾人出租车乘车优惠政策- 持有有效的残疾证明的残疾人,可享受出租车一定比例的乘车费用优惠。
- 优惠标准:根据残疾人残疾程度和乘车里程等因素确定。
附件:1、残疾证明样本2、申请补贴/优惠的材料清单法律名词及注释:- 残疾人: 根据《残疾人保障法》,指有生理、心理或智力等残疾,特别是因为先天缺陷、疾病及伤残导致的行动、视力、听力、言语、智力等障碍,需要得到康复、教育、劳动、就业、照料和社会保障服务和帮助的人员。
- 就业补贴:指对雇佣残疾人的用人单位给予的一次性奖励。
- 职业技能培训补贴:指对残疾人参加职业技能培训所需费用的一定比例给予补助。
上海2019残疾人交通补贴标准是多
少
上海市政府部门规定的残疾人的交通补贴标准是每人每月45元,但是残疾人的交通补贴标准的发放时间都是固定的,而且可以领取残疾交通补贴的人员是有条件限制的,第一点肯定是要有上海市的户籍,而且年纪在65周岁以下,还要提供残疾证才行。
一、上海残疾人交通补贴标准是多少?
补贴标准为每人每月45元。
补贴从申请人符合条件的当月开始按月计算。
采取按季度预拨的方式,补贴发放月为每季度的第一个月(即1月、4月、7月、10月),补贴发放日为25日。
符合下列条件之一的本市户籍65周岁以下(不含65周岁)人员,可以申请上海交通补贴:
1、持本市颁发的第二代《中华人民共和国残疾人证》的残疾人;
2、持本市颁发的《中华人民共和国残疾军人证》的退役军人;
3、持本市颁发的《中华人民共和国伤残人民警察证》的人民警察。
二、国家对残疾人有什么优惠政策或补助
1、税收优惠
(1)残疾人员个人提供的劳务,免征营业税。
(2)残疾人员的所得,由纳税人提出申请,报市地方税务局审核批准,暂免征收个人所得税。
(3)对民政部门举办的福利工厂和街道办的非中途转办的社会福利生产单位,凡安置“四残”人员占生产人员总数35%(含35%)以上,暂免征收所得税。
凡安置“四残”人员占生产人员总数的比例超过10%未达到35%的,减半征收所得税。
(4)对民政部门举办的福利工厂用地,凡安置残疾人员占生产人员总数35%(含35%)以上的,暂免征收土地使用税。
2、减免规费
(1)凡残疾人本人从事手工业、商业、服务业、修理业等,规模较小的,登记费、个协会费、管理费减半收取。
规模较大(雇用帮手)的,管理费按核定标准90%收取,个协会费适当收取。
(2)经核实,确属家庭特别困难的残疾人从事经营活动的,各所报请局里同意后,可免收登记费、会费和管理费。
(3)独资企业、合伙企业中的残疾人就业人员达30%以上的,按福利企业对待,管理费按核定标准的70%收取。
(4)残疾人领办独资企业、合伙企业的,登记费减半收取。
(5)凡残疾人本人从事图书、电子游戏、歌舞厅(卡拉ok)、台球、录相、影碟出租等经营,规模较小的,管理费免收。
规模较大(雇用帮手)的,残疾就业人员达30%以上(含30%)的,管理费按核定标准50%收取。
3、全面建立困难残疾人生活补贴和重度残疾人护理补贴
从各地先行先试情况看,多数省份生活补贴为每人每月50元,最高的省份达到每人每月700多元;多数省份护理补贴为每人每月50元或100元,最高的省份达到每人每月300元。
《意见》实施后,国务院将对各地实施残疾人两项补贴制度情况进行专项督查,引导各地根据经济社会发展,适时调整残疾人两项补贴标准,逐步提高保障水平。
其实,也不仅是上海市的残疾人可以享受到交通补贴,国家整体政策上对残疾人还是比较照顾的,但每个省份规定的残疾人的交通补贴标准都不一样。
残疾人如果对当地的政策有什么不太
了解的话,可以到残联寻求帮助,因为除了交通补贴,还有其他的各种补贴。