防损部主管每日工作流程A
- 格式:doc
- 大小:43.00 KB
- 文档页数:5
防损员在超市或商场中扮演着重要的角色,他们负责维护商场的正常营业秩序、保障人员和财产的安全。
以下是防损员一天的工作流程:
营业前:
1.入场、签到:防损员需要在规定的时间到达工作岗位,并进行签到,确认自己的出勤情况。
2.参加晨会:在营业前,防损员需要参加晨会,了解当天的工作安排和注意事项。
营业中:
1.巡查:防损员需要穿着便装在超市或商场内进行巡查,防止盗窃、破坏等行为的发生。
他们需要特别关注货架上的商品是否安全,以及仓库的消防通道是否通畅。
2.做当班纪录:防损员需要认真做好当班纪录,记录当天的工作情况、发现的问题以及处理结果等。
3.做好交接工作:在营业中,防损员可能需要与其他同事进行交接工作,确保工作的连续性和完整性。
营业后:
1.签退:在营业结束后,防损员需要进行签退操作,确认自己的下班时间。
2.按规定顺序退场:防损员需要按照规定的顺序退场,确保商场的安全和秩序。
除了以上日常的工作流程外,防损员还需要处理一些突发事件,如火警、抢劫、盗窃等。
在这些情况下,他们需要迅速采取行动,保障商场和人员的安全。
总的来说,防损员的工作流程涵盖了营业前、营业中和营业后三个阶段,他们需要时刻保持警惕,确保商场的安全和秩序。
防损(一)防损主管的工作职责1、月初做好本部门的排班安排2、对经理负责,负责防损部门的全面工作3、每天检查员工的出勤状况,并合理安排工作4、在规定时间内合理安排员工的用餐时间。
5、公司治安,安全保卫工作负责,以及公司的任何财物6、每天落实治安保卫消防工作的检查7、对员工的素质、工作态度、业务能力进行培训、提高工作责任感(二)防损员的工作要求一、仪表:1、防损服装分冬夏两种,按季节着装,冬夏服装不能混穿,着穿执勤应戴大沿帽,冬天扎武装带,夏天扎服带,均应挂臂章,不能坦胸、卷袖、卷裤腿,不准穿拖鞋和无后跟凉鞋执勤。
2、帽子要保持清洁,头发要经常修理,保持清洁整齐。
3、服装要保持清洁、平整,上岗前要扣好扭扣,戴好帽子。
4、不准留长指甲和小胡子。
5、上岗前要保持鞋面的清洁,光亮,一律着黑皮鞋。
6、发给防损人员的服装不能借给别人,要妥善保管,丢失要立即报告。
7、当班时佩证上岗。
二、站姿:1、上岗进行中着装整齐,不准将帽子拿在手中,步伐平稳,无紧急事件情况下,不准跑步,不准搭臂。
2、站姿要保持全身正直,不准靠在栏杆或墙壁上,双臂可下垂直放、前握、后握,不准抱臂,双手不准插入口袋。
三、纪律1、服从领导分配、指挥,做到雷令风行,令行即止。
尽量避免正面冲突,不可以打架或吵架。
2、严格遵守防损人员岗位十不准:(1)不准于岗位看阅书报。
(2)不准于岗位或离岗打电话(不含公事)。
(3)不准带亲朋好友于岗位拉扯和泄露工作机密。
(4)不准离岗位外出吃点心。
(5)不准互相串岗、聚岗或任意调员。
(6)不准于岗位上玩乐、看电视等等。
(7)不准上岗后打盹和睡觉。
(8)不准于岗位上戏闹,高声喧哗。
(9)不准于岗位上抽烟、喝酒和零食。
(10)不准于岗位上摆弄器械或携械外出(公出除外)。
3、执勤中不得跟营业员聊天,处理个人私事。
4、提前五分钟接岗,严格执行交接班制度,不得擅自离岗,做好当班记录。
5、不消极对待自己的职责,工作任务,或干涉同事执行任务。
防损工作职责与流程防损位编制入口、出口银线、收货、巡、监控、机动领班防损的职责是降低损耗、维护公司文化和价值观、保障公司可持续发展为己任务。
防损员的工作职责一、员工通道岗:1.检查下班员工随身携带的物品,是否夹带商品等。
2.负责来访人员的登记,礼貌回答来访人员的咨询,并通过或其他途径通知被访人员,同时维护办公区域的工作秩序,及清洁卫生的监督。
3.制止未着工衣、戴工牌的员工从通道进入商场。
4.禁止员工私自拆修、涂抹指纹打卡器,一经发现立即辞退。
5.禁止当班员工无故离开商场,因工作需要离开的要做好外出登记。
6.对从该通道拿出商场的商品要认真检查,问清原因并做好登记,核实单据与实物是否相符,严格执行(物品出入流程)。
7.制止员工带包(装)和工作无关物品从通道进入商场。
8.禁止顾客,送货人员及其他无关人员进出通道。
9.对夜间办公区因工作需要值班的人员要核实登记,未登记不得进入。
10.夜班清场完毕需检查办公区门窗及照明灯等是否关闭。
11.协助客服人员做好投诉工作。
12.员工通道由防损部直接负责,平时安排站岗1人,上、下班时间为2人。
13.防损员早晨7:00分准时上岗,其中1人守岗,1人维持打卡秩序,员工应排队打卡按先后次序。
14.中午交接班时间为:14:40分以前,下午用餐时间为:17:00—18:30分,下班员工必须走员工通道并自觉打开随身携带包裹,接受防损员检查。
对于不接受检查者视情节轻重给于罚款(10元)、辞退,上报人事登记备案。
15. 监督检查员工、清洁工必须将垃圾放在垃圾房,不允许乱摆放。
同时要看好垃圾房,不允许有任何人在里面翻生活垃圾等现象。
16.上班期间,生鲜区域现场加工制作的员工,严禁穿着工作服装走出员工通道,第一次给予警告,第二次予以罚款20元并通报供销商。
(罚款金额在次月的货款中扣除)二、监控室岗安检门1.在经理、当值助理的领导下,监控室的安全,以及正确操作等工作。
2.熟练掌握各种监控系统,仪器、设备以及工作原理。
防损部每日工作流程
开店前
1.了解商店当日活动信息,提前做好安全预案做好维护工作。
2.检查所有监控系统处于正常工作状态,是否有遮挡物。
3.检查消防设备.设施.安全通道和店内主通道,保证无堵塞占压等安
全隐患。
4.检查货架上的商品码放是否过高,是否存在安全隐患。
5.卖场巡视:确认空调,通风,照明,制冷设备是否正常运行,
6.确认雨,雪天气入口处的防滑工作,保证地面无水迹,无异味。
7.开店前10分钟负责购物筐放到商店指定位置
8.开店前5分钟打开店内全部照明
营业中
1、密切监督收银员的工作,不许顾客从收银台进入卖场,同时维持收银秩序
2、日常防盗工作,从店内运出的纸箱.纸屑要监督及检查
3、保证出入口的秩序,顾客及员工的安全,及时将商店内凌乱的购
物筐归位,保证顾客的使用需求。
4、消防设备的日常管理与日常检查工作,
5、检查员工有无违规违纪现象、卖场通道是否畅通无堵塞
营业后
1.闭店后的清场工作(员工及顾客)
2.检查各区域的电源,水源是否关闭,是否存在安全隐患
3.贵重物品是否已安全放置指定位置
4.在汛期或暴雨期间,雨物业联系做好安全防范措施。
物流公司防损部工作流程物流公司的防损部门是保障货物安全和减少损失的重要职能部门。
下面是一个物流公司防损部门的典型工作流程:1.收货前阶段:在货物进入仓库之前,防损部门需要与发货方进行沟通,确认货物的数量、种类和到货日期等信息。
同时,防损部门需要对发货方提供的货物清单进行核对,以确保货物的准确性。
2.货物进仓阶段:当货物到达仓库时,防损部门会对货物进行检查、验收和分类。
他们将仔细检查货物的包装是否完好无损、是否有破损、天窗是否翻开等。
如果发现货物有损坏或包装有问题,防损部门将马上向发货方报告,并记录下损坏货物的情况,以便后续处理。
3.货物储存阶段:防损部门需要负责合理安排货物的存放位置,确保货物分类存放,并要定期巡检货物的储存状态。
他们会使用仓库管理系统对货物进行标记,并定期核对系统记录和实际库存。
如果发现货物丢失或数量不符,防损部门将马上展开调查,并与仓库操作人员和其他相关部门进行沟通,找出问题根源并采取相应的解决措施。
4.货物出仓阶段:在货物即将出仓之前,防损部门将进行最终检查,以确保货物没有损坏、数量一致,并做好包装和封箱工作。
他们将利用摄像头、安检设备等工具对货物进行全面检查,以提高安全性。
5.运输阶段:在货物运输过程中,防损部门将与运输部门保持紧密合作,确保货物安全运输。
他们会进行随机检查,观察货车的状况、驾驶员的操控能力、运输路线的安全性等。
如果发现异常情况,防损部门将及时与运输部门沟通,采取相应的措施,如更换货车、改变运输路线等。
6.投诉处理阶段:如果顾客对货物的配送或状态有任何投诉,防损部门将负责受理并处理投诉。
他们将与客户进行有效的沟通,了解投诉的具体情况,并展开调查,找出问题的原因。
然后,防损部门将与其他相关部门(如仓库部门、运输部门等)合作,制定相应的解决方案,以满足顾客的要求。
7.数据分析和改进:防损部门将定期汇总和分析货物损失的数据,并制定相应的改进措施和培训计划。
他们将与其他部门共同合作,制定预防损失的措施,改进流程和提高员工的意识,以减少货物损失和提高整体效率。
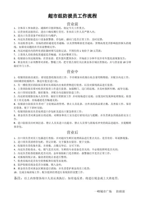
超市组防损员工作流程营业前1、全体员工参加晨会,通报昨日值班情况,制定今天工作重点;2、以营业状态接岗后,进出口确实履行责任,非本店工作人员严禁入内;3、进出口负责设备平时的打扫与维护;4、内巡负责检验进出口设备报警器、存包柜、感应门是否正常工作,及时反馈;5、内巡检查仓库、卖场的消防通道是否通畅,以及货物堆放是否超高,货物高度是否影响监控探头的视线,如果有问题的在开店前整顿完毕;6、内巡对超市内的所有消防器材填写巡检记录,不到位的1处给予20元罚款;7、上货岗人员检查收货通道是否畅通,并及时整理卫生;8、收银前台岗巡视商场,在营业前,把车篮归置到各区,开场前5分钟不允许有车篮乱放现象发生;9、黄金岗员工必须携带对讲机、警棍上岗,把守重点部位关注黄金各区域出货情况;并与营业前10分钟做好开门工作。
营业中1、收银岗防损员就位,密切监督收银员的工作,不许顾客从收银台私自拿用购物袋,并配合内巡工作,同时维持收银秩序,推送车篮至进口处;2、负一楼收货区的防损员要对从商场内出来的货物进行检查,以及对报残商品进行监督;3、上货岗防损员要对收货区验货工作进行监督,加强侧门、边门的巡视,并及时指挥车辆,疏导交通;4、出口岗切实验票,做好服务,并配合内巡做好防盗工作;5、内巡密切观察卖场人员异常,做好日常抓窃工作并对商场进行巡视,以便及时发现和处理情况,检查员工有无违规、卖场通道是否畅通无阻;6、收银前台防损员负责对厂方促销品的管理,禁止人员乱拿,出外卖的商品要点数,及查验工作,保存好借条,便于下班时交接;7、收银岗防损员负责处理进口存包柜及进出口紧急替岗工作;8、黄金岗负责对黄金柜台的巡视,对顾客和员工安全进行密切关注与提醒,并负责黄金岗商品的安全工作;9、进口防损员应时刻注意,禁止人员从进口出超市,禁止人员带与商场有冲突的商品进超市,并提醒顾客存包。
营业后1、出口岗负责对员工包裹进行查验,并对超市生鲜区处理商品进行重点关注,是否有好、坏混掺现象;2、进口岗负责清理存包柜,登记在册,交予服务台留存,便于交接;3、收银岗负责收集车篮,并查数,点数完毕后,方可下班;4、内巡负责检查水、电、煤气是否关闭、生鲜的专业设备是否关闭,不必要的照明是否关闭;5、内巡负责检查收银机是否关闭,金库保险柜门是否锁好,报警器打开是否正常工作;6、对报废的统计表、偷窃者的统计表进行整理;7、检查卖场内是否有空的垫板和垃圾等未处理;8、监护收银员现金是否全部缴、锁入金库;9、黄金岗负责对黄金区顾客进行清场,并负责看护黄金岗员工收货;10、完成全场清场工作、配合值班经理进行系统防控设置工作。
防损主管的工作职责第一篇:防损主管的工作职责防损主管的工作职责一、防损员的奖金分配方法防损员奖金与工作业绩、门店损耗率指标挂钩:(1)由电子防盗系统发现的失窃事件,当班防损员按赔偿金额的10%奖励,其余上缴财务。
(2)由暗保发现的失窃事件,该商品赔偿额的25%,奖励相关防损员,赔偿额10%,用于月末次数奖励,对相关暗保按次数加权平均后奖励。
另提赔偿额5%作为主管奖励基金。
(3)对由派出所处理的失窃事件,按事件大小每人每次奖励10—100元,失窃商品价值在100元以上者为较大失窃事件。
(4)商品损耗率指标与门店商品盘存相结合,半年度考核一次,商品损耗率未超计划指标的保安组人均奖励150元/半年,商品损耗率减少0.01%以上的保安组人均奖励240元/半年,超计划的按人均100元扣奖。
(5)因处理不当,造成顾客投诉成立,影响较大者,如精神损失费、媒体暴光,对当事人、当班领班按超市有关规定处理。
(6)失窃事件、赔偿金额、报送派出所处理等记录由门店汇总报人力资源部备案。
二、规范处理失窃事件在超市盗窃商品是非法侵占国家财产的违法行为,也是侵害家友超市公司合法权益的行为,超市有权依法要求偷盗者赔偿超市受到的损失。
(1)发现偷盗人,参照有关规定要求偷盗者向超市赔偿。
如偷盗者未带足现钱,可让其写具保证书,留下姓名,身份证号,在三天内来交款。
如三天内不来,超市保留对外公布的权利。
(2)如偷盗者不愿赔款,超市防损有权将其送当地派出所处理。
(3)偷盗者赔款后超市应开具赔款***,注明为“赔偿企业损失款,”并加盖家友超市门店公章。
(4)任何一位被发现的偷盗者,必须写具保证书,表明是本人自愿赔偿超市损失,保证不再发生类似情况。
(5)防损员在处理失窃事件过程中,须依法办事,礼貌询问,规范操作,严禁搜身或包,漫骂和明示指向顾客为小偷,严禁长时间滞留顾客,违规者应追究本人法律责任。
三、防损组必备单据1.失窃事件处理单超市失窃事件处理单 NO:000年月日品名商品价值赔偿金额(小写)赔偿金额(大写)保安员签字领班签字顾客签字收款人签字2.事件经过书写单情况说明单姓名电话联系地址商品价值事情经过处理人愿意在那里处理:日期3、超市偷窃赔偿统计表。
防损主管岗位职责及工作流程一、早7:45监督保卫人员进行早进场。
二、监督开启、检查现场所有的照明设施。
三、对保卫人员召开早班会.四、监督早8:30营业开启大门。
五、及时处理盗窃事件并记录.六、巡视现场检查保卫人员在岗情况及卖场营业秩序。
六、监督保卫交接班运行秩序.七、参与并监督保卫进行押款,确保押款安全. 八、晚上监督保卫人员进行清场。
九、召开晚班大会。
十、配合管理人员检查员工列队出场. 十一、监督关闭现场照明设施并检查是否正常. 十二、监督晚营业后各大门的锁闭情况是否正常十三、检查夜班保卫人员值班情况。
十四、检查保卫人员工作时间的行为规范及工作纪律。
十五、负责手推车,提篮及消防器材的安全完好。
十六、监督废品收购河南超市有限公司卖场管理部2010年2月18日保卫主管应在7:45之前到岗745—8301、早清场组织监督保卫人员进行早清场,保证现场安全。
2、早班会组织保卫人员召开班前会,布置当日工作3、照明的开启监督检查开启现场使用的照明设施确保正常4、开启大门及扶梯监督检查营业前开启大卷帘门及扶梯的运行,确保正常.5、迎宾监督检查各岗位保卫人员迎宾站姿,不得有脱岗现象,及时纠正不规范行为。
830—12001、早押款监督组织保卫人员早押款的正常运行,保证押款安全。
2、保卫岗位工作 a.检查便衣内保工作人员现场的工作情况。
b。
对分队队长现场工作进行监督检查与指导。
c.对款台保卫人员及外入口、内入口、外出口、内出口和未购物通道保卫工作进行指导并检查。
d.对违反制度的保卫人员依据有关规定进行处罚教育。
3、偷盗的处理依据商场规定对内外盗进行处理并认真记录。
1200—14301、员工用餐安排保卫人员按规定时间分班用餐(在客流量大时,应调整吃饭时间)。
2、巡视现场对员工用餐后进行监督,检查到岗情况。
1430—21301、班会召开监督检查下午班人员到岗情况及班会的召开2、交接班监督检查两班交接的情况并做好记录。
超市防损每日工作流程下载温馨提示:该文档是我店铺精心编制而成,希望大家下载以后,能够帮助大家解决实际的问题。
文档下载后可定制随意修改,请根据实际需要进行相应的调整和使用,谢谢!并且,本店铺为大家提供各种各样类型的实用资料,如教育随笔、日记赏析、句子摘抄、古诗大全、经典美文、话题作文、工作总结、词语解析、文案摘录、其他资料等等,如想了解不同资料格式和写法,敬请关注!Download tips: This document is carefully compiled by theeditor.I hope that after you download them,they can help yousolve practical problems. The document can be customized andmodified after downloading,please adjust and use it according toactual needs, thank you!In addition, our shop provides you with various types ofpractical materials,such as educational essays, diaryappreciation,sentence excerpts,ancient poems,classic articles,topic composition,work summary,word parsing,copy excerpts,other materials and so on,want to know different data formats andwriting methods,please pay attention!超市防损每日工作流程详解在超市运营中,防损工作是至关重要的环节,它直接关系到超市的经济效益和运营效率。
防损部经理(主管)岗位职责1.职责范畴1.1.直接对防损部总监负责。
1.2.制定防损部员工的工作计划。
1.3.负责防损部员工的招聘、培训、管理和考核。
1.4.负责对各班组执勤的督导和巡察(包括夜间查岗)。
1.5.现场处理突发事件。
1.6.负责报损商品售卖的监督管理。
1.7.负责纸皮售卖的监督管理。
1.8.完成日报表、周报表、月报表并向防损部总监汇报。
1.9.负责消防安全的管理。
1.10.负责公共事务的管理。
2.工作内容2.1.员工管理2.1.1.负责部门员工的招聘、调动和流动(辞职和辞退)。
2.1.2.负责部门员工的培训(规章制度、作业流程及专业技能)。
2.1.3.负责部门员工的考勤和考核。
2.1.4.负责部门的团队建设。
定期沟通了解部门员工的思想动态,消除矛盾,提高员工的忠诚度,建设高效的团队。
2.2.仓库安全2.2.1.签订公司消防安全责任书。
2.2.2.协助防损部总监制定仓库消防安全的管理规定。
2.2.3.协助防损部总监制定仓库消防安全的预案,并定期组织仓库工作人员进行消防演练。
2.2.4.负责仓库所有员工消防安全的培训。
2.2.5.负责仓库消防安全的例行检查及奖惩。
2.2.6.负责仓库消防设备的维护及检查。
2.2.7.负责仓库监控设备的维护。
2.2.8.负责仓库监控设备的管理和利用。
2.3.商品防损2.3.1.负责管理仓库内报损商品数量的复核。
2.3.2.负责监督管理仓库内报损商品的售卖。
2.3.3.负责监督报损商品售卖钱款的上缴。
2.3.4.负责管理仓库内纸皮等废品数量的复核。
2.3.5.负责监督管理纸皮等废品的售卖。
2.3.6.负责监督纸皮等废品售卖钱款的上缴。
2.3.7.负责仓库内盗、外盗的监控及处理。
2.3.8.负责仓库商品及赠品的出入监督管理。
2.4.突发事件2.4.1.负责突发事件预案的培训和演习。
2.4.2.负责突发事件的处理。
2.4.3.现场处理仓库、办公室或员工宿舍内的火警。
防损员一天的工作流程
防损员一天的工作流程可以根据具体的工作环境和公司要求有所不同,但通常包括以下几个步骤:
1. 工作准备:防损员会在工作开始前进行准备工作,包括查看当天的工作计划、了解最新的防损策略和规定,确保自己熟悉工作流程和要求。
2. 巡视监控:防损员会巡视监控设备,观察商店或场所的监控画面,留意是否有可疑行为或异常情况,如盗窃行为、员工不当行为等。
3. 检查库存:防损员会检查库存,核对实际库存与系统记载的库存是否一致,以防止内部盗窃或失窃。
4. 进行检查:防损员会对商店或场所进行检查,包括员工的工作区域、货架陈列、出入口等,确保没有存在安全隐患或违规行为。
5. 识别可疑人员:防损员会观察顾客或员工的行为,识别可疑人员,如携带大型包裹、行为异常等,以便进行进一步的监控和调查。
6. 接待顾客:防损员会与顾客进行接触和交流,提供优质的服务,同时也可以通过这种方式观察顾客的行为和动态,如有必要可以进行询问和调查。
7. 处理突发事件:如果发生突发事件,如抢劫、纠纷等,防损员会立即采取应对措施,如报警、联系警察等,确保安全和秩序。
8. 记录和报告:防损员会记录和报告发现的可疑行为、异常情况或安全隐患,以便后续的调查和处理。
9. 培训和学习:防损员会参加培训和学习活动,更新防损知识和技能,提高工作效率和水平。
10. 结束工作:防损员会在工作结束时进行总结和整理,关闭监控设备,确保工作区域的安全和整洁。
需要注意的是,以上流程仅供参考,实际工作流程可能因工作环境和公司要求的不同而有所差异。
超市防损每日工作流程下载温馨提示:该文档是我店铺精心编制而成,希望大家下载以后,能够帮助大家解决实际的问题。
文档下载后可定制随意修改,请根据实际需要进行相应的调整和使用,谢谢!并且,本店铺为大家提供各种各样类型的实用资料,如教育随笔、日记赏析、句子摘抄、古诗大全、经典美文、话题作文、工作总结、词语解析、文案摘录、其他资料等等,如想了解不同资料格式和写法,敬请关注!Download tips: This document is carefully compiled by theeditor.I hope that after you download them,they can help yousolve practical problems. The document can be customized andmodified after downloading,please adjust and use it according toactual needs, thank you!In addition, our shop provides you with various types ofpractical materials,such as educational essays, diaryappreciation,sentence excerpts,ancient poems,classic articles,topic composition,work summary,word parsing,copy excerpts,other materials and so on,want to know different data formats andwriting methods,please pay attention!超市防损每日工作流程详解在超市运营中,防损工作是至关重要的一个环节,它直接关系到超市的经济效益和品牌形象。
超市防损主管工作计划(共6篇)超市防损主管工作计划(共6篇)第1篇:超市防损主管工作计划超市防损主管工作计划超市防损主管工作计划,超市防损主管接到上级的工作要求,对防损部的所有防损员的工作计划得以安排,规划好一年十二月基本的工作以及每个月每天必须完成工作要求,管理好超市的日常运营,以下是由管理资料网整理的超市防损主管的计划超市防损主管工作计划全年工作计划安排一、根据上级领导安排对全体防损员及员工进行消防安全知识培训和灭火演练,加强防损员消防知识掌握和消防应急能力;二、配合上级做好各项工作档案,制定和修改各种应急方案;三、做好20XX年各项节日活动的消现场全工作及消防安全培训与灭火疏散演练工作。
四、做好防损员的训练工作具体工作计划规划一月份-二月份:做好两节期间各项活动的消防安全工作;三月份-六月份:,做好一年工作总结。
六月份-七月份:全体防损员对卖场进行熟悉,掌握卖场情况,并进行考核;八月份-九月份:做好每日巡查发现问题记录并上报,全力以赴做好十一黄金周各项准备工作;十月份-十一月份:做好节日安全保卫工作;十二月份:做全年工作总结,做好圣诞节消防工作,为元旦安保做准备;每月必做工作:1、每天坚持一小时基础训练;2、每天坚持对自己所属人员一次安全,加强日常业务本领养成;3、每天坚持日常巡查,保证各项安防设施设备完整好用;4、每周一进行一次周巡检,并形成书面材料,对发现为题进行处理和解决;5、每周对防损员进行一次团队建设,/1521/增强团队意识和集体荣誉感;6、每日早验证和晚清场工作,仔细检查每个死角,保证不留下任何安全隐患;7、服从上级领导安排,认真完成上级交给的各项工作任务;8、认真完成每月安全检查,形成书面材料,对发现的问题及时进行整改。
以上是本年的工作计划,如遇特殊情况按照公司统一安排进行以上超市防损主管工作计划就为您介绍到这里,希望它对您有帮助。
如果您喜欢这篇文章,请分享给您的好友。
更多工作计划,尽在总结报告第2篇:防损主管工作总结防损主管工作总结损失在所有的企业都是普遍存在的,区别在于损失范围的不同,防损工作也很重要,防损主管如何写工作总结呢,下面是出国留学网为大家整理的:防损主管工作总结,欢迎阅读,仅供参考,防损主管工作总结10月份我被提升为防损主管。
防损部主管每日工作流程
一、营业前7:00-7:30
1、查看最新文件、交接班本及电子邮件。
2、指定夜班防损员监督收银发放备用金及护送收银员到岗。
3、组织员工例会(检查确认员工到岗情况、服装、仪容、交接班记录、当日促销信息)
4、检查开市前的情况。
(防损员上岗情况、监控设备开启运作、检查收银台的报警器、营运物料准备、收银线准备状态、设备的清洁)。
5、大门开启前检查。
6、巡查商场内的安全状况(设备运作、电源开关、道具摆放)。
二、营业中
7:30-7:40
1、开市复查。
1)大门卷闸安全
2)设备运行
3)人员安排
4)购物车篮准备
7:30-8:00
2、门店早市秩序。
1)生鲜热卖现场秩序维护
2)收银线秩序
3)广场及停车场安全
8:00-8:30
3、区域工作安排。
1)广场卫生清洁
2)员工岗位工作指导
3)收货区检查
4)商品报损
8:30-9:30
4、商品盘点检查及文件整理。
1)贵重商品盘点核查
2)陈列安全
3)卖场人员防损意识
4)部门报告
9:30-10:30
5、巡场管理。
1)仓库
2)各楼层应急通道
3)设备设施
4)贵重及易盗商品区域
5)消防系统
6)空调房
7)洗手间
10:30-12:00
6、现场管理。
1)销售高峰的全场监控
2)收银交接班
3)现金安全
4)押送大钞
5)购物车篮循环使用
6)安全提示
7)手扶梯运转
12:00-12:30
7、交接班安排。
1)根据不同班次适当组织班前例会,内容扼要说明。
2)促销活动执行细则,岗位操作及注意事项,岗位安排等12:30-13:30
8、完成文书工作。
1)工作总结
2)工作计划
3)商品损耗差异
4)案例分析
5)排班等
13:30-14:30
9、区域工作安排。
1)卖场秩序
2)商场内外设施安全
3)商品防损防盗
4)收货抽查
5)员工培训
6)工作指导
14:30-15:00
10、工作交接,重要区域巡视。
1)确定交班次工作重点
2)收银线及贵重商品区域存在问题交接
3)机房及消防系统检查签到
15:00-16:30
11、区域工作安排。
1)卖场秩序
2)商场内外设施安全
3)商品防损防盗
4)收货抽查
5)员工培训及岗位工作指导
16:30-17:30
12、现场管理。
1)监控收银线销售小高峰情况
2)监督收大钞
3)突发事件处理)
17:30-19:00
13、工作交接,重要区域巡视。
1)确定交班次工作重点
2)收银线及贵重商品区域存在问题交接
3)机房及消防系统检查签到
19:00-19:30
14、涉及防损防盗等安全信息与有关部门沟通。
19:30-22:30
15、区域工作安排。
1)卖场秩序
2)商场内外设施安全
3)商品防损防盗
4)员工岗位培训及工作指导
5)场外环境巡查
三、营业后
22:30-22:50
1、巡场管理。
1)仓库
2)各楼层应急通道
3)设备设施
4)电源开关
5)保鲜保温食品
6)消防系统
7)空调房
8)洗手间
9)顾客遗留商品处理
22:50—23:00
2、收市。
1)清场
2)设备检查
3)监控营业款交接
4)现场巡视
5)写工作交接记录
6)红外报警系统布防情况
7)布置夜班工作应注意事项。