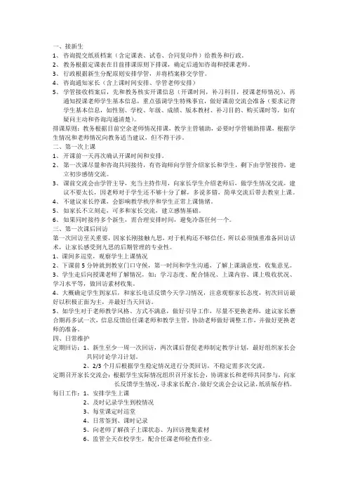
学管师工作流程图
- 格式:doc
- 大小:62.00 KB
- 文档页数:8
学管师工作流程图
学生基本信息,确定教师,反馈给咨询师
接待家长、学生,
确认是否缴费
试听满意确定教师
后编排课表
如果未付费与咨询
师沟通,确认付费
试讲半小时后辅助
学生填写《学生试听意见反馈表》
确认付费后安排教
师试讲
通知任课教师下次课
前交《教学计划表》,
交教案,写《签到表》。
每天下班前将当天工
作日志以邮件的形式
汇报给教务主任(课程
记录,回访电话、家长
咨询)
学管师根据课程表做
好课时记录表
学生反馈不满意,继
续安排试听,只到满
意为止
学生或教师不能按时上
课时需填写《课程变动
说明单》,学管师及时更
改课表。
教师课程变动情况严
重者填写《处罚通知
单,教务主任审批。
学习管理师工作手册、服务营销学管手册:第一部分学习管理师工作职责学习管理师的职业定位定义从事对学生学习过程计划、组织、调整、监控的专业人员注解学习过程1学习知识,并对知识产生意义的过程(学习方法,兴趣,学习能力、意志力);2学习组织行为规范的过程(学校规范,家庭规范,社会交际规范,习惯、合作)。
计划学习目标、任务选择、学习步骤、师资配置、学习效果测评等组织组织各种信息资源,组织各种人力资源,达到资源的优化配置。
调整调整学生学习阶段性计划,调整学生对老师的适应性,调整家庭亲子关监控监控学生自我发展方向,监控公司课时消耗、续费、扩单学习管理师职业素养与技能爱心要关怀、爱护自己的每一个学生。
细心学生的事无小事,了解学生不仅要看外相,更要关注学生的内心世界。
耐心教育是一个反复的过程,对待每一个学生出现重复性的错误行为要保持耐心。
恒心对每一个学生要持之以恒,达到诲人不倦,对每一个客户要持续维护,保证客户对天材教育品牌的忠诚度信心对每一个学生不放弃,不抛弃,任何孩子都有救助的方法。
责任心对学生未来成长负责任,对家庭的希望负责任,对公司利益负责任,对自己发展成长负责任专业了解中小学教育的基本规律,了解当前学校课程的基本情况。
了解不同阶段的学生心理发展特点,掌握“问题”学生的救助方法了解贝优课程产品特色和亮点,分析客户真实诉求和消费心理,进行有效的客户管理学管师工作职责了解个性化辅导流程。
接档,并建立及更新纸质档案和电子档案。
协调排课。
做好学生、家长、老师沟通的桥梁。
把个性化辅导的特点切实宣贯落实。
学习过程管理。
电话回访;档案管理;学员管理;课时管理• 投诉处理。
提高客户满意度,树立口碑。
实现二次销售。
配合咨询部,教学部完成学习中心的教育教学任务对学管师的要求:1.必需具备足够的亲和力,跟学生家长老师沟通过程中要始终保持微笑,注意礼貌用语,回访工作要准备充足,注意沟通的立场和技巧。
2.对学生的上课情况要及时的跟踪到位,每周学生来上课下课必需要跟学生进充分的沟通,了解学生的辅导感受和动向。
学管师基本日常工作流程学管师基本日常工作流程•学管接新学生的完整回访流程。
要求:首次回访必须在学管接到学员后,6小时内进行(除非咨询说了暂不联系,否则任何情况不论)。
目的在与初步与家长达成沟通,完成学员由咨询到学管的顺利交接。
您好,请问是XK爸爸戎马妈吗?我是孩子在XXX教育这边的班主任老疗.我妊E孩子今后在学瀚恸注要是田我这边極责的.我自醱子鋼]学校沪些情况E时曲開吗倾勤辰愎的,当然或訪面乜蜜不齐煤駅长的枳曲蛉,官期核孑左劇艰左学融一些肾見还若理琶圈妈妈您这边豹睹爻馈.嫁可以记一下我的手机号i9 r后期我们浚边多国持沟既最巨强週一下:孩子逗边课排^后我建边会及时插祢復子的上课时间的。
flBJffiS.打电话礙家长孩子的上课时间,让家长做好记录工柞.(幷强関第一次最好家长陪I 同一起过沫,弓提前ID分钟苣采)备注:1、挂完电话再以短信或者微阖弑吿之上课时间.2、葯第一3、第一认上遲前一^下班前r要打覩认电话*以提醒学生上课宜排©第一次上课:第一次上课是学管与家长孩子最重要的时刻,因为学管之前与家长孩子互不认识,第一次上课决定了第一印象,对后期的维护与沟通将会产生非常重要的影响。
特殊要求:学管接新学生上课请一定提前10分钟到前台等候,穿着一定虽不一定要正装,但必须相对正式,干净,整洁。
给家长一种专业干练的第一映像,第一次见面务必要求能抓住家长,策底完成咨询与学管之间的学员交接!第_好课前自我介18 :您好! X)值管腐妈!我是XX的9珀壬王老匝令后XX锚门学校的学习就由珊:! 的课程顾可、任谓刘有恣边井同配合来完成,当然反诙面也离不开席家故用积扱配台店期孩子在瑟及在学校务些情况还希聲酱廂妈悠这边多和我们反馈!签到:xx ”钱们尖51前台逮i签剽,Efflffi ’皿每次來的时候就签到.走的时候也鑒签11一■R5X 样老师曲DIS你0家了°送三个本子:创fw&你3个不子,躺題灵匝习本a复习猛xx r老师希望你能釀在学习过程中把他们舌薛LB起来.帮劝你更好地学习*敝时间,制度孵:(W出谍祠对了’这就是XX上课的课表,如果没有提前渗□「我I门課程驱賤玄个课麦正常进花当然”为了孩子更好朗学习,不出51掉课鵬况(知识点都是彳肾的尸—旦出现掉课r对孩子学习是很不好的)r所以股有特殊情况芾舷子育髓守我们堂上遲时同隹时过来.如果真的是因为孩子驷不5?服等特瘫况您这边要提前打电甜诉抵好了’ XX爸爸胭购”你就花玄边休匡一B我帝孩子去黒懑一阿獲!(给孩孑介绍下自习教気厕所\上•縣室聽课老嘲因誠是x老师’冷詡樹酒胃举例)艾时何也快到了#你姻老y晅相认诃一F然后开皓上课巴对7, XX,寧K上完谍的时候至碰台和公室荊滾一F好吗?千万别忘了匪!〔如果彖医还在删家養饬製流声歸了轍子的一些学习主活上能am,以更日后更有针对住的辅眾子。
学管师工作流程明细一、新生交接1、咨询师与教务人员交接新生信息,并提出合理化建议2、教务人员筛选师资:①安排好老师,并提醒其提前半小时到校②电话转交咨询师,由咨询师详细介绍学生情况3、咨询师与学管师交接学生信息①学管师详细阅读《交接单》,了解新生基本信息②与咨询师详细沟通学生情况以及注意事项③根据学生现有情况,初步分析学生目前学习成绩、学习状态及存在问题、形成原因4、档案建立1. 第一次上课前两天,学管师要确保收到纸质档案,因为有些内容需要提前拿到提供给教师备课使用。
2.纸质档案里的文件包括:《交接清单》、《学生情况登记表》、《课前交流会》、《合同复印件》、《收费与课时计划确认单》、《初期辅导方案》、《学习问题个性化诊断分析报告》、《第一次课后反馈单》、学员提供的试卷复印件。
文件由咨询师整理后装进档案袋里,袋上会写明学生的姓名和年级和编号。
3.《合同协议》是辅导协议需填写内容的浓缩本,功能主要是用于存档;《收费与课时计划确认单》与合同内容完全一致,主要包含学生的课时量、课时标准、优惠赠送等存档;《初期辅导方案》是由咨询师根据与家长和学生的咨询交流情况做出的初步辅导方案,不交给家长,主要是给学管和教师参考使用;《个性化诊断分析报告》要一式两份,一份存档,一份在第一次上课前交给家长或由学生带回;试卷尽可能的收取,如果前期咨询师在建档时没有收取,学管期后期要跟踪,尽量要求客户提供。
《交接清单》是对以上文件交接情况的列表,需要咨询师、咨询部主任的提交签字和学管师、学管部主任的接收签字。
4.纸制档案交接的流程是:咨询师建立后,在资料清单上签字,交给咨询部主任审核签字,由咨询部主任转交学管主任,然后交给学管师。
前期无主管的,由咨询师与学管师直接交接。
5.学管师在接收后,要仔细查看相关文件是否齐清定,没有提交的要让咨询师在交接清单里标明提交时间。
学管师要在后期对档案袋的内容不断完善。
学管师对档案的保管负有责任。
学习管理师工作流程一、接单交流会1、与咨询师交接,建立学生档案(模拟合同)。
“学管交接备忘录”主要填写咨询师没有书面落实的事实,不得照搬照抄“咨询交接表”。
2、在和咨询师有了充分的沟通之后接过学生资料(合同、咨询教务交接表),然后检查接过的合同书写是否规范(金额、大小写、课时、时间等),如果“咨询教务交接表”填写不详细,一定要及时和咨询师沟通。
交接时以书面为准,如有未落实情况,咨询师不负责。
3、检查无误之后填写《模拟合同》、《学生情况回访表》。
二、选派老师,排课1、经过和排课老师沟通,确定人选后和老师电话沟通学生的具体情况,询问任课老师的空闲时间,并确定可以上课的时间。
2、叮嘱任课老师,第一堂课需提前10-15分钟到,以便于和学生及家长进行沟通,同时也要叮嘱老师对个人情况的保密。
叮嘱老师调课及一切问题找班主任联系,禁止私自联系学生,私自调课不通知班主任,教务将不负责老师的课时费发放。
3、拿到排课表打印,一式四份(咨询师、任课老师、班主任、学生各执一份),如有变动及时沟通进行更改。
三、第一次家长回访1、班主任致电家长,告知家长自己的工作职责以及联系方式。
2、沟通第一次上课时间,嘱咐学生带好上课时所用课具(笔记本、课本等学习工具),提前10-15分钟到,以便于和班主任及任课老师进行课前沟通。
四、第一次上课1、准备《辅导计划》、《分析报告》(任课老师填写)、《个性化辅导记录卡》(任课老师填写,在每月的月底收取以便于做工资)、《个性化辅导学生上课情况记录卡》(让学生在每次上课结束后带回家,请老师一定要填写详细)。
2、在第一次上课的时候,需在学生上课时旁听一下,观察老师和学生的互动情况,在学生快要下课的时候在教室门口等待,请老师稍等一下,第一时间询问学生上课的情况,感觉如何?有无收获?等等,以便于在课后及时和学生家长进行反馈和沟通提供素材。
3、送走学生后,与任课老师交流,以了解学生上课情况。
4、学生离开后一个小时左右,至电学生家长,询问学生反馈给家长的上课效果,如果家长不满意,要尽量沟通得知问题的根源。
一、接收学员新签学员入校后,由咨询师交接给学管师。
1.了解学员情况:姓名、性别、年级、学校、性格特点、联系方式、总课时、补习科目、各科成绩、学习习惯、上课时间及频率、陪读时间、对老师的特殊要求等。
(渠道:新生交接表、咨询师或测评老师等);了解学员情况是个长期的过程,后期可从各种渠道获取更多信息,如学员爱好、家庭情况、亲友情况、学习能力、学习主要负责人(爸爸或是妈妈)等。
2.联系代课老师:尽快跟教务申请,根据学员情况安排合适的老师;老师安排好后由学管与老师联系,交流学生情况、确认上课时间,并将联系方式留给老师,方便联系。
二、回访(一)第一次回访1.时间:学员入学当天,安排好代课老师之后。
(如遇特殊情况可先做回访再联系老师)2.内容:1)自我介绍(例:xx妈妈您好,我是学友教育的x老师,是xx在学友的班主任,今后xx的上课安排及课后督促各方面主要由我来负责。
)2)简单说明已安排好上课老师,并确认上课时间;3)确定课前交流会时间。
3.注意事项:适当的提出对学员学习方面的建议或想法能加深家长对学管师的印象,突出学管师的专业性;回访结束后以短信方式将自己的联系方式发给家长,可加入课前交流会时间及上课时间等内容。
(二)日常回访1.时间:陪读或上课后,频率最少不得低于2周一次,新签学员最好保证一周1次以上。
2.内容:陪读过程中发现的问题;学员上课的感觉;家长对学员近段时间状态的评价等。
3.方式:当面、电话、短信、QQ等,不拘泥于一种形式。
4.注意:对家长的回访最好与跟老师的交流相结合;须填写回访记录。
三、课前交流会1.时间:最迟在第一次课的前一天(特殊情况下可安排在第一次课上课前,但需提前跟老师沟通好第一次课大致内容)。
2.人员:学生、家长、代课老师、学管师、咨询师、特殊情况下可申请总监参与。
3.会前准备:1)交流会时最好请老师提前到场并与之进行当面沟通,介绍学员情况、家长的要求及目标、教学过程中需注意的细节等;尤其是第一次在学友代课的老师,需谨慎处理;2)会场桌椅等布置得当,准备好文件资料(测评卷、课前交流会模板等);3)必要时可通知学生携带课本、试卷或作业等。
一、接新生1、咨询提交纸质档案(含定课表、试卷、合同复印件)给教务和行政。
2、教务根据定课表在目前排课原则下排课,确定后通知咨询和授课老师。
3、行政根据新生分配原则安排学管,并将档案移交学管。
4、咨询通知家长(含上课时间安排、学管老师安排)5、学管接收档案后,先和教务核实开课信息(开课时间,补习科目,授课老师情况),再通知授课老师学生基本信息,重点强调学生特殊事宜,做好课前交流会准备(要求记背学生基本信息,如性别、学校、年级、成绩、版本教材、补习目的、购买课时等,如有疑问主动和咨询沟通清楚)。
排课原则:教务根据目前空余老师情况排课,教学主管辅助,必要时学管辅助排课,根据学生情况和老师情况向教务适当建议,但不得干涉。
二、第一次上课1、开课前一天再次确认开课时间和安排。
2、第一次课尽量和咨询共同接待,有咨询师向学管介绍家长和学生,剩下由学管接待,建立初步感情交流。
3、课前交流会由学管主导,充当主持作用,向家长学生介绍老师后,做学生情况交流,建议不要太长,因老师对于学生还不够十分了解,多说多错,简单交流后带去教室上课。
4、不建议家长停课,会影响教学秩序和学生正常上课情绪。
5、如家长不立刻走,可多和家长交流,建立感情基础。
6、如果同时接待多个新生,需合理安排时间,避免冷落任何一个。
三、第一次课后回访第一次回访至关重要,因家长刚接触九思,对于机构还不够信任,所以必须慎重准备回访话术,让家长感受到九思的后期管理的专业性。
1、课间多巡堂,观察学生上课情况2、下课前5分钟就到教室门口守候,第一时间和学生沟通,了解上课满意度,收集意见。
3、学生走后向授课老师了解情况,如:学习态度、配合情况、上课内容、课上吸收状况、学习水平等,做回访素材收集。
4、大概确定学生到家后,和家长电话反馈今天学习情况,注意观察家长态度,初次回访最好以积极正面为主,并最好当天回访。
5、如学生对于老师教学风格、方式不满意,做好引导工作,尽量不更换老师,建议家长磨合期再多试一次,信息反馈给任课老师和教学主管,协助老师做好调整工作,并做好更换老师的准备。
学管师工作流程明细一、新生交接1、咨询师与教务人员交接新生信息,并提出合理化建议2、教务人员筛选师资:①安排好老师,并提醒其提前半小时到校②电话转交咨询师,由咨询师详细介绍学生情况3、咨询师与学管师交接学生信息①学管师详细阅读《交接单》,了解新生基本信息②与咨询师详细沟通学生情况以及注意事项③根据学生现有情况,初步分析学生目前学习成绩、学习状态及存在问题、形成原因4、档案建立1. 第一次上课前两天,学管师要确保收到纸质档案,因为有些内容需要提前拿到提供给教师备课使用。
2.纸质档案里的文件包括:《交接清单》、《学生情况登记表》、《课前交流会》、《合同复印件》、《收费与课时计划确认单》、《初期辅导方案》、《学习问题个性化诊断分析报告》、《第一次课后反馈单》、学员提供的试卷复印件。
文件由咨询师整理后装进档案袋里,袋上会写明学生的姓名和年级和编号。
3.《合同协议》是辅导协议需填写内容的浓缩本,功能主要是用于存档;《收费与课时计划确认单》与合同内容完全一致,主要包含学生的课时量、课时标准、优惠赠送等存档;《初期辅导方案》是由咨询师根据与家长和学生的咨询交流情况做出的初步辅导方案,不交给家长,主要是给学管和教师参考使用;《个性化诊断分析报告》要一式两份,一份存档,一份在第一次上课前交给家长或由学生带回;试卷尽可能的收取,如果前期咨询师在建档时没有收取,学管期后期要跟踪,尽量要求客户提供。
《交接清单》是对以上文件交接情况的列表,需要咨询师、咨询部主任的提交签字和学管师、学管部主任的接收签字。
4.纸制档案交接的流程是:咨询师建立后,在资料清单上签字,交给咨询部主任审核签字,由咨询部主任转交学管主任,然后交给学管师。
前期无主管的,由咨询师与学管师直接交接。
5.学管师在接收后,要仔细查看相关文件是否齐清定,没有提交的要让咨询师在交接清单里标明提交时间。
学管师要在后期对档案袋的内容不断完善。
学管师对档案的保管负有责任。
教育2014年班主任标准化工作流程第一部分:咨询签单到首次课结束流程一:接档建档咨询签单——向教务提交排课申请表——行政分配相应的班主任—-接档一、接收接档指令12、行政主管查看后分配给适合的班主任.二、接收电子档案1、班主任每日上班后,第一件事是要进入PPTS系统“学管部-班主任组-学员管理—任务接收”页面,查看是否有新签约的学员。
若有,点接收,学生的电子档案便自动到了“我的学员”栏目里。
2、接收档案后,班主任认真查看该学生资料:性别、年龄、年级、性格、学习成绩、辅导科目、签约课时、咨询报告等,掌握学生的全部情况。
3、如果应该由咨询师填写的资料不完整,如学生的生日、家庭地址等,或有错误,要提醒咨询师完善与修改。
其他自行添加调整。
如果后期学生的档案依然不完整或有错误的,班主任要负有责任。
4、班主任要点击学员联系方式后面的“是”,进行确认。
此步骤只能由学管操作,也只有在操作此步骤后,后期客服方能打印学生的联系方式。
5、如果对学生的资料尚有疑问的,要主动找咨询师沟通交流。
尤其对咨询师的承诺,如果觉得超出后期人员的服务能力,要及早跟咨询师沟通,由咨询师向家长协调。
如果接收学生后,对承诺的服务没有表示异议,则表明认可。
三、接收纸质档案1、班主任拿到排课申请表后,首先要建立学生档案,全面的掌握学生的信息。
学生的纸质档案,应由咨询师整理后装进档案袋里,袋上写明签约日期、姓名、年级、学校、辅导科目和编号,签单后两个工作日内交给咨询部主管审核签字后,交接给班主任.班主任需要提前提供给教师备课使用.2、班主任在接收后,要认真检查相关文件是否齐全,没有提交的要让咨询师在交接清单里标明提交时间。
3、班主任在接档的同时,要和咨询师就以下事项进行全面沟通:(1)学生学习清况、学校表现、教育历史、过往辅导经历及亲子关系等(2)学生辅导内容、课时总数、缴费情况、师资选派标准、咨询中出现的问题等。
(3)根据学生现有情况,初步分析学生目前学习成绩、学习状态及存在问题、形成原因。
学习管理师工作手册、服务营销学管师工作流程培训操作说明流程环流程步培训提示讲解内容培训备注节骤接收强调1.咨询师签约后向教务主管提交“排课申请”、学员登记表、学生辅导计划接档指团队协2.学管主任查看后分配给适合的学管师,如果是后期学生多的时候,学管令作部会划分为初中小学组和高中组,分配则由组长进行;如果没有主管,则由学管师自行接收。
1.学管师每日上班后,第一件事是要查看是否有新签约的学员。
若有,进行衔接接收学生档案。
接2.接收档案后,学管师认真查看该学生资料:性别、年龄、年级、性格、接收学习成绩、辅导科目、签约课时、咨询报告等,掌握学生的全部情况。
档案3.如果资料不完整,如学生的生日、家庭地址没有填写的,或有错误,要强调提醒咨询师完善与修改,或自行添加调整,如果后期学生的档案依然不沟通意完整或有错误的,学管师要负有责任。
档识4.如果对学生的资料尚有疑问的,要主动找咨询师沟通交流。
尤其对咨询师的承诺,如果觉得超出后期人员的服务能力,要及早跟咨询师沟通,由咨询师向家长协调。
如果接收学生后,对承诺的服务没有表示异议,则表明认可。
1、确认全款到位后,接收档案后的 1 天之内要首次电话回访家长。
模拟2、第一次回访的目的是,向家长作自我介绍,初步建立感情和信任,以我第一第一次回们清晰、熟练的表达增加客户的信心;向家长进一步了解学生的信息;次访表达管理学生的过程中取得家长配合的期望;约定下一次打电话的时间回访和内容。
强调3、学管师回访家长之前,可请咨询师先与家长打个招呼,以免突兀,更容客户意识易接受。
打回访电话前,要和咨询师沟通交流,确定什么时候打电话方服务意识便,以及打回访电话应该注意的事项,例如家长性格、工作领域、学员家庭背景、对师资与上课时间是否有特殊要求、要求是否合理等。
4、第一印象很重要,要重视并把握好第一次沟通,沟通的效果应该是愉快的、轻松的,要突显我们的礼仪、我们的职业、敬业和专业,取得家长的信赖和认可。
班主任的工作流程学习班主任岗位职责定位:对学生在大爱进行辅导整个过程的管理者,他是负责除学科教学之外的所有事情。
班主任是学生的学习管理者,跟踪学生整个学习过程的管理工作;是学生的导师,指导学生学习;是家长的顾问,为家庭教育提供咨询;是教师的教练,协助教师进行个性化教育深层次的发展;是学生学习的设计师,规划学生某阶段学习课程;是学生的心理辅导老师,帮助学生梳理和沟通各个阶段心理上出现的问题使学生更健康快乐的成长;是学生的私人经纪人,提供给学生在大爱的最佳服务。
1)班主任的接档工作:接档要注意以下几个方面:1.对分配的学员要无条件地接受,不要挑肥捡瘦。
接档后这个孩子在大爱学习的全过程就由你负责。
2.审核课时及交款情况,(尤其是总的费用要再对应相应的年级对应的课时,辅导期限和周课时是否相对应)如出现不符和异常情况将立刻找相应的咨询师协商、处理解决、修改等;3.接档后了解孩子的情况,包括学校、年级、名次、性格、特点、孩子自身的目标、生活环境等。
4.了解孩子在这辅导的科目,辅导的频率,课时量,课时完成的时间等等。
5.由于对初期咨询中的一些情况不是很了解,要第一时间找咨询师沟通,并做好相应的记录,(比如了解家长的喜好,了解与这样的孩子沟通该注意什么方面,这样的家长最喜欢的是什么,最厌恶的是什么,知道如何把我们的弱点变为强点,如何把我们的优势最大化。
)6.特别是对孩子父母的性格特点等等,一定要了解清楚,为下面与家长的沟通做好准备。
7. 如果发现有的问题确实存在言过其实,不要从直觉上就认定自己无法做到,或是认为这是咨询师的一些承诺自己无法实现,然后就以消极的情绪去对待。
而是敢面对问题,以积极的措施去解决问题。
就算前期出现一定的失误,那么已既成事实,你就应该想尽一切办法去弥补,必须树立一种思想,那就是不要去找客观原因,只有这样,才能最大限度的发挥主观能动性。
建立档案表格:建立学生档案1.建档案袋(封皮上写明签约日期、、年级、学校、辅导科目);2.建立回访表(根据回访表上的容将学生的基本信息写到回访表上,并放到自己的文件夹中)。
2)排课工作:根据学员的性格特征、成长背景、学习情况、家长特殊要求、排课时间、辅导科目、要求、成绩等为学生选择合适的授课老师;班主任根据所了解到学生的所有信息向授课老师介绍学生的详细情况,根据学生和老师的时间制定好具体的上课时间并让老师做详细的课前备课,(如果学生提供考试卷等资料要提前给授课老师准备好),将固定好的学生上课时间排在电脑的一周课程表中,将课表一式三份,一份给老师,一份给学生家长,一份电脑存档;3)第一次前回访:1.第一回访的目的是:➢介绍自己,告知家长你的角色的作用,(告诉家长,“学习班主任”的工作容,介绍自己的身份及职责,和家长建立初步的情感);➢主动引导,从孩子的特点谈到孩子的学习,了解孩子在家的一些学习习惯,想办法与家长聊起来;➢主遇到家长最关心的问题,即是师资的配备时,要坚定一个信念,那就是我们的老师没问题。
只有在这种自信上,我们才能从容地回答家长我们是如何为她的孩子选派老师的,让家长放心;➢告知家长,从你打这个的时刻起,孩子的学习管理全由你负责,家长有什么情况可以及时与你沟通,你也会经常主动和家长一起沟通孩子的学习状况,目的只有一个,只要是对孩子学习有利的,我们会尽全力去做。
然后把自己的办公室、手机告诉家长。
➢表达管理学生的过程中取得家长配合的期望,约定下一次打的时间和容。
➢具体的告之家长学生上课的时间、地点、科目,提醒学生做好课前的准备工作以及所带的资料等注意咨询师签约时,基本都确定了第一次上课的时间。
我们的教务也是按这个去安排的,一般都是在签约后就着手开始安排上课。
因为一旦确定了第一次上课的时间,学习班主任要通知家长。
对新生来说,一旦确定了,就不好轻意更改,因为这样容易造成家长对我们的不信任。
1.当所接新生是只交了定金,而余款是上课前交清时,应注意:2.学习班主任有责任监管全款到位后才能上课;3.当所接新生余款已交清,确定第一次上课时间时应注意及时告知家长上课的时间,并告知家长孩子需要准备什么样的学习资料及一些注意事项。
4.当咨询师原约定的第一次上课时间教务安排师资出现困难时,学习班主任应注意和家长沟通时的技巧,为教务争取时间。
5.当学习班主任通知家长第一次上课的时间家长提出困难时,学习班主任要知道如何协调,如果是家长生气说与她原来的要求不符时,学习班主任一定要记住不要说这是咨询师记错的或是理解错的,认为这与你无关,而是要及时安抚家长,让家长不要着急,我们想尽一切办法去更正。
4)第一次课前接待班主任必须亲自负责学生的第一次上课的接待工作,并做好与学生的沟通,建立良好的感情,将大爱的制度给学生做简单的介绍,方便学生尽快熟悉陌生的环境,并将学生亲自介绍给相应的授课教师,如果有家长一块做简单的交流,时间不要过长以免影响学生的正常上课时间,准时引领学生上课。
其次做好家长的接待工作,根据时间做进一步的安排,“陪读教室管理制度”、“爱护公共设施条例”、以及“学员的请假调课制度”告知给学生和家长。
在学生第一次上课的时候就要将所有的管理条例等制度告诉家长和学生,以免后期出现不必要的麻烦;注意事项:1.第一次上课前一天下班前,班主任要打确认,以提醒家长学生的上课时间。
2.等待学生来上课之前,要再次熟悉学生资料,做好接待准备。
3.第一次课,要尽量与咨询师一起接待。
如果咨询师正接待其他家长,可自行接待。
4.如果是家长送学生来,可由咨询师介绍班主任,做短暂交流,进一步建立信任和感情。
然后由班主任带学生进教室,介绍给任课教师,并进行正常的上课。
5.禁止让家长听课,因为一来会影响教室秩序,二来会影响学生的听课情绪。
6.如果家长不立刻走,可根据时间和需要做进一步交流。
7. 如果几个学生同时要接待,要合理安排好,不要冷落任何一个人。
5)第一次课后的回访第一次课后回访的目的及重要性:了解学生家长的满意度,及时做好调整,第一次课后的回访非常重要,关系着退单的可能性及后期管理的稳定性,班主任要充分重视。
过程:1.第一次课结束前5分钟,班主任等在教室门外,等待学生出来,询问上课是否满意,了解对教师讲课风格、方法、效果的评价,如果家长在场,孩子不方便透露的话,可以给孩子时间考虑,务必当天给孩子或家长打个回访,了解上课情况是否满意。
2.学生走后,向任课教师了解学生上课情况,包括师生沟通情况、学生配合情况、学习意愿、学习能力、学科水平及其他前期咨询及交流中未了解到的情况等,并将所有的信息及时的写到学生的回访表中。
3.确定学生回家后,向学生家长了解学生的反馈情况,注意体察家长的态度,向家长反馈教师对学生的反映与评价,尤其是积极的方面。
如果对教师教学方式、容、风格等不满意,要对学生及家长进行适当引导,尽量不用调整教师。
回访后要将情况及时的反映给任课教师。
1.如果是对教师本人不满意,且无法调整时,要及做好更换教师的准备。
确保再次匹配能够到位,与学生的个性特点相适应,能很快得到学生的喜欢和认可。
如果是对其他方面不满,或家长直接提出退单,则了解不满的真正原因,以及做好组团挽单的准备。
注意事项:在孩子上完第一次课后在教室外等候孩子,因为孩子第一次来到校区参加学习,很多地方还很陌生,我们的关心会让孩子感受到我们对他的关注。
在询问学习情况时要客观具体,不要浮于表面,有的孩子并不知道如何去评价,我们可以提一些问题来引导孩子,掌握情况越真实越具体,就掌握了主动权与家长沟通。
及时和任课老师沟通,从任课老师的学科经验上分析孩子的学科的情况,对孩子的一些反映既要如实的反馈给任课老师,又要注意沟通的技巧,不要让任课老师产生误解。
再综合你对孩子的观察,孩子的反映、任课老师的反映,然后给家长打第一次课后的回访。
首先试探家长孩子回家后的反映,如果与自己掌握的情况出入不大时,就根据你自己总结的情况和家长进行沟通,如果出现一定的误差时,要学会以不变应万变,化解家长的担心,从孩子会存在一定的不适应开始,给家长逐一解释,让家长相信通过老师与孩子的接触,老师一定会改变第一次课的模式,让孩子接受的。
如果真的出现问题,我们会主动给孩子更换老师,不会让家长失望的。
6)定期回访:每周对学生、家长、教师至少回访一次,并及时将回访的情况落实到回访表中。
l、面访:每次课后,向授课老师了解学生上课情况。
向学生了解教师教学情况及接受情况。
了解学生非智力方面情况。
如在校的交往情况、在家的生活习惯等。
2、回访:将从学生和老师及其他处了解到的情况,及时与学生和家长进行沟通。
以鼓励和指导为主,并积极听取家长的意见。
注意事项:1.回访频率可根据学生情况分类,学生比较稳定者,可少做回访;学生不太稳定者,可多做回访,多进行交流。
2.如果这个孩子一周只来一次上课,回访应以一周一次比较好。
因为孩子一周了才到这一次,那么这一次课就该总结一周孩子的学习。
我们的老师在上课过程中会不会发现这样多的课程在两小时解决孩子的收效到底有多大?这样既可以把一定的风险告知家长,不要让家长想当然的认为两小时就一定能解决孩子的问题,如果时机成熟还可以会加课时做铺垫,如果实在加不了,也可以让家长一定程度降低失望值。
3.对一周来上几次课或是一周几乎都在这自习的孩子,如果家长会到校区来接孩子的要抓住机会在家长来时与家长见面沟通,如果不来接孩子的,要尽可能每周回访一到二次,因为孩子几乎课余时间都在这,而我们的在心一旦少了,家长很容易因为一次成绩不理想而拿这大做文章,说孩子每天在这我们还发现不了问题,如何体现我们的个性化?4.我们拿起或与家长见面时能做到把孩子的近期学习情况向家长汇报,孩子的一些行为习性告知家长,与家长沟通如何协助调整孩子的学习状态等,这些就是有效回访。
也就是当你的回访不是只局限于通知家长,而是每打一次回访就能完成一个目的解决一次问题,这就是有效回访。
5.每一次回访要及时写到学生的回访表中。
对异常情况要及时向相关部门反映及向部门主管反映汇报,对学生家长提出的合理要求,及时给予满足。
8)制定“学生学习方案”:根据学生情况,在每个科目上完两次课后由相应的授课老师制定有针对性的个性化“分析报告和辅导教案”,交给学生家长一份,另一份由学生家长签字带回存档。
根据每个学生的实际情况按阶段让各科的授课老师写详细的阶段性总结、月总结,一式两份并存档。
9)作业:1、布置:下课后提醒学生回家或在这里完成作业,按照每个学生的具体情况向家长反映。
2、检查:下一次上课前,如果时间充裕的话,让授课老师提前检查上一次课布值得作业,时间不充裕的话,让授课老师抽出5分钟左右的时间检查作业完成情况,但是时间不能过长,以免影响正常上课的时间。
3、反映:及时向家长反映学生作业完成情况,如不完成作业,质量不高,更要根据实际情况进行反映和指导,并提醒家长监督。