2017~2019年经济类联考《396经济类联考综合能力》真题及详解【圣才出品】
- 格式:pdf
- 大小:1.58 MB
- 文档页数:97
第四章论证第一节论证的含义、类型与功能一、论证的含义论证就是用一个(或一些)真实命题确定另一命题真实性的思维过程。
在实际工作和科学研究中,在认识的各种场合,经常需要确定某一命题的真实性,为此,人们引用某个(或某些)真实命题作为根据,从这个(或这些)命题中推出所要确定的命题的真实性,这就是论证。
1.论证的三个层面(1)作为结果的论证:论证是指一个命题真取决于其他命题真的命题序列,其中,其真取决于其他命题真的命题被称为结论,其他命题都被作为前提。
(2)作为程序的论证:论证是指论证者企图在批判性讨论基础上用一组陈述的可接受性让目标听众承认另一特定陈述的可接受性的言语交际行为,其中,企图让目标听众接受的陈述被称为主张,用来支持主张的陈述被称为理由。
(3)作为过程的论证:论证是指论证者理性地说服目标听众接受其主张的过程。
2.论证的组成论证是由三个部分组成的:(1)论题,是指通过论证要确定其真实性的命题。
论题可以是科学上已被证明的命题,这类论证在于通过论证使读者或听众确信论题的真实性;也可以是科学上尚待证明的命题,这类论证在于探求论题的真实性。
论题是通过论证确定其真实性的命题,而不应是确知为假的命题。
一个假命题是无论如何不可能确定其真实性的。
只有那些蓄意骗人的人才会把确知为假的命题作为论题。
(2)论据,是指被引用来作为论题真实性的根据的命题。
在一个论证中,论题只有一个,论据可以有许多个。
论据有两类:①真实性明显的命题,是指那些无需为它们提供论据即被人们承认其真实性的命题。
真实性明显的命题作为论据不必再为它提供论据。
②非真实性明显的命题,是指在论证中必须进一步为它们提供论据(后者称为第二层论据)的命题。
如果这些论据的论据仍然不是真实性明显的命题,则对这些论据的论据仍应提供论据(后者称为第三层论据)……直到最后一层论据为真实性明显的命题为止。
在论证中凡本身不再带有论据的论据叫基本论据,凡本身带有论据的论据叫非基本论据。
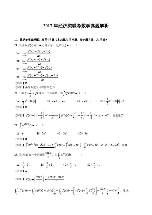
2017年经济类考研联考-综合真题及详解一、逻辑推理:第1~20题,每小题2分,共40分。
下面每题给出的A、B、C、D、E 五个选项中,只有一个选项是符合试题要求的。
10.佛江市的郊区平均每个家庭拥有2.4部小汽车,因而郊区的居民出行几乎不做公交车。
因此,郊区的市政几乎不可能从享受补贴的服务于郊区的公交系统中受益。
以下哪项如果为真,最能质疑上述结论?A.佛江市内的房地产税率比郊区的要高。
B.去年郊区旨在增加公交线路补贴的市政议案以微小差距被否决了。
C.郊区许多商店之所以能吸引到足够的雇员正式因为有享受市政补贴的公交系统可用。
D.公交车在上座率少于35%时每英里乘客产生的污染超过私家车。
E.如果公交车乘客数量下降,明年郊区市政大多数投票者都不支持继续补贴公交系统。
【参考答案】C【考点:削弱题型】【解析】题干的前提:郊区的居民有小汽车且几乎不做公交车。
题干的结论:郊区的市政不能从公交系统收益。
郊区既有郊区的居民,也有非郊区的居民。
题干忽视了郊区的非郊区居民对公交的利用,C选项正好指出了非郊区居民需要利用公交系统。
对论证起到了削弱作用。
综上所述,C选项为正确答案。
11-12题基于以下题干:S这个国家的自杀率近年来增长非常明显,这一点有以下事实为证:自从几种非处方安眠药被批准投入市场,仅由过量服用这些药物导致的死亡率几乎翻了一倍。
然而,在此期间,一些特定类别的自杀并没有增加。
虽然老年人自杀增长了70%,但是青少年的自杀只占这个国家全部自杀的30%,这比1995年---那时青少年自杀占这个国家全部自杀的65%——有显著下降。
11.以下哪项指出了上述论证最主要的漏洞?A.它忽视了老年与青少年之外的人群自杀的可能性。
B.它想当然地认为,非处方安眠药准入市场对两种不同人群有相同的效果。
C.它假设青少年自杀率下降必然意味着青少年自杀人数下降。
D.它忽视了S国死亡总人数自1995年以来已经增加了。
E.它依赖与其结论相矛盾的证据。
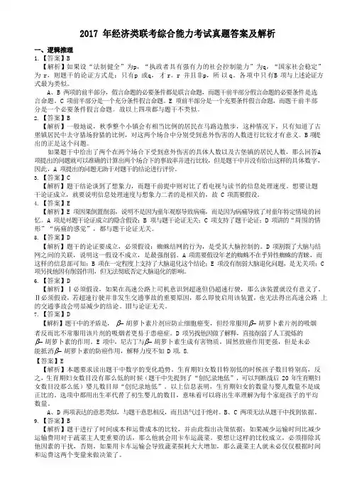
2017 年经济类联考综合能力考试真题答案及解析一、逻辑推理1.【答案】B【解析】如果设“法制健全”为p,“执政者具有强有力的社会控制能力”为q,“国家社会稳定”为r,则题干的论证方式是:只有p 或q,才r。
r 并且非p,所以q。
各项中只有B 项与上述论证方式最为类似。
A、B 两项的前半部分,假言命题的必要条件都是联言命题,而题干前半部分假言命题的必要条件是选言命题。
C 项前半部分是一个充分条件假言命题。
E 项前半部分是一个充要条件假言命题,而题干前半部分是一个必要条件假言命题。
故以上四项都与题干不类似。
2.【答案】B【解析】一般地说,秋季整个小镇会有相当比例的居民在马路边散步,这种情况下,只有知道了古堡镇居民中去守猎场狩猎的比例,对这两个场合中分别受到意外伤害的人数进行比较才有意义。
B 项提出的正是这个问题。
如果题干中给出了两个在两个场合下受到意外伤害的具体人数以及古堡镇的居民人数,那么回答A 项提出的问题就可以准确的计算出两个场合下的事故率并进行比较,但是题干中并没有给出这样的具体数字,因此,A 项提出的问题无助于对题干的结论进行评价。
3.【答案】C【解析】题干结论谈到了想象力,而题干前提中则对比了看电视与读书的信息处理速度。
想要让题干论证成立,就要说明信息处理速度与想象力二者的是相关的,故 C 项需要假设。
4.【答案】E【解析】E 项因果倒置削弱,说明不是因为童年观察导致病痛,而是因为病痛导致了对童年特定情境的回忆。
A 项是对题干论证成立的隐含假设;B 项与题干论证无关;C 项支持了题干论证;D 项讲的“周围的情形”“病痛的感觉”,都与题干论证无关。
5.【答案】D【解析】题干的论证要成立,必须假设:蜘蛛结网的行为,是受其大脑控制的。
D 项割裂了大脑与结网之间的关联,说明这一假设不成立,是最强削弱。
A 项需要假设年老的蜘蛛不在乎异性蜘蛛的青睐,而这样的信息部可知;B 项在一定程度上支持了大脑退化这个结论;E 项没有削弱大脑退化问题,是无关项;C 项另找他因有削弱作用,但无法彻底否定大脑退化的影响。
经济类联考《396经济类联考综合能力》典型常考习题-逻辑部分(第八~十一章)【圣才出品】第八章逻辑错误第一节逻辑错误逻辑错误题型通常出现的逻辑错误有偷换概念(或混淆概念)、偷换论题(或转移论题)、以偏概全、自相矛盾、循环论证、诉诸权力、诉诸人身、诉诸权威、诉诸无知、诉诸怜悯、诉诸众人、人身攻击、语义错误、合成的错误、分解的错误、非黑即白、轻率概括等。
逻辑错误的主要问法有:“以上的陈述犯了下列哪些逻辑错误?”;“下列哪项最为恰当地指出了上述推理的逻辑错误?”1.除非调查,否则就没有发言权。
以下各项都符合题干的断定,除了:()[2008年GRK真题]A.如果调查,就一定有发言权B.只有调查,才有发言权C.没有调查,就没有发言权D.如果有发言权,则一定作过调查E.或者调查,或者没有发言权【答案】A【解析】题干中,“除非调查,否则就没有发言权”表明“调查”是“有发言权”的必要条件,A项,“如果调查,就一定有发言权”表明“调查”是“有发言权”的充分条件,逻辑顺序颠倒。
2.一项时间跨度为半个世纪的专项调查研究得出肯定结论:饮用常规量的咖啡对人的心脏无害。
因此,咖啡的饮用者完全可以放心地享用,只要不过量。
以下哪项最为恰当地指出了上述论证的漏洞?()[2007年MBA真题]A.咖啡的常规饮用量可能因人而异B.心脏健康不等同于身体健康C.咖啡饮用者可能在喝咖啡时吃对心脏有害的食物D.喝茶,特别是喝绿茶比喝咖啡有利于心脏的保健E.有的人从不喝咖啡但心脏仍然健康【答案】B【解析】题干中的结论为:咖啡的饮用者完全可以放心地享用,只要不过量。
咖啡可以放心享用的前提是其不会影响身体健康,而题干中的调查研究只得出关于对心脏无害的结论,这里犯了“以偏概全”的逻辑错误,因此B项为正确答案。
3.我最爱阅读外国文学作品,英国的、法国的、古典的,我都爱读。
上述陈列在逻辑上犯了哪项错误?()[1997年MBA真题]A.划分外国文学作品的标准混乱,前者是按国别划分的,后者是按时代划分的B.外国文学作品,没有分是诗歌、小说还是戏剧的C.没有说最喜好什么D.没有说是外文原版还是翻译本E.在“古典的”后面,没有紧接着指出“现代的”【答案】A【解析】题干中,前提是“阅读外国文学作品”,接着应是对文学作品进行国别分类,才符合分类标准,显然题干“古典的”混淆了分类标准。
经济类联考写作试题详解及范文(一)一、论证有效性分析:分析下述论证中存在的缺陷和漏洞,选择若干要点,写一篇600字左右的文章,对该论证的有效性进行分析和评述。
如果你要从股市中赚钱,就必须低价买进股票,高价卖出股票,这是人人都明白的基本道理,但是,问题的关键在于如何判断股价的高低。
只有正确地判断股价的高低,上述的基本道理才有意义,否则就毫无实用价值。
股价的高低是一个相对的概念,中有通过比较才能显现。
一般来说,要正确判断某一股票的价格高低,唯一的途径就是看它的历史表现,但是,有人在判断当某一股价的高低时,不注重股票的历史表现,而只注重股票今后的走势,这是一种危险的行为,因为股票的历史表现是一种客观事实,客观事实具有无可争辩的确定性:股票的今后走势只是一种主观预测,主观预测具有极大的不确定性。
我们怎么可以只凭主观预测而不顾客观事实呢?再说,股价的未来走势充满各种变数,他的涨和跌不是必然的,而是或然的,我们只能借助概率进行预测,假如宏观经济,市场态势和个股的表现均好,它的上涨概率就大;加入宏观经济•市场态势和个股的表现不好,它的上涨概率就小,假如宏观经济,市场态势和个股的表现不想一致,他的上涨概率就需要酌情而定,由此可见,要从股市获取利益,第一是要掌握股价涨跌的概率,第二还是要握股价涨跌的概率。
第三也就是握股价涨跌的概率,掌握了股价涨跌的概率,你就能赚钱,否则,就会赔钱。
(论证有效性分析的一般要点是:概念特别是核心概念的界定和使用是否准确并前后一致,有无各种明显的逻辑错误,该论证的论据是否支持结论,论据成立的条件是否充分等。
要注意分析的内容深度、逻辑结构和语言表达。
)【试题详解】1.文中认为“判断某一股价高低,唯一的途径就是看它的历史表现。
如果不注重股票的历史表现,而只注重今后的走势,是一种很危险的行为”。
这个观点有失偏颇,判断股票价格的因素有很多,历史表现只是其中一个方面。
2.混淆概念。
材料中把股票的“历史表现”偷换成“客观事实”,把股票的“今后走势”偷换成“主观预测”。
第四章解释解释题型的特征是,题干给出一段关于某些事实或现象的客观描述,要求从备选项中选出能对这些事实、现象、结果或矛盾做出合理的解释的选项。
解释题型的典型问法是:“以下哪项断定如果为真,最有助于解释上述现象?”;“下列哪项如果为真,能最好地解释上述明显的差异?”;“以下哪项如果为真,最有助于解释出现上述结果的原因?”;“除了下列哪项外,其他各项均有助于解释上述现象?”解释题型考查的重点不是逻辑推理的特点,而是一种常识性思维,找到一个常识性的选项来解释题干中的现象或矛盾。
第一节解释现象解释现象题型是指给出一段关于某些事实或现象的客观描述,要求从备选项中找到一个能解释事实或现象发生的原因的选项,在解题时,要抓住需解释的对象,一般应先明确解释的概念,并用之来寻找选项。
1.新疆的哈萨克人用经过训练的金雕在草原上长途追击野狼。
某研究小组为研究金雕的飞行方向和判断野狼群的活动范围,将无线电传导器放置在一只金雕身上进行追踪。
野狼为了觅食,其活动范围通常很广,因此,金雕追击野狼的飞行范围通常也很大。
然后两周以来,无线电传导器不断传回的信号显示,金雕仅在放飞地3公里范围内飞行。
以下哪项如果为真,最有助于解释上述金雕的行为?()[2007年MBA真题] A.金雕的放飞地周边重峦叠嶂险峻异常B.金雕的放飞地2公里范围内有一牧羊草场,成为狼群袭击的目标C.由于受训金雕的捕杀,放飞地广阔草原的野狼几乎灭绝了D.无线电传导器信号仅能在有限的范围内传导E.无线电传导器的安放并未削弱金雕的飞行能力【答案】B【解析】B项“金雕的放飞地2公里范围内有一牧羊草场,成为狼群袭击的目标”说明狼群多围绕在羊群周围活动,以获取食物,从而解释了狼群在放飞地3公里内活动,有助于解释题干中所述的金雕的行为。
ACDE四项均忽略了金雕的行为与狼群的行为间的关系,故解释力较弱。
2.1970年,U国汽车保险业的赔付总额中,只有10%用于赔付汽车事故造成的人身伤害。
第二章判断第一节判断的定义和分类一、判断的定义判断是对思维对象有所肯定或有所否定的一种思维形式。
二、判断的分类1.直言判断直言判断是指断定事物具有或不具有某种性质的简单判断,也称为性质判断。
直言判断一般分为下面四种类型:(1)特称肯定判断。
(2)特称否定判断。
(3)全称肯定判断。
(4)全称否定判断。
2.联言判断联言判断是断定几种事物情况共存的判断。
3.选言判断选言判断是断定在几种可能情况下,至少有一种情况存在的判断。
又分为相容选言判断和不相容选言判断。
4.假言判断假言判断是反映事物之间条件关系的复合判断。
在假言判断中表示条件的判断称为前件,表示结果的判断称为后件。
假言判断又分为充分条件假言判断、必要条件假言判断和充分必要条件假言判断。
5.负判断负判断是通过否定某个判断所得的判断。
负判断是由原判断加上否定联结词“并非”而形成的复合判断。
原判断用“P”表示,负判断则是“并非P”。
由此决定了负判断与原判断成对立关系。
负判断的真假,与原判断的真假有密切关系。
原判断“P”真,则负判断“并非P”就假;原判断“P”假,则负判断“并非P”就真。
6.模态判断模态判断是指一切包含有模态词的判断。
根据断定程度上的不同,可以把判断分为:(1)实然判断实然判断断定某一对象实际上有(或没有)某种属性,是说明一种客观事实的判断。
(2)必然判断必然判断断定某一对象必然有(或不可能有)某种属性,是说明事物发展的必然性的判断。
它反映着人们对客观事物的深刻的规律性的认识。
(3)或然判断或然判断断定某一对象可能有(或可能没有)某种属性,是表示一种可能性的判断。
第二节直言命题一、直言命题概述直言命题可分为四种类型:全称肯定命题(A命题)、全称否定命题(E命题)、特称肯定命题(I命题)和特称否定命题(O命题)。
1.直言命题的定义直言命题是反映两类对象之间的关系,因此又被称为范畴命题。
标准形式的直言命题是指断定两类对象之间关系的陈述命题。
它有两层含义:(1)必须是一个陈述命题或陈述句。
2019年全国硕士研究生招生考试经济类联考综合能力试题及详解一、逻辑推理(本大题共20小题,每小题2分,共40分。
单选题)1.联欢晚会上,小李表演了一段京剧,老张夸奖道:“小李京剧表演的那么好,他一定是个北方人”。
以下哪项是老张的话不包含的意思?()A.不是北方人,京剧不可能唱的那么好B.只有京剧唱的好,才是北方人C.只要京剧唱的像小李那样好,就是北方人D.除非小李是北方人,否则京剧不可能唱的那么好E.只有小李是北方人,京剧才能唱的那么好【答案】B【解析】对于“假言命题推理”,若题干给定充分条件假言命题“如果P那么Q”或必要条件假言命题“只有Q才P”,则遵循“肯P必肯Q,否Q必否P,否P、肯Q结论不确定”的规则。
题干信息表明“京剧表演的好是北方人的充分条件”,即“京剧表演的好”是P,“北方人”是Q,B项肯Q,结论不确定。
2.如今这几年参加注册会计师考试的人越来越多了,可以这样讲,所有想从事会计工作的人都想要获得注册会计师证书。
小朱也想获得注册会计师书,所以,小朱一定是想从事会计工作了。
以下哪项如果为真,最能加强上述论证?()A.目前越来越多的从事会计工作的人具有了注册会计师证书B.不想获得注册会计师证书,就不是一个好的会计工作者C.只有获得注册会计师证书的人,才有资格从事会计工作D.只有想从事会计工作的人,才想获得注册会计师证书E.想要获得注册会计师证书,一定要对会计理论非常热悉【答案】D【解析】题干的意思是:所有想从事会计工作的人都想获得注册会计师证书,小朱想获得注册会计师证书,因此,小朱想从事会计工作。
但实际上,条件不是必然能推出结论。
D 项,只有想从事会计工作的人,才想获得注册会计师证书,说明,想获得注册会计师证书,必然是想从事会计师工作。
3.或者今年业绩超常,或者满30年公司工龄,均可获今年的特殊津贴。
黄先生得到了今年的特殊津贴,但他只在公司供职10年,说明黄先生今年业绩超常。
以下哪项和题干的论证方式最类似?()A.娴熟的技术或者足够的时间(超过一个月)是完成一件工艺品的必要条件。
第三部分写作部分第一章论证有效性分析典型题一分析下面的论证在概念、论证方法、论据及结论等方面的有效性。
600字左右。
(论证有效性分析的一般要点是:概念特别是核心概念的界定和使用是否准确并前后一致,有无各种明显的逻辑错误,该论证的论据是否支持结论,论据成立的条件是否充分等。
要注意分析的内容深度、逻辑结构和语言表达。
)科学家在一个孤岛上的猴群中做了一个实验。
将一种新口味的糖让猴群中地位最低的猴子品尝,等它认可之后再让猴群其它成员品尝,花了大约20天左右,整个猴群才接受了这种糖。
将另一种新口味的糖让猴群中地位最高的猴王品尝,等它认可后再让猴群其他成员品尝。
两天,整个猴群就都接受了该种糖。
看来,猴群中存在着权威,而权威对于新鲜事物的态度直接影响群体接受新鲜事物的进程。
市场营销也是如此,如果希望推动人们接受某种新商品,应当首先影响引领时尚的文化明星,如果位于时尚高端的消费者对于某种新商品不接受,该商品一定会遭遇失败。
这个实验对于企业组织的变革也有指导意义。
如果希望变革能够迅速取得成功,应当自上而下展开,这样做遭遇的阻力较小,容易得到组织成员的支持。
当然,猴群乐于接受糖这种好吃的东西,如果给猴王品尝苦涩的黄连,即使猴王希望其它猴子接受,猴群也不会干。
因此,如果组织变革使某些组织成员吃尽苦头,组织领导者再努力也只能以失败而告终。
【逻辑错误分析】(1)仅仅通过一个简单的猴群实验就说明猴群中存在的权威对猴群接受新鲜事物的进程有影响,此种做法太过草率,若实验用的不是糖而是黄连,那结果又会怎样?(2)将孤岛猴群实验与市场营销相提并论,有类比不当之嫌。
首先二者的前提条件不同,没有可比性。
猴群生活在孤岛上,与外界隔绝,无法接收到其他信息,其判断力受到限制;而在市场营销中,广大消费者身处社会,无时无刻不被各种市场信息所影响。
其次猴群与人群相比缺乏主观能动性,猴群接受新事物主要从其本能需求出发,而人类接受某种新产品会经过深思熟虑再下决定。
2017 年396 经济类联考综合逻辑考研真题感谢凯程考研李老师对本文做出的重要贡献喜报:刚刚考完研究生,凯程的电话瞬间就变成了热线,同学们纷纷打来电话报喜,说自己在考场上遇到的题目,大多数都是在凯程集训营训练的同类型题目,集训营扎实的学习,对自己考试非常有帮助。
在这里,凯程的每一位老师都特别高兴,下面,我们把专业课真题公布出来,供2018 考研的同学们使用。
凯程也开设有2018 考研集训营、全年特录班、暑期集训营、百日集训营、冲刺集训营、飞翔标准班、飞翔集训营,复试辅导班,欢迎报下面凯程老师把专业的真题全面展示给大家,供大家估分使用,以及用,本试题2018 年考研的同学使凯程首发!一、逻辑推理(本大题共2 小题,每小题2 分,共40 分。
下面每题所给出的五个选项中,只有一项是符合试题要求的。
)1.法制的健全或者执政者强有力的社会控制能力,是维持一个国家社会稳定的必不可少的条件。
Y国社会稳定但法制尚不健全。
因此,Y国的执政者具有强有力的社会控制能力。
以下哪项论证方式,和题干的最为类似?A•—个影视作品,要想有高的收视率或票房价值,作品本身的质量和必要的包装宣传缺一不可。
电影《青楼月》上映以来,票房价值不佳,但实际上质量堪称上乘,因此,看来他缺少必要的广告宣传和媒介炒作。
B.必须有超常业绩或者30年以上服务于本公司的工龄雇员,才有资格获得x公司本年度的特殊紧贴,黄先生获得了本年度的特殊津贴但在本公司仅供职 5 年,因此他一定有超常业绩。
C.如果既经营无方又铺张浪费,则一个企业将严重亏损。
Z公司虽然经营无方但并没有严重亏损,这说明它至少没有铺张浪费。
D.—个罪犯要实施犯罪,必须既有作案动机,又有作案时间。
在某案中,W先生有作案动机但无作案时间。
因此,W 先生不是该案的作案者。
E•—个论证不能成立,但且仅当,或者它的论据虚假,或者它的推理错误。
J女士在科学年会上关于她的发现之科学价值的论证尽管逻辑严密,推理无误,但还是被认定不能成立。
拿走不谢!2019考研经济联考396真题及解析2019年全国硕士研究生入学统-考试经济类联考综合能力(396)一、逻辑推理:第1-20题(本大题共20小题,每题2分,共40分:5选1,多选为错)1.联欢晚会上,小李表演了一段京剧,老张夸奖道:“小李京剧表演的那么好,他一定是个北方人”。
以下哪项是老张的话不包含的意思?A.不是北方人,京剧不可能唱的那么好。
B.只有京剧唱的好,才是北方人。
C.只要京剧唱的像小李那样好,就是北方人。
D.除非小李是北方人,否则京剧不可能唱的那么好。
E.只有小李是北方人,京剧才能唱的那么好。
[答案B]只有京剧唱得好,才是北方人[解析]考点:假言命题P、Q位推理,题干信息表明“京剧表演的好是北方人的充分条件”,即“京剧表演的好”是P位,“北方人”是Q位,B项肯Q结论不确定。
2.如今这几年参加注册会计师考试的人越来越多了,可以这样讲,所有想从事会计工作的人都想要获得注册会计师证书。
小朱也想获得注册会计师证书,所以,小朱一定是想从事会计工作了。
以下哪项如果为真,最能加强上述论证?A.目前越来越多的从事会计工作的人具有了注册会计师证书。
B.不想获得注册会计师证书,就不是一个好的会计工作者。
C.只有获得注册会计师证书的人,才有资格从事会计工作。
D.只有想从事会计工作的人,才想获得注册会计师证书。
E.想要获得注册会计师证书,一定要对会计理论非常熟悉。
[答案D]只有想从事会计工作的人,才想获得注册会计师证书。
[解析]考点:支持-搭桥题干的意思是:所有从事会计工作的人都想获得注册会计师证书,小朱想获得注册会计师证书,因此,小朱想从事会计工作。
但实际上,条件不是必然能推出结论。
D项,只有想从事会计工作的人,才想获得注册会计师证书,说明,想获得注册会计师证书,必然是想从事会计师工作。
故选D。
3.或者今年业绩超常,或者满30年公司工龄,均可获今年的特殊津贴。
黄先生得到了今年的特殊津贴,但他只在公司供职10年,说明黄先生今年业绩超常。
考研396经济类联考综合真题答案解析一、逻辑推理:第1-20小题,每小题2分,共40分。
下列每题给出的A、B、C、D、E五个选项中,只有一项符合试题要求。
1.一个有效三段论的小项在结论中不周延,除非它在前提中周延。
以下哪项与上述断定含义相同?A. 如果一个有效三段论的小项在前提中周延,那么它在结论中也周延。
B. 如果一个有效三段论的小项在前提中不周延,那么它在结论中周延。
C.如果一个有效三段论的小项在结论中不周延,那么它在前提中也周延。
D.如果一个有效三段论的小项在结论中周延,那么它在前提中周延。
E.如果一个有效三段论的小项在结论中不周延,那么它在前提中也不周延。
【参考答案】D【考查知识点】假言命题的等价转换非P,除非Q2.美国人汤姆最近发明了永动机。
如果上述断定为真,则以下哪项一定为真?A. 由于永动机违反科学原理,上述断定不可能为真。
B. 所有的美国人都没有发明永动机。
C.有的美国人没有发明永动机。
D.有的美国人发明了永动机。
E.发明永动机的只有美国人。
【参考答案】D【考查知识点】性质命题对当关系3. 甲:今天早上我开车去上班时,被一警察拦住,他给我开了超速处罚单。
当时在我周围有许多其他的车开得和我的车一样快,所以很明显那个警察不公正地对待我。
乙:你没有被不公正地对待。
因为很明显那个警察不能拦住所有的超速的司机。
在那个时间、那个地点所有超速的人被拦住的可能性都是一样的。
下面哪一条原则如果正确,会最有助于证明乙的立场是合理的?A.如果在某一特定场合,所有那些违反同一交通规则的人因违反它而受到惩罚的可能性都是一样的,那么这些人中不管是谁那时受到了惩罚,法律对他来说都是公平的。
B.隶属于交通法的处罚不应该作为对违法的惩罚,而应作为对危险驾车的威慑而存在。
C.隶属于交通法的处罚应仅对所有违反那些法律的人实施惩罚,并且仅对那些人实施。
D.根本不实施交通法要比仅在它适用的人中的一些人身上实施更公平一些。
2017年经济类考研联考-综合真题及详解感谢xx考研xx对本文做出的重要贡献喜报:刚刚考完研究生,凯程的电话瞬间就变成了热线,同学们纷纷打来电话报喜,说自己在考场上遇到的题目,大多数都是在凯程集训营训练的同类型题目,集训营扎实的学习,对自己考试非常有帮助。
在这里,凯程的每一位老师都特别高兴,下面,我们把专业课真题公布出来,供2018考研的同学们使用。
凯程也开设有2018考研集训营、全年特录班、暑期集训营、百日集训营、冲刺集训营、飞翔标准班、飞翔集训营,复试辅导班,欢迎报名。
一、逻辑推理:第1~20题,每小题2分,共40分。
下面每题给出的A、B、C、D、E五个选项中,只有一个选项是符合试题要求的。
10.佛江市的郊区平均每个家庭拥有2.4部小汽车,因而郊区的居民出行几乎不做公交车。
因此,郊区的市政几乎不可能从享受补贴的服务于郊区的公交系统中受益。
以下哪项如果为真,最能质疑上述结论?A.xx市内的房地产税率比郊区的要高。
B.去年郊区旨在增加公交线路补贴的市政议案以微小差距被否决了。
C.郊区许多商店之所以能吸引到足够的雇员正式因为有享受市政补贴的公交系统可用。
D.公交车在上座率少于35%时每英里乘客产生的污染超过私家车。
E.如果公交车乘客数量下降,明年郊区市政大多数投票者都不支持继续补贴公交系统。
【考点:削弱题型】【解析】题干的前提:郊区的居民有小汽车且几乎不做公交车。
题干的结论:郊区的市政不能从公交系统收益。
郊区既有郊区的居民,也有非郊区的居民。
题干忽视了郊区的非郊区居民对公交的利用,C选项正好指出了非郊区居民需要利用公交系统。
对论证起到了削弱作用。
综上所述,C选项为正确答案。
11-12题基于以下题干:S这个国家的自杀率近年来增长非常明显,这一点有以下事实为证:自从几种非处方安眠药被批准投入市场,仅由过量服用这些药物导致的死亡率几乎翻了一倍。
然而,在此期间,一些特定类别的自杀并没有增加。
虽然老年人自杀增长了70%,但是青少年的自杀只占这个国家全部自杀的30%,这比1995年---那时青少年自杀占这个国家全部自杀的65%——有显著下降。