酒吧小蜜蜂制度
- 格式:doc
- 大小:587.00 KB
- 文档页数:3
酒吧员工的规章制度
1. 工作时间。
每位员工需严格遵守工作时间,按时到岗,不得迟到早退。
工作时间内不得私自离开工作岗位,如有特殊情况需请假,需提前向上级领导请假并得到批准。
2. 仪容仪表。
每位员工需保持整洁的仪容仪表,不得穿着不得体的服装或佩戴过多的饰品。
女性员工需化淡妆,男性员工需保持清爽的形象。
3. 服务态度。
每位员工需对顾客保持礼貌和热情的态度,不得对顾客发脾气或不耐烦。
在处理投诉或纠纷时,需冷静客观,不得情绪化或使用粗鲁的语言。
4. 酒水管理。
员工需严格遵守酒水管理规定,不得私自饮酒或向顾客兜售酒水。
在服务过程中需确保酒水的质量和数量,不得浪费或滥用酒水。
5. 安全卫生。
员工需遵守安全卫生规定,不得在工作场所吸烟或饮酒。
在工作过程中需保持工作区域的清洁和整洁,确保顾客和员工的安全。
6. 保密规定。
员工需严格保守公司和顾客的隐私信息,不得私自泄露或使用这些信息谋取私利。
7. 处罚措施。
对于违反规章制度的员工,将视情节轻重给予相应的处罚,包括扣发工资、停职甚至解雇。
以上规章制度为酒吧员工必须遵守的基本规定,希望每位员工能够严格遵守,共同营造一个良好的工作环境和服务氛围。
小蜜蜂拓客制度
一、团队架构
外拓经理:
策划负责:
小蜜蜂:10人(派单公司)
二、考勤制度
1、工作时间:上午8:30-11:30,下午14:30-18:30
2、小蜜蜂需在指定时间在指定地点集中签到,每天上午8:30统一签到,并领取当日
所需物料;下午18:30在制定地点统一签退下班。
3、每天需按时集合签到,迟到10分钟内罚款10元,超过10分钟按照旷工半天计算。
工作时间内万科策划抽查发现自由散漫者,当日工资减半,二次发现扣除当天工资且直接开除。
三、工作内容
1.小蜜蜂分为2个小组,由派单公司组长对两队人员进行带领管控。
同时需完成每天
的任务要求。
2.每天早会下达任务,晚会成果总结。
3.所有派单人员面对客户时需面带微笑,并用敬语:如:你好,太原万科城项目,了解
一下。
带客小组周一到周五需完成10组/天带客,周六日20组/天带客。
派单小组需完成300份/人/天单页派送任务。
4.工作时间内由两名外拓专员对小蜜蜂进行监控,各小组分别选拔一名组长,小组之间相互监督。
四、奖惩方案
1.带客奖惩:有效奖励客户40元/组,无效客户奖励10元/组。
小组未完成当日带客任务,将最后两名调换到派单小组。
2.派单奖惩:完成300份单页派送,连续两天表现优异者可调换到带客小组。
发现单页乱扔、插楼插车不到位者小组人均罚款10元/次,罚得款项作为发现问题小组奖励金。
发现恶性行为(如恶意将批量单页扔到垃圾箱)直接辞退,当日工资罚没。
酒吧10项规章制度怎么写一、遵守法律法规所有员工和顾客必须遵守国家法律法规,不得从事违法犯罪活动。
禁止在酒吧内吸烟、赌博,不得携带武器和毒品。
对于违法行为,一经查实将立即报警处理。
二、保障安全酒吧内要保持消防通道畅通,安全出口明显标识,定期进行消防演练。
遇到火灾、地震等突发情况,员工必须冷静应对,安全撤离顾客。
三、酗酒禁止严禁酗酒、酒后驾车和酗酒滋事等行为。
员工应当注意疏导烂醉的顾客,不得为其提供过量酒水。
如有酗酒行为,将立即劝阻并报告上级领导。
四、服从管理员工必须服从酒吧管理层的安排和指挥,不得擅自调休、迟到早退。
员工上班期间需着酒吧规定的工作服装,保持形象整洁。
五、客人服务员工要热情周到地接待客人、为客人提供优质的服务。
遇到顾客投诉或纠纷,应当冷静处理,不得与顾客发生争执。
六、卫生清洁酒吧环境要保持整洁卫生,保持地面、桌椅的清洁。
酒吧设施设备定期进行消毒消毒,确保顾客的健康。
七、资料记录员工要认真履行记录工作,如客人就餐、点酒水等记录清楚。
对于账目和财务资料要做到明细清晰,确保财务的安全。
八、文明用语酒吧员工与客人交流要用文明用语,不能使用粗鲁或侮辱性语言。
对于冲突不断的客人,要用温和的语气劝阻,维护酒吧的和谐氛围。
九、保护隐私员工要保护客人的隐私,不得随意泄露客人的个人信息。
不能私自携带、传播客人的照片、录音等资料,严格遵守保密规定。
十、学习提升酒吧员工要不断学习、提升自己的服务水平和专业技能。
定期组织员工参加培训、考核,提高员工的综合素质和服务水平。
以上是酒吧十项规章制度,希望员工和顾客都能遵守,共同维护好一个和谐、安全、友好的酒吧环墶。
商务部人员(小蜜蜂)操作方案一、按时间段的互动操作:1、早场:针对20:00时到10:00时这一期间客人比较少的情况,商务部人员主要在场内扮演客人增加人气。
可2人、3人或者1人一组分坐几张台(位置应根据酒吧布局来定,通常酒吧入口处一桌,四周及中央各一桌),台面上放置果盘、公司过期存酒(洋酒)或者鸡尾酒。
注意事项:A、为了达到逼真的效果,商务部人员在场内充场时也应同客人一样点单、付款、娱乐(可玩色盅、美女拳等其他互动游戏)。
B、早场时不要去搭讪你旁边的男士,即使旁边的男士耐不住寂寞找你聊天你也应该适可而止,注意保持神秘感。
C、不要同场内管理人员之间有过多的接触,不要给别人感觉到你和场内工作人员很熟,商务部负责人给你临时下达工作任务除外。
D、从随身精美的小包里拿出一支烟点上(即使你不抽),更能让人感觉到你是蒲场老手。
2、中场:客人的增多或者满场了,商务部人员应增加与客人、与DJ、歌手之间的互动。
此时你的酒桌上的酒应该不要留下很多(没有喝完不要紧,调一扎壶之后把余下的酒水存起来,明天再取出来),台面上应该只留下少量的酒水与水果,此时应找机会与客人拼台,但不要过于主动。
注意事项:A、摆在台上的酒水不只是做样子的,要记住喝了酒的女人更美;B、这个时候如果有男士找你聊天,你可以半推半就了,但请注意把你的名片递给她,让他知道你不是陪酒小姐;C、没人青睐的女孩,请不要着急,你需要一个更大的平台,DJ 台前的舞台是展示你风采的地方,喝一口酒,借着酒劲,跟着R&B 的节奏舞动你的身体,5分钟以后会有不少于3个男人围在你身边!D、还是请记住你是一个客人,去洗手间或者跳舞的时候碰到其他商务部人员你应该装作不认识。
3、晚场:一般是指凌晨1:00后,这段时间客人的流失量较大,这个时候我们的商务部团队就要活跃起来把整场的气氛带动并且维持好。
注意事项:A、你会发现此时的音乐已在发生变化,BPM变得更快一些啦!我们的情绪应该也要跟着高涨起来。
小蜜蜂管理制度一、工作监管1、分组管理:5人为1个小组,其中组长1名;组长负责具体岗位安排、人员协调、组员培训、汇报每天的工作情况。
2、蜂王管理:1名蜂王,监督所有小组;蜂王负责监督和协调各组长的工作、各岗位工作情况、考勤记录统计、汇总组长的工作汇报、协调看房车。
3、每日工作时间:上午8:00—11:00,(6:00-9:00)下午:13:00—17:00。
4、工作人员须知:1)必须以最好的精神状态,认真积极做好每天的工作;2)无故不到岗、到了上班时间才请假、上班期间脱岗均记为旷工(扣除该旷工人员当天费用);3)迟到15分钟之内罚款30元;15-30分钟罚款50元;超过30分钟按旷工处理;4)上班期间必须服从组长及蜂王的调度和安排,否则直接开除,扣除该人当天费用;5)在工作中,面对各种突发事件应第一时间联系组长或蜂王,千万不要私自解决;6)严禁小蜜蜂丢单、一次发多单,每发现一次扣20元;7)不可以随意离开各自所被安排的工作地点,每发现一次扣20元;8)引客入场后要及时做好要及时向蜂王、置业顾问汇报,并做好登记;9)引客过程中严禁与客户或其他商户发生口角和纠纷,如遇此类问题及时寻求蜂王协调解决,私自处理不当者,后果自负。
10)伪造业绩者,一经发现当场解聘,扣除该人当天费用。
二、岗位职责1、蜂王1)服从策划的分配、指导、监督、管理、交办事项的组织实施;2)负责确保小蜜蜂工作有关目标、指标的达成;3)负责按开发公司要求选拔合格、足量的蜂队成员;4)负责小蜜蜂团队配建,选任小蜜蜂组长;5)负责与策划的沟通、汇报工作;6)负责小蜜蜂日常管理、监督;7)负责对小蜜蜂进行系统的培训,保证内外场有效结合。
8)负责每天数据播报(每天上午8点小蜜蜂合照、小蜜蜂点位照、上午11点准时播报来访、来电、派单数据;下午4点小蜜蜂合照、小蜜蜂点位照,下午7点准时播报来访、来电、派单数据,晚上10点之前发布第二天点位铺排数据),每缺少一次数据播报,扣罚10元2、蜂队组长1)负责按开发公司要求派发资料;2)负责意向客户的引导、咨询;3) 负责确保小蜜蜂工作有关目标、指标的达成;4)负责小蜜蜂日常管理、监督。
小蜜蜂管理制度范文小蜜蜂管理制度范文第一章总则第一条为加强对小蜜蜂的管理,保障蜜蜂的健康和生产,制定本制度。
第二条本制度适用于小蜜蜂养殖场和蜜蜂农户。
第三条小蜜蜂管理以保护蜜蜂为宗旨,依法监管,科学管理,良性循环。
第四条监管部门应当加强对小蜜蜂行业的监管和执法力度,保障小蜜蜂产业的可持续发展。
第二章小蜜蜂的健康管理第五条小蜜蜂的健康管理应遵循科学的养殖方法,预防蜜蜂疾病。
第六条养殖者应定期检查小蜜蜂的身体状况,发现异常情况,及时采取措施治疗。
第七条小蜜蜂疫病的防治应按照国家相关规定,采取必要的治疗和隔离措施。
第八条养殖者应保持小蜜蜂养殖场的清洁与卫生,定期消毒,防止蜜蜂传染病的发生。
第九条养殖者应定期为小蜜蜂注射疫苗,提高其免疫力,预防疫病的发生。
第三章小蜜蜂数量和养殖环境的管理第十条养殖者应根据小蜜蜂的品种特性和生产需求,合理控制养殖数量。
第十一条养殖者应提供适宜的蜂箱和巢穴,保障小蜜蜂的栖息环境,增加其生产力。
第十二条养殖者应定期清理蜂箱,清除残蜜和蜂蜡,保持蜜蜂的生产环境干净整洁。
第十三条养殖者应保持蜜蜂养殖场周围的环境整洁,减少噪音和污染对蜜蜂生产的影响。
第十四条养殖者应合理安排小蜜蜂的采蜜时间和方法,保证蜜蜂的生产效益。
第四章小蜜蜂养殖者的资质要求第十五条从事小蜜蜂养殖的人员应具备蜜蜂养殖专业知识和操作技能,持有相关资质证书。
第十六条养殖者应遵循相关法律法规,严禁使用禁止或限制使用的药物和化学品。
第十七条养殖者应定期参加相关培训和研讨会,提高自身的养殖能力和管理水平。
第五章小蜜蜂行业的监管和执法第十八条政府应建立小蜜蜂行业监管机构,负责对小蜜蜂行业进行监督和管理。
第十九条监管机构应建立小蜜蜂行业信息平台,收集、整理和发布行业相关信息。
第二十条监管机构应加强对小蜜蜂养殖者的培训与指导工作,提高养殖者的管理水平。
第二十一条监管机构应加强对小蜜蜂养殖场的检查和监测工作,发现问题及时提出整改要求。
走近酒吧“小蜜蜂”这样的环境“小蜜蜂”习以为常资料照片灯红酒绿,觥筹交错,她们早习以为常;劲歌热舞、娴于辞令,更是她们离不开的生活元素和技能……夜幕降临,当烈度洋酒和女人这两个词组结合在一起,很多人可能想象不到,这竟是一种工作———“小蜜蜂”。
“小蜜蜂”,源于酒吧、迪厅和夜总会等娱乐场所,多由年轻时尚的女孩子担任,靠带动客人消费获取收入。
调查:“小蜜蜂”招聘很常见“急聘酒吧…小蜜蜂‟数名,月薪4000元-7000元,要求:女性,形象、气质佳,身高:160CM 以上。
有无经验均可,可兼职!”日前,一则招聘广告引起即将大学毕业的晓琳(化名)的兴趣,虽然她偶尔也到酒吧和同学蹦迪,但直到应聘后她才清楚,“小蜜蜂”是酒吧不可或缺的岗位。
日前,为给外地朋友接风,孙先生带大家去酒吧。
酒酣耳热之际,一女子飘然而至,搭讪时热情主动且酒量了得,还和孙先生交换了手机号码。
孙先生以为找到了意中人,最后被对方一笑告知:自己是“小蜜蜂”,热情和陪酒只是工作。
“小蜜蜂”已成为数量庞大的群体。
在近一周里,记者关注了大量网站、街头广告,发现有关“小蜜蜂”的招聘启事不下10个,其中以酒吧、迪厅等娱乐场所为多。
“尤其对刚开业的酒吧,…小蜜蜂‟十分重要,是用来打开局面的!”赵华(化名)是济南一家较出名的酒吧的老板,他向记者透露,当初酒吧开业时,专门招了几十个“小蜜蜂”,“每个月我按时给她们开工资,除按时上班外,对她们没任何要求,在酒吧里,她们可以随便吃东西、喝酒或饮料。
”在赵华眼中,不亮明身份的“隐身小蜜蜂”是“酒吧文化”不可或缺的一部分,只要她们来回在酒吧走动,气氛就会活跃起来。
唯一让他觉得有压力的是,“会来事儿”的优秀“小蜜蜂”偏少。
收入:月薪可达万元在赵华酒吧里的“隐身小蜜蜂”中,有些新人的月薪为千元左右,更多的酒吧、迪厅和夜总会则使用身份公开的“小蜜蜂”。
对这部分人来说,身份对客人不保密,薪水也更高,客人给的小费是最大的收入。
酒吧筛子玩法大全—-会玩才能少喝骰子玩法一:真心话和大冒险通过猜拳或者抽牌或者其他方式选出来那个人要选择真心话或者大冒险.真心话就是可以让在座的任何一个人问任何问题(哪怕很隐私的都可以),必须如实回答。
大冒险就是要被在座的人指使去做一件事情,类似跟陌生人说我爱你之类的话,是一个玩人的好招数。
骰子玩法二:猜色子准备一个色蛊,十个骰子。
摇的人在摇之前,随便报一个数(1—6),开了之后,被你说中几个就拿几个出来。
下一个人继续摇、喊数,一个都没喊到的人就喝酒,然后没喊到的继续摇,直到猜对为止,所有的骰子都被喊到就开始下一轮。
还剩一个骰子的时候最倒霉,6选1。
骰子玩法三:猜大小先倒满一杯酒,然后发牌者给每人发一张牌,每个人收到牌后但自己不能看自己的牌看,收到牌后都把牌贴在额头上,然后由发牌方说\’最大的喝酒\’或者\’最小的喝酒\',下一个人如果同意就PASS,不同意就喝半杯,然后把酒倒满再另外抽一张牌,同时可以改变指令说\'最大的喝酒\'或者\'最小的喝酒\’,直到转玩一圈大家都同意了,然后大家一起把牌亮出来比,被喊中那个人喝玩一整杯。
骰子玩法四:拔毛拔毛的玩法变种也很多,也比较适合人多的时候。
常见的玩法有,一:每人五粒骰子,摇好后庄家叫任意两个点数,然后大家开盅,移除上述两被叫点数的骰子,第二轮全部重摇,下一个人做庄家接着叫,如此类推,本人骰子最先被清空者输。
玩法二:玩者手持10个以上的骰子,先叫一个或两个数字,然后将骰子全部掷于一个大盆中,接着拿掉前面叫过点数的骰子,然后下一家继续,到最后只剩少数几个骰子时,若摇出的骰子点数和叫的数字不符,则输,喝酒,直到符合为止.骰子玩法五:斗地主准备一支口红或者眉笔之类易洗掉的东西,在座的人分为三派来斗地主,赢的人可以在输家的脸上或者手上划一笔,如果有炸就翻番,玩到最后通常每个人的脸上都会出现各种各样的图案。
骰子玩法六:棒棒鸡分别有四种东西,老虎、棒棒,鸡,虫,规定棒棒胜老虎,老虎吃鸡,鸡吃虫,虫钻棒,两人相对,手拿筷子或其他类似的棒状物敲桌面,口中喊\'棒棒,棒棒\’然后同时喊出以上四个东西里面的一种,输的人罚酒,如果两人喊的相同,或者同时喊出棒和鸡,虫和虎则不分胜负。
1. 猜牙签由一个人在手中握着N根牙签,这个N小于等于桌上的人数,也可以没有。
然后请大家猜他手中的牙签数。
每个人猜的数目必须是不一样的哦。
谁说对了,谁就喝酒。
要是没有人说对(比如他手上没有,而人人都猜了一个数字),拿着牙签的人就喝酒。
2. 叫七,也称缝七过,一桌人围着大圈,开始数数,通常从十以内的数开始喊,喊到七或者是七的倍数的数字或者是带七的数字,比如7、14、17、21等等,不能喊出来,只能用筷子敲下杯子或者喊过(需要事先统一),依次类推,一人错了,其他人还跟着喊就连带,都需要接受处罚,当然还可以自杀的,就是一开始直接喊七,如果有人跟着喊,那么跟着的人也跟着受连累!还有其他的玩法,就是增加几个难度,比如说话当中不准说“你”“我”“喝”,这个挺狠,不想犯错就别说话了,千万别说,否则就言多必失!3.(碰球) 游戏规则游戏内容为语言类,传话方式,比如有十个人喝酒,那么率先开始游戏的人为1号,那么1号喊“哎呦我的1球碰6球啊”,那么从1号往下查的第六个人就喊“哎呦我的6球碰X球啊”,他喊到哪个号哪个号就接着说,依次类推,直到有人说错或反应不过来罚他喝酒为止。
然后再从这个人这开始,这时候这个人就是1号了,下面的人开始重新排号。
通常几圈下来都会有那么几个反应不过来的多喝几杯,喝多越多越迷糊,越迷糊就越答错,答错接着喝,直到趴桌子底下为止。
4. 大小西瓜,没什么难度,这游戏要求在口喊大西瓜的同时,手上比划出小西瓜的轮廓;反之亦然。
5. 亲三,即座中人报数,遇有三倍数者或尾数为三者,以筷子敲桌代替报数,错者罚饮一杯。
6. 我猜,我猜,我猜猜猜,大家玩得最乐。
道具信手拈来,是桌上的筷子。
拿来,掰成四段,择任意数目(不得空手)放在手里,让其他人猜其中有几段。
有人猜中,喝酒半杯(此时大家战斗力下降不少),道具转入其人手中;无人猜中,执物者自饮,继续出手。
7.我爱你VS不要脸听上去有些“暧昧”,实际上是个练反应的好游戏。
K T V酒吧业务提成结算办法标准化工作室编码[XX968T-XX89628-XJ668-XT689N]业绩提成方案结算方式一、小费花篮:1、演职人员收小费及花环花篮提成50%,收现金的主动上交,日结。
2、小蜜蜂,公关小费得100%。
3、营销人员,公关人员,小蜜蜂去KTV选台上交100元,日结。
4、服务生收小费50元以内的不交,50元以上的交50%或开小吃,日结。
5、服务生提成所管辖区域客人打小费,花篮的10%,公司留40%,日结。
6、演职人员,营销人员自己收现金的,服务生不拿提成,公司留50%。
二、业绩保底任务业绩提成:1、客户经理:①完成2万元保底薪,无提成,完成3-4万元拿酒水总业绩的3%,完成5万以上拿5%,月结。
②完不成2万元,拿底薪的70%,无提成,月结。
2、营销经理:①完成2万元保底新无提成,完成3-4万元拿酒水总业绩的3%,完成5万以上拿5%,月结。
②完不成2万元,拿底薪的70%,无提成,月结。
3、订桌提成:酒吧全体所有岗位人员享受10%的订桌提成,按每日订桌申报表和微信发言提前半小时订桌为准。
提成实际消费酒水金额的10%,月结。
4、拍卖、游戏等消费金额不计入业绩提成范围,支持人提成抽奖金额的1%,日结。
拍卖单件超300元的提3%。
5、小蜜蜂、场外营销:无业绩任务限制,订桌提成10%,月结。
6、服务生:①月业绩完成2万元保底薪,完成3-4万元拿2%提成,完成5万元以上拿3%提成,月结。
②月业绩完不成2万元,拿底薪的70%,无提成。
③拍卖、游戏、门票等收入不计业绩。
④日结果的提成项目,月底不再计业绩。
7、经理、主管:①提月总业绩的1%,月结。
②如果月总业绩没有完成任务,无提成。
如果月总业绩没有完成任务指标的一半,拿半薪。
③拿订桌提成的10%,月结。
④拿自己收小费、花篮的50%,日结。
8、后勤人员:①拿自己收小费、花篮的50%,日结。
9、拿月全勤奖200元/月,月结。
三、结算方式:1、工资:①演职人员工资:(主持、DS、DJ、灯光音响师,歌手等押五天后,每五天一结,离职前结清押金。
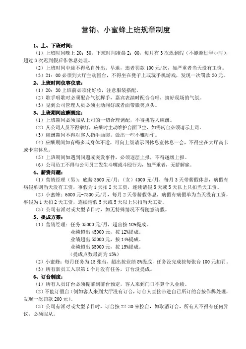
营销、小蜜蜂上班规章制度1、上、下班时间:(1)上班时间晚上20:30,下班时间凌晨2:00,每月有3次迟到假(不能超过半小时),超过3次迟到假后作休息处理。
(2)上班时间中途不得私自外出、早退,违者罚款100元/次,如严重者当天没有工资。
(3)21:00必须到大厅主动围台,不得坐在凳子上或玩手机游戏,发现一次罚款20元。
2、上班时间仪容仪表:(1)20:30上班前必须化好妆,注意服装搭配。
(2)歌手唱歌时必须配合气氛挥手,嘉宾表演时配合合唱,搞好现场的气氛。
(3)见到公司管理人员必须主动问好或者面带微笑点头。
3、上班期间应酬规定:(1)上班期间必须服从上司的一切合理调配,不得挑客人应酬。
(2)凡公司人员不得举灯,应酬时主动维护台面卫生,如需转台必须请示上司。
(3)应酬期间不得对客人指手画脚,做出一些不雅动作。
(4)应酬期间如有喝多或身体不适,可向上级请示回休息室休息一会,不得坐在大厅高卡或卡座休息。
(5)上班期间如遇到问题或突发事件,必须逐层上报,不得越级上报。
(6)公司员工不得与公司员工发生斗嘴或斗殴行为,如严重者,无薪解雇。
4、薪资问题:(1)营销经理(男):底薪3500元/月;(女)4000元/月,每月3天带薪假休息,病假有病假单则当天没有工资,事假为1天扣2天工资,连续请假5天或5天以上只扣当天工资。
(2)小蜜蜂:6000元-7500元/月,每月2天带薪假休息,病假有病假单为当天没有工资,事假为1天扣2天工资,连续请假5天或5天以上只扣当天工资。
(3)公司有派对或大型节目时,如无特殊情况不得随意请假。
5、提成方案:(1)营销经理:任务35000元/月,超出按10%提成。
业绩超出45000元,按12%提成。
业绩超出55000元,按14%提成。
业绩超出65000元,按15%提成。
(提成点数最高为15%)(2)小蜜蜂:每月任务为15张台,超出按业绩8%提成,任务没完成按每张台100元扣罚。
(3)所有新员工入职第1个月没有任务,订台没提成。
酒吧小蜜蜂制度1市场部规章制度为了规范市场部形像、行为与日常工作,特制定以下规章制度:工作时间21:15—1:45以打卡时钟为主。
每月每人有三次班前假,前提条件必须当晚有订台。
上下班准时打卡,如班中未获批准而出现离开大厅现象,以旷工论处。
班前准备:仪容仪表---要求妆容精致,不可素颜上岗;头发清洁,要求发型多变;着装时尚靓丽,不可穿拖鞋,平底鞋上岗,9:15分前市场部人员必须化妆完毕,准备班前会。
班中服务:9:30分前大厅蹬场。
安排到指定台应酬时,应即刻到位,不可推拖,如有原因走不开应及时向总监表明原因。
应酬过程---大方得体,彬彬有礼。
客人有需求举灯时,应及时询问客人:有什么可以帮到您的?如拿杯等问题,须主动帮手,体现对客人的服务意识。
客人如需赠送小吃、酒水等,须以引导消费为主或向上级汇报后方可回复客人。
注意事项:1、留意客人的喜好,观察客人表情;如有女客在旁,礼貌相待,不可太过亲密;2、博取客人好感后,留下客人联系方法(在第二天下午短信问候,加深印像)3、中途因工作需要离开该台时,应向客人表明去向,稍后回来等礼貌用语;4、不可强行向客人索取小费;5、严禁吸毒,如在应酬过中发现客人有此现象,及时汇报上级,不可同流合污或包庇客人;6、应酬当中,严禁以不专业的态度对待客人。
7、禁止拉帮结伙,搬弄是非,诽谤他人,影响团结。
对公司的管理制度予以抵触,给公司的经营管理造成影响者;8,对同事恶意攻击,暴力威胁或恐吓但未造成严重后果者;9,管理人员在处理顾客投诉时,若有不礼貌或与顾客发生争吵,造成不良影响者10,上班时保持微笑,不可因私人情绪而影响工作11,对可能发生的事故不汇报或隐瞒。
12,在酒吧内有损害酒吧形象的言行举止。
酒吧宿舍管理制度1T-T音乐酒吧宿舍管理制度为了搞好员工宿舍,加强治安,保障员工有一个清洁、舒适、安静、秩序良好的住宿环境,特规定如下:⑴入职员工由公司行政部门签发员工入职申请表,由宿舍长统一安排房间、床位。
小蜜蜂管理制度随着房地产市场竞争的日益激烈化,营销宣传工作尤为重要,派单工作已成为一种十分重要的营销宣传手段,为进一步规范派单管理,有效提高来电来访量,确保取得显著效果,经研究决定,制定派单管理办法,具体要求如下:一、派单团队的人员配置及基本要求1、人员配置:按照项目自身需求,拟配置90名小蜜蜂。
2、基本要求:派单员以在校学生、下岗工人为主,以便于团队的日常管理及保证人员的相对稳定性。
相关劳务费用须在每月15日前,按实际情况及时发放上月费用。
二、派单组织管理1、派单组织管理由项目负责人——派单管理员——派单督导员形成三级管理,派单管理员为派单工作的第一责任人;2、派单管理员原则上由电开拓客管理员兼任,其主要负责派单督导员的管理、派单员的培训、派单推广效果的分析统计、派单台账的登记、单张内容及印刷数量的调整建议等工作;3、派单督导员原则上由拓客专员兼任,其主要为协助派单管理员管理及监督日常的派单工作以及相关台账的登记汇总工作,原则上每名督导员管理兼职派单员人数不得超过10人;4、每个派单点位每10个兼职人员成立一个小组,每组设立一名组长,组长由兼职成员中工作积极、表现良好者担任,组长负责协助管理组内成员。
三、派单具体执行1、计划提报1)派单管理员须及时总结派单效果,同时结合项目的推广计划及客户地图制定合理的派单计划。
2、派单量化要求各项目根据实际情况安排派单点位,并合理安排派单员及督导员进行派单工作,为保证派单效果,派单员每人每天派单量须控制在250-300份。
3、两级培训制度1)派单日前一晚例会,由派单管理员负责就单页所包含的销售信息、促销活动等内容对次日的派单督导员进行培训;2)派单日当天工作开展前,由派单督导员对派单人员进行一次集中培训,强化当天派单说辞及派单注意事项。
4、考勤制度1)派单员派单计划在指定地点集合签到,各派单员务必在派单计划人员安排时间前到达各指定派单点位开始工作,每天工作时间为8小时;(各项目可根据实际情况适当调整集合签到及开始派单工作的时间)2)派单员分别于派单开始及派单结束时到督导员处进行两次签到考勤,另外督导员须对相关点位的派单员进行抽查签到,原则上须覆盖所有派单员;3)如派单员在工作中遇到急事需要临时请假离开工作点位的,必须上报派单督导员,经督导员同意并在交接工作和物料后方可离开,该派单员当日工资按照实际工作时间结算。
小酒吧规章制度范本第一条总则为了维护小酒吧的正常经营秩序,保障消费者、员工和财产的安全,根据《中华人民共和国合同法》、《中华人民共和国消费者权益保护法》等法律法规,制定本规章制度。
第二条经营理念小酒吧秉持合法经营、诚实守信、公平交易、优质服务的原则,为消费者提供舒适、安全的消费环境。
第三条员工管理1. 员工应当具备良好的职业道德和服务技能,经过培训合格后方可上岗。
2. 员工应统一着装,佩戴工作牌,保持个人卫生,遵守工作纪律。
3. 员工应遵守国家法律法规,不得利用职务之便谋取不正当利益。
4. 员工应积极参加公司组织的各项培训和活动,提高自身综合素质。
第四条消费者管理1. 消费者应遵守小酒吧的规章制度,服从工作人员的管理。
2. 消费者应文明消费,不得大声喧哗、吸烟、酗酒、赌博或进行其他违法活动。
3. 消费者不得携带易燃、易爆、有毒、有害物品进入小酒吧。
4. 消费者损坏小酒吧设施或物品的,应按价赔偿。
第五条安全管理1. 小酒吧应建立健全消防安全制度,配备必要的消防设施和器材,定期进行消防安全检查。
2. 小酒吧应建立健全治安保卫制度,保障消费者和员工的人身安全。
3. 小酒吧应定期进行安全培训,提高员工的安全意识和应急处理能力。
4. 发生安全事故时,员工应立即启动应急预案,及时报告并妥善处理。
第六条卫生管理1. 小酒吧应建立健全卫生管理制度,保证经营场所的卫生状况符合国家卫生标准。
2. 员工应定期进行健康检查,取得健康证明后方可上岗。
3. 小酒吧应做好食品和饮料的采购、储存、加工和销售管理,确保食品安全。
4. 小酒吧应定期对设备、设施进行清洁和消毒,确保消费者的健康。
第七条投诉处理1. 小酒吧应设立投诉电话或投诉箱,及时处理消费者的投诉。
2. 对消费者的投诉,员工应认真倾听,耐心解释,及时解决问题。
3. 对无法解决的投诉,员工应向上级汇报,由上级协调解决。
第八条经营行为规范1. 小酒吧应按照物价部门核定的价格收取费用,不得擅自提高价格。
小蜜蜂管理制度小蜜蜂管理章程(试行)为提高使用小蜜蜂执行力,特制定本章程。
本章程从招聘、工作、结算等几个方面一一提出注意事项和要求,请大家务必遵守。
本规章会根据各个方面对供应商(小蜜蜂公司)采用百分制进行打分,招聘和工作监管分为别30分和70分,分数会影响供应商的奖罚,请务必重视。
第一章:招聘章程本章节从项目内部以及供应商两方面提出相关招聘的要求和流程。
项目内部:(1)项目所需求小蜜蜂的人员,需提前填写《小蜜蜂使用申请表》。
与渠道助理沟通,提前预约小蜜蜂人数。
渠道助理根据实际情况,统计所需要的小蜜蜂人数以及其他相关要求(例如,年纪、性别等)(2)渠道助理同意后,在《小蜜蜂使用申请表》签字。
签字完,申请人需拿着《小蜜蜂使用申请表》和相关负责结算的策划沟通,策划同意后签字。
(3)在渠道助理和策划签字后,将《小蜜蜂使用申请表》存档。
同时,策划知会渠道助理是否可以领用小蜜蜂。
(4)渠道助理每日需登记小蜜蜂使用情况(填写《小蜜蜂登记表》可以是电子档也可以是纸质稿),每个月汇总一次,填写《*月小蜜蜂使用情况汇总》,并将汇总表打印签字交给策划。
供应商:项目对接人(渠道助理)会根据供应商的达标要求进行打分。
(1)根据甲方公司招聘相关要求(例如,人数、性别、年龄等要),招聘符合要求的小蜜蜂。
(2)如找不到符合要求的小蜜蜂,需提前知会项目负责人,根据实际情况调整。
如不提前报备,出现不达标要求,会进行相应扣、分。
(3)供应商不得私自增加或减少所招聘的小蜜蜂人数,人数不够提前报备。
如果到项目后如发现人数过多,多余人员请离开项目。
注意点:(1)小蜜蜂需要着装整洁,不可穿拖鞋进入项目。
(2)所招小蜜蜂需口齿清楚,有项目经验的优先。
在案场时,请勿大声喧哗。
项目物品,请勿挪动或使用。
上述两项,如有发现,请相关小蜜蜂离开案场。
同时,对供应商进行扣分处理。
(3)第二章:工作监管章程本章从项目内部、供应商以及小蜜蜂等多方面提出相关工作监管和要求。
小酒吧员工管理规章制度第一章总则第一条目的和依据1.为了规范小酒吧的员工行为,保证工作秩序,提升服务质量,制定本规章制度。
2.本规章制度的编制依据包括相关法律法规、行业标准和公司内部规章制度。
第二条适用范围本规章制度适用于小酒吧所有员工。
第三条定义1.小酒吧:指公司经营的小型酒吧场所。
2.员工:指在小酒吧工作的所有人员。
第二章人员招聘和录用第四条用人原则1.小酒吧招聘和录用人员必须遵循公平、公正、公开的原则,不得歧视任何人。
2.小酒吧鼓励优秀人才的到来,注重人才的能力和经验。
第五条招聘程序1.小酒吧应根据实际需要,确定招聘岗位和招聘计划。
2.招聘程序包括岗位申请、简历筛选、面试、体检等环节。
第六条记录和档案管理1.小酒吧应建立健全员工档案制度,对录用的员工进行档案管理,并严格保密。
2.员工档案包括个人基本信息、合同和协议、薪资信息、奖惩情况等。
第三章工作时间和休假第七条工作时间1.小酒吧员工的工作时间为每周40小时,具体工作时间由班次表安排。
2.小酒吧允许弹性工作制度,但每天工作时长不得超过10小时。
第八条休假制度1.小酒吧员工享有法定的带薪休假制度。
2.员工须提前向上级提交休假申请,并经批准后方可休假。
第九条加班管理1.小酒吧员工如有加班需要,须事先与上级沟通,并得到批准。
2.加班按照国家和工会规定执行,加班工资按照规定支付。
第四章岗位职责和行为规范第十条岗位职责1.小酒吧员工应按照岗位职责履行工作职责,并做到勤勉、细致、认真。
2.员工应积极学习提升,不断提高工作技能和服务水平。
第十一条行为规范1.员工应遵守公司内部规章制度,尊重并服从上级的管理和指导。
2.员工不得批评、诽谤、歧视同事或顾客,并保持良好的职业形象。
第十二条服务质量1.员工应以顾客满意度为核心,提供优质的产品和服务。
2.员工应礼貌待客,主动解答顾客疑问,积极处理投诉和反馈。
第五章奖惩制度第十三条奖励制度1.小酒吧设立奖励制度,表彰员工在工作中的优秀表现。
小酒吧管理制度范本第一章总则第一条为了规范小酒吧的经营管理,提高服务质量,保障顾客和员工的权益,制定本制度。
第二条小酒吧经营范围包括酒水、饮料、小吃等,不得经营违法项目和产品。
第三条小酒吧应当遵守国家法律法规,合法经营,诚信服务,积极创建和谐的经营环境。
第二章人员管理第四条小酒吧员工应当具备良好的职业道德和服务意识,遵守公司规章制度,服从领导安排。
第五条小酒吧员工应当准时上下班,如有迟到、早退、旷工等现象,按相关规定处理。
第六条小酒吧员工请假需提前向上级领导申请,并提供相关证明,如有特殊情况,可由亲属代送。
第七条小酒吧员工在工作期间,应保持仪容仪表整洁,穿着规定的工作服,佩戴工号牌,不得佩戴夸张饰物。
第八条小酒吧员工在工作期间,不得擅自离岗、串岗、打闹、争吵,不得大声喧哗、唱歌。
第九条小酒吧员工应时刻使用礼貌用语,主动与顾客和同事打招呼,保持良好的服务态度。
第十条小酒吧员工在上班期间,不得使用或接听私人电话,手机应关机或调至静音。
第十一条小酒吧员工未经领导许可,不得擅自进入吧台重地,不得擅用店内设施和物品。
第十二条小酒吧员工不得擅自接触顾客的随身物品,不得与顾客带的小孩嬉戏玩耍。
第十三条小酒吧员工应熟悉店内供应的酒水、饮料和菜单价格,为顾客提供准确的信息。
第十四条小酒吧员工禁止偷吃、偷喝、偷拿店内财务,情节严重者将移交司法部门处理。
第三章物料管理第十五条小酒吧应建立健全物料采购、入库、出库、盘点等管理制度,确保物料安全。
第十六条小酒吧物料采购应按照实际需要进行,控制成本,防止浪费。
第十七条小酒吧物料入库时,应由专人负责验收,确保数量和质量符合要求。
第十八条小酒吧物料出库应做好记录,确保物料用于正常经营活动。
第十九条小酒吧应定期进行物料盘点,确保物料账物相符。
第四章卫生管理第二十条小酒吧应建立健全卫生管理制度,保证营业场所卫生整洁。
第二十一条小酒吧员工每日工作前应对营业区域、洗手间区域进行清洁工作。
市场部规章制度
为了规范市场部形像、行为与日常工作,特制定以下规章制度:
工作时间
21:15—1:45以打卡时钟为主。
每月每人有三次班前假,前提条件必须当晚有订台。
上下班准时打卡,如班中未获批准而出现离开大厅现象,以旷工论处。
班前准备:仪容仪表---要求妆容精致,不可素颜上岗;头发清洁,要求发型多变;着装时尚靓丽,不可穿拖鞋,平底鞋上岗,
9:15分前市场部人员必须化妆完毕,准备班前会。
班中服务:9:30分前大厅蹬场。
安排到指定台应酬时,应即刻到位,不可推拖,如有原因
走不开应及时向总监表明原因。
应酬过程---大方得体,彬彬有礼。
客人有需求举灯时,应
及时询问客人:有什么可以帮到您的?如拿杯等问题,须
主动帮手,体现对客人的服务意识。
客人如需赠送小吃、
酒水等,须以引导消费为主或向上级汇报后方可回复客
人。
注意事项:1、留意客人的喜好,观察客人表情;如有女客在旁,礼貌相待,不可太过亲密;
2、博取客人好感后,留下客人联系方法(在第二天下午
短信问候,加深印像)
3、中途因工作需要离开该台时,应向客人表明去向,稍
后回来等礼貌用语;
4、不可强行向客人索取小费;
5、严禁吸毒,如在应酬过中发现客人有此现象,及时汇报
上级,不可同流合污或包庇客人;
6、应酬当中,严禁以不专业的态度对待客人。
7、禁止拉帮结伙,搬弄是非,诽谤他人,影响团结。
对公司的管理制度予以抵触,给公司的经营管理造成影响者;8,对同事恶意攻击,暴力威胁或恐吓但未造成严重后果者;9,管理人员在处理顾客投诉时,若有不礼貌或与顾客发生争吵,造成不良影响者
10,上班时保持微笑,不可因私人情绪而影响工作
11,对可能发生的事故不汇报或隐瞒。
12,在酒吧内有损害酒吧形象的言行举止。