初中地理培优(含解析)之陆地和海洋
- 格式:doc
- 大小:768.00 KB
- 文档页数:23
一、陆地和海洋选择题1.当地时间2017年6月12日,巴拿马总统胡安·卡洛斯·巴雷拉正式向全世界宣布:巴拿马共和国与中华人民共和国建立外交关系。
图1为巴拿马共和国位置示意图。
读图,完成下列问题。
(1)巴拿马共和国地跨()A. 亚洲和欧洲B. 亚洲和非洲C. 北美洲和南美洲D. 大洋洲和北美洲(2)宣布两国建交这一天,最接近二分二至日中的()A. 春分日B. 夏至日C. 秋分日D. 冬至日【答案】(1)C(2)B【解析】【分析】(1)读图可知,巴拿马跨南美洲和北美洲,巴拿马运河穿过巴拿马中部,巴拿马运河是南北美洲的分界线。
故选C。
(2)根据二分二至日的划分,春分日是每年的3月21日前后,夏至日是每年的6月22日前后,秋分日是每年的9月23日前后,冬至日是每年的12月22日前后,6月12日最接近夏至日。
故选B。
故答案为:(1)C;(2)B。
【点评】(1)大陆和它周围的岛屿合起来称为大洲,全球共分为亚洲、欧洲、北美洲、南美洲、非洲、大洋洲和南极洲七个大洲,其中面积最大、人口最多的大洲是亚洲,面积最小的大洲是大洋洲。
(2)地球在公转时,由于黄赤交角的存在,使得一年内太阳直射点有规律地在南北回归线之间往返移动。
春分日(3月21日前后)、秋分日(9月23日前后)时太阳直射赤道;夏至日(6月22日前后),太阳直射北回归线;冬至日(12月22日前后),太阳直射南回归线。
2.阿尔卑斯山曾经是古地中海的部分。
关干阿尔卑斯山成因推论正确的是()A. 亚欧板块和非洲板块拉伸张裂B. 亚欧板块和印度洋板块拉伸张裂C. 亚欧板块和非洲板块碰撞挤压D. 亚欧板块和印度洋板块碰撞挤压【答案】 C【解析】【分析】解:阿尔卑斯山是由于亚欧板块和非洲板块碰撞挤压形成。
故答案为:C【点评】全球的岩石圈分为亚欧板块、非洲板块、美洲板块、太平洋板块、印度洋板块和南极洲板块共六大板块。
这些板块漂浮在“软流层”之上,处于不断运动之中。
一、陆地和海洋选择题1.“一带一路”中“一路”是指二十一世纪海上丝绸之路,下图中①、②、③、④分别代表海上丝绸之路经过的海域。
读图,完成下列小题。
(1)图中①—④附近,没有板块边界穿过的是()A.①B.②C.③D.④(2)下列国家和地区中,位于海上丝绸之路航线附近的是()A.南极地区B.巴西C.澳大利亚D.中东地区【答案】(1)B(2)D【解析】【分析】(1)读图可知,图中①处是太平洋板块和亚欧板块交界处,②处位于印度洋板块内部,③处位于非洲板块和印度洋板块交界处,④处位于非洲板块和亚欧板块交界处,没有板块边界穿过的是②附近。
(2)从图中海上丝绸之路经过的地区和海域来看,南极地区、巴西、澳大利亚都不在此路线上。
【点评】(1)全球的岩石圈分为亚欧板块、非洲板块、美洲板块、太平洋板块、印度洋板块和南极洲板块共六大板块。
这些板块漂浮在“软流层”之上,处于不断运动之中。
一般说来,板块内部的地壳比较稳定,板块与板块之间的交界处,是地壳比较活动的地带,地壳不稳定。
(2)海上丝绸之路,是指古代中国与世界其他地区进行经济文化交流交往的海上通道,从广州、泉州、宁波、扬州等沿海城市出发,从南洋到阿拉伯海,甚至远达非洲东海岸。
中国海上丝路分为东海航线和南海航线两条线路,其中主要以南海为中心。
2.沃尔沃环球帆船赛于2017年10月在西班牙阿利坎特港起航,并将于2018年6月在荷兰海牙收官,船队将沿途停靠开普敦、墨尔本、广州、奥克兰、伊塔加、纽波特等城市。
读“环球帆船赛路线图”,完成下列小题。
(1)本次环球帆船赛依次途经的大洋是()A.大西洋→印度洋→太平洋→大西洋B.太平洋→印度洋→大西洋→太平洋C.印度洋→太平洋→北冰洋→大西洋D.大西洋→北冰洋→太平洋→印度洋(2)关于环球帆船赛全程路线的叙述()A.在低纬度地区停1次B.经热带地区3次C.跨越北回归线2次D.跨越南极圈1次【答案】(1)A(2)C【解析】【分析】(1)读图可知,本次环球帆船赛从从西班牙阿利坎特港起航,依次经过了大西洋、印度洋、太平洋、大西洋,最终到达荷兰海牙。
一、陆地和海洋选择题1.随着全球变暖和冰川变暖,北冰洋沿岸每年有两个月时间可以通航。
下图示意一轮船从诺姆港到摩尔曼斯克港的航线。
读图,回答下面小题。
(1)诺姆港临近的地理分界线是()A. 北冰洋和大西洋B. 欧洲和北美洲C. 亚洲和欧洲D. 亚洲和北美洲(2)该轮船执行航行任务的时间应选择在()A. 1-2月B. 4-5月C. 8-9月D. 11-12月(3)北冰洋沿岸通航期间,轮船可能遇到的最大危险来自()A. 暴风雪B. 冰山C. 严寒D. 巨浪【答案】(1)D(2)C(3)B【解析】【分析】(1)读图可知,诺姆港位于白令海峡,是亚洲和北美洲的分界线沟通了太平洋和北冰洋。
(2)北冰洋的冬季从11月起直到次年4月,长达6个月。
5、6月和9、10月分属春季和秋季,而夏季仅7、8两个月,为暖月。
(3)由于气候严寒,北冰洋绝大部分终年被海冰覆盖,由于洋流的运动,北冰洋表面的海冰总在不停的漂移、断裂、融化。
在北冰洋周围的各边缘海,有数不清的冰山,成为北冰洋沿岸航行的最大危险的障碍。
故答案为:(1)D;(2)C;(3)B。
【点评】本题组主要考查世界主要的海峡、北极地区的进行科学考察的最佳时间、北极地区的气候对人类的影响,属于理解记忆类知识点,把握相应的课本知识是答题的基础。
2.世界大陆可分为亚欧大陆、非洲大陆、北美大陆、南美大陆、南极大陆和澳大利亚大陆等六块大陆。
下图是“各大陆面积和平均高度的关系图”,图中序号表示另外四块大陆,读图判断下列叙述正确的是()A. ①是面积最小的澳大利亚大陆B. ②大陆全部位于温带C. ③是被称为“高原大陆”的非洲大陆D. ④大陆全位于北半球【答案】 A【解析】【分析】解:由图可知,图中所示各大陆的平均高度和面积大小,①是面积最小的澳大利亚大陆;②大陆是南美洲大陆,大部分位于热带;③是北美洲大陆,④大陆是有“高原大陆”称号的非洲大陆,跨了南北半球,故选A。
【点评】大陆是指面积大于格陵兰岛的陆地,与岛屿相对且有别于“洲”。
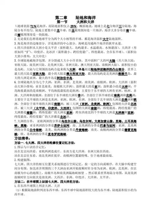
第二章陆地和海洋第一节大洲和大洋⒈地球表面71%是海洋,而陆地面积仅占29%。
概括地说,地球上是七分海洋三分陆地,海陆分布不均匀。
陆地主要集中在北半球,但北极周围却是一片海洋,海洋大多分布在南半球,而南极周围却是一块陆地。
2.无论我们怎样将地球平分为两个大小相等的半球,都是海洋面积大于陆地面积。
3.海是海洋的边缘部分,洋是海洋的中心部分,海峡是沟通两个海洋的狭窄水道。
4.四大洋面积从大到小是太平洋(面积最大、岛屿最多、水温最高、水体最深)、大西洋(形状如同“S”)、印度洋、北冰洋(面积最小、跨经度最广、纬度最高、全在东半球)。
(面积由大到小排列:太大印北)5.全球陆地被海洋包围,并分割成大大小小许多块,其中面积广大的叫大陆(共六块大陆:亚欧大陆、南美洲大陆、北美洲大陆、非洲大陆、澳大利亚大陆、南极洲大陆),面积较小的是岛屿。
大陆与它周围的岛屿合起来称为大洲,半岛则是陆地伸进海洋的凸出部分。
世界上最大的大陆是亚欧大陆,最小的大陆是澳大利亚大陆,最大的岛屿是北美洲的格陵兰岛,最大的大洲是亚洲,最大的半岛是阿拉伯半岛。
6.全球陆地共分为七个大洲:亚洲、非洲、北美洲、南美洲、南极洲、欧洲、大洋洲(面积由大到小排列:亚非北南美,南极欧大洋洲)。
面积最大的是亚洲,面积最小的是大洋州;平均海拔最高的是南极洲,平均海拔最低的是欧洲;主要位于东半球的大洲有亚洲、欧洲、非洲、大洋洲和南极洲,全部位于东半球的大洲有非洲,全部位于西半球的是南美洲和北美洲;主要位于北半球的大洲是北美洲、亚洲、欧洲、非洲,全部位于北半球的大洲是北美洲和欧洲,全部位于南半球的大洲是南极洲;被三大洲(亚洲、北美洲、欧洲)包围的大洋是北冰洋,被三大洋(太平洋、印度洋、大西洋)包围的大洲是南极洲;纬度最高、跨经度最广的大洲都是南极洲;跨纬度最广的大洲是亚洲;跨东西南北四个半球的大洲是大洋洲和亚洲;纬度最高、跨经度最广的大洋都是北冰洋。
7.大洲的分界:亚欧两洲的分界是乌拉尔山脉、乌拉尔河、大高加索山脉、里海、土耳其海峡、黑海;亚非两洲的分界是苏伊士运河;南、北美洲的分界是巴拿马运河;亚洲、北美两洲的分界是白令海峡;北美、欧两洲的分界是丹麦海峡;南美、南极两洲的分界是德雷克海峡;欧、非两洲的分界是直布罗陀海峡。
一、陆地和海洋选择题1.2018年7月,某考察团从上图中M地出发,按图示路线不跨越任何大洋到达N地,下图是他们沿途考察的四地的气温曲线降水量柱状图。
读图,完成下面小题。
(1)考察团所经地区()A. 全部位于东半球、北半球B. 通过亚欧洲界地中海C. 跨越三大洲、连接两大洋D. 横穿西亚的石油海湾(2)考察团所经四地与其气候统计图对应正确的是()A.比尔马一④B.上海一②C.拉萨一①D.亚历山大一③(3)考察团沿此线考察过程中()A.到比尔马附近频繁遭遇暴风雨天气B.到亚历山大附近看到载歌载舞的黑人兄弟C.到拉萨附近看到远处雪山连绵D.到上海附近看到大面积落叶阔叶林【答案】(1)A(2)B(3)C【解析】【分析】(1)读图可知,根据题意可知考察团所经地区所跨的经度为12°W-120°E,纬度7°N-29°N,全部位于东半球、北半球,故A正确;没有通过地中海,故B错;跨越亚欧两大洲、没有连接两大洋,故C错;没有横穿西亚的石油海湾,故D错;所以该题的答案选A。
(2)读图可知,比尔马位于非洲,属于热带沙漠气候;上海属于亚热带季风气候;拉萨属于高山高原气候;亚历山大属于地中海气候;①属于热带沙漠气候;②属于亚热带季风气候;③属于高山高原气候;④属于地中海气候;故答案为:B。
(3)读图可知,比尔马位于非洲,属于热带沙漠气候,不会遭遇暴风雨天气,故A错;上海属于亚热带季风气候,植被属于亚热带常绿阔叶林,故D错;拉萨属于高山高原气候,由于海拔高,气温低,到拉萨附近看到远处雪山连绵,故C正确·;亚历山大属于地中海气候,属于阿拉伯人,信仰伊斯兰教,是白种人,故B错;所以该题的答案选C。
【点评】(1)世界陆地共分成七个大洲,按面积由大到小为亚洲、非洲、北美洲、南美洲、南极洲、欧洲、大洋洲。
亚洲主要在北半球和东半球,是面积最大的大洲;欧洲主要位于北半球和东半球;非洲位于南北半球和东半球;大洋洲主要在东半球和南半球,是面积最小的大洲;北美洲主要在西半球和北半球;南美洲位于南半球和西半球;南极洲位于东西半球和南半球,是跨经度最广、纬度最高的大洲。
一、陆地和海洋选择题1.关于世界陆地与海洋的叙述,正确的是()A. 地球上七分是陆地,三分是海洋B. 世界陆地主要分布在南半球C. 四大洋的面积按从大到小排序是:太平洋、大西洋、印度洋、北冰洋D. 赤道穿过的大洲有亚洲、大洋洲、非洲、欧洲【答案】 C【解析】【分析】关于世界陆地与海洋的叙述,地球上七分是海洋,三分是陆地;世界陆地主要分布在北半球;四大洋的面积按从大到小排序是:太平洋、大西洋、印度洋、北冰洋;赤道穿过的大洲有亚洲、大洋洲、非洲和南美洲,没有穿过欧洲。
故答案为:C【点评】考查地球上的海陆分布,学生还应记住七大洲的面积排序,口诀为亚非北南美,南极欧大洋。
2. 2018年2月,中国第五个南极科考站~罗斯海新站在难言岛奠基。
读中国南极科考站分布图。
完成下列各题。
(1)罗斯海新站濒临( )A. 太平洋B. 大西洋C. 印度洋D. 北冰洋(2)南极科考站建设一般选择在1-2月份进行,因为期间()A. 食物充足B. 水源丰富C. 对环境破坏小D. 气温高、白昼长(3)人类对极地进行科学考察,目的是()A. 便于开采地下矿产B. 捕获更多的极地动物C. 更好地保护地球环境D. 为向南极大陆移民做准备【答案】(1)A(2)D(3)C【解析】【分析】(1)南极洲周围相临的海洋有印度洋、大西洋和太平洋。
读图可知,罗斯海站濒临的大洋是太平洋。
故选A。
(2)南极洲位于南半球,大部分位于南寒带,1-2月是南极洲的极昼时期,同时是南极地区的暖季,对开展工作是最有利的时间。
故选D。
(3)南极地区是自然资源的大仓库,地下埋藏着丰富的矿产资源,地上储存着大量的固体淡水资源,海域及沿岸栖息着无数的海洋生物。
极地地区原始的自然环境为科学家们提供了天然实验室,所以人类对极地进行科学考察,目的是更好地保护地球环境。
故选C。
【点评】(1)南极大陆附近有三大洋,从南极半岛向东(顺时针方向)依次是大西洋、太平洋和印度洋。
离南极大陆最近的大洲为南美洲,向东依次为非洲、大洋洲。
一、陆地和海洋选择题1.世界上面积最大的大洲和大洋分别是()A. 亚洲、北冰洋B. 大洋洲、北冰洋C. 亚洲、太平洋D. 非洲、太平洋【答案】 C【解析】【分析】世界上面积最大的大洲是亚洲,面积约4400万平方千米,最大的海洋是太平洋,面积约18000万平方千米,比世界上所有陆地面积还要大。
故答案为:C。
【点评】地球表面是由陆地和海洋构成,陆地占29%、海洋占71%,即七分海洋,三分陆地。
世界上共有7大洲,按面积由大到小依次为:亚非北南美,南极欧大洋。
共有4大洋,按面积由大到小依次为:太平洋、大西洋、印度洋、北冰洋。
2.读世界区域图,完成下面小题。
(1)关于图中经线、纬线描述正确的是()A. 圆圈表示纬线B. 所有经线不等长C. 指向北极点的直线表示纬线D. 经线指示东西方向(2)点A的经纬度位置是()A. 60°N,90°EB. 60°S,90°WC. 60°N,90°WD. 60°S,90°E (3)沿地球自转方向,40°纬线依次穿过()A. 亚洲欧洲大西洋北美洲太平洋B. 欧洲大西洋北美洲太平洋亚洲C. 北美洲太平洋亚洲欧洲大西洋D. 欧洲亚洲太平洋北美洲大西洋(4)下列关于北极地区,说法正确的是()A. 有“白色荒漠”之称B. 代表动物是北极熊C. 海洋环境没有受到污染D. 资源匮乏,无科考价值【答案】(1)A(2)A(3)D(4)B【解析】【分析】(1)读图分析可知:图中圆圈表示纬线,故A正确;所有经线等长,故B错误;图中指向北极点的线表示经线,故C错误;经线指示南北方向,故D错误;故选A。
(2)东西经度的判定方法为:经度度数向东变大为东经,经度度数向西变大为西经;南北纬度的判定:纬度度数向北变大为北纬,纬度度数向南变大为南纬;读图分析可知,点A的经纬度位置是60°N,90°E。
世界地理之海洋与陆地有哪些在外太空中看地球,它就是一颗蓝星,蓝,源自于海洋,加上缭绕的云烟与广袤的土地,形成了我们现在的地球。
下面是小编给大家带来的世界地理之海洋与陆地,欢迎大家阅读参考,我们一起来看看吧!初中地理知识点:大洲,大洋大陆:指地球表面面积广大的大陆块;半岛:指陆地延伸进海洋的部分;岛屿:指与大陆分离,面积较小的陆地;大洋:面积广大且包围大陆的水系;大洲:大陆主体部分及及其周围岛屿的合成,根据地理条件人为划分的区域;海峡:是沟通两个海洋之间的狭窄水道。
1、地球表面是由陆地和海洋构成,陆地占29%、海洋占71%,即七分海洋,三分陆地。
2、世界海陆分布很不均匀,陆地主要集中在北半球,但北极周围却是一片海洋;海洋主要集中在南半球,但南极周围却是一块陆地。
陆半球不是北半球,水半球也不是南半球。
3、陆地有大洲(大陆及其周围的岛屿)、大陆、岛屿、半岛,最大的大陆欧亚大陆、最小的大陆是澳大利亚大陆,最大的半岛是阿拉伯半岛,最大的岛屿是格陵兰岛。
4、世界有七个大洲,最大的是亚洲、最小的是大洋洲,七大洲大小顺序是亚、非、北美、南美、南极、欧洲、大洋。
跨经度最广的是南极洲,跨纬度最广的是亚洲。
5、世界有四个大洋,最大的是太平洋,最小的是北冰洋,海是大洋的边缘部分。
跨经度最大是北冰洋。
6、各大洲分界。
亚欧:乌拉尔山、乌拉尔河、里海、大高加索山、黑海、土耳其海峡;亚非:苏伊士运河、红海;亚北美:白令海峡;欧非:地中海、直布罗陀海峡;南北美:巴拿马运河。
7、七大洲的半球分布半球主要分布的大洲东半球亚、欧、非、大洋洲西半球北美洲、南美洲南半球南美洲、非洲、大洋洲北半球亚、欧、非、北美洲各大洲的分界线:1.亚欧:乌拉尔山、乌拉尔河、里海、大高加索山、黑海、土耳其海峡;2.亚非:苏伊士运河、红海;亚北美:白令海峡;3.欧非:地中海、直布罗陀海峡;4.南北美:巴拿马运河。
四大洋面积比较:1.太平洋:18000平方千米2.大西洋:9300平方千米3.印度洋:7500平方千米4.北冰洋:1300平方千米世界地理之最:1.最高的山峰:珠穆朗玛峰(中国、尼泊尔边界)海拔8848米2.最高的高原:青藏高原(中国西部)平均海拔4000米以上3.最大的高原:巴西高原(南美洲)500万平方千米4.最长的河流:尼罗河(非洲)6671千米5.流量最大的河流:亚巴逊河(南美洲)入海流量每秒11万立方米,占全球入海流量的1/56.流域面积最大的河流:亚马逊河(南美洲)700万立方千米7.含沙量最大的河流:黄河(中国)37千克/立方米8.最大的淡水湖:苏必利尔湖(美国、加拿大边界)8.24万平方千米9.最大的咸水湖:里海(欧洲)37.1万平方千米10.最深的湖泊:贝加尔湖(俄罗斯)1620米11.落差最大的瀑布:安赫尔瀑布(委内瑞拉)979米12.最大的平原:亚马逊平原(南美洲)560万平方千米13.最大的沙漠:撒哈拉沙漠(非洲北部)777万平方千米14.最大的半岛:阿拉伯半岛(亚洲)300万平方千米15.陆地最低点:死海(亚洲西部)-392米初中地理知识点:海陆的变迁板块漂移学说:解释地壳运动和海陆分布﹑演变的学说。
一、陆地和海洋选择题1.当地时间2017年6月12日,巴拿马总统胡安·卡洛斯·巴雷拉正式向全世界宣布:巴拿马共和国与中华人民共和国建立外交关系。
图1为巴拿马共和国位置示意图。
读图,完成下列问题。
(1)巴拿马共和国地跨()A. 亚洲和欧洲B. 亚洲和非洲C. 北美洲和南美洲D. 大洋洲和北美洲(2)宣布两国建交这一天,最接近二分二至日中的()A. 春分日B. 夏至日C. 秋分日D. 冬至日【答案】(1)C(2)B【解析】【分析】(1)读图可知,巴拿马跨南美洲和北美洲,巴拿马运河穿过巴拿马中部,巴拿马运河是南北美洲的分界线。
故选C。
(2)根据二分二至日的划分,春分日是每年的3月21日前后,夏至日是每年的6月22日前后,秋分日是每年的9月23日前后,冬至日是每年的12月22日前后,6月12日最接近夏至日。
故选B。
故答案为:(1)C;(2)B。
【点评】(1)大陆和它周围的岛屿合起来称为大洲,全球共分为亚洲、欧洲、北美洲、南美洲、非洲、大洋洲和南极洲七个大洲,其中面积最大、人口最多的大洲是亚洲,面积最小的大洲是大洋洲。
(2)地球在公转时,由于黄赤交角的存在,使得一年内太阳直射点有规律地在南北回归线之间往返移动。
春分日(3月21日前后)、秋分日(9月23日前后)时太阳直射赤道;夏至日(6月22日前后),太阳直射北回归线;冬至日(12月22日前后),太阳直射南回归线。
2.沈括的《梦溪笔谈》中记载:在太行山中发现许多海螺、海蚌壳等生物化石。
这一记载说明()A. 太行山是由海洋演化为陆地而成的B. 太行山今后将会从陆地转变为海洋C. 今天的海螺海蚌是陆地演化而来的D. 古老的海螺海蚌一直生活在陆地上【答案】 A【解析】【分析】解:地球表面形态处于永不停息的运动与变化之中;因为各种变化往往需要经历浸长的时间,所以在短期内大多不易被人们察觉;《梦溪笔谈》中记载:在太行山中发现许多海螺、海蚌壳等生物化石,证明这里曾经是一片海洋,后来由于地壳隆起并抬升成为高山,这是海陆变迁的例证,故答案为:A【点评】地表形态处于不断的运动和变化之中,海陆不断发生变迁。
一、陆地和海洋选择题1.“一带一路”中“一路”是指二十一世纪海上丝绸之路,下图中①、②、③、④分别代表海上丝绸之路经过的海域。
读图,完成下列小题。
(1)图中①—④附近,没有板块边界穿过的是()A.①B.②C.③D.④(2)下列国家和地区中,位于海上丝绸之路航线附近的是()A.南极地区B.巴西C.澳大利亚D.中东地区【答案】(1)B(2)D【解析】【分析】(1)读图可知,图中①处是太平洋板块和亚欧板块交界处,②处位于印度洋板块内部,③处位于非洲板块和印度洋板块交界处,④处位于非洲板块和亚欧板块交界处,没有板块边界穿过的是②附近。
(2)从图中海上丝绸之路经过的地区和海域来看,南极地区、巴西、澳大利亚都不在此路线上。
【点评】(1)全球的岩石圈分为亚欧板块、非洲板块、美洲板块、太平洋板块、印度洋板块和南极洲板块共六大板块。
这些板块漂浮在“软流层”之上,处于不断运动之中。
一般说来,板块内部的地壳比较稳定,板块与板块之间的交界处,是地壳比较活动的地带,地壳不稳定。
(2)海上丝绸之路,是指古代中国与世界其他地区进行经济文化交流交往的海上通道,从广州、泉州、宁波、扬州等沿海城市出发,从南洋到阿拉伯海,甚至远达非洲东海岸。
中国海上丝路分为东海航线和南海航线两条线路,其中主要以南海为中心。
2.根据地质勘探局地震信息网消息,巴布亚新几内亚波尔盖拉西南92千米处北京时间2018年2月26日1时44分发生7.6级地震。
据此完成下列小题。
(1)据图判断,该地发生地震的主要原因是()A.当地人们不当的生产活动B.矿产资源开采不合理C.地处板块交接处,地壳活动活跃D.过度采矿,滥砍滥伐(2)当发生地震时下列措施不正确的是()A.立即从窗户跳出逃生B.躲避在狭小坚固的空间C.拿书包等物护住头部紧急撤离室内D.如果在室外则应在空旷的地方蹲下【答案】(1)C(2)A【解析】【分析】(1)地球由六大板块构成,在板块与板块的交界地带,地壳活动频繁,多火山、地震灾害,在板块内部较稳定。
一、陆地和海洋选择题1.(黑龙江)世界海陆面积占地球表面积的百分比分别是()A. 71% 29%B. 29% 71%C. 79% 21%D. 21% 79%【答案】 A【解析】【分析】根据所学知识,地球表面71%是海洋,而陆地面积仅占29%。
概括地说,地球上七分是海洋,三分是陆地。
世界上海洋和陆地的比例约为7:3。
2.台湾省是我国地震多发区,2019年4月18日花莲县附近(北纬24.13度,东经121.52度)发生6.1级左右地震。
据此并结合图完成下面小题。
(1)有关台湾岛自然地理特点的叙述,正确的是()A. 平原主要分布在岛屿东部B. 西部是迎风坡,比东部降水多C. 河流水流湍急,水能丰富D. 全年高温多雨,森林资源丰富(2)台湾省地震多发频发,主要因为其位于()A. 太平洋的大洋中脊B. 印度洋大陆架附近C. 欧亚板块的内部D. 板块与板块交界附近【答案】(1)C(2)D【解析】【分析】(1)台湾平原主要分布在西部,故A错误;台湾西部是背风坡,比东部降水少,故B错误;台湾河流短小湍急,水能丰富,故C正确;台湾主要属于亚热带季风气候和热带季风气候,亚热带季风气候的特点是夏季高温多雨,冬季温和少雨,故D错误。
故选:C(2)一般来说,板块的内部比较稳定,板块与板块交界的地带,有的张裂拉伸,有的碰撞挤压,地壳比较活跃,容易发生火山、地震。
台湾省地震多发频发,主要因为其位于亚欧板块和太平洋板块交界处,地壳比较活跃;故选:D。
【点评】(1)台湾省包括台湾岛以及附近的澎湖列岛、钓鱼岛等许多小岛,其中台湾岛是我国面积最大的岛屿。
北临东海,东临太平洋,南临南海,西隔台湾海峡与福建省相望。
地势东高西低,人口与城市主要集中于岛屿西部沿海平原。
大部分属于亚热带季风气候,南部沿海地区属于热带季风气候。
(2)板块构造学说认为地球的岩石圈不是整体一块,而是被地壳的生长边界海岭和转换断层,以及地壳的消亡边界海沟等分割成许多构造单元,这些构造单元叫做板块。
第二章陆地和海洋第一节大洲和大洋一、地球?水球?1.海陆的面积比例:2.世界海陆分布——很不均匀:二、七大洲和四大洋1.基本概念:2.七大洲和四大洋:【填图绘图】·在图中标注东、西半球以及描出南、北半球的分界线。
·在图中填注七大洲和四大洋的名称。
(1)七大洲面积大小顺序:亚洲、非洲、北美洲、南美洲、南极洲、欧洲、大洋洲。
(2)连线。
(3)大洲的分界线。
(4)四大洋的形状与大小(单位:万平方千米)。
按照面积大小依次是:太平洋、大西洋、印度洋、北冰洋。
1961年4月12日,苏联宇航员加加林驾驶“东方1号”飞船完成有史以来的首次太空飞行,他在宇宙中看到地球后说:“地球看上去更像个水球。
”(1)北半球陆地集中,面积比海洋大。
( ×)(2)陆半球陆地面积大于海洋,水半球海洋面积大于陆地。
( ×)大陆和它周围的岛屿合起来称为大洲。
七大洲按面积大小排列:亚非北南美,南极欧大洋。
世界之最大陆亚欧大陆岛屿格陵兰岛大洲亚洲半岛阿拉伯半岛大洋太平洋(1)南极洲是纬度最高、跨经度最广的大洲。
(2)北冰洋是纬度最高、跨经度最广的大洋。
(3)完全位于北半球的大洲是欧洲和北美洲。
完全位于东半球的大洋是印度洋。
主题大洲和大洋的分布《海底两万里》是法国作家儒勒·凡尔纳的长篇小说,讲述了博物学家阿龙纳斯等人随同“鹦鹉螺号”潜艇船长尼摩一起周游海底的故事。
如图示意“鹦鹉螺号”潜艇航行路线。
问题1.“鹦鹉螺号”从太平洋出发,这个大洋东部和西部各有哪几个大洲?答:太平洋东部是北美洲和南美洲,西部是亚洲和大洋洲。
问题2.尼摩是如何描述“鹦鹉螺号”航行路线的?请补充完整。
“鹦鹉螺号”向西经过印度洋,穿过亚洲和非洲分界线处的苏伊士运河、非洲北部的地中海,进入大西洋,最后向北进入北冰洋。
(2022·佛山顺德区期末)1831年至1836年,达尔文搭乘“小猎犬号”帆船进行环球考察,最终提出十九世纪自然科学三大发现之一的进化论。
【初中地理】初中地理复习资料详解之陆地和海洋
【—详解之陆地和海洋】以下是对陆地和海洋的复习学习,希望同学们都能很好的掌握下面的知识。
陆地和海洋
1.世界海陆分布很不均匀,陆地主要集中在北半球,但北极周围却是一片海洋(北冰洋);海洋主要集中在南北球,但南极周围却是一块陆地(南极洲)
2.地球表面71%是海洋,29%是陆地。
(三陆七海)
3.半岛是陆地伸进海洋的凸出部分;海峡是沟通两个海洋的狭窄水道。
4.七大洲:亚洲、非洲、北美、南美、南极洲、欧洲和大洋洲
四大洋:太平洋、大西洋、印度洋、北冰洋
5.海陆变化原因:地壳变化和海平面升降是海陆变化的主要原因,人类活动也会引起海陆变化。
6.德国科学家魏格纳提出了大陆漂移的假说。
20世纪60年代,地球科学研究表明,大陆漂移是由板块运动引起的。
8.六大板块示意图参看课本第37页。
9.总体而言,板块内部地壳相对稳定;在板块交界处,地壳相对活跃,是世界上火山和地震的集中分布区。
上面对陆地和海洋复习资料的讲解内容,同学们都能很好的掌握了吧,希望同学们考试成功,加油哦!。
一、陆地和海洋选择题1.当地时间2017年6月12日,巴拿马总统胡安·卡洛斯·巴雷拉正式向全世界宣布:巴拿马共和国与中华人民共和国建立外交关系。
图1为巴拿马共和国位置示意图。
读图,完成下列问题。
(1)巴拿马共和国地跨()A. 亚洲和欧洲B. 亚洲和非洲C. 北美洲和南美洲D. 大洋洲和北美洲(2)宣布两国建交这一天,最接近二分二至日中的()A. 春分日B. 夏至日C. 秋分日D. 冬至日【答案】(1)C(2)B【解析】【分析】(1)读图可知,巴拿马跨南美洲和北美洲,巴拿马运河穿过巴拿马中部,巴拿马运河是南北美洲的分界线。
故选C。
(2)根据二分二至日的划分,春分日是每年的3月21日前后,夏至日是每年的6月22日前后,秋分日是每年的9月23日前后,冬至日是每年的12月22日前后,6月12日最接近夏至日。
故选B。
故答案为:(1)C;(2)B。
【点评】(1)大陆和它周围的岛屿合起来称为大洲,全球共分为亚洲、欧洲、北美洲、南美洲、非洲、大洋洲和南极洲七个大洲,其中面积最大、人口最多的大洲是亚洲,面积最小的大洲是大洋洲。
(2)地球在公转时,由于黄赤交角的存在,使得一年内太阳直射点有规律地在南北回归线之间往返移动。
春分日(3月21日前后)、秋分日(9月23日前后)时太阳直射赤道;夏至日(6月22日前后),太阳直射北回归线;冬至日(12月22日前后),太阳直射南回归线。
2.在台湾花莲海域发生的地震,与下列哪两个板块的运动有关()A. 亚欧板块与非洲板块B. 亚欧板块与印度洋板块C. 亚欧板块与太平洋板块D. 亚欧板块与美洲板块【答案】 C【解析】【分析】解:台湾花莲海域经常发生地震的原因与其所在的地理位置有关,台湾岛位于环太平洋地震带上,因其位于亚欧板块与太平洋板块的交界处,地壳活跃,经常发生地震;结合题意。
故答案为:C【点评】板块构造学说是在大陆漂移学说和海底扩张学说的基础上提出的。
该学说认为全球地壳可以分为六大板块:太平洋板块、亚欧板块、非洲板块、美洲板块、印度洋板块和南极洲板块。
陆地与海洋核心热点一、七大洲和四大洋1、大洲名称(按面积由大到小进行排序):亚洲、非洲、北美洲、南美洲、南极洲、欧洲、大洋洲。
可概括为“亚非北南美,南极欧大洋”。
2、四大洋名称(按面积从大到小):太平洋、大西洋、印度洋、北冰洋。
可概况为“太大印北”。
3、描图填图:在图中相应位置填注七大洲、四大洋的名称。
4、海陆比例:海洋面积占79%,陆地面积占21%,即七分海洋,三分陆地。
二、大洲分界线1、亚洲和欧洲:乌拉尔山脉—乌拉尔河里海一大高加索山脉黑海—土耳其海峡。
2、亚洲和非洲:苏伊士运河—红海。
3、亚洲相北美洲:白令海峡。
4、欧洲和非洲:直布罗陀海峡—地中海。
5、⑤南北美洲:巴拿马运河。
三、海陆变迁1、海陆变迁的原因(1)地壳的变动(主要原因):在喜马拉雅山,发现岩石中含有鱼、海螺、海藻等海洋生物的化石。
(2)海平面升降:在我国东部海域的海底,人们发现了古河道及水井等人类活动的遗迹。
(3)人类活动:在荷兰、日本及我国澳门等许多沿海国家或地区进行填海造陆,以扩大陆地面积。
2、海陆变迁的证据(1)地壳升降运动证据:①喜马拉雅山岩石中含有海洋生物化石(地壳上升)。
②我国东部海域的海底有古河流及水井遗迹(地壳下降)。
③……(2)地壳水平运动证据:①红海不断扩张(地壳张裂)。
②地中海不断缩小(地壳碰撞)。
③东非裂谷不断张裂(地壳张裂)。
④南美洲东海岸与非洲西海岸古生物相似性(地壳张裂)。
⑤……(3)人类改变海陆分布:①荷兰的围海大坝。
②日本的填海造陆。
四、大陆漂移假说1、大陆漂移假说是由德国科学家魏格纳提出的用来解释地壳运动和海陆分布、演变的理论。
2、主要内容:在两亿年前,地球上各大洲是相互连接的一块原始大陆,它的周围是一片汪洋。
后来,原始大陆分裂成几块大陆,缓慢地漂移分离,逐渐形成了今天七大洲、四大洋的分布状况。
3、相关证据:非洲西岸和南美洲东岸地质构造和古地层的相似性,古生物的相似性,大陆轮廓的吻合性。
五、板块构造学说(1)主要内容:①由岩石组成的地球表层并不是整体一块,而是由板块拼合而成。
一、陆地和海洋选择题1.下图是某区域1月平均气温分布略图,读图,回答下面小题。
(1)造成甲、乙两地气温差异的主要因素是()A. 纬度因素B. 海陆位置C. 地形地势D. 人类活动(2)造成乙、丙两地气温差异的主要因素是()A. 纬度因素B. 海陆位置C. 地形地势D. 人类活动(3)甲地所在的大陆位于()A. 亚欧板块B. 美洲板块C. 印度洋板块D. 太平洋板块【答案】(1)B(2)A(3)C【解析】【分析】地球上各地的气温受纬度因素、海陆因素、地形等因素的影响,大致的规律是由低纬度向高纬度递减,等温线基本呈东西走向。
(1)由图可知,甲、乙两地的纬度大致相同,但此时甲的气温高于乙,这是由于夏季时,陆地气温高于海洋,受海陆因素的影响,故选B。
(2)由图可知,乙地和丙地都在南太平洋上,两地气温乙地高于丙地,这是由于两地纬度不同,乙地纬度低、气温高,故选A。
(3)由图可知,甲地位于澳大利亚大陆上,是世界上面积最小的大陆,该大陆属于印度洋板块,故选C。
故答案为:(1)B;(2)A;(3)C。
【点评】(1)影响气候的因素有地形地势、纬度、海陆位置、洋流及人类活动等。
具体表现为:随纬度升高,气温逐渐降低;地势越高,气温越低;沿海地区温差小,内陆地区温差大;暖流流经地区气温高,寒流流经地区气温低;人类不合理活动造成如今的“温室效应”及城市的“热岛效应”等。
(2)由于太阳辐射受地球球体形状的影响,导致低纬度地区获得太阳辐射的能量多,气温高,高纬度地区获得大阳辐射的能量少,气温低。
所以,在世界等温线分布图上,气温大致是从低纬向两极递减。
(3)板块构造学说认为地球的岩石圈不是整体一块,而是被一些构造带分割成许多构造单元,这些构造单元叫做板块。
全球的岩石圈分为亚欧板块、非洲板块、美洲板块、太平洋板块、印度洋板块和南极洲板块共六大板块。
这些板块漂浮在“软流层”之上,处于不断运动之中。
一般说来,板块内部的地壳比较稳定,板块与板块之间的交界处,是地壳比较活动的地带,地壳不稳定。
第二节海陆的变迁一、沧海桑田1.海陆变迁的原因:地壳的变动、海平面的升降和人类活动等。
2.海陆变迁的证据:海洋变成了陆地陆地变成了海洋海洋变成了陆地地壳的变动海平面的升降人类活动二、从地图上得到的启示【填图绘图】·填出甲、乙、丙三幅图对应的大致时间。
1.大陆漂移说的内容:两亿年前,各大洲是相互连接的一块大陆,后来原始大陆缓慢漂移分离,逐渐形成了今天七大洲、四大洋的分布状况。
2.证据:а大西洋两岸大陆轮廓相吻合;b非洲和南美洲生物的相似性;c南美洲和非洲古老地层的相似性。
三、板块的运动【填图绘图】·在图中填出六大板块的名称。
·在图中填出两大火山地震带的名称。
1.板块构造学说的基础:大陆漂移说。
2.板块构造学说的主要内容:(1)由岩石组成的地球表层是由板块拼合而成。
(2)全球大致划分为六大板块和若干小板块,板块在不断地运动着。
(3)一般来说,板块内部地壳比较稳定;板块与板块交界的地带,地壳比较活跃。
(4)世界上的火山、地震集中分布在板块交界的地带。
3.板块运动形式及产生的结果:运动形式产生结果张裂运动常常形成裂谷或海洋碰撞挤压运动在陆地常常形成山脉4.两大火山、地震带:环太平洋地带和地中海—喜马拉雅地带。
5.两大山系:阿尔卑斯-喜马拉雅山系和科迪勒拉山系。
大陆漂移说的其他证据(1)南极大陆发现了煤炭。
(2)大西洋在扩张,太平洋在缩小。
区分板块与大洲、大洋(1)亚欧大陆≠亚欧板块。
(2)阿拉伯半岛和印度半岛所在的大陆是亚欧大陆,但两半岛所在的板块属于印度洋板块。
(3)印度洋板块只包括印度洋的一部分,其陆地部分除阿拉伯半岛和印度半岛外,还包括澳大利亚大陆。
主题板块构造学说的应用中龙是已灭绝的爬行动物。
它们生活在大约3.2亿到2.8亿年前的早二叠纪的海中,却没有横渡大洋的能力。
人们在南美洲和非洲都发现了它们的化石。
问题1.情境材料中说明了什么问题,请用大陆漂移说解释。
答:非洲与南美洲原来连接在一起,后来经过大陆漂移漂到现在的位置。
一、陆地和海洋选择题1. 2017年3月我市长岛县北部海域发生多次地震,相关资料如图所示,据此回答下列小题。
(1)图中相关资料可以用来()A.研究长岛地震发生的历史规律与原因B.估量长岛地震对海洋捕捞业造成的损失C.揭示长岛地震造成的海平面升降情况D.明确该段时间长岛地震发生的位置、日期和级别(2)以下是同学们对这些地震的看法,其中比较合理的是()A.地震是岛屿分布不均引发的B.地震与亚欧板块和印度洋板块碰撞有关C.地震发生的地点分布相对集中D.地震震级大小与发生的日期有关【答案】(1)D(2)C【解析】【分析】(1)图中的数据列举了长岛3月发生地震的日期和级别,可以研究这一段时间内,长岛地震发生的位置、日期和级别。
由于时间仅集中在3月内,因此无法研究长岛地震发生的历史规律与原因;地震仅列举了日期和级别,因此无法估量长岛地震造成的捕捞业损失和海平面升降。
(2)从资料可以看出,地震集中在长岛附近,地震发生地点分布相对集中。
地震发生的原因与地壳活跃程度有关,与岛屿分布无.关,地震震级也与日期无关。
长岛位于欧亚板块和太平洋板块的交界处,远离欧亚板块和印度洋板块交界处,所以与这两个板块碰撞无关。
【点评】一般说来,板块内部的地壳比较稳定,板块与板块之间的交界处,是地壳比较活动的地带,地壳不稳定。
大陆和大陆板块相撞,形成高耸的高山和高原;大陆和大洋板块相撞,在大陆边缘形成山脉,高原,岛弧,而海陆交界处形成海沟。
世界上两大著名火山地震带为:环太平洋火山地震带和地中海—喜马拉雅火山地震带,由于处于板块交界处,地壳相当活跃。
2.读下列四大洲轮廓图,完成下列小题。
(1)关于四大洲的说法,正确的是()A.①大洲都为发达国家B.②大洲落后主要在于其资源贫乏C.③大洲内河航运发达,主要受地形和气候的影响D.④大洲地势中部低四周高(2)四大洲中气候复杂多样的是()A.①②B.②③C.③④D.①④【答案】(1)C(2)D【解析】【分析】(1)读图可得,①是北美洲,②是非洲,③是欧洲,④是亚洲。
北美洲的国家多为发达国家,其中墨西哥属于发展中国家;非洲的矿产资源丰富,有富饶大陆之称;欧洲内河水运发达,主要受地形和气候的影响,地形以平原为主,气候以温带海洋性气候为主;亚洲的地势特点是中部高,四周低。
(2)读图可得,①是北美洲,②是非洲,③是欧洲,④是亚洲,其中北美洲和亚洲被北回归线、北极圈穿过,气候复杂多样。
【点评】(1)欧洲西部虽然较长的河流不多,但河流之间有运河相通,形成了便利的内河航运网,内河航运发达。
自然原因:欧洲西部气候类型以温带海洋性气候为主,年降水量丰富,季节分配均匀;地形以平原为主,使河流流速小,水流平稳有利于通航;本区冬季气温在0℃以上,河流无结冰期,可终年通航。
社会经济原因:本区经济发达,人口密集,城市众多,人流与物流量大。
(2)由于亚洲南北跨纬度广,东西距离长,地形复杂多样,导致亚洲气候类型复杂多样,世界上主要的气候类型有11种,亚洲就有9种,除了热带草原气候和温带海洋性气候这两种气候类型外,其他的气候类型都有。
北美洲地跨热带、温带、寒带,气候复杂多样,以温带大陆性气候和亚寒带针叶林气候为主,北部在北极圈内,为冰雪世界。
3.下图中的甲、乙两国,关于甲、乙两国自然特征叙述正确的是()A. 地势都是中部低、四周高B. 甲、乙两国的居民都以白色人种为主C. 甲国气候凉爽,乙国气候湿热D. 都处于板块交界附近,多地震【答案】 C【解析】【分析】读图可知,甲国水系呈放射状且西部河流流入海洋,说明该国地势中部高、四周低,故A错误;根据经纬度可知乙国位于非洲,居民以黑色人种为主,故B错误;根据经纬度可知甲国大部分地区位于安第斯山行山间高原,虽纬度低,但海拔高,气候凉爽,乙国大部分地区位于热带雨林气候区,气候湿热,故C正确;乙国不在板块的交界处附近,故D错误;依据题意,故答案为:C。
【点评】热带雨林气候分布在南北纬10度之间,即赤道附近地区,该地区常年受赤道低气压带的控制,盛行强烈的上升气流,形成了终年高温多雨的气候特征。
主要分布在非洲刚果盆地、马来群岛以及南美亚马孙河流域。
人种是根据人类体质方面的差异划分的。
按照肤色差异,世界人口可以分为三大人种,即黄色人种、白色人种和黑色人种。
亚洲东部和东南部、北美洲北部等地的人种主要是黄色人种;撒哈拉以南非洲的人种主要是黑色人种。
白色人种主要分布在欧洲、西亚、北非以及北美洲、大洋洲。
4.地理课上,同学们讨论海陆变迁的问题,下列现象不能说明海陆变迁的是()A. 地中海的面积在不断缩小B. 亚欧大陆北部分布着亚寒带针叶林C. 在台湾海峡海底发现森林遗迹D. 喜马拉雅山岩石中有海洋生物化石【答案】 B【解析】【分析】解:A、地中海面积在不断缩小,最终将消亡,是海洋变成陆地,属于海陆变迁的现象,故A不符合题意;B、亚欧大陆北部分布着亚寒带针叶林,不属于海陆变迁的现象,故B符合题意;C、台湾海峡海底发现森林遗迹,说明台湾海峡原来是陆地,属于海陆变迁的现象,故C不符合题意;D、喜马拉雅山地区有大量古老的海洋生物化石,说明这里曾经是一片海洋,后来由于地壳隆起才抬升成为高山,属于海陆变迁的现象,故D不符合题意。
故答案为:B【点评】海陆变迁就是海洋变陆地,陆地变为海洋,即我们所说的沧海桑田。
海陆变迁有以下几个原因,一是地壳的变动,如在喜马拉雅山脉发现了鱼类化石;二是海平面的升降,如台湾海峡海底发现森林遗迹和古河道;三是人类活动主要是填海造陆,如荷兰的填海造陆。
5.日本是一个地震频发的国家,不仅注重防灾教育,进行灾害应急演练,日本家庭还备有地震应急包。
据此完成下面小题。
(1)日本地震频发的原因是()A. 日本地处环太平洋地震带B. 日本山地多C. 日本地处喜马拉雅地震带D. 日本是个岛国(2)下列物品不可能出现在地震应急包中的是()A. 简易急救包B. 化妆品C. 瓶装水和食品D. 求救哨和手电筒(3)日本人下列生活习惯与地震灾害频发相关的是()A. 住轻质木板房B. 穿和服C. 吃寿司D. 优先乘坐公交出行【答案】(1)A(2)B(3)A【解析】【分析】本题组考查日本多震原因及应对措施、对人们生活的影响。
(1)日本地处环太平洋地震带,故其多火山地震。
(2)化妆品不是地震应急物品,简易急救包、瓶装水和食品、求救哨和手电筒都是地震应急物品,故选B。
(3)住轻质木板房,可以减轻地震造成的房屋倾倒造成的二次伤害,适应了地震灾害频发的特点。
故答案为:(1)A;(2)B;(3)A。
【点评】(1)该小题考查日本多地震的原因,难度小,需结合世界上地震带的分布及日本的位置特征去解答。
(2)该小题考查地震的急救措施,是基础考点,难度不大,牢记解答即可。
(3)该小题考查地震对人们生活的影响,难度不大,学生结合所学分析解答即可。
6.(临沂)结合“板块分布示意图(图5)”,判断下列说法错误的是()A. 环太平洋地带多火山和地震B. 喜马拉雅山脉会不断增高C. 地中海面积会不断增大D. 澳大利亚大陆很少发生地震【答案】 C【解析】【分析】板块运动学说认为,组成地表的各大板块处于不停的运动中。
一般来说,板块内部地壳比较稳定;板块与板块的交界地带,地壳比较活跃,容易形成火山、地震。
环太平洋地带多火山和地震,喜马拉雅山脉会不断增高,地中海面积会不断缩小,澳大利亚大陆很少发生地震,故本题选C。
【点评】本题主要考查海陆的变迁。
7.(昆明)如图关于板块运动,说法正确的是()A. A高原的形成是亚欧板块与非洲板块的挤压B. B处多火山地震的原因是位于板块交界地带C. C山脉的形成是亚欧板块与非洲板块的张裂D. D海域缩小是非洲板块与印度洋板块的挤压【答案】B【解析】【分析】A、A青藏高原的形成是亚欧板块与印度洋板块的挤压。
故A不符合题意;B、 B马来群岛处多火山地震的原因是位于板块交界地带,地壳不稳定。
故B符合题意;C、 C阿尔卑斯山脉的形成是亚欧板块与非洲板块的碰撞挤压形成的。
故C不符合题意;D、红海位于印度洋板块与非洲板块之间,因为印度洋板块和非洲板块正不断发生张裂运动,因此红海的面积应不断扩大,形成新的大洋。
故D不符合题意。
故选:B【点评】板块和板块之间运动频繁,但力的方向不同。
板块发生张裂运动时,其运动方向相反,板块之间的距离不断扩张,造成断裂陷落,地表会产生裂谷或海洋;板块发生挤压运动时,其方向是相向运动,板块之间的距离缩小,地表还会不断隆起,形成山脉。
8.下列海峡既沟通了两大洋,又是两大洲分界线的是A. ①②B. ①④C. ②③D. ③④【答案】 C【解析】【分析】大洲之间往往以山脉、河流、湖泊、运河、海峡等地理事物为分界线。
读图可知,①是直布罗陀海峡,是非洲和欧洲的分界线,沟通了地中海和大西洋;②是白令海峡,是亚洲和北美洲的分界线,沟通了太平洋与北冰洋;③是德雷克海峡,是南美洲与南极洲的分界线,沟通了太平洋与大西洋;④是马六甲海峡,沟通了太平洋与印度洋,不是洲界线。
故答案为:C。
【点评】大洲之间多以海峡、运河或海域作为分界线。
亚、欧分界线:乌拉尔山-乌拉尔河-大高加索山脉-土耳其海峡;亚洲、北美分界线:白令海峡;亚、非分界线:苏伊士运河-红海;欧、非分界线:直布罗陀海峡-地中海;南北美洲分界:巴拿马运河;南美、南极分界线:麦哲伦海峡;欧洲、北美分界线:丹麦海峡。
9.2018年,全球共发生六级以上地震119次,最大地震是8月19日在斐济群岛地区发生的8.1级地震。
读图完成下面小题。
(1)有关地震的叙述,正确的是()A. 地震集中在板块与板块的交界地带B. 现在科技水平下,地震已能够精准预测C. 地震主要是人类活动造成的灾害D. 地震发生时,要迅速乘坐电梯逃生(2)据图可知,斐济群岛所处大洲和濒临的大洋是()A. 亚洲太平洋B. 大洋洲印度洋C. 亚洲印度洋D. 大洋洲太平洋【答案】(1)A【解析】【分析】(1)根据所学的知识可知,地震集中在板块与板块的交界地带,地壳比较活跃,故A正确;现在科技水平虽然很高,但地震也不能够精准预测,只能是大概的预测,故B错;地震和火山是地球的(内力作用)引起的,绝大部分地震发生在地壳内,火山活动与地壳的运动有关,故C错;地震时应不要惊慌,冷静面对更不能乘坐电梯逃生,故D 错;BCD不符合题意,A项正确。
故答案为:A。
(2)读图可知,斐济群岛所处大洲是大洋洲,濒临的大洋是太平洋。
ABC不符合题意,D 项正确。
故答案为:D。
【点评】当地震发生时,要学会自救。
首先要迅速撤到空旷地;如果来不及离开房屋时,则要迅速进入到厕所、厨房或墙角位置,或马上找支撑物躲避,如桌子、床等,应两手抱头躲到墙角;如果被埋在废墟中不能自行脱险时,尽可能挪开脸、胸前的杂物,清除口鼻的灰土,保持呼吸通畅,保持体力,冷静等待救援。