分子间的作用力带答案
- 格式:doc
- 大小:217.50 KB
- 文档页数:5
3分子间的作用力1.分子间作用力及其变化(1)分子力:由于分子间同时存在引力和斥力,两种力的合力就叫做分子力。
(2)分子间作用力的变化:分子间引力和斥力的大小都跟分子间的距离有关.①当分子之间距离r=r0时(r0约为10-10m),分子间的引力和斥力相互平衡,此时分子间的作用力为零。
②当分子之间距离r<r0时,随着分子之间距离的减小引力和斥力同时增大,但斥力增大得更快一些,故斥力大于引力,此时分子之间的作用力表现为斥力(此时引力仍然存在).③当分子之间距离r>r0时,随着分子之间距离的增大引力和斥力同时减小,但斥力减小得更快一些,故引力大于斥力,此时分子之间的作用力表现为引力(此时斥力仍然存在).④用图象法解析分子力分子间相互作用力同时存在着引力和斥力,有时表现为引力,有时表现为斥力,怎样把分子力的规律清晰地理出个头绪来呢?借助分子力随分子间距离的变化而变化的Fr图象,可以比较直观地反映出它们间的联系。
如图所示,分子斥力或分子引力都随分子间距离的增大而减小,但分子斥力的变化率较大,分子引力的变化率较小。
因此,当距离r<r0时,分子力表现为斥力;当距离r>r0时,分子力表现为引力;当距离r=r0时,分子力为零。
释疑点分子之间的引力和斥力总是同时存在的,且当分子之间距离变化时,引力和斥力同时发生变化,只是斥力变化得更快一些。
【例1】当钢丝被拉伸时,下列说法正确的是()A.分子间只有引力作用B.分子间的引力和斥力都减小C.分子间的引力比斥力减小得慢D.分子力为零时,引力和斥力同时为零解析:钢丝拉伸,分子间距离增大,分子间的引力、斥力都减小,但引力比斥力减小得慢,分子力表现为引力,所以B、C正确,A、D错误。
答案:BC点技巧分子力图象的应用处理此类问题的关键是熟记分子力与分子间距离的关系曲线。
分子力属定性内容,易记易忘,所以在理解时需要结合分子间的斥力与引力随分子间距离变化的图象。
另外对分子间距离的几个临界数量级要熟悉。
3 分子间的作用力1.分子间虽然有空隙,大量分子却能聚集在一起形成固体或液体,说明分子之间存在着引力.2.分子间虽然有空隙,但是用力压缩物体,物体会产生反抗压缩的弹力,这说明分子之间存在着斥力.3.分子之间的引力和斥力的大小都跟分子间的距离有关,都随着间距的增大而减小,随间距的减小而增大,但斥力变化比引力快.4.当分子之间的距离等于r0时,其中一个分子所受的引力与斥力大小相等,这个分子所受合力为0;当分子间距离小于r0时,作用力的合力表现为斥力;当分子间距大于r0时,作用力的合力表现为引力.5.分子动理论:物体是由大量分子组成的,分子在做永不停息的无规则运动,分子之间存在着引力和斥力.知识点一分子间有空隙1.分子间存在空隙的实验.扩散现象和布朗运动表明分子永不停息地做无规则运动,同时也反映了分子间有空隙.假若分子间无空隙,则无规则运动无法实现.2.以下事实也可以说明分子间是有空隙的.(1)气体容易被压缩,说明气体分子间是有空隙的.(2)水和酒精混合后的体积小于原来体积之和,说明液体分子间有空隙.(3)课本中的彩图“扫描隧道显微镜拍摄的石墨表面原子结构照片”中的亮斑是碳原子,其黑色背景显示了固体分子间也有空隙.(4)物体的热胀冷缩现象正是由于物体分子间的空隙增大或缩小而造成的,这是气体、液体和固体所共有的现象.注:我们在估测分子大小时,常常把固体或液体分子看做是一个挨一个紧密排列的,其实,那只是为了研究方便而做的一种理想化的模型,真实的分子间是有空隙的.►尝试应用1.下列事实中,能说明分子间有间隙的是(D)A.用瓶子装满一瓶砂糖,反复抖动后总体积减小B.手捏面包,体积减小C.水很容易渗入沙土层中D.水和酒精混合后的总体积小于二者原来的体积之和解析:反复抖动砂糖、手捏面包,使总体积减小和水易渗入沙土层中只能说明宏观物体间有空隙,不能说明微观分子间有间隙,故答案为D.知识点二分子间的作用力1.说明分子间存在引力和斥力的现象及解析.(1)从宏观上解析.以固体物质为例,物体在被拉伸时需要一定的外力,这表明组成物质的分子之间存在着相互作用的引力,所以要使物体被拉伸,一定需要有外力来克服分子之间的引力;同时物体在被压缩时也需要一定的外力,这表明组成物质的分子之间还存在着相互作用力的斥力,因此要使物体被压缩,一定需要有外力来克服分子之间的斥力.(2)从微观上解析.分子间虽然有空隙,大量分子却能聚集在一起形成固体或液体,说明分子间存在着引力.分子间有引力,而分子间又有空隙,没有紧紧吸在一起,这说明分子间还存在着斥力.2.分子间的相互作用力.分子间同时存在相互作用的引力和斥力,分子间的引力和斥力都随分子间的距离的变化而变化,而分子力是引力和斥力的合力.分子引力、斥力大小及其分子力跟分子距离的关系如下:(1)分子间引力和斥力均随着分子间距离的增大而单调减小.(2)在0<r<r0的区间内,分子力表现为斥力,这是因为分子间斥力大于引力;在0<r<r0的区间内,表现为斥力的分子力随着分子间距离的增大而减小,这是因为分子间斥力减小得比引力更快.(3)当r=r0(r0大约为10-10 m)时,分子力为零,这是因为分子间引力和斥力大小相等而达到平衡.(4)在r0<r<r m的区间内,分子力表现为引力,这是因为分子间引力大于斥力;在r0<r<r m的区间内,表现为引力的分子力随着分子间距离的增大而增大,这是因为分子间斥力减小得比引力更快.(5)当r=r m时,表现为引力的分子力取得极大值,这一方面是因为此时分子间引力大于斥力,另一方面还因为此时分子间引力和分子间斥力随着分子间距离的增大而减小得一样快.(6)在r m<r<+∞的区间内,分子力表现为引力,同样是因为分子间引力大于斥力;在r m<r<+∞的区间内,表现为引力的分子力随着分子间距离的增大而减小,这是因为分子间引力减小得比斥力更快.►尝试应用2.下列现象中能说明分子间存在相互作用的是(A)A.一般固体难于拉伸,说明分子间存在引力B.一般液体易于流动和变成小液滴,说明液体分子间有斥力C.用打气筒给自行车轮胎打气,越打越费力,说明气体分子间存在斥力D.高压密闭的钢罐中的油沿筒壁溢出,这是钢分子对油分子的斥力解析:固体难于拉伸,是分子引力的表现,故选项A正确.液体易于流动不是引力、斥力的表现,它的原因是化学键的作用;给自行车打气费力是因为气体压强变大,B、C 错误.D项中说明钢分子间有空隙,油从筒中溢出,是外力作用的结果,而不是钢分子对油分子的斥力作用.知识点三分子动理论1.内容.(1)物体是由大量分子组成的;(2)分子在永不停息地做无规则运动;(3)分子之间存在着引力和斥力.2.热学分类.热学学习包括两个方面:一方面是热现象的宏观理论,另一方面是热现象的微观理论.分子动理论是热现象微观理论的基础.►尝试应用3.下列涉及分子动理论的表述中,正确的是(A)A.物质是由大量分子组成的B.物体内分子在一定条件下可以停止做无规则运动C.物体内分子之间的作用力一定表现为引力D.物体内分子之间的作用力一定表现为斥力解析:根据分子动理论,物质是由大量分子组成的,分子是在永不停息地做无规则的运动,物体内分子之间的作用力存在引力和斥力,可表现为引力和斥力,A正确、BCD 错误.1.分子间同时存在着相互作用的________和________.大量分子能聚集在一起形成固体或液体,说明分子间存在着________;固体和液体很难压缩,即使是气体,当压缩到一定程度后也很难继续压缩,这说明分子之间还存在________.2.当两个分子的距离为r0时,分子所受的引力与斥力大小________,此时分子所受的合力为____.当分子间的距离小于r0时,作用力的合力表现为________;当分子间的距离大于r0时,作用力的合力表现为________.3.分子动理论的内容:物体是由________分子组成的,分子在做____________的无规则运动,分子之间存在着________和________.4.下列事实中,能说明分子间有间隙的是()A.用瓶子装满一瓶砂糖,反复抖动后总体积减小B.手捏面包,体积减小C.水很容易渗入沙土层中D.水和酒精混合后的总体积小于二者原来的体积之和5.关于分子动理论,下述说法不正确的是()A.物质是由大量分子组成的B.分子永不停息地做无规则运动C.分子间有相互作用的引力或斥力D.分子动理论是在一定实验基础上提出的【概念规律练】知识点一分子间的作用力1.当两个分子之间距离为r0时,正好处于平衡状态,下列关于分子间相互作用的引力和斥力的各种说法中,正确的是()A.分子间距离r<r0时,它们之间只有斥力作用B.分子间距离r<r0时,它们之间只有引力作用C.分子间距离r<r0时,它们既有引力又有斥力的作用,而且斥力大于引力D.两分子间距等于2r0时,它们之间既有引力又有斥力,而且引力大于斥力2.关于分子间作用力的说法,正确的是()A.分子间同时存在着引力和斥力,实际表现出来的分子力是其合力B.分子间距离减小时,引力和斥力都增加,但斥力比引力增加得快C.分子间距离减小时,引力和斥力都减小,但斥力减小得快D.当分子间距离的数量级大于10-9m时,分子力已微弱到可以忽略了知识点二宏观现象与分子间作用力3.下列说法哪些是正确的()A.水的体积很难被压缩,这是分子间存在斥力的宏观表现B.气体总是很容易充满容器,这是分子间存在斥力的宏观表现C.两个相同的半球壳吻合接触,中间抽成真空(马德堡半球),用力很难拉开,这是分子间存在吸引力的宏观表现D.用力拉铁棒的两端,铁棒没有断,这是分子间存在引力的宏观表现4.下列事例能说明分子间有相互作用力的是()A.金属块经过锻打能改变它原来的形状而不断裂B.拉断一根钢绳需要用一定的外力C.食盐能溶于水而石蜡却不溶于水D.液体一般很难压缩知识点三分子力做功问题5.两个分子甲和乙相距较远(此时它们之间的分子力可以忽略),设甲固定不动,乙逐渐向甲靠近,直到不能再靠近为止,在此过程中()A.分子力做正功B.分子力先做正功后做负功C.分子力做负功D.分子力先做负功后做正功6.图1甲分子固定在坐标原点O,乙分子位于x轴上,甲分子对乙分子的作用力与两分子间距离的关系如图1中曲线所示,F>0为斥力,F<0为引力.a、b、c、d为x轴上四个特定的位置.现把乙分子从a处由静止释放,则()A.乙分子由a到b做加速运动,由b到c做减速运动B.乙分子由a到c做加速运动,到达c时速度最大C.乙分子由a到b的过程中,两分子间的分子力一直做正功D.乙分子由b到c的过程中,两分子间的分子力一直做负功【方法技巧练】图象法分析分子力的问题7.分子间的相互作用力由引力F引和斥力F斥两部分组成,则()A.F引和F斥是同时存在的B.F引总是大于F斥,其合力总表现为引力C.分子之间的距离越小,F引越小,F斥越大D.分子之间的距离越小,F引越大,F斥越小8.当两个分子间的距离为r0时,正好处于平衡状态,下列关于分子间作用力与分子间距离的关系的说法正确的是() A.当分子间的距离r<r0时,它们之间只有斥力作用B.当分子间的距离r=r0时,分子处于平衡状态,不受力C.当分子间的距离从0.5r0增大到10r0的过程中,分子间的引力和斥力都在减小,且斥力比引力减小得快D.当分子间的距离从0.5r0增大到10r0的过程中,分子间相互作用力的合力在逐渐减小1.下列说法中正确的是()A.用手捏面包,面包的体积缩小了,证明分子间有间隙B.煤堆在墙角时间长了,墙内部也变黑了,证明分子在永不停息地运动C.打开香水瓶后,很远的地方能闻到香味,说明分子在不停地运动D.封闭在容器中的液体很难被压缩,证明分子间有斥力2.下列现象能说明分子之间有相互作用力的是()A.一般固体难于位伸,说明分子间有引力B.一般液体易于流动和变成小液滴,说明液体分子间有斥力C.用气筒给自行车胎打气,越打越费力,说明压缩后的气体分子间有斥力D.高压密闭的钢筒中的油沿筒壁溢出,这是钢分子对油分子的斥力3.下列现象不能说明分子间存在引力的是()A.打湿了的两张纸很难分开B.磁铁吸引附近的小铁钉C.用斧子劈柴,要用很大的力才能把柴劈开D.用电焊把两块铁焊在一起4.图2如图2所示是描述分子引力与斥力随分子间距离r变化的关系曲线,根据曲线可知下列说法中正确的是()A.F引随r增大而增大B.F斥随r增大而减小C.r=r0时,F斥与F引大小相等D.F引与F斥随r增大而减小5.如图3所示,设有一分子位于图中的坐标原点O处不动,另一分子可位于x轴上不同位置处,图中纵坐标表示这两个分子间分子力的大小,两条曲线分别表示斥力和引力的大小随两分子间距离变化的关系,e为两曲线的交点,则()图3A.ab线表示引力,cd线表示斥力,e点的横坐标数量级为10-15mB.ab线表示斥力,cd线表示引力,e点的横坐标数量级为10-10mC.ab线表示引力,cd线表示斥力,e点的横坐标数量级为10-10mD.ab线表示斥力,cd线表示引力,e点的横坐标数量级为10-15m6.两个分子从靠近得不能再靠近的位置开始,使二者之间的距离逐渐增大,直到大于分子直径的10倍以上,这一过程中关于分子间的相互作用力的下列说法中正确的是()A.分子间的引力和斥力都在减小B.分子间的斥力在减小,引力在增大C.分子间相互作用的合力在逐渐减小D.分子间相互作用的合力,先减小后增大,再减小到零7.图4某人用原子级显微镜观察高真空度的空间,发现有一对分子A和B环绕一个共同“中心”旋转,如图4所示,从而形成一个“类双星”体系,并且发现此“中心”离A分子较近,这两个分子间的距离用r表示.已知当r=r0时两分子间的分子力为零.则在上述“类双星”体系中,A、B两分子间有()A.间距r>r0B.间距r<r0C.A的质量大于B的质量D.A的速率大于B的速率8.两个分子从相距较远(分子力可忽略)开始靠近,直到不能再靠近的过程中()A.分子力先做负功后做正功B.分子力先做正功后做负功C.分子间的引力和斥力都增大D.两分子从r0处再靠近,斥力比引力增加得快9.“破镜难圆”的原因是()A.玻璃分子间的斥力比引力大B.玻璃分子间不存在分子力的作用C.一块玻璃内部分子间的引力大于斥力;而两块碎玻璃片之间,分子引力和斥力大小相等,合力为零D.两片碎玻璃之间,绝大多数玻璃分子间距离太大,分子引力和斥力都可忽略,总的分子引力为零10.当表面平滑的太空飞行器在太空中飞行与灰尘互相摩擦时,很容易发生“黏合”现象,这是由于()A.摩擦生热的作用B.化学反应的作用C.分子力的作用D.万有引力的作用11.图5如图5所示,把一块干净的玻璃板吊在测力计的下端,使玻璃板水平地接触水面,用手缓慢坚直向上拉测力计,则玻璃板在拉离水面的过程中()A.测力计示数始终等于玻璃板的重力B.测力计示数会出现大于玻璃板重力的情况C.因为玻璃板上表面受到大气压力,所以拉力大于玻璃板的重力D.因为拉起时还需要克服水分子间的吸引力,所以拉力大于玻璃板的重力12.一段小铅柱,用刀切成两段,然后把两个断面对接,稍用压力就能使两段铅柱接合起来,一端挂几千克的重物,也不会把铅柱拉开,而玻璃碎了却不能重新接合,为什么?13.最近几年出现了许多新的焊接方式,如摩擦焊接、爆炸焊接等.摩擦焊接的方法是使焊件两个接触面高速地向相反方向旋转,同时加上很大的压力(约每平方厘米加几千到几万牛顿的力),瞬间就焊接成一个整体了.试用所学知识分析摩擦焊接的原理.。
气体分子间的作用力
1.分子之间同时存在着引力和斥力,分子间实际表现出的作用力是引力和斥力的合力。
2.引力和斥力的大小都跟分子间的距离有关,它们随分子间距离的增大而变小,随分子间距离的减小而变大,在变化过程中,斥力变化得更快。
即当分子间的距离增大时,引力和斥力都在变小,但斥力变化得更快;
当分子间的距离在减小时,引力和斥力都在变大,但斥力变化得更快。
题目
气体很容易被压缩,这说明气体分子的______,气体分子间的作用力______.
答案
气体分子间距离较大,分子间作用力较小,故气体容易被压缩.
故答案为:距离较大,很小
解答本题应掌握:气体分子间距较大,分子间的作用力很小.。
高二物理分子间的作用力试题答案及解析1.密闭有空气(非理想气体,分子间的作用力表现为引力)的薄塑料瓶因降温而变扁,此过程中瓶内空气A.内能不变B.外界对瓶内空气做功C.分子力做正功,分子势能变大D.分子力做负功,分子势能变大【答案】B【解析】分子间的作用力表现为引力,而体积减小,分子力做正功,分子势能减小,温度降低,分子平均动能减小,故内能减小,薄塑料瓶变扁,气体体积减小,外界对气体做功,B正确;【考点】考查了分子力,内能变化2.下列说法中正确的是A.气体对容器的压强是大量气体分子对容器的碰撞引起的,它跟气体分子的密集程度以及气体分子的平均动能有关B.在使两个分子间的距离由很远(r>10-9m)减小到很难再靠近的过程中分子力先减小后增大,分子势能先减小后增大C.温度相同的氢气和氧气,氧气分子的平均动能比较大D.当气体分子热运动变得剧烈时,压强必变大【答案】A【解析】气体对容器的压强是大量气体分子对容器的碰撞引起的,在微观上它跟气体分子的密集程度以及气体分子的平均动能有关,在宏观上与气体的压强及温度有关,选项A 正确;在使两个分子间的距离由很远(r>10-9m)减小到很难再靠近的过程中分子力先增大再减小,再增大,分子势能先减小后增大,选项B错误;温度是分子平均动能的标志,故温度相同的氢气和氧气,分子的平均动能相同,选项C错误;当气体分子热运动变得剧烈时,气体的温度升高,但不知道体积的变化,故压强不一定变大,选项D 错误。
【考点】气体的压强;分子力及分子势能。
3.关于分子间的作用力和分子势能,下列说法中正确的是A.两个邻近的分子间同时存在着引力和斥力B.分子间作用力的大小与分子间的距离有关C.当分子间的作用力做正功时,分子势能减少D.当分子间的作用力做正功时,分子势能增加【答案】ABC【解析】根据分子动理论知识,两个邻近的分子间同时存在着引力和斥力,分子间作用力的大小与分子间的距离有关,分子力随分子间距增大而减小;当分子间的作用力做正功时,分子势能减少,ABC选项正确。
积盾市安家阳光实验学校高中物理第七章分子动理论3-37.3 分子间的作用力★课标要求(一)知识与技能1.知道分子间同时存在着引力和斥力,实际表现出来的分子力是引力和斥力的合力。
2.知道分子力为零时,分子间距离r0的数量级。
3.知道分子间距离r<r0时,实际表现的分子力为斥力,这个斥力随r 的减小而迅速增大。
4.知道分子间的距离r>r0时,实际表现的分子力为引力,这个引力随r 的增大而减小。
5.知道r增大到什么数量级时,分子引力已很微弱,可忽略不计。
6.能用分子力解释简单的物理现象。
(二)过程与方法培养学生用宏观物体来模拟和理解微观规律的能力。
(三)情感、态度与价值观通过分子间作用力随分子间距的变化规律,理解量变和质变的变化关系。
★教学1.分子间的分子力随分子间距离变化的规律。
2.能用分子力解释简单的现。
★教学难点分子力随分子间距离变化的规律。
★教学方法讲练法、电教法、举例法★教学用具:玻璃管、酒精、水、录像带、投影仪、投影片★教学过程(-)引入课教师:(提问)(1)什么叫扩散现象?什么叫布朗运动?(2)扩散现象和布朗运动说明了什么问题?学生:(思考并回答)(1)不同的物质互相接触时彼此进入对方的现象叫扩散,扩散现象证明了气体、液体和固体的分子都是永不停息地做无规则运动。
(2)布朗运动是指悬浮在液体中的颗粒的无规则运动,布朗运动是液体或气体分子无规则运动的反映。
教师:(总结)布朗运动和扩散现象都说明分子间存在空隙,如果固体和液体的分子是一个挨着一个地紧靠在一起的,颗粒或分子就不会从一个地方移动到另一个地方,因此就不可能有布朗运动,也不可能产生扩散现象。
物体都是由一个个分子组成的,而且分子之间还有空隙,可是要把固体的一跟另一分开却是很困难的,为什么会出现这种现象呢?本节课我们来学习这个问题。
(二)进行课1.分子间有空隙[演示]在长约1m一端开口的玻璃管里装上一半水,再沿管壁慢慢地把染色的酒精注满,这时可清楚地看到水和酒精的面,把管口封闭,上下颠倒几次,使水和酒精混合在一起,观察总体积的变化。
1.范德华力普遍存在于固体、液体和气体分子之间。
2.影响范德华力的因素:主要包括分子的大小、分子的空间构型以及分子中电荷分布是否均匀等。
3.范德华力越大,物质的熔、沸点越高,溶解度越大。
1.下列有关范德华力的叙述正确的是()A.范德华力的实质也是一种电性作用,所以范德华力是一种特殊的化学键B.范德华力与化学键的区别是作用力的强弱问题C.任何分子间在任意情况下都会产生范德华力D.范德华力非常微弱,故破坏范德华力不需要消耗能量答案 B 解析范德华力是分子与分子之间的一种相互作用,其实质与化学键类似,也是一种电性作用,但两者的区别是作用力的强弱不同,化学键必须是强烈的相互作用,范德华力只有几到十几千焦每摩尔,故范德华力不是化学键;虽然范德华力非常微弱,但破坏它时也要消耗能量;范德华力普遍存在于分子之间,但也必须满足一定的距离要求,若分子间的距离足够大,分子之间也难产生相互作用。
2.有下列物质及它们各自的沸点:Cl2:239K O2:90.1K N2:75.1K H2:20.3K I2:454.3K Br2:331.9K(1)据此判断,它们分子间的范德华力由大到小的顺序是________________________________________。
(2)这一顺序与相对分子质量的大小有何关系?_______________________________________。
答案(1)I2>Br2>Cl2>O2>N2>H2(2)相对分子质量越大,分子间范德华力越大,沸点越高。
按上述顺序相对分子质量渐小,分子间范德华力逐渐减小,物质沸点逐渐减小二氢键2.氢键的概念及表示方法氢键是一种特殊的分子间作用力,它是由已经与电负性很大的原子形成共价键的氢原子与另一分子中电负性很大的原子之间的作用力。
氢键的通式可用X—H…Y表示。
式中X和Y表示F、O、N,“—”表示共价键,“…”表示氢键。
第3节分子间的作用力1.分子间存在着相互作用的引力和斥力,其合力表现为分子力。
2.分子间的引力和斥力都随分子间距离的增大而减少,随分子间距离的减小而增大;但斥力比引力变化更快。
3.分子动理论:物体是由大量分子组成的,分子在做永不停息的无规则运动,分子之间存在着引力和斥力。
一、分子间的作用力1.分子间有空隙(1)气体很容易被压缩,说明气体分子间有很大的空隙。
(2)水和酒精混合后总体积减小,说明液体分子之间存在着空隙。
(3)压在一起的金片和铅片,各自的分子能扩散到对方的内部,说明固体分子之间有空隙。
2.分子间的作用力(1)分子间同时存在着相互作用的引力和斥力。
(2)当两个分子的距离为r0时,分子所受的引力与斥力大小相等,此时分子所受的合力为零;当分子间的距离小于r0时,作用力的合力表现为斥力;当分子间的距离大于r0时,作用力的合力表现为引力。
二、分子动理论1.内容物体是由大量分子组成的,分子在做永不停息的无规则运动,分子之间存在着引力和斥力。
2.统计规律(1)微观方面:各个分子的运动都是不规则的,带有偶然性。
(2)宏观方面:大量分子的运动有一定的规律,叫做统计规律。
大量分子的集体行为受统计规律的支配。
1.自主思考——判一判(1)水的体积很难被压缩,这是分子间存在斥力的宏观表现。
(√)(2)气体总是很容易充满容器,这是分子间存在斥力的宏观表现。
(×)(3)两个相同的半球壳吻合接触,中间抽成真空(马德堡半球),用力很难拉开,这是分子间存在引力的宏观表现。
(×)(4)用力拉铁棒的两端,铁棒没有断,这是分子间存在引力的宏观表现。
(√)(5)气体容易被压缩,说明气体分子之间有空隙。
(√)(6)分子间的引力随距离的增大而增大,斥力随距离的增大而减小。
(×)2.合作探究——议一议(1)当压缩物体时,分子间的作用力表现为斥力,物体“反抗”被压缩,这时分子间还有引力吗?提示:分子间同时存在分子引力和斥力,当物体被压缩时,分子斥力大于分子引力,分子间表现为斥力,此时分子间仍存在引力。
2018届中考物理专项练习---分子间的作用力一、单选题(本大题共17小题,共34.0分)1. 两滴水接近时能自动结合成一滴较大的水,这一现象说明()A. 分子间存在斥力B. 分子间存在引力C. 分子间有间隙 D. 物质间有扩散现象2. 对于图中所示的四幅图,下列说法中正确的是()A. 甲图中软木塞飞出时,管内水蒸气的内能增加B. 乙图中两个压紧的铅块能吊起钩码,主要是因为分子间存在引力C. 丙图中活塞向上运动是内燃机的做功冲程D. 丁图中小朋友下滑时,内能转化为机械能3. 用“粘”字来描述某些物理现象形象而生动,对下列现象的成因分析正确的是()A. 两块磁铁靠近能“粘”在一起--因为同名磁极相互吸引B. 吸盘式挂衣钩能够“粘”在墙上--因为分子间有引力C. 两表面光滑的铅块紧压后能粘在一起--因为分子间没有斥力D. 穿在身上的化纤衣服易“粘”灰尘--因为衣服带静电4. 下列现象中,能说明分子间存在引力的是()A. 磁铁吸引铁钉B. 带电的橡胶棒吸引通草球C. 弹簧秤提重物 D. 有些固体很难被拉伸5. 如图所示的四个实验现象中,能够说明分子间存在引力的是()A.酒精和水混合后体积变小B.与头发摩擦过得梳子能吸引不带电的纸屑C.把与水面接触的玻璃板稍微向上拉,测力计示数变大D.铅板和金块长时间压紧在一起,铅和金会相互渗人6. 下面是小明同学的“物理学习笔记”中的摘录,其中正确的是()A. 燃料的热值与燃料的质量有关系B. 分子间相互作用的引力和斥力是不同时存在的C. 温度越高的物体含有的热量越多D. 做功和热传递在改变物体的内能上是等效的7. 下列说法不正确的是()A. 固体很难被压缩也很难被拉长,说明分子间既存在斥力也存在引力B. 温度越高的物体,其内部分子无规则运动的剧烈程度就越大C. 柴油机的压缩冲程是将机械能转化为内能D. 内能增大的物体,其温度一定升高8. 如图所示,是薛同学所做实验的示意图,下列对实验现象分析正确的是()A.如图,铅板和金板长时间压紧在一起,铅和金会互相渗入,说明分子间存在引力B.如图,底面被削平、削干净的铅柱压紧后,能吊住大钩码,说明分子间存在斥力C.如图,抽掉中间玻璃板,下方瓶中的二氧化氮气体扩散到上方,说明气体间可发生扩散D.如图,红墨水同时滴入到等量的热水和冷水中,在热水中扩散得快,说明常见的物质由分子、原子构成9. 关于如图所示的四个情景,下列说法正确的是()A. 甲图中两个底面削平的铅块紧压在一起后能吊住重物,主要是由于大气压强的存在B. 乙图中试管内的水沸腾后,水蒸气将软木塞推出,表明机械能可以转化为内能C. 丙图中红墨水在热水中比在冷水中扩散快,说明分子做无规则运动的剧烈程度与温度有关D. 丁图中活塞向下运动,这是内燃机的压缩冲程10. 下列对生活中的现象解释正确的是()A. 摔碎了的瓷碗很难拼合在一起--分子间存在斥力B. 排骨藕汤热的时候香气四溢--温度越高,分子的运动越剧烈C. 房间长时间不打扫就会布满灰尘--分子在不停地做无规则运动D. 水壶里的水烧开时,水蒸气把壶盖顶起--机械能转化为内能11. 将两个铅柱的底面削平后紧紧地压在一起,两个铅柱就会结合起来,这个实验表明()A. 分子间存在间隙B. 分子间存在斥力C. 一切物质的分子都在不停地做无规则运动D. 分子间存在引力12. 下列说法中正确的是()A. 萝卜放在泡菜坛里会变咸,这个现象说明分子是运动的B. 两块表面干净的铅块压紧后会结合在一起,说明分子间存在斥力C. 锯木头时锯条会发热,这是通过热传递使锯条的内能发生了改变D. 太阳能热水器是通过做功把光能转化为内能的13. 下列说法中正确的是()A. 分子间相互作用的引力和斥力是同时存在的B. 温度高的物体具有的热量多C. 物体内能减少,不一定是放出了热量 D. 烟雾能在空中上升,是因为烟雾分子在不停地做无规则运动14. 关于粒子和宇宙的说法正确的是()A. 宇宙是一个有层次的天体结构体系,太阳属于银河系中的一颗恒星B. 分子间仅存在吸引力,不存在排斥力C. 水和酒精混合后总体积变小,说明分子间存在引力D. 根据银河系的直径大约为8万光年,可知光年是时间单位15. 下列现象中不能说明分子间存在着作用力的是()A. 用胶水把邮票粘贴在信封上B. 要用很大的力才能把铅丝折断 C. 两滴水银靠近时能自动结合成较大的一滴水银 D. 磁铁能吸引铁钉16. 下列关于“粘”的成因分析正确的是()A. 胶水具有“粘”性----因为分子间有斥力B. 吸盘式挂衣钩能够“粘”在墙上----因为分子间有引力C. 刚从冷冻室拿出的冰棒会“粘”住舌头----因为冰棒熔化D. 身上的化纤衣服易“粘”毛绒----因为带电体吸引轻小物体17. 以下几条摘录出自小李在学习“内能”一章时的学习笔记,其中不正确的是()A. 扩散现象能够在固体中发生B. 分子间引力和斥力不是同时存在的C. 物体吸收热量,温度不一定升高D. 摩擦生热是通过做功改变物体的内能二、多选题(本大题共9小题,共27.0分)18. 下列说法中正确的是()A. 压缩空气,可使空气内能增大B. 水温升高,红墨水在水中扩散速度加快C. 一切物体,无论温度高低,都具有内能 D. 压缩物体时,物体内部的分子只存在斥力,不存在引力19. 下列叙述中正确的是()A. 固体很难被压缩,是因为分子间存在斥力B. 看上去晶莹剔透的玻璃是晶体C. 当燃料没有完全燃烧时,其热值较小 D. 热机是通过燃料燃烧获取内能并转化为机械能的装置20. 如图所示的四个热学实验,下列说法中正确的是()A.抽去玻璃隔板后,两瓶中的气体逐渐混合,这是气体的扩散现象B.试管内的水沸腾后,水蒸气将软木塞推出,软木塞的内能转化为它的机械能C.缓慢向上提拉与水面接触的玻璃板,在玻璃板离开水面前,弹簧测力计示数增大D.金属管装有少量酒精,迅速拉动缠在金属管外的皮绳,可使管内的酒精沸腾21. 关于如图所示的四种情景,下列说法中正确的是()A.为使杠杆水平平衡,可将平衡螺母向左调B.托里拆利实验的玻璃管倾斜放置时,管内的水银柱高度仍为760mmC.铅块紧压在一起后能吊住重物,说明分子间存在引力D.向饮料管A中吹气时,饮料管B中的液面会下降22. 下列说法中正确的是()A. 温度越高的物体,放出的热量越多B. -18℃的冰块由于温度太低可能没有内能C. 铁块很难被压缩,是因为分子间存在着斥力 D. 内陆地区比沿海地区昼夜温差大,原因之一是砂石的比热容比水的比热容小23. 下列说法中正确的是()A. 分子在永不停息的做无规则运动B. 分子间相互作用的引力与斥力同时存在C. 两个物体吸收相等的热量,比热容小的,温度升高的多D. 质量相同的燃料完全燃烧,热值越大的,放出的热量越多24. 下列说法正确的是()A. 物体吸收热量,其温度一定升高B. 金属块很难被压缩,是因为分子间存在斥力C. 打扫房间时尘土飞扬,这说明分子在不停地做无规则运动D. 沙漠地区比沿海地区昼夜温差大,主要原因是沙石的比热容比水的比热容小25. 下列说法中正确的是()A. 分子间只存在引力B. 通电导线周围存在磁场 C. 丝绸与玻璃棒摩擦后丝绸带负电 D. 木头是绝缘体,任何情况下都不能导电26. 下列说法中正确的是()A. 固体很难被拉长,是由于分子间存在引力B. 水和煤油吸收相同的热量,煤油温度升高较多C. 用电扇吹刚洗过的衣服,可以加快衣服上水的蒸发D. 打开醋瓶的瓶盖后,屋里弥漫着醋味,这说明醋分子不停地运动三、填空题(本大题共11小题,共22.0分)27. 将两个铅柱底面削平、削干净,紧压后它们“粘”在一起很难被拉开,是因为______;28. 把鸭蛋放在盐水中一段时间,鸭蛋就变咸了,这是______现象.铁棒很难被压缩,说明分子间存在着相互作用的______力.29. 水很难被压缩,说明分子间存在______(填“引力”或“斥力”);水结冰后,很难被拉伸,说明分子间存在______(填“引力”或“斥力”);往冰块上滴一滴墨水,发现冰块被染黑了,说明______.30. 把一块表面很干净的玻璃板挂在弹簧测力计下面,使玻璃板刚好和水面接触(如图所示).再慢慢地提起弹簧测力计,在玻璃板离开水面前,弹簧测力计的示数将逐渐______.该实验说明水分子和玻璃分子间存在相互作用的______.31. 夏日荷塘荷花盛开,微风吹过,飘来阵阵花香,这是______现象;表面平滑的铅块紧压后会“粘”在一起,这是因为分子间有______;穿在身上的化纤衣服易“粘”毛绒是因为衣服带了______的缘故.32. 图中甲、乙是同学们做过的两个物理实验.甲的现象:“磨平的铅块能紧紧地'粘在'一起”;说明的原理:______.乙的现象:“抽去玻璃板后,两瓶中的气体逐渐混合”;说明的原理:______.33. 鸭蛋放入盐水中一段时间后会变成咸鸭蛋,说明______;通常固体和液体的分子不会飞散开,保持一定的体积,说明______.34. 如图所示,将截面磨光的两铅柱对接并紧压在一起,下面挂很重的物体也不能将它们分开.这个现象说明:______.35. 如图所示,接触面磨平的两块铅,用力压紧可以使它们结合在一起,这说明分子之间存在______力.36. 如图所示,将两根铅柱相对的端面磨光,再用力紧压,观察到两根铅柱连接在一起,即使在铅柱下面悬吊一定质量的钩码也不能将它们分开.这个现象说明,分子间存在着相互作用的______(选填“引力”或“斥力”).37. 如图所示,把两个铅柱的端面磨平,将磨平的端面相对,用力压紧后能吊住大钩码,这个现象说明分子之间存在______.四、实验探究题(本大题共1小题,共6.0分)38. 如图是本学期的四个热学实验或应用.请在下面空格处用字母表示相关情景:A.两块表面光滑的铅块压紧后可吊起重物B.冬天用热水袋取暖,会逐渐感觉到暖和,热水袋慢慢凉下来C.抽掉中间的玻璃板后,两种气体混合在一起D.绳子摩擦使铜管内乙醚沸腾,乙醚蒸气冲起软木塞(1)说明做功可以改变物体内能的是______;(2)说明热传递可以改变物体内能的是______.(3)说明分子之间有作用力的是______;(4)说明分子是在永不停息地运动的是______.五、计算题(本大题共1小题,共8.0分)39. 固体和液体能保持一定的体积,是由于分子之间存在着______;液体很难被压缩,是由于分子之间存在着______.(均选镇“引力”或“斥力“)六、综合题(本大题共1小题,共10.0分)40. 用细线把很干净的玻璃板吊在弹簧测力计下,记住测力计的读数,使玻璃板水平接触水面,然后稍稍用力向上拉玻璃板(如图所示),弹簧测力计的读数______(选填“变大”、“变小”或“不变”),产生这个现象的原因是______.2018届中考物理专项练习---分子间的作用力(含答案、全国通用)【答案】1. B2. B3. D4. D5. C6. D7. D8. C9. C10. B11. D 12. A 13. A 14. A15. D16. D 17. B 18. ABC 19.AD 20. ACD21. BC 22. CD 23. ABD 24.BD 25. BC26. ACD27. 分子间存在着引力28. 扩散;斥29. 斥力;引力;分子在不停的做无规则的运动30. 增大;引力31. 扩散;引力;电32. 分子间存在引力;分子在不停地做无规则的运动33. 分子不停地做无规则运动;分子之间存在引力34. 分子间有引力35. 引36. 引力37. 引力38. D;B;A;C39. 引力;斥力40. 变大;分子间有引力【解析】1.解:由于分子间存在着相互的引力,故两滴水靠近时能结合成一滴较大的水,故B正确。
高一化学化学键与分子间作用力试题答案及解析1.下列说法不正确的是A.化学反应中一定有化学键断裂,同时也有化学键形成B.含有共价键的化合物必是共价化合物C.含有阴离子的化合物一定含有阳离子D.金属元素和非金属元素形成的化合物不一定是离子化合物【答案】B【解析】A.化学反应的过程就是反应物的化学键断裂和生成物中的化学键形成的过程,因此在化学反应的过程中一定有化学键断裂,同时也有化学键形成,正确;B.含有共价键的化合物可能是共价化合物,也可能是离子化合物,错误;C.含有阴离子的化合物中根据电荷守恒一定含有阳离子,正确;D.金属元素和非金属元素形成的化合物可能是离子化合物,也可能是共价化合物,因此不一定是离子化合物,正确。
【考点】考查化合物与化学键的关系的知识。
2.下列化合物中,既含有离子键又含有共价键的是A.BaCl2B.H2O C.Ca(OH)2D.Na2O【答案】C【解析】A、氯化钡中只含有离子键,错误;B、水中只含有共价键,错误;C、氢氧化钙中钙离子与氢氧根离子之间是离子键,O与H之间是共价键,既含共价键又含离子键,正确;D、氧化钠中只含有离子键,错误,答案选C。
【考点】考查物质中化学键的判断3.按要求回答下列问题:(1)有下列六种物质:①碳60(C60)晶体②硼晶体③Na2O晶体④ CaF2晶体⑤P4O10晶体⑥碳化硅晶体。
其中属于离子晶体的是,属于分子晶体的是,属于原子晶体的是____。
(2)有下列分子:HCN、P4、SO3、PCl3、BF3,其中属于非极性分子的是。
(3)有下列离子:SO32-、SO42-、CO32-,其中VSEPR模型为正四面体形的是,中心原子的杂化轨道类型属于sp2杂化的是。
(4)CaO晶胞如右图所示,CaO晶体中Ca2+的配位数为______;与每一个钙离子距离最近并且距离相等的钙离子有____个;CaO晶体和NaCl晶体的晶格能分别为:CaO:3 401 kJ/mol、NaCl:786 kJ/mol。
一、分子间的作用力┄┄┄┄┄┄┄┄①1.分子间有空隙(1)气体很容易被压缩,说明气体分子间有很大的空隙。
(2)水和酒精混合后总体积减小,说明液体分子之间有空隙。
(3)压在一起的金片和铅片,各自的分子能扩散到对方的内部,说明固体分子之间有空隙。
2.分子间的相互作用(1)分子间同时存在着相互作用的引力和斥力。
(2)分子力是分子间作用力的合力,其大小与分子间的距离有关。
(3)当r=r0时,分子引力与斥力大小相等,合力为零。
(4)当r<r0时,作用力的合力为斥力。
(5)当r>r0时,作用力的合力为引力。
[注意]1.明确分子间作用力与分子引力、斥力的区别。
2.明确分子引力、斥力以及合力与分子间距离的关系。
①[判一判]1.气体很容易被压缩,说明气体分子间有引力(×)2.固体和液体很难被压缩,说明固体和液体分子间只有斥力没有引力(×)3.用胶水可以把两张纸粘在一起,说明分子间有引力(√)二、分子动理论┄┄┄┄┄┄┄┄②1.内容物体是由大量分子组成的,分子在做永不停息的无规则运动,分子之间存在着引力和斥力。
2.统计规律大量偶然事件的整体所表现出来的规律。
分子的热运动虽然是无规则的,但符合统计规律。
[说明]1.对于任何一个分子而言,其运动都是无规则的,具有偶然性。
2.对于大量分子而言,其运动表现出一定的规律性,即统计规律。
②[选一选]关于分子动理论,下列说法不正确的是()A.物体是由大量分子组成的B.分子永不停息地做无规则运动C.分子间有相互作用的引力或斥力D.分子动理论是在一定实验基础上提出的解析:选C由分子动理论可知A、B正确;分子间有相互作用的引力和斥力,C错误;分子动理论是在扩散现象、布朗运动等实验基础上提出的,D正确。
1.用弹簧模型理解分子力如图所示,两个小球中间连有一个弹簧,小球类比分子,弹簧的弹力类比分子斥力和引力的合力。
(2)当弹簧处于压缩状态时(r<r0),类比着分子力的合力表现为斥力。
高中物理-分子间的作用力练习夯基达标1.关于分子间的作用力,下列说法正确的是()时,它们之间既没有引力也没有斥力②分子间引力和斥①当分子间的距离为r力都随它们之间距离的增大而减小③分子间的距离大于r时,分子间只有引力可以看作与分子直径的大小差不多,其数量级为10-10 m④分子力平衡距离rA.①③B.①④C.②③D.②④时,每解析:分子间同时存在着相互作用的引力和斥力,当两个分子间距离为r个分子受另一个分子的引力和斥力的大小相等、方向相反、合力为零,而不是既无引力也无斥力.从分子力随分子间距离变化的规律可以看出,无论分子引力还是分子斥力,时,分子引力和斥力都随距都是随距离r增大而单调的减小,当分子间距离r>r离r增大而减小,但斥力减小得更快一些,所以分子力合力表现为引力,而不是只有引力.答案:D2.分子间同时存在吸引力和排斥力,下列说法正确的是()A.固体分子间的吸引力总是大于排斥力B.气体能充满任何容器是因为分子间的排斥力大于吸引力C.分子间的吸引力和排斥力都随分子间距离的增大而减小D.分子间的吸引力随分子间距离的增大而增大,而排斥力随距离的增大而减小解析:分子间同时存在着相互吸引和排斥的力,固体分子间的距离较近,其平均距离就是分子间处于平衡的距离,这时相互作用的引力与斥力大小相等,选项A不对;气体分子间距离很远(大约是平衡时距离的10倍以上),分子间的作用力完全可以忽略,分子除相互碰撞及与器壁发生碰撞以外,都做匀速直线运动,因此它总是充满整个容器,选项B也不对;分子间的引力和斥力都是随着距离的增大而减小的,只是斥力减小得比引力减小更快,选项C正确而选项D错误.答案:C3.在使两个分子间的距离由很远(r>10-9m)变到很难再靠近的过程中,分子间的作用力大小将()A.先减小后增大B.先增大后减小C.先增大后减小再增大D.先增大后增大再减小解析:分子间斥力和引力同时存在,都随r增大而减小,但斥力减小得更快,当分子间的距离r=r0时,分子力为零;在r>r的情况下,分子力表现为引力,随分子间距离r的减小,分子力增大.随分子间距离r减小,这种表现为引力的分子力又将逐渐减小,直至当r=r0时,分子力为零.随分子间距离r再减小,r<r,表现为斥力的分子力随分子间距离r的减小而急剧增大.所以整个过程中分子力先增大后减小再增大.答案:C4.下面证明分子间存在引力和斥力的实验中,哪个是错误的()A.两块铅块压紧以后能连成一块,说明存在引力B.固体、液体很难压缩,说明存在斥力C.碎玻璃不能再拼成一整块,说明分子间存在斥力D.用粉笔在黑板上写字时留下字迹,说明分子间存在引力解析:两块铅压紧后连成一块,用粉笔在黑板上写字说明分子间存在引力,而固体、液体很难被压缩,说明分子间存在斥力,因此选项A、B、D说法都是符合事实的,碎玻璃再拼在一起,分子间距离比10r大得多,不能达到分子引力和斥力发生作用的范围,或者说分子间作用力非常微弱,所以两块玻璃很难拼成一块.答案:C5.下列说法中正确的是()A.用手捏面包,面包的体积缩小了,证明分子间有间隙B.煤堆在墙角时间长了,墙内部也变黑了,证明分子永不停息地运动C.打开香水瓶后,很远的地方能闻到香味,说明分子在不停地运动D.封闭在容器中的液体很难被压缩,证明分子间有斥力解析:用手捏面包,面包易被压缩,是因为面包内有空腔,并非分子间距所致,“空腔”是个宏观的“体积”,分子间距是微观量,无法直接测量,选项A错;两个物体相互接触时,由于扩散现象,会使分子彼此进入对方物体中,选项B对;分子在永不停息地做无规则运动,选项C对;液体很难被压缩,说明分子间有斥力,选项D正确.答案:BCD6.通常把萝卜腌成咸菜需要几十天,而把萝卜炒成熟菜,使之有相同的咸味,只需几分钟,造成这种判别的主要原因是()A.盐的分子很小,容易进入萝卜中B.盐分子有相互作用的斥力C.萝卜分子间有空隙,易扩散D.炒菜时温度高,分子热运动激烈解析:萝卜变成咸的原因是盐分子扩散到萝卜中去,温度越高,分子运动越激烈,扩散现象越显著,萝卜变咸也就越快.答案:D7.下列现象能说明分子之间有相互作用力的是()A.一般固体难于拉伸,说明分子间有引力B.一般液体易于流动变成小液滴,说明液体分子间有斥力C.用气筒给自行车胎打气,越打越费力,说明压缩后的气体分子间有斥力D.高压密闭的钢筒中的油沿筒壁溢出,这是钢分子对油分子的斥力解析:固体难于拉伸,是分子间引力的表现,故选项A对;选项B中液体的流动性不能用引力、斥力来说明,它的原因是化学键的作用;选项C中应将“压缩后”去掉,因为气体分子即使不压缩时也有斥力,只不过较小而已,选项D中说明钢分子间有空隙,油从筒中溢出,是外力作用的结果,而不是钢分子对油分子的斥力.答案:A8.关于分子力,下列说法正确的是()A.分子间同时存在斥力和引力B.分子间距离等于平衡距离时,引力和斥力都为零C.分子间引力和斥力随距离变化的情况相同D.分子间有时引力大于斥力,有时引力小于斥力解析:分子间的引力和斥力同时存在;当分子间的距离等于平衡位置距离时,引力和斥力相等,且均不为零;当分子间的距离小于平衡位置距离时,减小分子间距离,则引力和斥力都增大,且斥力比引力增大得更快,表现为斥力;当分子间的距离大于平衡位置距离时,增大分子间距离,则引力和斥力都减小,且斥力比引力减小得更快,表现为引力.综上可知,应选择AD.答案:AD9.最近几年出现了许多新的焊接方式,如摩擦焊接、爆炸焊接等.摩擦焊接是使焊件两个接触面高速地向相反方向旋转,同时加上很大的压力(约每平方厘米加几千到几万牛顿的力),瞬间就焊接成一个整体了.试用所学知识分析摩擦焊接的原理.解析:利用分子力使物体结合在一起,要向分子间距方面考虑,拉伸和压缩物体,要优先考虑分子力.摩擦焊接是利用分子引力的作用.当焊件的两个接触面高速地向相反方向旋转且加上很大的压力,就可以使两个接触面上的大多数分子之间的距离达到或接近r,0从而使两个接触面焊接在一起,靠分子力的作用使这两个焊件成为一个整体. 10.晒干的衣服穿在身上很舒服,当衣服湿了的时候,会粘在身上,这是为什么?解析:干衣服穿在身上很舒服,是因为衣服与皮肤之间凸凹不平,不能使较多的分子接近到10-10 m的数量级,分子力无法起作用(短程力),因此衣服不会粘在身上,所以感觉很舒服,当衣服湿了以后,由于水的流动性,会填补凸凹不平的空隙,使之有较多的部分与皮肤间的距离接近10-10 m的数量级,分子力表现为引力,使衣服粘在身上,感觉很不舒服.11.把一块洗净的玻璃板吊在橡皮筋的下端,使玻璃板水平地接触水面如图7-3-3,如果你想使玻璃板离开水面,用手向上拉橡皮筋,拉动玻璃板的力是否大于玻璃板受的重力?动手试一试,并解释为什么?图7-3-3解析:拉力会大于玻璃板的重力,玻璃离开水面时水层会发生断裂,由于水分子之间存在引力,外力要克服这些分子引力,造成外界拉力大于玻璃板的重力.我们在实际操作实验时可以发现:玻璃板离开水面后,可以看到玻璃板下表面上仍有水,说明玻璃板离开水时,水层发生断裂.走近高考12.(2004广东高考,2)下列说法哪些是正确的()A.水的体积很难被压缩,这是分子间存在斥力的宏观表现B.气体总是很容易充满容器,这是分子间存在斥力的宏观表现C.两个相同的半球壳吻合接触,中间抽成真空(马德堡半球),用力很难拉开,这是分子间存在吸引力的宏观表现D.用力拉铁棒的两端,铁棒没有断,这是分子间存在吸引力的宏观表现解析:本题考查分子间作用力的有关知识.液体体积很难压缩,说明分子间存在斥力,固体很难被拉断,说明分子间存在引力,故选项A,D正确;气体容易充满容器是分子热运动的结果,抽成真空的马德堡半球很难分开是大气压强作用的结果,故选项B,C错误.答案:AD13.(2005北京春季高考)以下关于分子力的说法,正确的是()A.分子间既存在引力也存在斥力B.液体难于被压缩表明液体中分子力总是引力C.气体分子之间总没有分子力的作用D.扩散现象表明分子间不存在引力解析:依据分子动理论可以明显判断B、D项错.气体分子之间可发生碰撞,产生相互作用力,故C项错.A项符合分子动理论的基本规律.答案:A14.分子间同时存在吸引力和排斥力,下列说法正确的是()A.固体分子间的吸引力总是大于排斥力B.气体能充满任何容器是因为分子间的排斥力大于吸引力C.分子间的吸引力和排斥力都随分子间距离的增大而减小D.分子间吸引力随分子间距离的增大而增大,而排斥力随距离的增大而减小解析:物体分子之间同时存在分子斥力和引力,这两个力都随着分子间距的增大而减小,因此选项C对,D错.固体分子在一般情况下分子引力与斥力平衡,选项A 错.气体充满容器是由气体分子热运动所致,B错.答案:C。
高二化学化学键与分子间作用力试题答案及解析1.下列表述不正确的是( )A.131I与127I互为同位素,化学性质几乎相同B.pm 2. 5含有铅、镉、铬、钒等对人体有害的金属元素C.除去SO2中混有的少量HCl,使气体通过盛有饱和NaHSO3溶液的洗气瓶D.为了证明氢氧化钠是离子化合物,可在瓷坩埚中将氢氧化钠固体熔化后测其导电性【答案】D【解析】A.131I与127I质子数相同,而中子数不同,二者互为同位素,化学性质几乎相同,正确;B.pm 2. 5含有铅、镉、铬、钒等达到胶体颗粒的大小,是对人体有害的金属元素,正确;C.除去SO2中混有的少量HCl,使气体通过盛有饱和NaHSO3溶液的洗气瓶既可以减小SO2的溶解,又可以除去杂质气体,正确;D.由于瓷坩埚的成分中含有SiO2,NaOH可以与之发生反应,所以不可在铁坩埚中将氢氧化钠固体熔化后测其导电性,错误。
【考点】考查同位素、杂质的除去、物质的结构及危害的知识。
2.下列分子或离子中,含有孤对电子的是A.B.CH4C.H2S D.SiH4【答案】C【解析】A.上无孤对电子,错误;B. CH4上无孤对电子,错误;C. H2S的S原子上有孤对电子,正确;D. SiH4上无孤对电子,错误。
【考点】考查分子内原子上的是否含有孤对电子的判断的知识。
3.下列对σ键的认识不正确的是A.ss σ键与sp σ键的对称性相同B.烯烃分子中的碳碳双键的键能是碳碳单键键能的二倍C.分子中含有共价键,则至少含有一个σ键D.含有π键的化合物与只含σ键的化合物的化学性质不同【答案】B【解析】A、σ键都是轴对称图形,正确;B、烯烃分子中碳碳双键的键能小于碳碳单键的2倍,错误;C、分子中有共价键时,至少有一个是σ键,正确;D、含有π键的化合物具有不饱和性,而只含σ键的化合物不具有不饱和性,二者的化学性质是不同的,正确,答案选B。
【考点】考查分子的结构与共价键、键能的关系4. [Co(NH3)5Cl]2+配离子,中心离子的配位数是( )A.1B.2C.4D.6【答案】D【解析】根据结构可知配体是5个氨气和1个离子,配位数是6,答案选D。
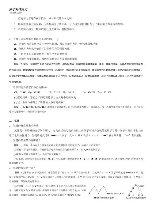
高三物理分子间的作用力试题答案及解析1.以下关于分子力的说法,正确的是A.分子间的距离增大则分子间的斥力与引力均减小B.气体分子之间总没有分子力的作用C.液体难于压缩表明液体中分子总是引力D.当分子间表现为引力时,随分子间距离增大分子间势能增大E.当分子间的引力与斥力大小相等时分子间势能最小【答案】ADE【解析】随份子间距增大,分子间引力与斥力均减小,A正确;压缩气体分子,当分子间距离足够小时,气体分子之间表现出作用力,B错误;液体难于压缩是液体分子间斥力的宏观表现,C错误;当分子间表现为引力时,随份子间距离增大分子力做负功,分子间势能增大,D正确;当分子间的引力与斥力大小相等时分子间势能最小,E正确;【考点】考查了分子间的相互作用力2.下列说法中正确的是()A.当分子间作用力表现为斥力时,分子势能随分子间距离的增大而增大B.气体压强的大小跟气体分子的平均动能有关,与分子的密集程度无关C.有规则外形的物体是晶体,没有确定的几何外形的物体是非晶体D.由于液体表面分子间距离大于液体内部分子间的距离,液面分子间表现为引力,所以液体表面具有收缩的趋势【答案】D【解析】当分子间作用力表现为斥力时,分子间的距离增大,斥力做正功,分子势能减小,A错误;气体压强是由于大量气体分子频繁碰撞器壁而产生的,气体压强的大小跟气体分子的平均动能和分子密集程度有关.B错误;晶体分单晶体和多晶体,单晶体有规则的几何外形,而多晶体及非晶体没有;C错误;由于液体表面分子间距离大于液体内部分子间的距离,液面分子间表现为引力,所以液体表面具有收缩的趋势,D正确;【考点】考查了分子间的作用力,气体压强,晶体,液体表面张力3.(6分)如图所示,纵坐标表示两个分子间引力、斥力的大小,横坐标表示两个分子间的距离,图中两条曲线分别表示两分子间引力、斥力的大小随分子间距离的变化关系,e为两曲线的交点,则下列说法正确的是。
(填正确答案标号。
选对l个得3分,选对2个得4分,选对3个得6分。
德钝市安静阳光实验学校课时跟踪检测(三)分子间的作用力1.清晨,草叶上的露珠是由空气中的水汽凝结成的水珠,这一物理过程中,水分子间的( )A.引力消失,斥力增大B.斥力消失,引力增大C.引力、斥力都减小D.引力、斥力都增大解析:选D 由水汽凝结成水珠时,分子间的距离减小,分子引力和斥力都增大,所以D正确。
2.(多选)当钢丝被拉伸时,下列说法正确的是( )A.分子间只有引力作用B.分子间的引力和斥力都减小C.分子间的引力比斥力减小得慢D.分子力为零时,引力和斥力同时为零解析:选BC 钢丝拉伸,分子间距离增大,分子间的引力、斥力都减小,但引力比斥力减小得慢,分子力表现为引力,所以B、C正确,A、D错误。
3.下列说法正确的是( )A.水的体积很难被压缩,这是因为水分子间不存在空隙B.气体能够发生扩散现象是因为气体分子间存在斥力C.两个相同的半球壳吻合接触,中间抽成真空(马德堡半球),用力很难拉开,这是分子间存在吸引力的宏观表现D.碎玻璃不能拼在一起,是由于分子间距离太大,几乎不存在作用力解析:选D 水分子间也有空隙,当水被压缩时,分子距离由r0略微减小,分子间斥力大于引力,分子力的宏观表现为斥力,其效果是水的体积很难被压缩;当分子间距的数量级大于10-9m时,分子力已微弱到可以忽略,碎玻璃不能拼在一起,就是由于分子间距离太大,几乎不存在作用力,所以选项A错误、D正确。
气体分子永不停息地做无规则运动,所以发生扩散现象,实际上气体分子间距离远大于r0,分子间几乎无作用力,所以B错。
抽成真空的马德堡半球,之所以很难拉开,是由于球外大气压力对球的作用,所以C错。
4.(多选)两个分子从靠近得不能再近的位置开始,使二者之间的距离逐渐增大,直到大于分子直径的10倍以上,这一过程中关于分子间的相互作用力,下述说法中正确的是( )A.分子间的引力和斥力都在减小B.分子间的斥力在减小,引力在增大C.分子间的作用力在逐渐减小D.分子间的作用力先减小后增大,再减小到零解析:选AD 分子间同时存在着引力和斥力,当距离增大时,二力都在减小,只是斥力减小得比引力快。
分子间的作用力( )1.下列说法中正确的是A .给汽车轮胎充气时费力说明分子间有斥力B .液体很难压缩说明液体分子间只存在斥力C .向气球充气时,需要用力,这说明分子间有斥力D .以上说法全错( )2.如图所示,两个接触面平滑的铅柱压紧后悬挂起来,下面的铅柱不脱落,主要原因是A .铅分子做无规则热运动B .铅柱受到大气压力作用C .铅柱间存在万有引力作用D .铅柱间存在分子引力作用 ( )3.分子间的相互作用力由引力F 引和斥力F 斥两部分组成,则A .F 引和F 斥是同时存在的B .F 引总是大于F 斥,其合力总表现为引力C .分子间的距离越小,F 引越小,F 斥越大D .分子间的距离越小,F 引越大,F 斥越小 ( )4.在弹性限度内,弹力的大小跟弹簧伸长或缩短的长度成正比,从分子间相互作用力跟分子间距离的关系图象来看,最能反映这种规律的是图中的A .ab 段B .bc 段C .de 段D .ef 段 ( )5(多选题).下列现象可以说明分子间存在引力的是A .打湿了的两张纸很难分开B .磁铁吸引附近的小铁钉C .用斧子劈柴,要用很大的力才能把柴劈开D .用电焊把两块铁焊在一起 ( )6(多选题).如图所示,甲分子固定在坐标原点O ,乙分子位于r 轴上,甲、乙两分子间作用力与分子间距离关系图象如图。
现把乙分子从r 3处由静止释放,则A .乙分子从r 3到r 1一直加速B .乙分子从r 3到r 2过程中呈现引力,从r 2到r 1过程中呈现斥力C .乙分子从r 3到r 1过程中,两分子间的分子力先增大后减小D .乙分子从r 3到距离甲最近的位置过程中,两分子间的分子力先减小后增大 ( )7(多选题).关于分子间作用力的说法中正确的是A .分子间既存在引力也存在斥力,分子力是它们的合力B .分子之间距离减小时,引力和斥力都增大,且引力增大得比斥力快C .紧压两块铅块后它们会连接在一起,这说明铅分子间存在引力D .压缩气缸内气体时要用力推活塞,这表明气体分子间的作用力主要表现为斥力 ( )8.表面平滑的太空飞行器在太空中相互摩擦时,很容易发生“粘合”现象,这是由于A .摩擦生热的作用B .化学反应的作用C .分子力的作用D .万有引力的作用 ( )9.甲分子固定于坐标原点O ,乙分子从远处静止释放,在分子力作用下靠近甲.图中b 点是引力最大处,d 点是分子靠得最近处,则乙分子加速度最大处可能是A .a 点B .b 点C .c 点D .d 点 ( )10.下列说法正确的是A .水的体积很难被压缩,这是分子间存在引力的宏观表现B .气体总是很容易充满容器,这是分子间存在斥力的宏观表现C .两个相同的半球壳吻合接触,中间抽成真空(马德堡半球),用力很难拉开,这是分子间存在吸引力的宏观表现D .用力拉铁棒的两端,铁棒没有断,这是分子间存在吸引力的宏观表现 ( )11(多选题).关于分子间相互作用力(如图所示)的以下说法中,正确的是A .当分子间的距离r =r 0时,分子力为零,说明此时分子间既不存在引力,也不存在斥力B .分子力随分子间的距离的变化而变化,当r >r 0时,随着距离的增大,分子间的引力和斥力都增大,但引力比斥力增大的快,故分子力表现为引力C .当分子间的距离r <r 0时,随着距离的减小,分子间的引力和斥力都增大,但斥力比引力增大的快,故分子力表现为斥力D .当分子间的距离r ≥10-9m 时,分子间的作用力可以忽略不计 ( )12.(多选题).如图所示,把一块洗净的玻璃板吊在测力计的下端,使玻璃板水平地接触水面,用手缓慢竖直向上拉测力计,则玻璃板在拉离水面的过程中A .测力计示数始终等于玻璃板的重力B .测力计示数会出现大于玻璃板重力的情况C .因为玻璃板上表面受到大气压力,所以拉力大于玻璃板的重力D .因为拉起时需要克服水分子间的吸力,所以拉力大于玻璃板的重力基础夯实一、选择题(1~4题为单选题,5~7题为多选题) 1.下列说法中正确的是( )A .给汽车轮胎充气时费力说明分子间有斥力B .液体很难压缩说明液体分子间只存在斥力C .向气球充气时,需要用力,这说明分子间有斥力D .以上说法全错 答案:D解析:A 、C 选项中用力是需要克服气体的压强,A 、C 错。
对于B 选项,液体分子中引力和斥力同时存在,只不过在压缩时分子力表现为斥力,故B 错,只能选D 。
2.(青岛市2013~2014学年高二下学期检测)如图所示,两个接触面平滑的铅柱压紧后悬挂起来,下面的铅柱不脱落,主要原因是( )A .铅分子做无规则热运动B .铅柱受到大气压力作用C .铅柱间存在万有引力作用D .铅柱间存在分子引力作用 答案:D解析:本题考查了分子力的概念,下面铅柱不脱落,是因为上面铅柱对它有向上的分子引力作用,D 正确。
3.分子间的相互作用力由引力F 引和斥力F 斥两部分组成,则( ) A .F 引和F 斥是同时存在的B .F 引总是大于F 斥,其合力总表现为引力C .分子间的距离越小,F 引越小,F 斥越大D .分子间的距离越小,F 引越大,F 斥越小 答案:A解析:分子间的引力和斥力是同时存在的,实际表现出来的分子力是分子引力和斥力的合力。
当分子间距离减小时,分子引力和斥力都增大,但斥力比引力增大得快;当分子间距离增大时,分子引力和斥力都减小,但斥力比引力减小得快。
综上分析可知,A 项正确,BCD 选项错误。
4.在弹性限度内,弹力的大小跟弹簧伸长或缩短的长度成正比,从分子间相互作用力跟分子间距离的关系图象来看,最能反映这种规律的是图中的()A .ab 段B .bc 段C .de 段D .ef 段答案:B解析:当r =r 0时,分子间作用力为零;当r >r 0时,分子间作用力表现为引力,对应弹簧被拉长;当r <r 0时,分子间作用力表现为斥力,对应弹簧被压缩;由于bc 段近似为直线,分子间的作用力与距离增大量或减小量成正比,因此选B 。
5.下列现象可以说明分子间存在引力的是( ) A .打湿了的两张纸很难分开 B .磁铁吸引附近的小铁钉C .用斧子劈柴,要用很大的力才能把柴劈开D .用电焊把两块铁焊在一起 答案:ACD解析:只有分子间的距离小到一定程度时,才发生分子引力的作用,纸被打湿后,水分子填充了两纸之间的凹凸部分,使水分子与两张纸的分子接近到引力作用范围而发生作用,故A 正确;磁铁对小铁钉的吸引力在较大的距离内都可发生,不是分子引力,B 错误;斧子劈柴,克服的是分子引力,C 正确;电焊的原理是两块铁熔化后使铁分子达到引力作用范围而发生作用,D 正确。
故选A 、C 、D 。
6.如图所示,甲分子固定在坐标原点O ,乙分子位于r 轴上,甲、乙两分子间作用力与分子间距离关系图象如图。
现把乙分子从r 3处由静止释放,则( )A.乙分子从r3到r1一直加速B.乙分子从r3到r2过程中呈现引力,从r2到r1过程中呈现斥力C.乙分子从r3到r1过程中,两分子间的分子力先增大后减小D.乙分子从r3到距离甲最近的位置过程中,两分子间的分子力先减小后增大答案:AC解析:乙分子从r3到r1一直受甲分子的引力作用,且分子间作用力先增大后减小,故乙分子做加速运动,A、C正确;乙分子从r3到r1过程中一直呈现引力,B错误;乙分子从r3到距离甲最近的位置过程中,两分子间的分子力先增大后减小再增大,D错误。
7.关于分子间作用力的说法中正确的是( )A.分子间既存在引力也存在斥力,分子力是它们的合力B.分子之间距离减小时,引力和斥力都增大,且引力增大得比斥力快C.紧压两块铅块后它们会连接在一起,这说明铅分子间存在引力D.压缩气缸内气体时要用力推活塞,这表明气体分子间的作用力主要表现为斥力答案:AC解析:分子间存在引力和斥力,分子力是它们的合力,故A正确;分子之间距离减小时,引力和斥力都增大,且斥力增大得比引力快,故B错;紧压两块铅块后它们会连接在一起,这说明铅分子间存在引力,故C正确;压缩气缸内气体时要用力推活塞,是因为气体分子频繁碰撞器壁产生了压力,不是气体分子间的作用力所致,气体分子间的作用力可以忽略,故D错。
二、非选择题8.“破镜不能重圆”指的是打碎的镜片不能把它们拼在一起利用分子力使镜子复原,你能解释其中的原因吗?答案:因为只有当分子间的距离小于10-10m时,分子引力才比较显著。
破碎的玻璃放在一起,由于接触面的错落起伏,只有极少数分子能相互接近到距离很小的程度,绝大多数分子彼此间的距离远大于10-10m,因此,总的分子引力非常小,不足以使它们重新接在一起。
能力提升一、选择题(1~3题为单选题,4、5题为多选题)1.表面平滑的太空飞行器在太空中相互摩擦时,很容易发生“粘合”现象,这是由于( )A.摩擦生热的作用B.化学反应的作用C.分子力的作用D.万有引力的作用答案:C解析:当表面平滑的飞行器在太空中相互摩擦时,可以使相互接触的两个表面上有许多分子间的距离达到分子力作用的范围,而发生“粘合”,因此发生“粘合”现象的原因是分子力的作用。
2.甲分子固定于坐标原点O,乙分子从远处静止释放,在分子力作用下靠近甲.图中b 点是引力最大处,d点是分子靠得最近处,则乙分子加速度最大处可能是()A.a点B.b点C.c点D.d点答案:D解析:a点和c点处分子间的作用力为零,乙分子的加速度为零。
从a点到c点分子间的作用力表现为引力,分子间的作用力做正功,速度增加,从c点到d点分子间的作用力表现为斥力,分子间的作用力做负功。
由于到d点分子的速度为零,因分子引力做的功与分子斥力做的功相等,即F-cd·L cd=F-ac·L ac,所以F d>F b。
故分子在d点加速度最大。
正确选项为D。
3.下列说法正确的是( )A .水的体积很难被压缩,这是分子间存在引力的宏观表现B .气体总是很容易充满容器,这是分子间存在斥力的宏观表现C .两个相同的半球壳吻合接触,中间抽成真空(马德堡半球),用力很难拉开,这是分子间存在吸引力的宏观表现D .用力拉铁棒的两端,铁棒没有断,这是分子间存在吸引力的宏观表现 答案:D解析:当r <r 0,减小r 0斥力增大得比引力更快,分子力表现为斥力,所以水的体积很难被压缩,A 错误;气体总是很容易充满容器,是分子在不停地做无规则运动的体现,则B 错误;两个相同的半球壳吻合接触,中间抽成真空(马德堡半球),用力很难拉开,是大气压强的作用,C 错误;用力拉铁棒的两端,铁棒没有断,是由于分子间存在引力的宏观表现,D 正确。
4.关于分子间相互作用力(如图所示)的以下说法中,正确的是()A .当分子间的距离r =r 0时,分子力为零,说明此时分子间既不存在引力,也不存在斥力B .分子力随分子间的距离的变化而变化,当r >r 0时,随着距离的增大,分子间的引力和斥力都增大,但引力比斥力增大的快,故分子力表现为引力C .当分子间的距离r <r 0时,随着距离的减小,分子间的引力和斥力都增大,但斥力比引力增大的快,故分子力表现为斥力D .当分子间的距离r ≥10-9m 时,分子间的作用力可以忽略不计 答案:CD解析:当r =r 0时,引力和斥力同时存在,只是合力为零,A 错;当r >r 0时,分子间的引力和斥力都随距离的增大而减小,但斥力比引力减小的快,当r ≥10-9m 时,分子力可忽略不计,B 错误,C 、D 正确。