中山市二手房地产买卖税费项目及标准
- 格式:doc
- 大小:51.50 KB
- 文档页数:2
买二手房交什么费用二手房的税主要有三大部分: 契税、个人所得税、增值税及附加。
1.契税〔基准税率3% 优惠税率1.5% 和1% 买方缴纳〕征收方法:(1)按照基准税率征收交易总额的3%, 假设买方是首次购买面积小于〔含〕90m²的一般住宅计税单价*总面积*1%, 假设买方首次购买面积超过90m²的一般住宅则缴纳交易总额的1.5%;(2)二套房购买面积小于〔含〕90m²的一般住宅计税单价*总面积*1%, 假设买方首次购买面积超过90m²的一般住宅则缴纳交易总额的1.5%;(3)三套及以上收取计税单价*总面积*3%。
注:首次购买和一般住宅同时具备才可以享受优惠, 契税的优惠是以个人计算的, 只要是首次缴契税都可以享受优惠。
假设买方购买的房产是非一般住宅或者是非住宅则缴纳交易总额的3%。
2.印花税〔税率1‰买卖双方各半〕不过从2009年至今国家暂免征收。
3.城建税(1)营业税的7%;(2)教育费附加税;(3)营业税的3%。
4.个人所得税〔税率交易总额1%或两次交易差的20% 卖方缴纳〕征收条件以家庭为单位出售非唯一住房必需缴纳个人房转让所得税。
在这里有两个条件:①家庭唯一住宅;②购买时间超过5年。
如果两个条件同时满足可以免交个人所得税;任何一个条件不满足都必必需缴纳个人所得税。
=注: 如果所售房产是非住宅类房产则不管什么状况都要缴纳个人所得税。
而且地税局在征税过程中关于营业税缴纳差额的状况, 个人所得税也必必需征收差额的20%。
扩展资料:二手房买卖流程:1.买房查询信息实地看房:买卖双方建立信息沟通渠道, 实地看房、视察地段、商谈价格确定购房意向, 同时要求卖方提供合法的证件, 包括房屋产权证书、身份证件、户口簿等及其它证件。
2.签订二手房买卖合同:卖方提供了房屋的合法证件, 买方可以交纳购房定金〔交纳购房定金不是商品房买卖的必经程序〕, 买卖双方签订房屋产权证后, 要在银行的陪同下办理他项权利证。
二手房交易税收费标准2023二手房交易税费收费标准1、个人所得税支付方:卖方。
征收标准:个人所得税=房屋总价×1%或差额×20%免征情况:房产证(契税完税发票)日期过5年且是家庭唯一住房。
2、契税支付方:买方。
征收标准:①普通住宅、家庭的唯一住房,户型面积≤90平方米,契税为房款的1%;90平方米户型面积≤144平方米,契税税率为房款的1.5%;户型面积144平方米,契税为房款的3%。
②非普通住房、非家庭唯一住房、商业投资性房产(商铺、办公写字楼、商务公寓等),契税为总房3%。
免征情况:无3、营业税支付方:卖方。
征收标准:①房产证未满2年,营业税为房款的5.6%。
②房产证满2年,面积大于144,要缴纳房产交易盈利部分的5.6%;面积≤144免交。
免征情况:房产证满2年、面积≤144。
4、印花税支付方:买卖双方。
计算方法:印花税=计税价格×0.05%征收标准:0.05%。
免征情况:个人销售或购买住房暂免征印花税。
5、土地增值税:计算方法:应纳土地增值税额=计税价格×核定征收率。
征收标准:商铺、写字楼、酒店为10%,其他非住宅类房产为5%。
(城市不同标准有差异)免征情况:个人销售住房暂免征收土地增值税6、登记费征收标准:个人住房登记每件80元(含土地使用权证工本费);非住房房屋登记收费标准为每件550元二手房交易税收政策1.增值税【纳税义务人】销售方【税率】5%【计税依据】住房:合同金额(住房)非住房:增值额(合同金额-取得成本金额)2.城市维护建设税、教育费附加、地方教育附加【纳税义务人】销售方【税率】城建税:7%(市区)、5%(县城、镇)、1%(其他)教育费附加:3%地方教育附加:2%【计税依据】增值税税额3.个人所得税【纳税义务人】销售方(1)计算征收【税率】20%【计税依据】所得额(合同金额-取得成本金额)(2)核定征收【税率】1%-3%【计税依据】合同金额4.土地增值税【纳税义务人】销售方(1)计算征收【税率】30%-60%(超率累进税率)【计税依据】增值额(合同金额-扣除项目金额)(2)核定征收【税率】5%(车位)、8%(其他类型,不含住宅)【计税依据】合同金额5.印花税(1)产权转移书据【纳税义务人】销售方、购买方【税率】0.05%【计税依据】合同金额(2)权利、许可证照【纳税义务人】购买方【税率】5元/件6.契税【纳税义务人】购买方【税率】3%【计税依据】合同金额购买二手房有哪些注意事项二手房购买注意事项一:核实卖方身份选择可靠中介核实卖方的身份。
二手房买卖税费计算是怎样的首先,我们需要了解一些基本概念,以便更好地理解二手房买卖税费的计算过程。
1.契税:契税是指购买宅基地、房屋等不动产所需要交纳的一种税费。
契税的税率根据购房面积和房屋所在地的不同而有所差异。
例如,购买住房的契税税率一般为1%~3%,而购买商业用房的契税税率一般为3%~5%。
2.增值税:增值税是对商品和服务的增值部分征收的一种税费。
在二手房交易中,增值税主要是指在房产开发商首次购买土地时交纳的土地增值税。
一般情况下,购买五年以内的二手房,如果房子不再售卖,不用交纳增值税;如果购买五年以内的二手房再次出售,需要交纳增值税,税率为5.5%。
在了解了这些基本概念后,我们可以进一步介绍二手房买卖税费计算的方法和步骤。
1.计算契税:契税的计算方法是将购房面积乘以契税的税率,即:契税金额=购房面积*契税税率。
例如,如果购房面积是100平方米,契税税率是1%,那么契税金额就是100平方米*1%=1平方米。
2.计算增值税:增值税的计算方法不同于契税,它是根据购房的增值额来计算的。
增值税金额=(二手房成交价-房屋原价)*5.5%。
例如,如果二手房成交价是100万元,原价是80万元,那么增值税金额=(100万元-80万元)*5.5%=11万元。
3.计算个人所得税:个人所得税的计算方法与增值税类似,它是根据个人出售住房的利润来计算的。
个人所得税金额=个人出售住房利润*20%。
这里需要注意的是,在满足一定条件后,个人所得税可以免征。
4.其他税费:除了上述几种主要的税费外,还有一些其他的税费需要考虑,例如房产交易手续费、产权登记费等。
这些费用的具体金额和计算方法根据地区和具体情况有所不同。
在实际操作中,为了确保计算结果的准确性,建议购房交易双方可以请专业的房产中介或税务顾问为其进行计算。
二手房交易中的税费计算分析一、引言二手房买卖是一项复杂的交易活动,其中涉及的税费计算是买卖双方必须要了解的重要环节。
合理的税费计算不仅关乎买卖双方的经济利益,也直接影响交易的顺利进行。
本文将就二手房买卖合同中的税费计算进行详细分析。
二、常见税费种类1. 契税契税是买卖双方在二手房交易中必须缴纳的税费,通常由买方承担。
契税的计算基数为房屋成交价格或评估价格,按照一定的税率征收。
根据地区的不同,契税的税率可能有所差异,通常在1%至3%之间。
2. 个人所得税在二手房交易中,个人所得税主要针对卖方。
根据房屋持有时间的长短,个人所得税的计算方式有所不同。
若卖方持有房产时间超过五年且为唯一住房,可以免征个人所得税;如持有时间不足五年,则需按照房屋增值部分的20%或差额的30%进行征收。
3. 增值税增值税主要针对房产的转让,卖方在交易中需要缴纳。
增值税的税率为5%,并且在持有房产超过两年的情况下,增值税也可以免征。
4. 印花税印花税是对房产买卖合同的一个附加税费,通常按照合同金额的万分之五进行计算。
买卖双方可以协商,由谁支付印花税。
三、税费计算示例假设某二手房的成交价格为X万元,持有时间为Y年。
根据上述税种,相关税费的计算如下:1. 契税= X万元 ×税率(1%-3%)2. 个人所得税:- 若Y≥5年,免征;- 若Y<5年,个人所得税= 房屋增值部分 × 20%或差额的30%。
3. 增值税= X万元 × 5%4. 印花税= X万元 × 0.0005四、结语通过合理的税费计算,能够有效减少二手房交易过程中的纠纷与麻烦。
买卖双方在签署合同之前,务必要详细了解相关税费,以确保自身的经济利益。
在签署二手房买卖合同时,建议寻求专业人士的指导,确保交易流程的顺利进行。
希望本文对您在二手房买卖中的税费计算有所帮助。
二手房买卖中的税费和费用承担规定随着现代社会的发展,二手房市场也变得越来越繁荣。
然而,在购买二手房时,买方和卖方需要承担一定的税费和费用。
了解二手房买卖中的税费和费用承担规定将有助于我们做出明智的购房决策。
一、税费的种类及承担方在二手房买卖过程中,涉及到的税费主要包括契税、增值税和个人所得税。
根据我国相关税法和政策的规定,其承担方如下:1. 契税:契税是指在房屋交易中根据房屋总价的一定比例向政府缴纳的税费。
一般情况下,契税由购房方承担,即买方需要支付契税费用。
2. 增值税:增值税是指二手房屋转让过程中,根据房屋增值部分向国家缴纳的税费。
一般情况下,增值税由卖方承担,即卖方需要支付增值税费用。
3. 个人所得税:个人所得税是指根据个人出售房屋所得利润向国家缴纳的税费。
根据相关税法规定,个人出售自己的唯一住房的利润,可以免征个人所得税。
然而,如果出售非唯一住房或者出售唯一住房但不符合相关免税规定,则需要支付个人所得税。
二、费用的种类及承担方除了税费外,二手房买卖过程中还涉及到一些费用,包括评估费、中介费和过户费。
根据惯例和市场约定,其承担方如下:1. 评估费:评估费是指购买方为了获得房屋真实价值而委托评估公司进行房屋评估所需支付的费用。
一般情况下,评估费由购房方承担,即买方需要支付评估费用。
2. 中介费:中介费是指买卖双方因通过中介机构进行房屋交易而需支付的一定费用。
根据市场惯例,中介费一般由卖方承担,即卖方需要支付中介费用。
3. 过户费:过户费是指房屋交易双方为完成交易过程需要向房屋交易所或相关部门支付的费用。
通常情况下,过户费由买方和卖方共同承担,双方需要平均分担过户费用。
需要注意的是,实际的税费和费用承担规定可能会因地区和个别交易而有所不同,因此在具体操作过程中,购房者和卖方需要详细了解当地相关政策和市场惯例,并与相关专业人士咨询以获取准确的信息。
总结起来,二手房买卖中的税费由买方承担的主要是契税和评估费,而卖方承担的主要是增值税和中介费。
二手房买卖中的房屋交易税费计算在二手房买卖中,房屋交易税费是需要买卖双方承担的一项费用。
为了确保交易的合法性和正当性,买卖双方都需要了解各种税费,并进行正确计算。
本文将介绍二手房买卖中常见的税费,并提供详细的计算方法。
1. 城市维护建设税城市维护建设税是根据房屋的成交总价计算的,税率为7%。
计算方法如下:城市维护建设税 = 房屋成交总价 × 7%2. 契税契税也是根据房屋的成交总价计算的,税率为1%至3%不等,根据不同省市政策而定。
计算方法如下:契税 = 房屋成交总价 ×税率3. 工本费工本费是指办理产权登记、证明书等相关手续所需的费用,一般为1000元至2000元不等,具体金额根据不同省市而有所不同。
4. 中介费中介费是指买卖双方委托中介公司进行房屋交易时,需要支付给中介公司的费用。
一般为房屋成交总价的1%至3%,具体比例根据双方协商而定。
5. 增值税增值税适用于卖方为企事业单位,出售具备一定条件的住房时。
税率为5%,计算方法如下:增值税 = (房屋成交总价 - 原购买价) × 5%需要注意的是,增值税适用条件和计算方法因地区而异,具体还需要参考当地政策。
6. 个人所得税个人所得税适用于卖方为个人,出售非自住房时。
税率为20%,计算方法如下:个人所得税 = (房屋成交总价 - 原购买价) × 20%同样地,个人所得税规定也因地区而有所不同,具体还需要查阅当地政策。
以上是二手房买卖中常见的税费项目及其计算方法。
需要提醒的是,不同地区的政策可能会有差异,具体的税费标准和计算方法应以当地相关政府部门发布的规定为准。
在房屋交易过程中,买卖双方应当咨询专业的律师或税务师,以确保遵守法律法规,避免因税费问题引发纠纷。
通过了解二手房买卖中的房屋交易税费计算方法,买卖双方可以提前做好预算,规避潜在的风险。
同时,在签署买卖合同之前,应仔细阅读合同条款,明确双方的权利和责任。
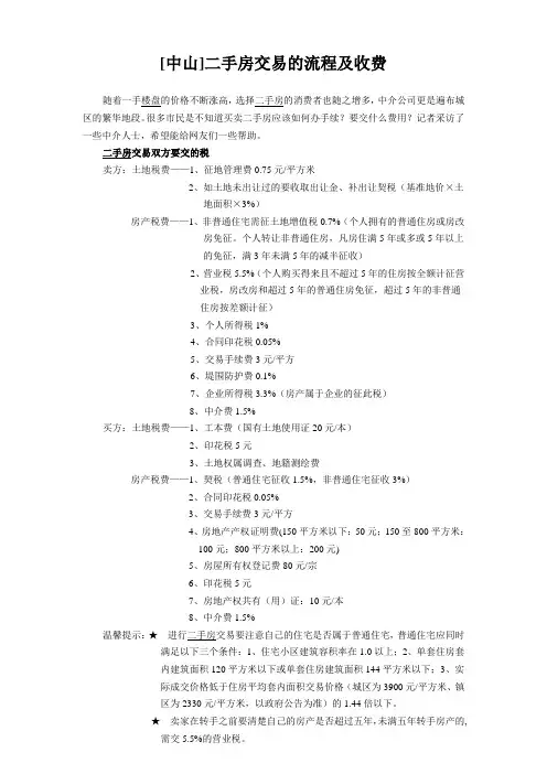
[中山]二手房交易的流程及收费随着一手楼盘的价格不断涨高,选择二手房的消费者也随之增多,中介公司更是遍布城区的繁华地段。
很多市民是不知道买卖二手房应该如何办手续?要交什么费用?记者采访了一些中介人士,希望能给网友们一些帮助。
二手房交易双方要交的税卖方:土地税费——1、征地管理费0.75元/平方米2、如土地未出让过的要收取出让金、补出让契税(基准地价×土地面积×3%)房产税费——1、非普通住宅需征土地增值税0.7%(个人拥有的普通住房或房改房免征。
个人转让非普通住房,凡房住满5年或多或5年以上的免征,满3年未满5年的减半征收)2、营业税5.5%(个人购买得来且不超过5年的住房按全额计征营业税,房改房和超过5年的普通住房免征,超过5年的非普通住房按差额计征)3、个人所得税1%4、合同印花税0.05%5、交易手续费3元/平方6、堤围防护费0.1%7、企业所得税3.3%(房产属于企业的征此税)8、中介费1.5%买方:土地税费——1、工本费(国有土地使用证20元/本)2、印花税5元3、土地权属调查、地籍测绘费房产税费——1、契税(普通住宅征收1.5%,非普通住宅征收3%)2、合同印花税0.05%3、交易手续费3元/平方4、房地产产权证明费(150平方米以下:50元;150至800平方米:100元;800平方米以上:200元)5、房屋所有权登记费80元/宗6、印花税5元7、房地产权共有(用)证:10元/本8、中介费1.5%温馨提示:★进行二手房交易要注意自己的住宅是否属于普通住宅,普通住宅应同时满足以下三个条件:1、住宅小区建筑容积率在1.0以上;2、单套住房套内建筑面积120平方米以下或单套住房建筑面积144平方米以下;3、实际成交价格低于住房平均套内面积交易价格(城区为3900元/平方米、镇区为2330元/平方米,以政府公告为准)的1.44倍以下。
★卖家在转手之前要清楚自己的房产是否超过五年,未满五年转手房产的,需交5.5%的营业税。
二手个人住房房产交易税费计算标准
一、契税
契税是房屋所有权转移应税凭证时所缴纳的税种,金额为房款的4%。
二、个人所得税
个人所得税是对个人出售自有住房并拟以房换地收入抵减房产原值和土地使用权转让金后余额征收的一种税种,税率为20%。
计算公式为:应纳个人所得税额=(计税价格-房屋原值-合理费用)×20%。
三、增值税
对未满2年的二手房,需要缴纳5.6%的增值税。
计算公式为:应纳增值税额=(计税价格-购买原价)/1.05×5.6%。
四、印花税
印花税包括“产权转移书据”印花税和“权利、许可证照”印花税。
产权转移书据税目税率为0.05%,按价款的0.05%缴纳;权利、许可证照税目适用每枚价款的0.1%缴纳。
五、评估费
对于评估费,一般是由评估公司收取,金额为评估价的0.5%。
六、中介费
中介费是房屋中介公司在房屋买卖中提供的服务所收取的费用,一般为房屋成交价格的3%。
七、其他相关费用
除了以上几项主要费用外,还可能涉及到一些其他费用,例如:手续费、权证登记费、权证印花税等。
这些费用根据地区和具体情况可能会有所不同。
二手房地产买卖税费项目及标准(一)土地税费:(属出让地的, 转让方免征1、2、3、4项)转让方:1.征地管理费:0.75元/平方米2.出让金:(①村个人宅基地补出让的出让金标准:产权人是村民的(户口簿是农业户口),城区出让金按69元/平方米计收,镇区、西区沙朗及南区105国道以南出让金按30元/平方米计收;产权人是非村民的(非农业户口),城区出让金按189元/平方米计收,镇区、西区沙朗及南区105国道以南出让金按45元/平方米计收。
)A.住宅用地:a.国有:189元/平方米(城区)45元/平方米(镇区、西区沙朗及南区105国道以南)b.集体:69元/平方米(城区,本村村民)30元/平方米(镇区、西区沙朗及南区105国道以南,本村村民)B.商住、商业、经营性办公用地:234元/平方米(城区)45元/平方米(镇区、西区沙朗及南区105国道以南)C.工业用地:39元/平方米(城区)15元/平方米(镇区、西区沙朗及南区105国道以南)3.土地补出让合同印花税:出让金×0.05%4.土地补出让契税:由市地方税务局契税征收窗口核收,咨询电话:88880463受让方:1.工本费:国有土地使用证20元/本集体土地使用证5元/本2.印花税:5元/本3.土地权属调查、地籍测绘费:A.党政机关:2000平方米以下200元/宗,每超500平方米加25元/宗,最高不超700元。
B.企业:1000平方米以下100元/宗,每超500平方米加40元/宗,最高不超40000元。
C.事业单位:5000平方米以下300元/宗,每超500平方米加25元/宗,最高不超10000元。
D.城镇居民:100平方米以下13元/宗,每超50平方米加5元/宗,最高不超30元。
(二)房产税费:转让方:1.土地增值税:请到地税部门申请据实清算,不能据实清算的,按5%或5.5%由国土部门核定征收。
(个人拥有住房暂免征收)(详见注释③)2.营业税:5% (详见注释②、③、④)城市建设税:营业税×7%(镇区、南区5%)教育费附加:营业税×3%地方教育附加:营业税×2%3.堤围防护费:0.1%(详见注释②)4.个人所得税:请到地税部门申请据实征收,不能据实征收的,按3%由国土部门核定带征。
买二手房子要交哪些税购买的二手房需要交哪些税费法律常识:购买的二手房需要交的税费有:3—5%的契税;20%的个人所得税;1‰的印花税;个人购买不足2年的住房按照5.6%的征收率全额缴纳增值税,2年以上(含2年)的免征增值税;5.55%的城建税、教育附加、地方教育附加税;6元/平方米的房屋交易手续费以及80元的房屋产权登记费。
法律依据《契税法》一条在中华人民共和国境内转移土地、房屋权属,承受的单位和个人为契税的纳税人,应当依照本法规定缴纳契税。
《个人所得税法》第二条下列各项个人所得,应当缴纳个人所得税:(一)工资、薪金所得;(二)劳务报酬所得;(三)稿酬所得;(四)特许权使用费所得;(五)经营所得;(六)利息、股息、红利所得;(七)财产租赁所得;(八)财产转让所得;(九)偶然所得。
买二手房子要交哪些税一、买二手房需要交哪些税?二手房买房交哪些税?1、契税:成交价格的1.5%,如果是非普通住宅的房产,其契税需要按照成交价格的3%交纳;名词解释:非普通住宅——凡是“建筑面积在140平米以上、容积率高于1.0、实际成交价格高于同级别土地上住宅交易平均价格1.2倍”的,属于非普通住宅,反之为普通住宅,此外,已购公房、危改回迁房、合作社集资建设住房、安居房、康居房、绿化隔离地区农民安置住房等具有保障性质的住房享受普通住宅待遇。
2、印花税:二手房的买卖双方各交纳成交价格的万分之五作为印花税。
二、卖二手房需要交哪些税?二手房卖方交哪些税?1、印花税:二手房的买卖双方各交纳成交价格的万分之五作为印花税。
2、个人所得税:凡是房产交付时间不足2年的,需要交纳个人所得税,个人所得税有两种交纳方式:(1)适用于可以提供房产原价值凭证的:(实际成交价格-原购买价格-合理费用)×20%;(2)适用于不能提供房产原价值证明或者合理费用凭证的:房产实际成交价格的1%。
名词解释:合理费用——合理费用一般是指业主在购房时所交纳的税金、贷款利息、装修费用、公证费、手续费等,但是需要提交相应的凭证,如装修款发票等。
二手房交易费用和税费怎么算
1、增值税税率5.55%由卖方缴纳,若是转让出售购买时间不足2年的非普通住宅,需按照全额征收增值税;若是转让出售购买时间超过2年的非普通住宅或者转让出售购买时间不足2年的普通住宅,需按照两次交易差价征收增值税;若是转让出售购买时间超过2年的普通住宅,则免征增值税;如果所售房产是非住宅类如商铺、写字间或厂房等,则不论证是否过2年都需要全额征收增值税。
2、个人所得税:税率交易总额1%或两次交易差的20%,由卖方缴纳。
征收有两个条件:家庭唯一住宅以及购买时间超过5年。
如果两个条件同时满足可以免交个人所得税;任何一个条件不满足都必须缴纳个人所得税;另外如果所售房产是非住宅类房产则不管什么情况都要缴纳个人所得税。
3、印花税税率1%,买卖双方各半,不过至今国家暂免征收。
契税基准税率3%,优惠税率1.5%和1%,由买方缴纳,同时规定若买方是首次购买面积不足90平的普通住宅缴纳交易总额的1%;若买方首次购买面积超过90平(包含90平)的普通住宅则缴纳交易总额的1.5%。
第 1 页共1 页。
2手房交易税费的标准二手房交易涉及到一些税费,根据国家政策的不同,这些税费也会有所不同。
下面是一些常见税费以及其标准的详细介绍。
1.增值税:对于非普通住房,如商业用房、办公用房等,交易时需要缴纳增值税,税率为5%。
而对于普通住房,交易满两年后免征增值税。
如果出售时间不满两年,需要缴纳5%的增值税。
2.营业税:在一些地区,二手房交易会涉及到营业税。
营业税根据交易金额的不同而不同,一般在3%至5%之间。
3.契税:契税是二手房交易必须要缴纳的一项税费,税率根据房屋交易总额计算。
一般来说,税率在1%至3%之间。
契税的计算公式为:税额=交易总额×税率。
4.个人所得税:对于个人自用住房,不需要缴纳个人所得税。
但是,如果是用于投资的房产,出售后的利润需要缴纳个人所得税。
个人所得税的税率根据纳税人的档次和收入而不同,一般在20%至30%之间。
5.房产维修基金:根据《物业管理条例》的规定,房屋买卖双方需要按照房屋交易总额的2%缴纳房产维修基金。
6.中介费:中介费是指购房者向房产中介机构支付的费用,一般为总价的2%至3%。
7.其他费用:二手房交易还会涉及到一些其他费用,如办理不动产登记的费用、评估费用、过户费用等。
这些费用根据具体情况而不同。
需要注意的是,以上税费标准可能会因为不同地区、政策的调整而有所不同。
在进行二手房交易时,买卖双方应该根据当地政策规定,仔细核实各项税费的标准,以免发生误解或遗漏费用。
总结起来,二手房交易需要缴纳的税费包括增值税、契税、营业税、个人所得税以及房产维修基金等。
其中,增值税和个人所得税的税率根据具体情况而不同,而契税、营业税和房产维修基金的税率在一定范围内浮动。
此外,还有中介费、过户费用等其他费用需要考虑。
买卖双方应当了解当地的具体政策要求,并根据实际情况做好费用预算和准备。
房屋买卖交易中的税费及费用承担规定在房屋买卖交易中,除了房屋的实际成交价格外,买卖双方还需要承担各种税费和费用。
本文将详细介绍房屋买卖交易中的税费及费用承担规定。
一、房屋买卖交易中的税费1. 印花税:根据国家相关法律规定,房屋买卖交易需要缴纳印花税。
印花税的税率根据房屋成交价格的大小而定,通常为房屋成交款的万分之一或千分之一。
2. 个人所得税:卖方在房屋买卖交易中获得的差价收益需要缴纳个人所得税。
个人所得税的税率根据国家相关税法规定而定,根据房屋持有年限的长短不同,税率也会有所差别。
3. 城市维护建设税和教育费附加:房屋买卖交易时,卖方还需要根据国家相关税法规定缴纳城市维护建设税和教育费附加。
这两项税费的征收比例为房屋成交款的百分之七。
二、房屋买卖交易中的费用承担规定1. 中介费:买卖房屋过程中,买方和卖方需要向房产中介公司支付相应的中介费。
一般情况下,中介费由买卖双方分别承担,具体比例可以协商约定。
2. 公证费:房屋买卖交易需要进行公证,买卖双方需要支付公证费用。
公证费用一般由买方和卖方各自承担一半。
3. 过户费:房屋买卖完成后,买方需要将房屋过户到自己名下,这涉及到过户手续费。
过户费由买方承担,费用根据房屋成交价格的大小而定。
4. 律师费:在房屋买卖交易中,买方和卖方可以委托律师进行法律咨询和协助办理相关手续。
律师费用一般由买方和卖方分别承担。
5. 其他相关费用:房屋买卖交易过程中可能还涉及到如评估费、税务咨询费等其他相关费用,具体由买卖双方协商决定承担比例。
总结:在房屋买卖交易中,买卖双方除了需要考虑房屋的实际成交价格外,还需要承担各种税费和费用。
其中,卖方需要缴纳印花税、个人所得税、城市维护建设税和教育费附加;买卖双方需要支付中介费、公证费、过户费、律师费等。
具体的税费和费用承担规定可以根据国家相关法律法规和当地政策进行调整。
以上就是关于房屋买卖交易中税费及费用承担规定的相关介绍。
在进行房屋买卖交易前,买卖双方应该了解清楚各种税费和费用的具体情况,以便做好相应的准备和规划。
买二手房需要交哪些税二手房要交什么税法律常识:二手房要交1‰的印花税;3—5%的契税;20%的个人所得税;5.6%的增值税;5.55%的营业税、城建税、教育附加、地方教育附加税;80元的房屋产权登记费;6元/平方米的房屋交易手续费。
法律依据《《中华人民共和国契税法》》一条在中华人民共和国境内转移土地、房屋权属,承受的单位和个人为契税的纳税人,应当依照本法规定缴纳契税。
《《中华人民共和国个人所得税法》》第二条下列各项个人所得,应当缴纳个人所得税:(一)工资、薪金所得;(二)劳务报酬所得;(三)稿酬所得;(四)特许权使用费所得;(五)经营所得;(六)利息、股息、红利所得;(七)财产租赁所得;(八)财产转让所得;(九)偶然所得。
居民个人取得前款一项至第四项所得(以下称综合所得),按纳税年度合并计算个人所得税;非居民个人取得前款一项至第四项所得,按月或者按次分项计算个人所得税。
纳税人取得前款第五项至第九项所得,依照本法规定分别计算个人所得税。
二手房交易到底需要缴纳哪些税契税和土地增值税购买普通先进住房的减半征收,购买90平方米及以下普通先进住房的减按1%税率征收,非住宅类房屋按计税参考价的3%交纳。
根据国家规定,房屋买卖要向国家缴纳契税,无论是商品房还是存量房的买卖都要缴纳。
住宅类房屋标准按房款总价的1%-3%交纳契税,各地规定有所不同,需视情况处理。
具体的比例需根据国家相关政策、购房者的购房时间、购房单价、购房面积、是否第1次购房等因素来确定;非住宅类房屋按计税参考价的3%交纳。
自2010年10月1日起,对个人购买普通住房,且该住房属于家庭(成员范围包括购房人、配偶以及未成年子女)先进住房的,减半征收契税。
对个人购买90平方米及以下普通住房的,且该住房属于家庭先进住房的,减按1%税率征收契税。
非住宅类房屋按计税参考价的3%交纳。
144平米以上3%;二次购房都是3%,不分面积。
对于土地增值税而言,个人销售住房暂免征收,转让非住宅类房产核定征收。
二手房交易税费包括哪几种二手房交易税费计算
1.增值税:对于非普通住宅,即第二套及以上的住房,卖方需要按照房屋转让价格的5.5%交纳增值税。
对于连续5年以上的一套唯一住房,免征增值税。
2.印花税:对于非普通住宅,买方需要按照房屋买卖合同约定的交易总价的1%交纳印花税。
对于普通住宅,购房首次购买面积满五年的,不论一二套房,免征印花税。
购房面积不满五年或者超过复建面积的部分以及非普通住宅,按照购房总价的1%交纳印花税。
3.个人所得税:对于非普通住宅,卖方在出售房屋时,需要根据税法规定缴纳个人所得税。
个人所得税的计算方式为,卖方应纳税所得额等于房价减去购房时的房价、购房时的交易费用和装修费用等支出。
并按照不同年限的比例进行征收。
4.委托代办费:购房者委托房产中介代办相关手续,需要支付一定的代理费用,该费用一般为房屋买卖总价的1%至2%。
5.过户费:房屋交易过户需要支付一定的过户费用,该费用一般为房屋买卖总价的0.5%至1%,也有地区按照固定数额收取的。
6.评估费:购房者在申请商业贷款时,需要对房产进行评估,评估费一般为房屋买卖总价的0.1%至0.3%。
需要说明的是,以上税费标准和比例会因地区而异,具体税费计算还需要根据当地相关政策来确定。
中山二手房出售交易的费用有什么?怎么出售二手房?导读:本文介绍在房屋卖房,交易流程的一些知识事项,如果觉得很不错,欢迎点评和分享。
在生活中,有很多人因为各种原因把自己家的房屋出售出去,如果把自己的房屋出售出去的话,就成为了二手房,不过现在的二手房市场比较火爆,而且在出售二手房的时候,会产生一定费用的,所以如果大家对相关的知识不了解的话,就会很容易上当受骗,今天我们就来为介绍一下中山二手房出售交易的费用有多少以及怎么出售二手房,一起来看看吧。
一、中山二手房出售1、契税:房款的1.5%;(买家)2、印花税:房价的0.1%(买卖双方平分);3、交易费:6元/平方米(买卖双方平分);4、测绘费:1.36元/平米;(买家)5、权属登记费:80元;(买家)6、证件费:50元;(买家)7、营业税:差价*5.5%(超过144平米的不需要缴纳);(卖家)8、个人所得税:差价的20%。
(卖家)二、怎么出售二手房怎么出售二手房,主要有以下几个步骤:第一步,进行出售咨询您可通过亲朋、报纸广告、网络广告、经纪公司等相关信息渠道,了解您所要出售的房屋是否具备上市条件,了解房屋所在区域二手房的平均出售价格;个人出售和委托房地产经纪公司代理出售有何差别;了解交易流程、相关税费和必须提供的所有相关手续等。
第二步,确定出售价格通过第一步的咨询,可根据您的房屋位置、楼层、朝向、装修状况等综合条件,确定您的出售价格。
该报价应为您的销售总价,如果有要求买方另行支付的费用,应在报价中声明。
第三步,选择销售方式,这有两种可供选择:1、自行寻找买方销售2、委托房地产经纪公司代理销售如果选择第一种方式,您必须完全熟悉整个交易流程,并能确保交易安全。
此种方法,避免了经纪公司的代理成本,使您的销售过程全部在自己的掌握中;第二种方式,省时、省力、安全,只需您选择一家具有代理资质的房地产经纪公司并签署委托代理协议,所有工作全部由经纪公司办理。
经纪公司将向您收取一定的代理佣金,所以,会增加您的交易成本。
中山二手房契税政策有什么?导读:本文介绍在房屋买房,税费计算的一些知识事项,如果觉得很不错,欢迎点评和分享。
我们在买二手房的时候,都需要缴纳一定金额的契税。
二手房的税费种类比较多,其中契税的金额是最高的。
二手房面积不一样,缴纳的契税也是不一样的,中山二手房的契税政策有什么?契税比例是多少?假如你有买中山二手房的意愿,一定提前了解中山的二手房的契税政策,只有了解这些,你才能做好选房预算。
中山市房产证契税:90平方以下(不包含90平方)契税1%。
90平方~144平方以下(包含90平方、不包含144平方)契税1.5%。
144平方以上(包含144平方)契税3%。
房产性质为别墅或商业用途缴纳3%。
小区容积率小于2.0(非普通住)或超过广东地区均价需缴纳3%。
房产单价超过地方政府规定的界限(非普通住宅)所缴纳的契税也需要3%,单价界限请询问地方国土局。
近日政策优惠:普通住宅可以享受原缴纳契税点的一半优惠。
下列情况免税:一、各级单位、地方自治团体、公立学校因公使用而取得之不动产。
其中,供营业用者则不适用。
二、政府经营之邮政事业,因业务使用而取得之不动产。
三、政府因公务需要,以公有不动产交换,或因土地重划而交换不动产取得所有权者。
四、建筑物于建造完成前,变更起造人名义者。
但若以抵押、借贷等变相方式代替设典,取得使用权者,不适用之。
五、建筑物于建造完成前,其兴建中之建筑工程让与他人继续建造未完工部分,因而变更起造人名义为受让人,并以该受让人为起造人名义取得使用执照者。
通过上述内容,你应当已经了解中山二手房交易中最常见的契税政策了,契税是二手房交易中很关键的税费之一。
除此以外,有些二手房还需要缴纳土地出让金等,并且每个税种的缴纳途径其实是不一样的,假如你不想被中山二手房卖方坑,那么还是提前了解中山二手房契税政策吧!本文结束,感谢您的阅读!。
二手房地产买卖税费项目及标准
(一)土地税费:(属出让地的, 转让方免征1、2、3、4项)
转让方:1.征地管理费:0.75元/平方米
2.出让金:(详见注释①)
A.住宅用地:
a.国有:189元/平方米(城区)
45元/平方米(镇区、西区沙朗及南区105国道以南)
b.集体:69元/平方米(城区,本村村民)
30元/平方米(镇区、西区沙朗及南区105国道以南,本村村民)
B.商住、商业、经营性办公用地:234元/平方米(城区)
45元/平方米(镇区、西区沙朗及南区105国道以南)
C.工业用地:39元/平方米(城区)
15元/平方米(镇区、西区沙朗及南区105国道以南)
3.土地补出让合同印花税:出让金×0.05%
4.土地补出让契税:由市地方税务局契税征收窗口核收,咨询电话:88880463
受让方:1.工本费:国有土地使用证20元/本
集体土地使用证5元/本
2.印花税:5元/本
3.土地权属调查、地籍测绘费:
A.党政机关:2000平方米以下200元/宗,每超500平方米加25元/宗,最高不超700元。
B.企业:1000平方米以下100元/宗,每超500平方米加40元/宗,最高不超40000元。
C.事业单位:5000平方米以下300元/宗,每超500平方米加25元/宗,最高不超10000元。
D.城镇居民:100平方米以下13元/宗,每超50平方米加5元/宗,最高不超30元。
(二)房产税费:
转让方:1.土地增值税:请到地税部门申请据实清算,不能据实清算的,按5%或5.5%由国土部门核定征收。
(个人拥有住房暂免征收)(详见注释③)
2.营业税:5% (详见注释②、③、④)
城市建设税:营业税×7%(镇区、南区5%)
教育费附加:营业税×3%
地方教育附加:营业税×2%
3.堤围防护费:0.1%(详见注释②)
4.个人所得税:请到地税部门申请据实征收,不能据实征收的,按3%由国土部门核定带征。
(个人
自用住房5年以上免征) (详见注释③)
5.企业所得税:3%(采用核定应税所得率征收办法,详见注释⑤⑥)
6.合同印花税:合同金额×0.05%(个人住房暂免征收)
7.交易手续费:3元/平方米
8.出售以标准价(92、86年)购买的房改房,将其增值部分(即课税价—原购买价—卖方交易税费)
的20%划入卖方单位住房基金帐户。
9.出售解困房,将其增值部分(即课税价—原购买价—卖方交易税费)按出资比例分成。
10.出售撤改房,将所得款(即课税价—卖方交易税费)划入卖方单位住房基金帐户。
受让方:1.契税:3%(由市地方税务局契税征收窗口核收,咨询电话:88880463)(详见注释⑦)
2.合同印花税:合同金额×0.05%(个人住房暂免征收)
3.交易手续费:3元/平方米
4.房地产产权证明费:(注:房产、用地、地籍三案合一的,按核发的房产证或土地证最大面积者计算。
)
A.90平方米(含90平方米)以下:30元
B.90至150平方米(含150平方米)以内:50元
C.150至800平方米(含800平方米)以内:100元
D.800平方米以上:200元
5.房屋所有权登记费:住房80元/宗;非住房550元/宗
6.印花税:5元/本
7.房地产权证:10元/本(一人免收,每增一人加收10元)
注释:
①村个人宅基地补出让的出让金标准:产权人是村民的(户口簿是农业户口),城区出让金按69元/平方米计收,镇区、西区沙朗及南区105国道以南出让金按30元/平方米计收;产权人是非村民的(非农业户口),城区出让金按189元/平方米计收,镇区、西区沙朗及南区105国道以南出让金按45元/平方米计收。
②单位或个人转让购置的房屋以全部收入减去房屋的原购置价后的余额计征营业税,须提供原购入发票原件
作为合法有效的减除项目凭证(个人购置的住房经直系亲属受赠、继承、离婚财产分割方式变更后转让的,仍可视为购置得来)。
其中,个人将购买不足5年的住房对外销售的,全额征收营业税;个人将购买超过5年(含5年)的非普通住房对外销售的,按照其销售收入减去购买房屋的价款后的差额征收营业税;个人将
购买超过5年(含5年)的普通住房对外销售的,免征营业税。
不按房产权证发证日期计算购房时间的,须提供契税完税凭证原件作为购房时间认定依据。
堤围防护费按营业税的计税依据计征,对自然人(包括中国内地居民、港澳台人士、外籍人士)不征收。
③对个人转让房屋行为,若其适用营业税差额征税条件且应征收个人所得税、土地增值税的,可视情况按以下两种方式之一征收营业税、个人所得税、土地增值税:(1)纳税人如能提供房地产原值的合法有效凭证的,可按转让收入全额减去购置或受让原价后的余额计算征收营业税,但必须按转让所得依20%税率计算征收个人所得税,且必须按据实清算方式计算征收土地增值税;(2)纳税人如不能提供房地产原值的合法有效凭证的,必须按转让收入全额计算征收营业税,可按转让收入全额依3%税率带征个人所得税、按转让收入全额依5%或5.5%税率核定征收土地增值税。
另,个人所转让非住宅的来源如为自建的,个人所得税、土地增值税的处理参照执行,即个人所得税、土地增值税必须同时据实计算征收或同时核定征收。
(对单位转让房屋行为,营业税、土地增值税的处理参照执行)
销售(转让)普通住宅的土地增值税核定征收率为5%;销售(转让)其他房产的土地增值税核定征收率为5.5%。
土地增值税清算适用的计算公式
据实清算的计算公式:应纳税额=增值额×适用税率-扣除项目金额×速算扣除系数
其中,增值额=房地产转让收入额-扣除项目金额,增值率=增值额/扣除项目金额×100%,根据增值率确定适用税率,税率表如下:
④个人销售自建自用住房,住宅建基面积50平方米(镇区、南区60平方米)以内免征营业税,超出部分按以下办法计征:
销售超标准部分住房应征的营业税 = 5%
为征收企业所得税。
⑥非居民企业向境内单位和个人转让房地产的,如支付该项所得的境内单位和个人的所得税由地方税务机关负责征管的,该项所得应扣缴的企业所得税应由地方税务机关据实征收。
定义:非居民企业是指依照外国(地区)法律成立且实际管理机构不在中国境内,但在中国境内设立机构、场所的,或者在中国境内未设立机构、场所,但有来源于中国境内所得的企业。
处理流程:纳税人填报《非居民企业转让房地产税费计算表》→地税部门加具审核意见→国土部门代征有关税费【注:各镇区(城区除外)土地转让应缴纳的税费由各地税分局自行征收】
⑦个人购买建筑面积90平方米及以下的普通住房,且该住房属家庭(成员范围包括购房人、配偶以及未成年子女)唯一住房的,需在交易前按地税部门要求提供《住房证明》可暂按1%征收契税;对个人购买普通住房,且该住房属家庭唯一住房的,需在交易前按地税部门要求提供《住房证明》可暂按1.5%征收契税。
中山市房地产交易登记管理所印制 2011年09月。