打印机打印显示错误不能打印怎么办
- 格式:doc
- 大小:25.00 KB
- 文档页数:1
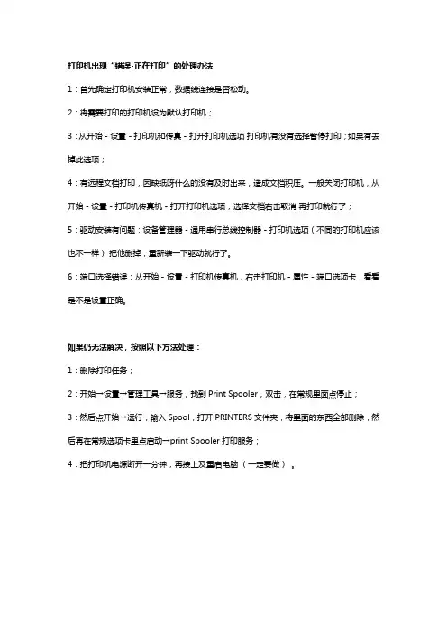
打印机出现“错误-正在打印”的处理办法
1:首先确定打印机安装正常,数据线连接是否松动。
2:将需要打印的打印机设为默认打印机;
3:从开始-设置-打印机和传真-打开打印机选项打印机有没有选择暂停打印;如果有去掉此选项;
4:有远程文档打印,因缺纸呀什么的没有及时出来,造成文档积压。
一般关闭打印机,从开始-设置-打印机传真机-打开打印机选项,选择文档右击取消再打印就行了;
5:驱动安装有问题:设备管理器-通用串行总线控制器-打印机选项(不同的打印机应该也不一样)把他删掉,重新装一下驱动就行了。
6:端口选择错误:从开始-设置-打印机传真机,右击打印机-属性-端口选项卡,看看是不是设置正确。
如果仍无法解决,按照以下方法处理:
1:删除打印任务;
2:开始→设置→管理工具→服务,找到Print Spooler,双击,在常规里面点停止;
3:然后点开始→运行,输入Spool,打开PRINTERS文件夹,将里面的东西全部删除,然后再在常规选项卡里点启动→print Spooler 打印服务;
4:把打印机电源断开一分钟,再接上及重启电脑(一定要做)。
打印机错误处理方法第一篇:打印机错误处理方法ISSUE:如果使用PCL6 XL(Enhanced)驱动程序,HP LaserJet、Color LaserJet 系列打印机打印输出 XL 错误页面。
例如:PCL XL ErrorSubsystem: KERNELError: IllegalOperatorSequenceOperator: SetColorSpacePosition:52SOLUTION:确认打印机运转正常为了确认打印机运转是否正常,请执行下列步骤:关闭打印机,然后在打印机背面中断并行电缆、串行电缆或网络数据电缆连接。
这样能够确保不会收到来自电脑或网络的信息。
启用打印机,然后确认打印机显示屏显示“Ready”字样。
执行下列步骤,利用打印机执行自检打印:转至打印机。
按下MENU 键,直至打印机显示屏显示“INFORMATION MENU”。
按下 Item 键,直至打印机显示屏显示“PRINT MENU MAP”。
按下 SELECT 按钮。
打印机应会生成打印作业。
NOTE:如果自检打印页中有模糊字符或符号,或者执行上述步骤之后没有生成自检打印页,则表明打印机可能需要检修。
尝试下列所有临时对策之后,请尝试使用相关的软件程序或文档执行打印。
这样将能帮助确定设置变更是否能够产生预期效果。
直接连接打印机与电脑。
选用符合 IEEE/1284 标准要求的电缆。
执行下列步骤,打印测试页:点击“开始”,然后点击“设置和打印机”。
右键点击相应的打印机驱动程序。
选择“属性”。
点击“常规”选项卡,然后点击右下角的“Print Test Page”按钮。
如果错误没有得到纠正,请尝试使用其他符合IEEE 1284 标准要求的电缆。
如果无法建立直接连接,请为集线器选用其他网线或网络端口。
针对指定打印机简化通信选项。
利用打印机控制面板关闭“High Speed”和“Advanced Functions”。
为了关闭“High Speed”与“Advanced Functions”,请执行下列步骤:按下 MENU 键。
打印机常见故障及处理方法随着计算机技术的不断发展,打印机已经成为了人们生活和工作中必不可少的设备之一,无论是在家庭还是在办公室中都有广泛的应用。
但是,打印机也是一种机械设备,难免会出现各种不同的故障,这些故障会严重影响我们的工作效率。
接下来,我们将介绍常见的打印机故障及其处理方法。
一、打印机无法正常打印打印机无法正常打印可能是由于以下几个原因:1. 打印机没有连接电源或者电源开关没有打开;2. 打印机没有连接电脑或者连接不良;3. 打印机驱动程序没有安装或者安装不正确;4. 打印机墨盒或者色带没有安装好或者已经用完。
处理方法:1. 检查打印机的电源是否连接正常,开关是否打开;2. 检查打印机与电脑的连接是否良好,重新连接一下;3. 检查打印机驱动程序是否安装正确,重新安装一下;4. 检查打印机墨盒或者色带是否安装好,更换一下。
二、打印机打印质量差打印机打印质量差可能是由以下原因造成的:1. 打印机墨盒或者色带已经用完或者快用完;2. 打印机喷头堵塞或者脏了;3. 打印机打印头需要清洗;4. 打印机设置不正确。
处理方法:1. 更换打印机墨盒或者色带;2. 清洗打印机喷头或者更换喷头;3. 打印机打印头需要清洗,可以使用专业的清洗液进行清洗;4. 检查打印机设置是否正确,调整打印机设置。
三、打印机卡纸或者纸张堵塞打印机卡纸或者纸张堵塞可能是由以下原因造成的:1. 打印机纸张摆放不正确或者太多;2. 打印机进纸滚筒脏了或者磨损了;3. 打印机纸张路径不正确。
处理方法:1. 检查打印机纸张的摆放是否正确,纸张是否太多;2. 清洗打印机进纸滚筒或者更换进纸滚筒;3. 检查打印机纸张路径是否正确,调整一下。
四、打印机出现错误代码打印机出现错误代码可能是由以下原因造成的:1. 打印机驱动程序出现错误;2. 打印机内部出现故障;3. 打印机连接不良。
处理方法:1. 重新安装打印机驱动程序;2. 检查打印机内部是否出现故障,需要进行维修;3. 检查打印机连接是否良好,重新连接一下。
打印机无法正常打印或损坏可能的故障和维修方法打印机是我们日常办公生活中必不可少的设备,但有时候我们会遇到打印机无法正常打印或者损坏的情况。
本文将为您详细介绍可能的故障原因以及相应的维修方法。
一、打印机无法正常打印的可能故障1. 打印机电源故障如果打印机无法正常启动,首先需要检查电源线是否插牢,电源开关是否打开。
如果确认电源线没有问题,可以尝试更换电源线或插座。
2. 纸张卡住或不正常进纸当打印机无法正常进纸时,很有可能是纸张束缚在进纸通道处。
此时,我们可以轻轻拉出堵塞的纸张,同时确保进纸通道没有其他杂物。
此外,还需要检查纸盘是否调整正确,纸张是否符合打印机的规格要求。
3. 墨盒或墨粉问题如果打印机输出的文档模糊或者缺失一些内容,很有可能是墨盒或墨粉出现了问题。
可以尝试把墨盒或墨粉拆下来,检查是否堵塞或损坏,如果有损坏需要及时更换。
4. 驱动程序错误或软件设置问题打印机无法正常工作还有可能是因为驱动程序错误或者软件设置问题。
我们可以尝试重新安装打印机驱动程序或调整软件设置,包括打印质量、打印纸张大小等。
二、打印机损坏可能的故障和维修方法1. 纸张卡住或没有进纸动作当打印机纸张卡住或没有进纸动作时,可以尝试按照打印机面板上的提示进行处理。
通常,我们需要打开打印机的后盖,查看是否有纸张卡在其中,然后轻轻取出纸张。
如果无法取出,可以尝试拆下打印机壳体,再取出纸张。
2. 打印质量低劣或颜色不准确当打印质量低劣或颜色不准确时,我们可以考虑进行清洁维护操作。
首先,可以运行打印机的自动清洁功能,或使用软布轻轻擦拭墨头。
如果问题依然存在,可以尝试更换墨盒或墨粉。
3. 打印速度过慢如果打印速度过慢,我们可以检查打印机设置中的打印质量参数是否过高,尝试将其调整为适合的模式。
此外,还可以清理打印机内部的灰尘和杂物,以提高打印速度。
4. 无法连接打印机当打印机无法连接时,首先需要检查打印机与计算机之间的连接线是否插好。
如果连接线没有问题,可以尝试重新安装打印机驱动程序或调整计算机的USB设置。
如何解决电脑无法打印的问题电脑打印是我们日常工作中经常遇到的事情,但有时候我们可能会面临电脑无法打印的问题。
这个问题如果无法及时解决,可能会给我们的工作造成很大的困扰。
因此,本文将为大家介绍几种常见的解决电脑无法打印问题的方法。
一、检查硬件连接首先,我们需要检查打印机和电脑之间的连接是否稳固。
确保USB 线或者网络连接线插在正确的接口上,并且连接牢固。
如果发现连接线松动或者损坏,我们需要重新插好或更换新的连接线。
同时,还要检查打印机是否正常工作。
可以尝试打印测试页或者查看打印机的显示屏上是否有异常信息。
如果发现打印机有故障,我们需要按照打印机说明书中的方法进行排除故障。
二、检查打印队列有时候,电脑无法打印的原因是由于打印队列中的任务堆积过多,导致无法进行新的打印任务。
我们可以按照以下步骤检查和清空打印队列。
1. 在桌面的任务栏上找到打印机图标,右键点击并选择“打开所有活动打印机”。
2. 在弹出的窗口中,选择“打印机”菜单,并点击“已暂停的打印机”选项。
3. 然后,点击“文档”菜单,选择“取消所有文档”选项。
这样,就可以清空打印队列,并重新开始打印任务。
三、检查打印机驱动程序电脑与打印机之间的通信是通过打印机驱动程序来实现的。
如果我们的电脑没有正确安装或者更新驱动程序,就可能导致无法打印的问题。
为了解决这个问题,我们可以按照以下步骤进行操作。
1. 打开“设备管理器”,快捷键方法是:按下Win+R键,在弹出的运行对话框中输入devmgmt.msc,然后点击确定。
2. 在设备管理器中,展开“打印机”选项,找到你的打印机,并右键点击该设备。
3. 在右键菜单中选择“更新驱动程序”,然后按照系统的提示和引导进行驱动程序的更新。
四、检查打印设置最后,我们还需要检查一下电脑中的打印设置是否正确。
可以按照以下步骤进行操作。
1. 打开控制面板,快捷键方法是:按下Win+R键,在弹出的运行对话框中输入control,然后点击确定。
解决电脑无法打印的问题电脑无法打印的解决方案在现代社会中,电脑已经成为我们生活中必不可少的工具之一。
然而,尽管电脑在各个领域中有着广泛的应用,但是我们不可避免地会遇到一些问题,例如电脑无法打印。
本文将为您介绍几种常见的解决电脑无法打印问题的方法,希望能帮助您解决这一困扰。
一、检查硬件连接第一步是检查电脑和打印机之间的连接是否正确。
首先,确保打印机已经插入电源并打开。
然后,检查打印机与电脑之间的USB线或者无线网络连接是否稳固。
如果使用的是有线连接,请检查USB接口是否插紧并且没有松动;如果使用无线网络连接,请确保电脑和打印机连接到同一个网络并具备良好的信号质量。
二、检查打印机状态如果硬件连接正常,但电脑仍然无法打印,那么接下来应当检查打印机自身的状态。
首先,确定打印机是否正常工作,可以通过查看打印机面板上的指示灯来判断。
如果存在故障,如纸张卡住或墨盒耗尽,需要及时采取相应的措施解决问题。
另外,在电脑操作系统中,查看打印机是否被设置为“离线”或者“休眠”状态,如果是,请将打印机重新设置为在线状态。
三、检查打印机驱动程序打印机驱动程序是电脑和打印机之间进行通信的桥梁,如果驱动程序损坏或过时,可能会导致电脑无法与打印机正常连接。
为了解决这一问题,可以通过以下步骤来更新或重新安装打印机驱动程序:1. 打开“设备管理器”,可以通过右键点击“此电脑”(或者“我的电脑”)图标,选择“属性”来找到。
2. 在设备管理器中,找到并展开“打印机”选项。
3. 右键点击打印机名称,选择“更新驱动程序软件”。
4. 在弹出的窗口中,选择“自动搜索更新的驱动程序软件”。
5. 如果系统检测到有可用的驱动程序更新,将自动下载并安装。
6. 如果没有可用的更新,可以尝试访问打印机制造商的官方网站,下载最新的驱动程序并手动安装。
四、检查打印队列打印队列是指待打印文件的列表,如果队列中存在错误或其他问题,可能会导致无法打印。
为了解决这一问题,可以按照以下步骤清空打印队列:1. 关闭打印机和电脑。
打印机显示错误状态不能打印怎么办打印机是我们日常生活和工作中必不可少的设备,但有时候会出现错误状态无法正常打印的情况。
这时候我们需要通过一些故障排除的方法来修复打印机。
以下是一些常见的打印机故障排除方法,希望可以帮助到您:1. 检查打印机连接首先检查打印机是否正确连接电源和计算机,并确保连接的线路没有问题。
如果使用有线连接方式,需要确认USB、网线等连接是否良好,没有松动或断开。
如果是无线连接,需要确保打印机和计算机处于同一网络环境,并且信号强度可以满足打印需求。
2. 检查打印机状态打印机故障排除的第二步是检查打印机本身的状态。
有些打印机会在出现问题时显示错误状态,例如纸张堵塞、墨盒缺失、扫描仪出现故障等。
这时候需要按照提示来解决问题。
如果打印机没有显示错误状态,可以尝试重启打印机,看是否能够解决问题。
3. 清理打印机如果打印机长时间使用,会经常积累灰尘和杂物,这可能导致打印问题。
在这种情况下,我们可以使用一些清洁工具来帮助清理打印机。
例如使用吹气球或吸尘器来清除打印机内部积尘等杂物;使用清洁剂和擦布来擦拭打印机表面。
4. 更新打印机驱动程序打印机驱动程序是连接计算机和打印机之间的重要组成部分。
如果驱动程序过时或受损,可能会导致打印机无法正常工作。
在这种情况下,我们需要更新打印机驱动程序。
可以从官方网站下载最新的驱动程序,并且按照指示进行安装。
5. 确认打印机设置有些打印机故障可能是由于不正确的配置或设置引起的。
例如,打印机可能被错误地设置为离线状态,或者文件被错误地发送到错误的打印机。
在这种情况下,我们需要确保打印机被正确地设置和配置。
可以通过打印机控制面板或计算机设置来检查和修改打印机设置。
以上是一些常见的打印机故障排除方法,但实际情况可能会更加复杂,需要根据具体情况进行处理。
如果您遇到了无法解决的问题,可以参考打印机使用手册,或者联系打印机制造商的技术支持团队来获得帮助。
打印机无法打印的原因及解决办法打印机主要的作用是打印,如果它不能够打印的话,也就失去了它存在的意义。
在工作的时候经常需要打印纸张的时候,如果遇到了打印机无法打印的情况,也会给工作带来许多的麻烦,小编下面给大家找了打印机无法打印的原因及解决办法。
一、打印机无法打印的原因及解决办法1、打印机没有处于联机状态导致打印机无法打印在大多数打印机上,“OnLine”按钮旁边都有一个指示联机状态的小灯,正常情况该联机指示灯应处于常亮状态。
如果该指示灯不亮或处于闪烁状态,说明它的联机是不正常的。
请检查打印机电源是否接通、打印机电源开关是否打开、打印机电缆是否正确连接等。
2、打印机处于暂停打印状态导致无法打印方法是:在“打印机”窗口,右键单击在用的打印机图标,然后单击以清除“暂停打印”选项前的对号“√”。
3、磁盘可用空间低于10MB导致打印机不能打印如果可用硬盘空间小于10MB(一般指C盘),必须释放更多的空间才能完成打印任务。
这时,请单击“磁盘清理”按钮,然后在“要删除的文件”列表框中,选中要删除的文件类型,单击“确定”按钮。
4、程序生成的输出不正确导致无法打印要确定程序生成的输出能否正确,能够采用通过其他程序打印文档的方法验证。
我们新建记事本文件,键入几行文字,然后在“文件”菜单中,单击“打印”命令,如果能够打印测试文档,就是原来你使用进行打印的程序有问题,请重新安装程序。
5、打印机驱动程序损坏导致打印机无法打印有时打印机驱动程序可能被损坏,从而引发不能打印文档的错误。
我们能够重新安装合适的驱动程序,然后再打印。
二、打印机脱机怎么处理1、检查打印机指示灯确保开启打印机电源,并且打印机处于待机准备就绪状态。
打印机指示灯闪烁的处理方法请参考:HP LaserJet P1007、P1008 激光打印机 - 指示灯闪烁。
2、清除打印任务由于打印后台服务程序处理失败而未能够打印的任务,会停留在打印任务列表中,导致打印队列堵塞无法正常打印,打印机状态显示为“脱机”,此时需要清除堵塞的打印任务。
打印机常见的11种故障及维修方法现在打印机已经成为了在人们的工作和生活中经常用到的电脑产品了,而由于是经常使用的产品,所以人们经常会遇到这样或者那样一些问题,而这些问题如果请维修人员修理不仅要花一些钱,更重要的耽误工作。
其实打印机的内部并不复杂,一般的问题用户完全可以自己动手解决,下面店铺就向大家介绍一些简单的维修方法。
维修打印机之前需要对打印机的问题作出一些了解。
打印机出现问题后,首先是利用打印机自检系统来进行检测,可能通过打印机自带的指示灯或者是蜂鸣器的声音来加以判断,其中指示灯可以指示出最基本的故障,包括缺纸、缺墨、没有电源等情况。
蜂呜器的判断主要是依*你的听觉,比如大多数打印机蜂鸣器以一声长鸣来表示准备就绪可以开始打印了,以短促的声音来表示打印机有故障等。
其次,可以进行线路观察,从检测打印机电缆开始(包括端口、通道、打印线的检测),再分析打印机的内部结构(包括托纸架、进纸口、打印头等),看部件是否正确工作,针对不同的故障情况锁定相关的部件,再确定存在问题的部件。
再次,可以使用测试法,进行测试页打印或者局部测试打印机内部件,看故障原因。
当然打印机的另一个故障是软件故障,类似的故障就需要通过升级驱动程序或者访问其官方网站得到解决。
下面我们就针对一些打印机的故障来进行一下说明。
一、打印字迹不清晰对于喷墨打印机,可能有两方面原因,墨盒墨尽、打印机长时间不用或受日光直射而导致喷嘴堵塞。
解决方法是可以换新墨盒或注墨水,如果墨盒未用完,可以断定是喷嘴堵塞:取下墨盒(对于墨盒喷嘴不是一体的打印机,需要取下喷嘴),把喷嘴放在温水中浸泡一会儿,注意一定不要把电路板部分浸在水中,否则后果不堪设想。
对于针式打印机,可能有以下几方面原因:打印色带使用时间过长;打印头长时间没有清洗,脏物太多;打印头有断针;打印头驱动电路有故障。
解决方法是先调节一下打印头与打印辊间的间距,故障不能排除,可以换新色带,如果还不行,就需要清洗打印头了。
打印机错误无法打印怎么处理
1、首先确定打印机安装正常,数据线连接是否松动。
2、将需要打印的打印机设为默认打印机。
3、从开始-设置-打印机和传真-打开打印机选项打印机有没有选择暂停打印。
如果有去掉此选项。
4、有远程文档打印,因缺纸呀什么的没有及时出来,造成文档积压。
一般关闭打印机,从开始-设置-打印机传真机-打开打印机选项,选择文档右击取消再打印就行了。
5、驱动安装有问题、设备管理器-通用串行总线控制器-打印机选项(不同的打印机应该也不一样) 把他删掉,重新装一下驱动就行了。
6、端口选择错误、从开始-设置-打印机传真机,右击打印机-属性-端口选项卡,看看是不是设置正确。
第 1 页共1 页。
打印机开始打印就显⽰错误怎么办?
打印机,作为办公室最为常见的办公设备,有使⽤win10系统的⽤户遇到了打印机⼀打印就显⽰错误的问题,那么遇到这个问题该如何解决呢?下⾯⼀起来看看吧。
解决办法:
⽅法⼀:
1、⾸先要删除打印任务,并将打印机关闭。
接着按 Win + R 组合键,打开运⾏,并输⼊:services.msc 命令,确定或回车,可以快速打开服务(建议使⽤管理权限创建此任务);
2、服务窗⼝中,找到并停⽌ Print Spooler 服务;
3、最后,打开打印机,清除打印机上的打印任务,再找到并启动 Print Spooler 服务;
⽅法⼆:
1、删除打印任务;
2、开始→设置→管理⼯具→服务,服务窗⼝中,找到并停⽌ Print Spooler 服务;
3、然后按 Win + R 组合键,打开运⾏,并输⼊:Spool 命令,确定或回车,可以快速打开⽂件夹,找到并打开PRINTERS ⽂件夹,将⾥⾯的东西全部删除,再找到并启动 Print Spooler 服务;
4、把打印机电源断开⼀分钟,再连接上和重启电脑。
打印机主要的作用是打印,如果它不能够打印的话,也就失去了它存在的意义。
那么打印机连接正常后不工作是怎么回事呢?可能有这两种原因:1、后台服务没有运行。
请查看服百务是否被关闭:我的电脑右键度管理--服务和应用程序下面的服务把它--可以看到一系列服务,这个时候找到:print spooler 中文说明问‘将文件加载到内存中以答便迟后打印。
2、看此服务是否启动版。
如果没有启动则双击打权开--启动类型选择自动,再启动服务。
然后再试下打印机能否工作了。
打印机不能打印大多是由于打印机使用、安装、设置不当造成的,病毒、打印机驱动损坏、打印机端口有故障也会导致打印机不能打印。
当打印机不能打印时,以下几种方法基本能够解决问题。
一、重新开启打印机如果联机指示灯显示联机正常,请先关掉打印机,然后再打开,重新打印文档试试。
此操作能清除打印机内存中存放的打印文档数据并能解决许多问题,但有时这种方法会导致打印输出混乱,需重新启动系统后才可正常打印。
二、将打印机设置为默认打印机步骤如下:1.单击Windows“开始”菜单,指向“设置”,单击“打印机”,打开“打印机”窗口。
2.右键单击打印机图标,系统弹出快速菜单,单击其中的“设为默认值”。
如果“打印机”窗口没有当前使用的打印机,请双击“添加打印机”图标,然后根据提示安装打印机。
三、磁盘可用空间低于10MB导致打印机不能打印如果可用硬盘空间小于10MB(一般指C盘),必须释放更多的空间才能完成打印任务。
这时,请单击“磁盘清理”按钮,然后在“要删除的文件”列表框中,选中要删除的文件类型,单击“确定”按钮。
四、增加打印机的超时设置检查或更改超时设置,步骤如下:1.在“打印机”窗口,右键单击打印机图标,再单击“属性”。
2.单击“细致资料”选项卡,在“超时设置”下增加各项超时设置。
“未选定”项是指定Windows等待打印机进入联机状态的时间,超过指定时间之后就将显示错误消息。
五、程序生成的输出不正确导致不能打印要确定程序生成的输出能否正确,能够采用通过其他程序打印文档的方法验证。
打印状态错误怎么解决方法在日常生活和工作中,我们经常会遇到打印状态错误的情况,这给我们的工作和生活带来了诸多不便。
那么,当我们在使用打印机时遇到打印状态错误时,应该如何解决呢?接下来,我将为大家详细介绍一些解决方法。
首先,当我们遇到打印状态错误时,可以尝试重新启动打印机。
有时候,打印机可能会出现一些小故障,导致打印状态错误。
此时,我们可以将打印机关机,然后等待几分钟后再次开启,看看是否能够解决问题。
其次,我们可以检查打印机连接的线缆是否松动或者损坏。
有时候,线缆连接不良或者损坏都会导致打印状态错误。
因此,我们需要仔细检查打印机连接的USB线或者网络线,确保其连接良好,没有松动或者损坏。
另外,我们还可以尝试清洁打印机。
长时间使用后,打印机内部可能会积累灰尘和碎纸等杂物,导致打印状态错误。
因此,定期清洁打印机是非常重要的。
我们可以使用专门的清洁工具或者软布对打印机进行清洁,确保打印机内部干净整洁。
此外,我们还可以检查打印机墨盒或者墨粉是否充足。
墨盒或者墨粉不足也会导致打印状态错误。
因此,当遇到打印状态错误时,我们可以检查一下墨盒或者墨粉的剩余量,如果不足,及时更换墨盒或者墨粉。
最后,如果以上方法都无法解决问题,我们可以尝试更新打印机驱动程序。
有时候,打印机驱动程序过时或者损坏也会导致打印状态错误。
因此,我们可以到打印机官方网站上下载最新的驱动程序,并进行更新。
综上所述,当我们遇到打印状态错误时,可以尝试重新启动打印机、检查线缆连接、清洁打印机、检查墨盒或者墨粉、更新打印机驱动程序等方法来解决问题。
希望以上方法能够帮助大家顺利解决打印状态错误问题,让我们的工作和生活更加便利。
打印错误怎么解决
打印错误可以通过以下几种方法解决:
1. 检查代码中打印语句的书写是否正确,确保使用了正确的语法和参数。
2. 确保要打印的变量、表达式或字符串存在且具有正确的值。
可以通过在打印语句之前添加调试语句来验证。
3. 检查代码中的逻辑错误,确保打印语句被正确执行到达。
可以使用断点调试或添加日志语句来辅助调试。
4. 检查打印输出的目标是否正确,例如控制台、文件或网络等。
5. 确保打印语句所在的代码路径和环境设置正确,并且没有被其他代码所覆盖或影响。
6. 如果是在特定的开发环境中出现打印错误,可以尝试重新启动或更新该环境。
7. 在无法解决错误的情况下,可以通过搜索相关错误消息或向社区、论坛或同事寻求帮助来解决问题。
电脑无法打印的原因及解决方法电脑在我们日常工作和学习中扮演着重要角色,而打印机是电脑的重要外设之一。
然而,我们常常会遇到电脑无法打印的问题,这不仅影响了工作效率,还会给我们带来困扰。
本文将就电脑无法打印的原因进行分析,并提供解决方法,帮助读者快速解决这一问题。
一、电脑无法打印的原因1. 驱动问题电脑无法打印的一个常见原因是驱动问题。
驱动是计算机与打印机之间的桥梁,缺少或者不兼容的驱动可能导致打印机无法正常工作。
2. 连接问题当打印机与电脑连接出现问题时,也会导致电脑无法打印。
例如,连接线松动、接口故障或者网络连接不稳定等都可能导致无法正常进行打印操作。
3. 打印队列堵塞电脑在打印文件时会先将文件发送到打印机的打印队列中,如果队列中的文件过多或者其中某个文件出现问题,都会导致打印队列堵塞,从而无法打印。
4. 缺纸或卡纸有时,打印机上出现缺纸或卡纸的情况会导致电脑无法正常打印。
这是由于缺纸或卡纸导致打印机无法正常接收打印指令。
二、解决方法1. 检查驱动解决驱动问题是解决电脑无法打印的关键步骤。
首先,我们需要确保安装了正确的驱动程序。
可以前往打印机官方网站下载最新的驱动程序,并按照安装指南进行安装。
如果已经安装了驱动,但依然无法打印,可以尝试卸载后重新安装,确保驱动程序的完整性和稳定性。
2. 检查连接检查打印机与电脑之间的连接是解决无法打印的另一个重要步骤。
首先,确保连接线紧固无误,没有松动或者断裂。
其次,确保连接接口没有损坏,并确保使用的连接线和接口相匹配。
最后,对于使用网络连接的打印机,确保网络连接稳定,没有断网或者网络延迟等问题。
3. 清空打印队列如果电脑无法打印的问题是由于打印队列堵塞引起的,我们可以清空打印队列来解决。
首先,打开控制面板,找到并进入“设备和打印机”选项。
在打印机菜单中选择对应的打印机,右键点击并选择“查看打印队列”。
选择全部打印任务并取消打印,然后重启打印机和电脑。
4. 检查纸张和卡纸如果电脑无法打印的原因是由于缺纸或者卡纸导致的,我们应该首先检查打印机上的纸张情况。
解决无法打印的电脑故障方法在日常工作和生活中,电脑已经成为我们必不可少的工具之一。
然而,有时候我们会遇到一些令人头疼的问题,比如无法打印。
当我们需要打印重要文件或者是处理工作任务时,这样的问题会给我们带来很大的困扰。
在本文中,我将分享一些解决无法打印的电脑故障方法,希望能帮助大家解决这个问题。
首先,我们需要检查打印机的连接和电源。
有时候,打印机的USB线可能会松动或者是连接不稳定,这会导致无法打印。
我们可以尝试重新插拔USB线,确保它们连接紧密。
此外,还需要确保打印机的电源线正常连接,并且打印机已经打开并处于正常工作状态。
如果连接和电源都没有问题,我们可以检查打印机的驱动程序。
驱动程序是打印机和电脑之间的桥梁,如果驱动程序损坏或者过时,就会导致无法打印。
我们可以通过以下步骤来检查和更新驱动程序:1. 打开“控制面板”,点击“设备管理器”。
2. 在设备管理器中,找到“打印机”选项,并展开。
3. 找到你的打印机,右键点击并选择“更新驱动程序”。
4. 在弹出的窗口中,选择“自动搜索更新的驱动程序软件”。
5. 等待系统自动搜索并更新驱动程序。
如果系统没有找到更新的驱动程序,我们可以尝试到打印机制造商的官方网站上下载最新的驱动程序。
在下载和安装驱动程序之前,我们需要确保选择与我们的打印机型号和操作系统相匹配的驱动程序。
除了连接和驱动程序的问题,还有一些其他的因素可能导致无法打印。
例如,打印队列中的文件堆积过多,会导致打印机无法正常工作。
我们可以通过以下步骤来清空打印队列:1. 打开“控制面板”,点击“设备和打印机”。
2. 找到你的打印机,右键点击并选择“查看打印队列”。
3. 在打印队列窗口中,点击“打印机”菜单,并选择“取消所有文档”。
4. 确认取消所有文档后,等待打印队列清空。
另外,有时候我们可能会遇到打印机离线的问题,这也会导致无法打印。
我们可以通过以下步骤将打印机重新设置为在线状态:1. 打开“控制面板”,点击“设备和打印机”。
------------------------------精选公文范文----------------------------- 打印机打印显示错误不能打印怎么办
各位读友大家好!你有你的木棉,我有我的文章,为了你的木棉,应读我的文章!若为比翼双飞鸟,定是人间有情人!若读此篇优秀文,必成天上比翼鸟!
打印机打印显示错误不能打印怎么办 1.打印机在打印时出现打印错误,不能打印了,这时候应该选择先关闭打印机2.关闭打印机之后,开始在电脑上进行操作 3.点击电脑左下方的Windows按钮 4.在如图所示地方输入:services.msc5.点击services.msc打开6.弹出服务对话框7.Print Spooler程序8.点击停止此服务9.右键点击此程序,选择启动10.程序启动,再次开启打印机11.打印机已经正常打印了
各位读友大家好!你有你的木棉,我有我的文章,为了你的木棉,应读我的文章!若为比翼双飞鸟,定是人间有情人!若读此篇优秀文,必成天上比翼鸟!
----------------精选公文范文---------------- 1。