电气设备失爆判别及管理规定
- 格式:doc
- 大小:48.50 KB
- 文档页数:7
重庆市南川区东胜煤矿有限公司电气设备失爆判定标准失爆:就是使用中的电气设备(五小电器、缆线)失去耐爆性能和不传爆性能一、设备外壳:凡属于下列情况之一者,判定为失爆。
(一)、外壳有裂纹、开焊、严重变形。
严重变形是指长度超过50 mm,同时凹、凸深度超过5 mm者。
(二)、隔爆外壳有锈皮脱落、联锁装臵不全、变形,起不到机械连锁作用的,防爆面锈蚀的。
(三)、隔爆观察窗的透明件松动、破裂或机械强度不符合规定的。
(四)、设备隔爆腔之间的隔爆结构被破坏,如隔爆型电动机内的隔爆绝缘座被去掉等情况。
(五)、改变隔爆外壳原设计安装尺寸,导致电气间隙或爬电距离不符合规定者。
(六)、用螺栓固定的隔爆面缺弹簧垫、螺栓或螺母;弹簧垫圈未压平或螺栓松动;螺栓或螺孔滑扣。
(七)、隔爆接合面的表面粗糙度不大于6.3(Ra 值);操作杆的表面粗糙度不大于3.2(Ra 值)。
(八)、隔爆面锈迹用棉纱擦后,留有锈蚀斑痕者为锈蚀,属于失爆。
(九)、结合面上的针孔,在一平方厘米的范围内不超过5个,且其直径不超过0.5mm,深度不超过1 mm的隔爆面不为失爆。
(十)、对于机械伤痕深度、宽度均不超0.5mm ,其伤痕投影长度不超过相对容积结合面宽度50%,个别伤痕深度不超过1 mm,其伤痕距结合面最短无伤距离相加不大于相应容积规定的结合面宽度不算失爆,但其中有一项超过均为失爆。
(十一)、隔爆面上不允许有油漆和机械性杂物,否则为失爆(如无意造成的油漆痕迹不超过隔爆面宽度的1/8不在此限)。
(十二)、隔爆面应涂以适量的中性凡士林等合格的防锈油(如医用凡士林油)或磷化(磷化后也涂凡士林油),如无防锈油或磷化面脱落均为失爆。
涂油应在防爆上形成一层薄膜为宜,涂油过多为不完好。
(如磷化面脱落小于隔爆面径向长度1/3并涂有防锈油可不算失爆,但为不完好)。
(十三)、隔爆接合面紧固螺栓的螺母要上满扣,不满扣为失爆。
紧固螺钉深入孔长度应不小于螺纹直径的尺寸(铸铁、铜、铝件等应不小于螺纹直径的1.5倍),如螺孔深度不够螺纹直径尺寸要求的,则螺钉必须拧满扣,否则为失爆。
电气设备失暴标准1电气设备失暴标准1煤矿电气设备失爆判定标准(摘要)失爆:就是使用中的电气设备(五小电器、缆线)失去耐爆性能和不传爆性能一、设备外壳:凡属于下列情况之一者,判定为失爆。
(一)、外壳有裂纹、开焊、严重变形。
严重变形是指长度超过50 mm,同时凹、凸深度超过5 mm者。
(二)、隔爆外壳有锈皮脱落、联锁装置不全、变形,起不到机械连锁作用的,防爆面锈蚀的。
(三)、隔爆观察窗的透明件松动、破裂或机械强度不符合规定的。
(四)、设备隔爆腔之间的隔爆结构被破坏,如隔爆型电动机内的隔爆绝缘座被去掉等情况。
(五)、改变隔爆外壳原设计安装尺寸,导致电气间隙或爬电距离不符合规定者。
(六)、用螺栓固定的隔爆面缺弹簧垫、螺栓或螺母;弹簧垫圈未压平或螺栓松动;螺栓或螺孔滑扣。
(七)、隔爆接合面的表面粗糙度不大于6.3(Ra 值);操作杆的表面粗糙度不大于3.2(Ra 值)。
(八)、隔爆面锈迹用棉纱擦后,留有锈蚀斑痕者为锈蚀,属于失爆。
(九)、结合面上的针孔,在一平方厘米的范围内不超过5个,且其直径不超过0.5mm,深度不超过1 mm的隔爆面不为失爆。
(十)、对于机械伤痕深度、宽度均不超0.5mm ,其伤痕投影长度不超过相对容积结合面宽度50%,个别伤痕深度不超过1 mm,其伤痕距结合面最短无伤距离相加不大于相应容积规定的结合面宽度不算失爆,但其中有一项超过均为失爆。
(十一)、隔爆面上不允许有油漆和机械性杂物,否则为失爆(如无意造成的油漆痕迹不超过隔爆面宽度的1/8不在此限)。
(十二)、隔爆面应涂以适量的中性凡士林等合格的防锈油(如医用凡士林油)或磷化(磷化后也涂凡士林油),如无防锈油或磷化面脱落均为失爆。
涂油应在防爆上形成一层薄膜为宜,涂油过多为不完好。
(如磷化面脱落小于隔爆面径向长度1/3并涂有防锈油可不算失爆,但为不完好)。
(十三)、隔爆接合面紧固螺栓的螺母要上满扣,不满扣为失爆。
紧固螺钉深入孔长度应不小于螺纹直径的尺寸(铸铁、铜、铝件等应不小于螺纹直径的1.5倍),如螺孔深度不够螺纹直径尺寸要求的,则螺钉必须拧满扣,否则为失爆。
“失爆”的判定标准第1条:“失爆”即防爆电气失去防爆性能的简称。
判定设备、设施是否失爆,以《爆炸性环境用防爆电气设备国家标准汇编》、《煤矿矿井机电设备完好标准》、《煤矿安全规程》规定进行判定“失爆”和“不完好”。
防爆电气设备、小型电器必须有永久性的防爆标志(Exdi)、煤安标志(MA)、产品“铭牌”,无“防爆标志”、“煤安标志”为失爆,无“铭牌”为不完好。
第2条:隔爆外壳的壳体:1)凡是转轴穿过隔爆外壳壁的地方应有隔爆轴承盖,否则为失爆。
2)隔爆壳变形长度超过50mm,凸凹深度超过5mm为失爆。
3)隔爆外壳开焊为失爆,锈蚀严重、有锈皮脱落为失爆;油漆皮脱落较多为不完好。
4)穿越隔爆腔的接线座有裂缝或晃动为失爆。
5)隔爆外壳上的观察窗内密封衬垫必须采用具有一定强度的金属或金属包覆的不燃性材料制成,衬垫的厚度不能小于2mm。
当外壳净容积不大于100cm3时,衬垫宽度不得小于6mm,当外壳净容积大于100cm3时,衬垫宽度不得小于9.5mm。
否则为失爆。
观察窗玻璃表面伤痕深度小于1mm为不完好,否则为失爆。
第3条:防爆面:1)隔爆接合面间隙和宽度不得小于表1、表2的规定,快开式门或盖的隔爆接合面的最小有效宽度不小于25毫米,否则为失爆。
2、活动部分(操纵杆及电机轴)隔爆接合面间隙与接合面宽度:表2伤隔爆面有效宽度小于表1、表2规定值的2/3,为失爆。
3)转盖式或插盖式隔爆面的宽度不得小于25 mm,间隙不得大于0.5 mm,否则为失爆。
快开式门或盖因变形打不开,且隔爆面间隙大于或结合面有效宽度小于表1规定值为失爆,否则为不完好。
4)隔爆面的表面粗糙度应不大于μm,操纵杆的粗糙度应不大于μm,否则为失爆。
5)隔爆面有锈迹,用棉纱擦后,有“云影”为不完好,仍留有锈蚀斑痕者,为失爆。
(云影:青褐色氧化亚铁云状痕迹,用手摸无感觉)。
6)隔爆面局部存在直径大于0.5mm,深度大于1mm的砂眼,在1cm2范围内超过5个为失爆。
电器设备失爆检查细则一、外壳1、出现变形、歪扭、裂纹、开焊、或凹凸的。
2、厚度低于原设计的90%。
二、隔爆面1、静止式,转盖式、插盖式、隔爆接合面的表面粗糙度低于6.3 的,操纵杆、电机轴隔爆面低于3.2 的。
2、静止部分的隔爆结合面、操纵杆与杆孔隔爆的结合面、转轴与轴孔的隔爆结合面最大间隙(直径差)w、隔爆结合面最小有效长度L、隔爆结合面边缘至螺栓孔边缘的最小有效长L1达不到表一规定的。
表一接合面型式L(mm)L1(mm)W(mm)外壳容积V(升) 外壳容积V(升) V≤0.1 V>0.1平面直口圆筒6.0 6.0 0.3 - 12.5 8.0 0.4 0.4 25.0 9.0 0.5 0.5 40.0 15.0 - 0.60滚动轴承的圆筒6.0 - 0.4 0.40 12.5 - 0.5 0.50 25 - 0.6 0.60 40 - - 0.83、快运行机制式门或盖(转盖式或插盖式)隔结合面的有效长度小于25mm,或间隙大于0.5mm的。
4、操纵杆直径d与隔爆接合面长度L不符合表二的规定。
表二操纵杆直径d(mm) 隔爆结合面长度L(mm)d≤6.0 L≥6.06.0<d≤25.0 L≥dd>25.0 L≥255、隔爆电动机轴与轴孔的隔爆接合面在正常工作状态下不应产生摩擦,用圆筒隔爆接合面时,轴与轴孔配合的最小单边间隙须不少于0.075mm;用滚动轴承结构时,轴与轴孔的最大单边间隙须不大于表一规定w值的2/3。
6、螺纹隔爆结构:螺纹精度不低于3级;螺距不小于0.7mm;螺纹的最少啮合扣数、最小拧入深度应符合有关的规定。
7、隔爆面上有油漆及杂物的。
8、隔爆面锈蚀用棉纱擦除后仍留有锈迹使无锈迹结合面的有效长度小于规定值者。
9、隔爆面上局部出现的直径不大于1mm,深度不大于2mm的砂跟,在40mm;25mm;15mm的隔爆面上,每1cm2不超过5个沙眼(有穿透沙眼一律停止使用),10mm宽的隔爆面上超过2个者。
某电气设备的失爆判别与安装使用管理规定1、失爆判别是指电气设备在运行过程中可能发生的失爆现象,包括火花、爆炸等情况。
2、在电气设备发生失爆现象时,应立即停止使用,并及时报告维修人员进行处理。
3、对于失爆现象的发生及处理,应及时进行记录,并进行分析,以及时发现并排除隐患。
二、安装使用管理规定1、在安装电气设备时,应按照相关规定进行安装,并保证设备的安全可靠性。
2、使用电气设备时,应定期进行检查维护,并确保设备的正常运行。
3、对于电气设备的使用人员,应接受相关培训,了解设备的使用方法和安全注意事项。
4、禁止擅自改动电气设备的结构和参数设置,以免影响设备的安全性和稳定性。
5、在使用电气设备时,应严格遵守操作规程,确保设备的安全使用。
三、后记电气设备在使用过程中,失爆判别和安装使用管理规定是非常重要的,它们可以保障设备的安全使用,减少事故的发生。
因此,对于电气设备的失爆判别和安装使用管理应引起足够的重视,确保电气设备的安全可靠性。
电气设备在现代工业生产中扮演了至关重要的角色,其安全性直接关系到生产过程的正常运行和人员的安全。
因此,对于失爆判别和安装使用管理规定应当引起足够的重视,并且在实际应用中应当严格执行。
首先,失爆判别是电气设备安全管理的重要环节之一。
失爆现象可能导致火灾、爆炸,造成不可挽回的人员伤亡和财产损失。
因此,对于失爆现象的判别具有重要意义。
在电气设备的运行过程中,对于任何异常的火花、异响或温度上升等情况都需要引起关注,立即停止使用设备,并及时报告维修人员进行处理。
此外,对于失爆现象的处理情况需要及时记录并进行分析,以发现并排除潜在的隐患,进一步提高设备的安全可靠性。
其次,安装使用管理规定对于保障电气设备的使用安全同样至关重要。
在安装电气设备时,必须严格按照相关规定进行操作,保证设备的安全可靠性。
对于使用人员,应当接受相关的培训,了解设备的使用方法和安全注意事项,确保设备的正常运行。
另外,定期进行检查维护是保障设备安全运行的重要环节,通过经常性的检查,可以及时发现设备的故障隐患,采取相应的措施防患于未然。
防爆电气设备的管理规定及失爆判别标准防爆电气设备的管理规定及失爆判别标准二、管理规定1.机电部是防爆管理的主管部门,负责制定和修订防爆管理制度,组织培训、检查和考核。
安监办、调度室、企业管理部、生产技术部、通信预防部等部门为协同管理部门,各单位负责本单位范围内防爆电气设备和电缆的管理。
2.防爆检验员资质:必须是经过专门培训并取得相应资质的电气专业人员或管理人员。
3.要求每月组织一次防爆知识培训班,每月组织1次全面检查。
4.每发现一次爆炸损失,单位罚款2000元,机电区长罚款200元,行政负责人罚款100元,技术负责人罚款100元,月度业绩扣0.5分。
回风斜槽、采煤工作面等危险区域爆炸损失加倍处罚。
各单位要按照包机制对相关责任人进行处罚。
5.对防爆设备进行“四检”。
首先,在进入油井前进行检查。
各类防爆电器进入井内前,必须经施工单位防爆检查员(专职电工)验收。
检查合格后,由机电部人员、机械厂维修人员、收货人员共同签发“防爆合格证”,方可下井。
第二,送电前,全面检查设备性能。
三是在正式使用前提交申请,由机电工程部组织验收。
第四,抓好预防性维修工作,包括班前检查、维修班日常检查和每月停机维修。
6.严禁使用没有“ma”标志和不符合防爆要求的产品。
通讯、检测、监控、人员定位、考勤等系统电器和电路必须符合防爆要求,对这类设备管理,必须提升到对隔爆型电器设备的管理同等重要的位置,将严格按照本规定统一进行考核。
7.防爆设备的搬运、安装:装车时要轻装轻放,设备重心尽量降低并靠近车辆中心,为避免运输中设备在车内滚动磕碰,要用木板等物垫好挤实,连接部位要紧固好;井下卸车严禁乱扔乱摔,防止碰撞;设备临时存放地点不能有积水;设备运到安装地点后要先对其外观和防爆性能进行检查,确认完好无损、性能符合要求后才准安装使用。
8.安装施工严格按规定进行。
送电前应对设备进行全面检查,包括未使用的喇叭口。
确认满足防爆和完好标准后,方可进行输电试运行。
机电设备失爆检查评定标准1、隔爆电气设备外壳有下列情况之一者均属于失爆:⑴外壳有裂纹、开焊、严重变形时。
严重变形是指长度超过50mm,同时凹凸深度超过5mm者;⑵使用未经法定的检验单位发证所产生的防爆部件(指受压传爆的关键部件);⑶隔爆外壳外有锈皮脱落;⑷闭锁装置不符合规定,闭锁装置不全、变形损坏起不到机械闭锁的作用;电气闭锁不起作用的;⑸隔爆室(腔)的观察窗(孔)的透明件松动、破裂或其机械强度不符合规定者;⑹螺纹隔爆结构:螺距的最少啮合扣数、最小拧入深度不符合下表规定时,拧紧程度一般用手正向用力再拧入半圈以上者。
⑺设备的隔爆腔之间的隔爆结构被破坏,如隔爆型电动机内的隔爆绝缘座被去掉等情况;⑻改变隔爆外壳原设计安装尺寸,导致电气间隙或爬电距离不符合规定者;⑼喇叭嘴外缺损影响防爆性能者。
2、用螺栓固定的隔爆接合面有下列情况之一者均属于失爆:⑴缺螺栓、弹簧垫圈或螺母;⑵弹簧垫圈未压平或螺栓松动;⑶螺栓或螺孔滑扣,未采取规定措施。
3、隔爆型电器设备的隔爆面达不到以下规定者均为失爆:⑴快动式门或盖的隔爆接合面的最小有效长度L须不小于25 mm;⑵隔爆接合面的表面粗糙度须不高于 3.2,操纵杆的表面粗糙度须不高于1.6;⑶隔爆接合面的间隙、直径差或最小有效长度(宽度)须符合下表中静止隔爆面的规定:(4)操纵杆直径(d)与隔爆结合面长度(L)须符合下表规定:⑸转盖式或插盖式隔爆接合面的宽度小于25mm,间隙大于0.5mm以上;⑹活动部分(操纵杆及电机轴)隔爆接合面长度即接合面直径差须符合下表规定:(7)隔爆电动机轴与轴孔的隔爆结合面在正常状态下产生的摩擦:(8)隔爆结合面无间隙或锈蚀,正常情况下用手打不开盖的。
4、电缆引入装置有下列情况之一者均为失爆(1)密封圈内径大于引入电缆外径1mm以上(2)进线嘴内径D1与密封圈外径D的差值不符合下列规定的⑶密封圈尺寸不符合GB3836.1-83的规定;⑷密封圈的单孔内穿进多根电缆的;⑸将密封圈割开套在电缆上的;⑹密封圈部分破损;⑺密封圈的硬度达不到邵氏硬度45°~55°的要求,老化,失去弹性、变形、有效尺寸配合间隙达不到要求,起不到密封作用;⑻密封圈没有完全套在电缆护套上;密封圈刀削后凹凸不整齐圆滑锯齿直径差大于2mm以上;⑼密封圈与电缆护套之间有其他包扎物;⑽一个引入装置用多个密封圈;⑾空闲引入装置没有密封挡板;挡板直径比引入装置内径小2.5 mm以上,挡板绝对厚度小于2mm;金属圈外径小,与进线装置内径之差大于2mm,金属圈厚度小于1 mm,金属圈开口等;⑿挡板放在密封圈里边的;压盘式引入装置或螺母式引入装置金属圈放在挡板与密封圈之间的;⒀进线嘴压紧后没有余量或进线嘴内缘压不紧密封圈,或密封圈端面与器壁接触不严,或密封圈能活动的;⒁压盘式引入装置缺压紧螺栓或压紧螺栓未上紧;⒂压紧螺母式引入装置因乱扣、锈蚀等原因紧不到位或用一只手的手指能使压紧螺母旋进超过半圈的;⒃使用压紧螺母式引入装置,在螺母与密封圈之间缺少金属垫圈的;⒄电缆能在引入装置处能轻易来回抽动的(注:电缆紧固程度的判别方法:顺着电缆方向以手不能将电缆推进接线室为合格);⒅高压铠装电缆终端接线盒没有灌绝缘胶;绝缘胶没有灌注到电缆终端分叉口以上;绝缘胶裂纹而能相对活动的;⒆备用的高压接线盒、开关闲置喇叭口缺挡板、抗圈、密封圈或其使用不合格的。
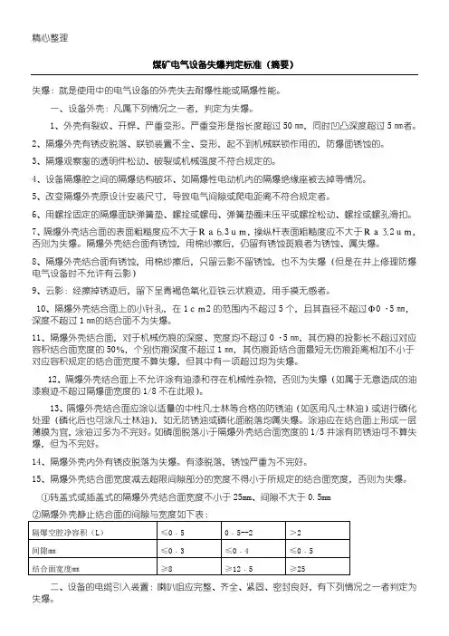
煤矿电气设备失爆判定标准(摘要)失爆:就是使用中的电气设备的外壳失去耐爆性能或隔爆性能。
一、设备外壳:凡属下列情况之一者,判定为失爆。
1、外壳有裂纹、开焊、严重变形。
严重变形是指长度超过50㎜,同时凹凸深度超过5㎜者。
2、隔爆外壳有锈皮脱落、联锁装置不全、变形,起不到机械联锁作用的,防爆面锈蚀的。
3、隔爆观察窗的透明件松动、破裂或机械强度不符合规定的。
4567、um,89105㎜,11121314、隔爆外壳内外有锈皮脱落为失爆。
有漆脱落,锈蚀严重为不完好。
15、隔爆外壳结合面宽度减去超限间隙部分的宽度不得小于所规定的结合面宽度,否则为失爆。
①转盖式或插盖式的隔爆外壳结合面宽度不小于25mm、间隙不大于0.5mm二、设备的电缆引入装置:喇叭咀应完整、齐全、紧固、密封良好,有下列情况之一者判定为失爆。
1、密封圈内径不大于引入电缆外径1㎜以上。
2、密封圈尺寸不符合规定。
3、密封圈的单孔内穿进多根电缆。
4、将密封圈割开套在电缆上的。
5、密封圈部分破坏的。
6、密封圈的硬度达不到邵氏硬度45°-55°的要求,老化、失去弹性、变质、变形,有效尺寸配合间隙达不到要求,起不到密封作用。
7、密封圈没有完全套在电缆护套上。
8910111213141516171819(70平,20、密封圈刀削后应整齐圆化不得出现锯齿直径不得大于2豪米(包括2豪米)为失爆、小于2豪米为不完好。
21、不使用的进出线咀要分别用密封圈和挡板依次装入、压紧后封堵,否则为失爆。
螺旋式进出线咀如上金属圈时应装在挡板外面,否则也属失爆。
22、挡板直径与进线装置内径之差应不大于2mm,厚度不小于2mm,金属圈外径与进线装置内径之差不大于2mm,厚度应不小于公称尺寸1mm,否则均属失爆。
23、进线咀压紧要有余量,余量不小于1mm,否则为失爆。
进线咀应压平行压紧,两压紧螺丝入扣差应不大于5mm,否则为不完好。
24、当进线咀已全部压紧仍不能将密封圈压紧时,只能用一个厚度适当,不开口的金属圈来调整,不得充填其它杂物(包括再加密封圈等)。
煤矿电气设备失爆判定标准一、外壳破损1.1 设备外壳应无裂纹、变形、严重磨损、掉落、缺失等现象。
1.2 外壳结构应符合《煤矿安全规程》等相关标准要求,不得存在可能导致失爆的缺陷。
二、零部件缺失2.1 设备零部件应齐全、完好,无损坏、缺失等现象。
2.2 对于关键部件,如接线端子、螺栓、螺母等,应无松动、脱落等现象。
三、设备不完好3.1 设备应保持完好状态,无严重锈蚀、腐蚀、损伤等现象。
3.2 设备内部应清洁、干燥,无灰尘、杂物等积聚。
四、电缆破损4.1 电缆应无破损、老化、短路等现象,护套应完好无损。
4.2 电缆连接部分应牢固可靠,无松动、脱落等现象。
五、保护失效5.1 设备应配备有效的保护装置,如过载保护、短路保护、漏电保护等。
5.2 保护装置应灵敏可靠,不得出现误动作或失效现象。
六、接线不良6.1 设备接线应规范、整洁,无裸露、松动、短路等现象。
6.2 接线端子应紧固,无氧化、松动等现象。
七、标志模糊7.1 设备应有清晰的铭牌和安全警示标志,无模糊、缺失等现象。
7.2 设备操作说明和安全警示标识应清晰明了,易于理解。
八、运行异常8.1 设备在运行过程中应无异常声响、振动、发热等现象。
8.2 设备应能正常启动、停止和切换,操作应灵活可靠。
九、安全距离不足9.1 高压电气设备之间和高压设备与低压设备之间的安全距离应符合《煤矿安全规程》等相关标准要求。
9.2 安全距离内不得存在障碍物、金属导体等可能导致触电的物品。
十、防护不到位10.1 设备应配备有效的防护装置,如防护罩、防护栏等,以防止意外伤害。
10.2 防护装置应完好有效,不得出现损坏、缺失等现象。
《防爆电⽓设备失爆检查标准》重庆市能源投资集团公司《防爆电⽓设备失爆检查标准》(试⾏)《防爆电⽓设备失爆检查标准》第⼀条总则1、为了加强防爆电⽓设备的管理,保证安全⽣产和防爆电⽓设备的正常运⾏,根据原煤炭部制定的《煤矿机电设备完好标准》、其他有关防爆规定以及各矿在防爆电⽓设备管理上的实践经验,特制定本规定(以下简称规定)。
2、本规定适合⽤于公司所属各单位防爆电⽓设备的管理。
3、本规定与上级规定(设计规范)有不⼀致之处,以上级规定(设计规范)为准。
第⼆条“失爆”判定凡发现防爆电⽓设备有下列情况之⼀者,即判定该台(件)设备为“失爆”。
⼀、防爆外壳壳体1、防爆外壳严重变形(变形长度超过50mm,凹凸深度超过5mm)。
2、隔爆外壳有裂纹,焊缝开焊。
3、隔爆壳体内外绣蚀严重(有绣块脱落者)。
4、隔爆壳体内不经国家法定机构批准增加元件、部件或改变原设计。
5、接线柱、绝缘座、管孔洞缺损使两个隔爆空腔连通。
6、使⽤⽆防爆合格证⼚⽣产的防爆部件。
7、闭锁装置不全、变形、损坏失去闭锁作⽤。
⼆、隔爆接合⾯(⼀)隔爆⾯结构参数8、隔爆接合⾯长度L、LI、L′、低于规定值。
9、隔爆接合⾯间隙W⼤于规定值。
10、粗糙度超过规定。
11、隔爆接合⾯发兰厚度⼩于原设计的85%。
(⼆)螺纹隔爆结构12、螺纹精度低于3级,螺距⼩于0.7毫⽶。
13、螺纹最⼩啮合扣数、拧⼊深度不符合规定。
(三)螺纹紧固隔爆⾯14、缺螺栓、弹簧垫圈或螺栓与弹簧垫不配套。
15、螺栓松动、弹簧垫圈未压平。
16、螺栓或螺孔滑扣,未采取规定措施。
17、螺栓拧⼊深度⼩于螺栓直径(鋳铁、铜、铝件1.5倍直径)或未露出螺帽1—3扣。
18、同⼀部位的螺栓公称直径不⼀致,导致隔爆接合长度参数不合格的。
(四)隔爆⾯损伤19、L(L1)=40、25、15时,直径⼩于1mm、深度⼩于2mm的沙眼,每平⽅厘⽶超过5个。
20、L(L1)=10时,直径⼩于1mm、深度⼩于2mm的沙眼,每平⽅厘⽶超过2个。
某电气设备的失爆判别与安装使用管理规定1. 引言为了确保某电气设备的正常运行和人身安全,以及减少设备失效带来的损失,制定本管理规定,明确某电气设备失爆判别的方法以及设备的安装和使用管理要求。
2. 失爆判别方法失爆是指电气设备接收信号后没有按预定条件爆炸的情况。
为了判别某电气设备是否失爆,我们采用以下方法:2.1 观察设备指示灯某电气设备通常会配备指示灯,当设备接收信号后,指示灯应该亮起。
如果指示灯没有亮起,则可以判断为设备失爆。
2.2 检查爆炸装置某电气设备的爆炸装置是用于产生爆炸的关键部件。
定期检查爆炸装置是否完好,并进行维护保养,可以及时发现设备失爆的问题。
2.3 测试爆炸信号定期测试发送爆炸信号,观察设备是否能够按预定条件爆炸。
如果设备不能爆炸,则可以判断为设备失爆。
3. 安装要求为了保证某电气设备的安全使用,以下是安装要求:3.1 安装位置某电气设备应安装在固定的位置,远离易燃易爆物品,避免因设备失爆引起火灾和爆炸事故。
3.2 安装固定安装时需要使用适当的固定装置,确保设备固定牢靠,避免设备在运行过程中发生移动或倾斜,导致设备失效。
3.3 电路安全在安装过程中,需要合理规划电路,并遵循相关的电气安全标准,确保设备接线正确,避免因接线错误引发短路、电击等安全隐患。
4. 使用管理要求为了正常使用某电气设备,以下是使用管理要求:4.1 操作规范使用某电气设备时,必须按照操作手册中的操作步骤进行操作,避免操作错误导致设备失效。
4.2 定期检查定期进行设备的检查,确保设备处于正常工作状态。
检查内容包括设备的外观、指示灯、爆炸装置等。
4.3 维护保养定期进行设备的维护保养,包括清洁设备、更换磨损零件、润滑设备等。
维护保养能够延长设备的使用寿命,并避免因设备失效引发事故。
4.4 废弃处理当某电气设备达到使用寿命或出现严重故障无法修复时,需要进行废弃处理。
废弃处理应按照相关法规要求进行,确保废弃设备不再对环境和人身安全带来威胁。
关于判定防爆电气设备(含防爆小型电器)失爆的暂行规定1、《煤矿安全规程》第489条规定:“井下防爆电气设备,在入井前应由指定的,经矿务局考试合格的电气设备防爆检查员检查其安全性能,取得合格证后,方准入井使用。
2、《煤矿安全规程》第九章第七节对井下防爆电气设备的检查、维护、修理和调整做了具体规定,其中第489条规定:“井下防爆电气设备的运行、维护和修理必须符合防爆性能的各项技术要求。
防爆性能受到破坏的电气设备必须立即处理或更换,严禁继续使用”。
3、煤矿井下使用的各种类型的隔爆电气设备(含防爆小型电气)都必须符合国家标准“GB3836—93”,爆炸性环境用防爆电气设备的有关规定,为指导现场检查制订本暂时规定。
作为判定防爆电气设备(含防爆小型电气)是否防爆与失爆的依据。
凡是不符合以下规定的一律判为失失爆:矿用电气设备的隔爆外壳失去了耐爆性或隔爆性就叫失爆。
防爆电气设备(含小型防爆电气)的外壳应无严重变形和锈蚀、裂纹、孔及砂眼等缺陷;凹凸超过了规定5毫米及有开焊的;外壳厚度低于原设计85%以下的;未取得防爆设备检查合格证的单位,对外壳进行切割、焊补者;使用未经防爆部门指定检验单位发证的工厂所生产的防爆零部件者:(指易传爆关键件)外壳大修后无承修单位出厂铭牌者:隔爆外壳内不经批准随便增加元件或部件,使外壳烧穿而失爆:防爆面:1、隔爆结合面的紧固螺栓:同一部位、同一规格且完整齐全。
使用的弹簧垫圈与螺栓相同规格,紧固程度以压平为合格,若发现质量不好、弹簧垫圈断裂或失去弹性,该处的防爆结合面间隙仍符合规定,当时更换处理可不判为失爆,也不影响完好。
2、静止式转盖、插盖式防爆面的光洁度不高于0.3um,操作杆或转轴的粗糙度不高于3.2um否则失爆,轴的隔爆面低于1.6um为失爆。
3、静止式部分的隔爆结合面和操作杆与孔的隔爆结合面,最大间隙或直径差,隔爆结合面最小有效长度及隔爆结合面边缘至螺孔边缘的最小有效长度达不到规定的为失爆。
防爆电气设备的管理规定及失爆判别标准c.密封圈应完全套在电缆护套上,无破损、不得割开使用。
电缆与密封圈之间不得包扎其它物体。
低压隔爆开关引入铠装电缆时,密封圈应全部套在电缆铅皮上。
电缆护套(铅皮)穿入长度一般为5-15mm。
d.密封圈的单孔内不得穿进多根电缆,一个进线嘴内有多个密封圈的,密封圈老化失去弹性、变质、变形,起不到密封作用的,判为失爆。
e.低压隔爆开关闲置接线嘴应用密封圈、厚度不小于2mm的封堵挡板、金属垫圈压紧。
放置顺序,从里到外依次为胶圈、挡板和档环。
挡板和档环直径与进线装置内径差应符合表2的规定。
胶圈为扒层结构的,显示扒层的面向里靠近接线腔。
f.接线嘴的紧固程度:压紧螺母式线嘴用手(用一只手的拇指、食指和中指同时攥紧螺母)拧紧为合格;压盘式线嘴用手晃不动为合格。
g.高压隔爆开关闲置的接线嘴应用与线嘴法兰厚度、直径相符的钢垫板封堵压紧。
高压隔爆开关压紧螺母式进线装置的要求与低压隔爆开关相同。
h.高压隔爆开关接线盒引入铠装电缆后,应用绝缘胶灌至电缆三叉以上,其深度须大于电缆引入口孔径的1.5倍(最小40mm);i.所有螺母式线嘴拧入深度必须大于6扣丝,低于6扣者属于失爆。
12.供电线路中,出现下列情形之一者即为失爆;(1)鸡爪子:a.电缆(包括照明、通讯、监测、信号、控制电缆)的连接,未采用接线盒与硫化热补同等效能的冷补接头;b.高压铠装电缆的连接未采用接线盒、未灌注绝缘充填物或充填不严密露出芯线的接头;c.电缆连接用的冷补胶未使用与线路电压等级相符的冷补接头。
(2)羊尾巴:电缆的末端未安装隔爆电气设备元件者,电气设备接线嘴(包括五小电气元件)2m内不合格接头或明线破口者均为羊尾巴。
(3)明接头:电气设备与电缆有裸露的导体或明火操作者均属明接头。
(4)破口:a.橡套电缆护套损坏露出芯线或露出屏蔽层者;b.电缆伤痕达电缆护套厚度的1/2以上、长度达20mm 或沿周长1/3以上者。
(5)隔爆开关的电源、负荷引入装置不得颠倒使用,小喇叭嘴不准进出动力线,否则为失爆。
电气设备失爆质量标准界定与处罚标准电气设备失爆质量标准界定与处罚标准失爆:就是使用中的电气设备(五小电器、缆线)失去耐爆性能和不传爆性能一、设备外壳:凡属于下列情况之一者,判定为失爆发现一小项处罚机电科长、机电队长、机电带班长各50-100元。
1. 外壳有裂纹、开焊、严重变形。
严重变形是指长度超过50 mm,同时凹、凸深度超过5 mm者。
2. 隔爆外壳有锈皮脱落、联锁装置不全、变形,起不到机械连锁作用的,防爆面锈蚀的。
3. 隔爆观察窗的透明件松动、破裂或机械强度不符合规定的。
4. 设备隔爆腔之间的隔爆结构被破坏,如隔爆型电动机内的隔爆绝缘座被去掉等情况。
5. 改变隔爆外壳原设计安装尺寸,导致电气间隙或爬电距离不符合规定者。
6. 用螺栓固定的隔爆面缺弹簧垫、螺栓或螺母;弹簧垫圈未压平或螺栓松动;螺栓或螺孔滑扣。
7. 隔爆接合面的表面粗糙度不大于 6.3(Ra 值);操作杆的表面粗糙度不大于3.2(Ra 值)。
8. 隔爆面锈迹用棉纱擦后,留有锈蚀斑痕者为锈蚀,属于失爆。
9. 结合面上的针孔,在一平方厘米的范围内不超过5个,且其直径不超过0.5mm,深度不超过1 mm的隔爆面不为失爆。
10.对于机械伤痕深度、宽度均不超0.5mm ,其伤痕投影长度不超过相对容积结合面宽度50%,个别伤痕深度不超过1 mm,其伤痕距结合面最短无伤距离相加不大于相应容积规定的结合面宽度不算失爆,但其中有一项超过均为失爆。
隔爆面上不允许有油漆和机械性杂物,否则为失爆(如无意造成的油漆痕迹不超过隔爆面宽度的1/8不在此限)。
11.隔爆面应涂以适量的中性凡士林等合格的防锈油(如医用凡士林油)或磷化(磷化后也涂凡士林油),如无防锈油或磷化面脱落均为失爆。
涂油应在防爆上形成一层薄膜为宜,涂油过多为不完好。
(如磷化面脱落小于隔爆面径向长度1/3并涂有防锈油可不算失爆,但为不完好)。
12.隔爆接合面紧固螺栓的螺母要上满扣,不满扣为失爆。
防爆电气设备的失爆判别及管理规定根据《煤矿安全规程》及矿井安全生产的要求,井下在用电气设备须杜绝失爆。
为普及井下电气设备失爆的判别知识、提高全员安全及质量意识,根据国家最新防爆标准制定本规定。
一、电气设备防爆知识1、防爆电气设备的类型矿用防爆电气设备按《中华人民共和国国家标准》共分为以下9类:1.1、GB 3836.2 爆炸性气体环境用防爆电气设备隔爆型电气设备“d”;1.2、GB 3836.3 爆炸性气体环境用防爆电气设备增安型电气设备“e”;1.3 、GB 3836.4 爆炸性气体环境用防爆电气设备本质安全型电路和电气设备“ia、ib”;1.4、GB 3836.5 爆炸性气体环境用防爆电气设备正压型电气设备“p”;1.5、GB 3836.6 爆炸性气体环境用防爆电气设备充油型电气设备“o”;1.6、GB 3836.7 爆炸性气体环境用防爆电气设备充砂型电气设备“q”;1.7、GB 3836.8 爆炸性气体环境用防爆电气设备无火花型电气设备“n”;1.8、GB 3836.9 爆炸性气体环境用防爆电气设备浇封型电气设备“m”;1.9、GB 3836.10 爆炸性气体环境用防爆电气设备气密型电气设备“h”;1.10、由行业主管部门制定暂行规定,经国家认可的质量监督检验部门检验合格后,作为特殊型电气设备“s”,并报国家技术监督局备案。
2、防爆电气设备的类别及其标志:2.1 防爆电气设备分为两类:Ⅰ类:煤矿用防爆电气设备;Ⅱ类:工厂用防爆电气设备。
2.2 防爆电气设备的标志2.2.1防爆电气设备的总标志为“Ex”2.2.2防爆电气设备的标志:防爆电气设备外壳的明显处,须设置清晰的永久性凸纹标志。
Ⅰ类电气设备须标出标志Ex和防爆型式、类别标志。
小型电气设备及仪器、仪表可采用标志牌铆在或焊在外壳上,也可采用凹纹标志。
例如,煤矿用隔爆型电气设备,防爆标志为“ExdI”;煤矿用本质安全型电气设备,防爆标志为“ExibI”。
煤矿井下防爆电气管理办法一、凡属井下使用的电气设备,采购时必须符合《煤矿安全规程》第441条的要求。
防爆电气设备到矿验收时,应当检查产品合格证、煤矿矿用产品安全标志,并核查与安全标志审核的一致性。
入井前,应当进行防爆检查,签发自制的合格证后方准入井。
该工作由各井口分管机电运输的井口领导安排布置,机运股(组)及防爆组等相关人员实际操作。
二、升井检修后的电气设备,入井前应检查其防爆安全性能。
检查合格后签发自制的合格证后方可入井,合格证签发要统一建档管理。
该工作由井口机运股(组)及防爆管理人员负责完成、分管机电运输的领导督查和落实。
三、井口必须建立防爆检查组(可兼职),防爆组对井下在用的电气设备(包括矿灯及井下运输系统设备设施)防爆检查复盖周期为每月1次,防爆组应有全面的工作记录,工作记录每月由井口机运股(组)收集保管备查。
四、井下小班值班电工应班班检查所管辖区内的电气设备(每日必须检查1次),发现问题及时处理。
五、井下电工不得随意打开电气设备,严禁设备在没有防爆性能下进行试运行。
确因特殊情况,需在井下打开电气设备、或试运行、或需使用普通型仪器仪表、或需对地放电的,必须采用实时监测的方法监测工作地点的瓦斯浓度,在浓度低于 1.0%时,方可进行上述操作。
操作中如瓦斯浓度超过 1.0% 则必须立即停止工作,已带电或正在试运行的电气设备必须从其上一级控制开关断开其电源,严禁现场断电。
本条中所列工作必须制定专门的安全技术措施经井口领导批准后执行。
六、不得在井下随意拆开、敲打矿灯。
七、井下不得带电检修、搬迁电气设备、电线和电缆。
检修或搬迁前,必须切断电源,并可靠闭锁,验电放电后并在断电开关上悬挂“有人工作,不准送电”的警示牌,只有执行这项工作的人员才有权取下此牌,恢复送电。
八、凡属新安装的井下电气设备,投入使用前均必须由防爆人员做专门的防爆检查验收,对达不到防爆要求的必须先整改合格、然后才能投入使用。
九、井下防爆电气设备的运行、维护和修理,必须符合防爆性能的各项技术要求。
赵楼煤矿防爆电气设备的失爆判别及安装使用管理规定矿属各有关单位:根据《煤矿安全规程》及矿井安全生产的要求,井下在用电气设备须杜绝失爆。
为普及井下电气设备失爆的判别知识、提高全员安全及质量意识,根据国家最新防爆标准制定本规定。
一、电气设备防爆知识1、防爆电气设备的类型矿用防爆电气设备按《中华人民共和国国家标准》共分为以下9类:1.1、GB3836.2爆炸性气体环境用防爆电气设备隔爆型电气设备“d”;1.2、GB3836.3爆炸性气体环境用防爆电气设备增安型电气设备“e”;1.3、GB3836.4爆炸性气体环境用防爆电气设备本质安全型电路和电气设备“ia、ib”;1.4、GB 3836.5爆炸性气体环境用防爆电气设备正压性电气设备“p”;1.5、GB3836.6爆炸性气体环境用防爆电气设备充油型电气设备“o”;1.6、GB3836.7爆炸性气体环境用防爆电气设备充砂型电气设备“q”;1.7、GB3836.8爆炸性气体环境用防爆电气设备无火花型电气设备“n”;1.8、GB3836.9爆炸性气体环境用防爆电气设备浇封型电气设备“m”;1.9、GB3836.10爆炸性气体环境用防爆电气设备气密型电气设备“h”;1.10、由行业主管部门制定暂行规定,经国家认可的质量监督检验部门检验合格后,作为特殊型电气设备“s”,并报国家技术监督局备案。
2、防爆电气设备的类别及其标志:2.1、防爆电气设备分为两类:I类:煤矿用防爆电气设备;II类:工厂用防爆电气设备。
2.2、防爆电气设备的标志2.2.1、防爆电气设备的总标志为“Ex”2.2.2、防爆电气设备的标志:防爆电气设备外壳的明显处,须设置清晰的永久性凸纹标志。
I类电气设备须标出标志Ex和防爆型式、类别标志。
小型电气设备及仪器、仪表可采用标志牌铆在或焊在外壳上,也可采用凹纹标志。
例如,煤矿用隔爆型电气设备,防爆标志为“ExdI”;煤矿用本质安全型电气设备,防爆标志为“ExibI”。
防爆电气设备的失爆判别及管理规定根据《煤矿安全规程》及矿井安全生产的要求,井下在用电气设备须杜绝失爆。
为普及井下电气设备失爆的判别知识、提高全员安全及质量意识,根据国家最新防爆标准制定本规定。
一、电气设备防爆知识1、防爆电气设备的类型矿用防爆电气设备按《中华人民共和国国家标准》共分为以下9类:1.1、GB 3836.2 爆炸性气体环境用防爆电气设备隔爆型电气设备“d”;1.2、GB 3836.3 爆炸性气体环境用防爆电气设备增安型电气设备“e”;1.3 、GB 3836.4 爆炸性气体环境用防爆电气设备本质安全型电路和电气设备“ia、ib”;1.4、GB 3836.5 爆炸性气体环境用防爆电气设备正压型电气设备“p”;1.5、GB 3836.6 爆炸性气体环境用防爆电气设备充油型电气设备“o”;1.6、GB 3836.7 爆炸性气体环境用防爆电气设备充砂型电气设备“q”;1.7、GB 3836.8 爆炸性气体环境用防爆电气设备无火花型电气设备“n”;1.8、GB 3836.9 爆炸性气体环境用防爆电气设备浇封型电气设备“m”;1.9、GB 3836.10 爆炸性气体环境用防爆电气设备气密型电气设备“h”;1.10、由行业主管部门制定暂行规定,经国家认可的质量监督检验部门检验合格后,作为特殊型电气设备“s”,并报国家技术监督局备案。
2、防爆电气设备的类别及其标志:2.1 防爆电气设备分为两类:Ⅰ类:煤矿用防爆电气设备;Ⅱ类:工厂用防爆电气设备。
2.2 防爆电气设备的标志2.2.1防爆电气设备的总标志为“Ex”2.2.2防爆电气设备的标志:防爆电气设备外壳的明显处,须设置清晰的永久性凸纹标志。
Ⅰ类电气设备须标出标志Ex和防爆型式、类别标志。
小型电气设备及仪器、仪表可采用标志牌铆在或焊在外壳上,也可采用凹纹标志。
例如,煤矿用隔爆型电气设备,防爆标志为“ExdI”;煤矿用本质安全型电气设备,防爆标志为“ExibI”。
二、防爆电气设备的选型原则凡使用在煤矿井下的防爆电气设备,都必须选用I类防爆电气设备。
详细选型原则见表1。
表1煤矿电气设备的选用*使用架线电机车运输的巷道中及沿该巷道的机电硐室内可以采用矿用一般型电气设备(包括照明灯具、通信、自动化装备和仪表、仪器)。
**煤(岩)与瓦斯突出矿井的井底车场的主泵房内,可使用矿用增安型电动机。
三、井下电气设备失爆判别1、隔爆性能:隔爆外壳应清洁、完整无损、并有清晰的防爆标志、防爆合格证,有下列情况之一者即为失爆。
1.1、隔爆外壳有裂纹、开焊或外壳严重变形的(严重变形指变形长度超过50mm,同时凹凸深度超过5mm者)为失爆;1.2、使用未经国家认可的质量监督检验部门颁发生产许可证的工厂生产的设备与部件(指受压传爆关键件)为失爆;1.3、防爆开关或母线盒的隔爆壳内外严重脱漆、有锈皮脱落且外壳有明显的锈蚀麻点的为失爆;1.4、机械闭锁装置不全、变形损坏,使设备起不到机械闭锁的作用的为失爆;1.5、防爆室(腔)的观察窗(孔)的透明玻璃板松动、破裂或使用普通玻璃者为失爆;1.6、两个隔爆腔之间贯通或去掉隔爆绝缘座者为失爆;1.7、改变隔爆外壳原设计安装形状,造成电气间隙的爬电距离不符合规定的为失爆;1.8、隔爆结合面(I类)的间隙、直径差或最小有效长度(宽度)必须符合表2中的规定。
否则即为失爆。
表中L--静止隔爆结合面的最小有效长度;L1 -螺栓通孔边缘至隔爆结合面边缘的最小有效长度;W--静止隔爆结合面及操纵杆与杆孔隔爆结合面最大间隙或直径差;转轴与轴孔隔爆结合面最大直径差。
但快动式门或盖的隔爆结合面的最小有效长度须不小于25mm。
1.9、操纵杆直径(d)与隔爆结合面长度(L)应符合表3中规定否则为失爆;表3操纵杆直径或圆筒直径与隔爆结合面的结构参数 mm1.10、隔爆电动机轴与轴孔的隔爆结合面在正常工作状态下不应产生摩擦。
用圆筒隔爆结合面时,轴与轴孔配合的最小单边间隙须不小于0.075mm;用滚动轴承结构时,轴与轴孔的最大单边间隙须不大于表2中规定W值的2/3,否则为失爆。
1.11、隔爆结合的粗糙度Ra为6.3μm。
但操纵杆或转轴的粗糙度Ra为3.2μm。
1.12、螺纹隔爆结构:螺纹精度须不低于6H或6g,螺距须不小于0.7mm。
螺纹的最小啮合扣数,最小拧入深度均须符合表4的规定否则为失爆。
表4螺纹的最小啮合扣数、最小拧入深度 mm1.13、隔爆接合面的法兰减薄厚度,应不大于原厚度的15%,否则为失爆。
1.14、隔爆结合面的缺陷或机械伤痕,将其伤痕两侧高于无伤表面的凸起部分磨平后,不得超过下列规定否则为失爆:a、隔爆面上对局部出现的直径不大于1mm、深度不大于2mm的砂眼,在40、25、15mm宽的隔爆面上,每1cm不得超过5个;10mm宽的隔爆面上,不得超过2个。
b、产生的机械伤痕,宽度和深度不大于0.5mm;其长度应保证剩余无伤隔爆面有效长度不小于规定长度的2/3。
1.15、隔爆结合面不得有锈蚀及油漆,应涂防锈油或磷化处理。
如有锈迹,用棉纱擦净后,留有呈青褐色氧化亚铁云状痕迹,用手摸无感觉者仍算合格。
1.16、用螺栓固定的隔爆结合面,其紧固程度应以压平弹簧垫圈不松动为合格。
出现下列情况之一者为失爆。
a、缺螺栓、弹簧垫圈(或备帽)者;b、弹簧垫圈未压平、螺栓松动者;c、隔爆结合面间隙超过规定者;d、螺栓或螺孔滑扣者(但换上同直径长螺栓加螺母紧固者除外);e、弹簧垫圈的规格与螺栓不配套、弹簧垫圈断裂及失去弹性者(及时更换者除外);f、螺栓与不透螺孔紧固后,螺纹余量不大于2倍防松垫圈厚度者;g、结合面紧固用螺栓和螺母使用塑料或轻合金材料制造者;h、螺母紧固后,螺栓螺纹未露出1-3个螺距者;i、紧固用螺孔不得穿通外壳壁,螺孔周围及底部的厚度须不小于螺栓直径的三分之一,且至少为3mm,否则为失爆;j、工艺用透孔或结构上必须穿透外壳的螺孔,其配合应采用圆筒隔爆结构或螺纹隔爆结构。
外露的端头须永久性固定,也可将其埋入护圈内,否则为失爆。
1.17、同一部位的螺母、螺栓规格一致。
平垫、弹簧垫圈的规格应与螺栓直径相符合。
否则为失爆;1.18、紧固在护圈内的螺栓或螺母,其上端平面不得超过护圈高度、并需用专用工具才能松、紧,否则为失爆。
1.19、用螺栓紧固的隔爆结合面,其紧固螺栓规格与通孔直径须符合表5之规定,否则为失爆。
表5 mm1.20、开关及接线盒内壁和正常可能产生火花部分的金属外壳内壁须均匀地涂耐弧漆,否则为失爆。
2、电缆引入装置2.1、引入电缆须采用压盘式或压紧螺母式引入装置,必须具有防松与防止电缆拔脱的措施。
2.2、进线嘴连接紧固,密封良好,并应符合下列规定否则为失爆:a、密封圈材质须用邵尔硬度为45-60度的橡胶制造,并按规定进行处理。
b、接线后紧固件的紧固程度以抽拉电缆不窜动为合格。
线嘴压紧应有余量,线嘴与密封圈之间应加厚度不小于2mm的金属垫圈。
压盘式线嘴压紧电缆后的压扁量不超过电缆直径的10%。
c、密封圈内径与电缆外径差应小于1mm;密封圈外径差与进线嘴内径差应符合表6的规定;密封圈宽度应不小于电缆外径的0.7倍,但必须大于10mm;厚度应不小于电缆外径的0.3倍,但必须大于4mm(70mm 的橡套电缆例外)。
密封圈无破损、不得割开使用。
电缆与密封圈之间不得包扎其它物体。
表6密封圈外径与进线装置内径间隙mmd、低压隔爆开关引入铠装电缆时,密封圈应全部套在电缆铅皮上。
e、电缆护套(铅皮)穿入器壁长度一般为5-15mm。
如电缆粗穿不进时,可将穿入部分锉细(但护套与密封圈结合部位不得锉细)。
f、低压隔爆开关闲置接线嘴应用密封圈及厚度不小于2mm的钢垫板封堵压紧。
其紧固程度:压紧螺母式线嘴用手拧紧为合格;压盘式线嘴用手晃不动为合格。
钢垫板应置于密封圈的外面,其直径与进线装置内径差应符合表6的规定。
高压隔爆开关闲置的接线嘴应用与线嘴法兰厚度、直径相符的钢垫板封堵压紧,其隔爆结合面的间隙应符合表2的规定。
高压隔爆开关压紧螺母式进线装置的要求与低压隔爆开关相同。
g、高压隔爆开关接线盒引入铠装电缆后,应用绝缘胶灌至电缆三叉以上,其深度须大于电缆引入口孔经的1.5倍(最小40mm)。
h、压紧螺母式线嘴拧入深度须符表4的规定。
3、接线3.1、供电线路中,出现下列情形之一者即为失爆:3.1.1、鸡爪子:a、电缆(包括照明、通讯、监测、信号、控制电缆)的连接,未采用与硫化热补同等效能的冷补接头;b、高压铠装电缆的连接未采用接线盒、未灌注绝缘充填物或充填不严密露出芯线的接头;c、电缆连接用的冷补胶未使用与线路电压等级相符的冷补接头。
3.1.2、羊尾巴:电缆的末端未安装隔爆电气设备元件者、电气设备接线嘴(包括五小电气元件)2m内不合格接头或明线破口者均为羊尾巴。
3.1.3、明接头:电气设备与电缆有裸露的导体或明火操作者均属明接头。
3.1.4、破口:a、橡套电缆护套损坏露出芯线或露出屏蔽层者;b、电缆伤痕达电缆护套厚度的二分一以上、长度达20mm或沿周长三分之一以上者。
3.2、隔爆开关的电源、负荷引入装置不得颠倒使用,小喇叭嘴不准进出动力线,否则为失爆。
3.3、接线件和接线端子应具有足够的机械强度,并保证连接可靠。
虽受温度变化、振动等影响,也不应发生接触不良现象。
3.4、如采用铝芯电缆,则须采取防止电解腐蚀的特殊措施,如铜铝过渡接头。
4、插接装置电气插接装置必须达到下列要求,否则即为失爆。
4.1、插接装置的机械或电气联锁必须可靠,以保证在带电时插接装置不能分开,插接装置分开时不能带电。
4.2、采用未设置联锁的插接装置时,“断电源插拔”字样的警告牌必须清晰可见。
4.3、插头拔脱后,插座内不允许有裸露带电部分;插座入口处的防护盖应封堵严密、开启灵活。
5、照明灯具照明灯具出现下列情形之一者为失爆:5.1、防爆安全型灯具把卡口改为螺口;5.2、防爆灯具设置电源断开后才能打开透明件的联锁装置失灵;5.3、防爆灯具的透明件破损;5.4、隔爆结合面、紧固件及电缆引入装置不符合规定。
四、管理规定1、井下生产及辅助单位要指定2人作为本单位的兼职防爆检查员,并将名单于9月20日前报机电设备管理中心防爆检查组。
2、机电设备管理中心定期对全矿防爆检查人员进行考试,并将考试成绩存档。
3、每月组织两次覆盖全矿的电气设备防爆检查,对发现的设备失爆现象及时做出处理。
每发现一处失爆,罚责任者50元、单位兼职防爆检查员10元。
4、对设备失爆责任单位未落实责任人时,罚责任单位500元、主管队长50元。
五、本规定自下发之日起执行。
规定中如有与上级规定相违背者,以上级规定为准。