九级超额累进税率计算缴纳个人所得税
- 格式:doc
- 大小:51.00 KB
- 文档页数:11
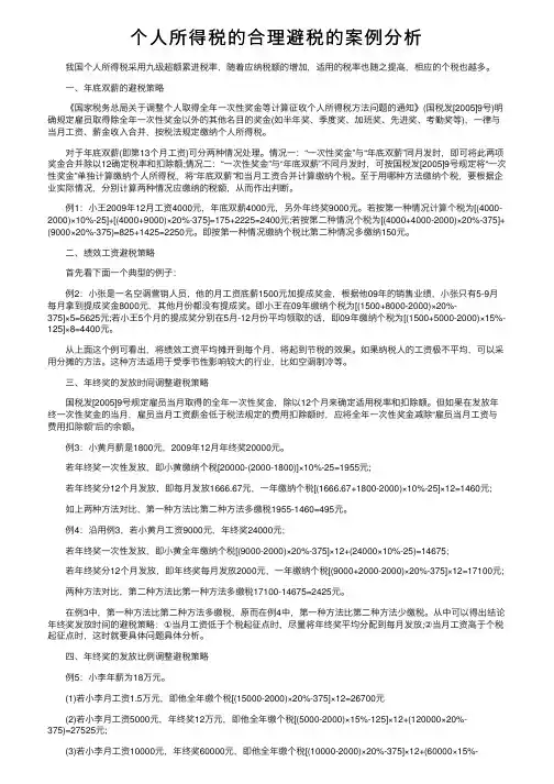
个⼈所得税的合理避税的案例分析我国个⼈所得税采⽤九级超额累进税率,随着应纳税额的增加,适⽤的税率也随之提⾼,相应的个税也越多。
⼀、年底双薪的避税策略《国家税务总局关于调整个⼈取得全年⼀次性奖⾦等计算征收个⼈所得税⽅法问题的通知》(国税发[2005]9号)明确规定雇员取得除全年⼀次性奖⾦以外的其他名⽬的奖⾦(如半年奖、季度奖、加班奖、先进奖、考勤奖等),⼀律与当⽉⼯资、薪⾦收⼊合并,按税法规定缴纳个⼈所得税。
对于年底双薪(即第13个⽉⼯资)可分两种情况处理。
情况⼀:“⼀次性奖⾦”与“年底双薪”同⽉发时,即可将此两项奖⾦合并除以12确定税率和扣除额;情况⼆:“⼀次性奖⾦”与“年底双薪”不同⽉发时,可按国税发[2005]9号规定将“⼀次性奖⾦”单独计算缴纳个⼈所得税,将“年底双薪”和当⽉⼯资合并计算缴纳个税。
⾄于⽤哪种⽅法缴纳个税,要根据企业实际情况,分别计算两种情况应缴纳的税额,从⽽作出判断。
例1:⼩王2009年12⽉⼯资4000元,年底双薪4000元,另外年终奖9000元。
若按第⼀种情况计算个税为[(4000-2000)×10%-25]+[(4000+9000)×20%-375]=175+2225=2400元;若按第⼆种情况个税为[(4000+4000-2000)×20%-375]+ (9000×20%-375)=825+1425=2250元。
即按第⼀种情况缴纳个税⽐第⼆种情况多缴纳150元。
⼆、绩效⼯资避税策略⾸先看下⾯⼀个典型的例⼦:例2:⼩张是⼀名空调营销⼈员,他的⽉⼯资底薪1500元加提成奖⾦,根据他09年的销售业绩,⼩张只有5-9⽉每⽉拿到提成奖⾦8000元,其他⽉份都没有提成奖。
即⼩王在09年缴纳个税为[(1500+8000-2000)×20%-375]×5=5625元;若⼩王5个⽉的提成奖分别在5⽉-12⽉份平均领取的话,即09年缴纳个税为[(1500+5000-2000)×15%-125]×8=4400元。
个人所得税九级超额累进税率表(工资薪金所得适用)级数全月应纳税所得额(含税所得额) 全月应纳税所得额(不含税所得额) 税率% 速算扣除数1 不超过500元的不超过475元的 5 02 超过500元至2000元的部分 10 253 超过2000元至5000元的部分 15 1254 超过5000元至20000元的部分 20 3755 超过20000元至40000元的部分 25 13756 超过40000元至60000元的部分30 33757 超过60000元至80000元的部分 35 63758 超过80000元至100000元的部分 40 103759 超过100000元的部分 45 15375(个体工商业户的生产经营所得和对企事业单位的承包经营承租经营所得适用)级次全年应纳税所得额(含税所得额) 全年应纳税所得额(含税所得额) 税率% 速算扣除数1 不超过5000元的 5 02 超过5000元至10000元的部分 10 2503 超过10000元至30000元的部分 20 12504 超过30000元至50000元的部分 30 42505 超过50000元的部分 35 6750个人所得税加成征收税率表(劳务报酬所得适用)级数含税级距不含税级距税率速算扣除数1 不超过20000元的 20% 02 超过20000元至50000元的部分 30% 20003 超过50000元的部分 40% 7000个人所得税比例税率(其他所得适用)序号所得项目比例税率备注1 稿酬所得 20% 按应纳税额减征30%2 特许权使用费所得 20%3 财产租赁所得 20%4 财产转让所得 20%5 偶然所得 20%6 其他所得 20%。
个人所得税计算公式(起征点2000元)征缴个人所得税的计算方法(起征点2000元),使用超额累进税率的计算方法如下:缴税=全月应纳税所得额*税率-速算扣除数全月应纳税所得额=(应发工资-四金)-2000实发工资=应发工资-四金-缴税个体工商户的生产、经营所得如何缴纳个人所得税个体工商户的生产、经营所得,是指:(1)个体工商户从事工业、手工业、建筑业、交通运输业、商业、饮食业、服务业、修理业以及其他行业生产、经营取得的所得;(2)个人经政府有关部门批准,取得执照,从事办学、医疗、咨询以及其他有偿服务活动取得的所得;(3)其他个人从事个体工商业生产、经营取得的所得;(4)上述个体工商户和个人取得的与生产、经营有关的各项应纳税所得。
个体工商户生产、经营所得的应纳税所得额=每一纳税年度的收入总额-成本、费用及损失其中,收入总额是指个体工商户从事生产经营以及与生产经营有关的活动所取得的各项收入,包括商品(产品)销售收入、营运收入、劳务服务收入、工程价款收入、财产出租或转让收入、利息收入、其他业务收入和营业外收入等。
各项收入应当按权责发生制原则确定。
成本、费用是指个体工商户从事生产经营所发生的各项直接支出和分配计入成本的间接费用以及销售费用、管理费用、财务费用。
损失是指个体工商户在生产经营过程中发生的各项营业外支出。
个体工商户的生产、经营所得按年度计算缴纳个人所得税,适用5%至35%的超额累进税率。
税率表如下:应税所得率应按下表规定的标准执行:应税所得率表行业应税所得率(%)工业、交通运输业、商业5-20建筑业、房地产开发业7-20饮食服务业7-25娱乐业20-40其他行业10-30企业经营多业的,无论其经营项目是否单独核算,均应根据其主营项目确定其适用的计税办法。
*外国人在中国纳税规定外籍纳税人在中国境内居住时间不同的情况下取得工资薪金所得的个人所得税处理。
(一)在中国境内无住所而在一个纳税年度中在中国境内连续或累计工作不超过90日,或在税收协定规定的期间在中国境内连续或累计居住不超过183日的个人,由中国境外雇主支付并且不是由该雇主的中国境内机构负担的工资薪金,免予申报缴纳个人所得税。
个人所得税纳税筹划初探一、工资、薪金所得的纳税筹划工资、薪金所得适用九级超额累进税率,其最低税率为5%、最高税率为45%,当收入达到某一档次时,就按该档次的适用税率计算纳税。
但是,工资、薪金所得税是按个人月实际收入来计税的,这就为税务筹划创造了条件。
增加薪金能增加个人的收入满足其消费的需求,但由于工资、薪金个人所得税的税率是超额累进税率,当累进到一定程度,新增薪金带给个人的可支配现金将会逐步减少。
把个人现金性工资转为提供必须的福利待遇,照样可以达到其消费需求,却可少缴个人所得税。
由企业提供员工住宿,是减少交纳个人所得税的有效办法。
即员工的住房由企业免费提供,并少发员工相应数额的工资。
例如:王经理每月工资收入5 000元,每月支付房租500元,同时由于单位没有班车,每月上下班的交通费用为200元。
除去房租、交通费,王经理可用的收入为4 300元。
这时,王经理应纳的个人所得税是:应纳个人所得税额=(5 000-2 000)×15%-125=325(元)如果公司为王经理提供免费住房,每月工资下调为4 300元,则王经理应纳个人所得税为:应纳个人所得税额=(4 300-2 000)×15%-125=200(元)如此筹划后,对王经理一方来说,可节税105元(325-220)。
奖金的发放也可以按同样原理进行纳税筹划。
根据国家税务总局的有关规定,对于在中国境内有住所的个人一次性取得数月奖金或年终加薪、分红可以单独作为一个月的工资、薪金所得计算纳税。
由于对每月的工薪所得计税时已按月扣除了费用,因此,对上述奖金不再减除费用,全额作为应纳税所得额直接按时用税率计算应纳税额。
根据上述规定如果该项奖金所得一次性发放,由于数额相对较大,将适用较高税率。
如果将该项奖金均衡分摊,同样可以获得节税效益。
二、劳务报酬所得的纳税筹划所得税法规定,劳务报酬所得分项按次纳税。
对于同一项目连续性收入的,以每月收入为一次。
医院个人所得税的纳税筹划方式(老会计人的经验)很多医院想通过对个人所得税的纳税筹划降低员工税收负担。
可供医院选择的纳税筹划方式主要有以下几种。
利用税收优惠进行筹划根据我国《个人所得税法》及其实施细则的规定,与医院有关的个人所得税税收优惠政策主要有:(1)按照国家规定发给的补贴、津贴免征个人所得税。
如按照国务院规定发给的政府特殊津贴、独生子女费、托儿补助费、差旅费津贴、误餐补助等;(2)按照国家统一规定发给干部、员工的安家费、退职费、退休工资、离休工资、离休生活补助费免征个人所得税;(3)企业和个人按照省级以上人民政府规定的比例提取并缴付的住房公积金、医疗保险金、基本养老保险金、失业保险金不记入个人当期的工资、薪金收入,免予征收个人所得税;(4)对按《国务院关于高级专家离休退休若干问题的暂行规定》和《国务院办公厅关于杰出专家暂缓离休问题的通知》精神,达到离休、退休年龄,但确因工作需要,适当延长离休、退休年龄的高级专家(指享受国家发放的政府特殊津贴的专家、学者),其在延长离休、退休期间的工资、薪金所得,视同退休工资、离休工资免征个人所得税。
在进行纳税筹划时,人力资源部门、财务部门的相关人员首先要通晓税法,以期最大程度地利用相关的税收优惠减轻员工的税收负担。
如各省、自治区、直辖市都规定了住房公积金的最高限额,而企业和个人按规定比例提取并缴付的住房公积金免征个人所得税,那么各个医院在提取员工的住房公积金时要用足这一政策;同时各地区对经济技术开发区往往有一些优惠政策,相关人员要注意了解有关信息。
工资、薪金所得与劳务报酬所得转化可节税工资、薪金所得,每月减除800元的费用作为应纳税所得额,采用5%~45%的九级超额累进税率;对劳务报酬所得,每次收入不超过4000元的减除800元、每次收入4000元以上的减除20%的费用作为应纳税所得额,适用20%的比例税率,一次收入畸高的,实行加成征收。
可见工资、薪金所得与劳务报酬所得的税负是不相同的,实现二者的转化在一定程度上可起到降低税负的作用。
超额累进税率计算超额累进税率指将应税所得额根据税规矩定分解为若干段,每一段按其对应的税率计算出该段应交的税额,然后再将计算出来的各段税额相加,即为应税所得额应交纳的个人所得税。
注:(1)流行算法应交所得税=应税所得*适用税率-速算扣除数应税所得额(2)工资薪金所得应交指将应税所得额根据税规矩定分解为若干段,每一段按其对应的税率计算出该段应交的税额,然后再将计算出来的各段税额相加,即为应税所得额应交纳的。
注:(1)流行算法应交所得税=应税所得*适用税率-速算扣除数应税所得额(2)工资薪金所得应交的个人所得税的税率是执行5%至45%的九级超额累进税率超额累进税率的特点(1)计算办法比较复杂,征税对象越大,包括等级越来越多,计算就越复杂。
(2)累进幅度比较缓和,税收负担较为合理。
特殊是征税对象级次分界上下,只就超过部分按高一级税率计算,普通不会发生增强部分的税率超过增强的征税对象数额的不合理现象。
有利于鼓舞纳税人增产增收。
(3)边际税率和平均税率不全都,税收负担透亮度差。
在实际工作中,为了解决超额累进税率计算税款这一比较复杂的问题,实行了速算扣除法。
超额累进税率是各国普遍采纳的一种税率。
①对工资、薪金所得按月征收,采有九级超额累进税率,详细规定见表(1)(工资、薪金所得适用)。
个人所得税税率表(1)级数全月应纳税所得额税率(%)速算扣除数1 不超过500元的 5 02 超过500元至2000元的部分 10 253 超过2000元至5000元的部分 15 1254 超过5000元至20000元的部分 20 3755 超过20000元至40000元的部分 25 13756 超过40000元至60000元的部分 30 33757 超过60000元至80000元的部分 35 63758 超过80000元至100000元的部分 40 103759 超过100000元的部分 45 15375②对的生产经营所得和对企业、事业单位承包经营、租赁经营所得,按年征收,采纳五级超额累进税率,详细规定见个人所得税税率表(2)(个体工商户的生产经营所得和对企事业单位的承包经营、承租经营所得适用)个人所得税税率表(2)级数全月应纳税所得额税率(%)1 不超过5000元的 52 超过5000元至10000元的部分 103 超过10000元至30000元的部分 204 超过30000元至50000元的部分 305 超过50000元的部分 35。
个税九级和七级累进税率表目前个税九级超额累进税率表现在级数全月应纳税所得额(含税所得额)一二三四五六七八九不超过500元超过500元至2000元超过2000元至5000元超过5000元至20000元超过20000元至40000元超过40000元至60000元超过60000元至80000元超过80000元至100000元超过100000元税率% 5 10 15 20 25 30 35 40 45速算扣除数(元) 0 25 125 375 1375 3375 6375 10375 15375调整后的7级超额累进税率新的级数一二三四五六七返回顶部时间月2日重要政策举措标准,调整工资薪金所得税率级次级距。
2019年3国务院常务会议今日讨论通过个人所得税法修正案草案,会议认为要提高工资薪金所得减除费用2019年2国务院总理温家宝同海内外网友进行在线交流表示,我们将提高个人所得税薪酬的起征点,这是月27日我们今年给老百姓办的第一件实事。
2019年8月月国家税务总局颁发《关于明确个人所得税若干政策执行问题的通知》,取消税率% 5 10 20 25 30 35 45个税改革大事记2019年3新修订的《中华人民共和国个人所得税法》和《中华人民共和国所得税法实施条例》实施,将工资、薪金所得减除费用标准由1600元/月提高到2000元/月。
2019年12十届全国人大常委会第三十一次会议表决通过了关于修改个人所得税法的决定。
个人所得税起征月29日点自2019年3月1日起由1600元提高到2000元。
2019年6第十届全国人民代表大会常务委员会第二十八次会议通过了《关于修改〈中华人民共和国个人所月29日得税法〉的决定》,对个人所得税法进行了第四次修正。
2019年10第十届全国人大常委会第十八次会议再次审议《个人所得税法修正案草案》,会议表决通过全国月27日人大常委会关于修改个人所得税法的决定,起征点1600元于2019年1月1日起施行。
个人所得税的计算方法:需要缴税的金额X = 工资-四金-2000*税率-速算扣除数级数全月应纳税所得额税率% 速算扣除数1 不超过500元的部分 5 02 超过500元至2000元的部分10 253 超过2000元至5000元的部分15 1254 超过5000元至20000元的部分20 3755 超过20000元至40000元的部分25 13756 超过40000元至60000元的部分30 33757 超过60000元至80000元的部分35 63758 超过80000元至100000元的部分40 103759 超过100000元的部分45 15375如月收入6000,四金500:6000-500-2000= 3500 符合等级3 税= 3500*15% - 125 = 400应纳税额计算公式如下:应纳税所得额= 月工资、薪金收入总额-2000元应纳税额= 应纳税所得额* 适用税率- 速算扣除数例:某职工本月工资收入1500元,本月奖金收入1000元,各类补贴收入500元,其应纳个人所得税税额的计算方法是:应纳税所得额= 1500+1000+500-2000=1000元应纳税额=1000 * 10% - 25 = 75元每年有一次发奖金的机会,能按12个月平均,降低交税。
如果属于全年一次性奖金,按照国税发[2005]9号《国家税务总局关于调整个人取得全年一次性奖金等计算征收个人所得税方法问题的通知》计算:二、纳税人取得全年一次性奖金,单独作为一个月工资、薪金所得计算纳税,并按以下计税办法,由扣缴义务人发放时代扣代缴:(一)先将雇员当月内取得的全年一次性奖金,除以12个月,按其商数确定适用税率和速算扣除数。
如果在发放年终一次性奖金的当月,雇员当月工资薪金所得低于税法规定的费用扣除额,应将全年一次性奖金减除“雇员当月工资薪金所得与费用扣除额的差额”后的余额,按上述办法确定全年一次性奖金的适用税率和速算扣除数。
个人所得税计算公式(起征点2000元)征缴个人所得税计算方法(起征点2000元),使用超额累进税率计算方法如下:缴税=全月应纳税所得额*税率-速算扣除数全月应纳税所得额=(应发工资-四金)-2000实发工资=应发工资-四金-缴税个体工商户生产、经营所得如何缴纳个人所得税个体工商户生产、经营所得,是指:(1)个体工商户从事工业、手工业、建筑业、交通运输业、商业、饮食业、服务业、修理业以及其他行业生产、经营取得所得;(2)个人经政府有关部门批准,取得执照,从事办学、医疗、咨询以及其他有偿服务活动取得所得;(3)其他个人从事个体工商业生产、经营取得所得;(4)上述个体工商户和个人取得与生产、经营有关各项应纳税所得。
个体工商户生产、经营所得应纳税所得额=每一纳税年度收入总额-成本、费用及损失其中,收入总额是指个体工商户从事生产经营以及与生产经营有关活动所取得各项收入,包括商品(产品)销售收入、营运收入、劳务服务收入、工程价款收入、财产出租或转让收入、利息收入、其他业务收入和营业外收入等。
各项收入应当按权责发生制原则确定。
成本、费用是指个体工商户从事生产经营所发生各项直接支出和分配计入成本间接费用以及销售费用、管理费用、财务费用。
损失是指个体工商户在生产经营过程中发生各项营业外支出。
个体工商户生产、经营所得按年度计算缴纳个人所得税,适用5%至35%超额累进税率。
税率表如下:应税所得率应按下表规定标准执行:应税所得率表行业应税所得率(%)工业、交通运输业、商业5-20建筑业、房地产开发业7-20饮食服务业7-25娱乐业20-40其他行业10-30企业经营多业,无论其经营项目是否单独核算,均应根据其主营项目确定其适用计税办法。
*外国人在中国纳税规定外籍纳税人在中国境内居住时间不同情况下取得工资薪金所得个人所得税处理。
(一)在中国境内无住所而在一个纳税年度中在中国境内连续或累计工作不超过90日,或在税收协定规定期间在中国境内连续或累计居住不超过183日个人,由中国境外雇主支付并且不是由该雇主中国境内机构负担工资薪金,免予申报缴纳个人所得税。
什么是个人所得税:个人所得税是对个人(自然人)取得的各项所得征收的一种所得税。
个人所得税征收范围:包括工资薪金所得;个体工商户生产、经营所得;对企事业单位的承包经营、承租经营所得;劳务报酬所得;稿酬所得;特许权使用费所得;利息、股息、红利所得;财产租赁所得;财产转让所得;偶然所得;经国务院财政部门确定征税其他所得。
征缴个人所得税的计算方法,个税起征点原来是1600,现在是2000,使用超额累进税率的计算方法如下:缴税=全月应纳税所得额*税率-速算扣除数全月应纳税所得额=(应发工资-四金)-2000实发工资=应发工资-四金-缴税扣除标准:2008年3月份起,个税按2000元/月的起征标准算四金包括基本养老保险费、基本医疗保险费、失业保险费和住房公积金。
个体工商户的生产、经营所得和对企事业单位的承包经营、承租经营所得适用级数全月应纳税所得额(含税所得额) 税率%速算扣除数(元)一不超过5,000元的 5 0二超过5,000元到10,000元的部分10 250 三超过10,000元至30,000元的部分20 1,250 四超过30,000元至50,000元的部分30 4,250 五超过50,000元的部分35 6,750劳务报酬所得适用级数全月应纳税所得额(含税所得额) 税率%速算扣除数(元)一不超过20,000元的20 0二超过20,000元到50,000元的部分30 2,000三超过50,000元的部分40 7,0001、“四金”缴费的基数定义一般四金基数就是当月的工资,不过如果工资很高(比如超过了上年你所在城市社会月平均工资的三倍),那基数就到顶了。
而如果工资特别低的话(比如低于上年你所在城市月社会平均工资的百分之六十),那基数也有封底。
上海市2004年的情况为例,2003年社会月平均工资是1847元。
如果你的月工资超过了1847*3=5541元。
则四金基数是5541元;如果你的月工资低于1847*60%=1108.2元,则四金基数是1108.2元。
个人所得税计算办法一、个人所得税应税项目1. 工资、薪金所得2. 个体工商户的生产、经营所得3. 对企事业单位的承包经营、承租经营所得4. 劳务酬劳所得5. 稿酬所得6. 特许权使用费所得7. 利息、股息、红利所得8. 财产租赁所得9. 财产转让所得10.偶然所得11.经国务院财政部门确定征税的其他所得二、计征方法1. 工资薪金所得(1)个人取得税法规定的应税所得项目中的两项或两项以上所得的,应按照各项所得分别减去相应费用后,运算缴纳个人所得税。
工资、薪金所得,是指个人因任职或者受雇而取得的工资、薪金、奖金、年终加薪、劳动分红、津贴、补贴以及与任职或者受雇有关的其他所得。
(2)运算步骤:①每月取得工资收入后,先减去免税所得(如个人承担的差不多养老保险金、医疗保险金、失业保险金,以及按省级政府规定标准缴纳的住房公积金);②再减去费用扣除额2000元/月(来源于境外的所得以及外籍人员、华侨和香港、澳门、台湾同胞在中国境内的所得每月还可附加减除费用2800元),为应纳税所得额;③按5%至45%的九级超额累进税率运算缴纳个人所得税。
【案例】王某2008年5月取得工资收入10200元,当月个人承担住房公积金、差不多养老保险金、医疗保险金、失业保险金共计1000元,费用扣除额为2000元。
王某当月应纳税所得额=10200-1000-2000=7200(元)应纳个人所得税=7200×20%-375=1065 (元)2. 全年一次性奖金(1)全年一次性奖金是指年终奖,也包括实行年薪制和绩效工资方法的单位依照考核情形兑现的年薪和绩效工资。
(2)运算步骤①纳税人取得全年一次性奖金,单独作为一个月工资、薪金所得运算纳税;②确定适用税率:奖金除以12后确认税率;③税额的运算:奖金×税率-速算扣除数㈩④假如雇员当月工资薪金所得低于2000应纳税额=(奖金-月工资与2000的差额)×适用税率-速算扣除数(3)奖金的征收治理①在一个纳税年度内,对每一个纳税人,该计税方法只承诺采纳一次。
九级超额累进税率计算缴纳个人所得税个人取得工资、薪金所得应当如何缴纳个人所得税个人取得的工资、薪金所得,是指个人因任职或者受雇而取得的工资、薪金、奖金、年终加薪、劳动分红、津贴、补贴以及与任职或受雇有关的其他所得。
工资、薪金所得项目税率表工资、薪金所得按以下步骤计算缴纳个人所得税:每月取得工资收入后,先减去个人承担的基本养老保险金、医疗保险金、失业保险金,以及按省级政府规定标准缴纳的住房公积金,再减去费用扣除额1600元/月(来源于境外的所得以及外籍人员、华侨和香港、澳门、台湾同胞在中国境内的所得每月还可附加减除费用3200元),为应纳税所得额,按5%至45%的九级超额累进税率计算缴纳个人所得税。
计算公式是:应纳个人所得税税额=应纳税所得额×适用税率-速算扣除数例:王某当月取得工资收入9000元,当月个人承担住房公积金、基本养老保险金、医疗保险金、失业保险金共计1000元,费用扣除额为1600元,则王某当月应纳税所得额=9000-1000-1600=6400元。
应纳个人所得税税额=6400×20%-375=905元。
个人取得工资、薪金所得应缴纳的个人所得税,统一由支付人负责代扣代缴,支付人是税法规定的扣缴义务人。
个人取得全年一次性奖金或年终加薪,应当如何缴纳个人所得税 2006-03-09个人取得全年一次性奖金(包括年终加薪)的,应分两种情况计算缴纳个人所得税:(1)个人取得全年一次性奖金且获取奖金当月个人的工资、薪金所得高于(或等于)税法规定的费用扣除额的。
计算方法是:用全年一次性奖金总额除以12个月,按其商数对照工资、薪金所得项目税率表,确定适用税率和对应的速算扣除数,计算缴纳个人所得税。
计算公式为:应纳个人所得税税额=个人当月取得的全年一次性奖金×适用税率-速算扣除数个人当月工资、薪金所得与全年一次性奖金应分别计算缴纳个人所得税。
(2)个人取得全年一次性奖金且获取奖金当月个人的工资、薪金所得低于税法规定的费用扣除额的,计算方法是:用全年一次性奖金减去“个人当月工资、薪金所得与费用扣除额的差额”后的余额除以12个月,按其商数对照工资、薪金所得项目税率表,确定适用税率和对应的速算扣除数,计算缴纳个人所得税。
计算公式为:应纳个人所得税税额=(个人当月取得全年一次性奖金-个人当月工资、薪金所得与费用扣除额的差额)×适用税率-速算扣除数。
由于上述计算纳税方法是一种优惠办法,在一个纳税年度内,对每一个人,该计算纳税办法只允许采用一次。
对于全年考核,分次发放奖金的,该办法也只能采用一次。
内部退养(或提前离岗)人员取得所得如何缴纳个人所得税 2006-03-09(1)企业减员增效和行政、事业单位、社会团体在机构改革中,未达到离退休年龄,提前离岗且未办理离退休手续(内部退养)的职工,从原任职单位取得的工资、薪金,不属于离退休工资,应按工资、薪金所得计算缴纳个人所得税。
(2)个人在办理内部退养(提前离岗)手续后,从原任职单位取得的一次性收入,应按办理内部退养手续后至法定离退休年龄之间的所属月份进行平均,并与领取当月的工资、薪金所得合并,减去当月费用扣除标准后,以余额为基数确定适用税率和对应的速算扣除数,然后再将当月工资、薪金所得加上取得的一次性收入,减去费用扣除标准,按照已确定的税率计算缴纳个人所得税。
应纳个人所得税税额=[(当月工资、薪金所得+一次性内部退养收入)-费用扣除标准]×适用税率-速算扣除数(3)个人在办理内部退养手续后至法定离退休年龄之间重新就业,取得的工资、薪金所得,应与其从原单位取得的同一月份的工资、薪金所得合并计算缴纳个人所得税。
个人取得劳务报酬所得应当如何缴纳个人所得税 2006-03-09劳务报酬所得,是指个人从事设计、装潢、安装、制图、化验、测试、医疗、法律、会计、咨询、讲学、新闻、广播、翻译、审稿、书画、雕刻、影视、录音、录像、演出、表演、广告、展览、技术服务、介绍服务、经纪服务、代办服务以及其他劳务取得的所得。
劳务报酬所得的应纳税所得额为:每次劳务报酬收入不足4000元的,用收入减去800元的费用;每次劳务报酬收入超过4000元的,用收入减去收入额的20%。
劳务报酬所得适用20%的税率。
劳务报酬所得应纳税额的计算公式为:应纳个人所得税税额=应纳税所得额×20%;对劳务报酬所得一次收入畸高(应纳税所得额超过20000元)的,要实行加成征收办法,具体是:一次取得劳务报酬收入,减除费用后的余额(即应纳税所得额)超过2万元至5万元的部分,按照税法规定计算的应纳税额,加征五成;超过5万元的部分,加征十成。
例如:王某一次取得劳务报酬收入4万元,其应缴纳的个人所得税为:应纳税所得额=40000-40000×20%=32000元应纳个人所得税税额=32000×20%+(32000-20000)×20%×50%=6400+1200=7600元。
个人获得的稿酬所得应当如何缴纳个人所得税 2006-03-09稿酬所得,是指个人因其作品以图书、报刊形式出版、发表而取得的所得。
个人获得的稿酬所得,每次收入不超过4000元的,可减去费用800元;每次收入4000元以上的,可减去20%的费用,其余额为应纳税所得额。
稿酬所得适用20%的比例税率,并可以免纳30%的税额。
计算公式为:应纳个人所得税税额=应纳税所得额×适用税率×(1-30%)例如:孙某在某美容杂志上发表一篇文章,获得稿酬3000元,孙某应缴纳的个人所得税为:应纳个人所得税税额=(3000-800)×20%×(1-30%)=308元。
个人取得的特许权使用费所得应当如何缴纳个人所得税 2006-03-09特许权使用费所得,是指个人提供专利权、商标权、著作权、非专利技术以及其他特许权的使用权取得的所得。
提供著作权的使用权取得的所得,不包括稿酬所得。
个人取得特许权使用费所得每次收入不超过4000元的,可以扣除费用800元;每次收入4000元以上的,可以扣除20%的费用,其余额为应纳税所得额。
特许权使用费所得适用20%的税率。
计算公式为:应纳个人所得税税额=应纳税所得额×20%例如:叶某发明一项自动化专利技术,2004年8月转让给A公司,转让价15万元,A公司8月支付使用费6000元,9月支付使用费9000元;9月,叶某将该项使用权转让给D公司,获得转让费收入8000元,叶某转让特许权使用费所得应缴的个人所得税为:叶某此项专利技术转让了两次,应分两次所得计算个人所得税。
转让给A公司应缴个人所得税税额=(6000+9000)×(1-20%)×20%=2400元转让给D公司应缴个人所得税税额=8000×(1-20%)×20%=1280元叶某转让此项专利技术共需缴纳个人所得税=2400+1280=3680元个人获得的利息、股息、红利所得应当如何缴纳个人所得税 2006-03-09利息、股息、红利所得,是指个人拥有债权、股权而取得的利息、股息、红利所得。
计算缴纳个人所得税的方法是:以每次利息、股息、红利所得为应纳税所得额,适用20%的税率。
计算公式为:应纳个人所得税税额=应纳税所得额×20%例:卫某年初取得单位集资款的利息收入1000元,应缴纳个人所得税为:应纳个人所得税税额=1000×20%=200元个人储蓄存款利息应当如何缴纳个人所得税 2006-03-09个人在我国境内存储人民币、外币而取得的利息所得应缴纳个人所得税。
储蓄存款利息所得,以每次取得的利息全额为应纳税所得额,适用20%的税率计算缴纳个人所得税。
计算公式为:应纳个人所得税税额=利息全额×20%储蓄存款利息所得个人所得税由储蓄机构在向储户结付利息时代扣代缴。
个人取得财产租赁所得应当如何缴纳个人所得税 2006-03-09财产租赁所得,是指个人出租建筑物、土地使用权、机器设备、车船以及其他财产取得的所得。
财产租赁的应纳税所得额=每次取得的财产租赁收入-合理费用-费用扣除标准合理费用包括以下项目:(1)纳税人在出租财产过程中缴纳的税金、教育费附加,可凭完税凭证,从财产租赁收入中扣除。
(2)由纳税人负担的该出租财产实际开支的修缮费用,必须是实际发生并能够提供有效准确凭证的支出,以每次扣除800元为限,一次扣除不完的,可以继续扣除,直至扣完为止。
费用扣除标准为:每次收入不超过4000元的,可以扣除800元;每次收入超过4000元的,可以扣除收入的20%。
财产租赁所得的个人所得税的适用税率为20%。
计算公式为:应纳个人所得税税额=应纳税所得额×20%个人财产转让所得应当如何缴纳个人所得税 2006-03-09财产转让所得,是指个人转让有价证券、股权、建筑物、土地使用权、机器设备、车船以及其他财产取得的所得。
以一次转让财产收入额(不管分多少次支付,均应合并为一次转让财产收入)减去财产原值和合理费用后的余额为应纳税所得额,适用20%的税率计算缴纳个人所得税。
财产转让所得应纳税额的计算公式为:应纳个人所得税税额=应纳税所得额×20%应纳税所得额=每次转让财产收入额-财产原值-合理费用确定财产原值,有以下几种情况:一是有价证券,为买入价以及买入时按照规定缴纳的有关费用。
二是建筑物,为建造费或者购进价格以及其他有关费用。
三是土地使用权,为取得土地使用权所支付的金额、开发土地的费用以及其他有关费用。
四是机器设备、车船,为购进价格、运输费、安装费以及其他有关费用。
五是其他财产原值,参照以上四种办法确定。
上述财产原值的确定,个人必须提供有关的合法凭证;对未能提供完整、准确的财产原值合法凭证而不能正确计算财产原值的,税务部门可根据当地实际情况核定其财产原值或实行核定征收。
例如房产转让,如果纳税人不能准确提供房产原值和有关税费凭证,无法确定房产原值时,税务机关可以综合考虑该项房产的坐落地、建造时间、当地房价、面积等因素,按房产转让收入额的一定比例核定征收个人所得税。
合理费用是指个人在卖出财产时按有关规定所支付的费用,如营业税及其附加、中介服务费、资产评估费等等。
个人取得中奖、中彩等偶然所得是否需要缴纳个人所得税 2006-03-09偶然所得是指个人得奖、中奖、中彩以及其他偶然性质的所得。
偶然所得以每次收入额为应纳税所得额,适用20%的税率。
计算公式为:应纳个人所得税税额=应纳税所得额×20%例如:叶某参加电视台举办的有奖竞猜活动中奖,获一台价值8000元的电脑,应缴纳的个人所得税为:应纳个人所得税税额=8000×20%=1600元个体工商户的生产、经营所得如何缴纳个人所得税 2006-03-09个体工商户的生产、经营所得,是指:(1)个体工商户从事工业、手工业、建筑业、交通运输业、商业、饮食业、服务业、修理业以及其他行业生产、经营取得的所得;(2)个人经政府有关部门批准,取得执照,从事办学、医疗、咨询以及其他有偿服务活动取得的所得;(3)其他个人从事个体工商业生产、经营取得的所得;(4)上述个体工商户和个人取得的与生产、经营有关的各项应纳税所得。