三氧化二硫的性质
- 格式:doc
- 大小:23.50 KB
- 文档页数:1
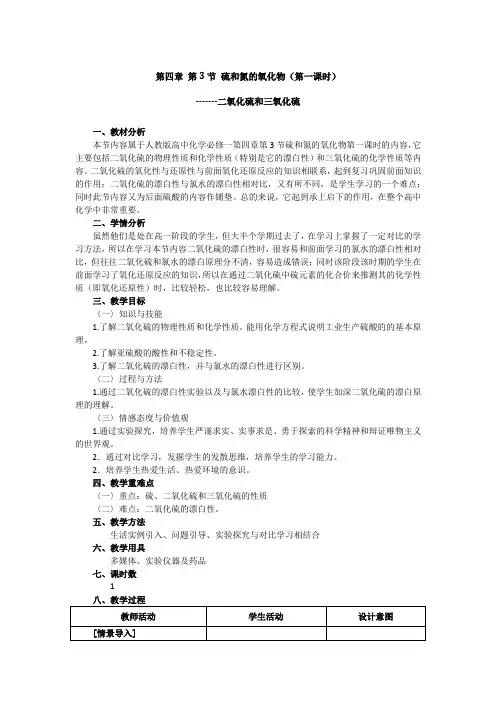
第四章第 3 节硫和氮的氧化物(第一课时)--- 二氧化硫和三氧化硫一、教材分析本节内容属于人教版高中化学必修一第四章第 3 节硫和氮的氧化物第一课时的内容,它主要包括二氧化硫的物理性质和化学性质(特别是它的漂白性)和三氧化硫的化学性质等内容。
二氧化硫的氧化性与还原性与前面氧化还原反应的知识相联系,起到复习巩固前面知识的作用;二氧化硫的漂白性与氯水的漂白性相对比,又有所不同,是学生学习的一个难点;同时此节内容又为后面硫酸的内容作铺垫。
总的来说,它起到承上启下的作用,在整个高中化学中非常重要。
二、学情分析虽然他们是处在高一阶段的学生,但大半个学期过去了,在学习上掌握了一定对比的学习方法,所以在学习本节内容二氧化硫的漂白性时,很容易和前面学习的氯水的漂白性相对比,但往往二氧化硫和氯水的漂白原理分不清,容易造成错误;同时该阶段该时期的学生在前面学习了氧化还原反应的知识,所以在通过二氧化硫中硫元素的化合价来推测其的化学性质(即氧化还原性)时,比较轻松,也比较容易理解。
三、教学目标〈一〉知识与技能1.了解二氧化硫的物理性质和化学性质。
能用化学方程式说明工业生产硫酸的的基本原理。
2•了解亚硫酸的酸性和不稳定性。
3•了解二氧化硫的漂白性,并与氯水的漂白性进行区别。
〈二〉过程与方法1•通过二氧化硫的漂白性实验以及与氯水漂白性的比较,使学生加深二氧化硫的漂白原理的理解。
〈三〉情感态度与价值观1•通过实验探究,培养学生严谨求实、实事求是、勇于探索的科学精神和辩证唯物主义的世界观。
2.通过对比学习,发掘学生的发散思维,培养学生的学习能力2.培养学生热爱生活、热爱环境的意识。
四、教学重难点〈一〉重点:硫、二氧化硫和三氧化硫的性质〈二〉难点:二氧化硫的漂白性。
五、教学方法生活实例引入、问题引导、实验探究与对比学习相结合六、教学用具多媒体、实验仪器及药品七、课时数1八、教学过程性。
二氧化硫的漂白性 是可逆的。
培养学生分 析问题,解决问题 的能力。
三氧化硫的性质三氧化硫是一种既安全又有效的活性氧化剂,因为它可以在水中以多种形式出现,具有很强的消毒作用。
在工业生产中,它也被广泛应用于各种用途,以净化和抑制各种有害细菌和杂菌。
一、性质特征1、物化特性三氧化硫是一种无毒、无色、有刺激性气味的气体。
它为一种活性气体,性质极活泼,Antoine常数为3.75 kcal/g℃。
常温下将它置于稀硫酸溶液中,可将其以多种形式存在,其中硫酸根离子、硫酸金属离子、亚硫酸盐、硫酸离子及其胍盐是最重要的形式。
在气体溶液和含气液体中,约30%为气态三氧化硫,残余70%为溶液中形成的各种化合物形式,如硫酸盐、亚硫酸盐和其他盐类。
2、活性三氧化硫具有很强的活性,尤其是二价阴离子,可形成介电质、介金属离子,从而将蛋白质、胆碱、糖、含氧物质等多种细菌的代谢物结合起来,从而达到杀灭细菌的效果。
另外,还能雪解游离脂肪酸、霉酸,以及其他有机物质。
它的这种去离子特性及抗菌特性大大提高了它的消毒效果。
二、应用特点1、饮用水处理三氧化硫在工业生产领域最常见的应用,就是用于饮用水处理。
因其强有力的杀菌效果,能有效抑制体外细菌的生长及活动,能够杀灭类霍乱及败血症细菌,从而确保细菌总量的清除。
2、污水处理三氧化硫不仅在饮用水处理中有用,而且在污水处理也是同样适用的。
它能够消除水中的有毒有害物质,净化污染水质,它在对抗微生物有大量研究成果,可有效抑制水中的有毒细菌。
3、食品工业三氧化硫在食品工业中也有广泛使用。
可以将它添加到与食品制作相关的材料,如水、奶制品、酱汁和果汁中,以净化它们,以防止微生物生长并有效抑制病菌。
三、安全性三氧化硫具有极强的活性,但在一定的浓度范围内对人体无害,而溶液浓度又要经过精心控制。
它的损害通常仅在积累过多时出现,一旦浓度过高,就会包括头痛、恶心和胸部痉挛在内的一系列不良反应。
因此,在使用时应当慎重,加以严格控制,以确保人们的安全。
《含硫化合物之间的转化》知识清单一、含硫化合物的种类含硫化合物在自然界和人类生活中广泛存在,种类繁多。
常见的含硫化合物包括二氧化硫(SO₂)、三氧化硫(SO₃)、硫化氢(H₂S)、硫酸(H₂SO₄)、亚硫酸(H₂SO₃)、硫单质(S)等。
二、含硫化合物的性质1、二氧化硫(SO₂)物理性质:无色、有刺激性气味的气体,易溶于水,密度比空气大。
化学性质:具有酸性氧化物的通性,能与水反应生成亚硫酸(H₂SO₃),与碱反应生成亚硫酸盐和水。
同时,SO₂具有还原性,能被氧气、氯气等氧化剂氧化为三氧化硫(SO₃);还具有漂白性,能使品红溶液褪色,但加热后又会恢复原色。
2、三氧化硫(SO₃)物理性质:无色、易挥发的固体,熔点为 168℃,沸点为 448℃。
化学性质:具有酸性氧化物的通性,能与水剧烈反应生成硫酸,与碱反应生成硫酸盐和水。
3、硫化氢(H₂S)物理性质:无色、有臭鸡蛋气味的气体,密度比空气略大,能溶于水。
化学性质:具有可燃性,在空气中燃烧生成二氧化硫和水;具有还原性,能被氧气、二氧化硫等氧化剂氧化;是一种二元弱酸,能与碱反应生成硫化物和水。
4、硫酸(H₂SO₄)物理性质:无色、油状液体,沸点高,难挥发,能与水以任意比例互溶,溶解时放出大量的热。
化学性质:具有酸的通性,能使酸碱指示剂变色,能与活泼金属、金属氧化物、碱、盐等反应。
浓硫酸具有吸水性、脱水性和强氧化性。
5、亚硫酸(H₂SO₃)物理性质:无色、有刺激性气味的液体。
化学性质:具有酸性,不稳定,易分解为二氧化硫和水;具有还原性,能被氧气等氧化剂氧化为硫酸。
6、硫单质(S)物理性质:黄色固体,不溶于水,微溶于酒精,易溶于二硫化碳。
化学性质:具有氧化性,能与金属(如铁、铜)反应生成金属硫化物;具有还原性,能与氧气等氧化剂反应。
三、含硫化合物之间的转化关系1、硫燃烧生成二氧化硫:S + O₂=点燃= SO₂2、二氧化硫催化氧化生成三氧化硫:2SO₂+ O₂=催化剂=2SO₃3、三氧化硫与水反应生成硫酸:SO₃+ H₂O = H₂SO₄4、二氧化硫与水反应生成亚硫酸:SO₂+ H₂O ⇌ H₂SO₃5、亚硫酸被氧气氧化生成硫酸:2H₂SO₃+ O₂= 2H₂SO₄6、硫化氢燃烧生成二氧化硫(氧气充足):2H₂S + 3O₂=点燃= 2SO₂+ 2H₂O7、硫化氢燃烧生成硫单质(氧气不足):2H₂S + O₂=点燃=2S + 2H₂O8、浓硫酸与铜反应生成硫酸铜、二氧化硫和水:Cu +2H₂SO₄(浓) =加热= CuSO₄+ SO₂↑ + 2H₂O9、浓硫酸与碳反应生成二氧化碳、二氧化硫和水:C +2H₂SO₄(浓) =加热= CO₂↑ + 2SO₂↑ + 2H₂O四、含硫化合物之间转化的应用1、工业生产硫酸的工业制法:通过上述一系列反应,先由硫燃烧生成二氧化硫,再将二氧化硫催化氧化为三氧化硫,最后用三氧化硫与水反应制取硫酸。
硫及其化合物第一部分基础知识一、硫(一)结构和存在1、结构(1)硫位于第三周期第WA族' 电子排布式为[Ar] 3s23P4(2)结构式S8 (斜方硫和单斜硫的化学式均为S8,除此之外还有其他分子种类,如S2、S3、S4、S5、S6、S7……S20和其他硫链等。
)2、存在形式(1)游离态:存在火山喷口附近或地壳岩层里。
原因:气体中还有的$02与H2S气体相遇生成硫单质沉积在火山口附近。
(2H2s+SO2 = 3S *2H0(2)化合态:硫化物:硫铁矿(FeSj、黄铜矿(CuFeSj硫酸盐:芒硝(Na2S04-10H20)、石膏(CaSOj 2H20) 其他:蛋白质、化石燃料(煤、石油、天然气)(二)物理性质1、颜色状态:黄色晶体、质脆、易研成粉末。
俗称:硫磺2、溶解性:不溶于水,微溶于酒精,易溶于二硫化碳(CS )。
2可以用二硫化碳洗涤内壁附着硫单质的试管。
(三)化学性质1、氧化性(1)与Na反应 2Na + S研磨Na S 2将硫粉和金属钠混合在研钵中研磨,可以听到轻微的爆炸声。
(2)与比价金属反应时生成低价金属硫化物Fe + S FeS , 2Cu + S CuS(3)硫蒸气与H2反应H2 + S q H2s2、还原性(1)与O2反应S + O2点1SO2硫在空气中燃烧产生微弱的淡蓝色火焰,在纯氧中燃烧产生蓝紫色火焰,都产生刺激性气味的气体。
(2)与浓硫酸反应S + 2H2sO4(浓)q 3SO2 t + 2H2O 归中反应3、既表现氧化性,又表现还原性一一与NaOH反应3S + 6NaOH 4 2Na2s + Na2SO3 + 3H2O(四)用途1、制农药:如硫合剂(石灰、硫磺),可用于杀死果树的害虫。
2、制黑火药:“一硫二硝三木炭”S + 2KNO3 + 3c 点燃 K2s + N2 t +3CO2 t3、消除汞蒸气:实验室里不慎洒落一些汞,可以撒上硫粉处理。
二、硫的化合物(一)二氧化硫SO21、物理性质无色、具有刺激性气味的气体,密度大于空气,易溶于水(1:40),沸点较低,易液化,有毒2、化学性质(1)酸性氧化物与 H2O 反应 H2O + SO2 = H2sO3与碱反应SO2 + NaOH = NaHSO3 SO2过量SO2 + 2NaOH = Na2SO3 + H2O SO2 少量SO2 + Ca(OH) 2 = CaSOJ + H2OSO2 + Ba(OH) 2 = BaSO# + H2O与碱性氧化物反应SO2 + CaO = CaSO3与某些盐反应 SOJ少)+ 2NaHCO3 = Na2SO3 + H2O +2CO2该反应为强酸制弱酸的反应,不涉及氧化还原SO 2(过)+ NaHCO 3 = NaHSO 3 + CO 2(2)氧化性与 H 2s 反应 2H 2S+SO 2 = 3S 1+2H 2O (3)还原性①使卤族单质水溶液褪色Cl 2 + SO 2 + 2H 2O = H 2sO 4 + 2HCl Br 2 + SO 2 + 2H 2O = H 2SO 4 + 2HBr I 2 + SO 2 + 2H 2O = H 2sO 4 + 2HI ②使KMnO 4(H +)褪色2KMnO 4 + 5O 2 +2H 2O = K 2SO 4 + 2MnSO 4 + 2H 2SO 4 ③使FeCl 3由黄色变为浅绿色2FeCl 3 + SO 2 + 2H 2O = FeCl 2 + FeSO 4 + 4HCl ④催化氧化 (4)漂白性SO 2与某些有色物质化合成不稳定的无色物质,这种无色物质受热易分解,而使有色物 质恢复原来的颜色。
硫和氧气化学方程式-概述说明以及解释1.引言1.1 概述概述:硫和氧气是常见的化学元素,在自然界和工业生产中都具有重要的作用。
硫是一种常见的非金属元素,呈现黄色,在自然界中存在着多种形式,如硫磺、石硫和硫化铁等。
而氧气则是空气中的主要组成部分之一,是生命存在所必不可少的气体。
硫和氧气之间的化学反应具有重要的意义,可以产生多种化合物,其中一些具有重要的应用价值。
本文将对硫和氧气的性质进行介绍,重点探讨它们之间的化学反应,以便更全面地了解这两种化学元素的性质和相互作用。
1.2 文章结构本文主要分为引言、正文和结论三部分。
在引言部分中,我们将简要概述硫和氧气的基本性质,并介绍本文的目的和结构安排。
在正文部分,我们将先介绍硫的性质,包括其物理性质和化学性质,然后分析氧气的性质,最后探讨硫和氧气之间的化学反应,包括可能的化学方程式。
最后,在结论部分,我们将对硫和氧气的化学方程式进行总结,讨论其应用和意义,并展望未来可能的研究方向。
通过这样的结构安排,希望能够全面深入地探讨硫和氧气之间的化学反应,为读者提供一些有益的信息和启示。
1.3 目的本篇文章旨在探讨硫和氧气之间的化学反应,并推导出相应的化学方程式。
通过对硫和氧气性质的分析和对它们的化学反应机理的探讨,我们希望能够更深入地了解硫和氧气之间的化学互动过程,为相关领域的研究和应用提供理论支持。
同时,我们也希望通过对硫和氧气化学反应的深入研究,为未来相关领域的进一步探索和应用提供借鉴和启示。
2.正文2.1 硫的性质硫是一种常见的非金属元素,它的化学符号为S,原子序数为16,原子量为32.06。
硫在常温下通常呈黄绿色固体,具有特殊的气味,常被描述为“蛋味”。
硫具有一些独特的性质:1. 密度较大:硫的密度约为2克/立方厘米,比空气密度大,常温下为固态。
2. 不溶于水:硫几乎不溶于水,但可以溶于有机溶剂如二硫化碳等。
3. 可燃性:硫在氧气或氧化剂的存在下可燃烧,并释放出二氧化硫气体。
第四章第3节硫和氮的氧化物(第一课时)-------二氧化硫和三氧化硫一、教材分析本节内容属于人教版高中化学必修一第四章第3节硫和氮的氧化物第一课时的内容,它主要包括二氧化硫的物理性质和化学性质(特别是它的漂白性)和三氧化硫的化学性质等内容。
二氧化硫的氧化性与还原性与前面氧化还原反应的知识相联系,起到复习巩固前面知识的作用;二氧化硫的漂白性与氯水的漂白性相对比,又有所不同,是学生学习的一个难点;同时此节内容又为后面硫酸的内容作铺垫。
总的来说,它起到承上启下的作用,在整个高中化学中非常重要。
二、学情分析虽然他们是处在高一阶段的学生,但大半个学期过去了,在学习上掌握了一定对比的学习方法,所以在学习本节内容二氧化硫的漂白性时,很容易和前面学习的氯水的漂白性相对比,但往往二氧化硫和氯水的漂白原理分不清,容易造成错误;同时该阶段该时期的学生在前面学习了氧化还原反应的知识,所以在通过二氧化硫中硫元素的化合价来推测其的化学性质(即氧化还原性)时,比较轻松,也比较容易理解。
三、教学目标〈一〉知识与技能1.了解二氧化硫的物理性质和化学性质。
能用化学方程式说明工业生产硫酸的的基本原理。
2.了解亚硫酸的酸性和不稳定性。
3.了解二氧化硫的漂白性,并与氯水的漂白性进行区别。
〈二〉过程与方法1.通过二氧化硫的漂白性实验以及与氯水漂白性的比较,使学生加深二氧化硫的漂白原理的理解。
〈三〉情感态度与价值观1.通过实验探究,培养学生严谨求实、实事求是、勇于探索的科学精神和辩证唯物主义的世界观。
2.通过对比学习,发掘学生的发散思维,培养学生的学习能力。
2.培养学生热爱生活、热爱环境的意识。
四、教学重难点〈一〉重点:硫、二氧化硫和三氧化硫的性质〈二〉难点:二氧化硫的漂白性。
五、教学方法生活实例引入、问题引导、实验探究与对比学习相结合六、教学用具多媒体、实验仪器及药品七、课时数1八、教学过程九、板书设计第四章第3节硫和氮的氧化物----二氧化硫和三氧化硫一、硫1、存在2、物理性质黄色,不溶于水,微溶于酒精,易溶于二硫化碳(CS2)。
二氧化硫的性质和用途二氧化硫(SO2)是一种无色的气体,具有刺激性的刺激气味。
它是一种具有重要工业和环境意义的有毒气体,但同时也被广泛应用于多种领域。
首先,让我们来了解一下二氧化硫的性质。
1.物理性质:-分子式:SO2- 分子量:64.07 g/mol-熔点:-72.7°C-沸点:-10°C- 密度:2.927 g/cm³-可溶性:易溶于水,生成亚硫酸(H2SO3)。
2.化学性质:-二氧化硫是一种酸性气体,可与碱继续反应,并形成稳定的硫酸盐。
-在空气中与氧气反应,生成硫三氧化(SO3)。
-可以与水反应,形成硫酸。
-致密的二氧化硫气体具有较强的抗氧化性质。
接下来,让我们了解一下二氧化硫的主要用途。
1.工业应用:-二氧化硫是生产硫酸的重要原料。
它可以通过燃烧硫化物矿石或硫磺来产生。
-在冶金工业中,二氧化硫用于矿石的浮选和熔炼过程,以去除杂质。
-二氧化硫还用于生产有机合成材料,如二硫化碳和合成纤维素纤维。
2.环境应用:-二氧化硫被广泛用作消毒剂和防腐剂。
例如,它可以用于处理食品和饮料,以延长其保质期。
-二氧化硫还可用于处理废水和污水,以去除有机物和杂质。
-在农业中,二氧化硫被用作杀菌剂和杀虫剂,以保护作物免受病毒和有害昆虫的侵害。
3.医疗应用:-尽管二氧化硫具有一定毒性,但它在医学中被应用于一些治疗方法中。
例如,它可用于治疗肺部感染、气管炎和哮喘等呼吸系统疾病。
4.其他应用:-二氧化硫是一种重要的工业中间体,用于合成其他化学品,如二甲基亚砜和亚磺酸。
-它还用于生产染料和颜料,如染色胺和硫酸锑。
除了以上应用外,二氧化硫还是一个重要的环境污染物。
它是燃煤、石油和天然气等燃料燃烧的副产物,也是一些工业过程和交通运输中的废气。
它的排放会对人体健康和环境造成危害,因此,减少和控制二氧化硫排放一直是环境保护的重要任务。
总结起来,尽管二氧化硫是一种有毒气体,但在工业、环境和医疗等领域中具有广泛的用途。
化学氧化物的性质化学氧化物是指由氧元素与其他元素形成的化合物,具有重要的化学性质和应用价值。
本文将介绍化学氧化物的性质,包括其组成、物理性质、化学性质以及应用领域。
一、组成化学氧化物由氧元素与其他元素结合而成。
在化学式中,氧元素通常以O表示。
氧化物可以由单一元素和氧元素的直接化合形成,例如氧化铁(Fe2O3)、氧化铝(Al2O3)等;也可以是由两种或多种元素与氧元素的化合形成,例如二氧化碳(CO2)、三氧化硫(SO3)等。
二、物理性质1. 状态:大多数氧化物为固体物质,如氧化铁、氧化铝等。
但也有少数氧化物是气体或液体,如二氧化硫(SO2)和三氧化二砷(As2O3)。
2. 颜色:氧化物的颜色多种多样,可以是红色、黄色、黑色、白色等。
例如,四氧化三铁(Fe3O4)呈黑色,二氧化硫(SO2)呈无色。
3. 熔点和沸点:不同氧化物的熔点和沸点各不相同,通常与其化学结构和键的类型有关。
例如,氧化铝(Al2O3)的熔点约为2050℃,而三氧化硫(SO3)的沸点为44.8℃。
三、化学性质化学氧化物具有诸多重要的化学性质。
1. 燃烧性:大多数氧化物能够与可燃物质反应,产生燃烧反应。
例如,二氧化碳(CO2)与可燃物质反应会生成二氧化碳和水。
这也是人们认识到氧化物作为燃烧的氧源的关键。
2. 酸碱性:化学氧化物可以表现出酸性、碱性或中性。
根据氧化物溶解后产生的氢氧根离子(OH-)浓度,可以判断其性质。
例如,二氧化硫(SO2)溶解在水中会形成亚硫酸(H2SO3),因此呈酸性;而氢氧化钠(NaOH)溶解在水中会产生氢氧根离子,因此呈碱性。
3. 氧化还原性:许多氧化物具有氧化或还原其他物质的能力。
例如,二氧化锰(MnO2)能够氧化亚硫酸盐到硫酸盐;而五氧化二磷(P2O5)能够将亚硝酸(SO2)氧化为硝酸(HNO3)。
四、应用领域由于其丰富的性质和多样性,化学氧化物被广泛应用于各个领域。
1. 工业领域:氧化物可以作为工业催化剂、涂料和颜料的原材料。
三氧化二硫的电子式三氧化二硫(SO2)是一种有毒无机气体,用电子式表示为:$SO_2 \rightarrow S^{2+} + 0.5 O_2^{2-}$1. 概述三氧化二硫是一种有毒无机气体,由两个硫原子、一个氧原子组成,颜色带淡黄色,有刺激性性质。
三氧化二硫在空气中的持续排放会影响大气的化学组分平衡,危害大气环境,用电子式表示为:$SO_2 \rightarrow S^{2+} + 0.5 O_2^{2-}$ 。
2. 分子结构三氧化二硫具有变性结构,它分子中的三个原子形成有效范德华半径环形状,S—O—S晶体结构就是由两个硫原子和一个氧原子形成的一个六边形,硫桥是硫原子与氧原子之间的键,分子式为SO2 。
3. 溶解性三氧化二硫可以溶解于水,溶解度范围是1800~2100 mg/L,在较高的溶解度处,它也可以溶解于乙醇。
它对有机溶剂和不溶物均具有一定溶解度,可以进入土壤和水体,形成有机硫化物,污染土壤和水体。
4. 分子反应三氧化二硫通常与水反应,可以生成酸雨,形式如下:$SO_{2(g)} + H_2O_{(g)} \rightarrow H_2SO_{3(aq)}。
同时,$SO_2$ 也可以与氧气、氢气、氯气和氢氧化物反应,生成不同的产物,被用来做工业气体、溶剂和去除污染物的有效剂。
5. 源和污染三氧化二硫常常是由发电厂、焦炉等工业废气排放产生的,也可以从地下火山气体中产生,它的过剩排放会影响大气的化学组成,危害大气环境,因此,采取有效措施限制$SO_2$排放对环境保护至关重要。
6. 其它作用三氧化二硫也可以用作医药制品、交联剂、光机料以及催化剂等材料的制备物质,还可以用作助燃剂、精细化工行业的溶剂、染料材料、农药配方剂、缩合剂以及医疗行业有机合成中硫化物反应原料等。
三氧化二硫和水反应
三氧化二硫(简称SO2)是一种酸性气体,它非常容易与水反应,生成硫酸酯
盐以及酸性溶液。
硫酸酯离子一般是以硫磺和锌、铜、铅、铝等金属氧化物的形式存在。
当SO2与水反应的原料是干的时候,产物大致为硫酸钙、硫酸铜和硫酸镁,它
们都是水溶液,同时具有强酸性。
如果水溶液中含有其它金属,那么产物也就变化了,比如含有锰和钙时,产物主要为硫酸锰和硫酸钙;含有铝和钡时,产物主要为硫酸铝和硫酸钡。
究其原因,所有上述反应都是由SO2在水中形成酸性气体硫酸(H2SO3)所致,而这些酸性气体进而与水中所含的金属离子形成硫酸盐。
由于水的溶解度和硫酸的酸性,使上述产物都能容易溶解。
但是在实际应用过程中,由SO2 与水反应而生成的硫酸盐要想实现携带硫酸
的半软硬水的目的,其酸度应小于2.0,这样才能使携带的硫酸溶液在使用过程中
不过多地影响水的安全性。
此外,为了提高硫酸的溶解度,可采用脱硫剂对反应气体进行催化降温,以改善其反应条件,提高反应率。
总而言之,三氧化二硫与水反应是一种催化反应,其结果是硫酸盐和酸性溶液,它可应用于软硬水携带硫酸,产生更丰富的半硬水新品种。
三氧化二硫离子
三氧化二硫是一种重要的无机化合物,分子式为S2O2-6,它是
构成有机体的重要元素之一。
它是一种具有特殊特性的离子,既可用来进行氧化反应,也可用来进行还原反应。
在生物体中,它扮演着一种重要的促进作用,与氧化还原反应有着密切关系。
三氧化二硫离子存在于各种生态系统中,可以用来进行氧化反应,如合成氧产物、抑制病原体的生长和繁殖。
它还可以用来进行还原反应,如抑制水体中的硫酸根污染物、杀死水体中的细菌等。
在水体污染控制方面,三氧化二硫离子也具有重要的作用,如抑制有机污染物的生物变化、抑制氨氮等污染物的生物转化等。
此外,它还可用于去除水体中的重金属离子,如铁离子、铅离子等,以防止水体环境的污染。
三氧化二硫离子也可用于控制空气污染。
由于它具有良好的氧化性能,可以清除空气中的有害物质,如二氧化硫和氮氧化物等,从而改善空气质量。
三氧化二硫离子也可用于生物氧化反应,如氧化有机物和脂肪酸,提供氧气反应,改变有机物的结构,引起某些物质的形态变化。
此外,它还可用于酶调节反应,促进有机体内部反应的进行。
考虑到三氧化二硫离子具有多种重要功能,它已经被广泛用于空气污染控制、水体污染控制等多个领域,可以有效减少对环境的危害,保护环境资源。
总之,三氧化二硫离子具有多种重要的功能,可用于水体污染控
制、空气污染控制、生物氧化反应等多个领域,为人类的健康和环境的可持续性贡献着重要的作用。
三氧化二硫与二氧化硫露点温度1.引言1.1 概述概述在工业生产和环境保护领域,三氧化二硫(SO3)和二氧化硫(SO2)是两种重要的化学物质。
三氧化二硫是硫氧化物的一种形式,常用于工业反应中的催化剂、酸性气体的生成以及燃料中硫含量的控制。
二氧化硫则是常见的燃烧排放物,其释放对大气环境和人类健康带来严重影响。
本篇文章旨在探讨三氧化二硫和二氧化硫之间的一种关联——露点温度。
露点温度是指在特定气压下,空气中的水气饱和度达到100时,水汽开始凝结成露水的温度。
在大气中存在SO3和SO2时,它们与水气参与反应形成硫酸(H2SO4),这将导致水气的饱和度增加,最终导致露点温度的降低。
通过深入研究三氧化二硫和二氧化硫的性质和应用领域,我们可以更好地理解它们与露点温度的关联,为环境监测、工业控制和气候科学等领域提供一定的理论支持。
此外,本文还将探讨当前研究中存在的问题和未来的研究方向,以期为相关领域的进一步发展做出贡献。
1.2 文章结构文章结构部分的内容可以描述整篇文章的组织结构和各个部分的主要内容。
下面是文章结构部分的一种可能写法:在本文中,将按照以下结构进行论述。
首先,在引言部分将概述本文的研究背景和目的,以及本文的整体结构。
接着,正文部分将详细介绍三氧化二硫与二氧化硫的定义和性质,包括它们的化学组成、物理性质等内容。
随后,将会探讨三氧化二硫与二氧化硫在不同领域的应用,包括工业、环境保护等方面。
在结论部分,将重点讨论三氧化二硫与二氧化硫露点温度的关联,并对未来研究方向进行展望。
通过以上结构的安排,本文将全面系统地介绍三氧化二硫与二氧化硫的相关知识,并深入探讨它们与露点温度之间的关系。
希望读者通过本文能够全面了解三氧化二硫与二氧化硫的特性及其在实际应用中的重要性,同时也能为未来相关领域的研究提供一定的借鉴和指导。
文章1.3 目的部分的内容旨在明确本文的研究目的和重要性。
本文以三氧化二硫和二氧化硫为主题,通过研究它们的露点温度的关联,旨在探究它们在大气环境中的行为和相互作用,并为环境保护和大气污染控制提供理论支持和科学依据。
三氧化二硫离子的空间结构1. 引言哎呀,化学这门学科,真的有时候让人觉得像在探险一样!我们今天要聊的这个小家伙——三氧化二硫离子,听上去就有点儿“高大上”的感觉,但其实它的结构还是挺有意思的。
别急,咱们一步一步来,慢慢了解这个化学小明星的“内心世界”。
2. 三氧化二硫离子的基本概念2.1 什么是三氧化二硫离子?简单来说,三氧化二硫离子就是一个由硫和氧元素组成的离子。
它的化学式是( text{SO}_3^{2} ),这个离子里含有两个硫原子和三个氧原子。
要是你把它想象成一个化学世界的小家庭,硫就是爸爸妈妈,氧就是他们的孩子们。
2.2 这个离子怎么形成的?说到它怎么来的,那就要聊聊它的化学反应了。
这个离子可以通过硫的氧化反应形成,简单来说,就是硫在氧的帮助下,形成了这个离子。
要是你对化学反应不太了解,那就想象成硫和氧“握手”时,它们决定组成一个新的“家庭”——三氧化二硫离子。
3. 三氧化二硫离子的空间结构3.1 结构模型好了,咱们来说说三氧化二硫离子的空间结构吧。
它的结构模型其实是挺有趣的。
这个离子里,硫原子处在,而三个氧原子像是围绕着它的三个“小伙伴”。
如果你用简单的比喻来讲,就是硫原子像个老大,三个氧原子就像是老大的随从,围绕着它转。
3.2 具体的形状那么,这个离子具体是什么形状呢?实际上,它的空间结构是一个“弯曲的V字形”。
这个形状听上去可能有点抽象,但你可以想象成一个弯曲的字母“V”,硫原子在这个“V”的尖端,而氧原子则分别在“V”的两侧。
这个形状的出现,主要是因为硫原子周围的氧原子之间存在一定的电子排斥力,导致它们不得不调整到这样的角度。
4. 为什么三氧化二硫离子的结构会这么特别?4.1 原因分析三氧化二硫离子的这种“弯曲的V字形”结构,跟它的电子排布有很大关系。
硫原子有空闲的电子对,和氧原子相互排斥时,就会形成这样的结构。
这个排斥力就像是一个看不见的“手”,推动氧原子和硫原子形成这样的角度,从而让整个离子的结构稳定下来。
负二价的硫与氧气反应产物-概述说明以及解释1.引言概述:负二价的硫是一种重要的化学元素,其在化学反应中具有较强的活性。
氧气是空气中的主要成分之一,与许多元素都能发生反应。
本文将探讨负二价硫与氧气的反应过程,以及其产物的性质与应用。
通过深入研究负二价硫与氧气的反应,可以更好地了解化学元素之间的相互作用,为相关领域的应用与发展提供重要的参考。
章1.1 概述部分的内容文章结构部分的内容可以写成如下所示:"1.2 文章结构本文分为引言、正文和结论三个部分。
在引言部分,将对负二价硫与氧气反应产物的研究背景进行概述,并说明本文的目的和意义。
在正文部分,将首先介绍负二价硫的性质,然后详细探讨氧气与负二价硫的反应过程,最后分析反应产物的性质与应用。
在结论部分,将对负二价硫与氧气反应产物的研究进行总结,探讨可能的反应机理,并展望未来的研究方向。
通过以上结构,本文将全面深入地探讨负二价硫与氧气反应产物的相关内容。
"1.3 目的本文旨在探讨负二价的硫与氧气反应产物的性质和应用,并对反应机理进行探讨。
通过对负二价硫与氧气反应产物的研究,我们可以更深入地了解这一化学反应的机理和特性,为相关领域的应用提供理论基础和实验依据。
同时,也可以为未来的研究工作提出一定的展望,推动该领域的发展和应用。
希望通过本文的内容,读者能够对负二价硫与氧气反应产物有一个清晰的理解,并对相关领域的研究有所启发。
2.正文2.1 负二价硫的性质负二价硫是指硫元素的氧化态为-2的化合物,在化学反应中具有一定的特性和性质。
负二价硫的性质包括物理性质和化学性质两个方面。
2.1.1 物理性质负二价硫化合物通常呈现出固体、液体和气体三种物态。
其中固体硫化物通常呈现为黑色或暗棕色的结晶体,具有一定的熔点和沸点。
液态硫化合物常常具有较高的挥发性,而气态硫化物则呈现为具有刺鼻气味的有毒气体。
此外,负二价硫化合物在化学方面还表现出一定的稳定性和反应性,其物理性质的特点主要取决于具体化合物的种类和结构。
三氧化二硫的性质
三氧化硫也叫硫酐,遇水成硫酸,是硫的最高价态氧化物,因此这种物质有强氧化性,化学性能活泼。
三氧化硫具有酸性氧化物的通性,学校讲过的那几个酸性氧化物的通性我相信LZ非常熟悉,在此就不详述了,下面我来讲一讲它独有的性质:
1、氧化性,三氧化硫也可以氧化某些非金属和金属,在加热条件下它的氧化性和浓硫酸差不多,LZ可以类比浓硫酸的性质分析。
需要注意的是,比之浓硫酸,三氧化硫对惰性金属钽的腐蚀性更为显著。
三氧化硫也可以和硫化氢发生归中反应,但是产物暂无明确记载,LZ可以自己做实验。
2、这条是酸酐的通性。
三氧化硫可以成硫酰。
但是这个性质一般来说很少有实际反应的应用,因为要成酰需要比酸酐更强的质子化试剂;三氧化硫所对应的硫酸酸性之强不言而喻,在六大强酸中超过它的只有三个氢卤酸和高氯酸,可是三个氢卤酸中唯一不会被它氧化的盐酸酸性不够将其酰化,所以若想成硫酰只有用高氯酸或者那些更强的超强酸。
这里说一下,硫酰氯和硫酰胺不是用酰化作用生成的;前者是用氯气氧化二氧化硫得到的,后者涉及有机合成。
3、成磺酸。
如果在三氧化硫的浓硫酸溶液(即发烟硫酸)中通入氯化氢,三氧化硫会与之反应得到氯磺酸。
用三氧化硫处理各种饱和脂肪烃或芳香烃可得到有机磺酸。
4、脱水性,三氧化硫可以和浓(或发烟)硝酸反应,先反应掉被硝酸分子羟基锁住的水分子,然后脱硝酸分子的水,并将其质子化成硝酰。
三氧化硫是一种硫的氧化物,分子式为SO3,是非极性分子。
它的气体形式是一种严重的污染物,是形成酸雨的主要来源之一。
常温下为无色透明油状液体,具有强刺激性臭味。
相对密度1.97(20℃)。
熔点16.83℃(289.8K)。
沸点(101.3kPa)44.8℃(317.8K)。
强氧化剂,能被硫、磷、碳还原。
较硫酸、发烟硫酸的脱水作用更强。
对金属的腐蚀性比硫酸、发烟硫酸为弱。
SO3是硫酸(H2SO4)的酸酐。
因此,可以发生以下反应:和水化合成硫酸:SO3(l) + H2O(l) = H2SO4(l) (-88 kJ/mol) 这个反应进行得非常迅速,而且是放热反应。
在大约~340 °C以上时, 硫酸、三氧化硫和水才可以在平衡浓度下共存。
三氧化硫也与二氯化硫发生反应来生产很有用的试剂——亚硫酰氯。
SO3 + SCl2 →SOCl2 + SO2
三氧化硫还可以与碱类发生反应,生成硫酸盐及其它物质,如SO3+2NaOH
→Na2SO4+H2O 三氧化硫不可用浓硫酸干燥,因为SO3和浓硫酸会生成焦硫酸;
H2SO4+SO3=H2S2O7
实验室制法
在实验室中常用浓硫酸与五氧化二磷共热制取三氧化硫
工业制法
SO3的工业制法是接触法。
二氧化硫通常通过硫的燃烧或黄铁矿矿石(一种含硫铁矿石,主要成分二硫化亚铁FeS2)的煅烧得到的, 先通过静电沉淀进行提纯。
提纯后的SO2在400至600°C的温度下,用负载在硅藻土上的含氧化钾或硫酸钾(助催剂)的五氧化二钒作为催化剂,将二氧化硫用氧气氧化为三氧化硫。
铂同样可以充当这个反应的催化剂但是价格昂贵,比混合物更容易发生催化剂中毒(导致失效)。
以这种方式制得的三氧化硫大部分都被转化为了硫酸,但不能用水进行吸收,否则将形成大量酸雾,但如果采用98.3%硫酸作吸收剂,因其液面上水、三氧化硫和硫酸的总蒸气压最低,故吸收效率最高。