2020初中学校新学期工作计划表精选
- 格式:docx
- 大小:33.66 KB
- 文档页数:15
初中新学期计划表引言新学期的开始代表着新的起点和新的挑战。
无论是对于初中生还是其他学生而言,一个明确的计划表对于取得好成绩和实现个人发展目标非常重要。
在本文中,我将分享我的初中新学期计划表,希望能给予其他初中生一些启发和帮助。
目标设定在制定计划之前,首先需要明确自己的目标。
对于新学期,我的目标主要包括以下几个方面:1.学习目标:争取在所有科目中取得优异成绩,特别是数学和英语。
2.个人发展目标:参加学校活动、提高领导能力和表达能力,加强社交能力。
3.健康目标:保持健康的生活方式,每天进行运动,保证充足的睡眠时间。
学习计划学习是初中生活中最重要的一部分。
为了取得好成绩,我将制定以下学习计划:1.制定学习时间表:每天晚上都将制定第二天的学习计划,包括每个科目需要学习的内容和时间安排。
2.高效学习:采用积极主动的学习方法,例如做好预习,及时复习,解决难题,提高学习效率。
3.寻求帮助:在学习中遇到困难时,积极向老师和同学请教,互相学习,共同进步。
个人发展计划为了全面发展自己的能力,我将制定以下个人发展计划:1.参加学校活动:积极参加学校组织的各种活动,如社团、志愿者活动等,增强自己的团队协作能力和领导能力。
2.改善表达能力:参加演讲比赛和辩论社团,提高演讲和辩论能力,增加自信心。
3.培养社交能力:主动与同学交流,参加社交活动,了解不同人的观点和文化,培养广泛的人际关系。
健康计划健康是实现其他目标的基础,因此,我将制定以下健康计划:1.每天运动:每天至少进行30分钟的户外运动,如慢跑、打篮球等,保持身体的健康状态。
2.合理饮食:保证每日三餐的营养均衡,减少高糖和高脂肪食物的摄入,增加蔬菜和水果的摄入。
3.规律作息:保证每天充足的睡眠时间,尽量按时睡觉和起床,保持良好的生物钟。
总结一个清晰的计划表对于初中生来说非常重要,可以帮助我们明确目标,合理安排时间,以及全面发展我们的能力。
在新学期开始之际,我希望通过我的计划表为其他初中生提供一些参考和启发,帮助大家取得更好的成绩和实现个人发展目标。
2020秋季初中学校教学进度安排根据学校的教学计划和安排,以下是2020秋季初中学校教学进度的安排:学期开始前准备工作- 教师集体备课,准备教学计划和教材- 教室和学校设施的检查和准备工作- 学生名单和课程表的准备和分发第一学期第一学期第一周- 介绍新学期的学校规章制度和班级规定- 了解学生的背景和兴趣爱好- 安排学生座位和班级组织结构第一学期第二周至第六周- 进行课程的系统介绍和教学内容的规划- 完成学生的基础知识测评,了解他们的学习水平- 开始正式教学,包括各个学科的基础知识和技能的掌握第一学期第七周至第十周- 继续进行各个学科的教学,强化学生的基础知识和技能- 安排小组活动和课堂讨论,培养学生的合作和沟通能力- 进行学科竞赛和考试,评估学生的学习成绩和进步情况第一学期第十一周至第十四周- 进行期中考试,评估学生的学习成果和掌握程度- 根据学生的表现和评估结果,进行个别辅导和提高计划- 继续进行各个学科的教学,包括知识的扩展和应用第一学期第十五周至第十八周- 继续进行各个学科的教学,巩固学生的知识和技能- 组织学科实践活动和实验课,培养学生的实践能力- 进行期末考试,总结学生的学习成果和掌握程度第二学期第二学期第一周至第五周- 开始第二学期的教学,回顾和强化学生在第一学期的学习内容- 安排学生的选修课程和兴趣班活动- 进行学生的兴趣调查和职业规划指导第二学期第六周至第十周- 继续进行各个学科的教学,包括知识的扩展和应用- 进行学科竞赛和考试,评估学生的学习成绩和进步情况- 组织学生参加社区和学校的活动,培养综合素质第二学期第十一周至第十四周- 进行期中考试,评估学生的学习成果和掌握程度- 根据学生的表现和评估结果,进行个别辅导和提高计划- 继续进行各个学科的教学,巩固学生的知识和技能第二学期第十五周至第十八周- 继续进行各个学科的教学,巩固学生的知识和技能- 组织学科实践活动和实验课,培养学生的实践能力- 进行期末考试,总结学生的学习成果和掌握程度学期结束后的总结和反思- 教师进行学期教学的总结和反思,总结教学经验和不足之处- 学生进行学期学习的自我总结和反思,制定下学期的学习目标- 教师和家长进行学生学习情况的讨论和评估,共同制定进步计划以上是2020秋季初中学校教学进度的安排,希望能够顺利进行并取得良好的教学效果。
七年级新学期学习计划表
1、每天保证在课堂上消化课上内容,并保证有不懂的地方就向老师提问,做到不把课上疑问带回家。
2、课下积极复习课上内容保证及时巩固课上内容,同时我会主动预习明天课程,保证对新的课程有所准备,并做到认真不敷衍。
3、对课时作业会认真对待,准时完成。
4、生活上我会自主锻炼自理能力,尽量让自己在生活上的能力有飞跃性的提高与改进,使自己在生活上有新的面貌。
我制订的新学期打算我会坚决的执行,并会不断完善打算,使自己能提高自身水平。
我会争取在新的学期有新的面貌,并做到不断巩固提高,使自己赢在人生起跑线上。
2020秋季初中学校教学进度安排目标本安排的目标是确保在2020秋季学期,初中学校的教学进度得到合理安排和管理,以提供良好的教学效果和学生发展。
时间安排- 开学前一周:教师集中进行教学准备和培训- 第一周至第十周:正式教学阶段,每周五天上课- 第十一周至第十二周:期中考试和复备考- 第十三周至第二十二周:正式教学阶段,每周五天上课- 第二十三周至第二十四周:期末考试和复备考- 第二十五周至第二十六周:总结与反思,学生评价和教师总结教学内容教师应根据教学大纲和学生的研究需求,合理安排教学内容。
以下是每周的教学内容安排示例:第一周- 语文:阅读理解训练- 数学:整数运算- 英语:日常用语第二周- 语文:作文写作技巧- 数学:分数运算- 英语:语法基础第三周- 语文:诗歌鉴赏- 数学:代数初步- 英语:听力训练...(依此类推)作业和考试安排- 每周布置适量的作业,以巩固学生的研究成果- 每个学期安排两次期中考试和两次期末考试,以评估学生的研究情况辅助资源利用教师可以利用以下辅助资源来增强教学效果:- 图书馆资源:鼓励学生阅读并借阅相关书籍- 多媒体设备:使用投影仪和电子白板进行教学展示- 网络资源:推荐学生使用在线研究平台和教育应用程序备课和评估教师应提前备课,准备教学材料,并根据学生的研究情况进行评估和反馈。
总结与反思在学期结束前两周,教师和学生应进行总结与反思,学生可对老师进行评价,教师也应总结教学经验和不足之处,并提出改进方案。
以上是2020秋季初中学校教学进度安排的大致内容,根据具体情况可以进行调整和细化。
希望这份安排能够为学校的教学工作提供一定的指导和参考。
初三新学期计划表1. 目标设定在新学期开始之际,制定一个清晰的计划表可以帮助我们更好地规划自己的学习和生活。
以下是我制定的初三新学期计划表。
2. 学习目标•提高数学和英语成绩•加强自习效果,形成良好的学习习惯•深入学习科学知识,提高科学素养•提高写作能力,培养阅读习惯3. 时间安排3.1 平日安排周一至周五•7:00 - 7:30:起床、晨练•7:30 - 8:00:早餐、个人卫生•8:00 - 12:00:上午课程•12:00 - 13:30:午餐、午休•13:30 - 16:30:下午课程•16:30 - 18:00:自习•18:00 - 19:00:晚餐•19:00 - 21:00:完成课外作业•21:00 - 22:00:复习和预习周六•7:00 - 8:30:起床、做早餐•8:30 - 12:00:参加培训班、学习兴趣爱好•12:00 - 13:30:午餐、午休•13:30 - 15:30:自主学习和预习•15:30 - 18:00:完成课外作业•18:00 - 19:00:晚餐•19:00 - 21:00:休闲娱乐、放松心情周日•7:00 - 9:00:起床、做早餐•9:00 - 11:30:参加培训班、学习兴趣爱好•11:30 - 13:00:午餐、午休•13:00 - 15:30:复习和预习•15:30 - 18:00:完成课外作业•18:00 - 19:00:晚餐•19:00 - 21:00:休闲娱乐、放松心情•21:00 - 22:00:备考复习3.2 假期安排暑假和寒假期间,可以适当调整作息时间,加强对知识的复习和总结。
•9:00 - 11:30:数学复习和练习•11:30 - 13:00:午餐、午休•13:00 - 14:30:英语学习和阅读•14:30 - 16:30:科学和其他学科的复习•16:30 - 19:00:完成课外作业•19:00 - 20:00:晚餐•20:00 - 21:00:休闲娱乐、放松心情•21:00 - 22:00:备考复习4. 学习计划4.1 数学•坚持每天完成数学练习题•预习和复习数学课内知识,及时解决问题•参加数学培训班提高解题能力4.2 英语•每天背诵英语单词,扩充词汇量•阅读英语文章,提高阅读理解能力•做英语听力练习,提高听力水平4.3 科学•每天读一篇科学知识文章•积极参加科学实验课程,探索科学奥秘4.4 写作•每周写一篇短文,提升写作能力•多阅读优秀作文,学习优秀表达和写作技巧5. 总结制定一个合理的计划表对于我们的学习和生活至关重要。
初级中学新学期工作计划
1. 完成新学期课程表安排:根据学校提供的新学期课程安排,制定个人的课程表,并确保自己了解每门课的时间、地点和相关要求。
2. 完成暑假作业:复习暑假期间学习的内容,完成老师布置的作业和阅读任务,以便顺利过渡到新学期的学习。
3. 制定学习计划:根据课程表和教材内容,制定每周的学习计划,合理安排时间,确保能够充分复习和掌握重要知识点。
4. 注重学习方法和技巧:学会科学的学习方法和技巧,提高学习效率,例如合理使用记忆法、归纳总结法等,以便更好地掌握知识。
5. 积极参与课堂:在课堂上积极提问,与老师和同学互动,扩大自己的知识面和思维能力。
6. 做好课后作业:及时完成老师布置的课后作业,巩固课堂学习内容,做到知识的及时复习和巩固。
7. 认真完成实验和实践任务:如果有实验和实践任务,要认真参与其中,积极探索和实践,加深对知识的理解和应用能力。
8. 每天进行必要的复习:每天抽出一定时间进行必要的复习,巩固当天的学习内容,做到知识的温故而知新。
9. 积极参与课外活动:参加学校组织的各类课外活动,丰富自己的知识和经验,培养团队合作和领导能力。
10. 健康生活,保持精力充沛:通过良好的饮食习惯、充足的睡眠和适量的运动,保持身体健康,保持学习的精力和状态。
初中新学年教学工作计划表怎么写1初中新学年教学工作计划表怎么写篇一一、基本情况:1、学生情况:初一年级六个班,每个班XX名学生。
初二年级六个班。
每个班XX多名,除每个班有1—2名特殊病生,不能从事体育运动锻炼外,其余学生都健康,都能从事体育运动锻炼。
2、技能情况:初一、二年级学生大部分都喜欢跑、跳、投、和球类游戏等体育活动。
但是动作的协调性,连贯性,合理性,规律性还有待于逐渐提高。
二、教材分析:根据义务教育初中体育阶段,培养的目标。
中学体育教材,以及我校体育器材,场地,学生的实际情况。
有目的,有计划地进行体育教育教学工作,学习基本的体育理论知识,基本技能和保健知识。
在教育教学的过程中,对学生进行思想品德的教育。
激发学生积极主动学习的兴趣和爱好。
培养学生良好的锻炼身体的习惯。
是每一位学生都能成为德、智、体、美、劳全面发展的好学生。
三、教学目的和要求:1、使学生能够根据自己的身体情况,合理地进行体育锻炼。
掌握基本知识和技能,学会一些体育卫生保健知识和安全常识。
培养学生认真锻炼身体的态度。
2、学习田径、体操、技巧、球类等项目的基本技术和基本技巧进一步提高每一位学生的能力。
3、充分利用各种体育活动,提高学生锻炼身体的兴趣和积极性。
培养顽强,拼搏、自觉遵守游戏规则,团结协作等优良品质。
四、主要工作:1、认真备课,上课。
突出学生的主体地位。
培养学生爱学、乐学的好习惯,提高学生学习的质量。
2、开展好班级的体育活动,班与班进行,短区接力赛、立定跳远、跳绳、仰卧起坐等体育项目的比赛。
3、写课后反思,心得,总结等理论。
五、具体安排:1、抓好七、八年级学生整体身体素质及基本技术的提高。
(立定跳远、肺活量、握力,中长跑、短跑等)。
2、充分利用好早操对学生进行耐力训练。
3、不断改进教育教学方法,激发学生锻炼身体的积极性,培养他们的兴趣,根据学生的实际情况,进行不同层次练习,建立互帮,互学,相互鼓励地共同进步的团体。
4、对学困生,要有耐心,爱心和关心,交流和谈心。
学期计划表初中一、目标设定本学期的目标是通过合理安排学习计划,全面提升自己的学习成绩和能力。
具体目标如下:1.在每个学科取得平均水平以上的成绩。
2.提高语文阅读理解和写作能力。
3.加强数学运算和解题能力。
4.提高英语听说读写的能力。
5.培养良好的学习习惯和时间管理能力。
二、学习计划1. 日常学习安排•周一至周五晚上:每天安排1-2小时进行课后作业和复习。
•周末:安排4-6小时进行周复习和知识点的查漏补缺。
2. 语文学习计划•阅读理解:每周至少完成2篇阅读理解的练习,注重理解和答题的准确性。
•写作训练:每月写作一篇文章,包括记叙文、说明文、议论文等。
3. 数学学习计划•数学基础:每周复习一次基础知识,包括算术、代数、几何等。
•解题技巧:每周至少解决5道难题,注重解题思路的总结和归纳。
4. 英语学习计划•听力训练:每周至少听一次英语听力材料,注重听懂和听写的准确性。
•口语训练:每周至少进行一次口语练习,包括读短文、对话等。
•阅读训练:每周至少阅读一篇英语文章,注重理解和词汇的积累。
•写作训练:每月写作一篇英语短文,包括写日记、写信等。
5. 学习习惯和时间管理计划•每天定时作息:保持每天规律的起床、就寝时间,确保充足的睡眠。
•合理安排时间:制定每日学习计划,确保每个学科都有充足的学习时间。
•学习环境整理:保持学习环境的整洁和安静,减少噪音和干扰。
三、评估和调整1.每周末进行学习总结,对上周的学习情况进行评估和反思。
2.根据评估结果,及时调整学习计划和学习方法,做出优化和改进。
四、奖惩制度1.达成目标:根据学期末的成绩和学习情况进行奖励,如购买心仪的物品、增加学习时间等。
2.未达成目标:根据未达成目标的情况进行适当的惩罚,如限制娱乐时间、增加学习任务等。
五、总结本学期的学习计划旨在提高学习成绩,培养良好的学习习惯和时间管理能力。
通过合理安排学习计划,按照计划执行,相信我一定能够取得优异的成绩,实现自己的目标。
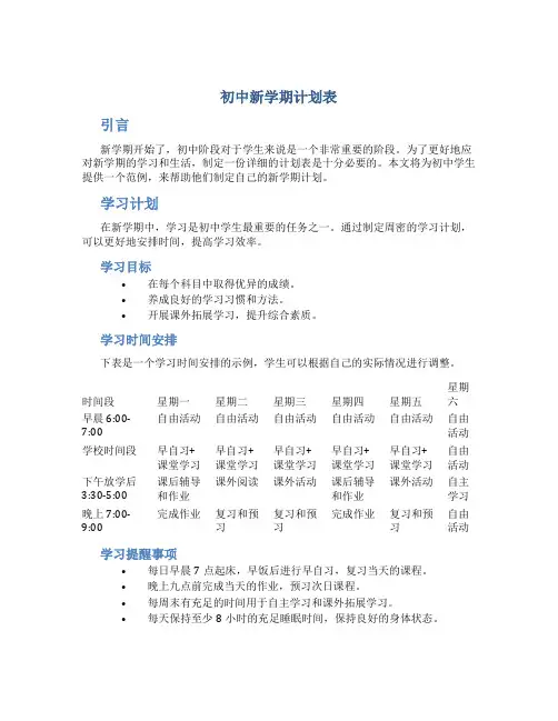
初中新学期计划表引言新学期开始了,初中阶段对于学生来说是一个非常重要的阶段。
为了更好地应对新学期的学习和生活,制定一份详细的计划表是十分必要的。
本文将为初中学生提供一个范例,来帮助他们制定自己的新学期计划。
学习计划在新学期中,学习是初中学生最重要的任务之一。
通过制定周密的学习计划,可以更好地安排时间,提高学习效率。
学习目标•在每个科目中取得优异的成绩。
•养成良好的学习习惯和方法。
•开展课外拓展学习,提升综合素质。
学习时间安排下表是一个学习时间安排的示例,学生可以根据自己的实际情况进行调整。
时间段星期一星期二星期三星期四星期五星期六早晨 6:00-7:00 自由活动自由活动自由活动自由活动自由活动自由活动学校时间段早自习+课堂学习早自习+课堂学习早自习+课堂学习早自习+课堂学习早自习+课堂学习自由活动下午放学后3:30-5:00 课后辅导和作业课外阅读课外活动课后辅导和作业课外活动自主学习晚上 7:00-9:00 完成作业复习和预习复习和预习完成作业复习和预习自由活动学习提醒事项•每日早晨7点起床,早饭后进行早自习,复习当天的课程。
•晚上九点前完成当天的作业,预习次日课程。
•每周末有充足的时间用于自主学习和课外拓展学习。
•每天保持至少8小时的充足睡眠时间,保持良好的身体状态。
生活计划生活计划是初中学生平衡学习和生活的重要组成部分。
通过实施合理的生活计划,可以提高生活质量,促进身心健康发展。
锻炼身体每天进行适当的体育锻炼有利于增强体质,提高学习效果。
例如,可以每天早晨进行晨跑或做一些简单的健身运动。
保持良好的作息时间良好的作息时间有助于学生的身心健康。
为了保持充足的睡眠时间,可以规定晚上的学习时间在九点之前结束,确保每天睡眠时间不少于8小时。
合理安排休息时间学习虽然重要,但恰当的休息也不可忽视。
每天可以设定合理的休息时间,例如晚饭后休息30分钟,午休时间安排30分钟等。
课外活动计划参加一些课外活动有助于拓展知识、培养兴趣爱好,丰富自我。
初一新学期计划表新学期开始了,作为初一的学生,我制定了一份新学期计划表,希望能够在新的学期里取得更好的成绩,充实自己的课余生活。
首先,学习计划是我最重要的一部分。
我会每天都认真完成老师布置的作业,不拖延,不偷懒。
我还会利用课余时间多看一些相关的书籍,扩大自己的知识面,提高自己的学习能力。
另外,我会定期复习,及时总结,巩固所学知识,争取在期末考试中取得好成绩。
其次,我会积极参加学校组织的各种活动。
比如参加学校的社团活动,可以锻炼我的团队合作能力和领导能力;参加学校的文艺演出,可以培养我的表演能力和艺术修养;参加学校的志愿者活动,可以培养我的奉献精神和责任感。
通过这些活动,我可以更好地锻炼自己,提高自己的综合素质。
另外,我还会加强体育锻炼。
每天坚持运动,增强体质,保持健康。
我计划每周至少进行三次体育锻炼,比如慢跑、篮球、羽毛球等,以此来放松身心,增强体魄。
此外,我还会多参加一些有益的课外活动。
比如参加一些文学社团,可以提高我的写作能力;参加一些科技兴趣班,可以培养我的动手能力和创新意识;参加一些英语角活动,可以提高我的英语口语能力。
通过这些课外活动,我可以更好地拓展自己的兴趣爱好,增加自己的社交圈子,丰富自己的课余生活。
最后,我还会注重自我管理。
比如合理安排自己的时间,养成良好的学习习惯;保持良好的生活作息,保证充足的睡眠时间;培养积极向上的心态,保持乐观的心态面对一切困难和挑战。
综上所述,这就是我制定的初一新学期计划表。
我会认真执行,努力实现自己的目标,让自己在新学期里取得更大的进步。
相信通过自己的努力,一定能够实现自己的梦想,成为更好的自己。
加油!。
初中开学班主任工作计划和安排表一、做好充分准备工作开学前的准备工作至关重要,它直接关系到整个学期的开局。
班主任应该提前调查了解新班级的学生情况,包括他们的学习、品德、兴趣爱好等方面的信息。
此外,还需要准备好相关材料,如学生花名册、家长通知书、学校规章制度等,以便在开学当天分发给学生和家长。
二、开展班级规章制度教育制定班级规章制度是班主任的首要任务之一。
班主任需要与学生一起商讨制定一套适合班级的规章制度,并且通过教育方式向学生灌输进去。
这样做可以使学生从一开始就树立正确的价值观念和行为准则,为整个学期的教育工作奠定基础。
三、制定学习计划和目标制定学习计划和目标是帮助学生合理安排学习时间,提高学习效率的重要工作。
班主任可以根据自己的经验和学生的实际情况,确定每个学科的学习目标和计划,帮助学生理清学习思路,并鼓励他们制定个人的学习目标,以激发他们的学习动力。
四、组织班会和班级活动班会是班级管理的有效方式之一,能够增进班级凝聚力和学生归属感。
班主任可以定期组织班会,与学生一起分享学习经验、问题解决方法等,营造积极向上的班级氛围。
此外,还可以组织一些班级活动,如班级拓展训练、文艺演出等,以促进学生之间的交流与合作。
五、建立良好的师生关系班主任要建立良好的师生关系,与学生保持密切的联系。
他们应该关心学生的生活和学习情况,及时发现和解决问题。
班主任可以制定一套定期的谈话制度,与学生进行面对面的交流,倾听他们的心声,关注他们的成长。
六、加强家校合作家校合作是学校教育工作的重要组成部分,也是班主任工作的重点之一。
班主任要与家长保持良好的沟通,及时向家长反馈学生在学校的表现和成绩。
此外,还可以组织家长会议、家访等形式,加强与家长之间的沟通和合作,共同关注学生的全面发展。
七、关注学生的心理健康班主任要关注学生的心理健康问题,及时发现并解决学生可能存在的心理困扰。
他们可以组织心理健康教育活动,开展心理辅导工作,帮助学生树立正确的人生观和价值观,提高他们的心理素质,增强他们的自信心和抗压能力。
千里之行,始于足下。
初中生新学期计划表新学期计划表新的学期即将开始,我制定了新的计划表,来规划自己的学习和生活。
以下是我的计划,希望能够在这个学期中实现我的目标。
1. 学习计划:每天早晨,我会提前起床早读,预习当天的课程内容,为上课做好准备。
在上课时,我会认真听课,积极参与课堂活动,做好笔记。
每天放学后,我会抽出一定时间进行复习和完成作业。
我会尽力保持好的学习习惯,做到及时复习和预习,不拖延作业。
2. 提高英语水平:我计划每天都要听英语、说英语、读英语和写英语,以提高我的英语能力。
我会利用课余时间多看一些英文书籍、听英文歌曲和看英文电影,增加我的英语词汇量和阅读能力。
我还会参加一些英语角和英语沙龙,提高我的口语表达能力和听力能力。
3. 课外活动:为了培养自己的兴趣爱好,我计划报名参加一些课外活动。
我对音乐很感兴趣,所以我要报名参加音乐培训班学习乐器。
此外,我还计划报名参加社团活动,比如美术社团、舞蹈社团等,培养自己的创造力和艺术感觉。
4. 健康计划:第1页/共2页锲而不舍,金石可镂。
我认识到健康是一切的基础,所以我要加强运动和锻炼。
每天早晨,我会进行一定时间的晨跑或者晨练,以保持身体的健康和活力。
我还要控制饮食,多吃蔬菜和水果,少吃垃圾食品。
此外,我要保持良好的睡眠,保证每天都能有充足的睡眠时间。
5. 时间管理:为了合理地利用时间,我计划使用日历和备忘录来记录每天的事务。
我会制定每天的计划表,按照计划表的安排来进行学习和生活。
我还要学会分析事情的轻重缓急,合理安排和分配时间。
同时,我还要克服拖延症,不拖延任务,做到高效地完成任务。
以上就是我的新学期计划表,通过制定这个计划表,我希望能够有条不紊地进行学习和生活,实现我的目标。
我知道,只有在有计划的指导下,才能更好地发挥自己的潜力,取得更好的成绩。
我相信只要我按照计划行事,坚持不懈地努力,就一定能够取得好的成绩,并且收获更多的成长和进步。
2023初中学校新学期工作计划表(通用6篇)2023初中学校新学期篇1为了做好新学期的各项工作,根据某文件和上级有关的会议文件精神,结合我校的实际,拟定如下工作计划。
一、指导思想进一步巩固“双高普九”的成果,加强学校的内部管理和内涵建设;进一步规范办学行为,不断深化课程改革,全面提高教学质量;创建德育特色,提高育人水平;加强队伍建设,努力推进教育的均衡发展。
二、思路与要求1、队伍建设(1)学校班子建设认真落实某号文件精神,组织班子成员不断加强学习与研修,积极营造学习的氛围,努力打造学习型的团队,坚持以书为友,亲近名家,与名家对话,努力拓展自己的教育视野和学术视野,提高道德修养与理论水平,提升思想引领力、非权力影响力和对实施新课程的领导力,提升对教育现象和问题的思辨力,用自身的人格与学识赢得教师的尊重。
建设一支团结向上,廉洁自律,业务精湛的班子队伍。
(2)队伍建设首先是加强教师职业道德建设,大力培养教师的职业认同感,推动教师自觉养成基于“爱心”和“责任”的专业态度,全面提升师德素养。
其次是要站在为教师负责的高度,引入“愿景管理”模式,引领教师参照《关于印发<安溪县20__—20__年教师专业化发展规划>的通知》(安委[20__]160号),根据自身年龄特征、身体状况、专业特点和生涯设计,制定合适的专业发展目标。
第三是提升适应新课程实验需要的专业能力。
积极开展原生态的教学研究,鼓励教师从身边的教育故事入手,撰写工作日记和教育叙事,开辟“教师论坛”,组织教学交流,开展业务竞赛,推动教师形成教研的自醒、自觉和自信。
要增强教师时时反观和自我解剖的勇气,在反思中改进,在自问中思索,在自省中提升。
2、德育工作学校要坚持德育为先,加强学生德育训练。
一是优化德育定位。
根据《中共中央、国务院关于进一步加强和改进未成年人思想道德建设的若干意见》和福建省教育厅《福建省中小学德育工作整体化意见》、《关于印发福建省中小学德育工作三年提升行动计划的通知》的精神,进一步抬升德育目标,把建设道德的人和道德的生活作为学校德育工作目标,在强化养成教育的同时,大力弘扬“爱国爱乡、海纳百川、乐善好施、敢拼会赢”的福建精神,全力推进社会主义核心价值体系建设,培养学生“为天地立心、为生民立命”的“天下精神”,增强学生服务国家服务人民的社会责任感,为学生全面而健康地发展奠定良好的思想道德基础。
千里之行,始于足下。
202X年初三学生新学期学习计划表202X年初三学生新学期学习计划表时间:202X年X月X日学习目标:1. 提高各学科的成绩,争取进步;2. 加强学习方法的掌握,提高学习效率;3. 培养良好的学习习惯,提高自主学习能力;4. 积极参加各项培训和竞赛活动,开拓思维,提升综合素质。
学习计划:时间:早晨(6:30-7:30)学习内容:英语单词记忆、语法练习学习方式:背单词、做习题目标成果:每天背诵并掌握10个生词,每周做一套语法练习题,并掌握相关知识点。
时间:上午(8:00-11:30)学习内容:语文、数学、英语、物理、化学、生物、地理、历史学习方式:听课、课后复习、做作业、查漏补缺目标成果:每天完成当天的课堂作业,及时复习当天的知识点,掌握基本概念和核心内容。
时间:午休(11:30-13:30)休息时间:放松休息、午餐第1页/共3页锲而不舍,金石可镂。
目标成果:有充足的午休时间,保证精神和身体的放松,保持良好的状态。
时间:下午(13:30-16:30)学习内容:学科辅导、自习学习方式:参加学科辅导班,自主学习、做题目标成果:参加英语、数学、物理等学科的辅导班,解决学习中的难点和问题,预习当天的知识点,自主学习并做题,提高自主学习能力。
时间:体育课(16:30-17:30)学习内容:体育活动学习方式:参加各类体育活动,锻炼身体目标成果:积极参加各项体育活动,锻炼身体,增强体质。
时间:晚饭(17:30-18:30)休息时间:晚餐、放松目标成果:有充足的晚饭休息时间,保证身体得到营养和放松,保持良好的作息习惯。
时间:晚自习(18:30-21:00)学习内容:课外学习、作业、阅读学习方式:自主学习、做作业、阅读目标成果:自主学习当天的知识点,做完当天的作业,掌握基本概念和核心内容,每天阅读一篇英文文章。
时间:晚间(21:00-22:00)学习内容:复习总结、备考准备学习方式:复习当天学习的知识点,备考期中、期末考试目标成果:复习当天学习的知识点,巩固基本概念和核心内容,准备期中、期末考试。
新学年教学工作计划表初中甄选一、指导思想本学期继续以学校教育教学工作计划为依据,认真学习课改理论,深入贯彻落实“和谐高效对话型课堂”教学研究,更新教学观念;落实自主探究合作的课堂教学模式,打造真实课堂,提高课堂效益;打造和谐课堂,提升课堂品质。
形成良好的语文学习氛围,为学生的终身、全面发展而不断努力。
二、班级分析初二的学生在听、说、读、写四项基本技能方面还存在不足,尤其是在阅读和写作方面水平较低,程度也参差不齐。
初一学生基础尤其差,要在下一阶段着力进行基本功与能力拔高训练。
在阅读能力方面:在理解文章,分析内容,概括语言、表达方面都有待提高;在写作方面,文章无亮点、主题不够明确、语言不出彩、形式无新意等问题还依然存在,需要进一步加强读写指导与训练。
三、教材分析初二语文下册分为三大块:整合优化单元、专题、名著导读。
每单元含课文5——6篇,各单元课文编写前都有一则介绍某种主题文章的学习方法的短文。
初二下册教材有4个现代文单元,1个文言文单元。
其中现代文单元基本按照主题分类。
每篇课文后的“研讨与练习”与单元后“综合学习.写作.口语交际”设计相关的题目,帮助学生理解单元主题,提高自主独立学习的能力,并从中提炼写作题材,进行相应的写作训练。
四、本学期教学的主要目的要求初中语文教学要立足于学生的终身发展,为他们的终身学习、生活和工作奠定良好的基础。
在语文教学过程中要进一步培养学生的爱国主义精神,激发学生热爱祖国语言文字的感情,努力开拓学生的视野,注重培养创新精神和创造能力,发展学生的智力,培养学生健康的审美情趣,提高学生的文化品位。
发展健康个性,逐步形成健全的人格。
这是初中四年的最终目标,本学期要在上学期的基础上继续为学生打好基础。
在知识方面,要使学生了解课本中有关重要作家作品的文学常识,了解描写方法和修辞方法和词句类的有关知识,诗歌、散文与小说等文体知识,熟练掌握课文中生字、词的音形义。
教学中进一步指导学生正确理解和运用祖国语言文字,使他们具有基本的阅读听话说话的能力,养成学习语文的良好习惯。
初中学期工作计划表(实用8篇)(经典版)编制人:__________________审核人:__________________审批人:__________________编制单位:__________________编制时间:____年____月____日序言下载提示:该文档是本店铺精心编制而成的,希望大家下载后,能够帮助大家解决实际问题。
文档下载后可定制修改,请根据实际需要进行调整和使用,谢谢!并且,本店铺为大家提供各种类型的经典范文,如合同协议、工作计划、活动方案、规章制度、心得体会、演讲致辞、观后感、读后感、作文大全、其他范文等等,想了解不同范文格式和写法,敬请关注!Download tips: This document is carefully compiled by this editor. I hope that after you download it, it can help you solve practical problems. The document can be customized and modified after downloading, please adjust and use it according to actual needs, thank you!Moreover, our store provides various types of classic sample essays, such as contract agreements, work plans, activity plans, rules and regulations, personal experiences, speeches, reflections, reading reviews, essay summaries, and other sample essays. If you want to learn about different formats and writing methods of sample essays, please stay tuned!初中学期工作计划表(实用8篇)光阴的迅速,一眨眼就过去了,成绩已属于过去,新一轮的工作即将来临,写好计划才不会让我们努力的时候迷失方向哦。
2020初中学校新学期工作计划表精选初中学校新学期工作计划【一】一、指导思想:以“党的十八大精神”和《国家中长期(2010―2020)教育规划改革和发展纲要》为指导,在县教育局的正确领导下,以办人民满意教育为宗旨,以立德树人为根本,以实施素质教育为主题,全面提高教学质量,探索特色学校建设,不断提升学校教育整体实力,确保学校可持续发展。
二、工作目标:1、加强安全管理,保障师生生命安全。
2、强化师德活动,助力教师专业成长。
3、细化德育要求,促进学生个性发展。
4、利用创强成果,抓好课堂教学质量。
5、抓好中考备考,力争中考成绩提高。
6、大力着手推进均衡县及信息化建设。
7、加强后勤管理,巩固校园文化成果。
8、加强财务管理,促进学校持续发展。
三、具体措施:(1)、加强安全管理,保障师生生命安全。
1.安全设施常检查。
近年来,随着教育强镇的创建,学校添置了许多新的教育教学设备,学校安全管理领导小组要组织人员做好设施设备的安全检查工作。
班主任、科任教师、功能室负责人要密切关注责任区内设施设备的使用状况,发现问题要及时上报,力求将安全隐患消除在萌芽状态。
2.安全教育不放松。
校园安全,特别是学生的人身安全,近年来越发受到全社会的关注。
溺水事件、交通安全、人身攻击时有发生。
校园活动时意外伤害事故也频频出现。
针对这一情况,学校要认真思考对策,例如通过升旗集会、晨会、班队活动、网络、广播等渠道,切实加强学生安全意识教育,自护能力培养。
再如加强学生文明活动教育,通过组织推广健康的游戏项目改善校园追逐等不文明现象,将意外伤害事故降低到最少限度。
3.食堂的安全常检查。
要认真做好学校食堂的安全管理工作,严格把好食材的采购、加工关。
食堂工作人员要定期做体格检查,严禁杜绝带病操作。
要严格按照卫生监督所要求,坚持做到生熟食品分开存放,每日食物做好留样备查。
4.安保要求严落实。
认真落实门禁制度,学生在校期间,外来人员进入校园要做好登记手续。
同时,也要求班主任引导学生加强自身防范意识。
(2)、强化师德活动,助力教师专业成长。
1、进一步加强教师职业道德教育,不断增强职业责任感和危机感。
全体教职员工要确立服务意识,营造和谐顺畅的工作环境。
全体教师一定要转变观念,强化全员服务的意识。
学校要服务于社会和家长,教职员工要服务于学生,教师的一切工作要服务于教学质量的提升和学校良好形象的塑造。
2、进一步加强业务理论学习,不断提高业务和理论水平。
青年教师要虚心好学,保持着较强的上进心和旺盛的工作热情。
建立政治学习制度,重温《教师职业道德》。
同时,学校设立教师考勤记录制度。
加强年轻教师培养,形成好学上进、你追我赶的良好局面。
学校也鼓励教师参加“强师工作”学历提升和各种业务培训,大力开展校本培训。
(3)、细化德育要求,促进学生个性发展。
1.养成教育悉心抓。
一是要组织开展社会主义核心较直观宣传教育,从小进行爱国主义教育活动。
二是要围绕八礼四仪,重视学生的养成教育。
开展“田畔学校是我家,我是学校小主人”的主题教育活动,人人争做“热爱学校、保护环境、美化校园”的好学生;践行校训“博学厚德”,要细化到各个年级,教育学生“学好文化知识”是为了更好地生存。
学校大力开展“班风评比”,学生自主交叉评比,促进学生自主管理。
政教处每期期初和期中重点整治,包括仪表、迟到、早退等现象,培养学生具有良好行为习惯。
2.校园活动精心搞。
深入开展学校的特色活动,每次活动要精心策划,认真组织。
要做到组织一次活动,受益一批学生。
如开展“校园之星”、“手拉手帮扶活动”、“文明礼貌教育”等,要进一步细化要求,深化内涵。
活动宜精不宜多,要在面上下功夫,让更多的同学参与到活动中来;要在实效上做文章,不能为活动而活动。
3、大力加强法制教育,努力增强广大学生的法制观念。
组织学生认真学习《中华人民共和国未成年人保护法》、《中华人民共和国预防未成年人犯罪法》和《中华人民共和国治安管理处罚条例》等有关内容,通过开设讲座、图片宣传、青春宣誓等形式多样的活动,不断增强广大学生的法制观念和依法自我保护的能力。
(4)、利用创强成果,抓好课堂教学质量。
1、用好现有教学资源,抓课堂教学,向课堂要质量,要求全体教师发挥电教平台的作用,用好功能室,上好实验课。
2、进一步规范常态课的管理工作,做好每日巡课工作,行政领导和年级部主任要多听推门课,重点督查教师执行课程计划、上好常态课、执行相关法律法规情况;3、继续组织校内视导,将视导重点放在薄弱学科、薄弱班级、薄弱教师中,加快薄弱学科、教师的成长,进一步提升学校整体教学质量;教导处要不定期组织常规落实情况检查。
4、发挥科组的作用,推进教学改革。
学校订于每学期第12周为常规检查周,第7、8周为教学公开周,科组活动每2周开展1次。
(5)、抓好中考备考,力争中考成绩提高。
1、提早介入中考备考,认真研究新课程中考方案,准确把握新课程中考方案的关键点。
安排组织好模拟考试,找出差距。
要正确处理学生素质与考试能力之间的关系,加强对培养学生综合能力和解决问题的能力的研究。
要通过有效训练,增强学生中考实战能力,使明年中考成绩有突飞猛进的提高,借此进一步提升我校的知名度和社会影响力。
2、做好中考场地及试室的准备,抓好毕业班教学管理和监察,安排好毕业考试工作,注意做到科学有效,保持并促进毕业班教学质量在全区处于较好位次。
3、要加强“学困生”的转化工作。
针对学校学生实际,全体教师都要关注每一个学生的学习状况,着手建立“学困生”培养提高档案,注重“学困生”学习情感、态度和习惯的培养,使他们具有严谨扎实的学习习惯和积极进取的心理品质,从而使这部分学生成绩有所提升,让每一个孩子都能看到自己的希望和未来。
(6)、大力着手推进均衡县及信息化建设。
1、按“均衡县”相关要求,学校没有大班额、无重点班,让所有孩子享受同等同质的教育。
2、加强信息技术基础设施建设。
推进教育信息化,基础设施建设是根本。
要继续加强硬件建设,重点加强校园网、教师办公用机、多媒体设施等建设,逐步实现班班通。
3、加强信息技术网络资源库建设。
重点完成校本资源建设,.组织骨干教师着手开展学科教学资源库的建设工作,实现学科教学内容与资源配套。
将学校中原有的一些视频资源,如vcd以及收集的其它视频文件,全部转换成数字格式的文件,不仅使文件大小缩小,而且还能在线播放。
(7)、加强后勤管理,巩固校园文化成果。
1、切实加强师生饭堂管理,严防事物中毒的发生,禁止学生到校外小食店搭食,以免影响学生身体健康和学校形象,教师饭菜要保证质量、味道要可口,要让老师吃得饱,吃得较好。
2、做好宿舍管理工作,保证宿舍的整洁卫生,严禁学生带火种进入宿舍,禁止内宿生漏宿和外人留宿。
3、不断的改善校园环境,巩固已取得的校园文化建设成果。
学校环境卫生要坚持每日一小扫,每月一大扫。
4、开足开好体育健康课程。
七、八年级注重学生体能素质的提高,毕业班要结合体育中考项目,加强学生技能技巧的训练,力争体育中考综合评价进入县前三名。
(8)、加强财务管理,促进学校持续发展。
1、严格执行财经纪律,强化内部管理,逐步实现财务管理程序化、规范化、精细化和预算化,是做好财务管理工作的重要保证。
重点加强学校经费预算、收入、支出、学生食堂财务管理。
2、建立健全财务管理的规章制度,明确财务管理职责,做好财务公开、民主监督工作,做到财务管理工作公开、公平、公正。
严格把好学校的购物关,禁止签单记数,报销手续一定要完善。
保证办学经费大头用于教学设备设施的添置。
保证教学教研经费正常运转。
在新的学年里,我们面临着严峻的挑战和巨大压力,可以说是困难与希望同在,挑战与机遇并存。
让我们以饱满的热情,高度的责任感,强烈的事业心,抓住机遇,克服困难,迎接挑战,再创田畔学校新的辉煌。
初中学校新学期工作计划【二】新的学年开始了,本学年的工作安排如下:一、加强教师队伍的作风建设,树立学校、教师的良好形象。
做人民满意教师,办人民满意学校。
针对我校实际,在教师队伍大力弘扬忠诚教育事业、踏实工作、无私奉献的园丁精神,大力弘扬勇挑重担、吃亏是福、贪图便宜可耻的优良传统。
号召全体教师向李文甫老师学习,学习他五十七岁,老当益壮,担当重任,战斗在教学第一线;学习他克服家庭困难,爱岗敬业,把教学工作放在第一位;学习他踏实工作,无怨无悔,不求名利,无私奉献的高尚师德。
学校要充分利用李文甫老师这个典型,号召全体教师他高尚的师德和巨大的人格魅力,弘扬正气,表扬那些默默无闻、辛勤耕耘的好教师,表扬那些顾全大局,无私奉献、爱岗敬业的好教师,通过纠风整顿,使我们大涧学校真正成为人民满意的学校。
二、静下心来搞教学,一心一意谋发展。
教学工作要突出抓好两点:1、课化细化杜郎口教改,打造真正的高效课堂,杜郎口模式注重调动学生的学习主动性、积极性,注重学生学习能力技能的培养和提高,倡导的是一种合作、探究、共同进步的团队精神,有利于学生整体水平的提高。
经过我校近年来的实践,得到了全校师生的一致欢迎。
2、抓好教学常规的检查,落实工作。
本学年一要抓学案的质量,和学案的课前掌握理解情况,定时定科不定人抽查说课,二要抓好杜郎口课堂教学,抓出课堂效益,三要抓好学生作业和教师辅导批改环节。
加强观课评课,通过学生评教对教师评头论足,发现问题。
杜郎口模式要放在教学工作重中之重的地位不动摇。
三、队伍建设1、坚持写好教学扎记,追求自身业务素质的提交。
2、计算机、多媒体操作技能的提交。
3、走出去,开阔视野,解放思想,增长见识,提高素质。
(考察名校,拓展训练)四、搞好团结,促进和谐,建设民主、公平、正义小天地。
实现学校的团结和谐不能靠和气妥协老好好来实现,要靠坚持原则、依法治校、校纪面前人人平等来实现。
校长不能因为谁的牙长、腔大、个性强而满足其不合理要求,更不能因谁默默无闻、踏实工作而不管不问。
因为这些人才是学校真正的脊梁和中坚,他们任劳任怨、默默奉献、淡泊名利,学校决不能凉了他们的心。
评优评先、晋级奖金要优先考虑,来树正气,抗歪风、治邪气。
五、落实“以人为本,以爱育爱,为学生的终身发展奠基”的办学理念。
以许昌名校郑重承诺:关爱学生,不打不骂,用大牌子公示出来。
六、加强校园文化建设。
七、努力改善办学条件。
初中学校新学期工作计划【三】为了做好新学期的各项工作,根据某文件和上级有关的会议文件精神,结合我校的实际,拟定如下工作计划。
一、指导思想进一步巩固“双高普九”的成果,加强学校的内部管理和内涵建设;进一步规范办学行为,不断深化课程改革,全面提高教学质量;创建德育特色,提高育人水平;加强队伍建设,努力推进教育的均衡发展。
二、思路与要求1、队伍建设(1)学校班子建设认真落实某号文件精神,组织班子成员不断加强学习与研修,积极营造学习的氛围,努力打造学习型的团队,坚持以书为友,亲近名家,与名家对话,努力拓展自己的教育视野和学术视野,提高道德修养与理论水平,提升思想引领力、非权力影响力和对实施新课程的领导力,提升对教育现象和问题的思辨力,用自身的人格与学识赢得教师的尊重。