资源税从价计征办法解读
- 格式:docx
- 大小:14.12 KB
- 文档页数:3
资源税征收政策解读资源税作为一种特殊的税收,对于国家资源管理和税收收入具有重要意义。
资源税征收政策是指国家针对资源税征收的一系列制度设计和管理措施。
本文将对资源税征收政策进行解读,并从不同角度进行分析。
一、背景与意义资源税是指对经济活动中使用和消耗的自然资源进行征税的一种税收形式。
其征收的目的在于调节资源的合理利用与保护,促进绿色发展。
资源税征收政策的实施,能够提高资源的有效利用率,减少资源的浪费,推动经济的可持续发展。
二、资源税征收对象与税率资源税的征收对象主要包括石油、天然气、煤炭等自然资源及其开采、利用环节中产生的相关产品。
资源税的税率根据不同资源种类和开采程度而有所差异,一般以固定比例或单位价格计征。
税率的合理设置既能保障国家税收收入,又能够避免对企业经营造成过大的负担。
三、资源税征收方式与程序资源税的征收方式主要包括自行申报、核定征收和税务机关实地核查等。
对于资源开采企业,需要按照规定的程序和要求,及时申报相关税款,并进行资料备案。
税务机关在征收过程中,会进行核查和核实,对于不符合要求的情况,会及时进行调整和处理。
四、资源税征收政策的创新与改革为了适应新形势下资源发展与环境保护的要求,我国资源税征收政策在不断进行创新和改革。
例如,推出差别化资源税税率,通过对资源稀缺程度进行评估,对不同资源进行差别化税率调整,进一步激励资源的合理利用与节约。
五、资源税征收政策的影响与挑战资源税征收政策的实施对于资源开采企业、国家财政和环境保护等方面都会产生重要的影响。
对于企业而言,合理遵守资源税征收政策,能够提高企业的管理水平和竞争力。
对于国家财政而言,资源税作为一种重要税收收入来源,能够提供财政支持。
然而,也面临着征收难度和税收管理等方面的挑战。
六、资源税征收政策的前景和建议资源税征收政策的推进,对于促进绿色发展、保护环境和促进经济增长具有重要的作用。
在未来的发展中,应进一步加强资源税征收的管理和监督,提高税务管理的科学化和信息化水平。
从价计征与从量计征
从价计征,即以课税对象的自然数量与单位价格的乘积为计税依据,按这种方法计征的税种称从价税。
如中国产品税的计税依据为产品销售收入,即产品的销售数量与单位销售价格的乘积。
原油、天然气是资源税的主要征税品目,目前从量定额的计征方式,资源税税负水平相对较低,实行从价计征有助于缓解主要资源品目高价格与低税负之间的矛盾。
我国油、气资源相对集中在经济欠发达的中西部地区,实行从价计征使资源税收入与产品价格挂钩,有利于保障地方财政收入,统筹区域协调发展。
从量税是指以征税对象的重量、件数、容量、面积等为计税依据,按照固定税额标准计征的税收,又称从量计征。
如我国现行税制中的资源税、车船使用税、城镇土地使用税、船舶吨税等税种,都属于从量税。
消费税中的黄酒、啤酒、汽油、柴油等应税消费品以销售数量为计税依据,也属于从量税。
香烟白酒这两类是从价与从量并征。
资源税计税价格认定机制《征求意见稿》的一大完点,就是用法律形式将资源税一般实行从价计征确立了下来,这对加快建立完善规范公平、调控合理、征管高效的资源税制,发挥资源税促进资源节约集约利用和生态环境保护功能作用必将产生深远影响。
由于计征条件的限制,我国自1984年10月起试点征收资源税,采用的就是从量计征办法。
1993年12月,国务院发布《中华人民共和国资源税暂行条例》,明确实行从量定额征收办法。
2011年9月,国务院修订《暂行条例》,明确实行从价定率或从量定额征收办法。
迄今,经过30余年的发展演变,我国资源税制要素、征管措施、配套政策和支撑手段等计征条件已完全成熟,用法律形式将“资源税一般实行从价计征确立下来已势在必行。
从量计征的缺陷:从量计征,指以实物量单位为计税依据,国定单位税额为适用税率的一种计税办法。
从量计征的实质,是能准确反映企业资源使用量与税收负担之间的线性关系,也即开采资源愈多缴税愈多,开采资源愈少缴税愈少,能在客观上起到激励企业提高资源开采效率的作用。
目前,除了对经营分散、难以控管的极少数应税产品,继续由各省级政府根据实情确定从价计征或从量计征外,其余绝大部分应税产品均实行了从价计征。
但不可否认的事实是,从量计征办法存在一个内在的致命缺陷:不能真实反映资源价格变动情况和稀缺程度,无法准确计量和确认资源消耗企业资源利用状况和生态环境成本。
用税收术语来说,就是缺少税收收入弹性。
这是从量计征被从价计征替代的根本原因。
从价计征,指以价值量单位为计税依据,国定比例税率或超颜累进税率为适用税率的计税办法。
其实质是,能将其“熔铸”成一个税收与资源价格相联动的自动调节机制,能较好地体现资源税与资源使用之间的本质联系,符合税收收入随着国民经济增长而增长的税收收入弹性原则,能从根本上消除从量计征办法下增加资源税收入唯一靠提高固定税额档次的弊端,真正体现资源税公平与效率原则。
从价计征的积极作用:资源税实行从价计征,能在最大限度上发挥资源税在促进资源优化配置中的功能作用。
资源税怎么算资源税是指对资源的开采、利用行为征收的税费。
资源税的计算方法根据不同的资源类型和地区有所不同。
下面将以常见的矿产资源税和水资源税为例,详细介绍资源税的计算方法。
第一篇:矿产资源税的计算方法矿产资源税是对矿产资源开采和利用行为征收的税费,旨在调节资源的合理开采和利用,保护环境和促进可持续发展。
矿产资源税的计算方法包括四个关键步骤:确定计税依据、确定税率、计算应纳税额、缴纳税款。
首先,确定计税依据。
矿产资源税的计税依据一般为矿产资源的产出量或销售额。
产出量计税依据一般以重量或体积计量,销售额计税依据为矿产品销售收入减去相关税费、非税费用等。
在确定计税依据时,需要准确记录和报告矿产资源的开采和销售情况。
其次,确定税率。
矿产资源税的税率由国家或地方政府规定。
一般情况下,矿产资源税税率采取按比例计算、价值税率和固定税额等形式,具体税率根据矿产资源类型和出产地区的不同而有所差异。
税率的确定需要保持合理性和公平性,既能起到资源调节的作用,又不会过高影响企业的正常经营。
然后,计算应纳税额。
应纳税额的计算公式为:应纳税额 = 计税依据× 税率。
根据确定的计税依据和税率,可以按照公式进行计算。
最后,缴纳税款。
企业按照计算所得的应纳税额,按规定的期限向税务部门缴纳税款。
缴纳税款的方式一般有银行转账、现金缴纳等,具体操作要按照当地税务部门的规定执行。
需要注意的是,矿产资源税计算方法仅仅是一个简单的示例,实际操作中还有各种税收减免、优惠政策以及税务部门的具体操作规定。
企业在实际操作中,应按照相关法律法规和税收政策的要求,合理申报和缴纳矿产资源税。
第二篇:水资源税的计算方法水资源税是对水资源的利用和消耗行为征收的税费,旨在促进水资源合理利用和保护水环境。
水资源税的计算方法包括四个关键步骤:确定计税依据、确定税率、计算应纳税额、缴纳税款。
首先,确定计税依据。
水资源税的计税依据一般为水资源的利用量或消耗量。
第1篇一、引言资源税是国家对自然资源开采和利用过程中,根据资源价值征收的一种税收。
近年来,我国资源税改革取得了显著成果,从过去的从量计征改为从价计征,这在一定程度上提高了税收的公平性和合理性。
本文将从资源税从价计征的背景、意义、实施现状及存在问题等方面进行探讨。
二、资源税从价计征的背景1. 环境保护需求随着我国经济的快速发展,资源消耗和环境污染问题日益严重。
为了保护生态环境,实现可持续发展,我国政府提出了资源税改革,旨在通过税收手段调节资源开采和利用,促进资源节约和环境保护。
2. 税收公平性需求从量计征的资源税存在一定程度的税收不公平性。
由于资源品质、开采难度等因素的影响,相同数量的资源在不同地区、不同企业间的价值差异较大,导致税收负担不均。
从价计征则能够根据资源价值进行征税,提高税收的公平性。
3. 国际税收改革趋势近年来,国际社会对资源税改革给予了广泛关注。
许多国家纷纷调整资源税政策,从量计征逐渐向从价计征转变。
我国作为资源大国,顺应国际税收改革趋势,有必要调整资源税计征方式。
三、资源税从价计征的意义1. 提高税收公平性从价计征能够根据资源价值进行征税,使税收负担与资源价值相匹配,有利于消除税收不公平现象。
2. 促进资源节约和环境保护从价计征能够提高资源开采成本,使企业更加注重资源节约和环境保护,从而实现可持续发展。
3. 增强税收收入从价计征有利于增加税收收入,为我国经济发展提供有力支持。
4. 优化资源配置从价计征能够引导企业合理利用资源,提高资源配置效率。
四、资源税从价计征的实施现状1. 改革进展自2016年1月1日起,我国对煤炭、原油、天然气等资源税实行从价计征。
2018年4月1日起,我国对其他矿产资源税实行从价计征。
2. 改革成效资源税从价计征改革取得了显著成效。
一是税收收入稳步增长;二是企业税收负担得到合理调整;三是资源节约和环境保护意识得到提高。
五、资源税从价计征存在的问题1. 税率设计不合理目前,我国资源税税率设计存在一定程度的偏颇,部分资源税率过高,导致企业负担过重。
【tips】本文由梁志飞老师精心编辑整理,学知识,要抓紧!2018年税务师《税法一》复习讲义:煤炭资源税从价
计征
一、计征方法:
应纳税额=应税煤炭(不含增值税)销售额×适用税率
应税煤炭,包括原煤、以未税原煤加工的洗选煤。
二、应税煤炭销售额
1.纳税人开采原煤直接对外销售的
原煤应纳税额=原煤销售额×适用税率
销售额不含从坑口到车站、码头等的运输费用。
2.纳税人将开采的原煤自用于连续生产洗选煤的,在原煤移送使用环节不缴纳资源税;自用于其他方面的,视同销售原煤计算缴纳资源税。
3.纳税人将其开采的原煤加工为洗选煤
(1)洗选煤对外销售
洗选煤应纳税额=洗选煤销售额×折算率×税率
洗选煤销售额包括洗选副产品的销售额,不包括洗选煤从洗选煤厂到车站、码头等的运输费用。
(2)洗选煤自用的:视同销售洗选煤缴纳资源税。
【例题.计算题】某煤矿企业(增值税一般纳税人),2015年4月向某电厂销售优质原煤3000吨,开具增值税专用发票注明不含税价款36万元,支付从坑口到车站的运输费用2万元;向某煤场销售选煤,开具增值税普通发票列明销售额7.6万元。
该煤矿资源税税率为5%,选煤折算率为92%。
资源税的计算方法
嘿,你知道资源税咋算不?其实超简单!先确定计税依据,就像你买菜得知道菜价一样。
然后根据不同的资源税税率来计算。
那税率咋确定呢?这就得看是啥资源啦,就好比不同的菜有不同的价格。
计算的时候可不能马虎,得把数字都搞准确喽,不然那可就麻烦啦!
资源税计算过程安全不?稳定不?那必须的呀!只要你按照规定来,一步一步认真算,就不会有啥问题。
就像你走在平坦的大路上,只要不瞎折腾,就不会摔跤。
那资源税都啥时候用呢?比如说企业开采矿产资源的时候,这时候就得交资源税啦。
它的优势可不少呢,能让资源的利用更合理,避免浪费。
这就好比家里有好吃的,得省着点吃,不能瞎霍霍。
咱来个实际案例瞅瞅。
有个矿企,开采了好多矿石,通过计算资源税,让企业更加重视资源的合理利用。
这效果多棒呀!要是都不计算资源税,那不得乱套啦。
资源税的计算方法就是这么靠谱,能让资源利用更合理,让我们的生活更美好。
咱可得重视起来,认真算好资源税。
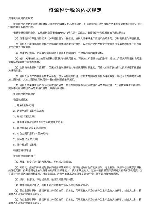
资源税计税的依据规定资源税计税的依据规定 资源税税法中将资源税课税对象分类规定的具体征税品种或项⽬,它是资源税征收范围按产品类别或品种等的细化。
那么它是依据什么收税的呢? 根据资源税暂⾏条例、实施细则及国税发[1994]015号⽂的有关规定,资源税的计税依据按如下规定确定: (1)资源税实⾏从量定额征收,以课税数量为计税依据。
纳税⼈开采或⽣产应税产品销售的,以销售数量为课税数量。
(2)纳税⼈不能准确提供应税产品销售数量或移送使⽤数量的,以应税产品的产量或主管税务机关确定的折算⽐例换算成的数量为课税数量。
(3)原油中的稠油、⾼凝油与稀油划分不清或不易划分的,⼀律按原油的数量课税。
(4)ú炭,对于连续加⼯前⽆法正确计算原ú移送使⽤量的,可按加⼯产品的综合回收率,将加⼯产品实际销量和⾃⽤量折算成原ú数量作为课税数量。
(5)⾦属和⾮⾦属矿产品原矿,因⽆法准确掌握纳税⼈移送使⽤原矿数量的,可将其实精矿按选矿⽐折算成原矿数量作为课税数量。
(6)纳税⼈以⾃产的液体盐加⼯固体盐,按固体盐税额征税,以加⼯的固体盐数量为课税数量。
纳税⼈以外购的液体盐加⼯固体盐,其加⼯固体盐所耗⽤液体盐的已纳税额准予抵扣。
(7)纳税⼈开采或者⽣产不同税⽬应税产品的,应当分别核算不同税⽬应税产品的课税数量;δ分别核算或者不能准确提供不同税⽬应税产品的课税数量的,从⾼适⽤税额。
资源税税⽬税额规定 税⽬税额幅度 1、原油8⾄30元/吨 2、天然⽓2⾄15元/千⽴⽅⽶ 3、煤炭0.3⾄5元/吨 4、其他⾮⾦属矿原矿0.5⾄20元/吨或者⽴⽅⽶ 5、⿊⾊⾦属矿原矿2⾄30元/吨 6、有⾊⾦属矿原矿0.4⾄30元/吨 7、固体盐10⾄60元/吨 8、液体盐2⾄10元/吨 纳税范围/资源税 资源税范围限定如下: (1)原油,指专门开采的天然原油,不包括⼈造⽯油。
(2)天然⽓,指专门开采或与原油同时开采的天然⽓,暂不包括煤矿⽣产的天然⽓。
注会税法原矿选矿资源税的计算咱来唠唠注会税法里原矿选矿资源税的计算哈。
一、原矿资源税计算。
1. 从价计征。
- 首先呢,如果是原矿按从价计征资源税,那资源税的应纳税额就等于原矿的销售额乘以适用的税率。
这里的销售额啊,就是你卖原矿得到的全部价款和价外费用,但是不包括收取的增值税销项税额哦。
比如说,你卖原矿得了100万,税率是5%,那资源税就是100万×5% = 5万。
2. 从量计征。
- 要是从量计征呢,应纳税额就等于原矿的销售数量乘以单位税额。
这个销售数量就是你实际销售出去的原矿数量。
假如单位税额是每吨2元,你卖了100吨原矿,那资源税就是100吨×2元/吨 = 200元。
二、选矿资源税计算。
1. 对于以原矿为征税对象的情形。
- 如果是以原矿为征税对象,但是你卖的是选矿产品,那得把选矿产品换算成原矿的销售额或者销售数量来计算资源税。
怎么换算呢?这就需要用到换算比或者折算率啦。
- 要是从价计征,应纳税额 = 选矿产品销售额×换算比×适用税率。
比如说,选矿产品销售额是80万,换算比是1.2,税率是6%,那资源税就是80万×1.2×6% = 5.76万。
- 从量计征的话,应纳税额 = 选矿产品销售数量×折算率×单位税额。
例如,选矿产品销售数量是50吨,折算率是0.9,单位税额是3元/吨,那资源税就是50吨×0.9×3元/吨 = 135元。
2. 对于以选矿为征税对象的情形。
- 当以选矿为征税对象的时候,就简单多啦,直接按照选矿的销售额(从价计征时)或者销售数量(从量计征时)乘以相应的税率或者单位税额就可以了。
比如选矿销售额是120万,税率是4%,那应纳税额就是120万×4% = 4.8万;要是从量计征,销售数量60吨,单位税额2.5元/吨,那资源税就是60吨×2.5元/吨 = 150元。
总之呢,在计算原矿选矿资源税的时候,一定要先搞清楚是以原矿还是选矿为征税对象,再确定是从价计征还是从量计征,然后按照对应的方法准确计算就好啦。
资源税怎么算资源税是国家对某些特定资源采取的一种经济手段,旨在引导资源合理利用、保护环境与可持续发展。
资源税的计算方法通常由相关法律法规规定,根据不同资源的特性、开采方式和地理位置等因素,具体的计税方式存在一定的差异。
一、资源税计算方法资源税计算的基本方法是按照资源的产量或销售额进行计算。
一般而言,资源税的税率按单位产量或销售额的比例来确定,单位税额根据不同资源的特征进行设定。
以矿产资源为例,资源税计算方法如下:1. 确定纳税人:矿山开发企业或个人为资源税的纳税人;2. 确定税率:根据相关法律法规规定,按单位产量或销售额确定矿产资源的资源税税率;3. 计算产量或销售额:矿山开发企业或个人需要向税务部门提供真实可靠的产量或销售额数据;4. 计算应纳资源税:将产量或销售额与资源税税率相乘,得出应纳资源税的金额;5. 缴纳资源税:按照规定的时间和方式,向税务部门缴纳资源税。
资源税计算方法的具体细节可能因地区、资源类型和发展阶段等因素而略有不同,需要根据具体情况采取相应措施。
二、资源税优惠政策为了引导资源合理开发与利用,国家还制定了一些资源税优惠政策。
这些政策主要包括减免税、税收抵免和税收补贴等方面的措施。
1. 减免税:对符合国家产业政策或资源综合利用要求的企业,可以根据实际情况减免部分或全部资源税。
2. 税收抵免:对于矿业企业投资新建、改建、扩建矿山的,可以按照一定比例抵免资源税。
3. 税收补贴:对在特定节能、环保技术或设备上进行投资的企业,可以给予一定的税收补贴。
三、资源税的意义和作用1. 资源配置优化:通过征收资源税,可以引导企业合理配置资源,提高资源利用效率,降低资源的浪费和损耗。
2. 环境保护和可持续发展:资源税的征收可以促使企业采取节能减排、环保技术和设备等措施,减少资源开采对环境的影响,实现可持续发展。
3. 财政收入增加:资源税的征收可以增加国家财政收入,用于国家基础设施建设、社会事业和其他方面的投资与支出。
2015年注会考试《税法》知识点:资源税计税依据和应纳税额知识点:资源税计税依据和应纳税额
一、计税依据
(一)从价定率征收的计税依据——销售额。
销售额为纳税人销售应税产品(原油、天然气)向购买方收取的全部价款和价外费用(如违约金、优质费等),但不包括收取的增值税销项税额。
【提示】与应税矿产品缴纳增值税的销售额一致。
(二)从量定额征收的计税依据——销售数量。
1.基本规定:销售数量包括纳税人开采或者生产应税产品的实际销售数量和视同销售的自用数量。
2.纳税人不能准确提供应税产品销售数量的,以应税产品的产量或者主管税务机关确定的折算比换算成的数量为计征资源税的销售数量。
3.纳税人在资源税纳税申报时,除财政部、国家税务总局另有规定外,应当将其应税和减免税项目分别计算和报送。
4.对于连续加工前无法正确计算原煤移送使用量的煤炭:按加工产品的综合回收率还原成原煤数量。
5.金属和非金属矿产品原矿:因无法准确掌握纳税人移送使用原矿数量的,可将其精矿按选矿比折算成原矿数量,以此作为课税数量,其计算公式为:
6.纳税人以自产的液体盐加工固体盐,按固体盐税额征税,以加工的固体盐数量为课税数量。
纳税人以外购的液体盐加工成固体盐,其加工固体盐所耗用液体盐的已纳税额准予抵扣。
二、应纳税额的计算
注意问题:
(1)以初级矿产品作为课税数量。
(2)与增值税之间的关系:应税矿产品也要交增值税,按价格交;资源税(只对初级矿产品),大部分矿产品按数量交。
两税区别:
①征税范围不同;
②环节不同;
③和价格的关系不同;
④计税方法不同。
税务工作人员的资源税征收规定详解资源税是指国家对矿产资源的开采、采矿、利用进行的一种行政性征收税收。
为了规范税务工作人员在资源税征收过程中的操作,保证资源税的公平、公正征收,我国制定了资源税征收规定。
本文将从资源税征收的相关政策、税务工作人员的职责和权益以及征收过程中的注意事项等方面进行详细解析。
一、资源税征收的相关政策资源税的征收政策是指国家关于资源税所适用的税率、计税依据、减免政策等方面的规定。
根据《中华人民共和国资源税法》的规定,资源税的税率根据不同的资源种类和开采方式而定,计税依据是指纳税人获取的税基和税款计算的依据。
此外,国家还对一些特殊情况下的资源税征收进行了减免政策的规定,以促进资源的合理利用和保护。
税务工作人员在征收资源税时,需要详细了解和熟悉相关的政策规定,确保税收的合法性和准确性。
他们应该了解各个资源种类的税率和计税依据,准确计算和核对纳税人的应纳税款,并及时告知纳税人享受的减免政策。
二、税务工作人员的职责和权益税务工作人员在资源税征收过程中扮演着重要的角色,他们的职责和权益应得到充分的尊重和保护。
首先,税务工作人员应遵守职业道德和纪律,严守税法,确保征收过程的公平、公正。
他们要保护纳税人的合法权益,在征收过程中提供咨询和指导,解答纳税人的疑问和困惑。
其次,税务工作人员需要具备扎实的专业知识和丰富的实际经验,对资源税的相关政策和操作要熟悉透彻。
他们应不断学习和提高,及时跟进国家政策的改变,积极适应税收征收工作的新要求。
此外,税务工作人员还应具备良好的沟通能力和团队合作精神。
征收资源税需要他们与纳税人进行有效的沟通和协商,及时解决疑难问题。
在工作中,他们还要与其他相关部门和单位紧密合作,形成合力,确保征收工作的顺利进行。
三、征收过程中的注意事项在征收资源税的过程中,税务工作人员需要注意以下几个方面的问题,以保证税收的准确性和规范性。
首先,税务工作人员要认真核查纳税人提供的相关信息和资料,确保其真实、准确。
资源税从价计征办法解读
1 引言
《中华人民共和国资源税法(征求意见稿)》(简称《征求意见稿》)近日对外公布,并公开征求意见。
《征求意见稿》的一大亮点,就是用法律形式将“资源税一般实行从价计征”确立了下来,这对加快建立完善规范公平、调控合理、征管高效的资源税制,发挥资源税促进资源节约集约利用和生态环境保护功能作用必将产生深远影响。
由于计征条件的限制,我国自1984年10月起试点征收资源税,采用的就是从量计征办法。
1993年12月,国务院发布《中华人民共和国资源税暂行条例》,明确实行从量定额征收办法。
2011年9月,国务院修订《暂行条例》,明确实行从价定率或从量定额征收办法。
迄今,经过30余年的发展演变,我国资源税制要素、征管措施、配套政策和支撑手段等计征条件已完全成熟,用法律形式将“资源税一般实行从价计征”确立下来已势在必行。
2 从量计征的缺陷
从量计征,指以实物量单位为计税依据,固定单位税额为适用税率的一种计税办法。
从量计征的实质,是能准确反映企业资源使用量与税收负担之间的线性关系,也即开采资源愈多缴税愈多,开采资源愈少缴税愈少,能在客观上起到激励企业提高资源开采效率的作用。
目前,除了对经营分散、难以控管的极少数应税产品,继续由各省级政府根据实情确定从价计征或从量计征外,其余绝大部分应税产品均实行了从价计征。
但不可否认的事实是,从量计征办法存在一个内在的致命缺陷:不能真实反映资源价格变动情况和稀缺程度,无法准确计量和确认资源消耗企业资源利用状况和生态环境成本。
用税收术语来说,就是缺少税收收入弹性。
这是从量计征被从价计征替代的根本原因。
从价计征,指以价值量单位为计税依据,固定比例税率或超额累进税率为适用税率的计税办法。
其实质是,能将其“熔
铸”成一个税收与资源价格相联动的自动调节机制,能较好地体现资源税与资源使用之间的本质联系,符合税收收入随着国民经济增长而增长的税收收入弹性原则,能从根本上消除从量计征办法下增加资源税收入唯一靠提高固定税额档次的弊端,真正体现资源税公平与效率原则。
3 从价计征的积极作用
资源税实行从价计征,能在最大限度上发挥资源税在促进资源优化配置中的功能作用。
实行从价计征办法下的资源税,能形成一个与资源价格相联动的自动调节机制,因而能通过对资源级差收入水平的适度有效调节,促进企业之间开展公平竞争,推进资源全面节约和循环利用,提升资源配置效率。
资源税实行从价计征,还能在最大限度上发挥资源税在促进经济结构调整和转变经济发展方式中的功能作用。
贯彻落实新发展理念,实现绿色发展,建设资源节约型和环境友好型社会,具体落实到聚集“中间变量”因素的微观主体上,最终都是要通过市场主体与市场价格“信号”的“反馈回路”机制来实现,其中一个重要突破口就是要充分发挥资源税制的功能作用。
实行从价计征就是充分发挥资源税制功能作用的重大制度安排。
因为就某一税种税制的功能作用而言,税收功能作用效果的好坏,取决于该税种的计征效果。
资源税实行从价计征后,能较好地体现税收收入弹性、公平与效率原则。
资源税还能在最大限度上发挥环境保护税、环境责任险等相关环境政策工具的协调配合和功能互补作用。
以资源税与环境保护税而言,资源税的功能作用主要是调节级差收入和优化资源配置,环境保护税的功能作用主要是资源保护和环境治理,这就客观上需要两者间的协调配合和功能互补。
事实上,资源税与环境保护税在税基和计税依据方面也是高度重合的,因而两者间也是存在某种程度上的依存关系的,也就是说各自功能作用的发挥是不可分割的,资源税实行从价计征成为联结环境保护税、环境责任险等相关环境政策工具的“纽带”。