配方法解一元二次方程
- 格式:doc
- 大小:126.56 KB
- 文档页数:7
22.2 解一元二次方程(配方法)第1课时教学内容间接即通过变形运用开平方法降次解方程.教学目标理解间接即通过变形运用开平方法降次解方程,并能熟练应用它解决一些具体问题.通过复习可直接化成x2=p(p≥0)或(mx+n)2=p(p≥0)的一元二次方程的解法,•引入不能直接化成上面两种形式的解题步骤.重难点关键1.重点:讲清“直接降次有困难,如x2+6x-16=0的一元二次方程的解题步骤.2.•难点与关键:不可直接降次解方程化为可直接降次解方程的“化为”的转化方法与技巧.教学过程一、复习引入(学生活动)请同学们解下列方程(1)3x2-1=5 (2)4(x-1)2-9=0 (3)4x2+16x+16=9老师点评:上面的方程都能化成x2=p或(mx+n)2=p(p≥0)的形式,那么可得x=mx+n=p≥0).如:4x2+16x+16=(2x+4)2二、探索新知列出下面二个问题的方程并回答:(1)列出的经化简为一般形式的方程与刚才解题的方程有什么不同呢?(2)能否直接用上面三个方程的解法呢?问题1:印度古算中有这样一首诗:“一群猴子分两队,高高兴兴在游戏,•八分之一再平方,蹦蹦跳跳树林里;其余十二叽喳喳,伶俐活泼又调皮,告我总数共多少,两队猴子在一起”.大意是说:一群猴子分成两队,一队猴子数是猴子总数的18的平方,另一队猴子数是12,那么猴子总数是多少?你能解决这个问题吗?问题2:如图,在宽为20m,长为32m的矩形地面上,•修筑同样宽的两条平行且与另一条相互垂直的道路,余下的六个相同的部分作为耕地,要使得耕地的面积为5000m2,道路的宽为多少?老师点评:问题1:设总共有x只猴子,根据题意,得:x=(18x)2+12整理得:x2-64x+768=0问题2:设道路的宽为x,则可列方程:(20-x)(32-2x)=500整理,得:x2-36x+70=0(1)列出的经化简为一般形式的方程与前面讲的三道题不同之处是:前三个左边是含有x的完全平方式而后二个不具有.(2)不能.既然不能直接降次解方程,那么,我们就应该设法把它转化为可直接降次解方程的方程,下面,我们就来讲如何转化:x2-64x+768=0 移项→ x=2-64x=-768两边加(642)2使左边配成x2+2bx+b2的形式→ x2-64x+322=-768+1024左边写成平方形式→(x-32)2=•256 •降次→x-32=±16 即 x-32=16或x-32=-16解一次方程→x1=48,x2=16可以验证:x1=48,x2=16都是方程的根,所以共有16只或48只猴子.学生活动:例1.按以上的方程完成x2-36x+70=0的解题.老师点评:x2-36x=-70,x2-36x+182=-70+324,(x-18)2=254,x-18=±,x-18=或x1≈34,x2≈2.可以验证x1≈34,x2≈2都是原方程的根,但x≈34不合题意,所以道路的宽应为2.例2.解下列关于x的方程(1)x2+2x-35=0 (2)2x2-4x-1=0分析:(1)显然方程的左边不是一个完全平方式,因此,要按前面的方法化为完全平方式;(2)同上.解:(1)x2-2x=35 x2-2x+12=35+1 (x-1)2=36 x-1=±6x-1=6,x-1=-6x1=7,x2=-5可以,验证x1=7,x2=-5都是x2+2x-35=0的两根.(2)x2-2x-12=0 x2-2x=12x2-2x+12=12+1 (x-1)2=32x-1=±2x-1=2x-1=-2x1x2可以验证:x 1=1+2x 2=1-2三、巩固练习教材P 38 讨论改为课堂练习,并说明理由. 教材P 39 练习1 2.(1)、(2). 四、应用拓展例3.如图,在Rt △ACB 中,∠C=90°,AC=8m ,CB=6m ,点P 、Q 同时由A ,B•两点出发分别沿AC 、BC 方向向点C 匀速移动,它们的速度都是1m/s ,•几秒后△PCQ•的面积为Rt △ACB 面积的一半.C A QP分析:设x 秒后△PCQ 的面积为Rt △ABC 面积的一半,△PCQ 也是直角三角形.•根据已知列出等式. 解:设x 秒后△PCQ 的面积为Rt △ACB 面积的一半. 根据题意,得:12(8-x )(6-x )=12×12×8×6 整理,得:x 2-14x+24=0(x-7)2=25即x 1=12,x 2=2x 1=12,x 2=2都是原方程的根,但x 1=12不合题意,舍去. 所以2秒后△PCQ 的面积为Rt △ACB 面积的一半. 五、归纳小结 本节课应掌握:左边不含有x 的完全平方形式,•左边是非负数的一元二次方程化为左边是含有x 的完全平方形式,右边是非负数,可以直接降次解方程的方程. 六、布置作业1.教材P 45 复习巩固2.22.2.2 配方法 第2课时教学内容给出配方法的概念,然后运用配方法解一元二次方程. 教学目标了解配方法的概念,掌握运用配方法解一元二次方程的步骤.通过复习上一节课的解题方法,给出配方法的概念,然后运用配方法解决一些具体题目. 重难点关键1.重点:讲清配方法的解题步骤.2.难点与关键:把常数项移到方程右边后,•两边加上的常数是一次项系数一半的平方.教具、学具准备 小黑板 教学过程一、复习引入(学生活动)解下列方程:(1)x 2-8x+7=0 (2)x 2+4x+1=0老师点评:我们前一节课,已经学习了如何解左边含有x 的完全平方形式,•右边是非负数,不可以直接开方降次解方程的转化问题,那么这两道题也可以用上面的方法进行解题. 解:(1)x 2-8x+(-4)2+7-(-4)2=0 (x-4)2=9 x-4=±3即x 1=7,x 2=1(2)x 2+4x=-1 x 2+4x +22=-1+22(x+2)2=3即x+2=x 1,x 2二、探索新知像上面的解题方法,通过配成完全平方形式来解一元二次方程的方法,叫配方法. 可以看出,配方法是为了降次,把一个一元二次方程转化为两个一元一次方程来解. 例1.解下列方程(1)x 2+6x+5=0 (2)2x 2+6x-2=0 (3)(1+x )2+2(1+x )-4=0分析:我们已经介绍了配方法,因此,我们解这些方程就可以用配方法来完成,即配一个含有x 的完全平方. 解:(1)移项,得:x 2+6x=-5配方:x 2+6x+32=-5+32(x+3)2=4 由此可得:x+3=±2,即x 1=-1,x 2=-5 (2)移项,得:2x 2+6x=-2二次项系数化为1,得:x 2+3x=-1 配方x 2+3x+(32)2=-1+(32)2(x+32)2=54由此可得x+32=x 132,x 232(3)去括号,整理得:x 2+4x-1=0移项,得x 2+4x=1 配方,得(x+2)2=5x+2=x 1,x 2三、巩固练习教材P 39 练习 2.(3)、(4)、(5)、(6). 四、应用拓展例2.用配方法解方程(6x+7)2(3x+4)(x+1)=6分析:因为如果展开(6x+7)2,那么方程就变得很复杂,如果把(6x+7)看为一个数y,那么(6x+7)2=y2,其它的3x+4=12(6x+7)+12,x+1=16(6x+7)-16,因此,方程就转化为y•的方程,像这样的转化,我们把它称为换元法.解:设6x+7=y则3x+4=12y+12,x+1=16y-16依题意,得:y2(12y+12)(16y-16)=6去分母,得:y2(y+1)(y-1)=72 y2(y2-1)=72,y4-y2=72(y2-12)2=2894y2-12=±172y2=9或y2=-8(舍)∴y=±3当y=3时,6x+7=3 6x=-4 x=-2 3当y=-3时,6x+7=-3 6x=-10 x=-5 3所以,原方程的根为x1=-23,x2=-53五、归纳小结本节课应掌握:配方法的概念及用配方法解一元二次方程的步骤.六、布置作业1.教材P45复习巩固3.。
初中数学如何求解一元二次方程的小数解要求解一元二次方程的小数解,我们可以使用配方法、求根公式或图像法。
下面将详细介绍这三种方法的步骤和应用。
方法一:配方法配方法是一种通过变换方程的形式来求解一元二次方程的方法。
它的基本思想是将方程转化为完全平方形式,然后求解。
步骤:1. 将方程表示成标准形式:ax² + bx + c = 0,其中a,b和c是已知的实数常数,且a ≠ 0。
2. 如果方程的系数a不为1,则将方程两边都除以a,使得方程的首项系数为1。
3. 将方程的常数项c分解为两个数的乘积,这两个数的和等于方程的一次项系数b。
假设这两个数为m和n。
4. 重新排列方程,将一次项bx拆分为mx + nx。
5. 将方程按照完全平方的形式进行重新组合,即(x + m)(x + n) = 0。
6. 使用零乘法,将方程拆分为两个线性因式,即x + m = 0和x + n = 0。
7. 解这两个方程,得到x的值。
这些值即为方程的小数解。
举例来说,考虑方程2x² + 5x - 3 = 0。
1. 将方程表示成标准形式,得到2x² + 5x - 3 = 0。
2. 系数a为2,不为1,所以我们将方程两边都除以2,得到x² + (5/2)x - 3/2 = 0。
3. 将常数项-3/2分解为两个数的乘积,这两个数的和等于5/2。
我们可以将-3/2分解为1/2和-2,因为1/2 + (-2) = 5/2。
4. 重新排列方程,得到x² + (1/2)x - 2x - 3/2 = 0。
5. 将方程按照完全平方的形式进行重新组合,即(x + 1/2)(x - 2) = 0。
6. 使用零乘法,将方程拆分为两个线性因式,即x + 1/2 = 0和x - 2 = 0。
7. 解这两个方程,得到x = -1/2和x = 2。
这两个值即为方程的小数解。
方法二:求根公式求根公式是一种通过直接计算方程的根的公式来求解一元二次方程的方法。
1.2.2 一元二次方程的解法-配方法考点一.配方法解一元二次方程: (1)配方法解一元二次方程: 将一元二次方程配成的形式,再利用直接开平方法求解,这种解一元二次方程的方法叫配方法. (2)配方法解一元二次方程的理论依据是公式:. (3)用配方法解一元二次方程的一般步骤: ①把原方程化为的形式; ②将常数项移到方程的右边;方程两边同时除以二次项的系数,将二次项系数化为1; ③方程两边同时加上一次项系数一半的平方; ④再把方程左边配成一个完全平方式,右边化为一个常数; ⑤若方程右边是非负数,则两边直接开平方,求出方程的解;若右边是一个负数,则判定此方程无实数解.要点:(1)配方法解一元二次方程的口诀:一除二移三配四开方;(2)配方法关键的一步是“配方”,即在方程两边都加上一次项系数一半的平方.(3)配方法的理论依据是完全平方公式.考点二、配方法的应用1.用于比较大小:在比较大小中的应用,通过作差法最后拆项或添项、配成完全平方,使此差大于零(或小于零)而比较出大小.2.用于求待定字母的值:配方法在求值中的应用,将原等式右边变为0,左边配成完全平方式后,再运用非负数的性质求出待定字母的取值.3.用于求最值:“配方法”在求最大(小)值时的应用,将原式化成一个完全平方式后可求出最值.4.用于证明:“配方法”在代数证明中有着广泛的应用,我们学习二次函数后还会知道“配方法”在二次函数中也有着广泛的应用.题型1:配方法解一元二次方程1.用配方法解一元二次方程2620x x -+=,此方程可化为( )A .2(3)7x -=B .2(3)11x -=C .2(3)7x +=D .2(3)11x +=【答案】A 【分析】将常数项移到方程的右边,两边都加上一次项系数一半的平方配成完全平方式后可得答案.2222()a ab b a b ±+=±【解析】解:2620x x -+=Q ,262x x \-=-,则26929x x -+=-+,即()237x -=,故选:A .【点睛】本题主要考查解一元二次方程的能力,解题的关键是熟练掌握解一元二次方程的几种常用方法:直接开平方法、因式分解法、公式法、配方法,结合方程的特点选择合适、简便的方法.2.用配方法解一元二次方程23610x x +-=时,将它化为()2x a b +=的形式,则a b +的值为( )A .103B .73C .2D .433.用配方法解下列方程时,配方有错误的是( )A .22990x x --=化为2(1)100x -=B .2890x x ++=化为2(4)25x +=C .22740t t --=化为2781416t æö-=ç÷èøD .23420x x --=化为221039x æö-=ç÷èø【答案】B【分析】根据配方的步骤计算即可解题.【解析】()2222890,89,816916,47x x x x x x x ++=+=-++=-++=故B 错误.且ACD 选项均正确,故选:B【点睛】考查了用配方法解一元二次方程,配方步骤:第一步平方项系数化1;第二步移项,把常数项移到右边;第三步配方,左右两边加上一次项系数一半的平方;第四步左边写成完全平方式;第五步,直接开方即可.4.关于y 的方程249996y y -=,用___________法解,得1y =__,2y =__.【答案】 配方 102 98-【分析】利用配方法解一元二次方程即可得.【解析】249996y y -=,24499964y y -+=+,2(2)10000y -=,2100y -=±,1002y =±+,12102,98y y ==-,故答案为:配方,102,98-.【点睛】本题考查了利用配方法解一元二次方程即可得,熟练掌握配方法是解题关键.5.用配方法解方程ax 2+bx +c =0(a ≠0),四个学生在变形时得到四种不同结果,其中配方正确的是( )A .2224()24b ac b x a a -+=B .2224()22b b ac x a a -+=C .2224()24b b ac x a a -+=D .2222()22b b ac x a a ++=6.用配方法解方程22103x x -+=,正确的是( )A .212251()1,,333x x x -===-B .224(),39x x -==C .238(29x -=-,原方程无实数解D .2()1839x -=-,原方程无实数解7.用配方法解下列方程:(1)2352x x -=;(2)289x x +=;(3)212150x x +-=;(4)21404x x --=;(5)2212100x x ++=;(6)()22040x px q p q ++=-³.8.ABC D 的三边分别为a 、b 、c ,若8+=b c ,21252bc a a =-+,按边分类,则ABC D 是______三角形【答案】等腰【分析】将8+=b c ,代入21252bc a a =-+中得到关系式,利用完全平方公式变形后,根据非负数的性质求出a 与c 的值,进而求出b 的值,即可确定出三角形形状.【解析】解:∵8+=b c ∴8b c =- ,∴()288bc c c c c =-=-+,∴2212528bc a a c c =-+=-+,即2212361680a a c c -+++-=,整理得:()()22640a c -+-=,∵()260a -³,()240c -³,∴60a -=,即6a =;40c -=,即4c =,∴844b =-=,则△ABC 为等腰三角形.故答案是:等腰.【点睛】此题考查了配方法的应用,非负数的性质,以及等腰三角形的判定,熟练掌握完全平方公式是解本题的关键.9.如果一个三角形的三边均满足方程210250x x -+=,则此三角形的面积是______10.已知三角形的三条边为,,a b c ,且满足221016890a a b b -+-+=,则这个三角形的最大边c 的取值范围是( )A .c >8B .5<c <8C .8<c <13D .5<c <13【答案】C【分析】先利用配方法对含a 的式子和含有b 的式子配方,再根据偶次方的非负性可得出a 和b 的值,然后根据三角形的三边关系可得答案.【解析】解:∵a 2-10a +b 2-16b +89=0,∴(a 2-10a +25)+(b 2-16b +64)=0,∴(a -5)2+(b -8)2=0,∵(a -5)2≥0,(b -8)2≥0,∴a -5=0,b -8=0,∴a =5,b =8.∵三角形的三条边为a ,b ,c ,∴b -a <c <b +a ,∴3<c <13.又∵这个三角形的最大边为c ,∴8<c <13.故选:C .【点睛】本题考查了配方法在三角形的三边关系中的应用,熟练掌握配方法、偶次方的非负性及三角形的三边关系是解题的关键.题型3:配方法的应用2-比较整式大小与求值问题11.若M =22x -12x +15,N =2x -8x +11,则M 与N 的大小关系为( )A .M ≥NB .M >NC .M ≤ND .M <N 【答案】A【解析】∵M=22x -12x +15,N=2x -8x +11,∴M-N=222222(21215)(811)2121581144(2)x x x x x x x x x x x -+--+=-+-+-=-+=- .∵2(2)0x -³,∴M-N ³0,∴M ³N.故选A.点睛:比较两个含有同一字母的代数式的大小关系时,当无法直接比较两者的大小关系时,可以通过求出两者的“差”,再看“差”的值是“正数”、“负数”或“0”来比较两者的大小.12.已知下面三个关于x 的一元二次方程2ax bx c 0++=,2bx cx a 0++=,2cx ax b 0++=恰好有一个相同的实数根a ,则a b c ++的值为( )A .0B .1C .3D .不确定【答案】A【分析】把x =a 代入3个方程得出a •a 2+ba +c =0,ba 2+ca +a =0,ca 2+a •a +b =0,3个方程相加即可得出(a +b +c )(a 2+a +1)=0,即可求出答案.【解析】把x =a 代入ax 2+bx +c =0,bx 2+cx +a =0,cx 2+ax +b =0得:a •a 2+ba +c =0,ba 2+ca +a =0,ca 2+a •a +b =0,相加得:(a +b +c )a 2+(b +c +a )a +(a +b +c )=0,13.已知实数m ,n ,c 满足2104m m c -+=,22112124n m m c =-++,则n 的取值范围是( )A .74n ³-B .74n >-C .2n ³-D .2n >-14.若x 为任意实数时,二次三项式26x x c -+的值都不小于0,则常数c 满足的条件是( )A .0c ³B .9c ³C .0c >D .9c >【答案】B【分析】把二次三项式进行配方即可解决.【解析】配方得:226(3)9x x c x c -+=--+∵2(3)0x -³,且对x 为任意实数,260x x c -+³∴90c -+³∴9c ³故选:B【点睛】本题考查了配方法的应用,对于二次项系数为1的二次三项式,加上一次项系数一半的平方,再减去这个数即可配成完全平方式.15.无论x 、y 取任何实数,多项式x 2+y 2-2x -4y+16的值总是_______数.【答案】正【解析】x 2+y 2-2x -4y +16=(x 2-2x +1)+(y 2-4y +4)-1-4+16=(x -1)2+(y -2)2+11,由于(x -1)2≥0,(y -2)2≥0,故(x -1)2+(y -2)2+11≥11,所以x 2+y 2-2x -4y +16的值总是正数.故答案为正.点睛:要证明一个式子的值总是正数,可以用配方法将式子写成多个非负数之和与一个正数的和的形式即可证明.16.不论x ,y 为什么数,代数式4x 2+3y 2+8x ﹣12y +7的值( )A .总大于7B .总不小于9C .总不小于﹣9D .为任意有理数【答案】C【分析】先将原式配方,然后根据偶次方的非负性质,判断出代数式的值总不小于−9即可.【解析】解:4x 2+3y 2+8x ﹣12y +7=4x 2+8x +4+3y 2−12y +3=4(x 2+2x +1)+3(y 2−4y +1)=4(x +1)2+3(y 2−4y +4−4+1)=4(x +1)2+3(y −2)2−9,∵(x +1)2≥0,(y −2)2≥0,∴4x 2+3y 2+8x ﹣12y +7≥−9.即不论x 、y 为什么实数,代数式4x 2+3y 2+8x ﹣12y +7的值总不小于−9.故选:C .【点睛】此题主要考查了配方法的应用,以及偶次方的非负性质的应用,要熟练掌握.解决本题的关键是掌握配方法.17.若12123y z x +--==,则x 2+y 2+z 2可取得的最小值为( )A .3B .5914C .92D .618.关于代数式12a a ++,有以下几种说法,①当3a =-时,则12a a ++的值为-4.②若12a a ++值为2,则a =③若2a >-,则12a a ++存在最小值且最小值为0.在上述说法中正确的是( )A .①B .①②C .①③D .①②③19.我国南宋时期数学家秦九韶曾提出利用三角形的三边求面积的公式,此公式与古希腊几何学家海伦提出的公式如出一辙,即三角形的三边长分别为a ,b ,c ,记2a b c p ++=,则其面积S =.这个公式也被称为海伦—秦九韶公式.若3p =,2c =,则此三角形面积的最大值是_________.20.已知y=x,y均为实数),则y的最大值是______.21.已知152a b c +--=-,则a b c ++=____________22.已知212y x x c =+-,无论x 取任何实数,这个式子都有意义,则c 的取值范围_______.【答案】c <−1【分析】将原式分母配方后,根据完全平方式的值为非负数,只需−c−1大于0,求出不等式的解集即可得到c 的范围.【解析】原式分母为:x 2+2x−c =x 2+2x +1−c−1=(x +1)2−c−1,∵(x +1)2≥0,无论x 取任何实数,这个式子都有意义,∴−c−1>0,解得:c <−1.故填:c <−1【点睛】此题考查了配方法的应用,以及分式有意义的条件,灵活运用配方法是解本题的关键.23.(1)设220,3a b a b ab >>+=,求a b a b+-的值.(2)已知代数式257x x -+,先用配方法说明:不论x 取何值,这个代数式的值总是正数;再求出当x 取何值时,这个代数式的值最小,最小值是多少?24.选取二次三项式2(0)ax bx c a ++¹中的两项,配成完全平方式的过程叫作配方.例如①选取二次项和一次项配方:2242(2)2x x x -+=--;②选取二次项和常数项配方:2242(4)x x x x -+=+-或2242((4x x x x -+=+-+;③选取一次项和常数项配方:22242x x x -+=-.根据上述材料解决下面问题:(1)写出284x x -+的两种不同形式的配方.(2)已知22330x y xy y ++-+=,求y x 的值.(3)已知a 、b 、c 为三条线段,且满足()222214(23)a b c a b c ++=++,试判断a 、b 、c 能否围成三角形,并说明理由.25.若实数x ,y ,z 满足x <y <z 时,则称x ,y ,z 为正序排列.已知x =﹣m 2+2m ﹣1,y =﹣m 2+2m ,若当m 12>时,x ,y ,z 必为正序排列,则z 可以是( )A .m 14+B .﹣2m +4C .m 2D .1A.甲B.乙C.丙D.丁故选:D .【点睛】本题考查了解一元二次方程,掌握配方法是解题的关键.7.代数式243x x -+的最小值为( ).A .1-B .0C .3D .5【答案】A【分析】利用配方法对代数式做适当变形,通过计算即可得到答案.【解析】代数式()2224344121x x x x x -+=-+-=--∵()220x -³,∴()2211x --³-即代数式2|431x x -+³-,故选:A .【点睛】本题考查了完全平方公式和不等式的知识;解题的关键是熟练掌握完全平方公式和不等式的性质,从而完成求解.8.已知625N m =-,22M m m =-(m 为任意实数),则M 、N 的大小关系为( )A .M N<B .M N >C .M N =D .不能确定【答案】B 【分析】求出M N -的结果,再判断即可.【解析】根据题意,可知()22226258169490M N m m m m m m -=--+=-++=-+>,所以M N >.故选:B .【点睛】本题主要考查了整式的加减运算,配方法的应用,掌握配方法是解题的关键.9.若22242021p a b a b =++++,则p 的最小值是( )A .2021B .2015C .2016D .没有最小值【答案】C【分析】将等式右边分组,配成两个完全平方式,即可根据平方的非负性进行解答.【解析】解:22242021p a b a b =++++2221442016a ab b =++++++()()2221442016a ab b =++++++()()22120162a b ++=++,∵()210a +³,()220b +³,∴p 的最小值为2016,故选:C .【点睛】本题主要考查了配方法的应用,解题的关键是将原式分组配方.10.新定义:关于x 的一元二次方程21()0a x m k -+=与22()0a x m k -+=称为“同族二次方程”.如22021(3)40x -+=与23(3)40x -+=是“同族二次方程”.现有关于x 的一元二次方程22(1)10x -+=与()()22480a x b x ++-+=是“同族二次方程”,那么代数式22021ax bx ++能取的最小值是( )A .2013B .2014C .2015D .2016【答案】D【分析】根据同族二次方程的定义,可得出a 和b 的值,从而解得代数式的最小值.【解析】解:22(1)10x -+=Q 与2(2)(4)80a x b x ++-+=为同族二次方程.22(2)(4)8(2)(1)1a x b x a x \++-+=+-+,22(2)(4)8(2)2(2)3a x b x a x a x a \++-+=+-+++,∴42(2)83b a a -=-+ìí=+î,解得:510a b =ìí=-î.∴()22220215102021512016ax bx x x x ++=-+=-+\当1x =时,22021ax bx ++取最小值为2016.故选:D .【点睛】此题主要考查了配方法的应用,解二元一次方程组的方法,理解同族二次方程的定义是解答本题的关键.二、填空题11.将一元二次方程2410x x -+=变形为()2x h k +=的形式为______三、解答题。
解一元二次方程(直接开方法、配方法、公式法、因式分解法)一元二次方程知识讲解只含有一个未知数(一元),并且未知数的最高次数是2(二次)的方程,叫做一元二次方程.一般地,任何一个关于x的一元二次方程,?经过整理,?都能化成如下形式ax2+bx+c=0(a≠0).这种形式叫做一元二次方程的一般形式.一个一元二次方程经过整理化成ax2+bx+c=0(a≠0)后,其中ax2是二次项,a是二次项系数;bx是一次项,b是一次项系数;c是常数项.【例题讲解】例1.将方程(8-2x)(5-2x)=18化成一元二次方程的一般形式,并写出其中的二次项系数、一次项系数及常数项.分析:一元二次方程的一般形式是ax2+bx+c=0(a≠0).因此,方程(8-2x)(5-2x)=18必须运用整式运算进行整理,包括去括号、移项等.解:去括号,得: 40-16x-10x+4x2=18 移项,得:4x2-26x+22=0其中二次项系数为4,一次项系数为-26,常数项为22.小试牛刀1. 将方程(x+1)2+(x-2)(x+2)=?1化成一元二次方程的一般形式,并写出其中的二次项、二次项系数;一次项、一次项系数;常数项.2求证:关于x的方程(m2-8m+17)x2+2mx+1=0,不论m取何值,该方程都是一元二次方程.10一元二次方程的解叫做一元二次方程的根解一元二次方程:直接开方法配方法公式法因式分解法【例题讲解】例1:解方程:x+4x+4=1 解:由已知,得:(x+2)2=1 直接开平方,得:x+2=±1 即x+2=1,x+2=-1所以,方程的两根x1=-1,x2=-3例2.市政府计划2年内将人均住房面积由现在的10m2提高到14.4m,求每年人均住房面积增长率.解:设每年人均住房面积增长率为x,则:10(1+x)2=14.4 (1+x)2=1.44直接开平方,得1+x=±1.2 即1+x=1.2,1+x=-1.2所以,方程的两根是x1=0.2=20%,x2=-2.2因为增长率应为正的,因此,x2=-2.2应舍去.即,每年人均住房面积增长率应为20%.例题共同特点:把一个一元二次方程“降次”,转化为两个一元一次方程.?我们把这种思想称为“降次转化思想”直接开方法:由应用直接开平方法解形如x2=p(p≥0),那么x=±p转化为应用直接开平方法解形如(mx+n)2=p(p≥0),那么mx+n=±p,达到降次转化之目的.【小试牛刀】1. 求出下列方程的根吗?102(1)x2-64=0 (2)3x2-6=0 (3)x2-3x=02.某公司一月份营业额为1万元,第一季度总营业额为3.31万元,求该公司二、三月份营业额平均增长率是多少?例题讲解例1. 解下列方程(1)x2+6x+5=0 (2)2x2+6x-2=0 (3)(1+x)2+2(1+x)-4=0 解:(1)移项,得:x2+6x=-5 配方:x+6x+3=-5+3(x+3)=4 由此可得:x+3=±2,即x1=-1,x2=-5 (2)移项,得:2x2+6x=-2二次项系数化为1,得:x2+3x=-1 配方x2+3x+(由此可得x+32335)=-1+()2(x+)2= 2224222355353=±,即x1=-,x2=-- 222222 (3)去括号,整理得:x2+4x-1=0 移项,得x2+4x=1配方,得(x+2)2=5 ,x+2=±5,即x1=5-2,x2=-5-2从以上例题可以看出,通过配成完全平方形式来解一元二次方程的方法,叫配方法.可以看出,配方法是为了降次,把一个一元二次方程转化为两个一元一次方程来解.配方法:总结用配方法解一元二次方程的步骤10(1)移项;(2)化二次项系数为1;(3)方程两边都加上一次项系数的一半的平方;(4)原方程变形为(x+m)2=n的形式;(5)如果右边是非负数,就可以直接开平方求出方程的解,如果右边是负数,则一元二次方程无解.【小试牛刀】用配方法解以下方程(1)3x2-5x=2.(2)x2+8x=9(3)x2+12x-15=0 (4)【课堂引入】例1. 用配方法解下列方程(1)6x2-7x+1=0 (2)4x2-3x=52例2.某数学兴趣小组对关于x的方程(m+1)xm212x-x-4=0 4?2+(m-2)x-1=0提出了下列问题.若使方程为一元二次方程,m是否存在?若存在,求出m并解此方程.解:存在.根据题意,得:m2+1=2 ,即m2=1 m=±1 当m=1时,m+1=1+1=2≠010当m=-1时,m+1=-1+1=0(不合题意,舍去)∴当m=1时,方程为2x2-1-x=0 a=2,b=-1,c=-1b2-4ac=(-1)2-4×2×(-1)=1+8=9 x=1?(?1)?91?3 即 x1=1,x2=- ?22?241. 2 因此,该方程是一元二次方程时,m=1,两根x1=1,x2=-公式法:一元二次方程ax2+bx+c=0(a≠0)的根由方程的系数a、b、c而定,因此:(1)解一元二次方程时,可以先将方程化为一般形式ax2+bx+c=0,当b-4ac≥0时,?b?b2?4ac?将a、b、c代入式子x=就得到方程的根.2a (2)这个式子叫做一元二次方程的求根公式.(3)利用求根公式解一元二次方程的方法叫公式法.(4)由求根公式可知,一元二次方程最多有两个实数根.小试牛刀1.用公式法解下列方程.(1)2x2-4x-1=0 (2)5x+2=3x2 (3)(x-2)(3x-5)=0 (4)4x2-3x+1=0 因式分解法因式分解法其解法的关键是将一元二次方程分解降次为一元一次方程.其理论根据是:若A・B=0A=0或B=0.【例题精讲】例1:用因式分解法解下列方程:10感谢您的阅读,祝您生活愉快。
《用配方法解一元二次方程》教案教学目标:(一)教学知识点1.会用配方法解简单的数字系数的一元二次方程。
2.理解用配方法解一元二次方程的基本步骤。
(二)水平训练要求1.理解配方法;知道“配方”是一种常用的数学方法。
2.会用配方法解简单的数字系数的一元二次方程。
3.能说出用配方法解一元二次方程的基本步骤。
(三)情感与价值观要求通过用配方法将一元二次方程变形的过程,让学生进一步体会转化的思想方法,并增强他们的数学应用意识和水平。
教学重点:用配方法求解一元二次方程。
教学难点:理解配方法。
教学方法讲练结合法。
教学过程:导学探究:阅读教材P6-9,回答以下问题:1.将以下各式配成完全平方式:(1)x2 -12x+_____=(x+_____)2;(2)x2 –x +______=(x-_____)2;(3)x2 - x +_______=(x-____)2.2.回顾:(1)等式的基本性质是什么?(2)用直接开平方法解一元二次方程x2 + 6x + 9 = 73.(1)解一元二次方程x2+12x=15的困难在哪里? 如何转化才能将其化为上面方程的形式求解? 试试看. (2)对于一元二次方程x2-2x -2 =0,如何转化才能化为上面方程的形式求解? 试试看. 4.上面解一元二次方程的方法叫什么方法比较适宜? 请你给这种方法下一个定义,并简要说明这种方法的基本思想.归纳梳理1.配方法的基本要求是把一元二次方程的一边配方化为一个__________,另一边化为_________________,然后用法求解.2.配方法的一般步骤:(1)移项,使方程左边为_________项、_______项,右边为_____项:(一移)2.(2)方程两边都除以______系数,将________系数化为l:(二除) (3)配方,方程两边都加上_________________的平方,使方程左边成为一个__________,右边是一个______________的形式;(三配)(4)假如右边是___________,两边直接开平方,求这个一元二次方程的解3..(四开) 假如右边是负数.则这个方程没有实数解. 典例探究1.配方法解一元二次方程【例1】用配方法解以下方程时,配方有错误的选项是()A.x2﹣2x﹣99=0化为(x﹣1)2=100 B.x2+8x+9=0化为(x+4)2=25C.2t2﹣7t﹣4=0化为(t﹣)2= D.3x2﹣4x﹣2=0化为(x﹣)2=总结:配方法解一元二次方程的一般步骤:(1)把二次项的系数化为1;(2)把常数项移到等号的右边;(3)等式两边同时加上一次项系数一半的平方.(4)用直接开平方法解这个方程.练1用配方法解方程:(1)x2﹣2x﹣24=0;(2)3x2+8x-3=0;(3)x(x+2)=120. 2.用配方法求多项式的最值4.【例2】当x,y取何值时,多项式x2+4x+4y2﹣4y+1取得最小值,并求出最小值.总结:配方法是求代数式的最值问题中最常用的方法.基本思路是:把代数式配方成完全平方式与常数项的和,根据完全平方式的非负性求代数式的最值.练2用配方法证明:二次三项式﹣8x2+12x﹣5的值一定小于0.练3已知a、b、c为△ABC三边的长.(1)求证:a2﹣b2+c2﹣2ac<0.(2)当a2+2b2+c2=2b(a+c)时,试判断△ABC的形状.夯实基础一、选择题1.若把代数式x2﹣2x+3化为(x﹣m)2+k形式,其中m,k为常数,结果为()A.(x+1)2+4 B.(x﹣1)2+2 C.(x﹣1)2+4 D.(x+1)2+22.一元二次方程x2﹣8x﹣1=0配方后为()A.(x﹣4)2=17 B.(x+4)2=15C.(x+4)2=17 D.(x﹣4)2=17或(x+4)2=173.一元二次方程x2﹣6x ﹣5=0配方组可变形为()A.(x﹣3)2=14 B.(x﹣3)2=4 C.(x+3)2=14 D.(x+3)2=4二、填空题4.一元二次方程x2﹣6x+a=0,配方后为(x﹣3)2=1,则a=.5.当x=时,代数式3x2﹣6x的值等于12.三、解答题6.用配方法解方程:x2﹣2x﹣4=0.7.试说明:不管x,y取何值,代数式x2+4y2﹣2x+4y+5的值总是正数.你能求出当x,y取何值时,这个代数式的值最小吗?5.8.阅读下面的材料并解答后面的问题:小李:能求出x2+4x﹣3的最小值吗?假如能,其最小值是多少?小华:能.求解过程如下:因为x2+4x﹣3=x2+4x+4﹣4﹣3=(x2+4x+4)﹣(4+3)=(x+2)2﹣7而(x+2)2≥0,所以x2+4x﹣3的最小值是﹣7.问题:(1)小华的求解过程准确吗?(2)你能否求出x2﹣3x+4的最小值?假如能,写出你的求解过程.9.阅读下面的解答过程,求y2+4y+8的最小值.解:y2+4y+8=y2+4y+4+4﹣(y+2)2+4∵(y+2)2≥0∴(y+2)2+4≥4∴y2+4y+8的最小值为4仿照上面的解答过程,求m2+m+4的最小值和4﹣2x﹣x2的最大值.10.已知代数式x2﹣2mx﹣m2+5m ﹣5的最小值是﹣23,求m的值.11.配方法能够用来解一元二次方程,还能够用它来解决很多问题.例如:因为3a2≥0,所以3a2+1≥1,即:3a2+1有最小值1,此时a=0;同样,因为﹣3(a+1)2≤0,所以﹣3(a+1)2+6≤6,即﹣3(a+1)2+6有最大值6,此时a=﹣1.①当x=时,代数式﹣2(x﹣1)2+3有最(填写大或小)值为.②当x=时,代数式﹣x2+4x+3有最(填写大或小)值为.③矩形花园的一面靠墙,另外三面的栅栏所围成的总长度是16m,当花园与墙相邻的边长为多少时,花园的面积最大?最大面积是多少?。
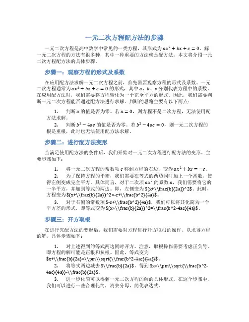
一元二次方程配方法的步骤一元二次方程是高中数学中常见的一类方程,其形式为ax2+bx+c=0。
解一元二次方程的方法有很多种,其中一种重要的方法就是配方法。
本文将介绍一元二次方程配方法的具体步骤。
步骤一:观察方程的形式及系数在应用配方法求解一元二次方程之前,首先需要观察方程的形式及系数。
一元二次方程通常为ax2+bx+c=0的形式,其中a、b、c分别代表方程中的系数。
在应用配方法时,我们需要将方程转化为一个完全平方的形式。
因此,我们需要判断一元二次方程能否通过配方法进行求解。
判断的思路主要有以下两点:1.判断a的值是否为零。
若a=0,则方程不是二次方程,无法使用配方法求解。
2.判断b2−4ac的值是否为零。
若b2−4ac=0,则一元二次方程的根是重根,此时也无法使用配方法求解。
步骤二:进行配方法变形当满足使用配方法的条件后,我们开始对一元二次方程进行配方法的变形。
主要步骤如下:1.将一元二次方程的常数项c移到方程的右边,变为ax2+bx=−c。
2.为了保持方程的平衡,我们需要在等式的两边同时加上一个常数,使得左侧变成完全平方。
具体而言,对于二次项ax2的系数a,我们需要将它的一半平方,并加到等式的两边。
即,左侧变为 $(x+\\frac{b}{2a})^2$。
此时,方程变为 $(x+\\frac{b}{2a})^2=-c+\\frac{b^2}{4a}$。
3.对于右侧的常数项 $-c+\\frac{b^2}{4a}$,我们可以将其化简为一个平方差的形式,即等式变为 $(x+\\frac{b}{2a})^2=\\frac{b^2-4ac}{4a}$。
步骤三:开方取根在进行完配方法的变形后,我们需要对方程进行开方取根的操作,以求得方程的解。
具体步骤如下:1.对上述得到的等式两边同时开方。
注意,取根操作需要考虑正负号,即方程的解可能是正根和负根。
因此,等式变为$x+\\frac{b}{2a}=\\pm\\sqrt{\\frac{b^2-4ac}{4a}}$。
元二次方程的解法(配方法)[内容]教学目标(一)使学生知道解完全的一元二次方程ax2+bx+c=0(a≠0, b≠0, c≠0)可以转化为适合于直接开平方法的形式(x+m)2=n;(二)在理的基础上,牢牢记住配方的关键是“添加的常数项等于一次项系数一半的平方”;(三)在数学思想方法方面,使学生体会“转化”的思想和掌握配方法。
教学重点和难点重点:掌握用配方法配一元二次方程。
难点:凑配成完全平方的方法与技巧。
教学过程设计(一)复习1.完全的一元二次方程的一般形式是什么样的?(注意a≠0)2.不完全一元二次方程的哪几种形式?(答:只有三种ax2=0,ax2+c=0,ax2+bx=0(a≠0))3.对于前两种不完全的一元二次方程ax2=0 (a≠0)和ax2+c=0 (a≠0),我们已经学会了它们的解法。
特别是结合换元法,我们还会解形如(x+m) 2=n(n≥0)的方程。
例解方程:(x-3) 2=4 (让学生说出过程)。
解:方程两边开方,得 x-3=±2,移项,得 x=3±2。
所以 x1=5,x2=1. (并代回原方程检验,是不是根)4.其实(x-3) 2=4是一个完全的一元二次方程,我们把原方程展开、整理为一元二次方程。
(把这个展开过程写在黑板上)(x-3) 2=4, ①x2-6x+9=4, ②x2-6x+5=0. ③(二)新课1.逆向思维我们把上述由方程①→方程②→方程③的变形逆转过来,可以发现,对于一个完全的一元二次方程,不妨试试把它转化为(x+m) 2=n的形式。
这个转化的关键是在方程左端构造出一个未知数的一次式的完全平方式(x+m) 2。
2.通过观察,发现规律问:在x2+2x上添加一个什么数,能成为一个完全平方(x+?)2。
(添一项+1)即 (x2+2x+1)=(x+1) 2.练习,填空:x2+4x+( )=(x+ ) 2; y2+6y+( )=(y+ ) 2.算理 x2+4x=2x·22的平方,y2+6y=y2+2y33的平方。
《用配方法解一元二次方程》教学设计与反思一、教材分析1.对于一元二次方程,配方法是解法中的通法,它的推导建立在直接开平方法的基础上,他又是公式法的基础:同时一元二次方程又是今后学生学习二次函数等知识的基础。
一元二次方程是中学数学的主要内容之一,在初中数学中占有重要地位。
我们从知识的发展来看,学生通过一元二次方程的学习,可以对已学过的一元二次方程、二次根式、平方根的意义、完全平方式等知识加以巩固。
初中数学中,一些常用的解题方法、计算技巧以及主要的数学思想,如观察、类比、转化等,在本章教材中都有比较多的体现、应用和提升。
我们想通过一元二次方程来解决实际问题,首先就要学会一元二次方程的解法。
解一元二次方程的基本策略是将其转化为一元一次方程,这就是降次。
2.本节课由简到难展开学习,使学生认识配方法的基本原理并掌握具体解法。
二、学情分析1.知识掌握上,九年级学生学习了平方根的意义。
即如果如果x2=a,那么x=± 。
;他们还学习了完全平方式x2+2xy+y2=(x+y)2.这对配方法解一元二次方程奠定了基础。
2.学生学习本节的障碍。
学生对配方法怎样配系数是个难点,老师应该予以简单明白、深入浅出的分析。
3.我们老师必须从学生的认知结构和心理特征出发,分析初中学生的心理特征,他们有强烈的好奇心和求知欲。
当他们在解决实际问题时发现要解的方程不再是以前所学过的一元一次方程或可化为一元一次方程的其他方程时,他们自然会想进一步研究和探索解方程的问题。
而从学生的认知结构上来看,前面我们已经系统的研究了完全平方式、二次根式,这就为我们继续研究用配方法解一元二次方程奠定了基础。
三、教学目标:知识与能力:1. 会用开平法解形如 (x+m) 2=n(n ≥ 0)的方程;理解配方法,会用配方法解简单的数字系数的一元二次方程。
2.经历到方程解实际问题的过程,体会一元二次是刻画现实世界中数量关系的一个有效数学模型,增强学生的数学应用意识和能力。
求解方法开平方法(1)形如或的一元二次方程可采用直接开平方法解一元二次方程。
(2)如果方程化成的形式,那么可得。
(3)如果方程能化成的形式,那么,进而得出方程的根。
(4)注意:①等号左边是一个数的平方的形式而等号右边是一个常数。
②降次的实质是由一个一元二次方程转化为两个一元一次方程。
③方法是根据平方根的意义开平方。
配方法将一元二次方程配成的形式,再利用直接开平方法求解的方法。
(1)用配方法解一元二次方程的步骤:①把原方程化为一般形式;②方程两边同除以二次项系数,使二次项系数为1,并把常数项移到方程右边;③方程两边同时加上一次项系数一半的平方;④把左边配成一个完全平方式,右边化为一个常数;⑤进一步通过直接开平方法求出方程的解,如果右边是非负数,则方程有两个实根;如果右边是一个负数,则方程有一对共轭虚根。
(2)配方法的理论依据是完全平方公式(3)配方法的关键是:先将一元二次方程的二次项系数化为1,然后在方程两边同时加上一次项系数一半的平方。
求根公式(1)用求根公式法解一元二次方程的一般步骤为:图求根公式推导①把方程化成一般形式,确定的值(注意符号);②求出判别式的值,判断根的情况;③在(注:此处△读“德尔塔”)的前提下,把的值代入公式进行计算,求出方程的根 [5][6]。
(2)推导过程注意:一元二次方程的求根公式在方程的系数为有理数、实数、复数或是任意数域中适用。
一元二次方程中的判别式:,应该理解为“如果存在的话,两个自乘后为的数当中任何一个”。
在某些数域中,有些数值没有平方根。
因式分解因式分解法即利用因式分解求出方程的解的方法。
图3因式分解法举例④括号中,它们的解就都是原方程的解。
图像解法(1)一元二次方程的根的几何意图4图像法解方程义是二次函数的图像(为一条抛物线)与轴交点的坐标。
当时,则该函数与轴相交(有两个交点);当时,则该函数与轴相切(有且仅有一个交点);当时,则该函数与轴相离(没有交点)。
《配方法解一元二次方程》教学设计
一、学情分析
学生在之前的学习中,已经学习了完全平方公式的两种形式以及解一元一次方程的方法,在学习无理数的时候,已经具备了能够通过开平方的方法进行求根的能力和意识,基于以上三个学习基础,教师通过问题引入,激发学生回顾并调动之前所学知识并进行综合运用,该节课教师遵循学生认知规律,引导学生由已知到未知,由易到难,由浅入深的来探究学习配方法,基于学生学习认知的基础,学生易于接受和尽快掌握配方法。
二、教学目标
知识与技能:经历配方法解一元二次方程算理的推导和探究过程,
掌握配方法的基本算理,能够使用开平方法解形如
)0()(2
≥=+n n m x 的方程以及配方法解系数为1的一元二次方程。
数学思考:学会独立思考,提升质疑释疑意识,在参与观察、猜想、推理、证明等数学活动中,发展合情推理和演绎推理能力,清晰地表达自己的观点,体会配方法算理以及由二次到一次转化的基本思想和思维方式。
问题解决:在本节学习中获得分析问题和解决问题的转化的基本方法,体验解决一元二次方程方法的多样性,发展创新意识。
学会与他人合作、交流,初步形成评价与反思的意识。
情感态度:养成勇于质疑的习惯,形成实事求是的态度,积极参与数学活动,对数学有好奇心和求知欲。
三、教学方法
导案导学、小组合作、问题探究、分组练习
课前下发导学案:
配方法解一元二次方程(1)
【目标导学】
1.会用开平方法解形如)0()(2≥=+n n m x 的方程;
2.理解配方法,会用配方法解简单的二次项系数是1的一元二次方程,体会转化的数学思想方法. 【相关链接】
1.3的平方根为______________.
2.22)6(___12+=++x x x ,22____)(___4-=+-x x x , 在上面等式的左边,常数项和一次项系数有什么关系?用文字描述为
【知识探究】
知识探究一:开平方法解一元二次方程 例:使用开平方法解一元二次方程 解:()1632
=-x
两边开平方得:43±=-x
即x -3=4或x-3=-4 所以1,721-==x x
跟踪练习1:使用开平方法解一元二次方程
(1)72=x (2)()942
=-x (3)5)2(2=+x
解题反思:解一元二次方程的思路是:设法将其转化为一元一次方程.对形如
)0()(2≥=+n n m x 的一元二次方程,它的左边是完全平方,右边是一个常数,两边直接开平
方可得:________________,所以解一元二次方程时首先应设法把方程化成
)0()(2
≥=+n n m x 的形式,然后两边直接开平方.
知识探究二:配方法解一元二次方程
例 解方程:0982=-+x x 仿照左侧例题解方程: 025122=++x x 解:移项,得:982=+x x
配方,得:2224948+=++x x
即:25)4(2=+x 开平方,得:54±=+x 即:54=+x ,或54-=+x 所以:11=x ,92-=x
解题反思:通过配成完全平方式的方法得到了一元二次方程的根,这种解一元二次方程的方法称为配方法.(solving by completing the square ) 跟踪练习2:配方法解一元二次方程
(1) 0342=+-x x (2) 0132=-+x x
(3)36122-=+x x (4)0542=++x x
通过跟踪练习2,请你总结一元二次方程的解的情况:
跟踪练习3:
.052422的值,求若b a b a b a =++-+
小结: 1.请总结配方法的过程和技巧 2.本节使用了什么样的数学思想?
【学有所思】通过预习你还有哪些疑难问题(至少一个)?
四、教学过程
整个课堂主要沿着双线并进明线:方法的推导,过程步骤的规范,题目分组练习;暗线:算理的理解和辩证认识,转化的数学思想方法。
伴随着两条主线,课堂设计了六个流程:
【课堂引入】---【探究算理】---【明确算法】---【规范步骤】---【算法应用】---【总结提升】
以上流程在本节课设计过程中设计为六个环节:环节一 思问题 寻解决;环节二:明算理 定方法;环节三:斟步骤 改错误;环节四:谨练习 固知识;环节五:勤反思 多总结
环节一 思问题 寻解决
以两个问题的形式引入本节课如下: 问题1.目前你可以解决的方程有哪些?
问题2.根据之前所学知识,你能解决什么类型的一元二次方程?请举例说明
设计目的:首先,学生通过回顾以前所学的一元一次方程的解法,
并简单举例说明。
其次通过第二个问题引出具有
)0()(2
≥=+n n m x 直接开平方形式的一元二次方程,学生举例,并借助学生例题进行步骤的规范。
提出问题:通过开方,我们为什么可以解决二次方程,学生自然的认识到开方是一个降次的过程,本过程渗透了转化的第一层意思:二次转一次,为学生学习配方法奠定基础。
环节二:明算理 定方法
探究算理的环节是本节课的重点和难点,学习配方法的前提准备: 1.
具有
)0()(2
≥=+n n m x 的形式; 2、通过开方二次方程转化为一次方程。
教师提出问题,如果像 0262
=++x x 这样的一元二次方程应该如何
解决?
学生自然的想到如果能转化为
)0()(2
≥=+n n m x 这种形式就好了,顺势引出配方法:配成完全平方的形式。
板书完全平方式借助0
262
=++x x 对比进行算理的探究。
此时进行小组合作探究和交流,对比找到缺少的是另一项的平方,借助以上板书的题目进行具体探究,加上学生通过导学案的预习,能够加深多算理的理解,配方的方法是:方程两边加上一次项系数一半的平方。
借助学生的两个问题:问题3:如果一次项系数为奇数该如何进行配方?问题4:如果一次项系数是0 该如何配方?进行质疑释疑,这两个问题都由班级学生解决。
在交流和讨论中学生加深对算理和算法的进
一步认识。
在此基础上借助0262=++x x 规范配方法的步骤并引导学生进
行总结,教师提炼:移、配、开、解。
环节三:斟步骤 改错误
通过本环节,进行步骤的规范和解的表示的规范,学生在订正其他学生问题的同时对共性问题进行反思和改正,本环节要给学生整理和反
思的时间,并提出问:联系
)0()(2
≥=+n n m x 总结一元二次方程解的情况有哪些?组织学生进行小组的合作学习和交流,让学生发表观点,得出结论。
并在本环节展示学生问题:
问题5:二次项系数不是1的一元二次方程如何进行配方? 问题6:还有没有其他解一元二次方程的方法?
对提出问题的同学进行表扬,并鼓励学生提出更多有价值的问题。
学生能够提出以上问题也展示初平常数学学习中质疑能力的提升。
环节四:谨练习 固知识
当堂板书基础过关的三个解方程题目:对开平方法,二次项系数是1的一元二次方程的配方法进行正对性训练和巩固,同学根据自己情况进行题目选择和分层练习,让不同的学生在自己的数学学习上得到最好发展。
进行当堂分层检测,见评测练习。
环节五:勤反思 多总结
1.开平方法解一元二次方程步骤和注意事项
2.配方法解一元二次方程步骤和注意事项
3.整体思想,转化思想,本节的重点转化的两层意思:(1)二次方
程转化为一次方程;(2)一般形式转化为
)0()(2
≥=+n n m x 的形式
教师结语:
在人生旅途中,我们也会遇到各种各样的问题,但是只要我们开动脑筋,认真思考,把未知问题转化为已知问题,把复杂的问题转化为简单的问题,相信你一定能找到解决问题的最好配方,实现人生的飞跃。
设计特色:
(1)以学生为主体、以问题为主线、以质疑为特征的数学学习和教学。
(2)注重学生探究和质疑,整节课双线并进,明线:围绕 思问题 寻解决;环明算理 定方法;斟步骤 改错误;谨练习 固知识;勤反思 多总结,五个环节进行学习和教学。
暗线:通过深入思考和质疑释疑,注重算理和算法的辨析,转化的思想方法的渗透。
(3)培养学生审辩式思维,提高质疑释疑能力,养成善于合作、展示交流的能力。
(4)德育渗透:本节课除贯穿学生质疑释疑、审辩思维、计算能力、合作交流能力等数学素养的渗透,还通过转化的数学思想方法提醒学生不仅是数学学习中,在生活中遇到问题我们也可以借鉴未知问题已知化,复杂问题简单化的原则进行解决。