计算机网络模拟试题及答案
- 格式:doc
- 大小:1.83 MB
- 文档页数:3
计算机网络原理模考试题及答案一、单选题(共100题,每题1分,共100分)1、TCP/IP参考模型中提供无连接数据报服务的传输协议是A、HTTPB、UDPC、SMTPD、TCP正确答案:B2、建立虚拟局域网的交换技术中不包括A、Port SwitchB、Tag SwitchingC、Cell SwitchD、Frame Switch正确答案:B3、实现局域网高层功能的是A、网络管理协议B、应用层协议C、网络服务器D、局域网操作系统正确答案:D4、IEEE802.1l规定的无线局域网操作的波段是A、5.0GHZB、4.8GHZC、2.4GHZD、1.2GHZ正确答案:C5、一种广泛应用于虚电路网络的拥塞预防技术是A、准入控制B、流量感知路由C、流量调节D、负载脱落正确答案:A6、TCP/IP参考模型中为应用进程之间提供端到端通信服务的层次是A、网络接口层B、网络互联层C、传输层D、应用层正确答案:C7、采用“发送数据前先侦听信道,若信道空闲则立即发送数据;若信道忙则继续侦听信道直至发现信道空闲,然后立即发送数据”策略的随机访问MAC协议是A、非坚持CSMAB、CSMA/CDC、1-坚持CSMAD、P-坚持 CSMA正确答案:C8、在蜂窝移动通信系统中,主要采用的接入方法不包括A、码分多址B、频分多址C、时分多址D、波分多址正确答案:D9、在CRC编码中,与101101对应的多项式为A、x5+x4+x3+1B、x6+x5+x4+1C、x5+x3+x2+xD、x5+x3+x2+1正确答案:D10、计算机网络各层次结构模型及其协议的集合称为A、互联参考模型B、网络体系结构C、网络概念框架D、网络结构描述正确答案:B11、HDLC中常用的操作方式不包括A、正常响应方式B、异步响应方式C、正常平衡方式D、异步平衡方式正确答案:C12、任何一个拥有域名的主机,其域名与IP地址的映射关系等信息都存储在所在网络的A、默认域名服务器上B、中间域名服务器上C、顶级域名服务器上D、权威域名服务器上正确答案:D13、网络安全攻击中的被动攻击的主要目的是A、创建虚假数据流B、检测主动攻击C、修改数据D、窃听和监视信息的传输并存储正确答案:D14、X.25协议包括的三个层次是A、数据链路层、网络层和传输层B、网络层、传输层和应用层C、物理层、数据链路层和分组层D、物理层、互连层和传输层正确答案:C15、允许用户代理只读取邮件部分内容的邮件读取协议是A、POP3B、MIMEC、IMAPD、SMTP正确答案:C16、划分虚拟局域网的方法中不包括A、按安全需求划分B、按MAC地址划分C、按交换端口号划分D、按第三层协议划分正确答案:A17、以增强广域网核心路由器的路由/转发能力为基本思想的L3交换技A、Fast IPB、Frame SwitchC、Net FlowD、Tag Switching正确答案:D18、涉及速度匹配和排序的网络协议要素是A、语法B、规则C、语义D、定时正确答案:D19、Internet互连层的四个重要协议是IP、ARP、RARP和A、TCPB、HTTPC、ICMPD、IMAP正确答案:C20、关于端口号,说法错误的是A、web服务器的默认端口号是80B、通常客户进程的套接字会绑定一个随机的唯一端口号C、通常服务器进程套接字会分配特定的端口号D、利用端口号可以唯一标识一个应用进程正确答案:D21、在路由器的交换结构中性能最低的是A、基于端口交换B、基于总线交换C、基于网络交换D、基于内存交换正确答案:D22、在下列字符(串)中,可以作为根域名服务器名字的是A、comB、cnC、arpa正确答案:D23、用于创建套接字的 Socket API函数是A、socketB、bindC、createD、setsockopt正确答案:A24、下列选项中用于表示Internet信息资源地址的是A、URLB、IP地址C、域名D.MAC地址正确答案:A25、在Internet中唯一标识一个通信端点用的是A、IP地址B、MAC 地址C、端口号D、IP地址+端口号正确答案:D26、OSI参考模型中起到将通信子网的技术、设计和欠缺与上层相隔离作用的是A、表示层B、物理层C、网络层D、传输层正确答案:D27、OSI参考模型包括的三级抽象中不含有A、体系结构B、协议规范C、实现描述D、服务定义正确答案:C28、性能最好的路由器交换结构是基于A、总线交换B、端口交换C、内存交换D、网络交换正确答案:D29、采用“路由一次,随后交换”的局域网L3交换技术是A、Tag Switching技术B、IP交换技术C、Fast IP交换技术D、Net Flow交换技术正确答案:C30、下列关于移动Ad Hoc网络特点的说法,错误的是A、Ad Hoc的建立不依赖于现有的网络设施,具有一定的独立性B、相对于常规网络而言,Ad Hoc网络的拓扑结构是动态变化的C、Ad Hoc的网络带宽相对于有线信道要宽得多D、Ad Hoc网络中没有中心控制结点正确答案:C31、BSC协议为实现字符同步,要求所发送的数据必须跟在至少A、1个SYN字符之后B、2个SYN字符之后C、3个SYN字符之后D、5个SYN字符之后正确答案:B32、最高具有llMbit/s速率且工作在无需许可的2.4GHz的无线频谱上的无线局域网标准是A、IEEE802.119B、IEEE802.1 lnC、IEEES02.11bD、IEEES02.11a正确答案:C33、设信号传播速度V=250000km/s,分组长度L=512bit,链路带宽R=100Mbit/s,则使时延带宽积刚好为一个分组长度的链路长度D为A、128kmB、512mC、1024mD、1280m正确答案:D34、避免“拒绝授权访问或拒绝服务”是为保障网络信息或数据的A、可靠性B、完整性C、可用性D、保密性正确答案:C35、TCP协议用于控制数据段是否需要重传的依据是A、调整拥塞窗口B、降低数据传输率C、监测网络流量D、设立重发定时器正确答案:D36、无线AP是无线局域网的接入点,它的作用类似于有线网络中的A、交换机B、路由器C、网桥D、集线器正确答案:D37、用特定的字符来标志一帧的起始与终止的帧同步方法称为A、首尾标志法B、位同步法C、首尾定界符法D、违法编码法正确答案:C38、ATM网络的交换节点A、只参与物理层的功能B、只参与数据链路层的功能C、参与OSI第1到第3层的全部功能D、只参与物理层和数据链路层的功能正确答案:A39、下列以太网的MAC地址表示中错误的是… :A、AA—BB一00—1 1—22一CC 。
计算机网络技术期末考试模拟试题及答案一. 填空每题分,共10分1. 在采用电信号表达数据的系统中,数据有数字数据和模拟数据两种。
2. 域名系统DNS是一个分布式数据库系统。
3. TCP/IP的网络层最重要的协议是IP互连网协议,它可将多个网络连成一个互连网。
4. 在TCP/IP层次模型的第三层网络层中包括的协议主要有ARP 及 RARP IP. ICMP. . 。
5. 光纤通信中,按使用的波长区之不同分为单模. 信方式和多模方式。
6. 校园网广泛采用式客户/服务器,其资源分布一般采用层次7. 运输层的运输服务有两大类:面向连接. 和的无连接服务服务。
8. Internet所提供的三项基本服务是E-mail. Telnet . FTP。
9. 在IEEE802局域网体系结构中,数据链路层被细化成LLC逻辑链路子层和MAC介质访问控制子层两层1. 世界上第一个计算机网络是 A 。
A. ARPANETB. ChinaNet2. 计算机互联的主要目的是 D 。
A. 制定网络协议B. 将计算机技术与通信技术相结合C. 集中计算D. 资源共享3. ISDN网络语音和数据传输的全双工数据通道 B通道速率为 C 。
A. 16kbpsB. 64 kbpsC. 128 kbpsD. 256 kbps4. 下列不属于路由选择协议的是 B 。
A. RIPB. ICMPC. BGPD. OSPF5. TCP/IP参考模型中的主机-网络层对应于OSI中的 D 。
A.网络层B.物理层C.数据链路层D.物理层与数据链路层6. 企业Intranet要与Internet互联,必需的互联设备是 D 。
A. 中继器B. 调制解调器C. 交换器D. 路由器7. 通信系统必须具备的三个基本要素是 C 。
A. 终端. 电缆. 计算机B. 信号发生器. 通信线路. 信号接收设备C. 信源. 通信媒体. 信宿D. 终端. 通信设施. 接收设备8. IP地址代表 C 。
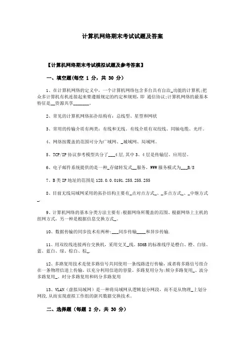
计算机网络期末考试试题及答案【计算机网络期末考试模拟试题及参考答案】一、填空题(每空 1 分,共 30 分)1、在计算机网络的定义中,一个计算机网络包含多台具有自治_功能的计算机;把众多计算机有机连接起来要遵循规定的约定和规则,即通信协议;计算机网络的最基本特征是__资源共享_______。
2、常见的计算机网络拓扑结构有:总线型、星型和网状3、常用的传输介质有两类:有线和无线。
有线介质有双绞线、同轴电缆、光纤。
4、网络按覆盖的范围可分为广域网、_城域网、局域网。
5、TCP/IP协议参考模型共分了___4层,其中3、4层是传输层、应用层。
6、电子邮件系统提供的是一种_存储转发式__服务,WWW服务模式为___B/S7、B类IP地址的范围是128.0.0.0191.255.255.2558、目前无线局域网采用的拓扑结构主要有_点对点方式_、_多点方式_、_中继方式_.9、计算机网络的基本分类方法主要有:根据网络所覆盖的范围、根据网络上主机的组网方式,另一种是根据信息交换方式_。
10、数据传输的同步技术有两种:___同步传输____和异步传输.11、用双绞线连接两台交换机,采用交叉_线。
586B的标准线序是橙白、橙、白绿、蓝、蓝白、绿、棕白、棕_.12、多路复用技术是使多路信号共同使用一条线路进行传输,或者将多路信号组合在一条物理信道上传输,以充分利用信道的容量。
多路复用分为:频分多路复用_、波分多路复用_、时分多路复用和码分多路复用13、VLAN(虚拟局域网)是一种将局域网从逻辑划分网段,而不是从物理_上划分网段,从而实现虚拟工作组的新兴数据交换技术。
二、选择题(每题 2 分,共 30 分)14、计算机网络拓扑是通过网中结点与通信线路之间的几何关系表示网络中各实体间的____B_____。
A、联机关系B、结构关系C、主次关系D、层次关系15、双绞线由两根相互绝缘的、绞合成均匀的螺纹状的导线组成,下列关于双绞线的叙述,不正确的是_A____.A、它的传输速率达10Mbit/s~100Mbit/s,甚至更高,传输距离可达几十公里甚至更远B、它既可以传输模拟信号,也可以传输数字信号C、与同轴电缆相比,双绞线易受外部电磁波的干扰,线路本身也产生噪声,误码率较高D、通常只用作局域网通信介质16、ATM网络采用固定长度的信元传送数据,信元长度为_B____。
语言大学网络教育学院"计算机网络技术"模拟试卷一注意:1.试卷,考生不得将试卷带出考场或撕页,否那么成绩作废。
请监考教师负责监视。
2.请各位考生注意考试纪律,考试作弊全部成绩以零分计算。
3.本试卷总分值100分,答题时间为90分钟。
4.本试卷分为试题卷和答题卷,所有答案必须答在答题卷上,答在试题卷上不给分。
一、【单项选择题】(本大题共20小题,每题2分,共40分) 在每题列出的四个选项中只有一个选项是符合题目要求的,请将正确选项前的字母填在答题卷相应题号处。
1、以下关于MAC地址描述错误的选项是〔〕。
[A] 是硬件地址[B] 是物理地址[C] 是网络地址[D] 一般以十六进制表示2、IPv4的地址是〔〕位。
[A] 16 [B] 32 [C] 64 [D] 1283、从通信双方信息交互的方式来看不包括〔〕。
[A] 单工[B] 双工[C]半双工[D] 并行4、以下关于信道描述不正确的选项是〔〕。
[A] 信道可分为传送模拟信号的模拟信道和传送数字信号的数字信道[B] 信道上传送的信号有基带和窄带信号之分[C] 数字信号在经过和数模变换后就可以在模拟信道上传送[D] 模拟信号再进过模数变换后可以在数字信道上传送5、要把学校里行政楼和实验楼的局域网互连,可以通过〔〕实现。
[A] 交换机[B] MODEM [C] 中继器[D] 网卡6、以太网媒体访问控制技术CSMA/CD的机制是〔〕。
[A]争用带宽[B]预约带宽[C]循环使用带宽[D]按优先级分配带宽7、一般将MAC地址用〔〕进制表示。
[A] 2 [B] 8 [C] 10 [D] 168、在OSI参考模型中,物理层是指〔〕。
[A] 物理设备[B] 物理媒体[C] 物理信道[D] 物理连接9、网卡实现的主要功能是〔〕。
[A] 物理层与网络层的功能[B] 网络层与应用层的功能[C] 物理层与数据链路层的功能[D] 网络层与表示层的功能10、计算机网络的根本分类方法主要有两种:一种是根据网络所使用的传输技术;另一种是根据〔〕。
计算机网络模拟试题(二)附答案计算机网络模拟试题(二)一、填空题(共20分)1、计算机网络一般分为()、()、()和()。
2、计算机网络的主要功能是()、()和()。
3、数据通信方式主要有()和()两种。
4、分组交换网的组网方式一般有()和()两种。
5、快速以太网的数据传输率是()。
6、用于在主机IP地址与MAC地址进行解析的协议称为()协议。
7、IPv6协议的地址长度为()字节。
8、Internet路由协议分为()和()两大类。
9、最主要的两个路由算法分别是()和()。
10、用于将域名翻译成IP地址的系统叫作()。
11、FTP要求在客户和服务器之间要建立控制连接和()2条TCP连接。
二、单选题(共10分)1、对于带宽为3kHz的无噪声信道,假设信道中每个码元信号的可能状态数为16,则该信道所能支持的最大数据传输率可达()。
①24Kbps ②48Kbps ③12Kbps ④72Kbps2、与X.25不同,帧中继的复用放在()。
①物理层②数据链路层③网络层④传输层3、IP地址为224.0.0.11属于()类地址。
① A ② B ③D ④C4、下列各种数据通信网中,()网不支持虚电路方式。
①X.25 ②FR ③ATM ④DDN5、下列各种网络互联设备中,不能隔离冲突域的是()。
①IP路有器②以太网交换机③以太网集线器④透明网桥6、标准TCP不支持的功能是()。
①可靠数据传输②全双工通信③流量控制和拥塞控制④组播通信7、下列哪个设备可以隔离ARP广播帧()。
①路由器②网桥③LAN交换机④集线器8、数据传输率为10Mbps的以太网,其物理线路上信号的波特率是()。
①10M Hz ②20M Hz ③30M Hz ④40M Hz9、在平均往返时间RTT为20ms的快速以太网上运行TCP/IP协议,假设TCP的最大窗口尺寸为64KB,问此时TCP协议所能支持的最大数据传输率是()。
①3.2Mbps ②12.8Mbps ③25.6Mbps ④51.2Mbps10、TCP协议不支持的功能是()。
计算机网络应用模拟试题三及答案一、填空题1、IP地址是( 32 )位二进制数组成的,采用(点分)结构,其中一部分是(网络地址),另一部分是(主机地址)。
2、、IP地址中(A)类适用于网络规模较大的情况,B类IP适用于网络规模(适中)的情况,( C )类适用于网络规模小的情况。
3、子网掩码的作用是(区分网络地址和主机地址),确定子网掩码的方法是(找出网络地址和主机地址的分界位数即可)。
4、单机用户接入Internet通常使用(拨号)上网的方法,而局域网用户通常采用(共享)上网的方法。
5、电子邮件系统是由(用户代理UA )和(邮件传输代理MDA )组成。
6、用户代理的作用有(创建)、(阅读)和(浏览)。
7、电子邮件常用的协议有( SMTP )和(POP ),其中( SMTP )主要用来发送邮件,而(POP )主要用来从邮件服务器收邮件。
8、远程登录使用的协议是(TELNET ),文件传输使用的协议是( FTP )。
9、防火墙采用的两种技术主要是(数据包过滤)和(应用层网关)。
二、选择题1、集线器和路由器分别运行于OSI模型的(D) 。
A.数据链路层和物理层B.网络层和传输层C.传输层和数据链路层D.物理层和网络层2、222.4.5.6和126.4.5.6分别属于( D)类IP地址。
A. B和BB. C和BC. A和CD. C和A3、( B )用来标志分布在整个因特网上的万维网文档A、HTTP协议B、统一资源定位符URLC、HTML语言D、文档的文件名4、中国的顶级域名是( A )。
A、.cnB、.jpC、.eduD、.com5、一个B类的网络的子网掩码是255.255.240.0,每个子网中可以容纳的主机数目是( B )。
A、100个B、212-2个C、212个D、任意多个6、计算机接入Internet时不需要考虑的因素有( D )。
A、单机还是多机B、接入网络的选择C、ISP的选择D、接入网络距离要接入的计算机的距离。
计算机网络技术期末考试模拟试题及答案(1)一、填空(共20空,每空1分)1. 常用的有线传输介质有3种:_____、_____、_____ 。
2.网络互连时,通常采用_____、_____、_____、_____ 四种设备。
3.与网际协议IP配套使用的四个协议是:_____、_____、_____、_____。
4.信号调制常用的三种方法是:_____、_____、_____。
5.从传输范围的角度来划分计算机网络,计算机网络可以分为:_____、_____、_____、_____。
6.常用的IP地址有A、B、C三类,155.11.3.31是一个_____类IP地址,其网络标识(net-id)为____.7. IP地址的编址方法经历的三个历史阶段是分类地址、划分子网和_____三种。
8.面向连接服务具有_____、_____、______三个阶段。
9.分组交换中所有分组在网络传播有两种方式:_____、_____。
10.一台主机可以有3个唯一标识它的地址,分别是MAC地址、IP地址和_____。
二、选择(共20小题,每小题1分)1. 世界上第一个计算机网络是()。
A ARPANETB ChinaNetC InternetD CERNET2.以下哪个是MAC地址()A OD-01-02-AAB 139.216.000.012.002C AO.O1.00D 00-01-22-OA-AD-013.广域网覆盖的地方范围从几十公里到几千公里,它的通信子网主要使用().A报文交换技术B分组交换技术C文件交换技术D电路交换技术4.若数据链路的发送窗口尺寸WT=9,在发送过3号帧、并接到3号帧的确认帧后,发送方还可连续发送( )A 2个帧B 4个帧C 7个帧D 9个帧5.以太网媒体访问控制技术CSMA/CD的机制是()。
A 争用带宽B 预约带宽C 循环使用带宽D 按优先级分配带宽6.ADSL技术主要解决的问题是()A 宽带传输B宽带接入C 宽带交换D多媒体技术7.传输层向用户提供()A 链路层B 端对端层C 网络对网络D 子网到子网8.下列不属于路由选择协议的是()。
计算机网络技术模拟试题4及答案一.填空(每空0.5分,共10分)1.计算机网络系统由负责信息传递的通信子网和负责信息处理的资源子网组成。
2.OSI模型有物理层、数据链路层、网络层、运输层、会话层、表示层和应用层七个层次。
3.在数字信号脉冲编码方案中,全宽码又称为不归零码,包括单极性不归零码和双极性不归零码两种。
4.两种最常使用的多路复用技术是:频分多路复用和时分多路复用。
5.在WWW中,使用统一资源定位器URL来唯一地标识和定位因特网中的资源,它由三部分组成:协议、主机地址(域名)、文件路径名。
6.在局域网参考模型中,LLC、MAC与媒体无关,则依赖于物理媒体和拓扑结构。
7.Intranet是基于内部Internet技术的具有防止外界侵入安全措施的企业网络。
8.FTP协议可以传输文本文件,也可以传输压缩文件.二进制电影文件等文件。
9.广播式通信信道中,介质访问方法有多种。
IEEE802规定中包括了局域网中最常用三种,包括:CSMA/CD总线、Token-ring令牌、TOKEN-BUS令牌总线。
10.X.25协议的分组级相当于OSI参考模型中的虚电路层,其主要功能是向主机提供多信道的服务。
二.单选题(每题1分,共30分)1.DNS服务器和客户机设置完毕后,有三个命令可以测试其设置是否正确,下面(B)不是其中之一。
A.PINGB.LOGINC.IPCONFIGD.NSLOOKUP2.计算机网络中可以共享的资源包括(A)。
A.硬件.软件.数据.通信信道B.主机.外设.软件.通信信道C.硬件.程序.数据.通信信道D.主机.程序.数据.通信信道3.相邻层间交换的数据单元称之为服务数据单元,其英文缩写为(A)。
A.SDUB.IDUC.PDUD.ICI4.在OSI中,为实现有效.可靠数据传输,必须对传输操作进行严格的控制和管理,完成这项工作的层次是(B)。
A.物理层B.数据链路层C.网络层D.运输层5.在星型局域网结构中,连接文件服务器与工作站的设备是(D)。
全国计算机等级考试计算机网络模拟试题与答案一、选择题1.802.11定义了使用红外、跳频扩频与直接序列扩频技术。
802.11b定义了使用跳频扩频技术,传输速率为1 Mbps、2 Mbps、5.5 Mbps与A)10 MbpsB)11 MbpsC)54 MbpsD)100 Mbps答案:B2.以下关于宽带城域网技术特征的描述中,哪个是错误的?A)城域网的概念泛指:网络运营商在城市范围内提供各种信息服务业务的所有网络B)它是以TCP/IP协议为基础,通过各种网络互联没备C)它可以实现语音、数据、图像、多媒体视频、IP电话、IP接人和各种增值业务服务与智能业务D)它是一种典型的广域计算机网络答案:D3.目前宽带城域网保证服务质量(QoS)要求的技术主要有:资源预留RSVP、区分服务(DiffServ)与A)ATMB)多协议标记交换MPLSC)帧中继D) Ad hoc答案:B4.以下关于10 Gbps Optical Ethernet技术优势的描述中,哪个是错误的?A)组建同样规模的宽带城域网,Optical Ethernet的造价是SONET的1/5,是ATM的1/10B)IEEE已经对速率从10 Mbps、100 Mbps、1 Gbps、10 Gbps,以及100 Gbps的Ethernet技术标准化了C)Ethernet技术能够覆盖从宽带城域网的核心层、汇聚层到接入层的各种需求D)如果一个宽带城域网的各个层次能够使用同一种技术,那么这种网络在设计、组建、运行、管理和,员培训等方面都很方便和有效答案:B5.以下关于接入服务的描述中,哪个是错误的?A)我国信息产业部对接入服务有明确界定,接入服务是属于“电信业务的第二类增值电信业务”B)Internet接入服务是指利用接入服务器和相应的软硬件资源建立业务结点,并利用公用电信基础设施将业务结点与Internet骨干网相连接,以便为各类用户提供接入Internet的服务C)从网络层次的角度来看,接入网不是属于物理层的问题D)Internet接入服务业务主要有两种应用:一是为Internet信息服务业务(ICP)经营者提供Internet接入服务;二是为普通上网用户提供Internet接入服务答案:C6.宽带城域网在组建方案中一定要按照电信级运营的要求,考虑设备冗余、线路冗余、路由冗余,以及A)系统故障的快速诊断与自动恢复B)系统计费C)系统扩展D)系统接人答案:A7.路由器的冗余表现在:接口冗余、电源冗余、系统板冗余、时钟板冗余与A)整机设备冗余B)总线板冗余C)仓储板冗余D)内存条冗余答案:A8.以下关于网络运行环境的描述中,哪个是错误的?A)网络运行环境是指保障网络系统安全、可靠与正常地运行所必需的基本设施与设备条件B)它主要包括机房与电源两个部分C)机房是放置核心路由器、交换机、服务器等核心设备的场所,不包括各个建筑物中放置路由器、交换机与布线设施的设备间、配线间等场所D)关键的网络设备(如核心路由器、交换机、服务器)对供电条件的要求是很高的,必须保证由专用的UPS系统供电答案:C9.以下关于网络需求调研与系统设计的基本原则的描述中,哪个是错误的?A)从充分调查人手,充分理解用户业务活动和信息需求B)运用系统的观念,完成网络工程技术方案的规划和设计C)各阶段文档资料必须完整与规范D)大型网络系统的建设需要本单位行政负责人对项目执行的全过程进行监理答案:D10.对网络结点地理位置分布情况调查的主要内容包括:用户数量及分布的位置、建筑物内部结构情况,以及A)建筑物群情况B)网络应用需求C)网络用户数D)网络应用软件答案:A11.以下关于利用新一代网络技术组建大型企业网的基本结构设计原则的描述中,哪个是错误的?A)网络结构采用3层结构B)核心层网络用于连接服务器集群、各建筑物子网交换路由器,以及与城域网连接的出口C)汇聚层网络用于将分布在不同位置的子网连接到核心层网络,实现路由汇聚的功能D)接入层网络用于将家庭用户计算机接入到网络之中答案:D12.核心层网络一般要承担整个网络流量的A)10%~30%B) 30%~50%C)40%~60%D)50%~80%答案:C13.以下关于综合布线技术特征的描述中,哪个是错误的?A)综合布线是一种模块化的、灵活性极高的建筑物内或建筑群之间的信息传输通道B)综合布线由不同系列和规格的部件组成,其中包括传输介质、路由器与网卡C)它包括建筑物外部网络或电信线路的连接点与应用系统设备之间的所有线缆及相关的连接部件D)它既能使语音、数据、图像设备和交换设备与其他信息管理系统彼此相连,也能使这些设备与外部相连接答案:B14以下哪个不是目前使用的综合布线系统标准?A)ANSl/TIA/EIA 568-AB)TIA/EIA-568-B.1、TIA/EIA-568-B.2和TIA/EIA-568-B.3C) GB/T 50311-2000和GB/T 50312-2000D) IS0/IEC l8011答案:D15.以下关于以太网物理层协议的描述中,哪个是错误的?传统以太网的物理层标准的命名方法是:IEEE 802.3x Type-Y Name。
《计算机网络》(专科)模拟试题一一、填空题(每空1分,共22分)1.信号一般有模拟信号和数字信号两种表示方式。
2.在同一个系统内,相邻层之间交换信息的连接点称之为接口,而低层模块向高层提供功能性的支持称之为服务。
3.TCP/IP模型的4层协议模型。
由下到上依次是:网络接口层网络层运输层应用层。
4.信道能够传送电磁波的有效频率范围称为该信道的宽带,其单位为赫兹。
5.信道的多路复用技术有四种方式:频分多路复用时分多路复用波分多路复用码分多路复用。
6.从计算机域名到IP地址翻译的过程称为域名解析。
7.用于具有不同结构的网络的互连的设备是网关。
8.在局域网IEEE802标准中将数据链路层划分为:逻辑链路控制子层和介质访问控制子层。
9.决定Internet的传输速度的主要因素有:internet主干网速度和接入网速度。
二、名词解释(中译英)(每个2分,共12分)1.局域网 WALN2.波特率 baud3.循环冗余校验码 CRC4.地址转换协议 ARP5.集线器 HUB6.传输控制协议/网际协议 TCP/IP三、选择题(每个3分,共36分)1.采用半双工通信方式,数据传输的方向为( C )A.可以在两个方向上同时传输B.只能在一个方向上传输C.可以在两个方向上传输,但不能同时进行D.以上均不对2.管理计算机通信的规则称为(A )A.协议 B.服务 C.ASP D.ISO/OSI3.OSI参考模型分为( D )层A.4 B.5C.6 D.74.IP地址包含( B )A.网络号 B.网络号和主机号 C.网络号和MAC地址 D.MAC地址5.以下各项中,不是IP数据报操作特点的是( C )A.每个分组自身携带有足够的信息,它的传送是被单独处理的B.在整个传送过程中,不需建立虚电路C.使所有分组按顺序到达目的端系统D.网络节点要为每个分组做出路由选择6.按网络的传输介质访问控制方式划分,局域网可分为(D )A.以太网、令牌环网B.以太网、令牌总线网C.令牌环网、令牌总线网D.以太网、令牌环网和令牌总线网7.局域网的连接设备包括( B )A.网卡、集线器、交换机B.网卡、中继器、集线器、交换机C.网卡、中继器、集线器D.中继器、集线器、交换机8.指出下面的IP地址中,哪个是C类地址( B )A. B.C. D.9.以太网的标准是,使用( A )介质访问控制方法。
计算机网络测试题(附答案)一、单选题(共80题,每题1分,共80分)1、路由器(Router)是用于联接逻辑上分开的()网络。
A、2个B、1个C、多个D、3个正确答案:C2、要使现有的模拟电视机能够接收数字电视信号,需要把一个叫做()的设备连接在同轴电缆和用户的电视机之间。
A、路由器B、光线路终端C、机顶盒D、解调器正确答案:C3、采用 TCP/IP 数据封装时,以下哪项端口号范围标识了所有常用应用程序( )。
A、0~255B、0~1023C、1024~2047D、256~1022正确答案:B4、虚拟网络中逻辑工作组的结点组成不受物理位置的限制,逻辑工作组的划分与管理是通过( )方式实现的。
A、改变接口连接方式B、存储转发方式C、硬件方式D、软件方式正确答案:D5、TCP拥塞避免时,拥塞窗口增加的方式是()。
A、随机增加B、指数增加C、不增加D、线性增加正确答案:D6、如果你想通过socket编程接口编写一个程序,给你所在的网络上的所有用户发送一个消息,则最简单的方式是采用( )。
A、以上都不对B、UDP协议C、TCP协议D、TCP协议和UDP协议都可以正确答案:B7、通信系统必须具备的三个基本要素是( )。
A、信源、通信媒体、信宿B、终端、电缆、计算机C、终端、通信设施、接收设备D、信号发生器、通信线路、信号接收设备正确答案:A8、DNS 的默认端口是( )。
A、23B、80C、53D、79正确答案:C9、下列关于网络的叙述中正确的是( )。
A、IP地址中有16位描述网络B、位于美国的NIC提供具唯一性的32位IP地址C、以上叙述都正确D、对应于系统上的每一个网络接口都有一个IP地址正确答案:D10、TCP报文段中序号字段指的是()。
A、数据部分第一个字节B、报文最后一个字节C、数据部分最后一个字节D、报文首部第一个字节正确答案:A11、下列说法正确的是()。
A、模拟数据不可以转换成数字信号B、将数字数据转换成模拟信号称为调解C、以上说法均不正确D、将模拟信号转换成数字数据称为调制正确答案:C12、局域网是在小范围内组成的计算机网络,其地理范围一般是()。
计算机网络技术模拟试题4及答案一. 填空(每空0.5分,共10分)1. 计算机网络系统由负责信息传递的通信子网和负责信息处理的资源子网组成。
2. OSI模型有物理层、数据链路层、网络层、运输层、会话层、表示层和应用层七个层次。
3. 在数字信号脉冲编码方案中,全宽码又称为不归零码,包括单极性不归零码和双极性不归零码两种。
4. 两种最常使用的多路复用技术是:频分多路复用和时分多路复用。
5. 在WWW中,使用统一资源定位器URL来唯一地标识和定位因特网中的资源,它由三部分组成:协议、主机地址(域名)、文件路径名。
6. 在局域网参考模型中,____与媒体无关,则依赖于物理媒体和拓扑结构。
7. Intranet是基于____Internet技术的具有防止外界侵入安全措施的企业网络。
8. FTP协议可以传输文本文件,也可以传输压缩文件.____. ____. 电影文件等文件。
9. 广播式通信信道中,介质访问方法有多种。
IEEE802规定中包括了局域网中最常用三种,包括:____. ____. _____。
10. X.25协议的分组级相当于OSI 参考模型中的____层,其主要功能是向主机提供多信道的服务。
二. 单选题(每题1分,共30分)1. DNS服务器和客户机设置完毕后,有三个命令可以测试其设置是否正确,下面(B)不是其中之一。
A. PINGB. LOGINC. IPCONFIGD. NSLOOKUP2. 计算机网络中可以共享的资源包括(A)。
A. 硬件. 软件. 数据. 通信信道B. 主机. 外设. 软件. 通信信道C. 硬件. 程序. 数据. 通信信道D. 主机. 程序. 数据. 通信信道3. 相邻层间交换的数据单元称之为服务数据单元,其英文缩写为(A)。
A. SDUB. IDUC. PDU D . ICI4. 在OSI中,为实现有效. 可靠数据传输,必须对传输操作进行严格的控制和管理,完成这项工作的层次是(B)。
《计算机网络》模拟试题(一)一、填空题1.网络面向连接服务分为、和三个过程。
2.在TCP/IP协议支持的因特网中,信息传播有两种方式和。
3.在IPv6中,IP地址将达到位。
4.是一个地址。
5.210.32.151.88是一个地址。
6.运输层的主要任务是保证数据端到端的传输。
7.数据包过滤是一种基于层的技术。
8.UDP协议用来提供不可靠的服务,TCP协议用来提供可靠的服务。
9.ATM网络中采用固定长度的信元,其长度为字节。
10.FDDI是一种具有速率的网技术。
11.通信网络的交换方式大致有二种,即和。
12.数据链路层的任务是将有噪声线路变成无传输差错的通信线路,为达此目的,数据被分割成,为防止发送过快,总是提供。
13.网络层向运输层提供服务,主要任务是为从源端点到终端点的信息传送作。
14.网络互联在链路层一般用,在网络层一般用。
15.运输层中提供的服务是传输连接的、和。
二、选择题1.Internet的前身是()。
A.Intranet B.Ethernet C.Arpanet D.Cernet2.当前IPv4采用的IP地址位数是()。
A.16位B.32位C.64位D.128位3.IP地址共有5类,常用的有()类,其余留作其他用途。
A.1 B.2 C.3 D.44.在网络互联中,中继器一般工作在()。
A.链路层 B.运输层C.网络层D.物理层5.下述协议中不属于应用层协议的是()。
A.ICMP B.SNMP C.TELNET D.FTP6.()是一种总线结构的局域网技术。
A.Ethernet B.FDDI C. ATM D.DQDB7.在数据传输过程中路由是在()实现的。
A.运输层B.物理层C.网络层D.应用层8.现有的公共数据网都采用()技术。
A.电路交换 B.报文交换C.语音插空D.分组交换9.B类地址中用()位来标识网络中的一台主机。
A.8 B.14 C. 16 D.2410.虚拟网(VLN)可以有多种划分方式,下列方式中不正确的是()。
《计算机网络》(本科)模拟试题一一、是非题(请在括号内,正确的划√,错误的划×)(每个1分,共10分)1.计算机网络是控制两个对等实体进行通信的规则的结合。
()2.从通信的角度看,各层所提供的服务可分为两大类,面向连接和无连接。
()3.TCP/IP体系共有三个层次,它们是网络层、传输层、应用层。
()4.物理层的任务就是透明地传送比特流。
()5.在数据链路层,数据的传送单位是帧。
()6.ARP协议和CSMA/CD协议都是数据链路层协议。
()7.局域网的协议结构一般包括物理层、数据链路层、介质访问控制层和网络层。
()8.在载波侦听和总线访问方法上,CSMA/CD类似CSMA协议是一种p-坚持式协议。
()9.两端用户传输文件,应属于OSI参考模型中的传输层处理()10.报文交换又可称为虚电路()二、选择题(每个2分,共20分)1.在TCP/IP协议族中实现从IP地址到物理地址的映射的是()协议。
A.ICMP B.ARP C.RARP D.IGMP2.在令牌环中,令牌是()、()。
A.由要发送分组的站产生B.在环上流动的特殊位串C.由接收站将忙令牌变成空令牌的D.由网络监控站维护的3.能实现不同的网络层协议转换功能的互联设备是()。
A.集线器B.交换机C.路由器D.网桥4.带宽是对下列哪种媒体容量的度量?()A.快速信息通信 B.传送数据C.在高频范围内传送的信号D.上述所有的5.报文交换方式的特点是()。
A.源节点和目标节点在交换时无需建立专用通路B.利于实时交互性通信C.利于减少网络传输的延迟D.任何情况下发出的报文都能够按顺序达到目的地6.在电缆中屏蔽有什么好处?()A.减少信号衰减 B.减少电磁干扰辐射和对外界干扰的灵敏度C.减少物理损坏 C.减少电磁的阻抗7.PPP协议是()协议。
A.物理层 B.数据链路层 C.网络层 D.传输层8.在OSI模型中,一个层N与它的上层(第N+1层)的关系是()A.第N层为第N+1层提供服务。
计算机网络原理试题及答案(二)
一、选择题:(每小题2分,共20分)
1、RS-232C的电气特性规定逻辑“0”的电平电压为( A )
A、+5至+15伏
B、0至+5伏
C、-5至0伏
D、-15至-5伏
2、数据链路层中的数据块常被称为( C )
A、信息
B、分组
C、帧
D、比特流
3、网络层的主要目的是(C )
A、在邻接节点间进行数据包传输
B、在邻接节点间进行数据包可靠传输
C、在任意节点间进行数据包传输
D、在任意节点间进行数据包可靠传输
4.传输速率单位“bps”代表( B )
A、BYTES PER SECOND
B、BITS PER SECOND
C、BAUD PER SECOND
D、BILLION PER SECOND
5、防火墙系统采用主要技术是( B )
A、对通过的数据包进行加密
B、对通过的数据包进行过滤
C、对通过的数据包进行正确性检测
D、对通过的数据包进行完整性检测
6. 关于TCP/IP的IP层协议描述不正确的是(D )
A、是点到点的协议
B、不能保证IP报文的可靠传送
C、是无连接的数据报传输机制
D、每一个IP数据包都需要对方应答
7、如要将138.10.0.0 网络分为6个子网,则子网掩码应设为( D )
A. 255.0.0.0
B. 255.255.0.0
C. 255.255.128.0
D. 255.255.224.0
8、网络管理的基本功能不包括(D )
A. 故障管理
B.性能管理
C.配置管理
D.资产管理
9、下列描述错误的是( D )
A、Telnet协议的服务端口为23
B、SMTP协议的服务端口为25
C、HTTP协议的服务端口为80
D、FTP协议的服务端口为31
10、冲突窗口是指网络上最远的两个站点通信时( D )
A、从数据发送开始到数据到达接收方为止的时间
B、从冲突发生开始到发送方检测到冲突为止的时间
C、从冲突发生开始到接收方检测到冲突为止的时间
D、从数据发送开始到数据到达接收方为止的时间的两倍
二、简答题(每小题8分,共40分)
1、以任意一种网络应用系统为例,简要说明什么是网络通信的C/S模型。
答:
(1)以用户在WINDOWS上使用Outlook向新浪的邮件服务器发送电子邮件为例;(2分)
(2)Outlook 作为客户端(Client),邮件服务器作为服务端(Server);(3分)(3)Outlook向服务器发起连接建立请求,服务器端响应请求,Outlook把邮件数据发送给服务器,服务器收到邮件后负责将该邮件传递到指定的邮件帐号上。
(3分)
2、SNMP网络管理模型主要包括哪三部分?它们各自的作用是什么?
答:
(1)SNMP网管模型包括三部分:管理者(Manager)、管理代理(Agent)、被管对象(MO);(2分)
(2)管理者:负责向代理发送管理命令,接受管理信息;(2分)
(3)代理:负责接受管理者发来的管理命令,收集被管对象的管理信息存储在MIB中,并根据需要报告给管理者;(2分)
(4)被管对象:所有具有网管功能的IP设备。
(2分)
3、一个C类网络的子网掩码是255.255.255.240,则每一个子网上能连接的主机数为多少?答:
(1)240对应的2进制数为:11110000,即有4个BIT用作子网掩码;(2分)
(2)剩下的4个BIT作为主机编码(0—15);(2分)
(3)0和15不能分配主机;(2分)
(4)每个子网最多连接14台主机。
(2分)
4、假设主机1(IP1,E1)与主机2(IP2,E2)在同一个子网内,当主机1需要与主机2通信时,简要说明ARP的工作原理。
答:
(1)当主机1要向主机2发送数据时,必须知道主机2的MAC地址,为此,先根据主机2的IP地址在本机的ARP缓冲表内查找,如找到E2,则把E2填到MAC帧中,并把数据发送给主机2;(2分)
(2)如果在本机的ARP缓冲表内找不到主机2的MAC地址,则主机1产生一个ARP询问包,其中包含主机1的IP地址,MAC地址E1,主机2的IP地址,并广播到网络上询问有谁知道主机2的MAC地址?(3分)
(3)主机2收到ARP询问包后,根据询问者的IP和MAC地址E1立即向主机1回送一个ARP响应包,其中包含主机1的IP地址,MAC地址E1,主机2的IP地址和MAC地址E2,从而主机1获得了主机2的MAC地址E2,进而可向主机2发送数据。
(3分)
5、简要说明计算机A与B采用TCP协议通信时,连接建立过程。
答:
(1)A向B发送连接建立请求包;(2分)
(2)B接受请求,向A回送一个连接请求响应包;(3分)
(3)A收到响应包后,再向B发送一个连接请求确认包。
(3分)
三、应用题(共40分)
1、设利用 IEEE 802.3 协议局域网传送 ASCII码信息“Goodmorning”,若封装成 MAC 帧格式,请问:(1)帧中数据字段长度为多少字节?(2)需要填充多少个字节?(本题10分)
解:
(1)MAC帧长度最小值为64字节,头部占18字节;(2分)
(2)帧的数据字段有效字节是11字节;(4分)。