岗位责任制、管理制度及操作规程
- 格式:doc
- 大小:96.00 KB
- 文档页数:37
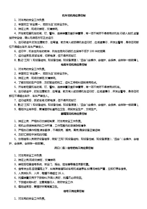
机车司机岗位责任制1、对本岗的安全工作负责.2、牢固树立“安全第一、预防为主”的安全方针。
3、持证上岗,现场交接班,交清接明。
4、开车前检查机车的闸、灯、警铃、连接装置及撒砂装置等,有一项不完好不得使用该机车.行驶人车时,监督挂好安全链,确认无误后方可正点运行.5、在行驶途中,时刻注意前方,在弯道、前方有人或防碍机车运行时,应减速慢行,并发出警号,身体任何部位不得超出车外,车头严禁坐人.6、运行中,机车在列车的前端,列车在同向行驶时,应保持不低于100米的距离.7、运行结束后,扳紧车闸,切断电源,但不得关闭车灯.8、熟记“三知”(知设备结构、知设备性能、知设备原理),“四会”(会操作、会维护、会保养、会排除一般故障)。
电瓶车司机岗位责任制1、对本岗的安全工作负责。
2、牢固树立“安全第一、预防为主”的安全方针。
3、持证上岗,现场交接班,交清接明。
4、了解本班的生产任务,及时配合把钩工,运料工将物料送到使用地点。
5、开车前检查机车的闸、灯、警铃、连接装置及撒砂装置等,有一项不完好不得使用该机车。
6、在行驶途中,时刻注意前方,在弯道、前方有人或妨碍机车运行时,应减速慢行,并发出警号,身体任何部位不得超出车外,车头严禁坐人。
7、运行结束后,扳紧车闸,切断电源,但不得关闭车灯.8、熟记“三知"(知设备结构、知设备性能、知设备原理),“四会”(会操作、会维护、会保养、会排除一般故障)。
9、每班作业完毕后,要清理好轨道两边卫生,做到安全生产,文明生产。
翻罐笼司机岗位责任制1、持证上岗,严格执行交接班制度,对本岗安全工作负责。
2、司机必须保持良好的工作环境,工作范围内的浮煤杂物清净.3、严格执行操作规程,煤车翻净,不得脱岗、睡岗、离岗,确保设备正常运转.4、及时汇报班中发现的问题.5、协同维修人员做好设备维修,做到“三知”(知设备结构、知设备性能、知设备原理),“四会"(会操作、会维护、会保养、会排除一般故障)。
总经理安全生产责任制1、总经理是企业的安全负责人,对本企业工作负全面责任,必须认真贯彻执行各项生产法规、制度和标准。
2、重视职工的劳动条件和企业的安全、工业卫生状况和劳动保护工作。
3、批准、发布本企业的各项安全管理制度、安全技术规程、安全技术措施计划和长远规划。
4、深入现场了解掌握安全生产情况,组织开展安全技术研究工作,推广先进的安全技术和管理方法,审定重大灾害事故的预防和处理方案。
5、建立健全安全组织和机构,提高专业人员的素质,稳定专业队伍。
6、定期召开安全生产专题会议,及时研究和解决有关安全生产的重大问题,审核引进技术(设备)和开发新产品中的重要安全技术问题。
7、组织全厂性安全教育与考核工作。
8、坚持“五同时”原则,即:在计划、布置、检查、总结、评比生产的时候,同时计划、布置、检查、总结、评比安全工作。
9、如企业内实行各级承包,以及与外单位的各项承包合同中,都必须有安全技术指标、安全管理要求和安全职责等条款,并认真考核。
10、总经理不在时,由代理者负责车间主任安全生产责任制1、车间主任是车间的安全负责人,对车间安全工作负全面责任,认真贯彻执行各项安全生产法规制度和标准。
2、拟订、修订车间安全技术规程和安全生产管理制度,编制车间安全生产措施计划和方案,经批准后,组织实施。
3、组织开展安全生产竞赛等安全活动,总结交流安全生产经验。
4、组织落实车间的安全教育,并督促检查班组级安全教育。
5、组织生产工人进行安全思想和安全技术教育,定期进行考核。
6、组织车间的定期、不定期安全检查,确保设备、安全装置、防护设施处于完好状态。
发现隐患及时组织整改,无力整改的要采取临时安全措施,及时向环境安全部报告。
7、组织或参加车间各类事故调查和处理工作,并按规定及时上报。
8、建立、健全安全、防火组织,领导并支持车间和班组安全员的工作。
9、生产班长在车间主任指定的工作范围内对安全生产负责。
生产班长安全生产责任制1、组织车间工人学习、贯彻执行公司和车间的有关安全生产规章制度。
岗位责任制、管理制度、操作规程岗位责任制、管理制度、操作规程是企业管理的重要组成部分,是确保企业正常运营和提高效率的关键。
下面就分别对这三个方面进行讲解。
一、岗位责任制岗位责任制是企业管理中的一项重要制度,通过分类和明确各个岗位职责和工作任务,使得员工在工作过程中有所依循、有所遵守,能够更好地为企业提供服务。
具体实施中,应当根据企业的整体情况和经营目标,为每个岗位设计具体的职责和任务,让员工能够清楚自己的工作内容和责任范围,避免岗位交叉和责任模糊,提高岗位效率,减少工作失误。
同时,岗位责任制也能够为企业的管理奠定一个基本的制度基础,提高企业内部的工作协调和组织效率。
二、管理制度管理制度是企业中的一项行政性制度,是为了规范企业经营行为,确保企业长期健康发展而制定的一系列规章制度。
包括公司章程、人事管理规定和财务管理办法等,这些规章制度明确了企业各个部门和员工在工作中所应当遵守的规定,以实现企业有条不紊地运转。
在实现管理制度的过程中,企业要注重人性化管理,不仅是遵守制度,也要注意管理者的态度和方法,让员工在遵守制度的基础上更好地保持积极性。
三、操作规程操作规程一般指的是企业中各工作环节的操作程序和方法,这些规程将各项具体工作分解成一系列分工有序的操作步骤,使得员工在工作过程中遵循操作流程,减少工作失误,提高工作效率。
具体实施中,企业应当制定一些通俗易懂的操作规程,及时修订并严格执行,保证员工在各项工作中遵循正确的方法来进行操作,最终达到提高工作效率和提高工作质量的目标。
综上所述,岗位责任制、管理制度和操作规程是企业管理中不可或缺的三支柱,它们能够有效地规范企业的经营行为,并为企业的稳定发展提供可靠的保障。
企业各工种安全技术操作规程目录1、镶贴工安全技术操作规程2、水电工安全技术操作规程3、砌筑工安全技术操作规程4、石作业工安全技术操作规程5、油漆工安全技术操作规程6、焊工安全技术操作规程7、起重信号工安全技术操作规程8、通风工安全技术操作规程企业安全生产规章制度目录1 、安全检查制度2 、技术交底制度3 、安全技术措施制度4 、事故报告制度5 、卫生防疫制度6 、安全教育培训制度7 、消防安全管理制度8 、监督考核与奖惩制度1>安全检查制度一、安全检查基本要求:1、安全检查是治理整顿、建立良好的安全环境和生产秩序、做好安全工作的重要手段之一。
要坚持领导和群众相结合、普遍检查与专业检查相结合、检查与整改相结合的原则,做到制度化、经常化。
2、安全检查必须有明确的目的要求和具体计划,必须建立有各级领导负责和有关人员参加的安全检查组。
3、各级检查人员有权要求受检部门及各项目报告其安全工作情况,提供有关资料,有权调查、询问及召开座谈会,有权制止违章指挥及违章作业,对重大隐患有权提出限期整改的要求及意见。
二.安全检查基本内容:1、查安全生产责任制落实情况。
2、查从业人员的安全教育培训是否符合规定。
3、查劳动保护用品管理、穿戴、使用是否符合规定。
4、查公司纪律和劳动纪律执行情况。
5、查应急救援预案完善演练情况。
6、查隐患整改情况。
7、查安全标志设置是否符合规定。
8、查设备、环境防护是否符合安全要求。
9、查消防设施是否符合安全要求。
三、安全检查方式:安全检查采取日常、定期、专业、不定期四种检查方式。
专业检查时,以各主管部门为主,组织有关单位参加。
1、日常安全检查按如下方式进行:1)、施工岗位的班组长和工人,应严格遵守交接班检查和班中巡回检查制度。
2)、非施工岗位的班组长和工人,应根据本岗位特点,在工作前和工作中进行检查。
3)、各级领导和各级安全管理人员应在各自业务范围内,经常深入现场,进行安全检查。
发现不安全问题,及时督促有关部门解决。
岗位责任制、管理制度、操作规程内容基本齐全岗位责任制、管理制度、操作规程是企业内部管理的重要组成部分,它们规范了员工的行为和责任,保障了企业的有效运行。
本文将详细介绍岗位责任制、管理制度、操作规程的基本内容。
一、岗位责任制岗位责任制是一种管理方式,意在规范员工行为,明确员工职责,确保企业高效运行。
岗位责任制一般包含以下三个方面的内容。
(一)岗位职责岗位职责是指在岗位内部工作需要完成的具体任务,包括工作内容、工作标准、工作流程等。
明确了岗位职责后,员工就知道应该何时何地进行工作,以及如何进行工作。
(二)工作目标工作目标是岗位责任制的重中之重,它是指员工在完成各项工作任务时应该达成的目的和效益。
目标应该明确、量化、可行,并与企业整体战略相一致,以推动企业发展和壮大。
(三)责任和考核岗位责任制的最终目的是要确保员工的工作质量和效益,因此责任和考核也是不可或缺的。
责任可以保证员工时刻牢记自己的任务目标,以便他们能够适时地纠正行为、调整思路。
而考核则是对员工工作成绩的评估,通过对员工绩效的评估,激励员工积极工作。
二、管理制度管理制度是企业内部管理的一种规范化方式,一般由企业管理人员制定并落实。
管理制度一般包含以下几个方面的内容。
(一)组织管理制度组织管理制度是企业内部管理的核心制度,它包括企业的组织结构和职责分配,以及员工的人事管理和人员流动等方面。
明确了组织管理制度后,各部门之间的沟通协作更加顺畅。
而人员管理制度可以保证员工的学习和发展,增强员工的凝聚力。
(二)财务管理制度财务管理制度是规范企业日常财务领域的一系列规范,包括预算管理、记账制度、审批流程等方面。
这些规范可以保证企业财务活动的科学化,有效避免财务风险。
(三)生产管理制度生产管理制度是企业针对生产流程等方面的规范,包括工艺流程、设备管理、产品检验以及原材料管理等方面。
生产管理制度可以保证产品的质量和效率,同时也提高了员工的工作效率和参与程度。
建设工程施工安全岗位责任制、管理制度、操作规程工程名称:建设单位:施工单位:监理单位:目录2.1施工管理人员安全生产岗位责任制2.1-1 项目经理安全生产岗位责任制2.1-2 项目技术人员安全生产岗位责任制2.1-3 施工员安全生产岗位责任制2.1-4 安全员安全生产岗位责任制2.1-5 材料员安全生产岗位责任制2.1-6 机械员安全生产岗位责任制2.1-7 质检员安全生产岗位责任制2.1-8 预算员安全生产岗位责任制2.1-9 资料员安全生产岗位责任制2.1-10 班组长安全生产岗位责任制2.1-11 门卫安全生产岗位责任制2.1-12 炊事员安全生产岗位责任制2.1-13 卫生员安全生产岗位责任制2.1-14 其他人员安全生产岗位责任制2.2 施工安全生产管理制度2.2-1 安全生产资金保障制度2.2-2 项目负责人现场带班制度2.2-3 专项施工方案编审制度2.2-4 安全生产技术交底制度2.2-5 安全生产教育培训制度2.2-6 安全生产检查制度2.2-7 班组安全活动制度2.2-8 安全生产责任制考核制度2.2-9 危险源辨识与管理制度2.2-10 应急救援制度2.2-11 机械设备安全管理制度2.2-12 临建设施安全管理制度2.2-13 职业健康与劳动保护制度2.2-14 劳动防护用品(具)管理制度2.2-15 特种作业人员管理制度2.2-16 生产安全事故报告制度2.2-17 分包单位安全管理制度2.2-18 文明施工管理制度2.2-19 卫生管理制度2.2-20 建筑工地集体食堂卫生管理制度2.2-21 环境保护管理制度2.2-22 消防防火制度2.2-23 治安保卫制度2.2-24 建筑工人业余学校管理制度2.2-25 施工车辆管理制度2.2-26 安全隐患排查制度2.2-27 施工用电管理制度2.2-28 绿色施工管理制度2.3 施工现场各工种安全技术操作规程2.3-1 施工现场作业人员安全生产基本规定2.3-2 普通工安全技术操作规程2.3-3 架子工安全技术操作规程2.3-4 瓦工安全技术操作规程2.3-5 抹灰工安全技术操作规程2.3-6 木工安全技术操作规程2.3-7 钢筋工安全技术操作规程2.3-8 混凝土工安全技术操作规程2.3-9 防水工安全技术操作规程2.3-10 电工安全技术操作规程2.3-11 通风工安全技术操作规程2.3-12 电焊工安全技术操作规程2.3-13 气焊工安全技术操作规程2.3-14 起重安装工安全技术操作规程2.3-15 起重司机安全技术操作规程2.3-16 起重信号信号指挥安全技术操作规程2.3-17 桩机操作工安全技术操作规程2.3-18 机械维修工安全技术操作规程2.3-19 中小型机械操作工安全技术操作规程2.3-20 保温工安全技术操作规程2.3-21 管工安全技术操作规程2.3-22 钳工安全技术操作规程2.3-23 油漆工安全技术操作规程2.3-24 厂(场)内机动车司机安全技术操作规程2.3-25 装卸工安全技术操作规程2.1施工管理人员安全生产岗位责任制2.1-1项目经理安全生产岗位责任制1.项目经理是单位工程安全生产第一责任人,对安全工作应全面负责,贯彻执行安全生产的方针政策,落实安全生产责任制度、安全生产规章制度和操作规程。
信号工岗位责任制和安全操作规程(一)信号工岗位责任制1.必须严格现场交接班制度提前30分钟到达工作岗位,接班不来,交班不走。
发现问题及时汇报班长或值班负责人。
2.各中段的信号工坚守工作岗位,不准别人代替自己打信号。
工作时间要精力集中,不准说笑,打闹和打盹,禁止盲目按信号。
无关人员禁止在信号室休息。
3.要严格执行竖井提升的有关规定,有权制止无关人员在井口和各中段车场内说笑、打闹,有权制止任何单位和任何人把坑木、管道和其它物料存放在井下各车场。
4..在经常检查井口、中段门,闭锁装置是否灵敏可靠,发现问题及时解决。
5.做好下井人员的收、挂牌工作,维持好上、下井人员的上罐秩序。
6.检查下井人员劳保佩带等情况。
(二) 信号工安全操作规程1.必须按规定迅速、准确、清楚的发送信号,不准用电铃当作电话。
保证电话、电铃、信号灯的畅通,发现问题及时找电工修理。
2.升降人员或运送物料时,要严格检查,发现不符合乘罐规定的,要立即通知整改,不整改,严禁发送升降信号。
3.对升降信号一定要打清,打准。
如没有听清楚应反问一下,弄清楚后再打信号。
4.指挥乘罐人员按规定上、下。
每罐按定员标准(每人占用0.2平方米底板面积),不准超员,不符合升降规定的严禁升降。
5.井口两侧的安全门由信号工开关,罐内两侧的安全门由乘罐人员开关,罐未停稳,不准开罐笼门。
6.乘罐人员入罐后,信号工进行检查,符合乘罐规定后方可发升降信号。
7.在提升过程中,要时刻注意罐笼的运行情况,发现不正常情况或出现事故,立即发出停车信号进行处理,发生重大事故,必须汇报有关单位。
安全生产岗位责任制规章制度安全技术操作规程安全生产是企业生产经营活动的基础,也是保障职工身体健康和维护企业正常运转的重要保障。
为了确保生产过程中的安全,企业应制定相应的安全生产岗位责任制、规章制度和安全技术操作规程。
一、安全生产岗位责任制1.1安全生产岗位责任划分根据企业生产、施工、作业的不同特点,可以将安全生产岗位责任划分为生产经营岗位责任、安全管理岗位责任和监督检查岗位责任等。
1.2安全生产岗位责任人的义务1.3安全生产岗位责任人的权利二、规章制度规章制度是企业内部对员工行为、纪律和规范的集合,旨在确保员工按照一定的标准进行工作,维护安全生产的正常进行。
规章制度的制定主要应涵盖以下几个方面:2.1安全生产相关规定规定员工在工作中必须遵守的安全生产基本规范,包括安全用电、防火措施、机械操作等。
2.2突发事件处理规定规章制度应明确在发生突发事件时员工的应急处置程序,包括报警流程、撤离原则和应急物资的使用等。
2.3工作纪律制度明确员工的工作时间、加班制度、迟到早退的惩罚措施等,以规范员工的工作行为。
2.4事故报告和调查制度规定员工对事故的报告程序,以及对事故的调查和处理程序,以便及时掌握事故的原因,采取相应的措施,防止类似事故再次发生。
安全技术操作规程是针对企业内不同岗位、不同工作环节的安全操作规范,目的是确保职工在操作中遵守安全生产规定,减少事故发生的概率。
3.1操作安全规程对各个岗位的操作进行详细的规定,包括使用机械设备的操作规程、化学品使用的操作规程、高空作业的操作规程等。
3.2事故防范措施规定岗位责任人要对可能发生的事故进行风险评估,并制定相应的防范措施,以最大限度减少事故发生的概率。
3.3紧急处理措施明确各类事故和突发事件的紧急处理措施,包括火灾、泄漏、断电等其他突发事件的紧急处理步骤。
总结起来,安全生产岗位责任制、规章制度和安全技术操作规程是企业确保生产过程安全的重要措施。
通过明确每个岗位的责任,制定规章制度和安全技术操作规程,可以有效减少事故的发生,保护员工的安全和健康,确保企业的正常运营。
岗位责任制、管理制度及操作规程岗位责任制、管理制度及操作规程是企业内部管理的重要内容,有助于落实企业的规范化管理,提高劳动生产率和产品质量,保障员工安全和维护企业形象。
以下是一份的岗位责任制、管理制度及操作规程。
一、岗位责任制1. 岗位职责明确:明确每个岗位的职责分工,确保员工能够清楚认识自己的工作任务。
2. 岗位责任清晰:明确每个岗位的责任,使员工能够了解自己在工作中的责任和义务,避免对企业造成潜在的损失。
3. 岗位效率提高:通过建立岗位责任制,可以让员工更加专注于自己的工作内容,在提升工作效率的同时,也能提高企业整体的效率和生产力。
4. 岗位评估:通过对岗位责任的评估,可以发现岗位效率存在的问题和瓶颈,为企业的改进提供重要参考。
二、管理制度1. 统一管理:制定企业行为准则和内部管理制度,借助标准化的管理程序来实现企业资源的统一管理。
2. 监督控制:严格执行管理制度,通过清晰的工作流程来确保企业的日常工作能够受到有效的监督和控制。
3. 安全保障:为确保员工的身心健康和企业的安全,制定安全规定并进行全员培训,建立全方位的安全体系。
4. 信息保密:对企业的信息资产进行保护,制定计算机信息安全规程,建立安全管理体系和保密制度,加强对信息的管理和维护。
三、操作规程1. 操作标准:制定标准化的操作规程,确保员工能够按照统一的标准和规范操作。
2. 技术培训:通过技能培训,向员工传授专业技能,提高员工的技能水平和生产效率。
3. 质量保证:严格执行操作规程,确保产品符合国家和企业的质量标准,提高利润和竞争力。
4. 经济节约:制定节能环保的操作规程,通过节约成本、增加效益,实现企业可持续发展。
以上内容是对企业岗位责任制、管理制度及操作规程的简要概括,企业可以根据自身实际情况进行相应的制定和完善。
岗位责任制、管理制度、操作规程(第二册)内容基本齐全岗位责任制:岗位责任制是指以岗位为单位,明确员工的责任职责和工作任务,并对员工的工作进行监督、考核和评价。
一、岗位责任制的作用:1、明确责任:通过岗位责任制,明确员工的职责和工作内容,可以保证工作中的责任和义务能够被追究和执行。
2、增加效率:岗位责任制可以让员工更加专注于自己的工作,在减少重复劳动的同时,提高了工作效率。
3、确保质量:岗位责任制可以让员工更加认真地对待自己的工作,减少工作上的失误,保证了工作质量。
4、促进发展:岗位责任制可以让员工更加清晰地了解自己的职业规划,制定目标和方向,有利于个人的职业发展。
二、岗位责任制的原则:1、明确权责:对于每一个岗位,必须明确该岗位的权利、义务以及工作任务等。
2、统一管理:对于不同的岗位和职责,必须实行一致的管理体系和工作标准。
3、公平公正:对于同一岗位的员工,必须在工作任务、责任和福利待遇等方面实行公平公正原则。
三、岗位责任制的实施步骤:1、明确工作内容和工作任务。
2、明确工作标准和工作效果。
3、制定约束制度和考核标准。
4、加强评估和监控。
管理制度:管理制度是指企业为解决内部生产、管理和发展等问题而制定的一系列方针、政策、规章和制度等,是企业发展的重要保障。
一、管理制度的作用:1、规范管理行为:管理制度能够帮助企业明确各项规章制度,对员工的工作和行为进行规范化管理,保证企业的正常运转。
2、提高管理效率:有效的管理制度可以避免管理过程中的浪费和决策失误,提高企业的管理效率和竞争能力。
3、保证风险控制:管理制度可以帮助企业发现和解决潜在的管理风险,保障企业的稳定和持续发展。
二、管理制度的制定原则:1、合理科学:管理制度应基于数据和经验,科学制定企业的运营和管理方案。
2、统一性:在制定管理制度时,应保证各制度间的一致性和统一性,确保企业的整体运营目标。
3、定期修订:管理制度是一种动态过程,需要针对环境变化和企业需求定期修订和完善。
责任制规范操作规程1. 责任制规范概述在任何组织或企业中,为了提高工作效率和管理水平,通常会采用责任制规范来明确各个岗位的职责和权限。
本操作规程旨在指导员工如何遵循和执行责任制规范,保证工作顺利进行,并最终实现组织的整体目标。
2. 责任制规范的基本原则•明确性原则:责任制规范应当明确岗位职责和权责关系,避免职责不清、责权不明的情况发生。
•权责一致原则:任何职责所担当的权利和义务应当一致,确保责任的落实和执行。
•奖惩分明原则:对于履行职责不力的人员,应当予以相应的奖励或惩罚,以体现责任制的约束力。
3. 责任制规范的执行流程3.1 制定责任制规范组织应当根据自身的情况和要求,制定针对不同岗位的责任制规范,明确每个岗位的职责、权限以及绩效要求。
3.2 岗位责任与权责分配在确定责任制规范之后,组织应当将其向员工进行宣传和培训,确保每个员工了解自己岗位的职责和权限,以便按照规定执行工作。
3.3 评估与改进定期对责任制规范进行评估,及时发现和解决执行中的问题和不足,不断完善和优化规范,以提高工作效率和管理水平。
4. 责任制规范的应用范围责任制规范适用于所有组织内部,包括但不限于以下方面:•部门间协作•员工与管理者沟通•工作任务分配与执行5. 责任制规范的管理与监督组织应当建立相应的管理机制和监督手段,严格执行责任制规范,对于违反规范的行为进行及时纠正和处理,以确保规范的有效执行。
6. 责任制规范的意义与价值责任制规范可以帮助组织实现以下目标:•提高工作效率•加强内部管理•明确员工职责•强化组织执行力7. 总结责任制规范是组织内部管理的重要工具,通过落实责任制规范,可以明确员工职责、提高工作效率,进而实现组织的整体目标。
我们每个员工都应当认真遵守责任制规范,发挥自己的作用,共同努力实现组织的使命和愿景。
以上是关于“责任制规范操作规程”的相关内容,希望能够对您有所帮助。
如有任何疑问或意见,请随时与我们联系。
这份文档以Markdown格式编写,如需进一步学习或修改内容,请查看Markdown语法规范。
岗位责任制管理制度及操作规程第一章总则第一条为了规范岗位责任制的实施,提高员工的工作效率和质量,促进组织发展,根据公司发展需要,制定本制度。
第二章岗位责任制基本要求第二条企业应建立完善的岗位责任制,明确岗位职责和权限,以确保员工在工作中有明确的目标和责任。
第三条岗位责任制应建立在科学合理的工作量和工作时间的基础上,根据岗位的具体特点,合理分配工作量和工作时间。
第四条岗位责任制应设立相应的考核系统,对员工的岗位表现进行评估,并根据评估结果进行奖惩。
第三章岗位职责设定第五条岗位职责应根据岗位的性质和职能进行合理设定。
岗位职责应明确、具体,包含责任范围、工作目标和工作内容。
第六条岗位职责设定应分级,高级岗位和中级岗位的职责应明确区分,以便员工在工作中有明确的目标和职责。
第七条员工在担任新岗位时,应重新签订岗位责任书,并明确新岗位的职责及权限。
第八条岗位职责应定期进行审定,根据工作需要进行调整和修订。
第四章岗位权限设定第九条岗位权限应根据岗位职责和工作要求进行设定。
岗位权限应明确、适当,以保证员工在工作中有足够的控制权和决策权。
第十条岗位权限设定应分级,高级岗位和中级岗位的权限应明确区分,以便员工在工作中有明确的权限和职责。
第十一条岗位权限设定应及时调整和修订,以适应公司发展的需要。
第五章岗位考核评估第十二条岗位考核评估应以岗位职责和岗位权限为依据,全面评估员工在岗位上的表现。
第十三条岗位考核评估应设立科学合理的评估指标和评估方法,确保评估结果客观公正。
第十四条岗位考核评估结果应及时反馈给员工,以促进其个人成长和发展。
第十五条岗位考核评估结果应作为奖惩的依据,对优秀表现的员工予以奖励,对差劲表现的员工予以惩罚。
第六章岗位责任的落实第十六条岗位责任应由员工本人和上级共同落实,员工应按照岗位职责和岗位权限开展工作。
第十七条上级应明确和接受岗位责任,协助员工完成工作,并提供必要的支持和指导。
第十八条员工在开展工作过程中应及时汇报工作进展和问题,以便上级进行及时的指导和调整。
建设工程施工安全标准化管理资料岗位责任制、管理制度、操作规程工程名称:建设单位:施工单位:监理单位:江苏省建筑安全监督总站目录2.1施工管理人员安全生产岗位责任制2.1-1 项目经理安全生产岗位责任制2.1-2 项目技术人员安全生产岗位责任制2.1-3 施工员安全生产岗位责任制2.1-4 安全员安全生产岗位责任制2.1-5 材料员安全生产岗位责任制2.1-6 机械员安全生产岗位责任制2.1-7 质检员安全生产岗位责任制2.1-8 预算员安全生产岗位责任制2.1-9 资料员安全生产岗位责任制2.1-10 班组长安全生产岗位责任制2.1-11 门卫安全生产岗位责任制2.1-12 炊事员安全生产岗位责任制2.1-13 卫生员安全生产岗位责任制2.1-14 其他人员安全生产岗位责任制2.2 施工安全生产管理制度2.2-1 安全生产资金保障制度2.2-2 项目负责人现场带班制度2.2-3 专项施工方案编审制度2.2-4 安全生产技术交底制度2.2-5 安全生产教育培训制度2.2-6 安全生产检查制度2.2-7 班组安全活动制度2.2-8 安全生产责任制考核制度2.2-9 危险源辨识与管理制度2.2-10 应急救援制度2.2-11 机械设备安全管理制度2.2-12 临建设施安全管理制度2.2-13 职业健康与劳动保护制度2.2-14 劳动防护用品(具)管理制度2.2-15 特种作业人员管理制度2.2-16 生产安全事故报告制度2.2-17 分包单位安全管理制度2.2-18 文明施工管理制度2.2-19 卫生管理制度2.2-20 建筑工地集体食堂卫生管理制度2.2-21 环境保护管理制度2.2-22 消防防火制度2.2-23 治安保卫制度2.2-24 建筑工人业余学校管理制度2.2-25 施工车辆管理制度2.2-26 安全隐患排查制度2.2-27 施工用电管理制度2.2-28 绿色施工管理制度2.3 施工现场各工种安全技术操作规程2.3-1 施工现场作业人员安全生产基本规定2.3-2 普通工安全技术操作规程2.3-3 架子工安全技术操作规程2.3-4 瓦工安全技术操作规程2.3-5 抹灰工安全技术操作规程2.3-6 木工安全技术操作规程2.3-7 钢筋工安全技术操作规程2.3-8 混凝土工安全技术操作规程2.3-9 防水工安全技术操作规程2.3-10 电工安全技术操作规程2.3-11 通风工安全技术操作规程2.3-12 电焊工安全技术操作规程2.3-13 气焊工安全技术操作规程2.3-14 起重安装工安全技术操作规程2.3-15 起重司机安全技术操作规程2.3-16 起重信号信号指挥安全技术操作规程2.3-17 桩机操作工安全技术操作规程2.3-18 机械维修工安全技术操作规程2.3-19 中小型机械操作工安全技术操作规程2.3-20 保温工安全技术操作规程2.3-21 管工安全技术操作规程2.3-22 钳工安全技术操作规程2.3-23 油漆工安全技术操作规程2.3-24 厂(场)内机动车司机安全技术操作规程2.3-25 装卸工安全技术操作规程2.1施工管理人员安全生产岗位责任制2.1-1项目经理安全生产岗位责任制1、项目经理是单位工程安全生产第一责任人,对安全工作应全面负责,贯彻执行安全生产的方针政策。
岗位责任制和操作规程1.岗位职责:明确每个岗位的具体工作职责和任务,包括岗位的目标、职责范围、工作内容和要求等。
2.权责分配:明确每个岗位的权力和责任,确保工作有序进行。
对于重要的决策和权力,需要进行权限分配和授权。
3.工作流程:规定各个岗位之间的工作流程和工作关系,确保各部门和员工之间的协作高效。
4.绩效考核:建立相应的绩效考核体系,对于完成任务的情况进行评估和考核,激励员工积极工作。
操作规程是指在具体工作中,针对岗位职责制定的操作流程和规范。
它主要包括以下内容:1.操作流程:明确各个岗位的工作流程和操作步骤,确保工作的有序进行。
例如,在销售部门的操作规程中,可以包括来访客户接待、销售谈判、合同签订等流程。
2.安全规范:针对特定岗位的工作,制定相应的安全规范。
例如,对于生产部门,需要制定相关的安全操作规程,确保员工的安全。
3.质量要求:针对各个岗位的工作,制定相应的质量要求和标准。
例如,在研发部门的操作规程中,可以规定研发过程中的质量要求,确保产品的质量。
4.数据管理:规范各个岗位的数据处理和管理流程,确保数据的安全和有效性。
包括数据的收集、录入、存储等。
实施岗位责任制和操作规程需要以下步骤:1.制定制度:公司需要制定相应的岗位责任制和操作规程,并经过相关部门和员工的讨论和批准。
2.宣传和培训:公司需要组织相关的培训和宣传活动,确保员工对岗位责任制和操作规程的了解和掌握。
3.监督和评估:公司需要建立相应的监督和评估机制,对岗位责任和操作流程进行监测和评估,及时发现和解决问题。
4.不断完善:公司需要根据实际情况和变化,对岗位责任制和操作规程进行不断改进和完善,保持其适应性和有效性。
综上所述,岗位责任制和操作规程对于企业的正常运营和高效管理起着至关重要的作用。
它们能够明确各个岗位的职责和权责,规范工作流程和操作规范,有利于提高组织运转的效率和员工的工作积极性。
因此,企业应积极制定和实施岗位责任制和操作规程,并不断完善和优化。
各种岗位责任制和操作规程岗位责任制和操作规程是指在组织内部为了明确各个岗位之间的职责和行为规范而制定的一系列制度和规定。
它通过细化和规范各个岗位的任务和职责,确保组织内部的运作高效、协调,并提高工作效率和质量。
一、岗位责任制1.明确职责:为了确保组织的各项工作能够顺利进行,每个岗位都需要明确自己的职责。
例如,一名人事部门的员工需要负责员工招聘、培训和绩效评估等工作,一名销售部门的员工需要负责开发客户、签订合同和实现销售目标等工作。
2.规范行为:每个岗位都需要按照公司的行为准则和价值观进行工作。
例如,员工应该保持专业素养,遵守公司的行为规范,保护公司的利益,不泄露公司的商业机密。
3.协调合作:各个岗位之间需要相互配合,协调工作,以实现组织的整体目标。
例如,销售部门和生产部门需要密切合作,及时沟通销售订单和生产计划,以保证产品的及时交付。
4.监督考核:岗位责任制也需要设置相应的监督考核机制,对岗位的履职情况进行评估和考核,以激发员工的工作积极性和责任心。
二、操作规程1.工作流程:为了保证工作的有序进行,组织需要制定相应的工作流程。
每个岗位在执行工作时都需要按照预定的流程进行操作。
例如,生产部门需要根据生产计划,按照一定的工序和程序进行生产加工。
2.安全规定:为了确保员工和设备的安全,组织需要制定相应的安全规定。
例如,在生产岗位上,员工需要佩戴相应的安全防护用品,遵守操作规程,确保自身的安全。
3.信息管理:信息管理是现代组织运作的重要环节之一、每个岗位都需要对自身工作相关的信息进行管理。
例如,财务部门需要做好财务记录和报表的管理,以提供财务数据的准确性和完整性。
总之,岗位责任制和操作规程是组织内部的重要管理工具,它们通过明确岗位职责和工作流程,规范员工行为和操作,保证组织的高效运转和工作质量。
在实践中,组织可以根据自身的特点和需求,制定适合的岗位责任制和操作规程,以提升组织的综合竞争力和可持续发展能力。
煤矿各工种操作规程及岗位责任制煤矿是一个危险性较高的工作领域,各个工种的操作规程和岗位责任制对于保障安全生产至关重要。
以下是煤矿各工种操作规程及岗位责任制的范例,供参考:1.矿工矿工是煤矿中最基础、最关键的工种之一、他们的操作规程主要包括:-严格遵守安全操作规程和矿山规定。
-熟悉并正确操作矿用机械设备。
-在作业中严禁随意下井、私自更换工作位置等行为。
-了解并正确使用个人防护装备。
-及时报告发现的异常情况。
岗位责任制:-参加定期的安全培训,熟悉安全操作规程。
-定期进行身体健康检查,确保身体状况适应工作要求。
-遵守职业道德和工作纪律。
-发现隐患及时报告,配合领导处理突发事件。
2.爆破工爆破工负责煤矿中的爆破作业,他们的操作规程主要包括:-熟悉并掌握爆破作业流程。
-严格遵守爆破操作规定,确保安全性。
-在爆破作业前检查矿井通风是否良好,是否存在可燃气体等。
-了解并正确使用爆破器材和工具。
岗位责任制:-安全第一,做好个人防护措施。
-遵守作业程序,不擅自修改爆破方案。
-负责爆破过程中的安全监控,及时发现异常情况报告上级。
-定期进行安全培训,提高自身安全意识。
1.运输司机运输司机负责将采矿区域中的煤炭运输至指定的地点,他们的操作规程主要包括:-具备驾驶技能并掌握矿山交通规则。
-了解货物的安全装载和固定要求。
-负责保持车辆的良好状态,定期检查维护。
岗位责任制:-安全驾驶,遵守矿山交通规则。
-不擅自改变运输路线,严禁私自超载。
-不疲劳驾驶,确保车辆的行驶安全。
-发现交通事故或故障应及时报告维修或处理。
2.装车工装车工在煤矿中负责将煤炭从运输工具上装入装煤设备,他们的操作规程主要包括:-掌握正确的装车操作方法,确保煤炭平稳装入装煤设备。
-负责保持装车设备的良好状态,定期进行检查维护。
-遵守安全操作规程,在作业过程中保持安全距离。
岗位责任制:-遵守安全操作规程。
-熟悉装车设备结构和各项技术指标,检查设备运行是否正常。
岗位责任制管理制度操作规程一、岗位责任制1.明确职责,提升工作效率。
通过明确岗位职责,员工能够清楚自己的工作内容和职责范围,避免重复劳动和工作冲突,从而提高工作效率。
2.促进团队协作,增强沟通交流。
岗位责任制能够明确团队成员之间的工作关系和合作方式,通过协同工作和信息共享,增强团队协作意识,降低团队冲突。
3.评估绩效,激励员工。
岗位责任制可以为员工树立明确的绩效指标和目标,便于评估员工的工作表现,并为员工提供晋升和奖惩的依据,激励员工积极工作。
二、管理制度管理制度是一个组织或企业内部一系列管理方法、流程和规范的集合,用于规范和约束各级员工的行为和活动。
它能够为组织提供一套科学有效的管理流程和规则,确保组织内部的运营有序、高效。
管理制度的重要性体现在以下几个方面:1.规范管理行为,提升管理水平。
管理制度能够约束和规范管理者的行为,促使管理者按照规定的流程和方法进行管理,提高管理水平和管理质量。
2.增强工作稳定性,降低风险。
管理制度可以为组织提供一套稳定的工作流程和规范,避免管理者的个人主观意识对工作造成不良影响,降低因管理不善造成的风险。
3.提高运营效率,优化资源利用。
通过规范的管理制度,可以减少重复工作、节约资源,提高运营效率,优化资源利用效果。
操作规程是进行各类操作活动时所需遵守的一系列规范和步骤,能够确保操作过程安全可靠、质量稳定。
操作规程通常由组织或企业制定,具体内容与操作的性质有关。
操作规程的重要性体现在以下几个方面:1.确保操作安全,预防事故。
操作规程通过明确操作过程和安全标准,帮助员工准确掌握操作技能和注意事项,提高操作的安全性和稳定性,预防事故的发生。
2.保证产品质量,提升客户满意度。
通过规范的操作规程,能够确保生产过程中每个环节的质量标准和工艺要求得到满足,提高产品质量稳定性,增加客户满意度。
3.提升操作效率,降低成本。
操作规程能够准确指导员工进行操作工作,避免操作失误和浪费,提高操作效率,降低生产成本和资源消耗。
安全生产岗位责任制1.项目经理安全生产岗位责任制2.项目技术员安全生产岗位责任制3.施工员安全生产岗位责任制4.安全员安全生产岗位责任制5.材料员安全生产岗位责任制6.机械员安全生产岗位责任制7.质检员安全生产岗位责任制8.班组长安全生产岗位责任制项目经理安全生产岗位责任制1.项目经理是单位工程安全生产第一责任人,对安全工作应全面负责,贯彻执行安全生产的方针政策,落实安全生产责任制度、安全生产规章制度和操作规程。
坚持管生产必须管安全的原则,以身作则,不违章指挥,积极支持安全员的工作。
2.根据工程的特点组织制定安全施工措施,主动接受上级有关主管部门、建设单位和监理单位的安全生产工作检查和工作指导,督促本单位认真落实各项安全工作。
3.确保安全生产文明施工措施费的有效投入,加强安全生产防护用品、防护设施的管理和使用。
4.负责项目部所有职工的安全教育培训工作。
5.开展安全活动,定期召开安全生产会议和组织安全检查,纠正违章作业,落实整改措施,消除事故隐患。
6.抓好工地现场安全文明建设,积极开展平安工地、安全质量标准化达标创建工作,落实环境保护和不扰民措施。
7.发生工伤事故,按有关规定及时、如实上报,并积极采取措施,抢救伤员,保护现场。
同时,积极参与和配合事故的调查、分析、处理工作。
8.组织安全生产岗位责任制的考核工作。
9.制定工程项目现场生产安全事故应急救援预案,将事故救援预案内容进行交底并定期组织演练。
10.落实项目领导带班制度。
11.补充内容:责任人签字:年月日项目技术人员安全生产岗位责任制1.项目技术人员应对项目部的安全技术工作负责,组织编制并贯彻落实施工组织设计、专项施工方案和安全技术措施。
2.对施工生产中所采用的新技术、新工艺、新设备应负责(或会同企业技术负责人)研究制定相应的安全技术措施和安全操作规程。
3.负责施工现场各类安全生产技术交底、操作规程等相关资料的编制、归档及管理工作。
4.会同有关部门编制安全技术教育培训计划,向职工进行安全技术教育、培训。
5.参加安全检查和验收,对查出的安全隐患提出整改措施,并检查执行情况。
6.参加事故调查,针对事故原因提出技术措施。
7.补充内容:责任人签字:年月日1.在项目经理的直接领导下开展工作,贯彻安全第一、预防为主的方针,按规定搞好安全防范措施,把安全工作落到实处,做到讲效益必须讲安全,抓生产首先必须抓安全。
2.认真熟悉施工图纸,参与编制施工组织设计和专项施工方案,以及工程进度计划及人力、物力计划和机具、用具、设备计划。
3.落实各项安全技术措施,对危险性大、专业性强的分部分项工程应根据专项施工方案组织实施。
4.加强对各施工班组的安全管理,督促施工班组认真执行安全技术规程、施工组织设计、专项施工方案、安全技术交底等。
5.督促施工材料、设备按时进场,并处于合格状态,确保工程顺利进行。
6.对各类事故隐患应及时落实整改措施,排除隐患后方可继续施工,对三违现象应及时制止并进行处理。
7.发生各类事故应及时做好抢救、抢险措施,并保护好现场,立即上报。
8.参与施工现场消防防火、治安保卫和文明工地创建等工作。
9.加强对分包队伍及劳务人员的安全生产管理。
10.补充内容:责任人签字:年月日1.协助项目经理对施工现场进行安全监督和管理。
2.负责施工现场安全生产日常检查并做好检查记录。
3.现场监督危险性较大工程安全专项施工方案实施情况。
4.督促施工作业人员按照安全技术操作规程和安全技术交底作业,纠正各类违章、违纪行为。
5.对施工现场存在的安全隐患有权责令立即整改,对于发现的重大安全隐患,有权向企业安全生产管理机构报告。
6.在全体职工中开展安全生产宣传和教育活动,负责职工三级教育的有关事项。
7.会同有关人员对各类机械、机具和防护用品进行验收,并督促有关部门发放劳动防护用品。
8.发生事故后应采取有力措施,抢救伤者,保护现场并立即向上级部门报告。
参与事故的调查、分析和处理。
9.补充内容:责任人签字:年月日1.在购置施工现场各种防护用品、机械、机具时,必须确保产品质量符合国家有关规定和标准,并具有生产许可证、出厂合格证、检测报告等,严禁伪劣产品进入施工现场。
2.对施工现场使用的脚手料具、安全网、安全带、安全帽等用品要认真检查,不合格的应及时报废。
3.加强施工现场各类材料的管理,特别是易燃、易爆等材料应做好隔离、防火、防泄漏等措施。
4.现场各类材料的运输、堆放应符合要求,并做好标识。
5.根据项目部劳动防护用品使用计划,及时采购、供应,并保证质量。
6.对所购的安全生产防护用品妥善保管,定期清理,建立安全防护用品台账。
7.补充内容:责任人签字:年月日1.应认真遵守国家及行业的法律法规、标准规范和相关规定,认真履行工作职责。
2.根据规定,认真做好各种机械设备的验收工作,整理好验收资料。
3.按照施工组织设计、专项施工方案的具体要求,做好各种机械设备的选址工作。
4.参与有关机械设备专项施工方案的编制工作。
5.参与审查有关机械设备安装、拆卸专业队伍资质和人员资格,参与实施过程中的组织协调和监督管理工作。
6.对各种机械设备组织定期检查并做好记录,对查出的安全隐患应立即组织整改,保证设备的正常运转。
7.建立施工现场机械设备维修保养制度,并监督落实,做好日常检查工作。
8.做好现场机械设备台账及各种资料的收集、整理、归档工作。
9.补充内容:责任人签字:年月日1.应认真遵守国家及行业的法律法规、标准规范和相关规定,认真履行工作职责。
2.发现材料和工艺上存在安全隐患应该制止,对质量问题所产生的不安全因素应及时督促整改。
3.在编制年、季、月质量工作计划时,应考虑安全技术措施。
4.参与相关安全防护设施、临建设施、施工机械设备的检查、验收及整改工作。
5.参与相关危险性较大工程专项施工方案的编制、论证和方案实施过程中的验收、监督检查等工作。
6.补充内容:责任人签字:年月日1.应认真遵守国家及行业的法律法规、标准规范和相关规定,认真履行工作职责。
对本班组安全生产工作负责。
2.开好班前会,服从项目部的安全管理,支持班组兼职安全员工作。
3.按规定对新工人、复岗人员、转岗人员进行班组级安全教育。
4.班前要对所使用的施工机械设备、防护用品(具)、防护设施及作业环境进行检查,及时制止违章作业,拒绝违章指挥。
5.在安排施工任务和组织生产时应严格执行安全技术交底内容,认真做好上、下班交接工作和自检工作,发现问题及时解决,不能解决的要采取临时控制措施,并及时上报。
6.开展班组安全活动,组织学习安全操作规程、规范和各种安全生产的规章和制度,参加各类安全教育和培训。
7.发生生产安全事故要及时抢救,保护好现场,并立即上报,事故处理后应组织人员认真分析,吸取事故教训,改进防护措施。
8.发动全班组职工,为促进安全生产和改善劳动条件提出合理化建议,并做好记录和汇报工作。
9.补充内容:责任人签字:年月日管理制度1.安全检查管理制度2.安全例会制度3.安全教育和培训制度4.施工机械设备管理制度5.安全生产资金保障制度6.专项施工方案编审制度7.安全生产技术交底制度8.危险源辨识与管理制度9.应急救援制度10.临建设施安全管理制度11.特种作业人员管理制度12.文明施工管理制度13.施工用电管理制度安全检查管理制度一、安全检查的主要任务是进行危害识别,查找不安全因素和不安全行为,提出消除或控制不安全因素的方法和纠正不安全行为的措施。
二、安全检查形式有综合性检查、日常检查和专项检查1、综合性安全检查综合性安全检查以落实岗位安全责任制为重点,各部门共同参与的全面检查,公司每月组织检查一次。
2、日常安全检查每天应对班组、岗位员工的防护用品穿戴进行检查,对机械、设备、人员的安全操作、施工进行经常性检查,特别对关键要害部位要重点检查和巡查,发现问题和隐患,及时提出并与施工人员协商解决,并做好记录。
3、专项安全检查(1)季节性安全检查是根据各季节特点开展的专项检查。
春季安全检查以防雷、防静电、防跑冒滴漏为重点;夏季安全检查以防暑降温、防台风、防洪防汛为重点;秋季安全检查以防火、防冻保湿为重点;冬季安全检查以防火、防爆、防泄露、防中毒、防冻防凝、防滑为重点。
(2)节日前安全检查主要是节前对安全、保卫、消防、危险物品、备用防备、应急预案等进行检查;特别是领导干部值班,原辅料、备品备件、应急预案落实情况进行重点检查。
4、本项目专业性安全检查主要是对机械电气设备、安全设施进行专项检查。
在机械进场前对各大小机械进行检验,确保其安全性、可用性。
5、在十一期间要对现场的安全保障及围挡措施、标志标牌进行检查,项目部办公区的保卫措施是否做好,应急预案落实到位,仓库材料、燃油的保存是否可靠。
专业性安全检查结合季节性检查每月进行一次。
6、开展安全检查认真做好检查记录和安全检查总结,结查出的问题应落实整改,暂时不能整改的要采取有效的防范措施。
对隐患问题的整改情况进行复查,跟踪督促落实。
安全例会制度1、项目部每月由项目经理组织召开项目部例会。
项目技术负责人、技术员、专业工长、施工班组长、安全员均应参加。
第一次安全会议于8月8日召开,其后每月10号左右召开一次。
2、项目技术负责人每周应组织召开一次安全会议,专职安全员、施工班组长、专业工长应参加会议。
每周五或周六召开。
3、项目月安全例会与周安全例会应有会议记录、会议签到。
安全教育和培训制度一、教育培训的目的:通过对从事与质量、环境、职业健康安全有关人员进行培训,提高人员的安全意识和能力,使其能够胜任所担任的工作,确保公司发展战略的实施和管理目标的实现。
二、安全教育的内容:1、安全性法规教育(1)国家安全生产法律(2)行业安全生产法规(3)企业安全生产规章.2、安全技能教育(1)本岗位使用的设备、安全防护装置的构造、性能、作用、实际操作技能。
(2)处理意外事故能力和紧急自救、互救技能。
(3)使用劳动防护用品、用具的技能。
3、安全知识教育(1)本企业一般生产技术知识. (2)一般安全技术知识. (3)专业安全技术知识。
4、安全思想教育(1)思想教育(2)纪律教育三、安全教育范围:适用于公司所有与质量、环境、职业健康安全管理活动有关的管理人员及作业人员。
四、安全教育的方法:1、新职工三级安全教育新职工(包括临时工、学徒工、实习生、代培人员和外施队人员)都必须进行企业(公司)、工地(项目工程现场)和班组的三级安全生产教育。
经考试合格后,才准许进入生产岗位。
2、特殊工种教育《特种作业人员安全技术考核管理规则》规定:电工作业;机械作业;金属焊接(气割)作业等特种作业。
这些工种必须进行专门培训,考试合格后,持证上岗。
3、经常性安全教育经常性安全教育采用多种多样形式进行。
如:安全日、安全周、安全月、百日无事故活动、安全生产学习班、看录像、图片展等形式,力求生动活泼。