5版神经病学 第5章诊断原则
- 格式:pptx
- 大小:1.29 MB
- 文档页数:31
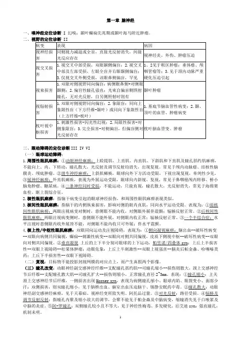
第一章脑神经一、嗅神经定位诊断 I 幻嗅:颞叶癫痫先兆期或颞叶海马附近肿瘤。
二、视野的定位诊断 II病变表现病因视神经损害同侧视力减退或全盲,直接光反射消失,间接光反应存在视神经炎,外伤、肿瘤压迫视交叉损害1.视交叉中部受损,双眼颞侧偏盲;2.视交叉中部及左部受损,左眼全盲并右眼颞侧偏盲;3.仅视交叉外侧受损,该眼鼻侧偏盲,罕见1、2见于鞍区肿瘤:垂体瘤、颅咽管瘤等;3.见于颈内动脉严重硬化压迫引起视束损害1.双眼对侧视野同向偏盲:病侧眼鼻侧+对侧眼颞侧;2.偏盲性瞳孔强直:光束自偏盲侧照射瞳孔,无对光反射,自另侧照射时则有颞叶肿瘤视辐射损害1.双眼对侧视野同向偏盲;2.象限盲:同向上象限性盲(下方纤维-颞叶)或同向下象限性盲(上方纤维-枕叶)1.基底节脑血管性病变;2.颞、顶叶的血管、肿瘤病变枕叶视中枢损害1.刺激性损害-闪光性幻视;2.局限性损害-对侧象限盲;3.完全损害-对侧偏盲,但偏盲侧对光反射存在枕叶脑血管变、肿瘤三、眼动障碍的定位诊断III IV VI(一)眼球运动障碍:1.周围性眼肌麻痹:①动眼神经麻痹:上睑提肌、上直肌、内直肌、下斜肌和下直肌及瞳孔括约肌麻痹,不能向上、内、下转动,瞳孔散大,光反射及调节反射均消失,出现复视。
常见于颅内动脉瘤、结核性脑膜炎、颅底肿瘤。
②滑车神经麻痹:上斜肌瘫痪,眼球向外下方活动受限,下视出现复视,单纯性少见。
③展神经麻痹:外直肌瘫痪,表现为外展运动受限,眼球向内斜视、复视,常见于鼻咽癌颅内转移、桥小脑角肿瘤、糖尿病。
④三条神经同时受损,不能运动,只能直视,瞳孔散大,光反射消失,常见于海绵窦血栓、眶上裂综合征。
2.核性眼肌麻痹:指脑干病变引起的眼球神经损伤,和周围性眼肌麻痹表现类似。
3.核间性眼肌麻痹:指脑干的内侧纵束损害,影响对侧的眼内直肌,同向水平运动受限。
表现为:①前核间性眼肌麻痹:两眼注视病变对侧时,患侧眼不能内收,对侧眼外展伴震颤;辐辏反射正常。
dsm5诊断标准DSM-5诊断标准。
DSM-5是美国精神疾病诊断与统计手册的第五版,是世界范围内最广泛使用的精神疾病分类系统。
它提供了精神疾病的诊断标准,帮助临床医生对患者进行准确的诊断和治疗。
本文将介绍DSM-5的诊断标准,以帮助读者更好地理解这一重要的医学工具。
首先,DSM-5对各种精神疾病进行了详细的分类和描述。
它包括了精神障碍的各种类型,如焦虑障碍、抑郁症、精神分裂症等。
每种疾病都有明确的诊断标准,包括症状、持续时间、功能影响等方面的要求。
这些标准帮助医生对患者进行系统化的评估,确保诊断的准确性和一致性。
其次,DSM-5对精神疾病的诊断标准进行了更新和修订。
随着对精神疾病的研究不断深入,我们对这些疾病的认识也在不断改变。
因此,DSM-5对一些疾病的诊断标准进行了调整,以反映最新的科学研究成果和临床实践经验。
这有助于提高诊断的准确性,帮助医生更好地理解和处理各种精神疾病。
此外,DSM-5还强调了对患者的全面评估。
除了症状本身,医生还应该考虑患者的个体差异、社会环境、心理因素等因素,以便进行更全面的诊断和治疗规划。
这有助于提高治疗的个性化程度,更好地满足患者的需求。
最后,DSM-5的诊断标准还强调了对患者的关怀和尊重。
精神疾病是一种严重的健康问题,患者需要得到社会的理解和支持。
因此,在使用DSM-5进行诊断时,医生应该尊重患者的意愿,与患者建立良好的沟通和信任,共同制定治疗计划,并关注患者的心理健康和生活质量。
综上所述,DSM-5诊断标准是临床医生进行精神疾病诊断和治疗的重要工具。
它提供了详细的诊断标准,帮助医生对患者进行系统化的评估,确保诊断的准确性和一致性。
同时,它也强调了对患者的全面评估和尊重,有助于提高治疗的个性化程度,更好地满足患者的需求。
希望本文能帮助读者更好地理解DSM-5的诊断标准,为精神疾病的诊断和治疗提供更多的帮助和支持。
神经病学题库(章节对应)第一章绪论1 神经系统的组成下列哪项是正确的?BA. 包括大脑半球和小脑两部分。
B包括中枢神经系统和周围神经系统两部分。
C包括锥体系统和锥体外系统两部分.D包括运动科研经费纩感觉系统两部分。
E包括大脑、小脑和脑干三部分.2下列哪项不正确?EA.神经系统包括中柢神经节系统和周围神经系统两部分B.中枢神经包括脑和脊神经C.周围神经包括脑神经节和脊神经D.有些神经疾病影像学检查可始终无阳性发现E.磁共振检查能取代临床方法来诊神经系统疾病3.神经系统症状按发病机制可分为:BCDEA.缺血症状B.缺损症状C。
刺激症状D.释放症状E休克症状二简答题1神经系统包括哪两个部分?中枢神经系统和周围神经系统.2 什么是神经系统神经节病学是研究中枢神经系统、周围神经系统及骨骼肌疾病的病因、发病机制、病理、临床医学门类.3神经病学研究内容包括哪些?包括中枢神经系统疾病、周围神经系统疾病和骨骼肌疾病。
第二章神经系统疾病的常见症状一选择题A型题I. 意识障碍1影响意识的最重要的结构是:A脑干上行性网状激活系统B脑干下行性网状激活系统C大脑半球D小脑E基底节2某患难与共者能唤醒,醒后定向力革本完整,勉强配合检查,停止刺激即又入睡,这种意识状态是:A嗜睡B昏睡C昏迷D谵妄E意识模糊3患者处于较深睡眠状态,较重的疼痛或言语刺激能唤醒,醒后模糊做答,旋即熟睡。
此时为:A嗜睡B昏睡C浅昏迷D中昏迷E深昏迷II. 失语症、失用症及失认症4以下关于失语症正确的病变部位是: ABroca失语在优势半球额下回后部BWernicke失语在优势半球缘上回后部C传导性失语在优势半球颞水岭区D命名性失语在优势半球分水岭区E经皮质性语在优势半球颞中回后部5患者为右利手,意识清,能理解他人讲话内容,但不能表达自己的意图,病变在:A左侧额上回后部B左侧额中回后部C左侧额下回后部D左侧角回E左侧顶上小叶III。
智能障碍和遗忘综合症6关于遗忘综合征临床特点不正确的表述是:A慢性遗忘常伴发于痴呆B导致严重意识丧失的头部外伤必定伴发遗忘综合征C脑炎后遗忘症属于急性遗忘综合征D 脑缺血缺氧可导致急性遗忘E脑肿瘤也可导致遗忘IV。
症状学补充材料-郝伟精神病学(第五版)变态心理学补充材料精神障碍的症状学第一节概述异常的精神活动通过人的外显行为如言谈、书写、表情、动作行为等表现出来,称之为精神症状。
研究精神症状及其产生机理的学科称为精神障碍的症状学,又称精神病理学(psychopathology)。
为了判定某一种精神活动属于病态或正常范围,一般应从三个方面进行对比分析:?纵向比较,即与其过去一贯表现相比较,精神状态的改变是否明显。
?横向比较,即与大多数正常人的精神状态相比较,差别是否明显,持续时间是否超出了一般限度。
?应注意结合当事人的心理背景和当时的处境进行具体分析和判断。
在观察精神症状时,不但要观察精神症状是否存在,而且要观察其出现频度、持续时间和严重程度。
精神症状一般并不是随时随地都表现出来的,因此必须进行仔细的观察和反复检查。
精神检查的方法主要是交谈和观察,能否发现患者的精神症状,特别是某些隐蔽的症状常取决于医患关系及检查技巧,根据短暂、片面观察所作出的结论,很容易漏诊和误诊。
每一精神症状均有其明确的定义,并具有以下特点:?症状的出现不受病人意识的控制;?症状一旦出现,难以通过转移令其消失;?症状的内容与周围客观环境不相称;?症状会给病人带来不同程度的社会功能损害。
在检查中首先应确定是否存在精神症状,且确定存在哪些症状;其次,应了解症状的强度、持续时间的长短,评定其严重程度;第三,应善于分析各症状之间的关系,确定哪些症状是原发的,与病因直接有关,具有诊断价值,哪些症状是继发的,有可能与原发症状存在因果关系;第四,应重视各症状之间的鉴别,将减少疾病的误诊;第五,应学会分析和探讨各种症状发生的可能诱因或原因及影响因素,包括生物学和社会心理因素,以利于治疗和消除症状。
人的精神活动是一个复杂的、相互联系又相互制约的过程。
许多精神障碍至今病因未明,尚缺乏有效的诊断性生物学指标。
临床的诊断主要是通过病史和精神检查,发现精神症状,进行综合分析和判断而得出。
神经病学第五版课程设计一、课程简介本课程是针对神经病学专业学生开设的一门基础课程,旨在帮助学生系统地了解神经病学的相关知识、理论和实践技能。
本课程将主要介绍神经病学的基础知识,包括神经系统结构和功能、神经疾病的发生原因、症状和治疗方法等方面,同时也将涉及现代神经科学的前沿研究和应用。
通过本课程的学习,学生将会拥有基本的神经病学知识和技能,并且可以为今后的学习和工作做好充分准备。
二、教学内容及进度第一章神经系统结构和功能1.1 神经系统的分类及结构组成1.2 神经元的结构和功能特点1.3 突触传递和神经调控的理论模型1.4 神经系统的功能与调节第二章神经疾病的基本概念2.1 神经病理基础2.2 神经疾病的分类及主要病种2.3 神经疾病的致病原因和病变机制第三章神经系统病理生理学3.1 神经元细胞和突触的变化3.2 神经元支持细胞(胶质细胞)的功能和变化3.3 神经系统的再生和修复第四章神经系统临床病理学4.1 神经系统成像技术的原理和应用4.2 神经系统功能性检查和神经病理学检查方法4.3 神经系统常见神经症状的诊断和治疗原则第五章神经系统药理学5.1 神经系统药理学基础知识5.2 神经系统药物的类型和用途5.3 神经系统药物的副作用和注意事项第六章神经系统疾病的治疗方法6.1 神经系统疾病的治疗原则和方法6.2 神经系统疾病的手术治疗和康复治疗6.3 神经系统疾病的转化医学研究和应用三、教学方法和评估方式教学方法:1. 授课讲解 + 互动问答2. 小组讨论 + 案例讲解3. 实验操作 + 报告汇报评估方式:1. 平时出勤和课堂表现(10%)2. 期末论文或报告(30%)3. 期中和期末考试(60%)四、教学资源本课程所需教材和资料主要包括:1. 《神经病学第五版》(英文原版)(Course Text)2. 《神经病学导论》(Course Reader)3. 《神经系统解剖图谱》(Anatomical Atlas)4. 《神经系统成像技术原理及应用》(Imaging Handbook)5. 《神经系统药理学知识手册》(Pharmacology Manual)此外,学生还需自行收集和阅读最新的神经病学科研成果和病例医学资料,以增加对本课程的理解和参加互动讨论。
《神经病学》课程教学大纲一、课程性质、目的与任务神经病学是研究中枢神经系统、周围神经系统及骨骼肌疾病的病因、发病机制、病理、临床表现、诊断、治疗及预防的一门临床医学门类。
通过教学,学生应具备应用神经学科的基础理论知识去分析和解释临床资料的能力,掌握应用病史和神经系统检查结果去推测病变部位,并能借助检查资料获得完全诊断,依据诊断进行合理治疗。
二、课程基本要求1.熟练掌握神经病学的病史采集和临床诊断思路,掌握神经系统损害的主要症状与体征,熟悉神经系统检查的内容和方法,了解常用的辅助检查及神经系统疾病的定位与定性诊断原则。
2.掌握急性炎症性脱髓鞘性多发性神经病的诊断、鉴别及治疗原则,掌握三叉神经痛、特发性面神经麻痹的诊断和治疗方法,掌握急性脊髓炎的临床表现,掌握脊髓压迫症的临床表现、诊断、鉴别和治疗原则。
3.掌握脑梗死、脑出血和蛛网膜下腔出血的诊断、鉴别和治疗原则,了解急性脑血管病的分类。
4.熟悉偏头痛及紧张性头痛的诊断与治疗,熟悉Alzheimer病、血管性痴呆的临床表现、诊断与治疗,熟悉常见病毒性脑炎(单疱病毒)及脑膜炎的临床表现,并掌握其处理原则。
5.掌握癫痫的防治要点与癫痫持续状态的抢救,熟悉临床表现与诊断要点,了解病因、分类与发作原因。
6.掌握震颤麻痹的发病机理、临床表现和抗震颤麻痹药物的应用,掌握多发性硬化的临床表现、诊断和治疗,掌握重症肌无力和周期性瘫痪的临床表现及治疗原则,熟悉肌营养不良症的临床表现与诊断。
三、课程教学基本内容(一)、绪论(0.5学时)1.了解神经病学的研究对象,简要说明神经病学发展史及现状。
2.熟悉临床神经病学与基础各学科的关系和在临床各学科中的地位。
3.掌握学习神经病学的思维方式及学习方法。
(二)、神经系统疾病的常见症状(4学时)1.掌握各种意识障碍的概念,熟悉昏迷的鉴别诊断。
2.掌握失语症的概念、分类、临床特点与对应的病灶部位,了解失用症及失认症的概念、临床类型及表现、对应的病灶部位。
《神经病学》课程笔记第一章:神经病学概述一、神经病学的基本概念1. 定义神经病学是医学的一个分支,专注于神经系统疾病的诊断、治疗和预防。
它涉及大脑、脊髓、神经和肌肉等结构的病变,以及这些病变对个体行为和认知功能的影响。
2. 神经系统的组成- 中枢神经系统(CNS):包括大脑和脊髓,是神经系统的控制和协调中心。
- 大脑:分为大脑半球、大脑皮层、基底神经节、边缘系统等,负责感觉、运动、认知、情感等高级功能。
- 脊髓:是连接大脑和周围神经的通路,参与反射和简单的运动控制。
- 周围神经系统(PNS):包括脑神经和脊神经,负责将信息从感觉器官传递到CNS,并将指令从CNS传递到肌肉和腺体。
- 脑神经:共有12对,负责头面部的感觉和运动功能。
- 脊神经:共有31对,负责躯干和四肢的感觉和运动功能。
3. 神经元与神经胶质细胞- 神经元:是神经系统的基本功能单元,具有树突、轴突和细胞体等结构,能够产生和传导电信号。
- 神经胶质细胞:包括星形胶质细胞、少突胶质细胞和小胶质细胞等,支持、保护神经元,参与维持电解质平衡和修复损伤。
二、神经病学的研究范围1. 神经系统疾病的分类- 按病因分类:遗传性、先天性、感染性、免疫性、代谢性、退行性、肿瘤性、血管性等。
- 按病变部位分类:中枢神经系统疾病、周围神经系统疾病、神经肌肉接头疾病、肌肉疾病等。
2. 神经系统疾病的临床表现- 运动障碍:瘫痪、肌无力、肌张力异常、共济失调等。
- 感觉障碍:疼痛、感觉异常、感觉减退或消失等。
- 反射异常:反射亢进、反射减退或消失。
- 认知功能障碍:记忆、注意力、语言、执行功能等受损。
- 精神障碍:情绪、行为、人格改变等。
3. 神经系统疾病的诊断与治疗- 诊断方法:病史采集、神经系统检查、神经电生理检查、影像学检查、实验室检查等。
- 治疗方法:药物治疗、手术治疗、康复治疗、介入治疗、心理治疗等。
三、神经病学的临床意义1. 诊断与鉴别诊断- 提高诊断的准确性:通过综合病史、体征、辅助检查结果,为患者提供准确的诊断。
医学本科神经精神病学教学大纲一、课程名称:神经精神病学Neurology and Psychiatry二、教学对象:本大纲适用于临床医学专业五年制本科学生三、学时与学分:3学分,总学时为56时,理论38学时,实验18时四、课程模块类别及课程属性为专业课程模块五、课程性质任务和要求:神经病学是研究神经系统即骨骼肌疾病的学科,本学科的教学必须应用现代医学科学的最新成就,结合神经解剖学、神经生理病理学基础知识,有系统地阐述本学科的基础理论、基本知识和基本技能,以及神经系统常见病与多发病的诊断与防治知识精神病学是临床医学的一个重要分支,与其他临床各科的基础医学有广泛而密切的联系。
本课程的基本任务是阐述常见精神症状与综合征,介绍常见精神障碍的病因与发病机制,临床表现、诊断与鉴别诊断、治疗与预防方法。
培养学生全心全意为精神病人服务。
重视精神卫生的思想,适应新的医学模式,把现代精神病学的理论观点灵活运用于临床工作中,使学生掌握精神病学的基本概念,基本原理,精神科疾病的诊断步骤,诊断原则,分类即诊断标准,掌握常见精神科疾病的病因,病机,临床表现,诊断与鉴别诊断、治疗与预防。
教学时应尽量采用多媒体教学方法,理论联系实际,循序渐进,由浅入深地进行讲课与示教,以培养同学的独立思考和独立工作能力。
注意及时反映国内外最新进展,在介绍不同学派时要实事求是,以避免过多罗列,在教授专业知识的同时,以马列主义思想为指导,教学育人,使学生们树立正确的人生观和择业观。
六、教学重点:掌握神经系统检查、常见神经系统症状体征、神经系统和骨骼肌常见病、多发病的病因、病机、临床表现诊断及鉴别诊断、治疗等,同时也利用一定学时简单介绍一些少见病种。
七、主要先修课程:解剖学、生理学、病理生理学、病理解剖学八、教学目的要求和主要内容:⑴使学生掌握神经系统常见症状、体征及临床意义,掌握神经系统检查方法,并了解常用辅助检查方法。
⑵使学生掌握神经系统和骨骼肌常见病、多发病的病因、病机、临床表现、诊断及鉴别诊断、治疗及预后,并了解国内最新进展情况,对一些相对少见疾病的病因、发病机制、临床表现、诊断及治疗有一定了解。
DSM-5诊断标准的改变美国《精神疾病诊断与统计手册》第5版已于2013年5月18日由美国精神病协会(APA)在美国正式出版,此本书的特点在于对某些精神疾病疾病提高其“诊断特异性”标准(也就是诊断准严格要求排除真正没有精神疾病的人)且降低其“诊断敏感性”(亦即某些可能有精神疾患前驱症状不再被确诊为“疾患”),除此之外DSM-5尝试使用光谱系统(Spectrum),疾患将不再只是“类别分类”。
DSM-5最著名的诊断标准改变为亚斯伯格症不再独立诊断出来,而精神分裂症的各亚型(妄想型、紧张型、混乱型、残余型)也都去除,而哀恸反应(bereavement)也可包含于忧郁症里面而不再相斥。
而性别认同的准则则大幅修改,并且新增加了赌博性疾患(gambling disorder)。
各诊断标准改变如下︰神经发育障碍(Neurodevelopmental disorders)心智发展迟缓(Mental Retardation)改名为“智力发展障碍”(intellectual disability )或“智力发育障碍”((intellectual developmental disorder)。
语音障碍(Phonological disorder)和口吃已经改名为“沟通性障碍”(communication disorders),该疾患包含“语言性障碍”、“说话性语音障碍”(speech sound disorder)、“儿童期发病的流畅性障碍”(childhood-onset fluency disorder)、以及“社会性沟通障碍”(Social communication disorder,其特点为社会语意以及非语意性的沟通损伤)。
自闭症光谱疾患已经合并亚斯伯格疾患、童年瓦解性障碍、以及其它未注明之广泛性发展障碍。
精神分裂症光谱以及其它精神病性疾患删除所有的精神分裂症亚型(妄想型,混乱型,紧张型,未分化型,残余型)。