激光原理复习知识点
- 格式:doc
- 大小:83.50 KB
- 文档页数:6
激光原理复习知识点激光原理是激光技术的核心知识之一,它是指光子在受激辐射作用下的放大过程。
下面将详细介绍激光原理的相关知识点。
1.基本概念激光是一种特殊的光,其特点是具有高度的单色性、方向性和相干性。
与常规的自然光不同,激光是一种具有相同频率和相位的光波。
2.受激辐射受激辐射是激光形成的基本原理,它是指当原子或分子受到外界能量激发后,处于激发态的原子或分子会通过辐射的方式从高能级跃迁到低能级,此时会放出光子能量,并与入射光子保持相位一致。
3.激光产生的条件为了产生激光,需要满足以下条件:-有大量的原子或分子处于激发态。
-具有一个能够增加原子或分子跃迁概率的辐射源。
-有一种方法可以让过多的激发态原子或分子跃迁到基态。
4.激光器的结构激光器通常由三个基本部分组成:激活介质、泵浦系统和光学腔。
-激活介质是产生激励能量的介质,如气体、液体或固体。
-泵浦系统是用来提供能量,并将大量原子或分子激发到激发态的装置。
-光学腔是由两个或多个高反射镜组成的光学结构,用来反射和放大光。
5.激光的放大激光的放大是通过在光学腔中来回传播,不断受到受激辐射的作用而增强光波的幅度。
通常,在光学腔中的一个镜子上镀膜,具有高反射率,而另一个镜子具有部分透射和部分反射的特性,用来逐渐放大光。
6.激光的增益介质增益介质是指能够提供光放大的介质,如气体(如CO2、氦氖)、固体(如Nd:YAG)或半导体(如激光二极管)等。
这些介质中的原子或分子通过与激励能量的相互作用,从而达到受激辐射的能量放大。
7.激光的产生方式激光可以通过多种方式产生,其中包括:-激光器:使用激光介质和泵浦系统来产生激光。
-激光二极管:使用半导体材料制成的二极管来产生激光。
-激光腔:使用自激振荡的原理来产生激光。
8.激光的应用激光具有广泛的应用领域,包括但不限于:-激光切割和焊接:激光切割和焊接用于金属加工、制造业等领域。
-激光打印:激光打印用于打印机和复印机等办公设备中。
激光原理知识点
激光原理的知识点包括:
1.黑体和黑体辐射:黑体是一种理想化的辐射体,黑体辐射是描述黑体发出的辐射规律的理论。
2.自发辐射、受激辐射和受激吸收:这是激光产生的基本过程。
即自发辐射产生光子,受激辐射放大光子,受激吸收则吸收光子。
3.光腔理论:涉及到光腔的稳定性条件、共轴球面腔的稳定性条件、开腔模式的物理概念和行射理论分析方法、高斯光東的基本性质及特征参数等。
4.电磁场和物质的共振相互作用:描述了光和物质相互作用的经典理论。
以及谱线加宽和线型函数等概念。
5.激光振落特性:涉及到激光的特性,如相干性好、方向性好、单色性好、亮度高,这些特性可以归结为激光具有很高的光子简并度。
6.光子简并度:是描述激光光子相干性的物理量。
7.光的多普勒效应:描述了光波在运动中由于光源和观察者的相对运动而产性频率变化的现象。
8.均匀增宽与非均匀增宽:描述了光谱线增宽的两种类型,均匀增宽通常是由于原子或分子的自然热运动引起的,而非均匀增宽则通常是由于原子或分子之间的碰撞弓|起的。
9.自然增宽和多普勒堵宽:自然增宽是由于原子或分子自旋的统计分布引起的,多普勒增宽是由于原子或分子的热运动引起的。
以上只是简单的列举,实际上激光原理所涵盖的知识点还有很多,需
要系统学习和实践。
制表:审核:批准:。
第一章激光的基本原理1.光子的波动属性包括什么?动量与波矢的关系?光子的波动属性包括什么?质量与频率的关系?2概念:相格、光子简并度3光的自发辐射、受激辐射爱因斯坦系数的关系4.形成稳定激光输出的两个充分条件是起振和稳定振荡。
形成激光的两个必要条件是粒子数反转分布和减少振荡模式数5.激光器由哪几部分组成?简要说明各部分的功能。
6.自激振荡的条件?7.简述激光的特点?课后习题:1、5、7、8第二章开放式光腔与高斯光束1.开放式谐振腔按照光束几何偏折损耗的高低,可以分为稳定腔、非稳腔、临界腔。
2.驻波条件,纵模频率间隔3.光线在自由空间中行进距离L时所引起的坐标变换矩阵式什么?球面镜的对旁轴光线的变换矩阵?4.稳定腔的稳定性条件?非稳腔的条件?会计算。
典型的临界腔有哪些?5. 纵模与横模的物理意义.6.共焦腔模式特征(基模镜面上的光斑尺寸,束腰的大小、等相位面的曲率半径、谐振频率、远场发散角)。
高斯球面波在其传输轴线附近可近似看作是一种非均匀球面波。
7.任意一个共焦球面腔与无穷多个稳定球面腔等价,任一稳定腔唯一等价于某一个共焦腔,这里的等价是指行波场相同。
8.高斯光束的q参数在自由空间中的传输规律?q参数通过薄透镜的变换公式为?9.高斯光束束腰的变换公式10.为了使高斯光束获得良好聚焦,通常采用的方法是什么?准直的方法?课后习题:3、5、10、11、24第三章电磁场和物质的共振相互作用1.均匀加宽的机制包括什么?非均匀加宽的机制包括什么?2.说明均匀加宽与非均匀加宽的区别。
3. 对于气体工作物质,主要的加宽类型是由碰撞引起的均匀加宽和多普勒加宽。
其线型函数是什么?两种加宽类型如何过渡?4.能画出三能级系统的结构示意图,说明每个能级的意义。
能列出四能级系统的速率方程组。
5.均匀加宽中,入射光频率1ν偏离中心频率0ν越远,增益系数的饱和作用越弱。
当入射光频率1ν等于中心频率0ν时,增益系数的饱和作用最强 。
1. 通常三能级激光器的泵浦阈值比四能级激光器泵浦阈值高。
2. Nd:Y AG激光器可发射以下三条激光谱线1064 nm、1319 nm、946 nm。
其中哪两条谱线属于四能级结构1319 nm、1064 nm。
3. 红宝石激光器属于三能级激光器。
He-Ne激光器属于四能级激光器。
4. 激光具有四大特性,即高相干性、高单色性、高亮度和高的方向性5. 激光器的基本组成部分增益介质、泵浦原、谐振腔。
6. 激光器稳态运转时,腔内增益系数为阈值增益系数,此时腔内损耗激光光子的速率和生成激光的光子速率相等.7. 调Q技术产生激光脉冲主要有调Q 、锁模两种方法。
6. 激光器稳态运转时,腔内增益系数为增益系数,此时腔内损耗激光光子的速率和生成激光的光子速率.7. 写出两种产生高峰值功率激光脉冲的方法、。
简答:三能级方程及图四能级方程及图增益饱和模式竞争空间烧孔效应自由光谱区1.光与物质存在那三种相互作用?激光放大主要利用其中那种相互作用?说明在激光产生过程中,最初的激光信号来源是什么?(10分)答:光与物质间相互作用为:自发辐射、受激发射和受激吸收。
(3分)激光放大主要利用其中的受激发射(3分)。
激光产生过程中,最初的激光信号是激光介质自发辐射所产生的荧光。
激光介质自发辐射所产生的沿轴向传播的荧光反复通过激光介质,当增益大于损耗时,这些荧光不断被放大,最后形成了激光发射。
(4分)2.说明均匀增宽和非均匀增宽的区别?说明为什么均匀增宽介质内存在模式竞争?(10分)答:均匀增宽介质内每一个原子对谱线内任一频率光波都有相同的贡献,所有原子对发射谱线上每一频率的光波都有相同贡献,所有原子的作用相同;非均匀增宽介质发射的不同的光谱频率对应于不同的原子,不同的原子对中谱线中的不同频率有贡献,不同原子的作用不同的(5分)。
均匀增宽激光介质发射谱线为洛仑兹线型,中心频率处谱线增益最大,该频率处附近纵模优先起振,由于均匀增宽介质内每一个原子对谱线内任一频率光波都有相同的贡献,中心频率处纵模振荡发射激光将引起激光上能级原子数下降,激光增益曲线形状不变,但整体下降,当中心频率处纵模增益降低为激光振荡阈值时,该处纵模稳定输出,其它频率的纵模增益都小于阈值,无法振荡。
激光原理知识点汇总第一章电磁场和物质的共振相互作用1.相干光的光子描述,光的受激辐射基本概念1)1960年7月Maiman报道第一台红宝石固体激光器,波长694.3nm。
2)光的基本性质:能量ε=hνh: Planck常数,ν :光波频率运动质量m=ε/c2=hv/c2静止质量0动量knhnchnmcp=•===22λππν3)光子的相干性:在不同的空间点、不同时刻的光波场某些特性的相关性相干体积相干面积,相干长度,相干时间光源单色性越好,相干时间越长:相格空间体积以及一个光波摸或光子态占有的空间体积度等于相干体积属于同一状态的光子或同一模式的光波是相干的4)黑体辐射的planck公式在温度T的热平衡下,黑体辐射分配到腔内每个模式上的平均能量1-=kThehEνν腔内单位体积、单位频率间隔内的光波摸式数338chnνπν=Planck公式:11833-==kThechνννπρ单色能量密度,k:Boltzmann常数Bohr定则:νhEE=-125)光的受激放大a.普通光源在红外和可见光波段是非相干光,黑体是相干光黑体辐射的简并度KTnmnmKTnmKTncmKTkThhEn50000,1,110,6.0,3001,60,30010,30,3001)exp(1353=≈=≈==≈==≈==→-==-μλμλμλλννb.让特定、少数模式震荡,获得高的光子简并度21212121338AWABchn===ννρνπρ6)光的自激振荡a.自激振荡概念分数单位距离光强衰减的百自损耗系数)(1)(zIdzzdI-=αdzzIIgzdI)(])([)(..α-=考虑增益和损耗])ex p[()(0zgIzIα-=αααsmsmIgIIIgIg)(1)(0-=→=+=光腔作用: (1)模式选择; (2)提供轴向光波摸的反馈;b.震荡条件等于号是阈值振荡ααα≥→≥-=000)(gIgI sm是工作物质长度llgL...........0δδα≥→=lg0单程小信号增益因子7)激光的特性:单色性、相干性、方向性、高亮性。
激光原理期末知识点总复习材料激光原理是物理学和光学学科中的重要内容,它是现代科技发展的基础之一、下面是激光原理期末知识点的总复习材料。
1.激光的定义和概念:激光是指具有相干特性、能量集中、波长单一且紧凑的光束。
其与常规光的最大区别在于具有相干性和能量集中性。
2.激光的产生过程:激光的产生过程主要包括受激辐射和自发辐射。
受激辐射是指在外界光或电磁辐射的刺激下,原子或分子由基态跃迁到激发态并通过受激辐射返回基态时所发射的光。
自发辐射是指原子或分子自发地从激发态返回基态所发射的光。
3.光激发和电子激发的激光:根据产生激发所用的不同方法,激光可以分为光激发和电子激发的激光。
光激发的激光是通过外界光的能量传递使原子或分子激发并产生激光。
电子激发的激光是通过外界电子束或放电使原子或分子激发并产生激光。
4.激光功率和激光能量:激光功率是指单位时间内激光辐射出的能量,单位为瓦特(W);激光能量是指激光脉冲的总能量,单位为焦耳(J)。
5.激光的特性:激光具有相干性、方向性、单色性和高亮度等特性。
相干性是指激光的波长相近的光波的相位关系保持稳定,能够构成干涉图样。
方向性是指激光具有狭窄的发射角度,能够通过透镜等光学元件进行聚焦。
单色性是指激光具有非常狭窄的波长,具有很高的色纯度。
高亮度是指激光能够将能量集中在很小的空间范围内,能够产生很高的光功率密度。
6.激光器的结构和工作原理:激光器主要由激光介质、泵浦能源、光腔和输出镜组成。
激光介质是产生激光的核心部件,泵浦能源是提供激发条件的能源,光腔是激发介质形成激光放大的空间环境,输出镜是选择性反射激光光束的光学元件。
7.常见的激光器种类和应用:常见的激光器种类包括氦氖激光器、二氧化碳激光器、半导体激光器和固体激光器等。
激光器的应用非常广泛,包括科学研究、医学治疗、通信、激光加工和激光雷达等。
8.激光安全:激光具有较强的穿透力和燃烧能力,因此在使用激光器时需要注意安全。
激光安全主要包括对激光光束的防止散焦、眼睛和皮肤的防护、激光辐射的监测和控制等。
激光知识点归纳总结一、激光的基本概念1. 激光的定义:激光是指一种纯准直性极好的光线,其光子是高度同步的单色光子。
2. 激光的产生:激光是由受激发射产生的,利用三能级或四能级的原子,分子或离子系统,通过外加能量使体系转移到激发态,再利用其辐射产生激光光子。
3. 激光的特性:激光具有单色性、准直性、明暗对比度高、相干性强等特点。
4. 激光的种类:激光可以分为气体激光器、固体激光器、液体激光器和半导体激光器等。
二、激光的基本原理1. 激光的受激辐射:当原子、分子或离子处于激发态时,通过外界刺激的辐射能引起它们从激发态向稳态跃迁,再发出与外界激发辐射相同特性的电磁波,即受激辐射。
2. 激光的稳态条件:产生激光需要满足稳态条件,即发射和吸收的粒子数要平衡,从而实现能量的持续放大和稳定输出。
3. 激光的放大作用:在激光器内,通过激发态原子、分子或离子吸收外界光子能量,使它们跃迁到更高激发态,从而放大光子,产生激光。
4. 激光的光学谐振腔:激光器内部常常设置光学谐振腔,用来反射和增强激光,从而实现激光的输出。
三、激光的应用领域1. 激光测距与测速:激光雷达通过测量反射光的飞行时间来实现测距,同时通过多普勒效应测速。
2. 激光材料加工:激光可用于金属切割、焊接、打孔等材料加工过程。
3. 激光医学应用:激光可用于眼科手术、皮肤治疗、激光治疗仪等医疗设备。
4. 激光通讯:激光可以传输更大带宽、更高速率的信息,用于通讯领域。
5. 激光导航:激光雷达可用于无人飞行器、自动驾驶汽车等导航系统。
6. 激光防御:激光武器可用于导弹防御、激光束武器等领域。
四、激光器的分类1. 气体激光器:以气体为工作物质的激光器,常见的包括二氧化碳激光器、氦氖激光器等。
2. 固体激光器:以固体为工作物质的激光器,常见的包括Nd:YAG激光器、激光二极管等。
3. 半导体激光器:以半导体为工作物质的激光器,可用于激光打印机、光纤通信等领域。
4. 液体激光器:以液体为工作物质的激光器,常见的包括染料激光器等。
激光原理知识点汇总第一章电磁场和物质的共振相互作用1.相干光的光子描述,光的受激辐射基本概念1)1960年7月Maiman报道第一台红宝石固体激光器,波长694.3nm。
2)光的基本性质:能量ε=hνh: Planck常数,ν :光波频率运动质量m=ε/c2=hv/c2静止质量0动量knhnchnmcp=•===22λππν3)光子的相干性:在不同的空间点、不同时刻的光波场某些特性的相关性相干体积相干面积,相干长度,相干时间光源单色性越好,相干时间越长:相格空间体积以及一个光波摸或光子态占有的空间体积度等于相干体积属于同一状态的光子或同一模式的光波是相干的4)黑体辐射的planck公式在温度T的热平衡下,黑体辐射分配到腔内每个模式上的平均能量1-=kThehEνν腔内单位体积、单位频率间隔内的光波摸式数338chnνπν=Planck公式:11833-==kThechνννπρ单色能量密度,k:Boltzmann常数Bohr定则:νhEE=-125)光的受激放大a.普通光源在红外和可见光波段是非相干光,黑体是相干光黑体辐射的简并度KTnmnmKTnmKTncmKTkThhEn50000,1,110,6.0,3001,60,30010,30,3001)exp(1353=≈=≈==≈==≈==→-==-μλμλμλλννb.让特定、少数模式震荡,获得高的光子简并度21212121338AWABchn===ννρνπρ6)光的自激振荡a.自激振荡概念分数单位距离光强衰减的百自损耗系数)(1)(zIdzzdI-=αdzzIIgzdI)(])([)(..α-=考虑增益和损耗])ex p[()(0zgIzIα-=αααsmsmIgIIIgIg)(1)(0-=→=+=光腔作用: (1)模式选择; (2)提供轴向光波摸的反馈;b.震荡条件等于号是阈值振荡ααα≥→≥-=000)(gIgI sm是工作物质长度llgL...........0δδα≥→=lg0单程小信号增益因子7)激光的特性:单色性、相干性、方向性、高亮性。
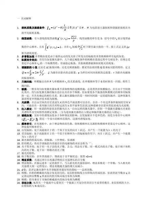
一 名词解释1. 损耗系数及振荡条件:0)(m ≥-=ααS o I g I ,即α≥o g 。
α为包括放大器损耗和谐振腔损耗在内的平均损耗系数。
2. 线型函数:引入谱线的线型函数p v p v v )(),(g 0~=,线型函数的单位是S ,括号中的0v 表示线型函数的中心频率,且有⎰+∞∞-=1),(g 0~v v ,并在0v 加减2v ∆时下降至最大值的一半。
按上式定义的v∆称为谱线宽度。
3. 多普勒加宽:多普勒加宽是由于做热运动的发光原子所发出的辐射的多普勒频移所引起的加宽。
4. 纵模竞争效应:在均匀加宽激光器中,几个满足阈值条件的纵模在震荡过程中互相竞争,结果总是靠近中心频率0v 的一个纵模得胜,形成稳定振荡,其他纵模都被抑制而熄灭的现象。
5. 谐振腔的Q 值:无论是LC 振荡回路,还是光频谐振腔,都采用品质因数Q 值来标识腔的特性。
定义p v P w Q ξπξ2==。
ξ为储存在腔内的总能量,p 为单位时间内损耗的总能量。
v 为腔内电磁场的振荡频率。
6. 兰姆凹陷:单模输出功率P 与单模频率q v 的关系曲线,在单模频率等于0的时候有一凹陷,称作兰姆凹陷。
7. 锁模:一般非均匀加宽激光器如果不采取特殊的选模措施,总是得到多纵模输出,并且由于空间烧孔效应,均匀加宽激光器的输出也往往具有多个纵模,但如果使各个振荡的纵模模式的频率间隔保持一定,并具有确定的相位关系,那么激光器输出的是一列时间间隔一定的超短脉冲。
这种使激光器获得更窄得脉冲技术称为锁模。
8. 光波模:在自由空间具有任意波矢K 的单色平面波都可以存在,但在一个有边界条件限制的空间V内,只能存在一系列独立的具有特定波矢k 的平面单色驻波;这种能够存在腔内的驻波成为光波模。
9. 注入锁定:用一束弱的性能优良的激光注入一自由运转的激光器中,控制一个强激光器输出光束的光谱特性及空间特性的锁定现象。
〔分为连续激光器的注入锁定和脉冲激光器的注入锁定〕。
激光原理第一章1. 激光器的组成部分及作用(1)工作物质(激活物质):用来实现粒子数反转和产生光的受激发射作用的 物质体系。
(2)泵浦源:提供能量,实现工作物质的粒子数反转。
(3)谐振腔:①提供轴向光波模的正反馈②模式选择,保证激光器单模振荡,从而提高激光器的相干性。
2. 模式数的计算单色模密度:计算例:封闭腔在5000 Å处单色模密度。
3. 光谱宽度的计算其中,为波列长度。
4. 本征状态的定义给定空间内任一点处光的运动情况,在初始条件和边界条件确定后,原则上就可求解麦克斯韦方程组,一般可得到很多解,而且这些解的任何一种线性组合都可满足麦克斯韦方程,每一个特解,代表一种光的分布,即代表光的一种本振振动状态。
5. 光子简并度的定义光子简并度对应于线度光源λ,在单位时间单位立体角内发出单位频宽的光子数(处于同一个相格中的光子数,处于一个模式中的光子数,处于相干体积内的光子数,处于同一量子态内的光子数,都有相同的含义,均定义为光子简并度)。
并用表示:V c V c g 322824νπννλπ∆=⨯⨯∆=328c n πνν=Hz c14108106105000103⨯=⨯⨯==-λυ353821432s 1035.310310614.388-⋅⨯=⨯⨯⨯⨯==m c n )()(πυυc l c t //1=∆≈δνc l δνλνδ∆∆Ω∆==∆ΩS h Pg n )/2(26. 光子简并度与单色亮度之间的关系光源的光子简并度,从微观上反映出光源的单色亮度。
单色亮度:。
光子简并度与单色亮度之间的关系为:7. 光子平均能量的表达同一种光子运动状态(或同一种光波模式)的光子平均能量:8. 光的自发辐射、受激吸收、受激辐射自发辐射:处于的原子在无外来光子情况下自发地向能级跃迁,发射能量以光辐射形式放出即自发辐射。
特点:自发辐射是仅与原子自身性质有关的随机过程,自发辐射的光在方向、偏振、相位方面都没有确定的关系,因此是不相干的。
激光原理复习要点 第一章 激光的基本原理一、激光的基本性质:1.光子的能量与光波频率对应νεh =;2.光子具有运动质量22ch cm νε==;3.光子的动量与单色波的波失对应k n mc p ==0;4.光子具有两种可能的偏振态,对应光波场的两个独立偏振方向;5.光子具有自旋,且自旋量子数为整数。
二、光子的相干性:1.相干性:在不同的空间点上,在不同的时刻的光波场的某些特性(例如光波场的相位)的相关性。
2.相干体积:在空间体积为c V 内的各点光波场都具有明显的相干性。
3.相干长度:光波波列的长度。
4.光源的单色性越好,则相干时间越长。
5.关于相干性的两个结论:(1)相格空间体积以及一个光波模式或光子偏振态占有的空间都等于相干体积。
(2)属于同一状态的光子或同一个模式的光波是相干的,不同状态的光子、不同模式的光波是不相干的。
三、光子简并度:同一状态的光子数、同一模式的光子数、处于相干体积的光子数、处于同一相格的光子数。
四、自发辐射:处于高能级的一个原子自发地向低能级跃迁,并发射出一个能量为νh 的光子,这种过程叫自发跃迁,由原子自发跃迁发出的光成为自发辐射。
五、受激辐射:处于上能级的原子在频率为ν辐射场作用下,跃迁至低能级,并辐射出一个能量为νh 的光子,受激辐射跃迁发出的光成为受激辐射。
六、受激吸收:处于低能级的一个原子,在频率为ν的辐射场作用下,吸收一个能量为νh 的光子并向高能级跃迁。
七、辐射跃迁:自发辐射跃迁、受激辐射跃迁,非辐射跃迁:受激吸收八、增益系数:用来表示光通过单位长度激活物质后光强增长的百分比。
()()z I dz z dI g 1=。
九、饱和增益:增益系数g 随着z 的增加而减小,这一现象称为饱和增益。
十、引起饱和增益的原因:1.光强I 的增加是以高低能级粒子数差的减小为代价的。
2.光强越大,高低能级的粒子数差减小的就越多,所以g 也随z 的增大而减小。
十一、光谐振腔的作用:1.模式选择,保证激光器单模振荡,从而提高相干性。
激光原理期末知识点总复习材料2.激光特性:单色性、方向性、相干性、高亮度3.光和物质的三种相互作用:自发辐射,受激吸收,受激辐射4.处于能级u 的原子在光的激发下以几率 向能级1跃迁,并发射1个与入射光子全同的光子,Bul 为受激辐射系数。
5.自发辐射是非相干的。
受激辐射与入射场具有相同的频率、相位和偏振态,并沿相同方向传播,因而具有良好的相干性。
6.爱因斯坦辐射系数是一些只取决于原子性质而与辐射场无关的量,且三者之间存在一定联系。
7.产生激光的必要条件:工作物质处于粒子数反转分布状态8.产生激光的充分条件:在增益介质的有效长度内光强可以从微小信号增长到饱和光强Is9.谱线加宽特性通常用I 中频率处于ν~ν+d ν的部分为I(ν)d ν,则线型函数定义为线型函数满足归一化条件:10.的简化形式。
11.四能级比三能级好的原因:更容易形成粒子数反转 画出四能级系统的能级简图并写出其速率方程组()()()() Rll l l l N N n f f n dt dN nn n n n A n W n s n dtdn S n S A n N n f f n dt dn A S n W n dtdn τυννσυννσ-⎪⎪⎭⎫ ⎝⎛-==++++-=++-⎪⎪⎭⎫ ⎝⎛--=+-=021112203213030010103232121202111222313230303,,ρul ul B W =1)(=⎰∞∞-ννd g 121212)(-+=S A τ12E 2112.13.14.15.程的本征函数和本征值。
研究方法:①几何光学分析方法②矩阵光学分析方法③波动光学分析方法。
处于运转状态的激光器的谐振腔都是存在增益介质的有源腔。
16.腔模沿腔轴线方向的稳定场分布称为谐振腔的纵模,在垂直于腔轴的横截面内的稳定场分布称为谐振腔的横模。
17.腔长和折射率越小,纵模间隔越大。
对于给定的光腔,纵模间隔为常数,腔的纵模在频率尺上是等距排列的不同的横模用横模序数m,n 描述。
激光原理复习总结激光原理复习总结⼀、填空1、处于同⼀光⼦态的光⼦数叫做光⼦简并度,它具有以下四种含义为:同态光⼦数、同⼀模式内的光⼦数、处于相⼲体积内的光⼦数、处于同⼀相格内的光⼦数。
2、光和物质共振相互作⽤的三个过程是⾃发辐射跃迁、受激吸收跃迁、受激辐射跃迁。
其中,跃迁⼏率只与原⼦系统性质相关的是⾃发辐射跃迁,既与原⼦系统性质相关⼜与周围辐射场相关的是受激吸收跃迁和受激辐射跃迁。
3、激光的四性包括⾼的单⾊性、⾼的⽅向性、⾼的相⼲性、⾼的亮度;总结起来,即激光具有⾼的光⼦简并度。
4、光学开腔的损耗⼤致可分为以下四类:⼏何偏折损耗、衍射损耗、腔镜反射不完全引起的损耗、材料⾮激活吸收、散射、腔内插⼊物引起的损耗。
其中,与光模式相关的损耗包括⼏何偏折损耗、衍射损耗,称为选择性损耗,⽽与光模式关系不⼤的损耗有腔镜反射不完全引起的损耗、材料⾮激活吸收、散射、腔内插⼊物引起的损耗,称为⾮选择性损耗。
5、三能级系统所需的阈值能量⽐四能级所需的要⼤,损耗对⼩。
三能级系统的影响要⽐对四能级的影响。
6、激光调Q的⽬的是获得脉宽窄、峰值功率⾼的激光脉冲。
7、典型的稳频⽅法有兰姆凹陷稳频、可饱和吸收稳频(或反兰姆凹陷稳频 )、塞曼效应稳频、⽆源腔稳频(F-P标准具稳频)8、激光的频率稳定特性包含频率稳定性和频率复现性。
9、常⽤的激光调Q⽅法有机械转镜调Q、电光调Q、声光调Q、可饱和吸收调Q(被动调Q)、脉冲透射式调Q(腔倒空)。
10、为了实现单横模输出,常⽤的模式选择⽅法主要有光阑法选横模、谐振腔参数g、N选择法选横模、⾮稳腔选横模、微调谐振腔法选横模。
11、常⽤的单纵模选择法有短腔法、⾏波腔法、F-P标准具法(选择性损耗法)。
12、2N+1个纵模锁定后的峰值功率变为未锁模时得(2N+1)2倍,相邻锁模脉冲极⼤值的间隔为⽆源腔纵模间隔的倒数,每个锁模脉冲的宽度为⽆源腔纵模间隔的(2N+1)倍的倒数。
⼆、判断(错)3、激光的四⼤特性并⾮相互独⽴的。
激光原理重要知识点总结一、光的增益作用光的增益作用是指当激光器原子、分子或离子受到外界激励时,电子由基态跃迁到激发态的过程,然后通过受激辐射过程,释放出同频的光子,光子与原子、分子或离子碰撞后,再次受激辐射产生的光子数量比刚开始辐射的光子相同,这样逐渐增加,形成激光。
1. 受激辐射当自由的电子和可激发的原子或离子发生碰撞时,后者的电子可以从较低的激发态跃迁到高的激发态,此时发射的辐射光子就与入射的引激光的频率相同。
这种过程称为受激辐射。
2. 反转分布在激光器的工作状态下,使激光材料中原子、分子或离子的激发态的密度大于基态的密度,这种特殊的能级布局称为反转分布。
只有当反转分布具有足够的时间持续性,才能形成激光输出。
二、激光共振腔激光共振腔是由两个反射镜构成的,其中一个为半透反射镜,另一个为全反射镜。
它的主要功能是将光共振在腔内,使得只有与激光器频率一致的光才得以通过反射镜输出,而其它频率的光则在腔内循环反射,形成激光输出。
激光腔外的泵浦装置则通过激发工作物质的原子或离子的跃迁将能量传递给激光材料,使得激光器能够继续工作。
三、激光输出当光共振在激光器内部形成激光,并且通过激光腔的半透反射镜输出激光后,激光通过调制器、色散系统、光阑以及辐射器等设备,再通过光阑进行空间裁剪,在目标面形成所需要的光斑。
激光在输出过程中还需要考虑各种参数的调节和控制,以保证激光输出质量。
总的来说,激光技术以其高亮度、高品质、高能量密度、高单色性、高直线偏振度和相干度等优异的特性,已经在通信、医学、材料加工、军事、精密定位等领域得到了广泛的应用。
同时,激光技术的应用也在不断地拓展中,为各行各业带来更多的机遇和挑战。
激光原理与技术各章重点(基本补全)激光原理与技术期末总复习第1章1.激光产生的必要条件(粒子数反转分布)2.激光产生的充分条件(在增益介质的有效长度内光强可以从微小信号增长到饱和光强)3.饱和光强定义:使激光上能级粒子数减小为小信号值的1/2时的光强为饱和光强 2S2u1uu1u4.谱线加宽的分类:均匀加宽和非均匀加宽1112H(AuiA1ju1) 2i112j 2(ln2)kT1/2T72(10)D00 MNMc2两种加宽的本质区别? 5激光器泵谱技术的分类: 直接泵谱缺点:首先从基态E1到激光上能级E3往往缺乏有效途径,即B13或σ13太小,难以产生足够的增益;其次即使存在E1E3的有效途径,但同一过程可能存在E1到激光下能级E2的有效途径,结果是W12/W13太大难以形成粒子反转分布。
这些缺点是直接泵浦方式对很多激光器来说是不适用的。
间接泵谱:分为自上而下、自下而上和横向转移三中方式) 间接泵谱的优点:首先,中间能级具有远大于激光上能级的寿命,且可以是很多能级形成的能带,因而,Ei上很容易积累大量的粒子;其次,在有些情况下,将粒子从基态激发到Ei的几率要比激发到Eu的几率大得多,这就降低了对泵浦的要求;最后,依据选择定则,可以使Ei向Eu的弛豫过程比Ei向激光下能级Ei的弛豫过程快得多 6..频率牵引有源腔中的纵模频率总是比无源腔中同序数频率更接近工作物质的中心频率 7.能画出激光工作物质三能级系统能级图,说明能级间粒子跃迁的动态过程? 8.当粒子反转数大于零时,在激光谐振腔中能够自激振荡吗?为什么? 9. 激光的特性(单色性、方向性、相干性和高亮度) 10. 证明光谱线型函数满足归一化条件8hhIcA证明:则 g d1 11.激光器的输出特性。
???第2章1.光学谐振腔的分类和作用分类:能否忽略侧面边界,可将其分为开腔,闭腔以及气体波导腔按照腔镜的形状和结构,可分为球面腔和非球面腔是否插入透镜之类的光学元件,或者是否考虑腔镜以外的反射表面,可以分为简单腔和符合腔II dIg dIg d1根据腔中辐射场的特点,可分为驻波腔和行波腔从反馈机理的不同,可分端面反馈腔和分布反馈腔根据构成谐振腔反射镜的个数,可分为两镜腔和多镜腔作用:①提供轴向光波模的光学反馈;②控制振荡模式的特性 2.光学谐振腔的损耗分类:几何损耗、衍射损耗、输出腔镜的透射损耗和非激活吸收、散射等其他损耗计算: 单程损耗:1L2m2D( D为平平腔镜面的横向尺寸β两镜面直接的小角度L两镜面直接的距离)单程衍射p59开始带图3.推导平平腔的两个相邻纵模的频率间隔cqq1q/2L证明:22L/q2 0 /2L qq cqq/ 2L cqq1q/ 2L4.以平-平腔为例理解光学谐振腔横模的形成过程5. 用g参数表示的谐振腔稳定性条件 0g1g216..高斯光束高斯光束既不是平面波、也不是一般的球面波,在其传播轴线附近可以近似看作是一种非均匀高斯球面波。
第一章1.1900年,普朗克(M.Planck)提出辐射能量量子化假说,精确的解释了黑体辐射规律。
获得1918年诺贝尔物理学奖。
能量子概念:物质吸收和发射电磁能量是一份一份的进行的。
2.1905年,爱因斯坦(A. Einstein)为解释光电效应定律提出光量子假说。
获得1921年诺贝尔物理学奖。
光量子:简称光子或者photon,即光场本身的能量就是一份一份的。
3.光量子的概念(爱因斯坦):光量子简称光子或者photon,即光场本身的能量就是一份一份的。
爱因斯坦假设:光、原子、电子一样具有粒子性,光是一种以光速c运动的光子流,光量子假说成功地解释了光电效应。
光子(电磁场量子)和其他基本粒子一样,具有能量、动量和质量等。
粒子属性:能量、动量、质量;波动属性:频率、波矢、偏振4.光子既是粒子又是波,具有波粒二象性!5.属性:①光子的能量:ε=hv,普朗克常数: h=6.626x10−36J.s②光子的运动质量m:m=εc2=ℎvc2③光子的动量P⃑:P⃑=mcn0⃑⃑⃑⃑ =ℎvc n0⃑⃑⃑⃑ =ℎ2π2πλn0⃑⃑⃑⃑④光子的偏振态:光子具有两种可能的独立偏振状态,对应于光波场的两个独立偏振方向。
⑤光子的自旋:光子具有自旋,并且自旋量子数为整数,处于同一状态的光子数目是没有限制的。
6.光子相干性的重要结论:①相格空间体积以及一个光波模式或光子状态占有的空间体积都等于相干体积②属于同一状态的光子或同一模式的光波是相干的,不同状态的光子或不同模式的光波是不相干的。
7.光子简并度:处于同一光子态的光子数称为光子简并度。
具有以下几种相同的含义:同态光子数、同一模式内的光子数、处于相干体积内的光子数、处于同一相格内的光子数。
好的相干光源:高的相干光强,足够大的相干面积,足够长的相干时间(或相干长度)。
8.1913年,玻尔(Niels Bohr)建立氢原子结构模型,成功解释并预测了氢原子的光谱。
获得1922年诺贝尔物理学奖9.1946年,布洛赫(Felix Bloch)提出粒子数反转概念。
激光原理复习知识点
激光(Laser)是一种特殊的光源,具有高亮度、高单色性和高直线度等特点,广泛应用于医疗、通信、材料加工等领域。
激光的产生是基于激光原理,本文将围绕激光原理展开复习,帮助读者更好地理解激光的工作原理及常见应用。
1. 光的特性:
光是电磁波的一种,具有波粒二象性。
在光学中,我们常常将光看作是一束光线,使得光的传播更易于理解。
光的主要特性包括波长、频率、振幅和相位等。
2. 激射过程:
激光的产生是通过光子在外部受激辐射的作用下,从处于激发态的原子或分子中重新退激而产生。
这个过程需要一种激光介质,如气体、固体或液体,以及与之匹配的能量源,如泵浦光源或电子束。
3. 受激辐射:
在激光介质中,经过泵浦作用,一部分原子或分子被激发到激发态。
当这些处于激发态的粒子受到外界能量刺激时,会从高能级跃迁到较低能级,释放出额外的光子,这就是受激辐射。
这些受激辐射的光子可以与其他激发态粒子进行相互作用,进一步增强受激辐射的效果。
4. 波导结构:
为了通过受激辐射实现激光的放大和反射,激光器通常采用波导结构。
波导结构允许激光光束在其中传播,而不会发生较大的损耗。
波导结构可以是导光纤、半导体器件或光学腔等形式。
5. 消谐:
在激光器中,为了保持单一频率的输出,需要进行消谐。
消谐可以通过调整激光介质的性质或使用消谐元件来实现。
消谐的目的是确保激光器输出的光具有较窄的频谱宽度,以便于在通信和光谱分析等应用中的有效使用。
6. 光的放大:。
一 名词解释1. 损耗系数及振荡条件:0)(m ≥-=ααS o I g I ,即α≥o g 。
α为包括放大器损耗和谐振腔损耗在内的平均损耗系数。
2. 线型函数:引入谱线的线型函数p v p v v )(),(g 0~=,线型函数的单位是S ,括号中的0v 表示线型函数的中心频率,且有⎰+∞∞-=1),(g 0~v v ,并在0v 加减2v ∆时下降至最大值的一半。
按上式定义的v∆称为谱线宽度。
3. 多普勒加宽:多普勒加宽是由于做热运动的发光原子所发出的辐射的多普勒频移所引起的加宽。
4. 纵模竞争效应:在均匀加宽激光器中,几个满足阈值条件的纵模在震荡过程中互相竞争,结果总是靠近中心频率0v 的一个纵模得胜,形成稳定振荡,其他纵模都被抑制而熄灭的现象。
5. 谐振腔的Q 值:无论是LC 振荡回路,还是光频谐振腔,都采用品质因数Q 值来标识腔的特性。
定义p v P w Q ξπξ2==。
ξ为储存在腔内的总能量,p 为单位时间内损耗的总能量。
v 为腔内电磁场的振荡频率。
6. 兰姆凹陷:单模输出功率P 与单模频率q v 的关系曲线,在单模频率等于0的时候有一凹陷,称作兰姆凹陷。
7. 锁模:一般非均匀加宽激光器如果不采取特殊的选模措施,总是得到多纵模输出,并且由于空间烧孔效应,均匀加宽激光器的输出也往往具有多个纵模,但如果使各个振荡的纵模模式的频率间隔保持一定,并具有确定的相位关系,则激光器输出的是一列时间间隔一定的超短脉冲。
这种使激光器获得更窄得脉冲技术称为锁模。
8. 光波模:在自由空间具有任意波矢K 的单色平面波都可以存在,但在一个有边界条件限制的空间V内,只能存在一系列独立的具有特定波矢k 的平面单色驻波;这种能够存在腔内的驻波成为光波模。
9. 注入锁定:用一束弱的性能优良的激光注入一自由运转的激光器中,控制一个强激光器输出光束的光谱特性及空间特性的锁定现象。
(分为连续激光器的注入锁定和脉冲激光器的注入锁定)。
10. 谱线加宽:实际中的谱线加宽由于各种情况的影响,自发辐射并不是单色的,而是分布在中心频率/)(12E E -附近一个很小的频率范围内。
这就叫谱线加宽。
11. 频率牵引:在有源腔中,由于增益物质的色散,使纵模频率比无源腔纵模频率更靠近中心频率,这种现象叫频率牵引。
12. 自发辐射:处于高能级E2的一个原子自发的向E1跃迁,并产生一个能量为hv的光子13. 受及辐射:处于高能级E2的一个原子在频率为v的辐射场作用下,向E1跃迁,并产生一个能量为hv的光子14. 激光器的组成部分:谐振器,工作物质,泵浦源15. 腔的模式:将光学谐振腔内肯能存在的电磁场的本征态称为‘’。
16. 光子简并度:处于同一光子态的光子数。
含义:同态光子数、同一模式内的光子数、处于相干体积内的光子数、处于同一相格内的光子数17. 激光的特性:1.方向性好,最小发散角约等于衍射极限角2.单色性好3.亮度高4.相干性好18. 粒子数反转:在外界激励下,物质处于非平衡状态,使得n2>n119. 增益系数:光通过单位长度激活物质后光强增长的百分数20. 增益饱和:在抽运速率一定的条件下,当入射光的光强很弱时,增益系数是一个常数;当入射光的光强增大到一定程度后,增益系数随光强的增大而减小。
21. Q 值:是评定激光器中光学谐振腔质量好坏的指标——品质因数。
22. 纵模:在腔的横截面内场分布是均匀的,而沿腔的轴线方向即纵向形成驻波,驻波的波节数由q 决定将这种由整数q 所表征的腔内纵向场分布称为纵模23. 横模:腔内垂直于光轴的横截面内的场分布称为横模24. 菲涅尔数:N,即从一个镜面中心看到另一个镜面上可划分的菲涅尔半波带的数目。
表征损耗的大小。
衍射损耗与N 成反比。
25.自在现模:把开腔镜面上经一次往返能再现的稳态场分布称为自在现模或横模。
26.损耗系数:光通过单位距离后光强衰减的百分数27.自激振荡:不管初始光强多微弱,只要放大器足够长,就总能形成确定大小的光强Im,满足振荡条件。
28.多普勒效应:设一发光原子(光源)的中心频率为ν0,当原子相对于接收器以速度v z运动时,接收器测得的光波频率变为(略);29.多普勒加宽:由于作热运动的发光原子(分子)所发出的辐射的多普勒频移引起的加宽30.谱线加宽:由于各种因素的影响,自发辐射并不是单色的,而是分布在中心频率附近一个很小的频率范围内。
31.谱线宽度:线型函数在ν0时有最大值,下降至最大值的一半,对应得宽度。
32.线性函数:归归一化的自发辐射光功率,描述单色辐射功率随频率变化的规律,定义为分布在某一频率附近单位频率间隔内的自发辐射功率与整个频率范围内的自发辐射总功率之比。
用于表示谱线的形状。
33.均匀加宽:引起加宽的物理因素对每个原子都是等同的,包括自然加宽、碰撞加宽及晶格振动加宽每个发光原子都以整个线型发射,不能把线型函数上的某一特定频率和某些特定原子联系起来,每一发光原子对光谱线内任一频率都有贡献。
34.非均匀加宽:原子体系中每个原子只对谱线内与它的表现中心频率相应的部分有贡献,因而可以区分谱线上的某一频率范围是由哪一部分原子发射的,包括气体工作物质中的多普勒加宽和固体工作物质中的晶格缺陷加宽。
35.激光器振荡阈值:工作物质自发辐射在光腔内因不断获得受激放大形成振荡所需要的门限条件,可用反转粒子数密度,阈值增益系数,阈值泵浦功率来表示。
36.ASE:不满足阈值条件,但处于集居数反转的工作物质对自发辐射光具有放大作用。
37.增益的空间烧孔效应:在驻波腔激光器中,腔内形成一个驻波场,波腹处增益最小,而波节处增益最大,沿光腔方向增益系数的这种非均匀分布称为空间烧孔效应38.自选模:设三个纵模v1,v2,v3同时起振,随着振荡的持续光强I1,I2,I3逐渐增大,当光强足够大,(可与Is比拟时)由于增益饱和,导致增益曲线在各频率处整体下降,结果各纵模由于增益系数小于阈值增益系数,先后熄灭,最后仅剩下最接近中心频率vo的一个纵模维持自激振荡,这一现象称。
39.模式的空间竞争:由于空间烧孔效应的存在,不同的纵模可利用空间内不同的粒子反转数获得增益,从而实现多纵模振荡。
称为。
40.单模激光器的线宽极限:输出激光是一个略有衰减的有限长波列,具有一定的谱线宽度。
由自发辐射产生的无法排除谱线宽度称为极限线宽。
实际激光器中由于各种不稳定因素,纵模频率本身的漂移远远大于极限线宽41.总量子效率:发射荧光的光子数/工作物质从光泵吸收的光子数。
物理意义:抽运到E3的例子,一部分无辐射跃迁到E2,另一部分通过其他途径返回基态。
到达E2的粒子,一部分自发辐射跃迁至E1发射荧光,一部分无辐射跃迁至E1。
42.弛豫时间:某种状态的建立或消亡过程。
②纵向弛豫时间T1:反转粒子数的增长与衰减所需时间。
③横向弛豫时间T2:宏观感应电极化的产生和消亡不是瞬时的。
极化强度P(z, t)较E(z, t)落后的时间T2即是横向弛豫时间。
43.驰豫振荡:固体脉冲激光器所输出的并不是平滑的光脉冲,而是一群宽度只有微秒量级的短脉冲序列,即所谓‘尖峰”序列。
激励越强,则短脉冲之间的时间间隔越小。
称作。
44.反兰姆凹陷:在饱和吸收稳频中,把吸收管放在谐振腔内,并且腔内有一频率为ν1的模式振荡,若ν1≠ν0,购正向传播的行波及反向传播的行坡分别在吸收曲线的形成两个烧孔。
若ν1=ν0,刚正反向传播的行波共同在吸收曲线的中心频率处烧一个孔。
若作出光强一定时吸收系数和振荡频率的关系曲线,则曲线出现凹陷,激光器输出功率出现一个尖锐的尖峰。
二简答题1.谱线加宽的类型?什么是均匀加宽,非均匀加宽?他们各自的特点是什么?类型:均匀加宽(自然加宽,碰撞加宽,晶格振动加宽),非均匀加宽(多普勒加宽,晶格缺陷加宽),综合加宽。
均匀加宽及特点:引起加宽的物理因素对每个原子都是相同的。
特点:每个发光原子都以整个线型发射,不能把线型函数上某一特定原子联系起来。
每个发光原子对光谱线内任一频率都有贡献。
非均匀加宽特点:原子体系中每一个原子只对谱线内与他的表观中心频率相应的部分有贡献,因而可以区分谱线中的某一频率范围是哪一部分原子发射的。
2. 什么是激光工作物质的纵模和横模烧孔效应?他们对激光器工作模式的影响。
在非均匀加宽工作物质中,频率为v 1的强光只在v 1附近宽度约为I I v sv H 11+∆的范围内引起反转集聚数饱和,对表观中心频率处在烧孔范围外的反转集聚数没有影响。
若有一频率V 的弱光同时入射,如果频率V 处在强光造成的烧孔范围之内,则由于集聚数反转的减少,弱光增益系数将小于小信号增益系数。
如果频率V 在烧孔范围之外,则弱光增益系数不受强光的影响,、而仍等于小信号增益系数。
所以在增益系数-频率曲线上,频率为v 1处产生一个凹陷。
此现象称为增益曲线的烧孔效应。
烧孔效应一般使激光器工作于多纵模和多横模的情况,不利于提高光的相干性但有利于增加光的能量或功率。
3. 锁模的目的和意义及其方法。
目的是为了得到更窄的脉冲。
方法:主动锁模(振幅调制锁模和相位调制锁模),被动锁模。
4. 简述速率方程所说明的问题及应用情况。
速率方程表征激光器腔内光子数和工作物质各有关能级上的原子数随时间变化的微分方程组。
它只能给出激光的强度特性,而不能揭示出色散(频率牵引)效应,也不能给出与激光场的量子起伏有关的特性。
对于烧孔效应、兰姆凹陷、多模竞争等,则只能给出粗略的近似描述。
5. 简述稳定球面腔中横模形成的过程及分布特点。
设想一均匀平面波垂直入射到传输线的第一个孔阑上,第一个孔面波的强度分布应该是均匀的。
由于衍射,再穿过该孔后波前将发生变化,并且波束将产生若干旁瓣,也就是说,已不再是均匀平面波了。
当它达到第二孔时,其边缘部分将比中心部分小。
而且第二个孔面将不再是等相位面了。
通过第二个孔时,波束又将发生衍射然后经过第三个孔……每经过一个孔波的振幅和相位将发生一次改变,通过若干个孔后,波的振幅和相位分布被改变成这样的形状,以至于他们不再受衍射的影响。
当通过足够多的孔阑时,镜面上的场的振幅和相位分布将不再发生变化,即形成横模。
镜面中心附近的场振幅和相位分布可以用厄米特-高斯函数描述。
横模在镜面上振幅分布的特点取决于厄米特多项式和高斯分布函数的乘积。
厄米特多项式的零点决定场的节线,厄米特多项式的正负交替变化与高斯函数随X,Y 的增大而单调下降的特性决定场分布的外形轮廓。
由于m 阶厄米特多项式有m 个零点,因此TEMmn 横模在X 方向有m 条节线,沿y 方向有n 条节线。
6. 简述Q 调制技术原理。
为了得到更高的峰值功率和窄的单个脉冲,采用Q 调制技术。
它是通过某种方法是谐振腔的损耗因子δ按照规定的程序变化,在泵浦激励刚开始的时候,使光腔具有高损耗因子δH ,激光器由于阈值高而不能产生激光振荡,于是亚稳态上的粒子数便可以积累到较高的水平。