银行不良贷款清收案例审批稿
- 格式:docx
- 大小:13.32 KB
- 文档页数:5
不良贷款清收案例不良贷款清收案例某银行在贷款业务中发现一笔不良贷款,案件涉及的金额较大,催收难度较高。
银行立即成立了一个专门的清收小组,负责积极采取各种手段追回逾期贷款。
首先,小组通过对不良贷款账户的调查和核对,发现借款人有多处资产,包括房产、车辆等。
然后,小组详细记录了借款人的个人信息和财产状况,并制定了一份清收计划。
接着,小组与借款人进行了多次沟通,希望通过协商的方式解决逾期还款问题。
然而,借款人始终拖延还款,小组决定转为采取法律手段。
小组委托了一家专业的律师事务所,并向法院提起诉讼,要求判决借款人立即还款。
法院接受了该案件,并进行了审理。
经过多次开庭和相关证据的呈现,法院最终判决借款人必须偿还所欠的本金和利息,并给予一定的违约金。
然而,即使判决做出,借款人仍然没有履行还款义务。
小组决定进一步采取强制执行措施。
小组与法院合作,对借款人的财产进行查封和扣押,同时还委托拍卖公司对借款人的房产进行拍卖。
在各种清收措施的共同推进下,借款人最终感受到了清收小组的坚定决心和强大执行能力。
借款人意识到逃避还款将给自己带来更大的损失,决定与银行展开再次协商。
借款人同意通过分期付款方式,逐步偿还所欠的款项。
最终,银行顺利收回了不良贷款,并通过严谨的控制措施防范了不良贷款风险。
整个清收案例成功展示了银行的专业能力和坚决态度,进一步增强了银行的声誉和形象。
本案例中,银行清收小组通过积极采取各种手段,遵循规范程序,最终成功地将不良贷款清收回来。
这个案例充分说明了银行在不良贷款清收过程中的重要性和必要性,同时也提醒借款人要认真履行还款义务,避免陷入不良贷款的困境。
不良贷款清收案例报道范文
最近,一则关于某大型银行不良贷款清收案例的报道引起了广泛的关注。
据了解,该银行在2008年向某房地产开发企业贷款5000万元,但由于开发商经营不善,未能如期还款,并逐步形成了不良贷款。
为了保护自身权益,该银行决定对不良贷款进行清收。
在清收过程中,该银行采取了多种手段,包括起诉该企业,申请强制执行等。
经过数年的努力,最终成功以市场价值收回了该企业抵押物,并收回了全部贷款本息。
这则报道引起了广泛的关注和反思。
其一,银行在发放贷款时应加强风险控制,确保借款人有能力按时还款。
其二,一旦贷款出现不良,银行应采取有效措施进行清收,防止不良贷款继续扩大。
其三,借款人应该珍惜银行提供的贷款,履行还款义务,避免不良贷款风险。
综上所述,不良贷款是银行管理中的一大难题,需要银行、借款人和监管机构共同努力,确保金融市场的健康发展和社会的稳定。
银行不良贷款清收案例引言:不良贷款是指借款人长期拖欠还款或无力偿还贷款本息的贷款,对于银行而言是一项重大风险,需要采取相关措施进行清收。
本文将以银行不良贷款清收案例为例,分析银行在不良贷款清收过程中所采取的措施和取得的效果。
一、案例背景银行A分行业务发展迅猛,但随之而来的不良贷款也逐渐增多。
其中,一笔不良贷款案件涉及了一家小型企业,该企业在贷款到期后一直未能按时还款,且未能提供有效的还款计划。
该案件金额较大,银行需要采取措施进行清收。
二、措施分析1.与借款人进行沟通:银行首先与借款人进行充分沟通,了解借款人的经营状况和还款意愿,寻求还款计划的合理性。
通过充分的沟通,银行了解到该企业由于市场竞争激烈导致经营困难,但借款人表达了还款的意愿。
2.安排专业人员进行调查:银行安排专业人员对借款人的企业进行细致调查,了解企业的财务状况和资产状况。
通过调查可以判断借款人是否存在恶意逃废债行为,以及企业是否有还款能力。
3.制定还款计划:根据调查结果和借款人的还款意愿,银行制定合理的还款计划。
由于该笔不良贷款金额较大,银行决定分期追收该笔贷款,设定合理的还款时间和金额,以帮助借款人尽快还清贷款。
5.资产拍卖:尽管进行了多次催收工作,借款人仍未能按时还款。
银行决定采取法律手段,对抵押物进行拍卖,从中收回部分贷款本金。
三、取得效果通过以上措施,该银行在不良贷款清收过程中取得了一定的效果。
1.通过沟通,银行了解到借款人的经营困难,能够更好地与借款人进行合作,达成还款计划,避免了激化借贷纠纷。
2.通过调查,银行了解到借款人企业的实际状况,能够确定合理的还款计划,提高了清收的主动性与准确性。
3.引入第三方催收机构,提高了清收效果。
催收机构的专业化催收手段能够更好地催促借款人还款,提高了清收的成功率。
4.最终,银行通过资产拍卖方式收回了一部分贷款本金,尽管未能全部收回,但仍为银行减少了损失。
结论:针对不良贷款的清收案例,银行通过与借款人的沟通、专业的调查、制定合理的还款计划、引入第三方催收机构以及资产拍卖等措施取得了一定的效果。
不良贷款清收案例在金融领域,不良贷款清收是一个极具挑战性的工作。
一旦借款人无法按时偿还贷款,银行就需要采取措施来清收不良贷款,以保护自身的利益。
以下是一个不良贷款清收的案例,通过该案例可以深入了解不良贷款清收的具体流程和方法。
案例描述:某银行在发放贷款时,一位借款人因经营不善,无法按时偿还贷款,逾期金额较大。
银行在多次催收无果后,决定启动不良贷款清收程序。
解决方案:1. 调查核实借款人资产状况,银行派遣专业的调查团队对借款人的资产状况进行全面调查,包括房产、车辆、存款、投资等各方面的情况。
通过调查,银行了解到借款人名下有一套房产和一辆车辆。
2. 与借款人进行沟通,银行与借款人进行沟通,要求其配合还款。
在沟通过程中,借款人表示自己确实无力偿还贷款,希望银行能够给予宽限。
3. 启动法律程序,由于借款人无法配合还款,银行决定启动法律程序,通过法院强制执行来清收不良贷款。
银行委托律师团队起草起诉书并向法院提起诉讼。
4. 查封、冻结资产,法院依法对借款人名下的房产和车辆进行查封和冻结,确保借款人无法将资产转移或变现。
5. 拍卖资产,法院依法对查封的房产和车辆进行拍卖,将所得款项用于清偿不良贷款本息。
6. 结案,通过上述措施,银行最终成功清收了不良贷款,保护了自身的利益。
结论:不良贷款清收是一项复杂而艰巨的工作,需要银行充分调动内外部资源,采取多种手段来保护自身的利益。
在清收过程中,银行需要注重与借款人的沟通,尊重法律程序,确保清收工作的合法性和公平性。
通过本案例的分析,可以帮助银行更好地应对不良贷款清收工作,提高清收效率,降低不良贷款风险。
不良清收工作典型案例在不良清收这个充满挑战的战场上,有许多让人印象深刻的故事。
今天我就给大家讲一个超级典型的案例。
话说有这么一个借款人,我们就叫他老张吧。
老张这人,借钱的时候那是信誓旦旦,说自己的生意肯定能赚大钱,还钱绝对不是问题。
结果呢,钱一到手,就像肉包子打狗——有去无回了。
到了还款日期,银行的工作人员给他打电话,他要么不接,要么就找各种奇葩的借口。
什么“我被外星人绑架了,信号不好”,或者“我家的猪突然生病,我得照顾猪,没钱还”,简直是把借口当饭吃。
负责清收老张这笔不良贷款的是小李,一个年轻但很有冲劲的小伙子。
小李刚开始接触这个案子的时候,那真是头疼啊。
他第一次上门去找老张的时候,老张的态度那叫一个嚣张。
门开了个缝,老张探出个头说:“没钱,你们别再来烦我了,不然我放狗咬人啊!”小李心里那个气啊,但还是保持着礼貌说:“张哥,咱们有合同在呢,您这样可不好。
”老张哼了一声就把门关上了。
但是小李可不会这么轻易放弃。
他开始从老张的周边关系入手,打听到老张其实在一个小市场里还有个摊位,虽然不大,但也算是有点收入来源。
于是,小李就天天去那个市场蹲点,跟周围的摊主聊天,了解老张的情况。
这老张啊,看到小李在市场里,就故意躲着他,还跟周围人说小李是来捣乱的。
小李的真诚还是打动了一些摊主。
有个热心的大姐就偷偷告诉小李,老张最近好像接了一笔大生意,应该能赚不少钱。
小李一听,这可是个好机会啊。
他再次找到老张,这次可没那么客气了。
小李直接说:“张哥,我知道你最近有笔大生意,你要是再不还钱,我可就要采取法律手段了,到时候你这生意也别想做顺溜了。
”老张一听,有点慌了,但还是嘴硬说:“你凭什么说我有大生意,你有证据吗?”小李笑了笑说:“张哥,这市场里可到处都是我的眼线,你就别嘴硬了。
”老张这下没辙了,他开始跟小李商量能不能缓一缓。
小李说:“缓可以,但是你得给我个具体的还款计划,而且要先还一部分,表示你的诚意。
”老张想了想,觉得也只能这样了。
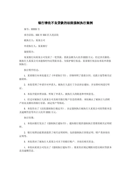
银行清收不良贷款的法院强制执行案例案号:XXXXX号承办法院:XXX市XXX区人民法院被执行人:某某公司申请执行人:某某银行案情简介:某某银行向某某公司发放了一笔贷款,借款金额为人民币XXXX万元。
经过多次催收,被执行人某某公司未能按时归还贷款本息。
为保护银行权益,某某银行依法向本院申请强制执行。
执行程序经过:1. 某某银行向本院递交了《申请执行书》,详细列明了借款合同、还款计划等相关证据材料。
2. 本院受理了申请并对申请人、被执行人进行了合法诉讼通知,并安排时间进行听证。
3. 本院开庭审理该案,听取了申请人、被执行人的陈述和申辩意见。
4. 经过对被执行人某某公司及相关银行账户信息的调查,本院确认了被执行人的财产状况及拥有的银行存款、固定资产等情况。
5. 本院作出了《法院强制执行裁定书》,决定强制执行被执行人某某公司的贷款本息及逾期罚息等共计人民币XXXX万元。
执行结果:1. 本院向银行发出了《强制执行通知书》,通知银行提供强制执行需要的相关证明材料。
2. 银行依照法庭要求提供了相关证明材料,包括强制执行担保证明、财产查封冻结证明等。
3. 本院查封了被执行人某某公司名下的银行账户,并冻结相关资金。
4. 本院向某某公司发出了《强制执行通知书》,要求其在规定期限内偿还相应贷款本息及逾期罚息。
5. 在规定期限内,被执行人某某公司未履行偿还义务,本院依法对该公司的一些固定资产进行了拍卖。
总结:本案是一起涉及银行清收不良贷款的法院强制执行案件,通过法学手段和程序,最终保护了申请人某某银行的合法权益。
法院依法查封拍卖了被执行人某某公司的固定资产,并利用该资产变现偿还了相应贷款本息及逾期罚息,确保了申请人的利益得到合法维护。
招商银行不良清收案例分享背景招商银行是中国领先的商业银行之一,拥有庞大的客户群体和广泛的金融服务网络。
然而,随着经济环境的变化和金融风险的增加,招商银行面临着不良资产增加和不良贷款违约的风险。
为了保护银行的利益并维护金融系统的稳定,招商银行积极采取措施进行不良清收。
这些措施包括通过法律手段追讨债务、与债务人协商解决问题以及转让债权等方式来减少不良资产。
本文将分享一个代表性的招商银行不良清收案例,以展示其在处理不良资产方面所采取的有效措施和取得的成果。
案例背景该案例涉及一家名为XYZ公司(化名)的制造业企业。
由于市场竞争激烈和经营管理不善,XYZ公司逐渐陷入困境,并无法按时偿还其与招商银行签订的贷款合同。
XYZ公司的不良贷款规模较大,给招商银行带来了一定的风险。
为了保护银行的利益并减少损失,招商银行决定启动不良清收程序。
过程1. 调查与评估招商银行首先进行了对XYZ公司的调查与评估。
该调查涵盖了XYZ公司的财务状况、资产情况、经营状况以及可能存在的违约风险等方面。
通过对这些信息的分析,招商银行确定了合适的清收策略和措施。
2. 法律追讨在确认XYZ公司存在违约行为后,招商银行启动了法律追讨程序。
招商银行委托专业律师团队代表其向法院提起诉讼,并要求法院判决XYZ公司偿还债务。
在诉讼过程中,招商银行提供了充分的证据支持其索偿请求,并与律师团队密切合作以确保案件顺利进行。
3. 协商解决除了采取法律手段外,招商银行还主动与XYZ公司展开协商,试图寻找解决问题的方式。
招商银行派遣专业团队与XYZ公司进行沟通,了解其经营状况和财务困境,并提出合理的还款计划和债务重组方案。
通过双方的协商努力,招商银行与XYZ公司达成了一项债务重组协议。
根据该协议,XYZ公司将按照约定的还款计划逐步偿还其欠款,并对其经营状况进行改善以确保未来能够按时还款。
4. 债权转让为了进一步减少不良资产规模,招商银行考虑将部分不良贷款转让给其他金融机构或投资者。
第1篇一、案例背景随着我国经济的快速发展,金融行业日益繁荣,但随之而来的是不良贷款的增多。
不良贷款的清收成为金融机构面临的重大挑战。
本案例将通过对一起典型的不良贷款法律清收案例进行分析,探讨法律清收在解决金融风险中的作用。
二、案例分析(一)案件基本情况某商业银行(以下简称“银行”)在2018年向某民营企业(以下简称“企业”)发放了一笔500万元的人民币贷款,期限为3年,用于企业生产经营。
由于企业经营管理不善,资金链断裂,导致贷款逾期。
截至2020年,企业尚欠银行本金及利息共计600万元。
银行在多次催收无果的情况下,决定通过法律途径清收贷款。
银行向当地人民法院提起诉讼,要求企业偿还贷款本金及利息,并承担诉讼费用。
(二)法律依据1. 《中华人民共和国合同法》:合同双方应当履行合同约定的义务,不得违反法律规定,不得损害国家利益、社会公共利益和他人合法权益。
2. 《中华人民共和国民法典》:借款合同是借款人向贷款人借款,到期返还借款并支付利息的合同。
3. 《中华人民共和国民事诉讼法》:当事人因财产关系提起的诉讼,由被告住所地或者合同履行地人民法院管辖。
(三)案件审理过程1. 起诉阶段:银行向当地人民法院提交了起诉状、证据材料等,要求企业偿还贷款本金及利息。
2. 答辩阶段:企业对银行的起诉提出答辩,认为自身经营困难,无力偿还贷款,请求法院判决驳回银行的诉讼请求。
3. 审理阶段:法院依法受理了该案件,并依法进行了审理。
在审理过程中,法院依法传唤了双方当事人,并组织了证据交换。
4. 判决阶段:法院经审理认为,银行与企业之间的借款合同合法有效,企业应按照合同约定履行还款义务。
但由于企业经营管理不善,导致资金链断裂,无法按时偿还贷款。
法院根据《中华人民共和国合同法》及《中华人民共和国民法典》的相关规定,判决企业偿还银行贷款本金及利息,并承担诉讼费用。
(四)案件执行判决生效后,银行向法院申请强制执行。
法院依法对企业的财产进行了查封、扣押、冻结,并依法拍卖了企业的部分财产,用于偿还银行的贷款。
招商银行不良清收案例分享背景:招商银行作为中国领先的商业银行之一,在金融服务领域拥有丰富的经验和专业的团队。
由于各种因素的影响,不良贷款在银行的贷款组合中不可避免地出现。
面对这些不良贷款,招商银行积极采取措施,进行不良清收,保障其资产质量和投资者的利益。
案例描述:该案例中,招商银行面临一笔不良贷款,借款人丧失偿债能力,但银行希望能够最大程度地回收资金。
在判断无法通过和解和重整的方式实现回收后,招商银行开始进行不良清收的程序。
第一步:整理资料和准备文件招商银行的不良清收团队首先进行资料整理,包括借款合同、借款人财务资料等。
准备相关的法律文件和程序,以便在后续进行法律追偿时使用。
第二步:采取法律手段追偿招商银行委托律师团队进行法律追偿。
他们起草起诉书,并在法院提起诉讼。
银行通过法律程序,要求借款人进行偿还款项并承担相关责任。
第三步:资产查封和拍卖一旦法院判决支持招商银行的诉求,银行可以申请对借款人的相关资产进行查封。
通过对借款人的财产进行查封,招商银行增加了追回债权的机会。
如果借款人持有有价证券,招商银行可以卖出这些证券以还款。
第四步:债权转让在某些情况下,招商银行可能会选择将不良贷款债权转让给专业的不良资产管理公司或第三方机构。
这样一来,招商银行可以将不良资产从其贷款组合中剥离,并且能够及时收回资金。
结果:通过招商银行的不良清收措施,该案例中成功追回一定比例的不良贷款,并且保障了银行的资产质量。
尽管清收不良贷款是一个复杂和耗时的过程,但招商银行的专业团队通过采取不同的措施,使得清收效果得以最大化。
结论:作为一家领先的商业银行,招商银行在不良清收方面展现出了强大的实力和专业能力。
通过充分利用法律手段、查封资产和转让债权等方式,招商银行有效地降低了不良贷款带来的风险,维护了银行的稳健经营和客户利益。
不良贷款清收案例报道范文随着经济全球化的加强,金融体系的发育成熟,各类金融产品的迅猛发展,不良贷款的出现越来越引起人们的关注。
不良贷款的存在对金融机构的生存和发展带来了严重的困扰,同时也对实体经济的正常运行带来了一定的压力。
针对不良贷款的清收工作,各家金融机构和相关部门都在积极探索和尝试,希望通过不同的方式和方法解决这一问题。
接下来,将就清收案例进行报道。
银行是全国著名的综合性金融机构,其不良贷款情况一直是市场关注的焦点。
该银行历来重视不良贷款的清收工作,其中一位资深业务人员负责贷款清收工作已经多年。
据统计,该业务人员在过去几年间为该银行收回了数百个不良贷款案件,并帮助银行挽回了巨额损失。
近期,该业务人员接手了一起涉及大额不良贷款的清收案件,该案件涉及一家大型房地产开发商,该开发商在一次经济危机期间倒闭,并且拖欠了该银行巨额贷款。
由于该开发商有较强的地方势力背景,之前几次向法院申请强制清算都没有成功。
在这种背景下,该业务人员决定采取一些非传统的方式来解决这个问题。
首先,该业务人员充分利用自己多年来积累的资源和人脉关系。
通过与地方政府有关部门、各大银行以及监管机构的交流和协商,他成功组织了一次联合清收行动。
该联合清收行动由各方共同参与,其中包括了地方政府的执法部门、银行的清收团队以及法院的执行人员。
这种联合清收行动获得了高级政府领导的重视和支持,为后续的工作奠定了基础。
其次,该业务人员深入调查了该开发商的情况,并与各类权威机构进行了深入的合作,以获取更多的证据。
通过深入挖掘,他发现了该开发商一些隐藏的资产以及虚假交易行为。
这些新的证据为清收行动提供了有力的支持,同时也进一步削弱了该开发商的抵抗力。
最后,该业务人员制定了一套综合性的清收方案,并组织了一支高效的清收团队来执行该方案。
该清收团队由经验丰富的律师、专业的评估师以及执行人员组成,他们密切配合,快速行动,有效地进行了资产冻结、财务查封、追讨欠款等一系列的行动。
第一篇、2016年最新信用社不良贷款清收分析报告不良贷款依法清收案例报告为全面做好不良贷款清收处置工作,确保圆满完成不良贷款清收处置工作。
我县联社结合全县农村信用社不良贷款清收处置现状,高度重视,认真分析,仔细研究。
现将具体分析情况及今后四个月重点报告如下一、基本情况截止xx年xx月底,全县各项贷款余额为xx万元,按五级分类划分不良贷款余额xx万元,占比为xx%,其中次级类贷款xx万元,可疑类贷款xx万元,损失类贷款xx万元。
不良贷款余额较年初下降xx万元,占比较年初下降xx个百分点。
截止2015年xx月底,万元(含)以下不良贷款xx笔xx万元,其中次级类贷款xx笔xx万元,可疑类贷款xx笔xx万元,损失类贷款xx笔xx万元。
其中按形成时间划分xx年以前xx笔xx万元,xx年xx笔xx万元,xx年以后xx笔xx万元;按表现形式划分个人贷款集体用款xx笔xx万元,个人贷款企业用款xx笔xx万元,个人贷款政府用款xx笔xx万元,个人贷款他人用款xx笔xx万元,企业贷款个人用款xx笔xx万元。
二、清收措施近年以来,我县农村信用社将不良贷款的清收工作作为信贷管理工作的主线,按照“落实责任、创新办法、立足自身、不等不靠、借助外力、合理摆布”的工作思路,下大力气,狠抓“双降”工作。
一是结合本县实际,合理下达任务,对已形成的不良贷款逐笔分析和摸底,再根据实际情况梳成辫子,分类施策;二是认真执行“xx”清收不良贷款办法,抓好新增贷款的源头管理,防范新的不良贷款的形成,杜绝前清后增;三是采取分类清收与全面催收相结合、户户见面与重点突破相结合、班子成员包难户与信贷员大包干相结合等办法,有选择、有目标、有重点的予以清收;第二篇、一起成功全额清收企业不良贷款本金的案例启示不良贷款依法清收案例报告一起成功全额清收企业不良贷款本金的案例启示一、案例经过某公司是以经营制造、销售纺织品,出口自产的棉纱、面涤纶纱、棉坯布、棉涤纶坯布等系列纺织品及服装的企业。
[精选]银行不良贷款清收案例长期关注不放弃寻找战机破僵局一、借款人基本情况借款人:王志寅~男~原为宁夏洁宇活性炭有限公司董事长~贷款用途为购精煤~2011年10月向我行提出贷款申请~在我行申请个人经营性贷款300万元。
2011年10月10日信贷员实地调查~厂区正常生产~认为符合我行贷款条件~2009年11月24日给借款人发放贷款120万元~月利率12.5734%~期限1年~还款方式为按月结息~到期还本~由平罗县鑫晟煤制品有限公司及其法定代表人翟永刚提供连带责任保证担保。
二、不良贷款形成原因前6期客户能按时偿还利息~第7期偿还利息时出现逾期~信贷员多次电话、上门催收~得知厂区经营情况出现恶化~销售额明显下降~库存大~无足够现金流偿还贷款。
三、前期贷款催收情况2012年10月信贷员对该贷款多次电话、上门催收~因李**和其妻均外出打工无法联系到本人~联保小组其他2名成员称发放贷款后他们3人合伙收购猕猴桃~他们2人只出资~收购猕猴桃主要是李**具体运作~收购生意出现严重亏损也是事实~他们2人也无还款能力~只答应打听和掌握李**行踪~拒绝承担联保还款责任。
多次催收无效侯~支行于2010年5月启动司法程序~对联保成员李**、周**、吕**进行起诉~法院在2010年5月底判决李**、周**、吕**,李**缺席,~并申请了了强制执行~但被告拒不履行还款义务~法院也没有采取更有效措施。
四、保全清收过程2010年6月份后~支行资产清收人员对该笔不良贷款进行仔细分析~将联保成员周**和吕**作为突破口~对这2人多次上门谈话攻心~告知其将自身贷款转借李**使用涉嫌挪用贷款、骗贷和诈骗~2人态度有所转变~但因2人经济困难无力还款~答应积极督促李**还款并积极打听李**行踪~及时向支行报告,2010年9月打听到李**妻子在外地打工的详细地址后~支行催收人员第一时间赶到外地~找到李**妻子后及时找其催收~但其本人~李**也一直没和她联系过~家庭生活妻说她也找不到李**困难才自己出来打工的~催收人员没有气馁~在李**妻子租住处多日蹲守~确实没有见到李**~才返回支行。
银行不良贷款清收案例一、借款人基本情况借款人:xx,男,原为宁夏xxxxxx有限公司董事长,贷款用途为购精煤,2011年10月向我行提出贷款申请,在我行申请个人经营性贷款xxx万元。
2011年xx月x日信贷员实地调查,厂区正常生产,认为符合我行贷款条件,2009年xx月24日给借款人发放贷款xx万元,月利率12.5734%,期限1年,还款方式为按月结息,到期还本,由平罗县鑫晟煤制品有限公司及其法定代表人翟永刚提供连带责任保证担保。
二、不良贷款形成原因前6期客户能按时偿还利息,第7期偿还利息时出现逾期,信贷员多次电话、上门催收,得知厂区经营情况出现恶化,销售额明显下降,库存大,无足够现金流偿还贷款。
三、前期贷款催收情况20xx年x月信贷员对该贷款多次电话、上门催收,因李**和其妻均外出打工无法联系到本人,联保小组其他2名成员称发放贷款后他们3人合伙收购猕猴桃,他们2人只出资,收购猕猴桃主要是李**具体运作,收购生意出现严重亏损也是事实,他们2人也无还款能力,只答应打听和掌握李**行踪,拒绝承担联保还款责任。
多次催收无效侯,支行于2010年5月启动司法程序,对联保成员李**、周**、吕**进行起诉,法院在2010年5月底判决李**、周**、吕**(李**缺席),并申请了了强制执行,但被告拒不履行还款义务,法院也没有采取更有效措施。
四、保全清收过程2010年6月份后,支行资产清收人员对该笔不良贷款进行仔细分析,将联保成员周**和吕**作为突破口,对这2人多次上门谈话攻心,告知其将自身贷款转借李**使用涉嫌挪用贷款、骗贷和诈骗,2人态度有所转变,但因2人经济困难无力还款,答应积极督促李**还款并积极打听李**行踪,及时向支行报告;2010年9月打听到李**妻子在外地打工的详细地址后,支行催收人员第一时间赶到外地,找到李**妻子后及时找其催收,但其妻说她也找不到李**本人,李**也一直没和她联系过,家庭生活困难才自己出来打工的,催收人员没有气馁,在李**妻子租住处多日蹲守,确实没有见到李**,才返回支行。
锲而不舍清收不良告贷的事例一、事例简介银行于XX年9月23日,对严某、吴某夫妻发放个人房子典当告贷420万元,担保方法为房地产典当。
次年6月,因为严某对外发生了大额债款,且严某、吴某离婚,该行告贷371万元告贷呈现不良。
针对大额不良告贷,该行多法并重展开清收,经过近两年的尽力,近来,成功以现金回收悉数告贷。
二、事例剖析(一)信息对称。
该行榜首时间了解状况,在告贷呈现危险预兆时早发现,早举动,针对支行大额不良告贷,成立了不良告贷项目组,清晰支行行长是大额不良告贷清收处置的榜首负责人,经过与告贷人的访谈,了解到不良告贷的成因是严某在外面有大额债款,且大额债款发生的资金流向可疑,现在两人已离婚,离婚后典当物(门面房)产权归吴某。
严某、吴某或许被诉讼(后严某、吴某被诉)。
(二)捉住要害。
针对告贷人在外有大额债款且已有被其他债款人提起诉讼的复杂状况。
该行牢牢捉住要害:严某、吴某现在首要可偿债财物为门面房,且我行已办理了合法、足够、有用的典当,典当手续齐备。
经过了解,现在吴某持续在该门面房内运营餐饮,经过我行信贷人员的实地了解,运营状况正常,还贷资金足够。
所以我行拟定了一条贯穿主线的清收思路——紧抓现金流和典当物,坚决保护我行债款。
(三)攻心为上。
该行与债款人吴某交流,讲清假如不偿还该行告贷,将处置典当物的利害关系;消除吴某的侥幸心理。
因为门面房是吴某的首要运营财物,每年营业毛利可达110万元左右,一旦被该行处置拍卖,对吴某日子有极大影响。
吴某接受了该行的调停计划,容许将不良告贷降至3期以内,并每月如期还款,一向到第二年12月。
(四)拟定预案。
在一年多内,该行一向坚持现场造访,每月提示吴某还款,也及时了解其他债款人、法院履行部分的意向。
并拟定了一旦其他债款人要求强制履行该行典当物的预案;一起加强与法院履行部分的交流,及时了解告贷人、其他债款人、法院履行部分的状况。
三、事例启示因为全体环境、运营危险、不和谐要素等危险的存在,不良告贷的根绝是不或许的,该笔告贷虽然发生了不良,但终究可以回收,首要给咱们以下启示:(一)把牢准入关。
不良贷款清收案例在金融行业中,不良贷款清收是一个非常重要的环节。
不良贷款是指借款人无法按时或完全偿还贷款本息的情况。
不良贷款清收是指金融机构对不良贷款进行追索和清偿的过程。
下面我们以一个具体的案例来说明不良贷款清收的流程和方法。
某银行对一家小型企业发放了一笔贷款,但由于企业经营不善,无法按时偿还贷款本息,逐渐形成了不良贷款。
银行决定对这笔不良贷款进行清收。
首先,银行会通过电话、函件等方式与借款人取得联系,了解其还款意愿和能力。
如果借款人表示愿意还款,银行可以协商制定还款计划,给予一定的宽限期。
如果借款人拒绝还款或无法联系上,银行将启动法律程序,通过法院强制执行的方式进行清收。
在这个案例中,银行采取了多种手段进行不良贷款清收。
首先是通过沟通协商的方式,尽量促使借款人自愿还款。
其次是通过法律手段,强制执行清收。
在实际操作中,银行还可以采取其他方式,比如委托第三方机构进行清收,或者通过资产处置等方式变现不良贷款。
不良贷款清收是一个复杂而艰巨的工作,需要金融机构具有丰富的经验和专业的团队来应对。
在清收过程中,金融机构需要全面了解借款人的情况,采取针对性的措施,同时也需要遵循法律程序,确保清收工作的合法性和公正性。
同时,金融机构还需要与借款人保持沟通,寻求最终的和解和解决方案,以减少不良贷款给金融机构和借款人带来的损失。
综上所述,不良贷款清收是金融机构日常工作中不可或缺的一环。
通过合理的沟通协商和必要的法律手段,金融机构可以有效地进行不良贷款清收工作,最大限度地保护自身利益,维护金融市场的稳定和健康发展。
同时,借款人也应该自觉履行还款义务,避免不良贷款的产生,共同维护金融秩序和社会稳定。
不良清收工作典型案例范文在不良清收这个充满挑战与戏剧性的战场上,我经历过不少让人印象深刻的案子,今天就给大家讲讲其中最有代表性的一个。
一、不良债权的诞生。
这个案子的主角是一位小企业主老张。
老张开了个小工厂,前几年生意还算过得去,银行就给他贷了一笔款,用于扩大生产规模。
谁知道啊,市场这东西变幻莫测,就像老天爷的脸说变就变。
老张的工厂产品滞销,资金链一下子就断了,贷款也就还不上了,于是就成了不良债权。
二、初步接触——碰一鼻子灰。
我接到这个清收任务后,就开始去老张的工厂找他。
一到那,好家伙,工厂里冷冷清清的,只有几个工人在那无精打采地晃悠。
我看到老张,满脸堆笑地上去打招呼,表明来意。
老张呢,一脸苦相,开始跟我倒苦水,什么市场不好啊,产品积压啊,工人工资都快发不出来了。
他最后还来了一句:“兄弟啊,不是我不想还,是真的没钱还啊。
你就是把我卖了,也凑不出这笔钱啊。
”我第一次的清收之旅就这样碰了一鼻子灰。
三、深入调查——发现转机。
不过我可没那么容易放弃。
我开始深入调查老张的情况。
我发现老张虽然工厂不行了,但是他有一个仓库,里面堆满了之前生产的产品。
我就琢磨着,这说不定就是转机呢。
我又打听了一下,原来老张的产品质量其实还不错,就是缺乏销售渠道。
四、“曲线救国”——销售抵债。
我又去找老张,这次我没直接提还钱的事。
我跟他说:“老张啊,你这产品放着也是放着,不如咱们想个办法把它卖出去。
”老张眼睛一亮,说:“我也想啊,可是没渠道啊。
”我就说:“你看这样行不行,我有几个朋友是做电商的,他们也许能帮忙。
咱们把产品卖出去,钱就用来还贷款。
”老张一听,觉得这是个好办法。
于是我们就开始行动起来。
我联系了我的电商朋友,他们看了老张的产品后,觉得还不错,就答应帮忙推广。
五、峰回路转——意外的收获。
没想到啊,老张的产品在电商平台上还挺受欢迎的。
订单像雪花一样飞来。
老张看到有希望了,也干劲十足,重新组织工人加班加点生产。
随着产品不断卖出,钱也开始慢慢回笼。
不良贷款案例发言稿范文
尊敬的评委,各位专家:
大家好,我是某银行的信贷管理人员。
我今天在这里分享一个不良贷款案例,让大家了解到不良贷款对银行和客户都会造成的影响,并探讨我所采取的应对措施。
我们银行在一次信贷审查中发现了一笔不良贷款案例。
该客户在申请贷款时提供了虚假的资产证明,并在后续的还款过程中出现了严重拖欠。
这不仅对银行的资金安全造成了直接威胁,也对该客户未来的信用记录产生了负面影响。
面对这一情况,我们立即采取了以下措施:
首先,我们通过法律渠道催收欠款,确保银行资金的安全。
其次,我们对这类情况加强了内部审查机制,提高了对客户资产证明真实性的核查力度,避免类似事件再次发生。
同时,我们也加强了对不良贷款的风险评估和控制,确保银行业务的稳健经营。
通过这个案例,我们深刻认识到不良贷款对银行和客户的危害,也明确了应对这类问题的重要性和紧迫性。
我们将继续加强风险管理,提高信贷审查水平,确保银行业务的安全稳健运行。
谢谢大家。
银行不良贷款清收案例 YKK standardization office【 YKK5AB- YKK08- YKK2C- YKK18】
长期关注不放弃寻找战机破僵局
一、借款人基本情况
借款人:王志寅,男,原为宁夏洁宇活性炭有限公司董事长,贷款用途为购精煤,2011年10月向我行提出贷款申请,在我行申请个人经营性贷款300万元。
2011年10月10日信贷员实地调查,厂区正常生产,认为符合我行贷款条件,2009年11月24日给借款人发放贷款120万元,月利率%,期限1年,还款方式为按月结息,到期还本,由平罗县鑫晟煤制品有限公司及其法定代表人翟永刚提供连带责任保证担保。
二、不良贷款形成原因
前6期客户能按时偿还利息,第7期偿还利息时出现逾期,信贷员多次电话、上门催收,得知厂区经营情况出现恶化,销售额明显下降,库存大,无足够现金流偿还贷款。
三、前期贷款催收情况
2012年10月信贷员对该贷款多次电话、上门催收,因李**和其妻均外出打工无法联系到本人,联保小组其他2名成员称发放贷款后他们3人合伙收购猕猴桃,他们2人只出资,收购猕猴桃主要是李**具体运作,收购生意出现严重亏损也是事实,他们2人也无还款能力,只答应打听和掌握李**行踪,拒绝承担联保还款责任。
多次催收无效侯,支行于2010年5月启动司法程序,对联保成员李**、周**、吕**进行起诉,法院在2010年5月底判决李**、周**、吕**(李**缺席),并申请了
了强制执行,但被告拒不履行还款义务,法院也没有采取更有效措施。
四、保全清收过程
2010年6月份后,支行资产清收人员对该笔不良贷款进行仔细分析,将联保成员周**和吕**作为突破口,对这2人多次上门谈话攻心,告知其将自身贷款转借李**使用涉嫌挪用贷款、骗贷和诈骗,2人态度有所转变,但因2人经济困难无力还款,答应积极督促李**还款并积极打听李**行踪,及时向支行报告;2010年9月打听到李**妻子在外地打工的详细地址后,支行催收人员第一时间赶到外地,找到李**妻子后及时找其催收,但其妻说她也找不到李**本人,李**也一直没和她联系过,家庭生活困难才自己出来打工的,催收人员没有气馁,在李**妻子租住处多日蹲守,确实没有见到李**,才返回支行。
2011年春节期间,支行催收人员也没发现李**回家过年,一直督促周**和吕**关注李**的行踪;2011年3月中旬,周**和吕**电话通知支行清收人员李**因其母亲病逝回家安葬其母,清收人员第一时间赶到李**家中,催其按时还款,李**称当日安葬完其母后第二天就来支行还款,但第二天约定8:30时间过后仍未见李**。
清收人员便及时赶到其家,其父称李已经出门,具体去哪他也不清楚,李**金蝉脱壳后,再次消失在清收人员视线之外。
2011年8月17日,清收人员得到消息:李**父亲在给村里村民盖房时意外身故,并得到4万元的意外身故赔偿金。
清收人员从外围证实消息后,吸取上次清收失败的教训,没有惊动李**,及时和联保小组其他2人周**和吕**见面沟通,让其随时报告李**动态,并及时联系法院执行庭的执行法官,提前办理好强制执行通知书和拘留证等相关法律手续;8月19 日在李**父亲下葬当日10时许,支行清收人员和法院执行人员就赶到该村,提前堵住所有出入村子的路口,11时左右在李**安葬完其父的第一时间控制住李**,出示了强制执行通知书和拘留证,并让李**签字确认,将李**带回看守所羁押。
8月22日李**妻子和其姐以及联保小组成员周**和吕**一同到法院,偿还了万贷款本金及1930元案件诉讼费和1200元执行费,并制定了新的还款计划:从9月份起每月偿还本金2000元,每3月再另行归还2万元,确保在6个月后清偿所有贷款本息,目前还款正常。
四、催收启示
1、该笔不良贷款形成原因分析:信贷员在调查中社会经验不足,调查能力不强;贷后检查不到位,对客户发生集中用款情况没有及时掌握,也没有能及时掌握客户收购猕猴桃的具体情况,没有及时分析当年猕猴桃收购的市场情况,致使资产保全工作难度加大。
2、及时掌握借款人或被告的动态,给法院执行人员及时提供执行信息,是司法催收该笔贷款成功的关键。
本案中,李**因收购猕猴桃生意严重亏损外出打工躲债,其他2名联保成员起初也借口经济困难拒绝还款,破解本案的关键是清收人员一直坚持掌握李**的行踪并及时掌握了执行信息,虽然这在现实中很困难,但是必须坚持这么去做,只有这样做了,并做到位了,才有清收的可能。
3、注意及时和法院诉讼及执行人员保持长期良好的沟通方式方法,并形成有效的机制。
多次和法院的催收接触让我们深知,一般情况下我行都能胜诉,关键还是执行环节,双方一定要保持良好的互动,确保达到“召之即来,来之能战,战之能胜”的效果。
4、清收人员一定要保持坚定的信心,咬定青山不放松,坚持不懈,知难而进。
在催收李**的贷款过程中,时间跨度较长,要求我们清收人员必须不辞辛苦、不怕艰难、不放弃任何一次可能的机会,只有这样才能夺取一次又一次清收战斗的胜利。
**支行清收组
2011年9月30日。