(完整版)临床技术操作规范胸腔闭式引流术
- 格式:doc
- 大小:27.01 KB
- 文档页数:2
胸腔闭式引流操作规程
一、术前准备
1.评估:了解患者病史、体征及实验室检查,判断患者能否耐受手术。
2.备齐手术器械和药品。
3.患者准备:做好解释工作,取得患者的合作。
二、麻醉
根据患者情况和手术要求,选择合适的麻醉方法。
三、切口
根据引流部位的不同,选择合适的切口位置。
一般采用局部麻醉,在无菌条件下进行手术操作。
四、置入引流管
1.根据切口位置,将引流管置入胸腔内。
2.引流管的末端连接水封瓶,使胸腔内的气体和液体能够通过引流管排出。
五、固定引流管
1.将引流管固定在胸壁上,防止引流管脱落。
2.保持引流管的通畅,防止堵塞和扭曲。
六、缝合切口
1.逐层缝合切口,确保无出血和漏气。
2.再次检查引流管是否通畅,防止术后堵塞。
七、术后处理
1.保持水封瓶的高度,使胸腔内的气体和液体能够顺畅排出。
2.观察引流液的颜色和量,及时发现并处理异常情况。
3.保持切口的清洁和干燥,避免感染。
4.根据患者情况,逐渐进行康复训练,促进肺功能的恢复。
八、康复指导
1.指导患者进行呼吸锻炼,促进肺功能的恢复。
2.告知患者避免剧烈运动和重体力劳动,以免引起气胸复发。
3.定期随访,了解患者恢复情况,及时调整治疗方案。
完整版)胸腔闭式引流术的操作规范及注意事项胸腔穿刺术是一种常见的医疗操作,适用于多种情况。
其中,胸腔积液是最常见的适应证之一,其他适应证包括抽气、抽液、胸腔减压治疗单侧或双侧气胸、血胸或血气胸,以及向胸腔内注射抗肿瘤或促进胸膜粘连的药物。
但是,也有一些禁忌证需要注意,例如体质衰弱、病情垂危难以耐受穿刺、对局麻药过敏、有凝血功能障碍、严重肺结核及肺气肿、疑为胸腔包虫病患者、穿刺部位或附近感染者等。
在进行手术前,需要进行一系列的准备工作。
首先是选择和定位穿刺点,根据具体情况选择不同的位置。
同时,需要准备好胸腔穿刺包、局麻药物等物品,并向家属及患者详细说明并签署知情同意书,取得患者配合和家属理解。
在进行手术时,需要注意体位和麻醉。
一般情况下,抽取胸腔积液时一般为坐位,嘱患者跨坐在椅子上,面朝椅背,可如病情较重可取半卧位。
抽气时一般选取半卧位。
麻醉时需要进行皮肤消毒,铺单后,用1%利多卡因或普鲁卡因,先在穿刺点处做一皮丘,然后将麻药向胸壁深层浸润至壁胸膜,待注射器回抽出气体或液体证实已进入胸腔后拔出麻醉针头。
手术步骤包括局部麻醉后,应用胸腔穿刺针从皮肤穿刺进入,针头应沿着肋间隙的下部,下一肋骨的上缘进入胸腔。
有经验的医师在针头刺入胸膜腔时能感到落空感,表明针头已进入胸腔。
当术者调整好针头位置,可以顺利地抽出气体或液体后,即由助手用血管钳在靠近皮肤表面将穿刺针固定,避免针头移位。
穿刺针通过10cm长的乳胶管与一个30ml或50ml的注射针管连接。
待注射针管抽满时,由助手用另一把血管钳夹闭乳胶管,取下注射针管排出气体或液体,如此可以避免空气进入胸腔。
然后注射针管再连接上乳胶管继续抽吸。
在进行手术时需要注意一些事项,例如穿刺点的选择与定位、避免损伤肋间血管、避免进针过深而伤及肺组织等。
在进行胸腔穿刺时,需要密切观察病人的呼吸和脉搏状况。
对于有紧张心理的病人,应该在穿刺前半小时给予镇静镇痛药物,如地西泮或可待因。
胸腔闭式引流管拔出临床技能操作指南Chest Tube Removal一、目的胸腔积液、积气引流干净后,拔除引流管,恢复胸膜腔负压环境。
二、适应证胸腔闭式引流管针对不同的情况置人,主要是引流气体与液体,当其观察、治疗目的达到后,即可拔除。
一般需要满足以下1—3条:1.气体引流:引流管通畅,无活动性漏气(嘱患者咳嗽,有液面波动,但元气体溢出)。
2.液体引流:每日液体引流量在<200ml,颜色清亮。
3.胸片显示:胸腔积气或积液已完全排出,肺膨胀良好,无明显积气与积液。
4.特殊情况的胸腔闭式引流管拔管还需满足以下条件:1)脓胸,胸腔内感染已控制。
2)食管胸膜瘘、支气管胸膜瘘引起脓胸,须经造影检查证实瘘口已闭合,且症状体征消失。
3)机械通气患者气胸,已停机械通气,且气胸完全吸收。
三、禁忌证1.引流不完全:胸腔积气或积液未完全排出,肺复张不全。
2.每日因流量较大,或颜色较深(乳糜、浓血色、感染等)。
3.漏气:咳嗽时仍有大量气泡溢出。
4.胸腔内感染未控制。
5.造影检查支气管胸膜瘘未愈合,或症状体征未消失。
6.造影检查食管胸膜瘘未愈合,或检查已愈合但尚未恢复进食。
7.胸腔闭式引流的机械通气患者。
四、操作前准备1.患者准备1)测量生命体征(心率、m压、呼吸、体温)。
2)向患者解释拔除胸腔闭式引流的目的,操作过程,拔管后气胸、胸腔积液复发等风险。
3)告知需要配合的事项(操作过程中需保持体位,如有胸闷、气促等及时报告)。
2.材料准备1)治疗车:车上载有以下物品:a)拆线包:内含:弯盘2个,中弯血管钳1把,镊子1把,剪刀l把,棉球10个,纱布2块,无菌油纱1块,小消毒杯2个。
b)消毒用品:l%碘酒,75%乙醇。
2)其他:治疗床1张,抢救车1个,无菌手套2副,胶布1卷,无菌贴膜。
3.操作者准备1)需要2个人操作。
2)操作者洗手,准备帽子、口罩;助手协助患者体位摆放。
3)认真了解病史并详细胸部查体,结合术后复查X线胸片等影像学资料,再次确认已达拔管指征。
胸膜腔闭式引流术—、目的(一)引流胸膜腔内积气与积液,纠正呼吸和循环障碍。
(二)保持胸膜腔内负压,促使肺复张。
(三)消除残腔,预防胸膜腔感染。
二、适应证、禁忌证(一)适应证。
1.气胸:中等量以上的气胸。
2.大量的胸腔积液:用穿刺抽吸方法一次难以抽吸净,需反复抽吸者。
3.血胸:难以自行吸收或难以用穿刺抽吸法消除的血胸。
4.脓胸:量较多,脓液粘稠或合并有食管、支气管瘘者。
5.乳糜胸。
6.开胸手术后多做闭式引流。
(二)禁忌证。
1.非胸腔内积气、积液,如肺大疱、肺囊肿等禁用。
2.肝性胸水,持续引流可导致大量蛋白质和电解质丢失(相对禁忌证)。
3.结核性脓胸,持续引流可导致引流管口长期不愈及混合感染(相对禁忌证)。
4.凝血功能障碍有出血倾向者(相对禁忌证)5.体质衰弱、病情危重、难于耐受操作者。
(相对禁忌证)三、实施要点(一)术前准备。
1.查对患者,说明目的,并签知情同意书。
2.确定引流部位,根据X线胸片、CT等影像学资料以及超声检查协助定位,并行胸部叩诊、听诊进一步证实,尤其是局限性或包裹性积液的引流。
3.张力性气胸应先穿刺抽气减压。
(二)操作步骤。
1.根据患者病情采取合适体位。
2. 0.5%腆伏消毒局部皮肤3遍,消毒范围为引流部位周围15cm,戴无菌手套,铺无菌洞巾。
3. 2%的利多卡因局部浸润麻醉。
4.在胸壁引流部位皮肤做一小切口(肋间切开插管法2〜3cm、套管针置管法1〜2cm)。
5.以中弯血管钳伸入切口,贴近肋骨上缘向深部逐渐分离。
6.肋间切开插管法以血管钳夹住胸腔闭式引流管经胸壁切口插人胸腔,插管深度以管端在胸腔内3〜4cm为宜。
套管针置管法经套管针置入胸腔引流管,引流管以管端在胸腔内3〜4cm为宜。
7.紧密缝合切口,固定引流管,局部皮肤消毒,覆盖无菌纱布,胶布固定。
8.术后整理用物、分类收集医疗废物。
9.术后严密观察病情变化,交待注意事项,洗手、记录。
四、注意事项(—)术前应向患者说明操作的目的,以消除患者顾虑。
医院呼吸科
(一)
(二)
(一)根据体征或胸部X线、超声检查,确定胸腔积液积气部位,并在胸壁上予以标记,以利于术中定位。
(二)术前应向病友介绍手术概要,争取配合,危重病人应向
(三)
(一)
(二)在原胸壁标记处作胸腔穿刺,确定位置后,一般取6—8肋间或合适的最低位引流,单纯气胸应在锁骨中线第二肋间放引流管,置引流管于胸腔后,将其固定于皮肤上,末端接
(三)引流管放入胸腔之长度一般不超过45cm
(四)术中应取胸腔积液作常规检查、细菌培养并测定药物敏
(一)
(二)首次排液排气量应适量,如发现病人有心慌、咳嗽、大
汗、呼吸困难等纵膈摆动征时立即停止,并予以适当处理,
(三)逐日记录引流的数量和性质,鼓励病人深呼吸及咳嗽,
(四)。
胸腔闭式引流术的操作规范及注意事项操作规范:1.术前准备:检查患者的手术指征,准备相关的手术器械和材料,包括闭式引流管、抽吸装置、止血钳、手套、无菌纱布、酒精消毒剂等。
2.术前安全检查:确保抽吸装置的负压是否正常,检查引流管是否畅通,检查手术器械是否齐全,并进行手术区域的标记。
3.无菌操作:手术前进行详细的手部消毒,佩戴无菌手套和工作衣,确保手术室内的无菌环境。
将引流管的端口放入无菌盘中。
4.麻醉:根据患者的情况选择合适的麻醉方式,包括全身麻醉、局部麻醉或局部浸润麻醉。
5.切口定位:在胸腔积液最大的部位进行皮肤标记,并在该位置进行消毒。
6.局部麻醉:使用局部麻醉药物浸润皮肤和组织,以减轻患者的疼痛感。
7.打开切口:使用手术刀切开皮肤和皮下组织,直至到达胸腔积液部位。
同时小心不要损伤深层组织或肺部。
8.插入引流管:将引流管小心地插入胸腔积液部位,确保引流管的末端达到积液最深处,并固定引流管,避免脱落或移位。
9.血液净化:确保引流管的末端附近没有血块或凝块,以确保引流的畅通。
10. 连接抽吸装置: 将引流管的端口连接到抽吸装置,设置适当的负压,通常为负压20-40cm H2O。
11.术后处理:使用纱布和胶带固定引流管,确保引流管的末端不松动或碰触到任何外来物质。
根据医生的要求,进行术后包扎和穿刺护理。
注意事项:1.在进行手术前,要评估患者的全身状况,并选择合适的麻醉方式。
2.在操作过程中,要注意保持无菌操作,以减少感染的风险。
3.插入引流管时,要小心操作,避免损伤深层组织或肺部。
4.在连接抽吸装置时,确保引流管的末端不会松动或碰触到任何外来物质,以确保引流的畅通性。
5.在术后处理时,要注意固定引流管,以避免脱落或移位,同时进行定期更换引流器。
6.术后要密切观察患者的病情,包括引流液的颜色、量和质地等,并记录在案。
7.如果引流液中出现明显的血块或凝块,需要及时通知医生进行进一步处理。
8.定期更换引流装置和引流管,以减少感染的风险。
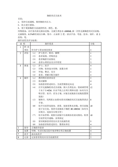
胸腔闭式引流术目的:1、保持引流通畅,维持胸腔内压力。
2、防止逆行感染。
3、便于观察胸腔引流液的性状、颜色、量。
用物准备:治疗盘内放无菌水封瓶、无菌生理盐水1000ML或一次性无菌胸腔闭式引流瓶、无菌棉签、0.5%碘伏或安尔碘、垫巾、止血钳2把、清洁手套、弯盘、胶布、别针、或S 挂钩、笔。
操作流程及评分标准:指导内容:1、嘱患者不要拔出引流管及保持密闭状态,引流瓶低于胸腔。
2、每隔2-3小时做深呼吸锻炼8-10次,促进肺膨胀,将多余的气体、液体排出。
注意事项:1、术后患者若血压平稳,应取半卧位以利于引流。
2、水封瓶应位于胸部以下,不可倒转,维持引流系统密闭,接头牢固固定。
3、保持引流管长度适宜,翻身活动时防止受压、打折、扭曲、拖出。
4、保持引流管通畅,注意观察引流液的量、颜色、性质,并做好记录。
如引流液量增多时,及时通知医师。
5、更换引流瓶时,应用止血钳夹闭引流管防止空气进入。
注意保持引流管与引流瓶连接的牢固紧密,切勿漏气。
操作时严格无菌操作。
6、搬动患者时,应注意保持引流瓶低于胸膜腔。
7、如接负压吸引时,注意压力不得过高。
8、拔除引流管后24小时内要密切观察患者有无胸闷、憋气、呼吸困难、气胸、皮下气肿等。
观察局部有无渗血、渗液,如有变化,要及时报告医师处理。
相关知识:1、胸腔闭式引流目的:1.引流胸腔积气、积血和积液。
2.重建胸腔负压,保持纵膈的正常位置。
3.促进患侧肺膨胀,防止感染。
2、气胸分类:1.闭合性气胸。
2.开放式气胸。
3.张力性气胸。
3、胸腔闭式引流置管位置:1.积气:在锁骨中线第2肋间隙或腋中线第3肋间置管引流。
2.引流积液:腋中线6-8肋间插管。
3.脓胸:常选择脓液聚积的最低位置置管。
4、适应症:1..胸部开放伤的创口经处理后,应常规放置胸腔闭式引流,以引流胸膜腔可能产生的积血、积液,观察有否持续出血,预防感染。
2.创伤性或自发性张力性气胸、部分闭合性气胸均应做胸腔闭式引流。
5、禁忌症:1.凝血功能差,有出血倾向的患者。
胸腔闭式引流技术操作评分标准
胸腔闭式引流技术操作
(一)目的
1、观察胸腔引流液的性状、颜色及量。
2、保持胸瓶内有一定水位,以防气体进入胸腔。
3、利于胸腔内积液积气的排出。
4、保持胸瓶无菌,防止感染。
(二)注意事项
1、术后患者若血压平稳,应取半卧位以利引流。
2、水封瓶应位于胸部以下,不可倒转,维持引流系统密闭,接头牢固固定。
3、保持引流管长度适宜,翻身活动时防止受压、打折、扭曲、脱出。
4、保持引流管通畅,注意观察引流液的量、颜色、性质,并作好记录。
如引流液量增多,及时通知医师。
5、更换引流瓶时,应用止血钳夹闭引流管防止空气进入。
注意保持引流管与引流瓶连接的牢固紧密,切勿漏气。
操作时严格无菌操作。
6、搬动患者时,应注意保持引流瓶低于胸膜腔。
7、拔除引流管后24h内要密切观察患者有无胸闷、憋气、呼吸困难、气胸、皮下气肿等。
观察局部有无渗血、渗液,如有变化,要及时报告医师处理。
【下载本文档,可以自由复制内容或自由编辑修改内容,更多精彩文章,期待你的好评和关注,我将一如既往为您服务】。
第一节胸腔穿刺术【适应证】1.有胸腔积液者,为明确其积液的性质或抽出胸腔积液以便检查肺部状况。
2.经过抽气、抽液、胸腔减压治疗单侧或两侧气胸、血胸或血气胸。
3.缓解因为大批胸腔积液所致的呼吸困难。
4.向胸腔内注射抗肿瘤或促进胸膜粘连的药物。
【禁忌证】1.体质虚弱、病情告急难以耐受穿刺者。
2.对局麻药过敏者。
3.有凝血功能阻碍,严重出血倾血,大咯血。
4.严重肺结核及肺气肿者。
5.疑为胸腔包虫病患者,穿刺科惹起感染扩散,不宜穿刺。
6.穿刺部位或邻近感染者。
【操作方法及程序】1.术前准备(1)穿刺点的选择与定位:假如胸腔抽气则多项选择在锁骨中线第2 前肋间,假如抽液则多项选择在肩胛线、腋后线或腋中线第7、8肋间。
若为包裹积液或少许积液穿刺,则要依照胸透或正侧位胸片、超声定位。
多发性肺大泡频频气胸致使胸壁粘连的必需依据影响学资料确立穿刺点,防备误穿肺大泡致使张力性气胸。
(2)胸腔穿刺包、局麻药物等物件。
(3)向家眷及患者详尽说明并签订知情赞同书,获得患者配合和家眷理解。
2.麻醉与体位(1)体位:抽取胸腔积液时一般为坐位,嘱患者跨坐在椅子上,面朝椅背,可如病情较重可取半卧位。
抽气时一般选用半卧位。
(2)麻醉:皮肤消毒,铺单后,用1%利多卡因或普鲁卡因,先在穿刺点处做一皮丘,而后将麻药向胸壁深层浸润至壁胸膜,待注射器回抽出气体或液体证明已进入胸腔后拔出麻醉针头。
3.手术步骤(1)局部麻醉后,应用胸腔穿刺针从皮肤穿刺进入,针头应沿着肋空隙的下部,下一肋骨的上缘进入胸腔。
这样既可防止损害肋间血管,又可作为进入胸膜腔的标记,防止进针过深而伤及肺组织。
有经验的医师在针头刺入胸膜腔时能感觉落空感,表示针头已进入胸腔。
也可采纳带有必定负压的注射器,以便更好地显示针头能否进入胸膜腔。
(2)当术者调整好针头地点,能够顺利地抽出气体或液体后,即由助手用血管钳在凑近皮肤表面将穿刺针固定,防止针头移位。
穿刺针经过10cm 长的乳胶管与一个30ml 或 50ml的注射针管连结。
胸腔闭式引流操作流程胸腔闭式引流是一种常见的临床操作,用于胸腔积液或气体引流,能够有效缓解胸腔内的压力,促进患者的康复。
在进行胸腔闭式引流操作时,需要严格按照操作流程进行,以确保患者的安全和手术的顺利进行。
下面将详细介绍胸腔闭式引流的操作流程。
1. 准备工作。
在进行胸腔闭式引流操作前,需要做好充分的准备工作。
首先,确认患者的身份和手术部位,与患者进行沟通,解释手术目的和注意事项,获取患者的同意。
然后,准备好所需的器械和材料,包括引流管、导管固定器、消毒液、手术巾等。
在准备工作完成后,进行手部消毒,穿戴手术衣、手套等个人防护用品。
2. 术前准备。
在术前准备阶段,需要对患者进行术前评估,包括患者的病史、体格检查、影像学检查等。
根据患者的具体情况,选择合适的引流部位和引流方式。
在术前准备中,还需要对患者进行术前麻醉,以减轻患者的疼痛感和焦虑情绪,为手术操作创造良好的条件。
3. 引流操作。
在进行引流操作时,首先需要确定引流部位,进行局部消毒,然后进行局部麻醉。
接着,进行切口和穿刺,将引流管插入胸腔内,确保引流管的位置正确。
在插入引流管后,使用导管固定器固定引流管,避免引流管的脱落和移位。
引流管固定后,连接引流瓶或引流袋,开始引流。
在引流过程中,需要密切观察引流液的情况,及时调整引流管的位置和引流量,以确保引流的顺利进行。
4. 术后处理。
引流操作完成后,需要对引流部位进行包扎和固定,避免感染和出血。
在术后处理中,还需要对患者进行观察和护理,密切观察患者的生命体征和引流情况,及时处理术后并发症和不良反应。
术后护理的质量和效果直接影响患者的康复情况,因此术后护理工作尤为重要。
5. 注意事项。
在进行胸腔闭式引流操作时,需要注意以下几点,首先,严格遵守无菌操作规范,避免交叉感染。
其次,密切观察患者的引流情况,及时调整引流量和引流管的位置。
最后,术后护理工作同样重要,需要做好术后观察和护理工作,确保患者的安全和康复。
临床技术操作规程(胸膜腔闭式引流术)【适应证】1.气胸:中等量以上的气胸。
2.血胸:难以自行吸收或难以用穿刺抽吸法消除的血胸。
3.脓胸:量较多,脓液粘稠或合并有食管、支气管瘘者。
4.开胸手术后均作闭式引流。
【准备工作】1.器械准备:胸腔闭式引流手术包、胸腔引流瓶和引流管、手套、治疗盘(碘酊、乙醇、局部麻醉药、纱布、棉签、胶布等)、外用0.9%氯化钠注射液。
2.确定引流部位:根据病情选定插管部位。
3.体位:依病人情况采取坐位或半坐位。
取半坐位时病人宜靠近床边,上肢抬高抱头或置于胸前,头转向健侧。
【操作方法】1.肋间切开插管法:多用于病情较危重或小儿脓胸病人。
(1)消毒铺单后,在确定插管的肋间以1%~2%普鲁卡因做局部浸润麻醉。
(2)用刀在皮肤上做一约3cm长小切口。
(3)以中号弯血管钳伸人切口、贴近肋骨上缘向深部逐渐分离,撑开肋间肌,最后穿人胸腔。
用血管钳扩大创口,为插人胸管开辟大小合适的通道。
(4)以血管钳夹住胸腔引流管末端,再用另一血管钳纵行夹持引流管的前端或将钳尖插在引流管的侧孔内,经胸壁切口插入胸腔。
退出血管钳,将胸腔引流管往前推进,使侧孔全部进入胸腔。
插管深度以管端在胸腔内3~4cm为宜。
如用蕈形管作引流,则使蕈形头刚好留在胸腔内。
(5)紧密缝合切口1~2针,利用缝线将引流管固定于胸壁。
引流管末端连接于水封瓶内。
2.套管针置管法:此种引流术插入的引流管较小,用于排除胸腔内气体或引流较稀薄的液体。
(1)麻醉方法同前。
于选定引流部位作1~2cm皮肤切口。
左手拇指及示指固定好切口周围软组织,右手握住带有闭孔器的套管针,示指固定在距针尖4~6cm处,以防刺入过深。
套管针紧贴肋骨上缘,用稳重而持续的力量来回转动使之逐渐刺人,当套管针尖端进入胸腔时有突然落空感。
(2)退出闭孔器,将末端被血管钳夹闭的引流管自套管针的侧孔插入,送A胸腔。
(3)一手固定引流管,另手退出套管。
当套管尖端露出皮肤时,用第2把血管钳靠近皮肤夹住引流管前端,松开夹在管末端的第1把血管钳,以便套管完全退出。
胸腔闭式引流术
【适应证】
1.中、大量气胸,开放性气胸,张力性气胸。
2.气胸经胸膜腔穿刺术抽气肺不能复张者。
3.血胸(中等量以上)、乳糜胸。
4.急性脓胸或慢性脓胸胸腔内仍有脓液、支气管胸膜瘘
5.乳糜胸。
6.开胸术后。
【禁忌证】
1.凝血功能障碍或有出血倾向者。
2.恶性胸腔积液,持续引流可导致大量蛋白质和电解质丢失者。
【操作方法及程序】
1.术前准备
(1)认真了解病史,根据X线胸片、CT等影像学资料以及超声检查协助定位,尤其是局限性或包裹性积液的引流。
(2)准备好直径合适的引流管,单纯气胸可选用口径较细的引流管;引流液体一般选用外径约0.8cm透明塑料管或硅胶管。
也可选用商用的穿刺套管。
外接闭式引流袋或水封瓶。
(3)张力性气胸应先穿刺抽气减压。
(4)向家属及患者详细说明,取得患者配合和家属理解
2.麻醉与体位
(1)麻醉:1%~2%利多卡因或普鲁卡因局部浸润麻醉,包括皮肤、皮下、肌层以及肋骨骨膜,麻醉至壁层胸膜后,再稍进针并行试验性穿刺,待抽出液体或气体后即可确诊。
(2)体位:半卧位。
气胸引流穿刺点选在第2肋间锁骨中线;胸腔积液引流穿刺点选在第7~8肋间腋中线附近;局限性积液须依据B超和影像学资料定位。
3.手术步骤
(1)沿肋间做2~3cm的切口,用2把弯血管钳交替钝性分离胸壁肌层,于肋骨上缘穿破壁胸膜进入胸腔。
此时有明显的突破感,同时切口中有液体溢出或气体喷出。
(2)用止血钳撑开、扩大创口,用另一把血管钳沿长轴夹住引流管前端,顺着撑开的血管钳将引流管送入胸腔,其侧孔应进入胸内3-5cm左右。
引流管远端接水封瓶或闭式引流袋,观察水柱波动是否良好,必要时调整引流管的位置。
(3)缝合皮肤,固定引流管,同时检查各接口是否牢固,避免漏气。
(4)也可选择套管针穿刺置管。
套管针有两种,一种为针芯直接插在特制的引流管内,用针芯将引流管插入胸腔后,拔出针芯,引流管就留在了胸腔内;另一种为三通金属套管,穿入胸腔后边拔针芯边从套管内送入引流管。
(5)如须经肋床置管引流,切口应定在脓腔底部。
沿肋骨做切口长5~7cm,切开胸壁肌肉显露肋骨,切开骨膜,剪除一段2~3cm长的肋骨。
经肋床切开脓腔,吸出脓液,分开粘连,安放一根较粗的闭式引流管。
2~3周如脓腔仍未闭合,可将引流管剪断改为开放引流。
【注意事项】
常见的并发症如下。
1.引流不畅或皮下气肿多由于插管的深度不够或固定不牢致使引流管或其侧孔位于胸壁软组织中。
引流管连接不牢大量漏气也可造成皮下气肿。
2.出血多由于引流的位置靠近肋骨下缘损伤肋间血管所致。
3.胸腔感染多由于长时间留置引流管、引流不充分或切口处污染均可引起。
4.复张性肺水肿多发生于肺萎陷时间较长者,排放气体或液体速度不能过快,交替关闭、开放引流管,可预防纵隔摆动及肺水肿的发生。
5.膈肌、肝脏或肺损伤。