实用文库汇编之诸葛亮马前课指算法
- 格式:doc
- 大小:36.00 KB
- 文档页数:4
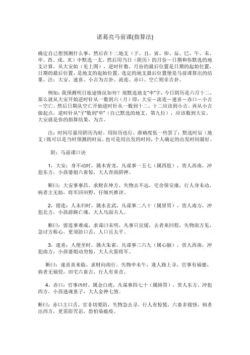
诸葛亮马前课(指算法)确定自己想预测什么事,然后在十二地支(子、丑、寅、卯、辰、巳、午、未、申、酉、戌、亥)中默选一支。
然后用当日(阴历)的月份-日期和你默选的地支计算,从大安始(见上图),逆时针数,月份的最后位置是日期的起始位置,日期的最后位置,是地支的起始位置,选定的地支最后位置便是马前课算出的结果。
注:大安、速喜、小吉为吉卦。
流连、赤口、空亡则非吉卦。
例如:我预测明日旅途情况如何?现默选地支“申”字,今日阴历是六月十二,那么就从大安开始逆时针从一数到六(月)即:大安-流连-速喜-赤口-小吉-空亡。
然后日期从空亡开始逆时针从一数到十二,十二应该到小吉。
再从小吉做起点,逆时针从“子”数到“申”(自己默选的地支,第九位),应该数到大安。
大安就是你的指算结果,为吉。
注:时间尽量用阴历为好,用阳历也行,准确度低一些罢了;默选时辰(地支)既可以是当时预测的时辰,也可是用出发的时间,个人确定的出发时间最好。
附:马前课口诀1,大安:身不动时,属木青龙,凡谋事一五七(属四肢),贵人西南,冲犯东方,小孩婆姐六畜惊,大人青面阴神。
断曰:大安事事昌,求财在坤方,失物去不远,宅舍保安康,行人身未动,病者主无妨,将军回田野,仔细兴推详。
2,留连:人未归时,属水玄武,凡谋事二八十(属肾胃),贵人南方,冲犯北方,小孩游路亡魂,大人乌面夫人。
断曰:留连事难成,求谋曰未明,凡事只宜缓,去者来回程,失物南方见,急讨方称心,更须防口舌,人口且太平。
3,速喜:人便至时,属火朱雀,凡谋事三六九(属心脑),贵人西南,冲犯南方,小孩婆姐动勿惊,大人火箭将军。
断曰:速喜喜来临,求财向南行,失物申未午,逢人路上寻,官事有福德,病者无祸侵,田宅六畜吉,行人有喜音。
4,赤口:官事凶时,属金白虎,凡谋事四七十(属肺胃),贵人东方,冲犯西方,小孩迷魂童子,大人金神七煞。
断曰:赤口主口舌,官非切要防,失物急去寻,行人有惊慌,六畜多做怪,病者出西方,更需防咒诅,恐怕染瘟疫。
掐指一算,简单明了,方便快捷的——小六壬,诸葛亮马前课预测法@人人能科普,处处有新知小六壬,又称诸葛亮马前课,只需要提供月、日、时三个数字就可以。
用它你就可以掐指一算,简单明了,方便快捷。
一,要求测算时月、日必须用阴历。
二,时的时间要换为相应的十二地支时辰三,测算方法:首先要确定日期,时间。
测算时不管几月都在顺序表里从“大安”开始顺时针测算,大安起月,一月就是大安,二月就是留连,以此类推;月上起日,日期在月份落宫起卦。
比如五月初六下午17点20分,四月大安起卦,数到五为小吉,然后从小吉起卦,初六到赤口;17点20分是申时,从赤口再次起卦子时,到申时落宫大安。
也就是说,五月初六下午17点20分是大安宫,根据口诀,就预测出结果了。
宫断口诀:大安大安事事昌,求谋在东方,失物去不远,宅舍保安康。
行人身未动,病者主无妨。
将军回田野,仔细好推详。
留连留连事难成,求谋日未明。
凡事只宜缓,去者未回程,失物南方去,急寻方称心。
更需防口舌,人事且太平。
速喜速喜喜来临,求财向南行。
失物申未午,逢人路上寻。
官事有福德,病者无须恐。
田宅六畜吉,行人有喜音。
赤口赤口主口舌,官非切要防。
失物急去寻,行人有惊慌。
六畜多惊怪,病者出西方。
更须防诅咒,恐怕染瘟殃。
小吉小吉最吉昌,路上好商量。
阴人来报喜,失物在坤方。
行人立便至,交易甚是强,凡事皆和合,病者祈上苍。
空忘空忘事不祥,阴人多乖张。
求财无利益,行人有灾殃。
失物寻不见,官事有刑伤。
病人逢暗鬼,禳解可安康。
小六壬(又称诸葛马前课)测法:月起日至时。
详释:1、大安:身不动时,五行属木,颜色青色,方位正东。
临青龙,谋事主1、5、7,静止,心安,吉祥。
诀:大安事事昌,求谋在东方,失物去不远,宅舍保安康,行人身未动,病者主无妨,将军归田野,仔细更推详。
2、留连:人未归时,五行属水,颜色黑色,方位正北。
临玄武,谋事主2、8、10,有暗昧不明,延迟,纠缠,漫长。
诀:留连事难成,求谋日未明,官事只宜缓,去者来回程,失物南方见,急讨方遂心,更需防口舌,人事且平平。
3、速喜:人即至时,五行属火,颜色红色,方位正南,临朱雀,谋事主3、6、9,快速,喜庆,吉利,时机已到。
诀:速喜喜来临,求财向南行,失物甲未午(南或西南),逢人路上寻,官事有福德,病者无祸侵,田宅六畜吉,行人有信音。
4、赤口:官事凶时,五行属金,颜色白色,方位正西,临白虎,谋事主4、7、10,不吉,惊恐,凶险,口舌是非。
诀:赤口主口舌,官非切要防,失物急去寻,行人有惊慌,鸡犬多作怪,病者出西方,更须防诅咒,恐怕遭瘟殃。
5、小吉:人来喜时,五行属木,临六合,谋事主1、5、7,和合,吉利。
诀:小吉最吉昌,路上好商量,阴人来报喜,失物在坤方(西南),行人立便至,交易最是强,凡事皆和合,病者祈上苍。
6、空亡:音信稀时,五行属土,颜色黄色,方位中央,临勾陈,谋事主3、6、9,不吉,无果,忧虑。
诀:空亡事不祥,阴人多乖张,求财无利益,行人有灾殃,失物寻不见,官事有刑伤,病人逢暗鬼,析解可安康。
(觉着有意思,摘录于此,信者可以此趋吉避凶。
)。
【术数精粹】诸葛马前课掐指法图解在中国的算命术里,除了四柱八字,紫微斗数,奇门遁甲,六爻占卜等类似的复杂算法可以用来占卜之外。
还也有不少简单易用的“平民式”占卜方法,如相传诸葛亮创立的诸葛马前课(又名:小六壬)。
这种占卜方法,连普通的老百姓都可以用,因为它简单易学的程度,完全就相当于五分钟就可以学会的预测术;当然准确率也是相当不错的。
下面,将分几个段落进行诸葛马前课掐指法详细图解,请花五分钟时间把它耐心看完,你一定就会运用它了:一、认识诸葛马前课掐指法掌中图这个图主要是为了识别运算时候的位置,它的简单之处就是位置永远是固定的,我们先记住1213456这六个位置对应的六神煞分别是什么,即为:“1、大安;2、留连;3、速喜;4、赤口5、小吉;6、空亡”。
通过这个图,我们还看到了什么?它不同于紫微斗数的十二宫循环位置,但它同样用掌;虽然只用了六个宫位,同样循环往复。
如图,从1起,无论问事是什么,我们第一步是要先顺着这个位置顺时针往前掐,掐的规则是按照测算当时的农历月、日、时累加(注意,这里没有年,不需要用到年份,故也不需要管哪年;同样要记得按照农历,而不是阳历;时辰上则要按照中国的传统十二时辰计算,而不是现在的24小时的规则,实在不懂的看下图)。
二、诸葛马前课掐指法位置推演示范如今天的农历月日时为:农历八月十四子时,要推算今天问事会掐到哪个位置怎么办呢?我们按照以上规则开始掐,如下图:从1起正月,2为卯月(农历二月),3为辰月(农历三月),4为巳月(农历4月),5为午月(农历五月)…..8为酉月(农历8月);由于这个掌法只有六个位置,所以是不断循环的,农历8月数字超过了6,就已经转过一圈了,所以又从大安继续转,即大安起7,留连起8;所以得知农历八月我们会走到留连的位置。
接下来,我们还要加上日期,因为今天是农历八月十四,而月份到了流连,我们再从流连起初一,速喜起初二……..一直起到农历十四,又回到速喜位。
诸葛亮马前课指算法预测诸葛亮马前课指算法预测某日出差,朋友小聚一起,说是饯行。
席间为取乐,师教我一招预测旅途是否顺利。
实是诸葛亮马前课指算法,诸事皆可用之,据说快失传了,于是我测了一下,结果是大安。
心情愉快呀。
感兴趣者不妨一试。
诸葛亮马前课(指算法):确定自己想预测什么事,然后在十二地支(子、丑、寅、卯、辰、巳、午、未、申、酉、戌、亥)中默选一支。
然后用当日(阴历)的月份-日期和你默选的地支计算,从大安始(见上图),逆时针数,月份的最后位置是日期的起始位置,日期的最后位置,是地支的起始位置,选定的地支最后位置便是马前课算出的结果。
注:大安、速喜、小吉为吉卦。
流连、赤口、空亡则非吉卦。
例如:我预测明日旅途情况如何?现默选地支“申”字,今日阴历是六月十二,那么就从大安开始逆时针从一数到六(月)即:大安-流连-速喜-赤口-小吉-空亡。
然后日期从空亡开始逆时针从一数到十二,十二应该到小吉。
再从小吉做起点,逆时针从“子”数到“申”(自己默选的地支,第九位),应该数到大安。
大安就是你的指算结果,为吉。
注:时间尽量用阴历为好,用阳历也行,准确度低一些罢了;默选时辰(地支)既可以是当时预测的时辰,也可是用出发的时间,个人确定的出发时间最好。
附:马前课口诀1,大安:身不动时,属木青龙,凡谋事一五七(属四肢),贵人西南,冲犯东方,小孩婆姐六畜惊,大人青面阴神。
断曰:大安事事昌,求财在坤方,失物去不远,它舍保安康,行人身未动,病者主无妨,将军回田野,仔细兴推详。
2,留连:人未归时,属水玄武,凡谋事二八十(属肾胃),贵人南方,冲犯北方,小孩游路亡魂,大人乌面夫人。
断曰:留连事难成,求谋曰未明,凡事只宜缓,去者来回程,失物南方见,急讨方称心,更须防口舌,人口且太平。
3,速喜:人便至时,属火朱雀,凡谋事三六九(属心脑),贵人西南,冲犯南方,小孩婆姐动勿惊,大人火箭将军。
诸亮预言马前课详解,诸马前课预测诸亮马前课乃军中闲暇之时,作此以,示后人趋避之方。
此诸孔明马前课十四课为马前课中之别裁,每一课指一朝,其兴衰治乱,可得诺言外。
至十四课止者,两次来复之期也。
殿以末济,以见此后又一元矣。
天道回圈,明者自明,昧者自昧,又乌可以坐而致哉,八六老僧白鹤山守元志。
诸亮马前课指算法预测诸亮马前课(指算法):确定自己想预测什么事,然后在十二地支(子、丑、寅、卯、辰、巳、午、未、申、酉、戌、亥)中默选一支。
然后用当日(阴历)的月份-日期和你默选的地支计算,从大安始(见上图),逆时针数,月份的最后位置是日期的起始位置,日期的最后位置,是地支的起始位置,选定的地支最后位置便是马前课算出的结果。
注:大安、速喜、小吉为吉卦。
流连、赤口、空亡则非吉卦。
例如:我预测明日旅途情况如何?现默选地支“申”字,今日阴历是六月十二,那么就从大安开始逆时针从一数到六(月)即:大安-流连-速喜-赤口-小吉-空亡。
然后日期从空亡开始逆时针从一数到十二,十二应该到小吉。
再从小吉做起点,逆时针从“子”数到“申”(自己默选的地支,第九位),应该数到大安。
大安就是你的指算结果,为吉。
注:时间尽量用阴历为好,用阳历也行,准确度低一些罢了;默选时辰(地支)既可以是当时预测的时辰,也可是用出发的时间,个人确定的出发时间最好。
附:马前课口诀1,大安:身不动时,属木青龙,凡谋事一五七(属四肢),贵人西南,冲犯,小孩婆姐六畜惊,大人青面阴神。
断曰:大安事事昌,求财在坤方,失物去不远,宅舍保,行人身未动,病者主无妨,将军回田野,仔细兴推详。
2,留连:人未归时,属水玄武,凡谋事二八十(属肾胃),贵人南方,冲犯北方,小孩游路亡魂,大人乌面夫人。
断曰:留连事难成,求谋曰未明,凡事只宜缓,去者来回程,失物南方见,急讨方称心,更须防口舌,人口且太平。
3,速喜:人便至时,属火朱雀,凡谋事三六九(属心脑),贵人西南,冲犯南方,小孩婆姐动勿惊,大人火箭将军。
诸葛孔明马前课发表于2010-10-3 19:19:14诸葛孔明马前课孔明马前课,是历代道家必修的法门之一,马前课,以六星入课,以星代数,以数和星返本归原,此法预测简介明了,吉凶福祸了然于指掌之间,第一.)六神掌诀定位。
掐算按①大安——②留连——③速喜——④赤口——⑤小吉——⑥空亡。
①大安定位——食指根部;②留连定位——食指指尖;③速喜定位——中指指尖;④赤口定位——无名指指尖;⑤小吉定位——无名指根部;⑥空亡定位——中指根部第二。
)起掌訣:1)從大安上起正月;2)月上起日;3)日上起時。
假如:三月十一日辰時:三月在速喜上;就速喜上起初一;十一在大安;大安上起子時;數至辰時即是小吉;以類推占,餘皆倣此。
第三)六神释义第四)小六壬口诀小六壬口诀:另诀:大安大安事事昌求财在东方失物去不远宅舍保安康行人身未动病者主无妨将军回田野仔细更大安身不动属木青龙谋事一五七推详(屬四肢).留连留连事难成求谋日未明官事只宜缓去者未回程失物南方见急讨方称心更须防口舌人口且平平(屬腎胃)留连卒未归属水元武谋事二八十速喜速喜喜来临求财向南行失物午未申逢人路上寻官事有福德病者无祸侵田宅六蓄吉行人有信音(屬心腦)速喜人便至南火朱雀谋事三六九赤口赤口主口舌官非切要防失物速速讨行人有惊慌六畜多作怪病者出西方更须防诅咒恐怕染瘟殃(屬肺胃赤口官事凶西金白虎谋事四七十小吉小吉最吉昌路上好商量有人来报喜失物在坤方行人即便至交关甚是强凡事皆和合病者祈上苍(屬肝腸)小吉人来喜中土六合谋事一五七空亡空亡事不祥阴人多乖张求财无利益行人有灾殃失物寻不见官事有刑伤病人逢暗鬼禳解保安康(屬脾腦)空亡音信稀北水勾陈谋事三六九第三)取数随机性(多人问事取数奥妙)天人合一,万物相通,小六壬重视随机的信息,抓住感觉,瞬间灵感;耳闻目见,皆可预测。
以事物数目,或见物报数,或书字算笔画,电话、车牌号、随心所欲。
所得数除以12,去余数作时辰,注意:月日不变。
诸葛亮马前课指算法预测诸葛马前课,据说是诸葛亮行军出行时,随时占算吉凶福祸的简便方法,由于方法简单,十几秒内,既可知道凶吉祸福,可以在马上立算,故称诸葛马前课。
诸葛马前课也叫小六壬,其实是从奇门遁甲中简化出来的。
小六壬算是日常生活中,简易型的占卜,遇事或心里有什么感应,马上掐指一算,可以指点一些日常生活的事情。
非常容易上手和使用。
诸葛亮马前课口决:大安:身不动时,属木青龙,凡谋事一、五、七(属四肢),贵人西南、冲犯东方,小孩婆姐六畜惊,大人青面阴神。
大吉,百事可为,凡事可成,成数5、3、8,必得财,中考,晋升,赢,胜,北,西,金。
断曰:大安事事昌,求财在坤方,失物去不远,宅舍保安康,行人身未动,病者主无妨,将军回田野,仔细兴推痒。
留连:人未归时,属水玄武,凡谋事二、八、十(属肾胃),贵人南方,冲犯北方,小孩游路亡魂,大人乌面夫人。
中凶,大事不可为,大事不成,忌数1、6、7,可能会破财,败,输,免职,东北,土。
断曰:留连事难成,求谋日未明,凡事只宜缓,去者未回程,失物南方见,急讨方称心,更须防口舌,人口且太平。
速喜:人便至时,属火朱雀,凡谋事三、六、九(属心脑),贵人西南,冲犯南方,小孩婆姐动勿惊,大人火箭将军。
中吉,大事可为,大事可成,成数3、7、1、0,可能会胜,得财,中考,晋升,赢西北,金。
断曰:速喜喜来临,求财向南行,失物申未午,逢人路上寻,官事有福德,病者无祸侵,田宅六畜吉,行人有喜音。
赤口:官事凶时,属金白虎,凡谋事四、七、十(属肺胃),贵人东方,冲犯西方,小孩迷魂童子,大人金神七煞。
小凶,小事不可为,小事不成,忌数3、7、9,小有失败,破财,下降,失误。
断曰:赤口主口舌,官非切要防,失物急去寻,行人有惊慌,六率多作怪,病者出西方,更须防咒咀,巩怕染瘟疫。
小吉:人来喜时,属禾六合,凡谋事一、五、七(属肝肠),贵人西南,冲犯东方面军,小孩婆姐六畜惊,大人无主家神。
小吉,小事可为,小事可成,成数2、6、9小胜,小得财,小赢,小成。
诸葛亮马前课指算法猜测诸葛马前课,据说是诸葛亮行军出行时,随时占算吉凶福祸的轻便办法,因为办法简略,十几秒内,即可知道凶吉祸福,可以在立时立算,故称诸葛马前课.诸葛马前课也叫小六壬,其实是从奇门遁甲中简化出来的.小六壬算是日常生涯中,简略单纯型的占卜,遇事或心里有什么感应,立时掐指一算,可以指导一些日常生涯的工作.异常轻易上手和应用.简略适用清楚明了但后果平庸,本法尤其是在外出有时碰着有事,或忽然有人求测时,更显便利适用.大量的实践验证,其惊人的精确性,往往使人不克不及不赞叹中华数术文化的平庸与巨大.本法包管一学就会,不会让你掉望,闇练控制,毕生受益.望珍爱之!基本常识1.月份:正月,二月,……,十二月.2.日辰:初一,初二,……,二十八(二十九.三十).3.时辰:用十二支暗示:(1)子时(23点~1点);(2)丑时(1点-3点);(2)寅时(3点-5点);(4)卯时(5点~7点);(5)辰时(7点-9点);(6)巳时(9点~11点);(7)午时(11点~13点);(8)未时(13点~15点);(9)申时(15点~17点);(10)酉时(17点~19点);(11)戌时(19点~21点);(12)亥时(21点~24点).4.六神:依次为大安.留连.速喜.赤口.小吉.空亡.5.六种掌诀定位:(1)大安定位--食指根部;(2)留连定位--食指指尖;(3)速喜定位--中指指尖;(4)赤口定位--无名指指尖;(5)小吉定位--无名指根部;(6)空亡定位--中指根部.掐算次序按(1)大安--(2)留连--(3)速喜--(4)赤口--(5)小吉--(6)空亡,此次序永久固定不变.6,六神释义:(1)大安身不动时,五行属木,色彩青色,方位东方,临青龙,谋事主一.五.七.有静止.心安.祥瑞之寄义.诀曰:大安事事昌,求谋在东方,掉物去不远.宅舍保安然,行人身未动,病者主无妨.将军回野外,细心更推详.(2)留连人未归时,五行属水,色彩黑色,方位南边,临玄武,谋事主二.八.十.有喑味不明.延迟.纠缠.迁延.漫长之寄义.诀曰:留连事难成,求谋日未明,官事只宜缓.去者往返程,掉物南边见,急讨方遂心.更需防口舌,人事且平平.(3)速喜人即至时,五行属火,色彩红色,方位南边,临朱雀,谋事主三,六,九.有快速.喜庆.吉利之寄义.指机会已到.诀曰:速喜喜光降,求财向南行,掉物申未午(南或西南).逢人路上寻,官事有福德,病者无祸侵.田宅家畜吉,行人有音信.(4)赤口官事凶时,五行属金,色彩白色,方位西方,临白虎,谋事主四.七,十.有不吉.惊.阴险.口舌长短之寄义.诀曰:赤口主口舌,官非切要防,掉物急去寻.行人有惊惶,鸡犬多作祟,病者出西方.更须防咀咒,生怕染瘟殃.(5)小吉人来喜时,五行属木,临六合,凡谋事主一.五.七有和合.吉利之寄义.诀曰:小吉最吉昌,路上好磋商,阴人来报喜.掉物在坤方(西南),行人立便至,生意业务甚是强.凡事皆和合,病者祈上苍.(6)空亡音信稀时,五行属土,色彩黄色,方位中心,临勾陈,谋事主三.六.九.有不吉.无成果.放心之寄义.诀曰:空亡事不禅,阴人多乖张,求财无好处.行人有灾殃,掉物寻不见,官事有刑伤.病人逢暗鬼,析解可安康.推算办法小六壬猜测办法十分简略,猜测时只须提取当时的月.日.时信息,按照必定的推算规矩,用左拇指在六个掌诀位上按顺时针偏向依次掐算即知成果.其法以大安起正月,月上起日,日上起时下面详解推算办法.第一步,先肯定月份在掌诀上的起点(定位),以起点推算月份落点.不管是第几个月,均以“大安”为正月起点,然后按顺时针在六个掌诀定位上按六神次序依次往下数.(1)大安一(2)留速一(3)速喜一(4)赤口一(5)小吉一(6)空亡一(7)大安一(8)留连一(9)速喜一(10)赤口一,十一月就落位在“小吉”上.第二步,以月份落(终)点为日辰起点,然后推算日辰落点.从月份落点上起先一,同样按顺时针在六个掌诀定位上按六神次序依次往下数,一向数到天数为止.此掌诀定位即为日辰之落点.如十一月初十,前面已知十一月在掌诀上的落位.初一小吉,初二空亡,初三大安,初四留连,初五速喜,初六赤口,初七小吉,初八空亡,初九大安,初十就落位“留连”.又例三月二十三.三月落位“速喜”,二十三就落位“大安”.第三步,以日辰落点为时辰起点,推算时辰落点.道理同此不赘述. 掐算实例1.八月十五日申时有事预备去同伙家,测有人否?依据月.日.时推算,成果是“空亡”,打德律风同伙家,他母亲接德律风告之儿子下昼出去还未回.2.或人求测明日讨帐顺遂否.因其腰间别着传呼机,遂让其报传呼号15138 .掐算成果是“留连”.告之:明日讨帐不成,须要迁延,一时无法清偿.其人有些不信,说对方在一个月前已说好,此月底前必还.后碰见其人,他翘起拇指说:“真准”.本来对方因其它原因变更,其实无力清偿,后一向施延.3.四月十三辰时,同伙明日欲结伴游当地景致区,求测明日气象若何(因今日阴天).依据月.日.时推算,成果是”留连”.断:明日有雨.因留连有水流不竭之象,且南边玄武亦属水.果如所测,游玩不成.4.来人求测胶葛能解决否?随机报数77234 .推算成果为“大安”.断:胶葛能顺遂解决,不必着息,有贵人互助.果如所测,其人的同伙转托一林姓人从中辅佐,果顺遂解决,皆大欢乐.“大安”五行属木,东方青龙.林姓之人与之契合,神验.5.或人求测去四川成都处事能成否?随机写数99864 ,掐五次落位“留连”.在寄义上懂得,应断为处事无法成功.但金方水(留连),分解断定工作能办成.日后相遇一问, 果如所断为工作办成,果如所测.从“留连”之寄义(成都西方属金)生北.但并不是一帆风顺,有“留连”固然有提前.纠缠之义,但并不是凡事都无法成功成果有很大的伸缩性,所以具体事物要分解断定,灵巧处理.同时,关于方位问题,并不是都用上,该用则用,需灵巧处理控制,不然,在断定上会陷入凌乱.多实践总结经验,天然应用自如.6.十月初六10 点55分,求测同伙还钱否?推算成果为“留连”.断:今朝无法拿回,不过,不久既可全体清偿.几回去催讨均无功而返,过了快要一个月全体拿回.从这个例子剖析,“留连”应为迁延时光很长.但从时光上剖析10 点55 分很快进入午时11 点,留连下一位是速喜.固然今朝临时无法拿回,但不会迁延良久,且全体拿回.因速喜暗示时光快且喜庆.7.同伙九月初四未时求测明日上午找人在否?依据月.日.时推算成果为“大安”.断:明日七点阁下能碰着,且在家未走动.九日初五晚上,同伙上我家谈起经由:因其所要找的人屡次碰不到(这几天约好会晤的),且时常在丈母娘家,遂决议早上五点钟坐车以防晚了碰不到,后坐车到其丈母娘家,无人,问之亦不知在何处.遂急坐车到其本身家里,下车一看时问差几分钟就七点钟,赶到其人家里,那人正坐在家里等同伙来,时光刚好在七点多二分,正合“大安”,谋事主一.五.七,其人在家正合大安身未动之意,神验.8.同伙介绍或人求测开饭铺吉利否?随机抽扑克牌为十,推算成果为“赤口”.正在这时,其人不当心手臂碰着沏好茶的杯子,茶杯落地,碎了,不吉之象.水为财,流走有破财之象,破财事小,弄不好还会有长短灾害,“赤口”加茶杯玻碎,其意自明.劝其不要开饭铺,其人并未有所暗示.过了半年阁下,同伙谈起这件事,说起其人未听奉劝,饭铺开张后生意冷僻,后在某天因与客人结帐之事引起争端,被人报复,几人围攻殴打致伤,工作至今未了却.愿望得到此法的同伙多应用之.不要太逝世,可知人是活的,猜测工作也必须灵巧变通.。
诸葛亮马前课(指算法让你学会掐指一算)后在十二地支(子、丑、寅、卯、辰、巳、午、未、申、酉、戌、亥)中默选一支。
然后用当日(阴历)的月份-日期和你默选的地支计算,从大安始(见上图),顺时针数,月份的最后位置是日期的起始位置,日期的最后位置,是地支的起始位置,选定的地支最后位置便是马前课算出的结果。
注:大安、速喜、小吉为吉卦。
流连、赤口、空亡则非吉卦。
例如:我预测明日旅途情况如何?现默选地支“申”字,今日阴历是六月十二,那么就从大安开始顺时针从一数到六(月)即:大安-流连-速喜-赤口-小吉-空亡。
然后日期从空亡开始逆时针从一数到十二,十二应该到小吉。
再从小吉做起点,顺时针从“子”数到“申”(自己默选的地支,第九位),应该数到大安。
大安就是你的指算结果,为吉。
注:时间尽量用阴历为好,用阳历也行,准确度低一些罢了;默选时辰(地支)既可以是当时预测的时辰,也可是用出发的时间,个人确定的出发时间最好。
附:马前课口诀1,大安:身不动时,属木青龙,凡谋事一五七(属四肢),贵人西南,冲犯东方,小孩婆姐六畜惊,大人青面阴神。
断曰:大安事事昌,求财在坤方,失物去不远,宅舍保安康,行人身未动,病者主无妨,将军回田野,仔细兴推详。
2,留连:人未归时,属水玄武,凡谋事二八十(属肾胃),贵人南方,冲犯北方,小孩游路亡魂,大人乌面夫人。
断曰:留连事难成,求谋曰未明,凡事只宜缓,去者来回程,失物南方见,急讨方称心,更须防口舌,人口且太平。
3,速喜:人便至时,属火朱雀,凡谋事三六九(属心脑),贵人西南,冲犯南方,小孩婆姐动勿惊,大人火箭将军。
断曰:速喜喜来临,求财向南行,失物申未午,逢人路上寻,官事有福德,病者无祸侵,田宅六畜吉,行人有喜音。
4,赤口:官事凶时,属金白虎,凡谋事四七十(属肺胃),贵人东方,冲犯西方,小孩迷魂童子,大人金神七煞。
断曰:赤口主口舌,官非切要防,失物急去寻,行人有惊慌,六畜多做怪,病者出西方,更需防咒诅,恐怕染瘟疫。
一、诸葛马前课掐指法:确定求预测之事,然后用当日的月份从大安始(见图),顺时针数,月份的最后位置是日期的起始位置,日期的最后位置,是时支的起始位置,选定的地支最后位置便是马前课算出的结果。
注:1、用阴历,阴历之力较阳历之力二倍有余。
1、一般大安、速喜、小吉为吉卦。
流连、赤口、空亡则非吉卦。
定位图例如:预测钱失能否找回?今日阴历是六月十二午时,那么就从大安开始顺时针从一数到六(月)即:大安-流连-速喜-赤口-小吉-空亡。
然后日期从空亡开始顺时针从一数到十二,十二应该到小吉。
再从小吉做起点,顺时针从“子”数到“午”应该数到小吉。
小吉就是你的指算结果。
二、诸葛马前课心法:1、诸葛马前课是上马前之课,岂容耽搁,贻误战机,所以最简易。
正所谓大道至简。
2、诸葛马前课是上马前之课,诸葛上马出征打仗都用马前课,说明是非常准确可靠的预测法。
3、诸葛马前课是上马前之课,“诸葛一生唯谨慎”,运筹帷幄,但是,上马前还起上一课,这说明事出突然,没有准备,临机之课。
所以不疑不测,临机而测。
4、诸葛马前课是上马前之课,匆忙之间难免起错,当时浑然不觉,无妨,事后你会发现奇准,这叫神灵昭示。
5、诸葛马前课是上马前之课,用于择吉日吉时是它次一位功能,即便如此,用之择吉日吉时也比其他方法来的灵便。
立此文字,绝无枉言,请君珍之。
三、诸葛马前课例解:1、一同事问我:“我钥匙丢了你看能不能找到?”掐指到大安。
随即问:“你丢在哪里?”“上班路上”答:“找不到了。
”一人几千元的票据不见了,问究竟。
掐指到大安。
我反问:“丢在哪里?”他说就放在抽屉里,答:“丢不了。
”为什么同为大安一失一得呢?大安者安稳不动之谓也,在外“安稳不动”不就是失吗?在家“安稳不动”不就是得吗?一友亲属病重,打电话问情况如何,掐指到大安。
答:“此人要不行了。
”为什么呢?病重者“安稳不动”不就是无好转之意吗?一女突然失踪,几个月已过去,家人问卦。
掐指到大安。
答:“找不到或已死,”后来得知遇害。
掐指算法(诸葛亮马前课)一、基本原理:请伸出你的左手,注意一定是左手,看自己左手的食指、中指和无名指。
每根手指都分三节,给这三节分别标上名称:食指的下节叫大安,代表最大的吉利;食指上节叫留连,代表运气平平,凡事拖延;中指上节叫速喜,代表喜事就在眼前,算各种事情都是上吉的好卦;中指的下节叫空亡,这是最凶的卦,所占事宜均很大的不利;无名指的上节叫赤口,代表多争执有官讼,事态不和;无名指下节叫小吉,代表将要有好结果,所算的事情值得等待和坚持。
这六个手指节刚好在手指上绕成一个圆,在占卜时就是绕这个圆圈数过去。
我们来再排一次,分别是大安,留连,速喜,赤口,小吉,空亡。
二、简单算法:小六壬预测方法十分简单,预测时只须提取当时的月、日、时信息,用左拇指在六个掌诀位上按顺时针方向依次掐算即知结果。
其法以大安起正月,月上起日,日上起时。
郑博士提醒注意:这句话意思就是从月上开始计算日子,从日上开始计算时辰。
如:占三月初五辰时吉凶。
大安起数,三(月)是速喜,速喜起日(开始计算日子),五是大安。
大安起时(开始计算时辰),辰时是小吉。
第一步,先确定月份在掌诀上的起点(定位),以起点推算月份落点。
不管是第几个月,均以“大安”为正月起点,然后按顺时针在六个掌诀定位上按六神次序依次往下数。
第二步,以月份落(终)点为日辰起点,然后推算日辰落点。
从月份落点上起初一,同样按顺时针在六个掌诀定位上按六神顺序依次柱下数,一直数到天数为止,此掌诀定位即为日辰之落点。
第三步,以日辰落点为时辰起点,推算时辰落点。
再举一例:如你农历2010年六月初五上午九点半。
要和男朋友(女友)初次相会,可以算一下吉凶如何。
前面说了凡事都从大安起卦,大安为一月,留连为二月,速喜为三月,赤口为四月,小吉为五月,空亡为六月;下面再算日子,月份算到空亡了,接着日子从空亡开始,空亡是初一,大安是初二,留连初三,速喜初四,赤口初五;同理接着时辰算,赤口是子时,小吉是丑时,空亡是寅时,大安是卯时,留连是辰时,速喜是巳时(9:00-11:00)。
诸葛亮马前课实操⽅法与注解(简单实⽤,建议收藏)溯源焰阳洞问道古陵州诸葛亮(181-234年),东汉·三国时期时期⼈,字孔明,号卧龙、诸葛神算,被封武乡侯,是三国时期蜀国丞相。
诸葛马前课,据说是诸葛亮⾏军出⾏时,随时占算吉凶福祸的简便⽅法,由于⽅法简单,⼗⼏秒内,既可知道凶吉祸福,可以在马上⽴算,故称诸葛马前课。
诸葛马前课也叫⼩六壬,其实是从奇门遁甲中简化出来的。
⼩六壬算是⽇常⽣活中,简易型的占⼘,遇事或⼼⾥有什么感应,马上掐指⼀算,可以指点⼀些⽇常⽣活的事情。
⾮常容易上⼿和使⽤。
诸葛亮马前课(指算法)确定⾃⼰想预测什么事,然后在⼗⼆地⽀(⼦、丑、寅、卯、⾠、巳、午、未、申、⾣、戌、亥)中默选⼀⽀。
然后⽤当⽇(阴历)的⽉份-⽇期和你默选的地⽀计算,从⼤安始(如下图),逆时针数,⽉份的最后位置是⽇期的起始位置,⽇期的最后位置,是地⽀的起始位置,选定的地⽀最后位置便是马前课算出的结果。
提⽰01⼤安、速喜、⼩吉为吉卦。
流连、⾚⼝、空亡则⾮吉卦。
例如:我预测明⽇旅途情况如何?现默选地⽀“申”字,今⽇阴历是六⽉⼗⼆,那么就从⼤安开始逆时针从⼀数到六(⽉)即:⼤安-流连-速喜-⾚⼝-⼩吉-空亡。
然后⽇期从空亡开始逆时针从⼀数到⼗⼆,⼗⼆应该到⼩吉。
再从⼩吉做起点,逆时针从“⼦”数到“申”(⾃⼰默选的地⽀,第九位),应该数到⼤安。
⼤安就是你的指算结果,为吉。
02时间尽量⽤阴历为好,⽤阳历也⾏,准确度低⼀些罢了;默选时⾠(地⽀)既可以是当时预测的时⾠,也可是⽤出发的时间,个⼈确定的出发时间最好。
马前课⼝诀01⼤安⾝不动时,属⽊青龙,凡谋事⼀、五、七(属四肢),贵⼈西南、冲犯东⽅,⼩孩婆姐六畜惊,⼤⼈青⾯阴神。
断⽈:⼤安事事昌,求财在坤⽅,失物去不远,宅舍保安康。
⾏⼈⾝未动,病者主⽆妨,将军回⽥野,仔细兴推痒。
02留连⼈未归时,属⽔⽞武,凡谋事⼆、⼋、⼗(属肾胃),贵⼈南⽅,冲犯北⽅,⼩孩游路亡魂,⼤⼈乌⾯夫⼈。
诸葛亮马前课指算法预测诸葛马前课,据说是诸葛亮行军出行时,随时占算吉凶福祸的简便方法,由于方法简单,十几秒内,既可知道凶吉祸福,可以在马上立算,故称诸葛马前课。
诸葛马前课也叫小六壬,其实是从奇门遁甲中简化出来的。
小六壬算是日常生活中,简易型的占卜,遇事或心里有什么感应,马上掐指一算,可以指点一些日常生活的事情。
非常容易上手和使用。
诸葛亮马前课口决:大安:身不动时,属木青龙,凡谋事一、五、七(属四肢),贵人西南、冲犯东方,小孩婆姐六畜惊,大人青面阴神。
大吉,百事可为,凡事可成,成数5、3、8,必得财,中考,晋升,赢,胜,北,西,金。
断曰:大安事事昌,求财在坤方,失物去不远,宅舍保安康,行人身未动,病者主无妨,将军回田野,仔细兴推痒。
留连:人未归时,属水玄武,凡谋事二、八、十(属肾胃),贵人南方,冲犯北方,小孩游路亡魂,大人乌面夫人。
中凶,大事不可为,大事不成,忌数1、6、7,可能会破财,败,输,免职,东北,土。
断曰:留连事难成,求谋日未明,凡事只宜缓,去者未回程,失物南方见,急讨方称心,更须防口舌,人口且太平。
速喜:人便至时,属火朱雀,凡谋事三、六、九(属心脑),贵人西南,冲犯南方,小孩婆姐动勿惊,大人火箭将军。
中吉,大事可为,大事可成,成数3、7、1、0,可能会胜,得财,中考,晋升,赢西北,金。
断曰:速喜喜来临,求财向南行,失物申未午,逢人路上寻,官事有福德,病者无祸侵,田宅六畜吉,行人有喜音。
赤口:官事凶时,属金白虎,凡谋事四、七、十(属肺胃),贵人东方,冲犯西方,小孩迷魂童子,大人金神七煞。
小凶,小事不可为,小事不成,忌数3、7、9,小有失败,破财,下降,失误。
断曰:赤口主口舌,官非切要防,失物急去寻,行人有惊慌,六率多作怪,病者出西方,更须防咒咀,巩怕染瘟疫。
小吉:人来喜时,属禾六合,凡谋事一、五、七(属肝肠),贵人西南,冲犯东方面军,小孩婆姐六畜惊,大人无主家神。
小吉,小事可为,小事可成,成数2、6、9小胜,小得财,小赢,小成。
诸亮预言马前课详解,诸马前课预测诸亮马前课乃军中闲暇之时,作此以,示后人趋避之方。
此诸孔明马前课十四课为马前课中之别裁,每一课指一朝,其兴衰治乱,可得诺言外。
至十四课止者,两次来复之期也。
殿以末济,以见此后又一元矣。
天道回圈,明者自明,昧者自昧,又乌可以坐而致哉,八六老僧白鹤山守元志。
诸亮马前课指算法预测诸亮马前课(指算法):确定自己想预测什么事,然后在十二地支(子、丑、寅、卯、辰、巳、午、未、申、酉、戌、亥)中默选一支。
然后用当日(阴历)的月份-日期和你默选的地支计算,从大安始(见上图),逆时针数,月份的最后位置是日期的起始位置,日期的最后位置,是地支的起始位置,选定的地支最后位置便是马前课算出的结果。
注:大安、速喜、小吉为吉卦。
流连、赤口、空亡则非吉卦。
例如:我预测明日旅途情况如何?现默选地支“申”字,今日阴历是六月十二,那么就从大安开始逆时针从一数到六(月)即:大安-流连-速喜-赤口-小吉-空亡。
然后日期从空亡开始逆时针从一数到十二,十二应该到小吉。
再从小吉做起点,逆时针从“子”数到“申”(自己默选的地支,第九位),应该数到大安。
大安就是你的指算结果,为吉。
注:时间尽量用阴历为好,用阳历也行,准确度低一些罢了;默选时辰(地支)既可以是当时预测的时辰,也可是用出发的时间,个人确定的出发时间最好。
附:马前课口诀1,大安:身不动时,属木青龙,凡谋事一五七(属四肢),贵人西南,冲犯,小孩婆姐六畜惊,大人青面阴神。
断曰:大安事事昌,求财在坤方,失物去不远,宅舍保,行人身未动,病者主无妨,将军回田野,仔细兴推详。
2,留连:人未归时,属水玄武,凡谋事二八十(属肾胃),贵人南方,冲犯北方,小孩游路亡魂,大人乌面夫人。
断曰:留连事难成,求谋曰未明,凡事只宜缓,去者来回程,失物南方见,急讨方称心,更须防口舌,人口且太平。
3,速喜:人便至时,属火朱雀,凡谋事三六九(属心脑),贵人西南,冲犯南方,小孩婆姐动勿惊,大人火箭将军。
诸葛亮马前课(指算法)
诸葛亮马前课是中国古代的一种算法教学方式,也是一种教学艺术,受到很多中国朝
代的赞誉,并成功地传承至今。
诸葛亮马前课是由著名的三国时期军事策略家诸葛亮所创制,是中国古代算法思想萌
芽的开端。
其精髓是,通过讲故事,构建一座数学桥梁,把数学问题和生活中的应用连接
起来,使学生更容易理解算法的实质,并在实践中学习。
这种教学方式以诸葛亮的诸葛马前讲述方式为灵感,以他运用“参差法”(正对正、
左右相接)来解决马行问题。
他把讲述方式形容为“参差法”,因此诸葛亮马前课也叫
“参差法”。
他讲述地采用“参差法”,既讲解了算法思路,也能让学生轻松入门。
据说,当年许多士兵都能根据诸葛亮的教学来解马行算法,著名的马法早已被广泛应用。
诸葛亮的课堂教学启发了许多著名人物的思想,如章邯所写的《章氏计算全书》,是
以诸葛亮的教学思想为基础的一部先进的计算机算法教程;笛卡尔也受到其启迪,提出了“变换逻辑”的概念,并应用在人工智能领域中,更有许多当代算法和计算机科学的基本
概念,均来自于诸葛亮的教学思想。
诸葛亮马前课的特点是以动静结合和深入浅出为主,融汇了说、唱、跳、绘画四种方式,形式生动有趣,含蓄深邃,使算法思想从容而入,教学效果极佳。
事实证明,诸葛亮马前课的教学方式对人们的算法学习很有帮助,在当前的算法课程
中也有类似的教学方式,教师也会采用诸葛亮马前课的思路,帮助学生能够更容易、更周
全地理解和应用算法。
*实用文库汇编之诸葛亮马前课指算法预测
*
诸葛马前课,据说是诸葛亮行军出行时,随时占算吉凶福祸的简便方法,由于方法简单,十几秒内,即可知道凶吉祸福,可以在马上立算,故称诸葛马前课。
诸葛马前课也叫小六壬,其实是从奇门遁甲中简化出来的。
小六壬算是日常生活中,简易型的占卜,遇事或心里有什么感应,马上掐指一算,可以指点一些日常生活的事情。
非常容易上手和使用。
简单实用明了但效果神奇,本法尤其是在外出偶然碰到有事,或突然有人求测时,更显方便实用。
大量的实践验证,其惊人的准确性,每每使人不得不赞叹中华数术文化的神奇与伟大。
本法保证一学就会,不会让你失望,熟练掌握,终生受益。
望珍惜之!
基础知识
1、月份:正月,二月,……,十二月。
2、日辰:初一,初二,……,二十八(二十九、三十)。
3、时辰:用十二支表示:(1)子时(23点~1点);(2)丑时(1点-3点);(2)寅时(3点-5点);(4)卯时(5点~7点);(5)辰时(7点-9点);(6)巳时(9点~11点);
(7)午时(11点~13点);(8)未时(13点~15点);(9)申时(15点~17点);(10)酉时(17点~19点);(11)戌时(19点~21点);(12)亥时(21点~24点)。
4、六神:依次为大安、留连、速喜、赤口、小吉、空亡。
5、六种掌诀定位:
(1)大安定位--食指根部;
(2)留连定位--食指指尖;
(3)速喜定位--中指指尖;
(4)赤口定位--无名指指尖;
(5)小吉定位--无名指根部;
(6)空亡定位--中指根部。
掐算顺序按(1)大安--(2)留连--(3)速喜--(4)赤口--(5)小吉--(6)空亡,此顺序永远固定不变。
6,六神释义:
(1)大安
身不动时,五行属木,颜色青色,方位东方,临青龙,谋事主一、五、七。
有静止、心安、吉祥之含义。
诀曰:大安事事昌,求谋在东方,失物去不远。
宅舍保平安,行人身未动,病者主无妨。
将军回田野,仔细更推详。
(2)留连
人未归时,五行属水,颜色黑色,方位北方,临玄武,谋事主二、八、十。
有喑味不明、延迟、纠缠、拖延、漫长之含义。
诀曰:留连事难成,求谋日未明,官事只宜缓。
去者来回程,失物南方见,急讨方遂心。
更需防口舌,人事且平平。
(3)速喜
人即至时,五行属火,颜色红色,方位南方,临朱雀,谋事主三,六,九。
有快速、喜庆、吉利之含义。
指时机已到。
诀曰:速喜喜来临,求财向南行,失物申未午(南或西南)。
逢人路上寻,官事有福德,病者无祸侵。
田宅六畜吉,行人有音信。
(4)赤口
官事凶时,五行属金,颜色白色,方位西方,临白虎,谋事主四、七,十。
有不吉、惊、凶险、口舌是非之含义。
诀曰:赤口主口舌,官非切要防,失物急去寻。
行人有惊慌,鸡犬多作怪,病者出西方。
更须防咀咒,恐怕染瘟殃。
(5)小吉
人来喜时,五行属木,临六合,凡谋事主一、五、七有和合、吉利之含义。
诀曰:小吉最吉昌,路上好商量,阴人来报喜。
失物在坤方(西南),行人立便至,交易甚是强。
凡事皆和合,病者祈上苍。
(6)空亡
音信稀时,五行属土,颜色黄色,方位中央,临勾陈,谋事主三、六、九。
有不吉、无结果、忧虑之含义。
诀曰:空亡事不禅,阴人多乖张,求财无利益。
行人有灾殃,失物寻不见,官事有刑伤。
病人逢暗鬼,析解可安康。
推算方法
小六壬预测方法十分简单,预测时只须提取当时的月、日、时信息,按照一定的推算规则,用左拇指在六个掌诀位上按顺时针方向依次掐算即知结果。
其法以大安起正月,月上起日,日上起时下面详解推算方法。
第一步,先确定月份在掌诀上的起点(定位),以起点推算月份落点。
不管是第几个月,均以“大安”为正月起点,然后按顺时针在六个掌诀定位上按六神次序依次往下数。
(1)大安一(2)留速一(3)速喜一(4)赤口一(5)小吉一(6)空亡一(7)大安一(8)留连一(9)速喜一(10)赤口一,十一月就落位在“小吉”上。
第二步,以月份落(终)点为日辰起点,然后推算日辰落点。
从月份落点上起初一,同样按顺时针在六个掌诀定位上按六神顺序依次往下数,一直数到天数为止。
此掌诀定位即为日辰之落点。
如十一月初十,前面已知十一月在掌诀上的落位。
初一小吉,初二空亡,初三大安,初四留连,初五速喜,初六赤口,初七小吉,初八空亡,初九大安,初十就落位“留连”。
又例三月二十三。
三月落位“速喜”,二十三就落位“大安”。
第三步,以日辰落点为时辰起点,推算时辰落点。
原理同此不赘述。
-掐算实例
1、八月十五日申时有事准备去朋友家,测有人否?根据月、日、时推算,结果是“空亡”,打电话朋友家,他母亲接电话告之儿子下午出去还未回。
2、某人求测明日讨债顺利否。
因其腰间别着传呼机,遂让其报传呼号15138 。
掐算结果是“留连”。
告之:明日讨债不成,必要拖延,一时无法偿还。
其人有些不信,说对方
在一个月前已说好,此月底前必还。
后遇见其人,他翘起拇指说:“真准”。
原来对方因其它原因变化,实在无力偿还,后一直施延。
3、四月十三辰时,朋友明日欲结伴游本地风景区,求测明日天气如何(因今日阴天)。
根据月、日、时推算,结果是”留连”。
断:明日有雨。
因留连有水流不断之象,且北方玄武亦属水。
果如所测,游玩不成。
4、来人求测纠纷能解决否?随机报数77234 .推算结果为“大安”。
断:纠纷能顺利解决,不必着息,有贵人相助。
果如所测,其人的朋友转托一林姓人从中帮忙,果顺利解决,皆大欢喜。
“大安”五行属木,东方青龙。
林姓之人与之契合,神验。
5、某人求测去四川成都办事能成否?随机写数99864 ,掐五次落位“留连”。
在含义上理解,应断为办事无法成功。
但金方水(留连),综合判断事情能办成。
日后相遇一问,果如所断为事情办成,果如所测。
从“留连”之含义(成都西方属金)生北.但并非一帆风顺,有“留连”虽然有迟延、纠缠之义,但并非凡事都无法成功结果有很大的伸缩性,所以具体事物要综合判断,灵活处理。
同时,关于方位问题,并非都用上,该用则用,需灵活处理掌握,否则,在判断上会陷入混乱。
多实践总结经验,自然运用自如。
6、十月初六10 点55分,求测朋友还钱否?推算结果为“留连”。
断:目前无法拿回,不过,不久既可全部归还。
几次去催讨均无功而返,过了将近一个月全部拿回。
从这个例子分析,“留连”应为拖延时间很长。
但从时间上分析10 点55 分很快进入午时11 点,留连下一位是速喜。
虽然目前暂时无法拿回,但不会拖延很久,且全部拿回。
因速喜表示时间快且喜庆。
7、朋友九月初四未时求测明日上午找人在否?根据月、日、时推算结果为“大安”。
断:明日七点左右能碰到,且在家未走动。
九日初五晚上,朋友上我家谈起经过:因其所要找的人屡次碰不到(这几天约好见面的),且时常在丈母娘家,遂决定早上五点钟坐车以防晚了碰不到,后坐车到其丈母娘家,无人,问之亦不知在何处。
遂急坐车到其本人家里,下车一看时问差几分钟就七点钟,赶到其人家里,那人正坐在家里等朋友来,时间刚好在七点多二分,正合“大安”,谋事主一、五、七,其人在家正合大安身未动之意,神验。
8、朋友介绍某人求测开饭店吉利否?随机抽扑克牌为十,推算结果为“赤口”。
正在这时,其人不小心手臂碰到沏好茶的杯子,茶杯落地,碎了,不吉之象。
水为财,流走有破财之象,破财事小,弄不好还会有是非灾祸,“赤口”加茶杯玻碎,其意自明。
劝其不要开饭店,其人并未有所表示。
过了半年左右,朋友谈起这件事,说起其人未听劝告,饭店开张后生意冷清,后在某天因与客人结帐之事引起争端,被人报复,几人围攻殴打致伤,事情至今未了结。
希望得到此法的朋友多运用之。
不要太死,可知人是活的,预测事情也必须灵活变通。