CASS编码、图层、图块名称、属性对照表
- 格式:xls
- 大小:108.00 KB
- 文档页数:29
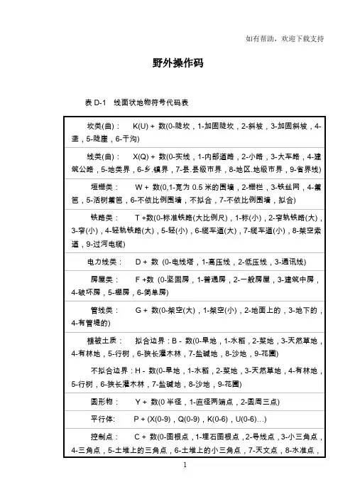
野外操作码表D-1 线面状地物符号代码表例如:K0──直折线型的陡坎,U0──曲线型的陡坎,W1──土围墙T0──标准铁路(大比例尺),Y012.5──以该点为圆心半径为12.5m的圆表D-2 点状地物符号代码表表D-3 描述连接关系的符号的含义“+”、“-”符号的意义:(“+”、“-”表示连线方向) 12 1 2 1(F1) 2+ 1(F1) 2- 操作码的具体构成规则如下:1.对于地物的第一点,操作码=地物代码。
如图D-1中的1、5两点(点号表示测点顺序,括号中为该测点的编码,下同)。
图D-1 地物起点的操作码2.连续观测某一地物时,操作码为“+”或“-”。
其中“+”号表示连线依测点顺序进行;“-”号表示连线依测点顺序相反的方向进行,如图D-2所示。
在CASS中,连线顺序将决定类似于坎类的齿牙线的画向,齿牙线及其它类似标记总是画向连线方向的左边,因而改变连线方向就可改变其画向。
图D-2 连续观测点的操作码3.交叉观测不同地物时,操作码为“n+”或“n-”。
其中“+”、“-”号的意义同上,n表示该点应与以上n个点前面的点相连(n=当前点号-连接点号-1,即跳点数),还可用“+A$”或“-A$”标识断点,A$是任意助记字符,当一对A $断点出现后,可重复使用A$字符。
如图D-3所示。
图D-3 交叉观测点的操作码4.观测平行体时,操作码为“p”或“np”。
其中,“p”的含义为通过该点所画的符号应与上点所在地物的符号平行且同类,“np”的含义为通过该点所画的符号应与以上跳过n个点后的点所在的符号画平行体,对于带齿牙线的坎类符号,将会自动识别是堤还是沟。
若上点或跳过n个点后的点所在的符号不为坎类或线类,系统将会自动搜索已测过的坎类或线类符号的点。
因而,用于绘平行体的点,可在平行体的一“边”未测完时测对面点,亦可在测完后接着测对面的点,还可在加测其它地物点之后,测平行体的对面点。
如图D-4所示。
图D-4 平行体观测点的操作码。
cass实体名称-图层-实体代码对照表要点本文主要介绍CASS实体名称,图层和实体代码的对照表要点。
CASS是一个地理信息系统软件,是由美国地质勘探局开发的一套软件,主要用于地质/地理研究领域的数据处理和分析。
CASS主要由三个部分组成,分别是系统核心(CassCore)、数据处理(CassTools)和数据展示(CassView)。
实体名称•测量框架点(Network Control Points):该实体类型是指控制地面测量的基础平台点,用于建立大尺度的测量框架。
•控制点(Control Points):该实体类型是指地面测量中设置的控制测量点,用于测量和定位。
•特征点(Feature Points):该实体类型是指地理要素中的特征点,如河流、道路、建筑等。
•边界线(Boundaries):该实体类型用于表示不同区域的边界线,如市、县、国家等级。
图层在CASS中,不同类型的实体被分为不同的图层。
以下是常用图层:•控制点图层(Control Points Layer):该图层包括控制点、监测点、基准点和局部控制点,用于地面测量数据管理。
•要素图层(Feature Layer):该图层包括地貌、道路、河流、建筑物和地形等。
在实际应用中,可以根据具体需要进行分类。
•边界线图层(Boundaries Layer):该图层包括行政边界、河流边界、地形边界等。
实体代码CASS中的所有实体都有不同的代码。
以下是常用的实体代码:•控制点:包括P、L、A、R等代码,对应不同的控制测量点类型,如第一水准点、第二水准点、法律边界点等。
•要素点:由26个字母代表不同的种类,如A代表林地,B代表草地,C代表耕地等。
•边界线:采用3位数字代表不同类型的边界线,如001代表城市、002代表县界,003代表国家。
总结以上是CASS实体名称、图层和实体代码的基本对照表要点。
CASS是一个功能强大的地图处理和分析软件,它可以帮助用户进行地理信息数据管理和处理,实现可视化的数据呈现和分析。
简码实体编码实体名称图层K0204201未加固陡坎DMTZ U0204201未加固陡坎DMTZ K1204202加固陡坎DMTZ U1204202加固陡坎DMTZ K2204101未加固斜坡DMTZ U2204101未加固斜坡DMTZ K3204102加固斜坡DMTZ U3204102加固斜坡DMTZ K4205402不依比例石垄DMTZ U4205402不依比例石垄DMTZ K5203320石质的陡崖DMTZ U5203320石质的陡崖DMTZ K6183502双线干沟SXSS U6183502双线干沟SXSS X0163300等外公路DLSS Q0163300等外公路DLSS X1164400内部道路DLSS Q1164400内部道路DLSS X2164300小路DLSS Q2164300小路DLSS X3164100大车路虚线边DLSS Q3164100大车路虚线边DLSS X4163600建筑中等外公路DLSS Q4163600建筑中等外公路DLSS X5216100地类界ZBTZ Q5216100地类界ZBTZ X6191501乡镇已定界JJX7191401县.县级市已定界JJX8191301地区.地级市已定界JJX9191201省.直辖市已定界JJW0144301依比例围墙JMD W1144301依比例围墙JMD W2144400栅栏.栏杆JMD W3144700铁丝网JMD W4144500篱笆JMD W5144600活树篱笆JMD W6144302不依比例围墙JMD T0161101依比例一般铁路DLSS T1161102不依比例一般铁路DLSS T2161301依比例窄轨铁路DLSS T3161302不依比例窄轨铁路DLSS T4161501依比例轻便铁路DLSS T5161502不依比例轻便铁路DLSS T6161701依比例缆车轨道DLSS T7161702不依比例缆车轨道DLSS T8161800不依比例架空索道DLSS T9167500过河缆DLSS D0171101地面上的输电线GXYZ D1171101地面上的输电线GXYZ D2171201地面上的配电线GXYZ D3172001地面上的通信线GXYZ F0141101一般房屋JMD F1141103小比例尺房屋JMDF2141111砼房屋JMD F3141300建筑房屋JMD F4141400破坏房屋JMD F5141500棚房JMD F6141200简单房屋JMD G0173110架空的上水管道GXYZ G1173110架空的上水管道GXYZ G2173210地面上的上水管道GXYZ G3173310地面下的上水管道GXYZ G4173410有管堤的上水管道GXYZ B0211200旱地ZBTZ B1211100稻田ZBTZ B2215400花圃ZBTZ B3214100天然草地ZBTZ B4213100有林地ZBTZ B5211400菜地ZBTZ B6212100果园ZBTZ B7211300水生经济作物地ZBTZ B8213201大面积灌木林ZBTZ B9213901大面积竹林ZBTZ H0211200旱地ZBTZ H1211100稻田ZBTZ H2215400花圃ZBTZ H3214100天然草地ZBTZ H4213100有林地ZBTZ H5211400菜地ZBTZ H6212100果园ZBTZ H7211300水生经济作物地ZBTZ H8213201大面积灌木林ZBTZ H9213901大面积竹林ZBTZ C0131800不埋石图根点KZD C1131700埋石图根点KZD C2131500导线点KZD C3131300小三角点KZD C4131100三角点KZD C5131200土堆上的三角点KZD C6131400土堆上的小三角点KZD C7134100天文点KZD C8132100水准点KZD C9133000GPS控制点KZD C10131600土堆上的导线点KZD A00154400水文站DLDW A01167800停泊场DLSS A02168101航行灯塔DLSS A03168102航行灯桩DLSS A04168103航行灯船DLSS A05168201左岸航行浮标DLSS A06168202右岸航行浮标DLSS A07168400系船浮筒DLSS A08169003急流DLSS A09168500过江管线标DLSS A10168600信号杆DLSS A11169001露出的沉船DLSS A12169002淹没的沉船DLSSA13185300泉SXSS A14185102水井SXSS A15205302不依比例石堆DMTZ A16154600学校DLDW A17153902不依比例肥气池DLDW A18154700卫生所DLDW A19142112地上窑洞不依比例JMD A20155800电视发射塔DLDW A21142122地下窑洞JMD A22158602窑DLDW A23142200蒙古包JMD A24174100上水检修井GXYZ A25174200下水.雨水检修井GXYZ A26175101污水蓖子园形GXYZ A27174300下水暗井GXYZ A28174400煤气.天然气检修井GXYZ A29174500热力检修井GXYZ A30174601电信人孔GXYZ A31174602电信手孔GXYZ A32174700电力检修井GXYZ A33174800工业.石油检修井GXYZ A34152802不依比例液体.气体储存设备DLDW A35174900不明用途的检修井GXYZ A36175200消火栓GXYZ A37175300阀门GXYZ A38175400水龙头GXYZ A39175102污水蓖子长形GXYZ A40171802不依比例变电室GXYZ A41155702无线电杆.塔DLDW A42171300电杆GXYZ A43157202旧碉堡DLDW A44154200雷达站DLDW A45165601里程碑DLSS A46165602坡度表DLSS A47165603路标DLSS A48165604汽车站DLSS A49162500臂板信号机DLSS A50213801阔叶独立树ZBTZ A51213802针叶独立树ZBTZ A52213803果树独立树ZBTZ A53213804椰子.槟榔独立树ZBTZ A54152700烟囱DLDW A55152900露天设备DLDW A56158400地磅DLDW A57152100起重机DLDW A58151200探井DLDW A59151100钻孔DLDW A60151700石油.天然气井DLDW A61151600盐井DLDW A62151504废弃的小矿井DLDW A63151503废弃的平洞洞口DLDW A64151501废弃的竖井井口(圆)DLDW A65151404开采的小矿井DLDW A66151403开采的平洞洞口DLDWA67151401开采的竖井井口(圆)DLDW A68155100加油站DLDW A69154100气象站DLDW A70155210路灯DLDW A71155221杆式照射灯DLDW A72155300喷水池DLDW A73155500垃圾台DLDW A74156400旗杆DLDW A75156602亭DLDW A76155600岗亭.岗楼DLDW A77157102钟楼.城楼.鼓楼DLDW A78152620水塔DLDW A79152630水塔烟囱DLDW A80154300环保检测站DLDW A81153102不依比例粮仓DLDW A82153200风车DLDW A83153300水磨房.水车DLDW A84155900避雷针DLDW A85153400水轮泵.抽水机站DLDW A86143502地下建筑物通风口JMD A87156102纪念碑DLDW A88156202碑.柱.墩DLDW A89156302塑像DLDW A90157502庙宇DLDW A91157602土地庙DLDW A92157702教堂DLDW A93157802清真寺DLDW A94157900A95157302宝塔.经塔DLDW A96155400假石山DLDW A97152610塔形建筑物DLDW A98158701独立坟DLDW A99158703散坟DLDW END。
简码实体编码实体名称图层K0 204201 未加固陡坎DMT ZU 0204201 未加固陡坎DMT ZK 1204202 加固陡坎DMTZU 1204202 加固陡坎DMTZK 2204101 未加固斜坡DMT ZU2 204101 未加固斜坡DMT ZK3 204102 加固斜坡DMTZU3 204102 加固斜坡DMTZK4 205402 不依比例石垄DMT ZU4 205402 不依比例石垄DMT ZK5 203320 石质的陡崖DMT ZU5 203320 石质的陡崖DMT ZK6 183502 双线干沟SXSSU6 183502 双线干沟SXSSX0 163300 等外公路DLSSQ0 163300 等外公路DLSSX1 164400 内部道路DLSSQ1 164400 内部道路DLSSX2 164300 小路DLSSQ2 164300 小路DLSSX3 164100 大车路虚线边DLSSQ3 164100 大车路虚线边DLSS X4 163600 建筑中等外公路DLSS Q4 163600 建筑中等外公路DLSS X5 216100 地类界ZBTZQ5 216100 地类界ZBTZX6 191501 乡镇已定界JJX7 191401 县.县级市已定界JJX8 191301 地区.地级市已定界JJ X9 191201 省.直辖市已定界JJ W0 144301 依比例围墙JMDW1 144301 依比例围墙JMDW2 144400 栅栏.栏杆JMDW3 144700 铁丝网JMDW4 144500 篱笆JMDW5 144600 活树篱笆JMDW6 144302 不依比例围墙JMDT0 161101 依比例一般铁路DLSS T1 161102 不依比例一般铁路DLSS T2 161301 依比例窄轨铁路DLSS T3 161302 不依比例窄轨铁路DLSS T4 161501 依比例轻便铁路DLSS T5 161502 不依比例轻便铁路DLSS T6 161701 依比例缆车轨道DLSS T7 161702 不依比例缆车轨道DLSS T8 161800 不依比例架空索道DLSS T9 167500 过河缆DLSSD0 171101 地面上的输电线GXYZ D1 171101 地面上的输电线GXYZ D2 171201 地面上的配电线GXYD3 172001 地面上的通信线GXYZ F0 141101 一般房屋JMDF1 141103 小比例尺房屋JMDF2 141111 砼房屋JMDF3 141300 建筑房屋JMDF4 141400 破坏房屋JMDF5 141500 棚房JMDF6 141200 简单房屋JMDG0 173110 架空的上水管道GXYZ G1 173110 架空的上水管道GXYZ G2 173210 地面上的上水管道GXYZ G3 173310 地面下的上水管道GXYZ G4 173410 有管堤的上水管道GXYZ B0 211200 旱地ZBTZB1 211100 稻田ZBTZB2 215400 花圃ZBTZB3 214100 天然草地ZBTZB4 213100 有林地ZBTZB5 211400 菜地ZBTZB6 212100 果园ZBTZB7 211300 水生经济作物地ZBTZB8 213201 大面积灌木林ZBTZB9 213901 大面积竹林ZBTZH0 211200 旱地ZBTZH1 211100 稻田ZBTZH2 215400 花圃ZBTZH3 214100 天然草地ZBTZH4 213100 有林地ZBTZH5 211400 菜地ZBTZH6 212100 果园ZBTZH7 211300 水生经济作物地ZBTZ H8 213201 大面积灌木林ZBTZH9 213901 大面积竹林ZBTZC0 131800 不埋石图根点KZDC1 131700 埋石图根点KZDC2 131500 导线点KZDC3 131300 小三角点KZDC4 131100 三角点KZDC5 131200 土堆上的三角点KZD C6 131400 土堆上的小三角点KZD C7 134100 天文点KZDC8 132100 水准点KZDC9 133000 GPS控制点KZDC10 131600 土堆上的导线点KZDA00 154400 水文站DLDWA01 167800 停泊场DLSSA02 168101 航行灯塔DLSSA03 168102 航行灯桩DLSSA04 168103 航行灯船DLSSA05 168201 左岸航行浮标DLSSA06 168202 右岸航行浮标DLSSA07 168400 系船浮筒DLSSA08 169003 急流DLSSA09 168500 过江管线标DLSSA10 168600 信号杆DLSSA11 169001 露出的沉船DLSSA12 169002 淹没的沉船DLSSA13 185300 泉SXSSA14 185102 水井SXSSA15 205302 不依比例石堆DMTZ A16 154600 学校DLDWA17 153902 不依比例肥气池DLDW A18 154700 卫生所DLDWA19 142112 地上窑洞不依比例JMDA20 155800 电视发射塔DLDWA21 142122 地下窑洞JMDA22 158602 窑DLDWA23 142200 蒙古包JMDA24 174100 上水检修井GXYZA25 174200 下水.雨水检修井GXYZA26 175101 污水蓖子园形GXYZA27 174300 下水暗井GXYZA28 174400 煤气.天然气检修井GXYZA29 174500 热力检修井GXYZA30 174601 电信人孔GXYZA31 174602 电信手孔GXYZA32 174700 电力检修井GXYZA33 174800 工业.石油检修井GXYZA34 152802 不依比例液体.气体储存设备DLDW A35 174900 不明用途的检修井GXYZA36 175200 消火栓GXYZA37 175300 阀门GXYZA38 175400 水龙头GXYZA39 175102 污水蓖子长形GXYZ A40 171802 不依比例变电室GXYZ A41 155702 无线电杆.塔DLDWA42 171300 电杆GXYZA43 157202 旧碉堡DLDWA44 154200 雷达站DLDWA45 165601 里程碑DLSSA46 165602 坡度表DLSSA47 165603 路标DLSSA48 165604 汽车站DLSSA49 162500 臂板信号机DLSSA50 213801 阔叶独立树ZBTZA51 213802 针叶独立树ZBTZA52 213803 果树独立树ZBTZA53 213804 椰子.槟榔独立树ZBTZ A54 152700 烟囱DLDWA55 152900 露天设备DLDWA56 158400 地磅DLDWA57 152100 起重机DLDWA58 151200 探井DLDWA59 151100 钻孔DLDWA60 151700 石油.天然气井DLDWA61 151600 盐井DLDWA62 151504 废弃的小矿井DLDWA63 151503 废弃的平洞洞口DLDWA64 151501 废弃的竖井井口(圆) DLDW A65 151404 开采的小矿井DLDWA66 151403 开采的平洞洞口DLDWA67 151401 开采的竖井井口(圆) DLDW A68 155100 加油站DLDWA69 154100 气象站DLDWA70 155210 路灯DLDWA71 155221 杆式照射灯DLDWA72 155300喷水池DLDWA73 155500垃圾台DLDWA74 156400旗杆DLDWA75 156602亭DLDWA76 155600 岗亭.岗楼DLDWA77 157102 钟楼.城楼.鼓楼DLDW A78 152620 水塔DLDWA79 152630 水塔烟囱DLDWA80 154300 环保检测站DLDWA81 153102 不依比例粮仓DLDWA82 153200 风车DLDWA83 153300 水磨房.水车DLDWA84 155900 避雷针DLDWA85 153400 水轮泵.抽水机站DLDW A86 143502 地下建筑物通风口JMD A87 156102 纪念碑DLDWA88 156202 碑.柱.墩DLDWA89 156302 塑像DLDWA90 157502 庙宇DLDWA91 157602 土地庙DLDWA92 157702 教堂DLDWA93 157802 清真寺DLDWA94 157900 敖包,经堆A95 157302 宝塔.经塔DLDWA96 155400 假石山DLDWA97 152610 塔形建筑物DLDWA98 158701 独立坟DLDWA99 158703 散坟DLD参数配置就要在CAD命令行键入:setpara 空格。
序号简码编码图层类别实体说明1K0204201DMTZ0未加固陡坎2U0204201DMTZ0未加固陡坎3K1204202DMTZ0加固陡坎4U1204202DMTZ0加固陡坎5K2204101DMTZ6未加固斜坡6U2204101DMTZ6未加固斜坡7K3204102DMTZ6加固斜坡8U3204102DMTZ6加固斜坡9K4205402DMTZ6不依比例石垄10U4205402DMTZ6不依比例石垄11K5203320DMTZ0石质的陡崖12U5203320DMTZ0石质的陡崖13K6183502SXSS6双线干沟14U6183502SXSS6双线干沟15X0163300DLSS6县道乡道16Q0163300DLSS6县道乡道17X1164400DLSS6内部道路18Q1164400DLSS6内部道路19X2164300DLSS6小路20Q2164300DLSS6小路21X3164100DLSS6机耕路虚线边22Q3164100DLSS6机耕路虚线边23X4163600DLSS6建筑中县道乡道24Q4163600DLSS6建筑中县道乡道25X5216100ZBTZ6地类界26Q5216100ZBTZ6地类界27X6191501JJ5乡镇已定界28X7191401JJ5县级行政区已定界29X8191301JJ5地级行政区已定界30X9191201JJ5省级行政区已定界31W0144301JMD11依比例围墙32W1144301JMD11依比例围墙33W2144400JMD5栅栏.栏杆34W3144700JMD5铁丝网35W4144500JMD5篱笆36W5144600JMD18活树篱笆37W6144302JMD5不依比例围墙38T0161101DLSS11依比例一般铁路39T2161301DLSS11依比例窄轨铁路40T4161501DLSS11依比例简易铁路41T5161502DLSS11不依比例简易铁路42T6161701DLSS11缆车道43T8161800DLSS18不依比例架空索道44T9167500DLSS13过河缆45D0171101GXYZ18地面上的输电线46D1171101GXYZ18地面上的输电线47D2171201GXYZ18地面上的配电线48D3172001GXYZ18地面上的通信线49F0141101JMD5一般房屋50F1141103JMD171:2000房屋序号简码编码图层类别实体说明51F2141111JMD8砼房屋52F3141300JMD8建筑房屋53F4141400JMD8破坏房屋54F5141500JMD18棚房55F6141200JMD8简单房屋56G0173110GXYZ5架空的上水管道57G1173110GXYZ5架空的上水管道58G2173210GXYZ5地面上的上水管道59G3173310GXYZ5地面下的上水管道60G4173410GXYZ16有管堤的上水管道61B0211200ZBTZ17旱地62B1211100ZBTZ17稻田63B2215400ZBTZ17花圃64B3214100ZBTZ17天然草地65B4213100ZBTZ17成林66B5211400ZBTZ17菜地67B6212100ZBTZ17果园68B7211300ZBTZ17水生经济作物地69B8213201ZBTZ17大面积灌木林70B9213901ZBTZ17大面积竹林71H0211200ZBTZ17旱地72H1211100ZBTZ17稻田73H2215400ZBTZ17花圃74H3214100ZBTZ17天然草地75H4213100ZBTZ17成林76H5211400ZBTZ17菜地77H6212100ZBTZ17果园78H7211300ZBTZ17水生经济作物地79H8213201ZBTZ17大面积灌木林80H9213901ZBTZ17大面积竹林81C0131800KZD20不埋石图根点82C1131700KZD20埋石图根点83C2131500KZD20导线点84C3131300KZD20小三角点85C4131100KZD20三角点86C5131200KZD20土堆上的三角点87C6131400KZD20土堆上的小三角点88C7134100KZD20独立天文点89C8132100KZD20水准点90C9133000KZD20卫星定位等级点91C10131600KZD20土堆上的导线点92A00154400DLDW1水文站93A01167800DLSS1停泊场94A02168101DLSS1不依比例灯塔95A03168102DLSS1灯桩96A04168103DLSS1灯船97A07168400DLSS1系船浮筒98A08169003DLSS2急流99A09168500DLSS1过江管线标100A10168600DLSS1信号杆序号简码编码图层类别实体说明101A11169001DLSS1露出的沉船102A12169002DLSS1淹没的沉船103A13185300SXSS2泉104A14185102SXSS1水井105A15205302DMTZ2不依比例石堆106A16154600DLDW1学校107A17153902DLDW1不依比例积肥池108A18154700DLDW1医疗点109A19142112JMD2地上窑洞不依比例110A20155800DLDW1电视发射塔111A21142122JMD1地下窑洞112A22158602DLDW1窑113A23142200JMD1蒙古包114A24174100GXYZ1给水检修井115A25174200GXYZ1排水.雨水检修井116A26175101GXYZ1污水蓖子园形117A27174300GXYZ1排水暗井118A28174400GXYZ1煤气.天然气检修井119A29174500GXYZ1热力检修井120A30174601GXYZ1电信人孔121A31174602GXYZ1电信手孔122A32174700GXYZ1电力检修井123A33174800GXYZ1工业.石油检修井124A34152802DLDW1不依比例液体.气体储存设备125A35174900GXYZ1不明用途的检修井126A36175200GXYZ1消火栓127A37175300GXYZ1阀门128A38175400GXYZ1水龙头129A39175102GXYZ2污水蓖子长形130A40171802GXYZ1不依比例变电室131A41155702DLDW1无线电杆.塔132A42171300GXYZ1电杆133A43157202DLDW1旧碉堡134A45165601DLSS1里程碑135A46165602DLSS1坡度标136A47165603DLSS1路标137A48165604DLSS1汽车停车站138A49162500DLSS1臂板信号灯139A50213801ZBTZ1阔叶独立树140A51213802ZBTZ1针叶独立树141A52213803ZBTZ1果树独立树142A53213804ZBTZ1椰子.槟榔独立树143A54152700DLDW1烟囱144A55152900DLDW1露天设备145A56158400DLDW1地磅146A57152100DLDW1起重机147A58151200DLDW1不依比例探井148A59151100DLDW1钻孔149A60151700DLDW1石油.天然气井150A61151600DLDW1盐井序号简码编码图层类别实体说明151A62151504DLDW1废弃的小矿井152A63151503DLDW2废弃的平洞洞口153A64151501DLDW1废弃的竖井井口(圆) 154A65151404DLDW1开采的小矿井155A66151403DLDW2开采的平洞洞口156A67151401DLDW1开采的竖井井口(圆) 157A68155100DLSS1加油站158A69154100DLDW1气象站159A70155210DLDW1路灯160A71155221DLDW1杆式照射灯161A72155300DLDW1喷水池162A73155500DLDW1不依比例垃圾台163A74156400DLDW1旗杆164A75156602DLDW1亭165A76155600DLDW1岗亭.岗楼166A77157102DLDW1钟楼.城楼.鼓楼167A78152620DLDW1水塔168A79152630DLDW1水塔烟囱169A80154300DLDW1环保检测站170A81153102DLDW1不依比例粮仓171A82153200DLDW1风车172A83153300DLDW1水磨房.水车173A84155900DLDW1避雷针174A85153400SXSS1水轮泵.抽水机站175A86143502JMD1地下建筑物通风口176A87156102DLDW1纪念碑177A88156202DLDW1碑.柱.墩178A89156302DLDW1塑像179A90157502DLDW1庙宇180A91157602DLDW1土地庙181A92157702DLDW1教堂182A93157802DLDW1清真寺183A95157302DLDW1宝塔.经塔184A96155400DLDW1假石山185A97152610DLDW1塔形建筑物186A98158701DLDW1独立大坟187A99158703DLDW1不依比例坟地。
简码实体编码实体名称图层K0204201未加固陡坎DMTZU0204201未加固陡坎DMTZK1204202加固陡坎DMTZU1204202加固陡坎DMTZK2204101未加固斜坡DMTZU2204101未加固斜坡DMTZK3204102加固斜坡DMTZU3204102加固斜坡DMTZK4205402不依比率石垄DMTZU4205402不依比率石垄DMTZK5203320石质的悬崖DMTZU5203320石质的悬崖DMTZK6183502双线干沟SXSSU6183502双线干沟SXSSX0163300等外公路DLSSQ0163300等外公路DLSSX1164400内部道路DLSS Q1164400内部道路DLSSX2164300小道DLSSQ2164300小道DLSSX3164100大车路虚线边DLSS Q3164100大车路虚线边DLSS X4163600建筑中等外公路DLSS Q4163600建筑中等外公路DLSS X5216100地类界ZBTZQ5216100地类界ZBTZX6191501乡镇已定界JJX7191401县.县级市已定界JJX8191301地域.地级市已定界JJ X9191201省.直辖市已定界JJW0144301依比率围墙JMDW1144301依比率围墙JMDW2144400栅栏.栏杆JMDW3144700铁丝网JMDW4144500篱笆JMDW5144600活树篱笆JMDW6144302不依比率围墙JMDT0161101依比率一般铁路DLSST1161102不依比率一般铁路DLSS T2161301依比率窄轨铁路DLSST3161302不依比率窄轨铁路DLSS T4161501依比率轻巧铁路DLSST5161502不依比率轻巧铁路DLSS T6161701依比率缆车轨道DLSST7161702不依比率缆车轨道DLSS T8161800不依比率架空索道DLSS T9167500过河缆DLSSD0171101地面上的输电线GXYZD1171101地面上的输电线GXYZD2171201地面上的配电线GXYD3172001地面上的通讯线GXYZF0141101一般房子JMDF1141103小比率尺房子JMDF2141111砼房子JMDF3141300建筑房子JMDF4141400损坏房子JMDF5141500棚房JMDF6141200简单房子JMDG0173110架空的上水管道GXYZG1173110架空的上水管道GXYZG2173210地面上的上水管道GXYZ G3173310地面下的上水管道GXYZ G4173410有管堤的上水管道GXYZ B0211200旱地ZBTZB1211100稻田ZBTZB2215400花园ZBTZB3214100天然草地ZBTZB4213100有林地ZBTZB5211400菜地ZBTZB6212100果园ZBTZB7211300水生经济作物地ZBTZB8213201大面积灌木林ZBTZB9213901大面积竹林ZBTZH0211200旱地ZBTZH1211100稻田ZBTZH2215400花园ZBTZH3214100天然草地ZBTZH4213100有林地ZBTZH5211400菜地ZBTZH6212100果园ZBTZH7211300水生经济作物地ZBTZH8213201大面积灌木林ZBTZH9213901大面积竹林ZBTZC0131800不埋石图根点KZDC1131700埋石图根点KZDC2131500导线点KZDC3131300小三角点KZDC4131100三角点KZDC5131200土堆上的三角点KZDC6131400土堆上的小三角点KZD C7134100天文点KZDC8132100水平点KZDC9133000GPS控制点KZDC10131600土堆上的导线点KZDA00154400水文站DLDWA01167800停靠场DLSSA02168101航行灯塔DLSSA03168102航行灯桩DLSSA04168103航行灯船DLSSA05168201左岸航行浮标DLSS A06168202右岸航行浮标DLSS A07168400系船浮筒DLSSA08169003急流DLSSA09168500过江管线标DLSSA10168600信号杆DLSSA11169001露出的沉船DLSSA12169002吞没的沉船DLSSA13185300泉SXSSA14185102水井SXSSA15205302不依比率石堆DMTZ A16154600学校DLDWA17153902不依比率肥气池DLDW A18154700卫生所DLDWA19142112地上窑洞不依比率JMDA20215800电视发射塔DLDWA21142122地下窑洞JMDA22158602窑DLDWA23142200蒙古包JMDA24174100上水检修井GXYZA25174200下水.雨水检修井GXYZA26175101污水蓖子园形GXYZA27174300下水暗井GXYZA28174400煤气.天然气检修井GXYZA29174500热力检修井GXYZA30174601电信人孔GXYZA31174602电信手孔GXYZA32174700电力检修井GXYZA33174800工业.石油检修井GXYZA34152802不依比率液体.气体储藏设施DLDW A35174900不明用途的检修井GXYZA36175200消火栓GXYZA37175300阀门GXYZA38175400水龙头GXYZA39175102污水蓖子长形GXYZA40171802不依比率变电室GXYZA41155702无线电杆.塔DLDWA42171300电杆 GXYZA43157202旧堡垒DLDWA44154200雷达站DLDWA45165601里程碑DLSSA46165602坡度表DLSSA47165603路标 DLSSA48165604汽车站DLSSA49162500臂板信号机DLSSA50213801阔叶独立树ZBTZA51213802针叶独立树ZBTZA52213803果树独立树ZBTZA53213804椰子.槟榔独立树ZBTZ A54152700烟囱 DLDWA55152900露天设施DLDWA56158400地磅DLDWA57152100起重机DLDWA58151200探井DLDWA59151100钻孔DLDWA60151700石油.天然气井DLDWA61151600盐井DLDWA62151504荒弃的小矿井DLDWA63151503荒弃的平洞洞口DLDWA64151501荒弃的竖井井口(圆)DLDW A65151404开采的小矿井DLDWA66151403开采的平洞洞口DLDWA67151401开采的竖井井口(圆)DLDW A68155100加油站DLDWA69154100气象站DLDWA70155210路灯DLDWA71155221杆式照耀灯DLDWA72155300喷水池DLDWA73155500垃圾台DLDWA74156400旗杆DLDWA75156602亭DLDWA76155600岗亭.岗楼DLDWA77157102钟楼.城楼.鼓楼DLDWA78152620水塔DLDWA79152630水塔烟囱DLDWA80154300环保检测站DLDWA81153102不依比率粮仓DLDWA82153200风车DLDWA83153300水磨房.水车DLDWA84155900避雷针DLDWA85153400水轮泵.抽水机站DLDW A86143502地下建筑物通风口JMD A87156102纪念碑DLDWA88156202碑.柱.墩DLDWA89156302雕像DLDWA90157502庙宇DLDWA91157602土地庙DLDWA92157702教堂DLDWA93157802清真寺DLDWA94157900敖包,经堆A95157302宝塔.经塔DLDWA96155400假石山DLDWA97152610塔形建筑物DLDWA98158701独立坟DLDWA99158703散坟DLD参数配置就要在CAD命令行键入:setpara 空格。
野外操作码表D-1线面状地物符号代码表例如:K0 ——直折线型的陡坎,U0——曲线型的陡坎,W1 ——土围墙T0——标准铁路(大比例尺),Y012.5——以该点为圆心半径为12.5m的圆附录A附录A1. 对于地物的第一点,操作码=地物代码。
如图D-1中的1、5两点(点号表 示测点顺序,括号中为该测点的编码,下同)。
/ / / / /F ^ 黒 F)“ + ”、“-”符号的意义:(“ +表示连线方向)1( F1) 2+ 操作码的具体构成规则如下:1( F1) 2-附录A图D-1地物起点的操作码2.连续观测某一地物时,操作码为“ + ”或“-”。
其中“ + ”号表示连线依测点顺序进行;“-”号表示连线依测点顺序相反的方向进行,如图D-2所示。
在CASS中,连线顺序将决定类似于坎类的齿牙线的画向,齿牙线及其它类似标记总是画向连线方向的左边,因而改变连线方向就可改变其画向。
图D-2连续观测点的操作码3.交叉观测不同地物时,操作码为“ n+”或“n-”。
其中“ + ”、“-”号的意义同上,n表示该点应与以上n个点前面的点相连(门=当前点号-连接点号-1,即跳点数),还可用“ +A $ ”或“ -A $ ”标识断点,A $是任意助记字符,当一对A $断点出现后,可重复使用A $字符。
如图D-3所示。
4.观测平行体时,操作码为“ p ”或“ np ”。
其中,“ p ”的含义为通过该点 所画的符号应与上点所在地物的符号平行且同类 ,“ np ”的含义为通过该点所画的符号应与以上跳过 n 个点后的点所在的符号画平行体,对于带齿牙线的坎类符 号,将会自动识别是堤还是沟。
若上点或跳过 n 个点后的点所在的符号不为坎类 或线类,系统将会自动搜索已测过的坎类或线类符号的点。
因而,用于绘平行体 的点,可在平行体的一“边”未测完时测对面点,亦可在测完后接着测对面的点,还可在加测其它地物点之后,测平行体的对面点。
如图 D-4所示。
野外操作码表D-1 线面状地物符号代码表9-界址点)例如:K0──直折线型的陡坎,U0──曲线型的陡坎,W1──土围墙T0──标准铁路(大比例尺),Y012.5──以该点为圆心半径为12.5m的圆表D-2 点状地物符号代码表表D-3 描述连接关系的符号的含义“+”、“-”符号的意义:(“+”、“-”表示连线方向)1 2 1 21(F1)2+ 1(F1)2-操作码的具体构成规则如下:1.对于地物的第一点,操作码=地物代码。
如图D-1中的1、5两点(点号表示测点顺序,括号中为该测点的编码,下同)。
图D-1 地物起点的操作码2.连续观测某一地物时,操作码为“+”或“-”。
其中“+”号表示连线依测点顺序进行;“-”号表示连线依测点顺序相反的方向进行,如图D-2所示。
在CASS中,连线顺序将决定类似于坎类的齿牙线的画向,齿牙线及其它类似标记总是画向连线方向的左边,因而改变连线方向就可改变其画向。
图D-2 连续观测点的操作码3.交叉观测不同地物时,操作码为“n+”或“n-”。
其中“+”、“-”号的意义同上,n表示该点应与以上n个点前面的点相连(n=当前点号-连接点号-1,即跳点数),还可用“+A$”或“-A$”标识断点,A$是任意助记字符,当一对A $断点出现后,可重复使用A$字符。
如图D-3所示。
图D-3 交叉观测点的操作码4.观测平行体时,操作码为“p”或“np”。
其中,“p”的含义为通过该点所画的符号应与上点所在地物的符号平行且同类,“np”的含义为通过该点所画的符号应与以上跳过n个点后的点所在的符号画平行体,对于带齿牙线的坎类符号,将会自动识别是堤还是沟。
若上点或跳过n个点后的点所在的符号不为坎类或线类,系统将会自动搜索已测过的坎类或线类符号的点。
因而,用于绘平行体的点,可在平行体的一“边”未测完时测对面点,亦可在测完后接着测对面的点,还可在加测其它地物点之后,测平行体的对面点。
如图D-4所示。
图D-4 平行体观测点的操作码。
编码图层图块/线型属性名称131100KZD gc113三角点131200KZD gc014土堆上的三角点131300KZD gc114小三角点131400KZD gc015土堆上的小三角点131500KZD gc257导线点131600KZD gc258土堆上的导线点131700KZD gc259埋石图根点131900KZD gc260土堆上的埋石图根点131800KZD gc261不埋石图根点132100KZD gc118水准点133000KZD gc168卫星定位等级点134100KZD gc112独立天文点181101SXSS continuous岸线181102SXSS x0高水位岸线181106SXSS continuous单线渐变河流181410SXSS continuous地下河段.渠段入口181420SXSS1161已明流路地下河段.渠段181300SXSS1161消失河段181200SXSS x0时令河181201SXSS x0单线渐变时令河203600SXSS x0干河床183110SXSS continuous运河183101SXSS continuous一般单线沟渠183102SXSS continuous一般双线沟渠183103SXSS continuous渠首183300SXSS833未加固沟堑183310SXSS653已加固沟堑185200SXSS x3坎儿井185201SXSS gc146坎儿井竖井183400SXSS X1地下灌渠183401SXSS gc190地下灌渠出水口184710SXSS qiao带柱的输水槽184720SXSS qiao不带柱的输水槽184721SXSS ggp半依比例的输水槽184730SXSS x31输水隧道184731SXSS continuous输水隧道入口184810SXSS x6倒虹吸通道184820SXSS continuous倒虹吸入水口165101SXSS hda依比例涵洞165103SXSS ggp半依比例涵洞183501SXSS8352双线干沟183502SXSS8351双线干沟183503SXSS8353单线干沟182100SXSS continuous湖泊182401SXSS10421有坎池塘182402SXSS continuous无坎池塘182200SXSS x0时令湖203610SXSS x0干涸湖182300SXSS continuous水库水边线182311SXSS8231水库溢洪道182312SXSS8232水库溢洪道182340SXSS ggp水库泄洪洞182361SXSS10411a水库堤坝182362SXSS10411水库堤坝182350SXSS x0建筑中水库186100SXSS continuous海岸线186200SXSS862干出线186510SXSS1161沙滩186520SXSS1161沙砾滩186521SXSS gc201沙砾滩石块186530SXSS1161沙泥滩186540SXSS1161淤泥滩186551SXSS8651岩石滩186552SXSS8652珊瑚滩186560SXSS x4贝类养殖滩186561SXSS gc194贝类养殖滩符号186570SXSS x4红树林滩186571SXSS gc170红树林滩符号186580SXSS1161干出滩中河道186590SXSS1161潮水沟186710SXSS1161危险岸186711SXSS gc262危险岸符号186811SXSS continuous依比例单个明礁186812SXSS gc195不依比例单个明礁186813SXSS gc196不依比例丛礁(明礁) 186841SXSS8651依比例暗礁186842SXSS gc238不依比例单个暗礁186843SXSS gc239不依比例丛礁(暗礁) 186821SXSS8651依比例干出礁186822SXSS gc197不依比例单个干出礁186823SXSS gc198不依比例丛礁(干出礁) 186831SXSS8651依比例适淹礁186832SXSS gc199不依比例单个适淹礁186833SXSS gc237不依比例丛礁(适淹礁) 186850SXSS8652珊瑚礁186900SXSS1161危险海区187100SXSS continuous海岛187210SXSS x4水中滩沙滩187221SXSS gc201水中滩石滩187230SXSS x4水中滩沙泥滩187240SXSS x4水中滩沙砾滩187310SXSS x0岸滩沙泥滩187320SXSS x4岸滩沙砾滩187321SXSS gc201岸滩沙砾滩石块187330SXSS x0岸滩沙滩187340SXSS x0岸滩泥滩187400SXSS x4沙洲185300SXSS gc068泉185101SXSS continuous依比例水井185102SXSS gc146水井185110SXSS gc263地热井153801SXSS10421高于地面水池153802SXSS continuous低于地面水池153803SXSS fours有盖的水池153804SXSS fours陡坎边有盖的水池185400SXSS854瀑布.跌水206701SXSS continuous能通行沼泽地206702SXSS continuous不能通行沼泽地181103SXSS gc086河流流向181104SXSS gc233涨潮181105SXSS gc086落潮183121SXSS gc264沟渠往复流向183122SXSS gc086沟渠单向流向184611SXSS833a斜坡式土堤184612SXSS833斜坡式土堤184621SXSS10421a坎式土堤184622SXSS10421坎式土堤184602SXSS8462垅184101SXSS qiao依比例通车水闸184102SXSS qiao依比例不通车水闸184106SXSS continuous依比例不通车水闸(单线)184111SXSS gc265能通车水闸184112SXSS gc191不能通车水闸184104SXSS gc192不能走人水闸184105SXSS continuous水闸房屋184121SXSS gc266能通车船闸184122SXSS gc267不能通车船闸184123SXSS gc268不能走人船闸153400SXSS gc104水轮泵.抽水机站184201SXSS x5滚水坝(虚线)184202SXSS842滚水坝(坎线)184301SXSS8431拦水坝184302SXSS8432拦水坝184303SXSS qiao能通车的拦水坝184550SXSS10422一般加固岸184541SXSS84541斜坡式有栅栏加固岸184542SXSS84542直立式有栅栏加固岸184510SXSS wall防洪墙184520SXSS wall直立式防洪墙184530SXSS wall有栏杆的防洪墙184531SXSS wall有栏杆的直立式防洪墙185510SXSS10421土质的有滩陡岸185520SXSS1033b石质的有滩陡岸185530SXSS10421土质的无滩陡岸185540SXSS1033b石质的无滩陡岸184410SXSS10412斜坡式防波堤184420SXSS10422直立式防波堤184430SXSS1054石垄式防波堤141101JMD continuous一般房屋141111JMD continuous砼房屋141121JMD continuous砖房屋141131JMD continuous铁房屋141141JMD continuous钢房屋141151JMD continuous木房屋141161JMD continuous混房屋141104JMD continuous突出房屋141103JMD continuous1:2000房屋141200JMD continuous简单房屋141300JMD continuous建筑房屋141400JMD x5破坏房屋141500JMD pf棚房141510JMD pf无墙的棚房141600JMD x39架空房屋141700JMD x39廊房141800JMD x39飘楼142111JMD yaodong依比例地上窑洞142112JMD gc139地上窑洞不依比例142113JMD continuous房屋式窑洞142121JMD4212依比例地下窑洞142122JMD gc140地下窑洞142200JMD gc004蒙古包142201JMD continuous蒙古包范围151401DLDW gc071开采的竖井井口(圆)151411DLDW gc171开采的竖井井口(方)151402DLDW gc072开采的斜井井口151403DLDW gc073开采的平洞洞口151404DLDW gc172开采的小矿井151501DLDW gc173废弃的竖井井口(圆)151511DLDW gc174废弃的竖井井口(方)151502DLDW gc175废弃的斜井井口151503DLDW gc074废弃的平洞洞口151504DLDW gc176废弃的小矿井151800DLDW1161露天采掘场范围线151700DLDW gc269石油.天然气井151710DLDW continuous海上平台151600DLDW gc270盐井151200DLDW gc094不依比例探井151210DLDW continuous依比例探井151300DLDW continuous探槽151100DLDW gc093钻孔152811DLDW continuous依比例液体.气体储存设备(圆) 152812DLDW continuous依比例液体.气体储存设备(非圆) 152802DLDW gc070不依比例液体.气体储存设备152610DLDW gc214塔形建筑物152611DLDW continuous塔形建筑物范围152620DLDW gc102水塔152621DLDW continuous水塔范围152630DLDW gc030水塔烟囱152631DLDW continuous水塔烟囱范围152700DLDW gc095烟囱152701DLDW continuous烟囱范围152702DLDW continuous烟道152703DLDW x5架空烟道152640DLDW gc271放空火炬206800DLDW1161盐田.盐场范围线158601DLDW round堆式窑158602DLDW gc181窑158603DLDW continuous台式窑152900DLDW gc018露天设备152901DLDW1161露天设备范围(非圆)152902DLDW continuous露天设备范围(圆)152310DLDW continuous架空传送带152311DLDW gc002架空传送带支柱152320DLDW continuous地面上的传送带152330DLDW x5地面下的传送带152340DLDW ggp1:2000传送带152210DLDW diaoche龙门吊152220DLDW diaoche天吊152401DLDW gc170漏斗符号152402DLDW continuous漏斗辅助线152410DLDW fours斗在中间的漏斗152420DLDW fours斗在一侧的漏斗152430DLDW gc177斗在墙上的漏斗152440DLDW round圆形斗在坑内的漏斗152441DLDW fours方形斗在坑内的漏斗152100DLDW gc016起重机152110DLDW diaoche起重机轨道152501DLDW wall依比例滑槽152503DLDW5253不依比例滑槽158400DLDW gc017地磅158402DLDW X32雨罩下的地磅158403DLDW1161露天的地磅158501DLDW continuous有平台露天货栈158502DLDW1161无平台露天货栈153500DLDW1161打谷场.球场153600DLDW536饲养场186600DLDW1161水产养殖场153700DLDW continuous温室.大棚153701DLDW gc272温室.大棚符号153101DLDW continuous依比例粮仓153102DLDW gc034不依比例粮仓153103DLDW1161粮仓群153104DLDW443有围墙的粮仓群153300DLDW gc036水磨房.水车153200DLDW gc035风车153910DLDW gc273药浴池153901DLDW continuous依比例积肥池153902DLDW gc178不依比例积肥池154600DLDW gc136学校154700DLDW gc138医疗点159110DLDW continuous体育馆.科技馆159120DLDW continuous宾馆饭店159130DLDW continuous超市159140DLDW continuous剧院.电影院154810DLDW continuous有看台露天体育场154811DLDW continuous有看台露天体育场主席台154812DLDW continuous有看台露天体育场门洞154820DLDW continuous无看台露天体育场154830DLDW continuous露天舞台154900DLDW continuous游泳池159150DLDW continuous电视台159160DLDW continuous电信局159170DLDW continuous邮局155800DLDW gc180电视发射塔155810DLDW continuous电视发射塔范围155701DLDW continuous建筑物上无线电杆.塔155703DLDW gkg依比例无线电杆.塔155702DLDW gc132无线电杆.塔159200DLDW gc280电话亭158800DLDW continuous厕所155520DLDW1161垃圾场155500DLDW gc022不依比例垃圾台155510DLDW continuous依比例垃圾台158702DLDW1161依比例坟地158703DLDW gc111不依比例坟地158701DLDW gc110独立大坟158711DLDW1161独立大坟范围157410DLDW continuous古迹范围157411DLDW gc282不依比例古迹157420DLDW1161遗址157400DLDW574烽火台157201DLDW continuous依比例旧碉堡157202DLDW gc024旧碉堡156201DLDW continuous依比例碑.柱.墩156202DLDW gc283碑.柱.墩156101DLDW continuous依比例纪念碑156102DLDW gc105纪念碑156500DLDW ggp依比例彩门.牌坊.牌楼156501DLDW gc284不依比例彩门.牌坊.牌楼157101DLDW continuous依比例钟楼.城楼.鼓楼157102DLDW gc023钟楼.城楼.鼓楼156601DLDW continuous依比例亭底座156603DLDW x5依比例亭顶156602DLDW gc100亭156211DLDW continuous依比例文物碑石156212DLDW gc106文物碑石156400DLDW gc098旗杆156301DLDW continuous依比例塑像156302DLDW gc107塑像157501DLDW continuous依比例庙宇157502DLDW gc108庙宇156220DLDW gc285华表157801DLDW continuous依比例清真寺157802DLDW gc027清真寺157701DLDW continuous依比例教堂157702DLDW gc026教堂157301DLDW continuous依比例宝塔.经塔157302DLDW gc029宝塔.经塔157901DLDW1161依比例敖包.经堆157902DLDW gc028敖包.经堆157601DLDW continuous依比例土地庙157602DLDW gc025土地庙154100DLDW gc075气象站154400DLDW gc054水文站154110DLDW continuous地震台154111DLDW gc286不依比例地震台154120DLDW continuous天文台154121DLDW gc287不依比例天文台154300DLDW gc033环保检测站154310DLDW continuous依比例环保检测站154130DLDW continuous卫星地面站154131DLDW gc288不依比例卫星地面站154140DLDW continuous科学实验站154141DLDW gc289不依比例科学实验站144111JMD441完整的长城及砖石城墙(外侧) 144112JMD continuous完整的长城及砖石城墙(内侧) 144113JMD continuous完整的长城及砖石城墙城楼144114JMD qiao完整的长城及砖石城墙城门144115JMD lt完整的长城及砖石城墙台阶144121JMD4412a破坏的长城及砖石城墙(外侧) 144122JMD x38破坏的长城及砖石城墙(内侧) 144201JMD442土城墙(外侧)144202JMD continuous土城墙(内侧)144211JMD qiao土城墙城门144212JMD continuous土城墙豁口144221JMD442a损坏的土城墙(外侧)144222JMD x38损坏的土城墙(内侧)144301JMD wall依比例围墙144302JMD443不依比例围墙144400JMD444栅栏.栏杆144500JMD445篱笆144600JMD hs活树篱笆144700JMD447铁丝网158301JMD continuous依比例地下建筑物出入口158303JMD gc290敞开式地下建筑物出入口158302JMD gc010不依比例地下建筑物出入口158304JMD gc294地铁站158305JMD continuous依比例地铁站143501JMD gc169地下室的天窗143502JMD gc011地下建筑物通风口143111JMD x32无墙壁柱廊143112JMD continuous柱廊有墙壁边143800JMD x32门顶雨罩140001JMD yangtai阳台143130JMD x32檐廊143131JMD x5挑廊143140JMD xktl悬空通廊143200JMD qiao门洞下跨道143301JMD lt台阶143302JMD lt有边台阶143303JMD xp U形台阶143400JMD lt室外楼梯143410JMD xp不规则楼梯143601JMD linend围墙门143602JMD yuanmen有门房的院门143701JMD0依比例门墩143702JMD gc002不依比例门墩143911JMD x32依比例支柱.墩(虚线) 143912JMD0依比例支柱.墩(方形) 143913JMD continuous依比例支柱.墩(圆形) 143901JMD gc002不依比例支柱.墩(方形实心) 143903JMD gc291不依比例支柱.墩(方形空心) 143902JMD gc170不依比例支柱.墩(圆形)155210DLDW gc097路灯155221DLDW gc019杆式照射灯155222DLDW fours桥式照射灯基塔155223DLDW x5桥式照射灯虚线155224DLDW gc179塔式照射灯155600DLDW gc101岗亭.岗楼155610DLDW continuous依比例岗亭.岗楼154500DLDW gkg多柱宣传橱窗154510DLDW gc292单柱宣传橱窗155300DLDW gc020喷水池155301DLDW continuous喷水池范围155400DLDW gc021假石山155401DLDW1161假石山范围155900DLDW gc103避雷针161101DLSS tl1依比例一般铁路161109DLSS tl1不依比例一般铁路161201DLSS tl1依比例电气化铁路161209DLSS tl1不依比例电气化铁路161203DLSS ggp依比例电气化铁路电线架161204DLSS gc182不依比例电气化铁路电线架161401DLSS tl1依比例建筑中铁路161409DLSS tl1不依比例建筑中铁路161301DLSS tl1依比例窄轨铁路161309DLSS tl1不依比例窄轨铁路162110DLSS continuous有雨棚的站台162111DLSS pf站台雨棚162112DLSS gc291雨棚支柱162120DLSS continuous露天的站台162300DLSS x5地道162200DLSS continuous露天的天桥162202DLSS jdfw封闭的天桥162201DLSS lt天桥台阶162401DLSS gc183高柱信号灯162402DLSS gc184矮柱信号灯162500DLSS gc203臂板信号灯162600DLSS gc204水鹤162700DLSS linend车挡162710DLSS linend车挡1:2000162800DLSS round依比例机车转盘162810DLSS gc293不依比例机车转盘163100DLSS continuous高速公路163110DLSS continuous高速公路临时停车点163120DLSS continuous高速公路隔离带163400DLSS x33建筑中高速公路163220DLSS continuous国道163221DLSS continuous国道细边线163222DLSS continuous国道隔离带163510DLSS x34建筑中国道163230DLSS continuous省道163231DLSS continuous省道细边线163232DLSS continuous省道隔离带163520DLSS x35建筑中省道163240DLSS continuous专用公路163241DLSS continuous专用公路细边线163530DLSS x29建筑中专用公路163300DLSS continuous县道乡道163310DLSS continuous县道乡道细边线163320DLSS continuous县道乡道带路肩163600DLSS x13建筑中县道乡道161910DLSS tl1地面下地铁161912DLSS tl1地面上地铁161921DLSS x36轻轨线路161922DLSS x36轻轨线路1:2000 161923DLSS gc327轻轨站标识161600DLSS continuous电车轨道161601DLSS ggp电车轨道双电杆161602DLSS gc295电车轨道单电杆164700DLSS continuous快速路边线164710DLSS x37快速路中线164600DLSS continuous高架路164610DLSS x5高架路支柱164620DLSS10422高架路引道164810DLSS continuous街道主干路164820DLSS continuous街道次干路164830DLSS continuous街道支路164400DLSS x6内部道路164500DLSS wall阶梯路164100DLSS x2机耕路虚线边164110DLSS continuous机耕路实线边164201DLSS x3依比例乡村路虚线164211DLSS continuous依比例乡村路实线164202DLSS x2不依比例乡村路164300DLSS x3小路165610DLSS gc296长途汽车站165604DLSS gc076汽车停车站155100DLSS gc096加油站165620DLSS1161停车场165621DLSS gc297停车场符号165631DLSS gc298车道信号灯165632DLSS gc299人行横道信号灯165640DLSS pf收费站165641DLSS continuous收费站服务区165642DLSS ggp半依比例收费站166210DLSS qiao单层车行桥166240DLSS qiao并行车行桥166241DLSS continuous并行车行桥分界线166220DLSS qiao有人行道车行桥166221DLSS x6车行桥人行道166230DLSS qiao有输水槽车行桥166300DLSS qiao双层桥166310DLSS continuous双层桥引桥166800DLSS qiao漫水桥.浮桥166900DLSS continuous立交桥匝道158100DLSS continuous过街天桥158202DLSS x5过街地道166401DLSS qiao依比例人行桥166402DLSS ggp不依比例人行桥166700DLSS qiao亭桥.廊桥166600DLSS qiao铁索桥166610DLSS ggp不依比例铁索桥166501DLSS qiao依比例级面桥166502DLSS ggp不依比例级面桥166810DLSS qiao栈桥165210DLSS x5隧道里的铁路线165201DLSS10422依比例隧道入口165202DLSS suidao不依比例隧道入口165500DLSS pf明峒165510DLSS x5明峒里的铁路线165811DLSS ggp铁路平交道口栏木165301DLSS653已加固路堑165302DLSS10421未加固路堑165401DLSS653已加固路堤165402DLSS833未加固路堤165605DLSS gc300中国零公里标志165606DLSS gc328省市零公里标志165603DLSS gc052路标165601DLSS gc038里程碑165611DLSS gc2551:2000里程碑165602DLSS gc039坡度标167810DLSS gc311水运港客运站167610DLSS continuous顺岸式固定码头167620DLSS continuous堤坝式固定码头167700DLSS continuous浮码头167710DLSS x5浮码头架空过道167800DLSS gc055停泊场168101DLSS gc056不依比例灯塔168111DLSS continuous依比例灯塔168102DLSS gc057灯桩168103DLSS gc147灯船168200DLSS gc312浮标.灯浮标168300DLSS gc061岸标.立标168600DLSS gc063信号杆168400DLSS gc060系船浮筒168500DLSS gc062过江管线标169001DLSS gc064露出的沉船169002DLSS gc065淹没的沉船169012DLSS1161沉船范围线169003DLSS gc066急流169013DLSS1161急流范围线169004DLSS gc067旋涡169014DLSS1161旋涡范围线168700DLSS gc185通航起迄点161701DLSS tl1缆车道161501DLSS tl1依比例简易铁路161502DLSS tl1不依比例简易铁路161810DLSS continuous依比例架空索道161811DLSS0架空索道柱架161800DLSS gkg不依比例架空索道167110DLSS x5汽车渡167120DLSS x5火车渡。
cass编码表地物名称编码图层类别参数一参数二三角点131100KZD20gc1133三角点分数线131110KZD附三角点高程注记131111KZD三角点点名注记131112KZD土堆上的三角点131200KZD1gc0140小三角点131300KZD20gc1142小三角点分数线131310KZD附小三角点高程注记131311KZD小三角点点名注记131312KZD土堆上的小三角点131400KZD1gc0150导线点131500KZD20gc1152导线点分数线131510KZD附导线点高程注记131511KZD导线点点名注记131512KZD土堆上的导线点131600KZD1gc1670埋石图根点131700KZD20gc1162埋石图根点分数线131710KZD附埋石图根点高程注记131711KZD埋石图根点点名注记131712KZD不埋石图根点131800KZD20gc1172不埋石图根点分数线131810KZD附不埋石图根点高程注记131811KZD不埋石图根点点名注记131812KZD水准点132100KZD20gc1183水准点分数线132110KZD附水准点高程注记132111KZD水准点点名注记132112KZDGPS控制点133000KZD20gc1683 GPS控制点分数线133010KZD附GPS控制点高程注记133011KZDGPS控制点点名注记133012KZD天文点134100KZD20gc1122天文点高程注记134111KZD一般房屋141101JMD5continuous0砼房屋141111JMD8continuous砼砖房屋141121JMD8continuous砖铁房屋141131JMD8continuous铁钢房屋141141JMD8continuous钢木房屋141151JMD8continuous木混房屋141161JMD8continuous混小比例尺房屋141103JMD17continuous*411b 简单房屋141200JMD18jdfw0 简单房屋斜线141200-1JMD附建筑房屋141300JMD8continuous建破坏房屋141400JMD8x5破棚房141500JMD18pf0棚房短线141500-1JMD附架空房屋141600JMD5x50廊房141700JMD5x50依比例地上窑洞142111JMD6continuous0地上窑洞不依比例142112JMD2gc1390房屋式窑洞142113JMD8continuous gc139依比例地下窑洞142121JMD84212gc140地下窑洞142122JMD1gc1400蒙古包142200JMD1gc0040蒙古包范围142201JMD7continuous gc004无墙壁柱廊143111JMD5x50柱廊有墙壁边143112JMD5continuous0门廊143120JMD5x50檐廊143130JMD5x50悬空通廊骨架线143140ASSIST10xktl0悬空通廊边线143140-1JMD附悬空通廊斜线143140-2JMD附建筑物下的通道骨架线143200ASSIST10qiao0建筑物下的通道143200-1JMD附建筑物下的通道短线143200-2JMD附阳台140001JMD0yangtai0台阶骨架线143301ASSIST10lt0台阶线143301-1JMD附室外楼梯骨架线143400ASSIST lt0室外楼梯线143400-1JMD附不规则楼梯143410JMD0xp5不规则楼梯边线143411JMD附不规则楼梯边线143412JMD附不规则楼梯横线143410-1JMD附地下室的天窗143501JMD2gc1690地下建筑物通风口143502JMD1gc0110围墙门143601JMD3continuous0有门房的院门143602JMD3continuous0依比例门墩143701JMD1400不依比例门墩143702JMD2gc0020门顶143800JMD5x50依比例支柱.墩(虚线)143911JMD5x140依比例支柱.墩(方形)143912JMD1400依比例支柱.墩(圆形)143913JMD4continuous0不依比例支柱.墩(方形)143901JMD2gc0020不依比例支柱.墩(圆形)143902JMD1gc1700完整的长城及砖石城墙(外144111JMD54410侧)完整的长城及砖石城墙(内144112JMD5continuous0侧)破坏的长城及砖石城墙(外144121JMD54412a0侧)破坏的长城及砖石城墙(内144122JMD5x130侧)土城墙(外侧)144201JMD54420土城墙(内侧)144202JMD5continuous0土城墙城门144211JMD5continuous0土城墙豁口144212JMD3continuous0依比例围墙144301JMD11wall0.5依比例围墙边线144301-1JMD附依比例围墙短线144301-2JMD附不依比例围墙144302JMD54430.3栅栏.栏杆144400JMD54440篱笆144500JMD54450活树篱笆144600JMD18hs gc170活树篱笆符号144600-1JMD附活树篱笆符号144600-2JMD附铁丝网144700JMD54470钻孔151100DLDW1gc0930探井151200DLDW1gc0940探槽151300DLDW5continuous0开采的竖井井口(圆)151401DLDW1gc0710开采的竖井井口(方)151411DLDW1gc1710开采的斜井井口151402DLDW2gc0720开采的平洞洞口151403DLDW2gc0730开采的小矿井151404DLDW1gc1720废弃的竖井井口(圆)151501DLDW1gc1730废弃的竖井井口(方)151511DLDW1gc1740废弃的斜井井口151502DLDW2gc1750废弃的平洞洞口151503DLDW2gc0740废弃的小矿井151504DLDW1gc1760盐井151600DLDW1gc0910石油.天然气井151700DLDW1gc0920露天采掘场范围线151800DLDW611610起重机152100DLDW1gc0160龙门吊骨架线152210ASSIST10diaoche1龙门吊轨道152210-1DLDW附龙门吊实连线152210-2DLDW附龙门吊虚连线152210-3DLDW附龙门吊柱架152210-4DLDW附天吊骨架线152220ASSIST10diaoche1天吊轨道152220-1DLDW附天吊实连线152220-2DLDW附天吊虚连线152220-3DLDW附天吊柱架152220-4DLDW附架空传送带骨架线152310ASSIST10chsdai1架空传送带边线152310-1DLDW附架空传送带辅助线152310-2DLDW附架空传送带支柱152311DLDW2gc0020地面上的传送带骨架线152320ASSIST10chsdai1地面上的传送带边线152320-1DLDW附地面上的传送带辅助线152320-2DLDW附地面下的传送带骨架线152330ASSIST10chsdai1地面下的传送带边线152330-1DLDW附地面下的传送带辅助线152330-2DLDW附漏斗符号152401DLDW1gc1700漏斗辅助线152402DLDW5continuous0斗在中间的漏斗152410DLDW14fours1斗在中间的漏斗支柱152410-1DLDW附斗在一侧的漏斗152420DLDW14fours1斗在一侧的漏斗支柱152420-1DLDW附斗在墙上的漏斗152430DLDW2gc1770斗在坑内的漏斗边线152440DLDW12round0斗在坑内的漏斗辅助线152440-1DLDW附continuous gc170斗在坑内的漏斗符号152440-2DLDW附斗在坑内的漏斗152441DLDW9滑槽右侧152501DLDW1552515252滑槽左侧152502DLDW552520塔形建筑物152610DLDW1gc2140塔形建筑物范围152611DLDW7continuous gc214水塔152620DLDW1gc1020水塔范围152621DLDW7continuous gc102水塔烟囱152630DLDW1gc0300水塔烟囱范围152631DLDW7continuous gc030烟囱152700DLDW1gc0950烟囱范围152701DLDW7continuous gc095烟道152702DLDW5continuous0架空烟道152703DLDW5x50依比例液体.气体储存设备152811DLDW12round0 (圆)依比例液体.气体储存设备152811-1DLDW附continuous gc070 (圆)辅助线依比例液体.气体储存设备152812DLDW8gc0700 (非圆)不依比例液体.气体储存设152802DLDW1备露天设备152900DLDW1gc0180露天设备范围(非圆)152901DLDW81161gc018露天设备范围(圆)152902DLDW7continuous gc018依比例粮仓153101DLDW12round0依比例粮仓辅助线153101-1DLDW附不依比例粮仓153102DLDW1gc0340粮仓群边界153103DLDW171161gc034粮仓群符号153103-1DLDW附风车153200DLDW1gc0350水磨房.水车153300DLDW1gc0360水轮泵.抽水机站153400DLDW1gc1040 打谷场.球场153500DLDW81161球饲养场153600DLDW8continuous牲温室.花房153700DLDW8continuous 温室高于地面水池153801DLDW810421水低于地面水池153802DLDW8continuous水有盖的水池153803DLDW14fours0有盖的水池辅助线153803-1DLDW附依比例肥气池153901DLDW17continuous*1061不依比例肥气池153902DLDW1gc1780气象站154100DLDW1gc0750雷达站154200DLDW1gc0320环保检测站154300DLDW1gc0330水文站154400DLDW1gc0540宣传橱窗骨架线154500ASSIST13ggp0宣传橱窗线154500-1DLDW附学校154600DLDW1gc1360卫生所154700DLDW1gc1380有看台露天体育场154810DLDW5continuous0有看台露天体育场司令台154811DLDW5continuous0有看台露天体育场门洞154812DLDW5continuous0无看台露天体育场154820DLDW5continuous0露天舞台154830DLDW8continuous 台游泳池154900DLDW8continuous泳加油站155100DLDW1gc0960路灯155210DLDW1gc0970杆式照射灯155221DLDW1gc0190桥式照射灯基塔155222DLDW14fours0桥式照射灯基塔辅助线155222-1DLDW附桥式照射灯虚线155223DLDW5x50塔式照射灯155224DLDW1gc1790喷水池155300DLDW1gc0200喷水池范围155301DLDW7continuous gc020假石山155400DLDW1gc0210假石山范围155401DLDW91161gc021垃圾台155500DLDW1gc0220岗亭.岗楼155600DLDW1gc1010无线电杆.塔范围155701DLDW8continuous gc132无线电杆.塔155702DLDW1gc1320电视发射塔155800DLDW1gc1800避雷针155900DLDW1gc1030依比例纪念碑156101DLDW8continuousgc105纪念碑156102DLDW1gc1050依比例碑.柱.墩156201DLDW8continuous gc106碑.柱.墩156202DLDW1gc1060依比例塑像156301DLDW8continuous gc107塑像156302DLDW1gc1070旗杆156400DLDW1gc0980彩门.牌坊.牌楼156500DLDW5x140依比例亭156601DLDW8continuous gc100亭156602DLDW1gc1000依比例钟楼.城楼.鼓楼157101DLDW8continuous gc023钟楼.城楼.鼓楼157102DLDW1gc0230依比例旧碉堡157201DLDW7continuous gc024旧碉堡157202DLDW1gc0240依比例宝塔.经塔157301DLDW8continuous gc029宝塔.经塔157302DLDW1gc0290烽火台157400DLDW55740依比例庙宇157501DLDW8continuous gc108庙宇157502DLDW1gc1080依比例土地庙157601DLDW8continuous gc025土地庙157602DLDW1gc0250依比例教堂157701DLDW8continuous gc026教堂157702DLDW1gc0260依比例清真寺157801DLDW8continuous gc027清真寺157802DLDW1gc0270依比例敖包.经堆157901DLDW91161gc028敖包.经堆157902DLDW1gc0280过街天桥158100DLDW5continuous0过街地道出入口158201DLDW14fours0过街地道出入口辅助线158201-1DLDW附过街地道158202DLDW5x50依比例地下建筑物地表出158301DLDW14fours0入口依比例地下建筑物出入口158301-1DLDW附辅助线不依比例地下建筑物地表158302DLDW2gc0100出入口地磅158400DLDW1gc0170雨罩下的地磅158402DLDW8X5gc017露天的地磅158403DLDW81161gc017有平台露天货栈158501DLDW8continuous货栈无平台露天货栈158502DLDW81161货栈堆式窑158601DLDW12round0堆式窑辅助线158601-1DLDW附堆式窑符号158601-2DLDW附窑158602DLDW1gc1810台式窑158603DLDW8continuous gc181独立坟158701DLDW1gc1100独立坟范围158711DLDW91161gc110坟群边界158702DLDW171161gc111坟群符号158702-1DLDW附散坟158703DLDW1gc1110厕所158800DLDW8continuous厕依比例一般铁路161101DLSS11tl1-1.435依比例一般铁路边线161101-1DLSS附依比例一般铁路横线161101-2DLSS附不依比例一般铁路161102DLSS16x170.8不依比例一般铁路边线161102-1DLSS附依比例电气化铁路161201DLSS11tl1-1.435依比例电气化铁路边线161201-1DLSS附依比例电气化铁路横线161201-2DLSS附不依比例电气化铁路161202DLSS16x170.8不依比例电气化铁路边线161202-1DLSS附依比例电气化铁路电线架161203ASSIST13ggp0骨架线依比例电气化铁路电线架161203-1DLSS附辅助线依比例电气化铁路电线架161203-2DLSS附电杆不依比例电气化铁路电线161204DLSS2gc1820架依比例窄轨铁路161301DLSS11tl1 1.435依比例窄轨铁路边线161301-1DLSS附依比例窄轨铁路横线161301-2DLSS附不依比例窄轨铁路161302DLSS16x180.6不依比例窄轨铁路边线161302-1DLSS附依比例建筑中铁路161401DLSS11tl1-1.435依比例建筑中铁路边线161401-1DLSS附依比例建筑中铁路横线161401-2DLSS附不依比例建筑中铁路161402DLSS16x200.8不依比例建筑中铁路边线161402-1DLSS附依比例轻便铁路161501DLSS11tl1 1.435依比例轻便铁路边线161501-1DLSS附依比例轻便铁路横线161501-2DLSS附依比例轻便铁路圆点161501-3DLSS附不依比例轻便铁路161502DLSS16x210.6不依比例轻便铁路边线161502-1DLSS附电车轨道161600DLSS6continuous0电车轨道电杆骨架线161601ASSIST附ggp0电车轨道电杆连线161601-1DLSS附电车轨道电杆161601-2DLSS13依比例缆车轨道161701DLSS11tl1-0.8依比例缆车轨道边线161701-1DLSS附依比例缆车轨道横线161701-2DLSS附不依比例缆车轨道161702DLSS11tl1-0.6不依比例缆车轨道边线161702-1DLSS附不依比例缆车轨道横线161702-2DLSS附依比例架空索道161810DLSS5continuous0架空索道柱架161811DLSS5continuous0不依比例架空索道161800DLSS18gkg0不依比例架空索道符号161800-1DLSS附有雨棚的站台162110DLSS5continuous0站台雨棚162111DLSS14pf0站台雨棚短线162111-1DLSS附站台雨棚圆点162111-2DLSS附露天的站台162120DLSS5continuous0天桥162200DLSS5continuous0天桥台阶骨架线162201ASSIST10lt0天桥台阶线162201-1DLSS附地道162300DLSS5x50高柱色灯信号机162401DLSS1gc1830矮柱色灯信号机162402DLSS1gc1840臂板信号机162500DLSS1gc2030水鹤162600DLSS1gc2040车挡162700DLSS5continuous0.5转车盘162800DLSS4continuous0高速公路163100DLSS6continuous0.4高速公路收费站163101DLSS5continuous0等级公路主线163200DLSS6continuous0.4等级公路边线163210DLSS6continuous0.2等外公路163300DLSS6continuous0.2建筑中高速公路163400DLSS6x20.4建筑中等级公路163500DLSS6x30.4建筑中等外公路163600DLSS6x30.2大车路虚线边164100DLSS6x20.2大车路实线边164110DLSS6continuous0.2依比例乡村路虚线164201DLSS6x30.2依比例乡村路实线164211DLSS6continuous0.2不依比例乡村路164202DLSS6x20.3小路164300DLSS6x30.3内部道路164400DLSS6x60阶梯路164500DLSS6continuous0高架路164600DLSS6continuous0.3依比例涵洞骨架线165101ASSIST10hda0依比例涵洞实线165101-1DLSS附依比例涵洞虚线165101-2DLSS附依比例涵洞短线165101-3DLSS附不依比例涵洞165102DLSS2gc0370隧道里的铁路线165210DLSS6x50依比例隧道入口165201DLSS5104220不依比例隧道入口165202DLSS5continuous0已加固路堑165301DLSS66530未加固路堑165302DLSS68330已加固路堤165401DLSS66530未加固路堤165402DLSS68330明峒165500DLSS18pf0明峒符号165500-1DLSS附x50明峒里的铁路线165510DLSS6里程碑165601DLSS1gc0380坡度表165602DLSS1gc0390路标165603DLSS1gc0520汽车站165604DLSS1gc0760挡土墙165700DLSS66570.3有栏木的铁路平交路口骨165810ASSIST10qiao0架线有栏木的铁路平交路口线165810-1DLSS附有栏木的铁路平交路口短165810-2DLSS附线栏木线165811DLSS13ggp1栏木支柱165811-1DLSS附无栏木的铁路平交路口骨165820ASSIST10qiao0架线无栏木的铁路平交路口线165820-1DLSS附无栏木的铁路平交路口短165820-2DLSS附线铁路在上面的立体交叉路165910ASSIST10jiaocha0骨架线铁路在上面的立体交叉路165910-1DLSS附铁路在上面的立体交叉路165910-2DLSS附墩铁路在下面的立体交叉路165920ASSIST10jiaocha0骨架线铁路在下面的立体交叉路165920-1DLSS附铁路在下面的立体交叉路165920-2DLSS附墩铁路桥骨架线166100ASSIST10qiao0铁路桥边线166100-1DLSS附铁路桥短线166100-2DLSS附铁路桥桥墩166101DLSS2gc0020公路桥桥墩166201DLSS2gc0020一般公路桥骨架线166210ASSIST10qiao0一般公路桥边线166210-1DLSS附一般公路桥短线166210-2DLSS附有人行道公路桥骨架线166220ASSIST10qiao0有人行道公路桥边线166220-1DLSS附有人行道公路桥短线166220-2DLSS附公路桥人行道166221DLSS5continuous0有输水槽公路桥骨架线166230ASSIST10qiao0有输水槽公路桥边线166230-1DLSS附有输水槽公路桥短线166230-2DLSS附双层桥骨架线166300ASSIST10qiao0双层桥内线166300-1DLSS附双层桥短线166300-2DLSS附双层桥外线166300-3DLSS附双层桥引桥166310DLSS6continuous0双层桥桥墩166301DLSS2gc0020依比例人行桥骨架线166401ASSIST10qiao0依比例人行桥边线166401-1DLSS附依比例人行桥短线166401-2DLSS附依比例人行桥横线166401-3DLSS附不依比例人行桥166402DLSS13ggp1不依比例人行桥短线166402-1DLSS附依比例级面桥骨架线166501ASSIST10qiao0依比例级面桥边线166501-1DLSS附依比例级面桥短线166501-2DLSS附依比例级面桥横线166501-3DLSS附不依比例级面桥166502DLSS13ggp1不依比例级面桥短线166502-1DLSS附不依比例级面桥横线166502-2DLSS附铁索桥骨架线166600ASSIST10xktl0铁索桥边线166600-1DLSS 附铁索桥横线166600-2DLSS附铁索桥端166600-3DLSS附亭桥骨架线166700ASSIST10qiao0亭桥边线166700-1DLSS附亭桥短线166700-2DLSS附亭桥横线166700-3DLSS附渡口167100DLSS5x50漫水路面虚线167210DLSS5X30漫水路面实线167220DLSS5continuous0徙涉场167300DLSS511610跳墩167400DLSS56740过河缆骨架线167500ASSIST13ggp0过河缆索167500-1DLSS附过河缆吊斗167500-2DLSS附过河缆端167500-3DLSS附顺岸式固定码头167610DLSS6continuous0堤坝式固定码头167620DLSS6continuous0浮码头167700DLSS5continuous0浮码头架空过道骨架线167710ASSIST10xktl0浮码头架空过道边线167710-1DLSS附浮码头架空过道斜线167710-2DLSS附停泊场167800DLSS1gc0550航行灯塔168101DLSS1gc0560航行灯桩168102DLSS1gc0570航行灯船168103DLSS1gc1470左岸航行浮标168201DLSS1gc0580右岸航行浮标168202DLSS1gc0590立标.岸标168300DLSS1gc0610系船浮筒168400DLSS1gc0600过江管线标168500DLSS1gc0620信号杆168600DLSS1gc0630通航起迄点168700DLSS2gc1850露出的沉船169001DLSS1gc0640淹没的沉船169002DLSS1gc0650沉船范围线169012DLSS91161gc065 急流169003DLSS2gc0660急流范围线169013DLSS91161gc066旋涡169004DLSS1gc0670旋涡范围线169014DLSS91161gc067岸滩.水中滩169005DLSS171161*1061石滩符号169006DLSS1gc1860 地面上的输电线骨架线171101ASSIST18gkg1地面上的输电线电杆171101-1GXYZ附地面上的输电线箭头171101-2GXYZ附地面上的输电线171101-3GXYZ附地面上的输电线箭头171111GXYZ附地面下的输电线171102GXYZ5711b0输电线电缆标171103GXYZ2gc2340地面上的配电线骨架线171201ASSIST18gkg1地面上的配电线电杆171201-1GXYZ附地面上的配电线箭头171201-2GXYZ附地面上的配电线171201-3GXYZ附地面上的配电线箭头171211GXYZ附地面下的配电线171202GXYZ5712b0配电线电缆标171203GXYZ2gc2340电杆171300GXYZ1gc1700电线架骨架线171400ASSIST13ggp0电线架171400-1GXYZ附电线架电杆171400-2GXYZ附依比例电线塔171501GXYZ14fours0依比例电线塔斜线171501-1GXYZ附不依比例电线塔171502GXYZ2gc0020电线杆上变压器骨架线171600ASSIST13ggp0电线杆上变压器171600-1GXYZ附电线杆上变压器电杆171600-2GXYZ附电线杆上变压器(单杆)171610GXYZ2gc1870电线入地口171700GXYZ2gc2320依比例变电室171801GXYZ8continuous gc129a 变电室符号171811GXYZ1gc129a0不依比例变电室171802GXYZ1gc1290地面上的通信线骨架线172001ASSIST18gkg1地面上的通信线电杆172001-1GXYZ附地面上的通信线箭头172001-2GXYZ附地面上的通信线172001-3GXYZ附地面上的通信线箭头172011GXYZ附地面下的通信线172002GXYZ572b0通信线电缆标172003GXYZ2gc2340通信线入地口172004GXYZ2gc2320依比例架空管道墩架173103GXYZ14fours0依比例架空管道墩架斜线173103-1GXYZ不依比例架空管道墩架173104GXYZ2gc0020架空的上水管道173110GXYZ5continuous0架空的下水管道173120GXYZ5continuous0架空的煤气管道173130GXYZ5continuous0架空的热力管道173140GXYZ5continuous0架空的工业管道173150GXYZ5continuous0地面上的上水管道173210GXYZ57320地面上的下水管道173220GXYZ57320地面上的煤气管道173230GXYZ57320地面上的热力管道173240GXYZ57320地面上的工业管道173250GXYZ57320地面下的上水管道173310GXYZ5x10地面下的下水管道173320GXYZ5x10地面下的煤气管道173330GXYZ5x10地面下的热力管道173340GXYZ5x10地面下的工业管道173350GXYZ5x10有管堤的上水管道173410GXYZ16x161有管堤的上水管道左边线173410-1GXYZ附有管堤的上水管道右边线173410-2GXYZ附有管堤的下水管道173420GXYZ16x161有管堤的下水管道左边线173420-1GXYZ附有管堤的下水管道右边线173420-2GXYZ附有管堤的煤气管道173430GXYZ16x161有管堤的煤气管道左边线173430-1GXYZ附有管堤的煤气管道右边线173430-2GXYZ附有管堤的热力管道173440GXYZ16x161有管堤的热力管道左边线173440-1GXYZ附有管堤的热力管道右边线173440-2GXYZ附有管堤的工业管道173450GXYZ16x161有管堤的工业管道左边线173450-1GXYZ附有管堤的工业管道右边线173450-2GXYZ附上水检修井174100GXYZ1gc0420下水.雨水检修井174200GXYZ1gc0430下水暗井174300GXYZ1gc0450煤气.天然气检修井174400GXYZ1gc0460热力检修井174500GXYZ1gc0470电信人孔174601GXYZ1gc0480电信手孔174602GXYZ1gc0490电力检修井174700GXYZ1gc0500工业.石油检修井174800GXYZ1gc1570不明用途的检修井174900GXYZ1gc1880污水蓖子园形175101GXYZ1gc0530污水蓖子长形175102GXYZ2gc0410消火栓175200GXYZ1gc1330阀门175300GXYZ1gc1340水龙头175400GXYZ1gc1350常年河水涯线181101SXSS6continuous0高水界181102SXSS6x00流向181103SXSS2gc0860涨潮181104SXSS2gc2330落潮181105SXSS2gc0860时令河181200SXSS6x00消失河段181300SXSS611610地下河段.渠段入口181410SXSS6continuous0已明流路地下河段.渠段181420SXSS611610常年湖182100SXSS6continuous0时令湖182200SXSS6x50水库水边线182300SXSS6continuous0水库溢洪道右边182311SXSS1582318232水库溢洪道左边182312SXSS682320水库引水孔182330SXSS2gc1890有坎池塘182401SXSS910421塘无坎池塘182402SXSS9continuous塘一般单线沟渠183101SXSS6continuous0.3一般双线沟渠183102SXSS6continuous0单层沟渠堤岸183210SXSS68320双层沟渠堤岸右边183221SXSS15832a832双层沟渠堤岸左边183222SXSS68320沟渠沟堑183300SXSS68330地下灌渠183400SXSS6X10.3地下灌渠出水口183401SXSS2gc1900双线干沟右边183501SXSS1583528351双线干沟左边183502SXSS683510单线干沟183503SXSS683530.3依比例通车水闸骨架线184101ASSIST10sz0依比例通车水闸线184101-1SXSS附依比例不通车水闸骨架线184102ASSIST10sz0依比例不通车水闸线184102-1SXSS附不依比例能走人水闸184103SXSS1gc1910不依比例不能走人水闸184104SXSS1gc1920水闸房屋184105SXSS8continuous gc192滚水坝(虚线)184201SXSS5x50滚水坝(坎线)184202SXSS58420拦水坝右边184301SXSS1584318432拦水坝左边184302SXSS684320斜坡式防波堤184410SXSS6104110直立式防波堤184420SXSS6104210石垄式防波堤184430SXSS610540防洪墙184510SXSS11wall0.5防洪墙边线184510-1SXSS附防洪墙横线184510-2SXSS附直立式防洪墙184520SXSS11wall0.5直立式防洪墙边线184520-1SXSS附直立式防洪墙横线184520-2SXSS附有栏杆的防洪墙184530SXSS11wall0.5有栏杆的防洪墙边线184530-1SXSS附有栏杆的防洪墙细横线184530-2SXSS附有栏杆的防洪墙粗横线184530-3SXSS附有栏杆的直立式防洪墙184531SXSS11wall0.5有栏杆的直立式防洪墙边184531-1SXSS附线有栏杆的直立式防洪墙细184531-2SXSS附横线有栏杆的直立式防洪墙粗184531-3SXSS附横线斜坡式栅栏坎184541SXSS6845410直立式栅栏坎184542SXSS6845420斜坡式土堤右边184611SXSS15833a833斜坡式土堤左边184612SXSS68330坎式土堤右边184621SXSS1510421a10421坎式土堤左边184622SXSS6104210垅184602SXSS684620.2带柱的输水槽骨架线184710ASSIST10qiao0带柱的输水槽边线184710-1SXSS附带柱的输水槽短线184710-2SXSS附带柱的输水槽支柱184710-3SXSS附不带柱的输水槽骨架线184720ASSIST10qiao0不带柱的输水槽边线184720-1SXSS附不带柱的输水槽短线184720-2SXSS附倒虹吸通道184810SXSS6x60倒虹吸入水口184820SXSS5continuous0依比例水井185101SXSS7continuous gc146水井185102SXSS1gc1460坎儿井185200SXSS6x30.3泉185300SXSS2gc0680瀑布.跌水185400SXSS68540土质的有滩陡岸185510SXSS6104210石质的有滩陡岸185520SXSS61033b0土质的无滩陡岸185530SXSS6104210石质的无滩陡岸185540SXSS61033b0海岸线186100SXSS6continuous0.2干出线186200SXSS68620等深线首曲线186301SXSS19x110.15等深线计曲线186302SXSS19x110.3水深点186400SXSS0gcd0水深点整数186411SXSS附水深点小数186412SXSS附沙滩186510SXSS17862*1061沙砾滩石块186521SXSS2gc2010淤泥滩边界186540SXSS17862*865淤泥滩符号186540-1SXSS附单个淤泥滩符号186541SXSS附岩滩.珊瑚滩186550SXSS68650贝类养殖滩符号186561SXSS1gc1940红树滩符号186571SXSS1gc1700水产养殖场186600SXSS611610危险岸186700SXSS611610依比例明礁186811SXSS9continuous gc195不依比例单个明礁186812SXSS1gc1950不依比例丛礁(明礁)186813SXSS1gc1960危险区域(明礁)186814SXSS91161gc195依比例干出礁186821SXSS9continuous gc197不依比例单个干出礁186822SXSS1gc1970不依比例丛礁(干出礁)186823SXSS1gc1980危险区域(干出礁)186824SXSS91161gc197依比例适淹礁186831SXSS9continuous gc199不依比例单个适淹礁186832SXSS1gc1990不依比例丛礁(适淹礁)186833SXSS1gc2370危险区域(适淹礁)186834SXSS91161gc199依比例暗礁186841SXSS9continuous gc238不依比例单个暗礁186842SXSS1gc2380不依比例丛礁(暗礁)186843SXSS1gc2390危险区域(暗礁)186844SXSS91161gc238国界191101JJ5911a0.8国界的界桩.界碑191111JJ1gc2400未定国界191102JJ5911b0省.直辖市已定界191201JJ5912a0.6省.直辖市未定界191202JJ5x220.6地区.地级市已定界191301JJ5913a0.4地区.地级市未定界191302JJ5x230.4县.县级市已定界191401JJ5914a0.3县.县级市未定界191402JJ5x240.3乡镇已定界191501JJ5915a0.2乡镇未定界191502JJ5x250.2村界191600JJ59160.2组界191700JJ59170.2特殊地区界192100JJ5x270.2自然保护区界192200JJ59220.2等高线首曲线201101DGX19continuous0.15等高线计曲线201102DGX19continuous0.3等高线间曲线201103DGX19x120.15示坡线201300DGX3continuous0一般高程点202101GCD0gcd0高程点注记202111GCD附特殊高程点202200DMTZ1gc2450沙土的崩崖203110DMTZ6104210石质的崩崖203120DMTZ61033b0滑坡范围线203200DMTZ611610土质的陡崖203310DMTZ0kan10421石质的陡崖203320DMTZ0kan1033b 陡石山203410DMTZ61033b0 露岩地范围线203420DMTZ171161gc201露岩地符号203420-1DMTZ1gc2010单个露岩地符号203421DMTZ附冲沟203500DMTZ6104210干河床.干涸湖203600DMTZ6x00依比例地裂缝203701DMTZ5continuous0不依比例地裂缝203702DMTZ2gc2020岩溶漏斗203800DMTZ2gc2410未加固斜坡204101DMTZ6104110加固斜坡204102DMTZ6104120未加固陡坎204201DMTZ0kan10421加固陡坎204202DMTZ0kan10422梯田坎204300DMTZ6104210自然斜坡204400DMTZ0xp1自然斜坡坡顶线204401DMTZ附自然斜坡坡底线204402DMTZ附自然斜坡线204400-1DMTZ附加固自然斜坡204410DMTZ0xp3加固自然斜坡坡顶线204411DMTZ附加固自然斜坡坡底线204412DMTZ附加固自然斜坡线204410-1DMTZ附加固自然斜坡点204410-2DMTZ附自然陡崖204420DMTZ0xp6自然陡崖坡顶线204421DMTZ附自然陡崖坡底线204422DMTZ附自然陡崖线204420-1DMTZ附自然陡崖线204420-2DMTZ附依比例山洞205101DMTZ6continuous0不依比例山洞205102DMTZ2gc2420依比例独立石205201DMTZ9continuous gc201不依比例独立石205202DMTZ2gc2010依比例石堆205301DMTZ91161gc087不依比例石堆205302DMTZ2gc0870依比例石垄205401DMTZ611610不依比例石垄205402DMTZ610540依比例土堆范围205501DMTZ611610依比例土堆斜坡线205502DMTZ6104110不依比例土堆205503DMTZ1gc2430依比例坑穴205601DMTZ68540不依比例坑穴205602DMTZ1gc2440乱掘地范围205701DMTZ611610乱掘地陡坎205702DMTZ6104210沙地206100DMTZ17continuous*1061沙砾地石块206201DMTZ2gc2010石块地边界206300DMTZ17continuous gc090石块地符号206300-1DMTZ附单个石块地符号206301DMTZ1gc0900线状石块地206302DMTZ18hs gc090线状石块地符号206302-1DMTZ附盐碱地边界206400DMTZ17continuous gc213盐碱地符号206400-1DMTZ1单个盐碱地符号206401DMTZ附gc2130线状盐碱地206402DMTZ hs gc213线状盐碱地符号206402-1DMTZ附依比例小草丘地206501DMTZ1161gc089不依比例小草丘地边界206502DMTZ continuous gc089不依比例小草丘地符号206502-1DMTZ单个小草丘地符号206503DMTZ附gc0890线状小草丘地206504DMTZ附hs gc089线状小草丘地符号206504-1DMTZ18龟裂地边界206600DMTZ17continuous gc088龟裂地符号206600-1DMTZ附单个龟裂地符号206601DMTZ2gc0880线状龟裂地206602DMTZ附hs gc088线状龟裂地符号206602-1DMTZ18能通行沼泽地206701DMTZ17continuous*1067a 不能通行沼泽地206702DMTZ17continuous*1067b 盐田.盐场范围线206800DMTZ611610台田206900DMTZ683530.3稻田边界211100ZBTZ171161gc120稻田符号211100-1ZBTZ附单个稻田符号211101ZBTZ2gc1200线状稻田211102ZBTZ附hs gc120线状稻田符号211102-1ZBTZ18单线田埂211110ZBTZ6continuous0.2双线田埂右边211121ZBTZ1510421a10421双线田埂左边211122ZBTZ6104210 旱地边界211200ZBTZ171161gc119旱地符号211200-1ZBTZ 附单个旱地符号211201ZBTZ2gc1190线状旱地211202ZBTZ附hs gc119线状旱地符号211202-1ZBTZ18水生经济作物地边界211300ZBTZ17continuous gc126水生经济作物地符号211300-1ZBTZ附单个水生经济作物地符号211301ZBTZ2gc1260线状水生经济作物地211302ZBTZ附hs gc126线状水生经济作物地符号211302-1ZBTZ18菜地边界211400ZBTZ171161gc123菜地符号211400-1ZBTZ 附单个菜地符号211401ZBTZ2gc1230线状菜地211402ZBTZ附hs gc123线状菜地符号211402-1ZBTZ18果园边界212100ZBTZ171161gc125果园符号212100-1ZBTZ 附单个果园符号212101ZBTZ2gc1250线状果园212102ZBTZ附hs gc125线状果园符号212102-1ZBTZ18桑园边界212200ZBTZ171161gc205桑园符号212200-1ZBTZ 附单个桑园符号212201ZBTZ2gc2050线状桑园212202ZBTZ附hs gc205线状桑园符号212202-1ZBTZ18茶园边界212300ZBTZ171161gc206茶园符号212300-1ZBTZ 附单个茶园符号212301ZBTZ2gc2060线状茶园212302ZBTZ附hs gc206线状茶园符号212302-1ZBTZ18橡胶园边界212400ZBTZ171161gc207橡胶园符号212400-1ZBTZ附单个橡胶园符号212401ZBTZ2gc2070线状橡胶园212402ZBTZ 附hs gc207线状橡胶园符号212402-1ZBTZ18其他园林边界212500ZBTZ171161gc165其他园林符号212500-1ZBTZ附单个其他园林符号212501ZBTZ2gc1650线状其他园林212502ZBTZ附hs gc165线状其他园林符号212502-1ZBTZ18 有林地边界213100ZBTZ171161gc122有林地符号213100-1ZBTZ附单个有林地符号213101ZBTZ2gc1220线状有林地213102ZBTZ附hs gc122线状有林地符号213102-1ZBTZ18大面积灌木林边界213201ZBTZ171161gc160大面积灌木林符号213201-1ZBTZ附独立灌木丛213202ZBTZ1gc1600狭长灌木林(沿道路)213203ZBTZ18hs gc170狭长灌木林(沿道路)符号213203-1ZBTZ 附hs gc251狭长灌木林(沿道路)符号213203-2ZBTZ附狭长灌木林(沿沟渠)213204ZBTZ19狭长灌木林(沿沟渠)符号213204-1ZBTZ附狭长灌木林(沿沟渠)符号213204-2ZBTZ附疏林边界213300ZBTZ17continuous gc208疏林符号213300-1ZBTZ1gc2080单个疏林符号213301ZBTZ附线状疏林213302ZBTZ附hs gc208线状疏林符号213302-1ZBTZ18未成林边界213400ZBTZ171161gc200-gc170未成林符号一213400-1ZBTZ附未成林符号二213400-2ZBTZ附单个未成林符号一213401ZBTZ1gc2000单个未成林符号二213402ZBTZ1gc1700苗圃边界213500ZBTZ171161gc170苗圃符号213500-1ZBTZ1gc1700单个苗圃符号213501ZBTZ附线状苗圃213502ZBTZ附线状苗圃符号213502-1ZBTZ18hs gc170迹地边界213600ZBTZ171161gc200-gc121迹地符号一213600-1ZBTZ附迹地符号二213600-2ZBTZ附单个迹地符号一213601ZBTZ1gc2000单个迹地符号二213602ZBTZ1gc1210散树213701ZBTZ1gc1220行树213702ZBTZ18hs gc170行树符号213702-1ZBTZ附阔叶独立树213801ZBTZ1gc1430针叶独立树213802ZBTZ1gc1440果树独立树213803ZBTZ1gc1450椰子.槟榔独立树213804ZBTZ1gc0690大面积竹林边界213901ZBTZ171161gc246大面积竹林符号213901-1ZBTZ附单个大面积竹林符号213900ZBTZ1gc2460独立竹丛213902ZBTZ1gc2100狭长的竹林213903ZBTZ18hs gc246狭长的竹林符号213903-1ZBTZ附天然草地214100ZBTZ18continuous gc121天然草地符号214100-1ZBTZ附单个天然草地符号214101ZBTZ2gc1210线状天然草地214102ZBTZ附hs gc121线状天然草地符号214102-1ZBTZ18 改良草地边界214200ZBTZ17continuous gc121-gc211改良草地符号一214200-1ZBTZ附改良草地符号二214200-2ZBTZ附单个改良草地符号一214201ZBTZ1gc1210单个改良草地符号二214202ZBTZ1gc2110人工草地214300ZBTZ17continuous gc211人工草地符号214300-1ZBTZ附单个人工草地符号214301ZBTZ1gc2110线状人工草地214302ZBTZ18hs gc211线状人工草地符号214302-1ZBTZ附芦苇地215100ZBTZ18continuous gc212芦苇地符号215100-1ZBTZ附单个芦苇地符号215101ZBTZ2gc2120线状芦苇地215102ZBTZ 附线状芦苇地符号215102-1ZBTZ18hs gc212半荒植物地215200ZBTZ17continuous gc163。
cass简码实体对照表序号简码编码图层类别实体说明1K0204201DMTZ0未加固陡坎2U0204201DMTZ0未加固陡坎3K1204202DMTZ0加固陡坎4U1204202DMTZ0加固陡坎5K2204101DMTZ6未加固斜坡6U2204101DMTZ6未加固斜坡7K3204102DMTZ6加固斜坡8U3204102DMTZ6加固斜坡9K4205402DMTZ6不依比例石垄10U4205402DMTZ6不依比例石垄11K5203320DMTZ0石质的陡崖12U5203320DMTZ0石质的陡崖13K6183502SXSS6双线干沟14U6183502SXSS6双线干沟15X0163300DLSS6县道乡道16Q0163300DLSS6县道乡道17X1164400DLSS6内部道路18Q1164400DLSS6内部道路19X2164300DLSS6小路20Q2164300DLSS6小路21X3164100DLSS6机耕路虚线边22Q3164100DLSS6机耕路虚线边23X4163600DLSS6建筑中县道乡道24Q4163600DLSS6建筑中县道乡道25X5216100ZBTZ6地类界26Q5216100ZBTZ6地类界27X6191501JJ5乡镇已定界28X7191401JJ5县级行政区已定界29X8191301JJ5地级行政区已定界30X9191201JJ5省级行政区已定界31W0144301JMD11依比例围墙32W1144301JMD11依比例围墙33W2144400JMD5栅栏.栏杆34W3144700JMD5铁丝网35W4144500JMD5篱笆36W5144600JMD18活树篱笆37W6144302JMD5不依比例围墙38T0161101DLSS11依比例一般铁路39T2161301DLSS11依比例窄轨铁路40T4161501DLSS11依比例简易铁路41T5161502DLSS11不依比例简易铁路42T6161701DLSS11缆车道43T8161800DLSS18不依比例架空索道44T9167500DLSS13过河缆45D0171101GXYZ18地面上的输电线46D1171101GXYZ18地面上的输电线47D2171201GXYZ18地面上的配电线48D3172001GXYZ18地面上的通信线49F0141101JMD5一般房屋50F1141103JMD171:2000房屋序号简码编码图层类别实体说明51F2141111JMD8砼房屋52F3141300JMD8建筑房屋53F4141400JMD8破坏房屋54F5141500JMD18棚房55F6141200JMD8简单房屋56G0173110GXYZ5架空的上水管道57G1173110GXYZ5架空的上水管道58G2173210GXYZ5地面上的上水管道59G3173310GXYZ5地面下的上水管道60G4173410GXYZ16有管堤的上水管道61B0211200ZBTZ17旱地62B1211100ZBTZ17稻田63B2215400ZBTZ17花圃64B3214100ZBTZ17天然草地65B4213100ZBTZ17成林66B5211400ZBTZ17菜地67B6212100ZBTZ17果园68B7211300ZBTZ17水生经济作物地69B8213201ZBTZ17大面积灌木林70B9213901ZBTZ17大面积竹林71H0211200ZBTZ17旱地72H1211100ZBTZ17稻田73H2215400ZBTZ17花圃74H3214100ZBTZ17天然草地75H4213100ZBTZ17成林76H5211400ZBTZ17菜地77H6212100ZBTZ17果园78H7211300ZBTZ17水生经济作物地79H8213201ZBTZ17大面积灌木林80H9213901ZBTZ17大面积竹林81C0131800KZD20不埋石图根点82C1131700KZD20埋石图根点83C2131500KZD20导线点84C3131300KZD20小三角点85C4131100KZD20三角点86C5131200KZD20土堆上的三角点87C6131400KZD20土堆上的小三角点88C7134100KZD20独立天文点89C8132100KZD20水准点90C9133000KZD20卫星定位等级点91C10131600KZD20土堆上的导线点92A00154400DLDW1水文站93A01167800DLSS1停泊场94A02168101DLSS1不依比例灯塔95A03168102DLSS1灯桩96A04168103DLSS1灯船97A07168400DLSS1系船浮筒98A08169003DLSS2急流99A09168500DLSS1过江管线标100A10168600DLSS1信号杆序号简码编码图层类别实体说明101A11169001DLSS1露出的沉船102A12169002DLSS1淹没的沉船103A13185300SXSS2泉104A14185102SXSS1水井105A15205302DMTZ2不依比例石堆106A16154600DLDW1学校107A17153902DLDW1不依比例积肥池108A18154700DLDW1医疗点109A19142112JMD2地上窑洞不依比例110A20155800DLDW1电视发射塔111A21142122JMD1地下窑洞112A22158602DLDW1窑113A23142200JMD1蒙古包114A24174100GXYZ1给水检修井115A25174200GXYZ1排水.雨水检修井116A26175101GXYZ1污水蓖子园形117A27174300GXYZ1排水暗井118A28174400GXYZ1煤气.天然气检修井119A29174500GXYZ1热力检修井120A30174601GXYZ1电信人孔121A31174602GXYZ1电信手孔122A32174700GXYZ1电力检修井123A33174800GXYZ1工业.石油检修井124A34152802DLDW1不依比例液体.气体储存设备125A35174900GXYZ1不明用途的检修井126A36175200GXYZ1消火栓127A37175300GXYZ1阀门128A38175400GXYZ1水龙头129A39175102GXYZ2污水蓖子长形130A40171802GXYZ1不依比例变电室131A41155702DLDW1无线电杆.塔132A42171300GXYZ1电杆133A43157202DLDW1旧碉堡134A45165601DLSS1里程碑135A46165602DLSS1坡度标136A47165603DLSS1路标137A48165604DLSS1汽车停车站138A49162500DLSS1臂板信号灯139A50213801ZBTZ1阔叶独立树140A51213802ZBTZ1针叶独立树141A52213803ZBTZ1果树独立树142A53213804ZBTZ1椰子.槟榔独立树143A54152700DLDW1烟囱144A55152900DLDW1露天设备145A56158400DLDW1地磅146A57152100DLDW1起重机147A58151200DLDW1不依比例探井148A59151100DLDW1钻孔149A60151700DLDW1石油.天然气井150A61151600DLDW1盐井序号简码编码图层类别实体说明151A62151504DLDW1废弃的小矿井152A63151503DLDW2废弃的平洞洞口153A64151501DLDW1废弃的竖井井口(圆) 154A65151404DLDW1开采的小矿井155A66151403DLDW2开采的平洞洞口156A67151401DLDW1开采的竖井井口(圆) 157A68155100DLSS1加油站158A69154100DLDW1气象站159A70155210DLDW1路灯160A71155221DLDW1杆式照射灯161A72155300DLDW1喷水池162A73155500DLDW1不依比例垃圾台163A74156400DLDW1旗杆164A75156602DLDW1亭165A76155600DLDW1岗亭.岗楼166A77157102DLDW1钟楼.城楼.鼓楼167A78152620DLDW1水塔168A79152630DLDW1水塔烟囱169A80154300DLDW1环保检测站170A81153102DLDW1不依比例粮仓171A82153200DLDW1风车172A83153300DLDW1水磨房.水车173A84155900DLDW1避雷针174A85153400SXSS1水轮泵.抽水机站175A86143502JMD1地下建筑物通风口176A87156102DLDW1纪念碑177A88156202DLDW1碑.柱.墩178A89156302DLDW1塑像179A90157502DLDW1庙宇180A91157602DLDW1土地庙181A92157702DLDW1教堂182A93157802DLDW1清真寺183A95157302DLDW1宝塔.经塔184A96155400DLDW1假石山185A97152610DLDW1塔形建筑物186A98158701DLDW1独立大坟187A99158703DLDW1不依比例坟地。
编码图层图块/线型属性名称131100KZD gc113三角点131200KZD gc014土堆上的三角点131300KZD gc114小三角点131400KZD gc015土堆上的小三角点131500KZD gc257导线点131600KZD gc258土堆上的导线点131700KZD gc259埋石图根点131900KZD gc260土堆上的埋石图根点131800KZD gc261不埋石图根点132100KZD gc118水准点133000KZD gc168卫星定位等级点134100KZD gc112独立天文点181101SXSS continuous岸线181102SXSS x0高水位岸线181106SXSS continuous单线渐变河流181410SXSS continuous地下河段.渠段入口181420SXSS1161已明流路地下河段.渠段181300SXSS1161消失河段181200SXSS x0时令河181201SXSS x0单线渐变时令河203600SXSS x0干河床183110SXSS continuous运河183101SXSS continuous一般单线沟渠183102SXSS continuous一般双线沟渠183103SXSS continuous渠首183300SXSS833未加固沟堑183310SXSS653已加固沟堑185200SXSS x3坎儿井185201SXSS gc146坎儿井竖井183400SXSS X1地下灌渠183401SXSS gc190地下灌渠出水口184710SXSS qiao带柱的输水槽184720SXSS qiao不带柱的输水槽184721SXSS ggp半依比例的输水槽184730SXSS x31输水隧道184731SXSS continuous输水隧道入口184810SXSS x6倒虹吸通道184820SXSS continuous倒虹吸入水口165101SXSS hda依比例涵洞165103SXSS ggp半依比例涵洞183501SXSS8352双线干沟183502SXSS8351双线干沟183503SXSS8353单线干沟182100SXSS continuous湖泊182401SXSS10421有坎池塘182402SXSS continuous无坎池塘182200SXSS x0时令湖203610SXSS x0干涸湖182300SXSS continuous水库水边线182311SXSS8231水库溢洪道182312SXSS8232水库溢洪道182340SXSS ggp水库泄洪洞182361SXSS10411a水库堤坝182362SXSS10411水库堤坝182350SXSS x0建筑中水库186100SXSS continuous海岸线186200SXSS862干出线186510SXSS1161沙滩186520SXSS1161沙砾滩186521SXSS gc201沙砾滩石块186530SXSS1161沙泥滩186540SXSS1161淤泥滩186551SXSS8651岩石滩186552SXSS8652珊瑚滩186560SXSS x4贝类养殖滩186561SXSS gc194贝类养殖滩符号186570SXSS x4红树林滩186571SXSS gc170红树林滩符号186580SXSS1161干出滩中河道186590SXSS1161潮水沟186710SXSS1161危险岸186711SXSS gc262危险岸符号186811SXSS continuous依比例单个明礁186812SXSS gc195不依比例单个明礁186813SXSS gc196不依比例丛礁(明礁) 186841SXSS8651依比例暗礁186842SXSS gc238不依比例单个暗礁186843SXSS gc239不依比例丛礁(暗礁) 186821SXSS8651依比例干出礁186822SXSS gc197不依比例单个干出礁186823SXSS gc198不依比例丛礁(干出礁) 186831SXSS8651依比例适淹礁186832SXSS gc199不依比例单个适淹礁186833SXSS gc237不依比例丛礁(适淹礁) 186850SXSS8652珊瑚礁186900SXSS1161危险海区187100SXSS continuous海岛187210SXSS x4水中滩沙滩187221SXSS gc201水中滩石滩187230SXSS x4水中滩沙泥滩187240SXSS x4水中滩沙砾滩187310SXSS x0岸滩沙泥滩187320SXSS x4岸滩沙砾滩187321SXSS gc201岸滩沙砾滩石块187330SXSS x0岸滩沙滩187340SXSS x0岸滩泥滩187400SXSS x4沙洲185300SXSS gc068泉185101SXSS continuous依比例水井185102SXSS gc146水井185110SXSS gc263地热井153801SXSS10421高于地面水池153802SXSS continuous低于地面水池153803SXSS fours有盖的水池153804SXSS fours陡坎边有盖的水池185400SXSS854瀑布.跌水206701SXSS continuous能通行沼泽地206702SXSS continuous不能通行沼泽地181103SXSS gc086河流流向181104SXSS gc233涨潮181105SXSS gc086落潮183121SXSS gc264沟渠往复流向183122SXSS gc086沟渠单向流向184611SXSS833a斜坡式土堤184612SXSS833斜坡式土堤184621SXSS10421a坎式土堤184622SXSS10421坎式土堤184602SXSS8462垅184101SXSS qiao依比例通车水闸184102SXSS qiao依比例不通车水闸184106SXSS continuous依比例不通车水闸(单线)184111SXSS gc265能通车水闸184112SXSS gc191不能通车水闸184104SXSS gc192不能走人水闸184105SXSS continuous水闸房屋184121SXSS gc266能通车船闸184122SXSS gc267不能通车船闸184123SXSS gc268不能走人船闸153400SXSS gc104水轮泵.抽水机站184201SXSS x5滚水坝(虚线)184202SXSS842滚水坝(坎线)184301SXSS8431拦水坝184302SXSS8432拦水坝184303SXSS qiao能通车的拦水坝184550SXSS10422一般加固岸184541SXSS84541斜坡式有栅栏加固岸184542SXSS84542直立式有栅栏加固岸184510SXSS wall防洪墙184520SXSS wall直立式防洪墙184530SXSS wall有栏杆的防洪墙184531SXSS wall有栏杆的直立式防洪墙185510SXSS10421土质的有滩陡岸185520SXSS1033b石质的有滩陡岸185530SXSS10421土质的无滩陡岸185540SXSS1033b石质的无滩陡岸184410SXSS10412斜坡式防波堤184420SXSS10422直立式防波堤184430SXSS1054石垄式防波堤141101JMD continuous一般房屋141111JMD continuous砼房屋141121JMD continuous砖房屋141131JMD continuous铁房屋141141JMD continuous钢房屋141151JMD continuous木房屋141161JMD continuous混房屋141104JMD continuous突出房屋141103JMD continuous1:2000房屋141200JMD continuous简单房屋141300JMD continuous建筑房屋141400JMD x5破坏房屋141500JMD pf棚房141510JMD pf无墙的棚房141600JMD x39架空房屋141700JMD x39廊房141800JMD x39飘楼142111JMD yaodong依比例地上窑洞142112JMD gc139地上窑洞不依比例142113JMD continuous房屋式窑洞142121JMD4212依比例地下窑洞142122JMD gc140地下窑洞142200JMD gc004蒙古包142201JMD continuous蒙古包范围151401DLDW gc071开采的竖井井口(圆)151411DLDW gc171开采的竖井井口(方)151402DLDW gc072开采的斜井井口151403DLDW gc073开采的平洞洞口151404DLDW gc172开采的小矿井151501DLDW gc173废弃的竖井井口(圆)151511DLDW gc174废弃的竖井井口(方)151502DLDW gc175废弃的斜井井口151503DLDW gc074废弃的平洞洞口151504DLDW gc176废弃的小矿井151800DLDW1161露天采掘场范围线151700DLDW gc269石油.天然气井151710DLDW continuous海上平台151600DLDW gc270盐井151200DLDW gc094不依比例探井151210DLDW continuous依比例探井151300DLDW continuous探槽151100DLDW gc093钻孔152811DLDW continuous依比例液体.气体储存设备(圆) 152812DLDW continuous依比例液体.气体储存设备(非圆) 152802DLDW gc070不依比例液体.气体储存设备152610DLDW gc214塔形建筑物152611DLDW continuous塔形建筑物范围152620DLDW gc102水塔152621DLDW continuous水塔范围152630DLDW gc030水塔烟囱152631DLDW continuous水塔烟囱范围152700DLDW gc095烟囱152701DLDW continuous烟囱范围152702DLDW continuous烟道152703DLDW x5架空烟道152640DLDW gc271放空火炬206800DLDW1161盐田.盐场范围线158601DLDW round堆式窑158602DLDW gc181窑158603DLDW continuous台式窑152900DLDW gc018露天设备152901DLDW1161露天设备范围(非圆)152902DLDW continuous露天设备范围(圆)152310DLDW continuous架空传送带152311DLDW gc002架空传送带支柱152320DLDW continuous地面上的传送带152330DLDW x5地面下的传送带152340DLDW ggp1:2000传送带152210DLDW diaoche龙门吊152220DLDW diaoche天吊152401DLDW gc170漏斗符号152402DLDW continuous漏斗辅助线152410DLDW fours斗在中间的漏斗152420DLDW fours斗在一侧的漏斗152430DLDW gc177斗在墙上的漏斗152440DLDW round圆形斗在坑内的漏斗152441DLDW fours方形斗在坑内的漏斗152100DLDW gc016起重机152110DLDW diaoche起重机轨道152501DLDW wall依比例滑槽152503DLDW5253不依比例滑槽158400DLDW gc017地磅158402DLDW X32雨罩下的地磅158403DLDW1161露天的地磅158501DLDW continuous有平台露天货栈158502DLDW1161无平台露天货栈153500DLDW1161打谷场.球场153600DLDW536饲养场186600DLDW1161水产养殖场153700DLDW continuous温室.大棚153701DLDW gc272温室.大棚符号153101DLDW continuous依比例粮仓153102DLDW gc034不依比例粮仓153103DLDW1161粮仓群153104DLDW443有围墙的粮仓群153300DLDW gc036水磨房.水车153200DLDW gc035风车153910DLDW gc273药浴池153901DLDW continuous依比例积肥池153902DLDW gc178不依比例积肥池154600DLDW gc136学校154700DLDW gc138医疗点159110DLDW continuous体育馆.科技馆159120DLDW continuous宾馆饭店159130DLDW continuous超市159140DLDW continuous剧院.电影院154810DLDW continuous有看台露天体育场154811DLDW continuous有看台露天体育场主席台154812DLDW continuous有看台露天体育场门洞154820DLDW continuous无看台露天体育场154830DLDW continuous露天舞台154900DLDW continuous游泳池159150DLDW continuous电视台159160DLDW continuous电信局159170DLDW continuous邮局155800DLDW gc180电视发射塔155810DLDW continuous电视发射塔范围155701DLDW continuous建筑物上无线电杆.塔155703DLDW gkg依比例无线电杆.塔155702DLDW gc132无线电杆.塔159200DLDW gc280电话亭158800DLDW continuous厕所155520DLDW1161垃圾场155500DLDW gc022不依比例垃圾台155510DLDW continuous依比例垃圾台158702DLDW1161依比例坟地158703DLDW gc111不依比例坟地158701DLDW gc110独立大坟158711DLDW1161独立大坟范围157410DLDW continuous古迹范围157411DLDW gc282不依比例古迹157420DLDW1161遗址157400DLDW574烽火台157201DLDW continuous依比例旧碉堡157202DLDW gc024旧碉堡156201DLDW continuous依比例碑.柱.墩156202DLDW gc283碑.柱.墩156101DLDW continuous依比例纪念碑156102DLDW gc105纪念碑156500DLDW ggp依比例彩门.牌坊.牌楼156501DLDW gc284不依比例彩门.牌坊.牌楼157101DLDW continuous依比例钟楼.城楼.鼓楼157102DLDW gc023钟楼.城楼.鼓楼156601DLDW continuous依比例亭底座156603DLDW x5依比例亭顶156602DLDW gc100亭156211DLDW continuous依比例文物碑石156212DLDW gc106文物碑石156400DLDW gc098旗杆156301DLDW continuous依比例塑像156302DLDW gc107塑像157501DLDW continuous依比例庙宇157502DLDW gc108庙宇156220DLDW gc285华表157801DLDW continuous依比例清真寺157802DLDW gc027清真寺157701DLDW continuous依比例教堂157702DLDW gc026教堂157301DLDW continuous依比例宝塔.经塔157302DLDW gc029宝塔.经塔157901DLDW1161依比例敖包.经堆157902DLDW gc028敖包.经堆157601DLDW continuous依比例土地庙157602DLDW gc025土地庙154100DLDW gc075气象站154400DLDW gc054水文站154110DLDW continuous地震台154111DLDW gc286不依比例地震台154120DLDW continuous天文台154121DLDW gc287不依比例天文台154300DLDW gc033环保检测站154310DLDW continuous依比例环保检测站154130DLDW continuous卫星地面站154131DLDW gc288不依比例卫星地面站154140DLDW continuous科学实验站154141DLDW gc289不依比例科学实验站144111JMD441完整的长城及砖石城墙(外侧) 144112JMD continuous完整的长城及砖石城墙(内侧) 144113JMD continuous完整的长城及砖石城墙城楼144114JMD qiao完整的长城及砖石城墙城门144115JMD lt完整的长城及砖石城墙台阶144121JMD4412a破坏的长城及砖石城墙(外侧) 144122JMD x38破坏的长城及砖石城墙(内侧) 144201JMD442土城墙(外侧)144202JMD continuous土城墙(内侧)144211JMD qiao土城墙城门144212JMD continuous土城墙豁口144221JMD442a损坏的土城墙(外侧)144222JMD x38损坏的土城墙(内侧)144301JMD wall依比例围墙144302JMD443不依比例围墙144400JMD444栅栏.栏杆144500JMD445篱笆144600JMD hs活树篱笆144700JMD447铁丝网158301JMD continuous依比例地下建筑物出入口158303JMD gc290敞开式地下建筑物出入口158302JMD gc010不依比例地下建筑物出入口158304JMD gc294地铁站158305JMD continuous依比例地铁站143501JMD gc169地下室的天窗143502JMD gc011地下建筑物通风口143111JMD x32无墙壁柱廊143112JMD continuous柱廊有墙壁边143800JMD x32门顶雨罩140001JMD yangtai阳台143130JMD x32檐廊143131JMD x5挑廊143140JMD xktl悬空通廊143200JMD qiao门洞下跨道143301JMD lt台阶143302JMD lt有边台阶143303JMD xp U形台阶143400JMD lt室外楼梯143410JMD xp不规则楼梯143601JMD linend围墙门143602JMD yuanmen有门房的院门143701JMD0依比例门墩143702JMD gc002不依比例门墩143911JMD x32依比例支柱.墩(虚线) 143912JMD0依比例支柱.墩(方形) 143913JMD continuous依比例支柱.墩(圆形) 143901JMD gc002不依比例支柱.墩(方形实心) 143903JMD gc291不依比例支柱.墩(方形空心) 143902JMD gc170不依比例支柱.墩(圆形)155210DLDW gc097路灯155221DLDW gc019杆式照射灯155222DLDW fours桥式照射灯基塔155223DLDW x5桥式照射灯虚线155224DLDW gc179塔式照射灯155600DLDW gc101岗亭.岗楼155610DLDW continuous依比例岗亭.岗楼154500DLDW gkg多柱宣传橱窗154510DLDW gc292单柱宣传橱窗155300DLDW gc020喷水池155301DLDW continuous喷水池范围155400DLDW gc021假石山155401DLDW1161假石山范围155900DLDW gc103避雷针161101DLSS tl1依比例一般铁路161109DLSS tl1不依比例一般铁路161201DLSS tl1依比例电气化铁路161209DLSS tl1不依比例电气化铁路161203DLSS ggp依比例电气化铁路电线架161204DLSS gc182不依比例电气化铁路电线架161401DLSS tl1依比例建筑中铁路161409DLSS tl1不依比例建筑中铁路161301DLSS tl1依比例窄轨铁路161309DLSS tl1不依比例窄轨铁路162110DLSS continuous有雨棚的站台162111DLSS pf站台雨棚162112DLSS gc291雨棚支柱162120DLSS continuous露天的站台162300DLSS x5地道162200DLSS continuous露天的天桥162202DLSS jdfw封闭的天桥162201DLSS lt天桥台阶162401DLSS gc183高柱信号灯162402DLSS gc184矮柱信号灯162500DLSS gc203臂板信号灯162600DLSS gc204水鹤162700DLSS linend车挡162710DLSS linend车挡1:2000162800DLSS round依比例机车转盘162810DLSS gc293不依比例机车转盘163100DLSS continuous高速公路163110DLSS continuous高速公路临时停车点163120DLSS continuous高速公路隔离带163400DLSS x33建筑中高速公路163220DLSS continuous国道163221DLSS continuous国道细边线163222DLSS continuous国道隔离带163510DLSS x34建筑中国道163230DLSS continuous省道163231DLSS continuous省道细边线163232DLSS continuous省道隔离带163520DLSS x35建筑中省道163240DLSS continuous专用公路163241DLSS continuous专用公路细边线163530DLSS x29建筑中专用公路163300DLSS continuous县道乡道163310DLSS continuous县道乡道细边线163320DLSS continuous县道乡道带路肩163600DLSS x13建筑中县道乡道161910DLSS tl1地面下地铁161912DLSS tl1地面上地铁161921DLSS x36轻轨线路161922DLSS x36轻轨线路1:2000 161923DLSS gc327轻轨站标识161600DLSS continuous电车轨道161601DLSS ggp电车轨道双电杆161602DLSS gc295电车轨道单电杆164700DLSS continuous快速路边线164710DLSS x37快速路中线164600DLSS continuous高架路164610DLSS x5高架路支柱164620DLSS10422高架路引道164810DLSS continuous街道主干路164820DLSS continuous街道次干路164830DLSS continuous街道支路164400DLSS x6内部道路164500DLSS wall阶梯路164100DLSS x2机耕路虚线边164110DLSS continuous机耕路实线边164201DLSS x3依比例乡村路虚线164211DLSS continuous依比例乡村路实线164202DLSS x2不依比例乡村路164300DLSS x3小路165610DLSS gc296长途汽车站165604DLSS gc076汽车停车站155100DLSS gc096加油站165620DLSS1161停车场165621DLSS gc297停车场符号165631DLSS gc298车道信号灯165632DLSS gc299人行横道信号灯165640DLSS pf收费站165641DLSS continuous收费站服务区165642DLSS ggp半依比例收费站166210DLSS qiao单层车行桥166240DLSS qiao并行车行桥166241DLSS continuous并行车行桥分界线166220DLSS qiao有人行道车行桥166221DLSS x6车行桥人行道166230DLSS qiao有输水槽车行桥166300DLSS qiao双层桥166310DLSS continuous双层桥引桥166800DLSS qiao漫水桥.浮桥166900DLSS continuous立交桥匝道158100DLSS continuous过街天桥158202DLSS x5过街地道166401DLSS qiao依比例人行桥166402DLSS ggp不依比例人行桥166700DLSS qiao亭桥.廊桥166600DLSS qiao铁索桥166610DLSS ggp不依比例铁索桥166501DLSS qiao依比例级面桥166502DLSS ggp不依比例级面桥166810DLSS qiao栈桥165210DLSS x5隧道里的铁路线165201DLSS10422依比例隧道入口165202DLSS suidao不依比例隧道入口165500DLSS pf明峒165510DLSS x5明峒里的铁路线165811DLSS ggp铁路平交道口栏木165301DLSS653已加固路堑165302DLSS10421未加固路堑165401DLSS653已加固路堤165402DLSS833未加固路堤165605DLSS gc300中国零公里标志165606DLSS gc328省市零公里标志165603DLSS gc052路标165601DLSS gc038里程碑165611DLSS gc2551:2000里程碑165602DLSS gc039坡度标167810DLSS gc311水运港客运站167610DLSS continuous顺岸式固定码头167620DLSS continuous堤坝式固定码头167700DLSS continuous浮码头167710DLSS x5浮码头架空过道167800DLSS gc055停泊场168101DLSS gc056不依比例灯塔168111DLSS continuous依比例灯塔168102DLSS gc057灯桩168103DLSS gc147灯船168200DLSS gc312浮标.灯浮标168300DLSS gc061岸标.立标168600DLSS gc063信号杆168400DLSS gc060系船浮筒168500DLSS gc062过江管线标169001DLSS gc064露出的沉船169002DLSS gc065淹没的沉船169012DLSS1161沉船范围线169003DLSS gc066急流169013DLSS1161急流范围线169004DLSS gc067旋涡169014DLSS1161旋涡范围线168700DLSS gc185通航起迄点161701DLSS tl1缆车道161501DLSS tl1依比例简易铁路161502DLSS tl1不依比例简易铁路161810DLSS continuous依比例架空索道161811DLSS0架空索道柱架161800DLSS gkg不依比例架空索道167110DLSS x5汽车渡167120DLSS x5火车渡167130DLSS x5人渡167310DLSS1161汽车徙涉场167320DLSS1161行人徙涉场167400DLSS674跳墩167210DLSS X5漫水路面虚线167220DLSS continuous漫水路面实线167500DLSS ggp过河缆171101GXYZ gkg地面上的输电线171102GXYZ711b地面下的输电线171103GXYZ gc234输电线电缆标171191GXYZ fours依比例输电线入地口171192GXYZ gc313不依比例输电线入地口171201GXYZ gkg地面上的配电线171202GXYZ712b地面下的配电线171203GXYZ gc234配电线电缆标171700GXYZ gc232配电线入地口171300GXYZ gc170电杆171400GXYZ ggp电线架171501GXYZ fours依比例电线塔171502GXYZ gc002不依比例电线塔171900GXYZ gc314电缆交接箱174700GXYZ gc050电力检修井171801GXYZ continuous室内的变电室171802GXYZ gc129不依比例变电室171803GXYZ536露天的变电室171600GXYZ ggp电线杆上变压器(双杆) 171610GXYZ gc187电线杆上变压器(单杆) 172001GXYZ gkg地面上的通信线172002GXYZ72b地面下的通信线172003GXYZ gc234通信线电缆标172004GXYZ gc232通信线入地口172900GXYZ gc315电信交接箱174601GXYZ gc048电信人孔174602GXYZ gc049电信手孔173103GXYZ fours依比例架空管道墩架173104GXYZ gc002不依比例架空管道墩架173110GXYZ continuous架空的上水管道173120GXYZ continuous架空的下水管道173130GXYZ continuous架空的煤气管道173140GXYZ continuous架空的热力管道173150GXYZ continuous架空的工业管道173210GXYZ732地面上的上水管道173220GXYZ732地面上的下水管道173230GXYZ732地面上的煤气管道173240GXYZ732地面上的热力管道173250GXYZ732地面上的工业管道173301GXYZ gc232地面下管道入地口173310GXYZ x1地面下的上水管道173320GXYZ x1地面下的下水管道173330GXYZ x1地面下的煤气管道173340GXYZ x1地面下的热力管道173350GXYZ x1地面下的工业管道173410GXYZ x16有管堤的上水管道173420GXYZ x16有管堤的下水管道173430GXYZ x16有管堤的煤气管道173440GXYZ x16有管堤的热力管道173450GXYZ x16有管堤的工业管道174100GXYZ gc042给水检修井174200GXYZ gc043排水.雨水检修井174300GXYZ gc045排水暗井174400GXYZ gc046煤气.天然气检修井174500GXYZ gc047热力检修井174800GXYZ gc157工业.石油检修井174900GXYZ gc188不明用途的检修井175400GXYZ gc135水龙头175200GXYZ gc133消火栓175300GXYZ gc134阀门175101GXYZ gc053污水蓖子园形175102GXYZ gc041污水蓖子长形191101JJ911a国界191111JJ gc240国界的界桩.界碑191102JJ911b未定国界191201JJ912a省级行政区已定界191211JJ gc316省级行政区界标191202JJ x22省级行政区未定界191220JJ912b特别行政区界191221JJ gc316特别行政区界标191301JJ913a地级行政区已定界191311JJ gc316地级行政区界标191302JJ x23地级行政区未定界191401JJ914a县级行政区已定界191411JJ gc316县级行政区界标191402JJ x24县级行政区未定界191501JJ915a乡镇已定界191502JJ x25乡镇未定界191600JJ916村界191700JJ917组界192100JJ921特殊地区界192110JJ921开发区保税区界192200JJ922自然文化保护区界193100JJ continuous建设用地边界193200JJ continuous基本农田界193300JJ continuous国有土地界201101DGX continuous等高线首曲线201102DGX continuous等高线计曲线201103DGX x12等高线间曲线201199RIDGE continuous地性线201300DGX continuous示坡线202101GCD gcd一般高程点202300GCD gcd比高点及其注记202200DMTZ gc245特殊高程点186301DSX continuous等深线首曲线186302DSX continuous等深线计曲线186400GCD gcd水深点205201DMTZ continuous依比例独立石205202DMTZ gc324不依比例独立石205501DMTZ1161依比例土堆范围205502DMTZ10411依比例土堆斜坡线205503DMTZ gc243不依比例土堆205301DMTZ1161依比例石堆205302DMTZ gc087不依比例石堆203800DMTZ gc241岩溶漏斗205601DMTZ854依比例坑穴205602DMTZ gc244不依比例坑穴205101DMTZ yaodong依比例山洞205102DMTZ gc242不依比例山洞203500DMTZ10421冲沟203701DMTZ continuous依比例地裂缝203703DMTZ continuous不依比例地裂缝203310DMTZ kan土质的陡崖203320DMTZ kan石质的陡崖204201DMTZ kan未加固陡坎204202DMTZ kan加固陡坎203420DMTZ1161露岩地203421DMTZ gc201露岩地符号203410DMTZ1033b陡石山206100DMTZ continuous平沙地203110DMTZ10421沙土的崩崖203120DMTZ1033b石质的崩崖203200DMTZ1161滑坡范围线204101DMTZ10411未加固斜坡204102DMTZ10412加固斜坡204300DMTZ10421梯田坎205401DMTZ1161依比例石垄205402DMTZ1054不依比例石垄204400DMTZ xp自然斜坡204410DMTZ xp加固自然斜坡204420DMTZ xp自然陡崖204430DMTZ xp自然陡坎204440DMTZ xp加固自然陡坎216100ZBTZ1161地类界211100ZBTZ1161稻田211101ZBTZ gc120单个稻田符号211900ZBTZ1161水浇地211110ZBTZ continuous单线田埂211121ZBTZ10421a双线田埂211122ZBTZ10421双线田埂211200ZBTZ1161旱地211201ZBTZ gc119单个旱地符号211400ZBTZ1161菜地211401ZBTZ gc123单个菜地符号211300ZBTZ continuous水生经济作物地211301ZBTZ gc126单个水生经济作物地符号206900ZBTZ1161台田212100ZBTZ1161果园212101ZBTZ gc325单个果园符号212200ZBTZ1161桑园212201ZBTZ gc205单个桑园符号212300ZBTZ1161茶园212301ZBTZ gc206单个茶园符号212400ZBTZ1161橡胶园212401ZBTZ gc207单个橡胶园符号212600ZBTZ1161其他经济林212601ZBTZ gc125单个其他经济林符号212500ZBTZ1161经济作物地212501ZBTZ gc165单个经济作物地符号213100ZBTZ1161成林213101ZBTZ gc326单个成林符号213500ZBTZ1161幼林.苗圃213501ZBTZ gc170幼林.苗圃符号213201ZBTZ1161大面积灌木林213202ZBTZ gc254独立灌木丛213203ZBTZ hs狭长灌木林213901ZBTZ1161大面积竹林213900ZBTZ gc246单个大面积竹林符号213902ZBTZ gc210独立竹丛213903ZBTZ hs狭长的竹林213300ZBTZ continuous疏林213301ZBTZ gc208疏林符号213600ZBTZ continuous迹地213601ZBTZ gc253单个迹地符号一213602ZBTZ gc121单个迹地符号二216200ZBTZ continuous防火带213701ZBTZ gc122零星树木213702ZBTZ hs乔木行树213204ZBTZ hs灌木行树213801ZBTZ gc143阔叶独立树213802ZBTZ gc144针叶独立树213804ZBTZ gc069椰子.槟榔独立树213803ZBTZ gc145果树独立树213811ZBTZ gc319特殊阔叶独立树213812ZBTZ gc320特殊针叶独立树213814ZBTZ gc321特殊椰子.槟榔独立树213813ZBTZ gc322特殊果树独立树215100ZBTZ continuous高草地215101ZBTZ gc212单个高草地符号214100ZBTZ continuous天然草地214101ZBTZ gc121单个天然草地符号214200ZBTZ continuous改良草地214201ZBTZ gc121单个改良草地符号一214202ZBTZ gc211单个改良草地符号二214300ZBTZ continuous人工牧草地214301ZBTZ gc211单个人工牧草地符号214400ZBTZ1161人工绿地214401ZBTZ gc323单个人工绿地符号215200ZBTZ continuous半荒草地215201ZBTZ gc163单个半荒草地符号215300ZBTZ continuous荒草地215301ZBTZ gc164单个荒草地符号215400ZBTZ1161花圃215401ZBTZ gc124单个花圃符号215410ZBTZ continuous花圃(实线)215411ZBTZ gc124单个花圃符号206400ZBTZ continuous盐碱地206401ZBTZ gc213单个盐碱地符号206402ZBTZ gc213b单个盐碱地符号206501ZBTZ1161依比例小草丘地206502ZBTZ continuous不依比例小草丘地206503ZBTZ gc089小草丘地符号206600ZBTZ continuous龟裂地206601ZBTZ gc088单个龟裂地符号206200ZBTZ continuous沙砾滩206201ZBTZ gc201沙砾地石块206210ZBTZ continuous沙泥地206300ZBTZ continuous石块地206301ZBTZ gc090单个石块地符号300000JZD jjj界址线300010JZD915a街道线300020JZD916街坊线310000DLJ continuous地类面积线340101COMPONENT gcbj0101上水井盖340102COMPONENT gcbj0102污水井盖340103COMPONENT gcbj0103雨水井盖340104COMPONENT gcbj0104雨水箅子340105COMPONENT gcbj0105电力井盖340106COMPONENT gcbj0106路灯井盖340107COMPONENT gcbj0107电信井盖340108COMPONENT gcbj0108电视井盖340109COMPONENT gcbj0109网络井盖340110COMPONENT gcbj0110热力井盖340111COMPONENT gcbj0111燃气井盖340112COMPONENT gcbj0112公安井盖340113COMPONENT gcbj0113消防设施340114COMPONENT gcbj0114不明井盖340115COMPONENT gcbj0115电信交接箱340116COMPONENT gcbj0116电力设施340117COMPONENT gcbj0117电杆340118COMPONENT gcbj0118路灯340119COMPONENT gcbj0119地灯340120COMPONENT gcbj0120射灯340121COMPONENT gcbj0121报刊亭340122COMPONENT gcbj0122电话亭340123COMPONENT gcbj0123邮筒340124COMPONENT gcbj0124信息亭340125COMPONENT gcbj0125自动售货亭340126COMPONENT gcbj0126健身设施340127COMPONENT gcbj0127输油(气)井盖340128COMPONENT gcbj0128园林井盖340129COMPONENT gcbj0129化粪池井盖340130COMPONENT gcbj0130燃气调压站340131COMPONENT gcbj0131电视箱体340201COMPONENT gcbj0201停车场340202COMPONENT gcbj0202停车咪表340203COMPONENT gcbj0203公交站亭340204COMPONENT gcbj0204出租车站牌340205COMPONENT gcbj0205过街天桥340206COMPONENT gcbj0206地下通道340207COMPONENT gcbj0207高架立交桥340208COMPONENT gcbj0208跨河桥340209COMPONENT gcbj0209交通标志牌340210COMPONENT gcbj0210交通控制箱340213COMPONENT gcbj0213路名牌340214COMPONENT gcbj0214交通信号灯340215COMPONENT gcbj0215路边停车场340216COMPONENT gcbj0216交通涵洞340301COMPONENT gcbj0301公共厕所340302COMPONENT gcbj0302公厕化粪池340303COMPONENT gcbj0303公厕指示牌340304COMPONENT gcbj0304垃圾间340305COMPONENT gcbj0305果皮箱340306COMPONENT gcbj0306灯箱霓虹灯340307COMPONENT gcbj0307广告牌匾340308COMPONENT gcbj0308环境监测塔340309COMPONENT gcbj0309垃圾中转站340310COMPONENT gcbj0310移动厕所340311COMPONENT gcbj0311资源回收处理站(废塑料340401COMPONENT gcbj0401古树340402COMPONENT gcbj0402行道树340403COMPONENT gcbj0403树池箅子340404COMPONENT gcbj0404花架花钵340406COMPONENT gcbj0406雕塑340407COMPONENT gcbj0407街头坐椅340409COMPONENT gcbj0409其它重要树340501COMPONENT gcbj0501宣传栏340502COMPONENT gcbj0502人防工事340503COMPONENT gcbj0503公房地下室340601COMPONENT gcbj0601重大危险源340602COMPONENT gcbj0602工地340604COMPONENT gcbj0604储气站340605COMPONENT gcbj0605车用加油(气)站340606COMPONENT gcbj0606自来水厂(站)340607COMPONENT gcbj0607户外不可移动文物340608COMPONENT gcbj0608瞭望塔340609COMPONENT gcbj0609山头340610COMPONENT gcbj0610防火隔离带340611COMPONENT gcbj0611水源340612COMPONENT gcbj0612视频监视器340010COMMUNITY915a街道办事处340020COMMUNITY916社区340000BASICGRID continuous单元网格END。