施工图纸会审记录
- 格式:doc
- 大小:104.00 KB
- 文档页数:9
图纸会审纪要内容今天,小编给大家介绍的是图纸会审纪要内容,供大家阅读参考。
图纸会审纪要内容11、施工图会审的定义:图纸会审是指承担施工阶段监理的监理单位组织施工单位以及建设单位、材料、设备供货等相关单位,在收到审查合格的施工图设计文件后,在设计交底前进行的全面细致熟悉和审查施工图纸的活动。
2、图纸会审的目的:一是使施工单位和各参建单位熟悉设计图纸,了解工程特点和设计意图,找出需要解决的技术难题,并制定解决方案;二是为了解决图纸中存在的问题,减少图纸的差错,将图纸中的质量隐患消灭在萌芽之中。
3、图纸会审的内容:(1)是否无证设计或越级设计;图纸是否经设计单位正式签署。
(2)地质勘探资料是否齐全。
(3)设计图纸与说明是否符合当地要求。
(4)设计地震烈度是否符合当地要求。
(5)几个设计单位共同设计的图纸相互间有无矛盾;专业图纸之间、平立剖面图之间有无矛盾;标注有无遗漏。
(6)总平面与施工图的几何尺寸、平面位置、标高等是否一致。
(7)防火、消防是否满足。
(8)建筑结构与各专业图纸本身是否有差错及矛盾;结构图与建筑图的平面尺寸及标高是否一致;建筑图与结构图的表示方法是否清楚;是否符合制图标准;预埋件是否表示清楚;有无钢筋明细表或钢筋的构造要求在图中是否表示清楚。
(9)施工图中所列各种标准图册施工单位是否具备。
(10)材料来源有无保证,能否代换;图中所要求的条件能否满足;新材料、新技术的应用是否有问题。
(11)地基处理方法是否合理,建筑与结构构造是否存在不能施工、不便于施工的技术问题,或容易导致质量、安全、工程费用增加等方面的问题。
(12)工艺管道、电气线路、设备装置、运输道路与建筑物之间或相互间有无矛盾,布置是否合理。
(13)施工安全、环境卫生有无保证。
(14)图纸是否符合监理大纲所提出的要求。
4、会审的程序:图纸会审应开工前进行。
如施工图纸在开工前未全部到齐,可先进行分部工程图纸会审。
4.1图纸会审的一般程序:业主或监理方主持人发言→设计方图纸交底→施工方、监理方代表提问题→逐条研究→形成会审记录文件→签字、盖章后生效。
图纸会审记录(完整版)
与地面固定的预埋件位置未标注,请设计单位补充。
在上海市外高桥保税区F2-03地块综合服务楼的图纸会审中,参加会审的有建设单位、设计单位、监理单位和施工单位。
在会审过程中,针对图纸存在的疑问,设计单位进行了答复。
其中,S-01-02集水井大样图尺寸及放坡比例未注明,S-01-02
地下室底板高低跨的做法等问题得到了解决。
同时,会审人员还指出了一些问题,如L轴交12-13轴处的排水沟位置与梁重叠,GBZ1-2墙和柱尺寸不符等,需要设计单位进行修改。
此外,还提出了一些建议,如设备层吊柱上部与三层牛腿连接在工厂制作完成,下部与地面固定的预埋件位置未标注,需要设计单位进行补充。
在施工现场,需要先进行栓接,然后再进行焊接。
此外,设备层吊柱连接的钢梁设备层图连接段经过放样后,确定统一为900mm。
(详见设备层吊柱制作安装优化方案图)。
所有
钢结构面漆都取消。
(详见说明)。
组合楼板与核心筒及电梯井的混凝土墙面的连接角钢02-15,使用M16的膨胀螺栓连接,螺栓间距为500mm。
(详见
节点图)。
请确认水施/本工程是否安装了厨房排水管道和空调凝结
水下水管道?
在P-02-01,水施/B2层M-4轴至M-14轴处一个集水井是否能够满足排水要求?
请在XXX所有楼层里的电力桥架、通风管道、消防管道、排水管道的标高要求中,在图纸中标明。
请在XXX电力、通风设计图中标明电力桥架支架和通风
管道的支架制作安装的要求和说明。
为了施工方便,能否在动力电力平面图纸中标出管线的规格?
记录人:时间:2017年2月16日。
图纸会审记录在建筑工程的施工过程中,图纸会审是一个至关重要的环节。
它是由建设单位、施工单位、监理单位等各方共同参与,对施工图纸进行详细审查和讨论的活动。
通过图纸会审,可以提前发现和解决设计中存在的问题,避免在施工过程中出现不必要的错误和变更,从而保证工程的质量、进度和成本控制。
一、图纸会审的目的图纸会审的主要目的是确保施工图纸的准确性、完整性和可行性。
具体来说,包括以下几个方面:1、检查图纸是否符合国家和地方的相关规范、标准和法规要求。
2、审查图纸中各个专业之间的衔接是否合理,是否存在冲突和矛盾。
3、核实图纸中所标注的尺寸、标高、坐标等数据是否准确无误。
4、评估施工图纸的施工难度和可行性,提出优化建议和解决方案。
5、明确工程的质量要求和验收标准,为施工提供明确的依据。
二、图纸会审的参与人员图纸会审通常由建设单位组织,施工单位、监理单位、设计单位以及其他相关单位的技术人员共同参加。
各方人员在会审中都发挥着重要的作用:1、建设单位:作为工程项目的业主,负责协调各方关系,提出项目的总体要求和期望。
2、施工单位:是图纸的直接使用者,对施工工艺和现场情况最为熟悉,能够从施工的角度发现问题并提出解决方案。
3、监理单位:代表建设单位对工程进行监督管理,对图纸的审查要严格把关,确保工程质量和进度。
4、设计单位:负责解释设计意图,回答各方提出的问题,并根据会审意见对图纸进行修改和完善。
三、图纸会审的准备工作为了确保图纸会审的顺利进行,各方需要提前做好充分的准备工作:1、施工单位应组织技术人员认真熟悉施工图纸,了解工程的特点和要求,对图纸中存在的疑问进行汇总整理。
2、监理单位要提前熟悉图纸,制定审查要点和重点,对施工单位提交的疑问进行初步审核。
3、建设单位应及时向各方提供完整的施工图纸和相关技术资料,并通知会审的时间、地点和议程。
4、设计单位要准备好设计说明和相关计算书等资料,以便在会审中进行解释和说明。
四、图纸会审的程序图纸会审一般按照以下程序进行:1、建设单位主持人介绍与会人员和会审的目的、要求。
图纸会审记录范本一、工程概况1、工程名称:_____2、工程地点:_____3、建设单位:_____4、设计单位:_____5、监理单位:_____6、施工单位:_____二、会审时间和地点1、会审时间:_____年_____月_____日2、会审地点:_____三、参加会审的单位及人员1、建设单位:_____、_____2、设计单位:_____、_____3、监理单位:_____、_____4、施工单位:_____、_____、_____四、会审内容1、建筑专业建筑平面图中,房间的布局和尺寸是否满足使用功能的要求。
门窗的位置、尺寸和开启方式是否合理,是否与建筑外立面效果相协调。
楼梯的踏步尺寸、扶手高度等是否符合规范要求。
建筑节能设计是否符合相关标准。
2、结构专业基础形式和埋深是否合理,是否与地质勘察报告相符。
梁、柱、板的尺寸和配筋是否满足结构计算和规范要求。
后浇带的设置位置和处理方法是否恰当。
钢结构的连接节点和构件尺寸是否准确。
3、给排水专业给排水管道的布置是否合理,是否与其他专业的管线有冲突。
卫生器具的选型和布置是否符合使用要求和规范规定。
消防栓和喷淋系统的设置是否满足消防规范。
给排水管材的选用是否合理。
4、电气专业电气线路的敷设方式和走向是否合理,是否与其他专业的管线有交叉。
配电箱、开关柜的位置和尺寸是否合适,是否便于操作和维护。
照明灯具的布置和选型是否满足照度要求和节能标准。
防雷接地系统的设计是否符合规范要求。
5、暖通专业空调系统的选型和布置是否合理,是否满足室内温度和湿度的要求。
通风管道的尺寸和走向是否与其他专业的管线有冲突。
风机、空调机组等设备的选型和安装位置是否合适。
五、会审意见及处理结果1、建筑专业问题:一层平面图中,走廊宽度较窄,影响人员通行。
意见:将走廊宽度由 15 米增加至 18 米。
处理结果:设计单位同意修改,在修改后的图纸中予以体现。
问题:外立面窗户的分格形式不够美观。
图纸会审会议纪要(精选6篇)图纸会审会议纪要篇1会议时间:20xx年3月22日15:30会议地点:四川新材料有限公司现场工程部办公室参加单位及人员:设计单位侯岚晋:全部放线以结施为准。
总平以图纸标高为依据,参照实际标高,以此放线。
能畅通排水的情况下,以实际标高为标准。
图纸一律按11G101实行。
一:1:职工宿舍12轴处楼梯门的开门方向?答:职工宿舍12轴处开门,向外开。
2:儿墙用多孔砖还是实心砖?答:女儿墙用多孔砖。
3:宿舍A-C轴总平与结构图尺寸不相符合答:职工宿舍及研发大楼放线以结施为准,并以A轴线为基准做调整,4:大楼5/13,7/13,9/13,11/13中L1截面尺寸及配筋未标明。
答:研发大楼结施5/13,7/13,9/13,11/13中L1截面尺寸200×400mm,上下配筋2根18,箍筋8mm,间距100mm。
5:大楼结施4/13中,Kz-8与Kz-7标注问题。
答:研发大楼结施4/13中,KZ-8修改城KZ-7。
6:护栏根据业主自己需要自行修改样式。
会签栏:施工单位:监理单位:设计单位:建设单位:整理单位:20xx年3月22日图纸会审会议纪要篇2会议议题:工程名称:时间:20xx年04月27日15:30地点:主持人:整理人:一、设计院对春源公司龙岗同乐厂区二期厂房K区、J区厂房工程进行图纸技术交底.二、施工单位、监理单位、建设单位对图纸提出了相关问题设计院答复形成纪要:(详附表1)春源公司龙岗同乐厂区二期厂房K区、J区厂房项目监理部整理:签发:审核:签发日期:图纸会审会议纪要篇3议议题:春源公司龙岗同乐厂区二期厂房K区、J区厂房图纸会审工程名称:春源公司龙岗同乐厂区二期厂房K区、J区厂房工程时间:20xx年04月27日15:30地点:春源公司同乐厂区办公室主持人:仝山林整理人:陈新参加单位及人员(附表2:会议签到表):1.建设单位:深圳春源钢铁工业有限公司林三能2.监理单位:深圳市龙建建设监理有限公司仝山林、方红林3.设计单位:城市建设研究院吴日重4.施工单位:福建省九龙建设集团有限公司王治国、吴本银、郑传琛会议议程及内容:一、设计院对春源公司龙岗同乐厂区二期厂房K区、J区厂房工程进行图纸技术交底.二、施工单位、监理单位、建设单位对图纸提出了相关问题设计院答复形成纪要:(详附表1)春源公司龙岗同乐厂区二期厂房K区、J区厂房项目监理部整理:签发:审核:签发日期:图纸会审会议纪要篇4时间:x年xx月xx日地点:甲方会议室主持人:参加单位人员(附会议签到表):1.建设单位:2.监理单位:3.设计单位:4.施工单位:会议议程及内容:一、北部新区自行车道交通系统市政设施改造工程2标段图纸进行了技术交底。
图纸会审记录表1. 会审信息
会审日期会审地点参与人员记录人
2021年10月
15日公司会议
室A
张三、李四、王五、赵
六、钱七
小明
2. 会审内容
本次会审主要针对项目A的图纸设计进行讨论和审查。
3. 会审记录
序
号问题描述责任
人解决方案
1图纸中缺少标注尺寸张三补充标注尺寸
2设计图纸中未满足项目需
李四与设计师沟通修改求
3图纸中存在不合理的布局王五重新调整布局
4缺少必要的工序图示赵六补充缺失的工序图
示
5图纸中标注错误的材料钱七更正标注的材料名
称
4. 会审结论
经过讨论和审查,与相关人员进行了沟通,得出以下结论:
1.需要补充标注尺寸,以确保施工过程中的精确度。
2.设计图纸需要进一步修改以满足项目的具体需求。
3.图纸中的布局需要重新调整,以提高效率和操作性。
4.需要补充缺失的工序图示,以便施工人员了解工序
顺序。
5.图纸中的材料标注有错误,需要进行更正。
5. 下一步行动
每位责任人应根据自己所负责的问题,按照解决方案进行
相应的修改和调整。
设计师应与项目团队进行沟通,了解项目需求并进行及时修改。
记录人要及时跟进每个问题的解决情况,并记录相应的修改结果。
6. 附件
无
以上为图纸会审记录表,用于记录图纸会审过程中的问题
和解决方案。
通过会审记录,可以确保项目图纸的准确性和可行性,避免在施工阶段出现问题。
以上记录可作为项目资料的一部分,并用于追踪和验证问题的解决情况。
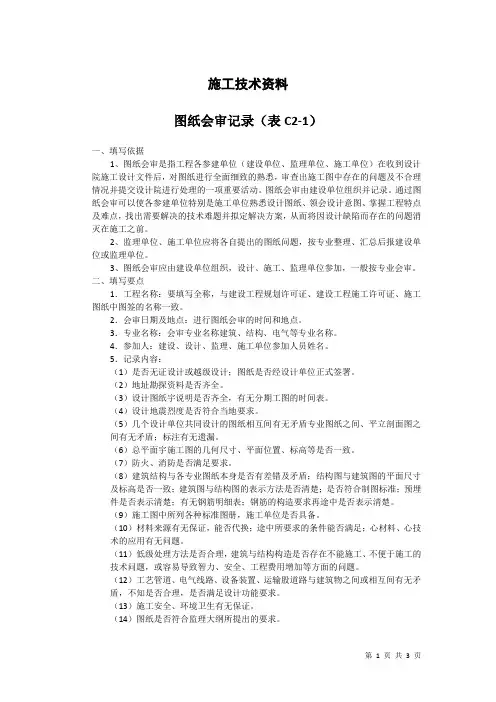
施工技术资料图纸会审记录(表C2-1)一、填写依据1、图纸会审是指工程各参建单位(建设单位、监理单位、施工单位)在收到设计院施工设计文件后,对图纸进行全面细致的熟悉,审查出施工图中存在的问题及不合理情况并提交设计院进行处理的一项重要活动。
图纸会审由建设单位组织并记录。
通过图纸会审可以使各参建单位特别是施工单位熟悉设计图纸、领会设计意图、掌握工程特点及难点,找出需要解决的技术难题并拟定解决方案,从而将因设计缺陷而存在的问题消灭在施工之前。
2、监理单位、施工单位应将各自提出的图纸问题,按专业整理、汇总后报建设单位或监理单位。
3、图纸会审应由建设单位组织,设计、施工、监理单位参加,一般按专业会审。
二、填写要点1.工程名称:要填写全称,与建设工程规划许可证、建设工程施工许可证、施工图纸中图签的名称一致。
2.会审日期及地点:进行图纸会审的时间和地点。
3.专业名称:会审专业名称建筑、结构、电气等专业名称。
4.参加人:建设、设计、监理、施工单位参加人员姓名。
5.记录内容:(1)是否无证设计或越级设计;图纸是否经设计单位正式签署。
(2)地址勘探资料是否齐全。
(3)设计图纸宇说明是否齐全,有无分期工图的时间表。
(4)设计地震烈度是否符合当地要求。
(5)几个设计单位共同设计的图纸相互间有无矛盾专业图纸之间、平立剖面图之间有无矛盾;标注有无遗漏。
(6)总平面宇施工图的几何尺寸、平面位置、标高等是否一致。
(7)防火、消防是否满足要求。
(8)建筑结构与各专业图纸本身是否有差错及矛盾;结构图与建筑图的平面尺寸及标高是否一致;建筑图与结构图的表示方法是否清楚;是否符合制图标准;预埋件是否表示清楚;有无钢筋明细表;钢筋的构造要求再途中是否表示清楚。
(9)施工图中所列各种标准图册,施工单位是否具备。
(10)材料来源有无保证,能否代换;途中所要求的条件能否满足;心材料、心技术的应用有无问题。
(11)低级处理方法是否合理,建筑与结构构造是否存在不能施工、不便于施工的技术问题,或容易导致智力、安全、工程费用增加等方面的问题。
图纸会审记录某某小区项目某期建设单位:某某建设有限公司设计单位:某建筑设计有限公司监理单位:某集团有限责任施工单位:某某建设有限公司会审日期:202x年3月24日图纸会审记录12 某栋楼JG-09bJZ-06a标准层建筑平面图与标准层结构平面图,有很多墙柱长度不一致,墙柱是否均按结构墙柱图施工,请确认。
墙柱按结构图施工否13 JG-02b通结构02b通节点大样图中,节点21没有显示梁顶标高,请确认H面在哪,请确认。
梁底平飘窗底,具体详建筑立面图否14某栋楼JG-19bJG-02b通4-A轴交4-10~4-14轴位置阳台梁,梁平法施工图显示结构梁高为650,但是节点24显示梁从结构H往下仅为640,对不上,请确认按哪个图施工。
(4-A5轴交4-AF~4-AH轴同问)按650否15某栋楼JG-19bJG-02b通所有飘窗位置,结构连梁为650高,但是飘窗节点显示梁底为640,对不上,请确认按哪个图施工。
如修改大样,请提供最新大样按650,降大样图中的640改为650即可否16某栋楼JG-02b通JZ-194-A轴交4-10~4-14轴位置阳台反坎,本楼栋装饰层厚度为60,反坎结构大样与建筑大样对不上,请确认按哪个大样。
按建筑图施工否17某栋楼JG-02b通JZ-03通a结构节点大样14,显示窗台高度结构高为900,装饰层厚度为60,这样建筑窗台高仅剩840,是否符合安全标准,并且与建筑节点大样对不上,此窗台结构大样窗台是否改为960,请确认。
改为960否18某栋楼JG-02b通JZ-04通a4-C轴交4-7轴位置空调板大样7,结构大样显示700宽,与建筑大样对不上,请确认按哪个施工。
此处应与某栋楼统一否19 JZ-06a中凹廊和抄表平台没有建筑大样索引,请确认按哪个大样施工。
与某栋楼统一否20某栋楼JG-02b通JZ-03通a4-14轴交4-E轴位置铁艺栏杆大样,结构大样与建筑大样反坎对不上,请确认按哪个大样施工。
图纸会审记录1. 会审背景在项目开展过程中,为了确保施工图纸的准确性和规范性,以及协调各参与方的设计意见,进行图纸会审是必不可少的环节。
本文档记录了图纸会审的过程、讨论的问题以及最终达成的共识。
2. 参与人员•项目经理:张三•结构设计师:李四•建筑设计师:王五•电气工程师:赵六•给排水工程师:钱七•HVAC工程师:孙八3. 会审内容3.1 结构设计图纸•讨论了楼层承重架构的设计方案,结构设计师李四提供了各种方案的比较及优缺点分析。
•张三提出了关于柱和梁连接方式的疑问,李四提供了详细的连接方式,并得到了其他人的认同。
•讨论了地下室的钢筋配筋和梁板连接的细节,达成了一致意见。
3.2 建筑设计图纸•评审了建筑物外观设计方案。
•讨论了大厅的进出口通道设置及安全疏散通道的规划。
•确定了建筑物的主要材料、颜色等。
3.3 电气设计图纸•讨论了照明布置方案,并对每个区域的照明要求进行了梳理。
•确定了配电箱的安装位置及接线方式。
•讨论了紧急照明系统的布置,提出了改进建议,并得到了一致认可。
3.4 给排水设计图纸•讨论了建筑物的供水管道和排水管道的走向及布置。
•确定了疏水排水系统的设计方案,并提出了改善建议。
•讨论了给水设备和排水设备的选择。
3.5 HVAC设计图纸•讨论了供暖和制冷系统的设计方案。
-确定了主要设备的选型,并对送风口和回风口的布置进行了讨论。
•确定了通风系统的设计指标。
4. 问题和解决方案4.1 结构设计问题及解决方案•问题:柱和梁连接方式是否满足强度要求?–解决方案:李四提供了详细的连接方式,并经过计算验证,满足强度要求。
•问题:地下室的钢筋配筋和梁板连接是否符合规范要求?–解决方案:经过讨论,确定了地下室的钢筋配筋方式,并对梁板连接的细节进行了调整。
4.2 建筑设计问题及解决方案•问题:大厅的进出口通道是否满足安全疏散要求?–解决方案:经过讨论,对进出口通道进行了调整,确保符合安全疏散要求。
•问题:建筑物的外观设计是否满足项目要求?–解决方案:经过评审,确定了外观设计方案,并对细节进行了优化。
工程施工图设计文件审查会审记录表1. 会议信息•会议主题: 工程施工图设计文件审查•会议时间: [填写日期和时间]•会议地点: [填写地点]2. 会议目的本次会议的目的是对工程施工图设计文件进行审查,确保设计文件的合规性和可实施性。
3. 与会人员•主持人: [填写主持人姓名]•与会人员:–[填写与会人员姓名及职务,可根据情况增加或删减]4. 审查内容本次会议审查的工程施工图设计文件包括但不限于内容:•结构设计图纸•设备安装图纸•电气图纸•暖通及给排水图纸•其他相关设计文件5. 议程序号议程内容讨论结果1确定议程[填写讨论结果]2逐项审查设计图纸[填写讨论结果]3对发现的问题进行讨论[填写讨论结果]4提出修改建议[填写讨论结果]5对最终设计文件进行确认[填写讨论结果]6确定下一步工作[填写讨论结果]6. 讨论结果根据会议讨论,对于工程施工图设计文件的审查结果如下:•对于结构设计图纸,确认无问题,并建议在某些细节上进行修改。
•设备安装图纸需要重新设计,以满足项目的要求。
•电气图纸需要修改,以符合相关安全规范。
•暖通及给排水图纸需要进一步完善。
7. 修改建议•结构设计图纸的修改建议:[填写修改建议]•设备安装图纸的修改建议:[填写修改建议]•电气图纸的修改建议:[填写修改建议]•暖通及给排水图纸的修改建议:[填写修改建议]8. 最终确认对于上述讨论结果和修改建议,与会人员一致同意,并要求相应的设计部门在规定时间内完成修订。
9. 下一步工作•设计部门根据讨论结果的修改建议,对工程施工图设计文件进行修订。
•修改后的设计文件重新提交审查,进行最终确认。
10. 会议总结本次工程施工图设计文件审查会议对于发现问题、提出修改建议起到了积极的作用。
通过与会人员的共同努力,相信在下一次提交审查时,设计文件的合规性和可实施性将得到明显提高。
11. 会议记录人•[填写会议记录人姓名]12. 会议审批•[填写会议审批人姓名]为工程施工图设计文件审查会审记录表,经与会人员讨论并确认无误。
竭诚为您提供优质文档/双击可除图纸会审会议纪要范文大全
篇一:图纸会审纪要模板
图纸会审纪要(有关创意综合体公共部位装修空调工程设计答疑事项)
建设单位:xxxxxxxxxxxx
设计单位:xxxxxxxxxxxx
监理单位:xxxxxxxxxxxx
施工单位:xxxxxxxxxxxx
本次会议纪要共页月日
篇二:图纸会审会议纪要(标准模板)
深圳市龙建建设监理有限公司
会议纪要
工程名称:春源龙岗同乐二期厂区项目文件编码:
20XX-04-27-001
图纸会审会议纪要
会议议
题:春源公司龙岗同乐厂区二期厂房K区、J区厂房图纸会审工程名称:春源公司龙岗同乐厂区二期厂房K区、J区厂房工程时间:20XX年04月27日15:30
地点:春源公司同乐厂区办公室
主持人:仝山林
整理人:陈新
参加单位及人员(附表2:会议签到表):
1.建设单位:深圳春源钢铁工业有限公司林三能
2.监理单位:深圳市龙建建设监理有限公司仝山林、方红林
3.设计单位:城市建设研究院吴日重
4.施工单位:福建省九龙建设集团有限公司王治国、吴本银、郑传琛会议议程及内容:
一、设计院对春源公司龙岗同乐厂区二期厂房K区、J 区厂房工程进行图纸技术交底.
二、施工单位、监理单位、建设单位对图纸提出了相关问题设计院答复形成纪要:(详附表1)
春源公司龙岗同乐厂区二期厂房K区、J区厂房项目监理部
整理:签发:审核:签发日期:
篇三:图纸会审会议纪要格式。
图纸会审记录模板一、图纸会审记录的基本信息1、工程名称:_____2、会审日期:_____3、地点:_____4、参加单位及人员:建设单位:_____设计单位:_____监理单位:_____施工单位:_____二、图纸会审的目的和范围本次图纸会审旨在对施工图纸进行全面审查,发现并解决其中存在的问题,确保施工图纸的准确性、完整性和可操作性,为工程的顺利施工提供保障。
会审范围包括建筑、结构、给排水、电气、暖通等各专业图纸。
三、建筑专业图纸会审要点1、建筑总平面图建筑物的定位坐标、标高是否明确。
周边道路、场地的标高与建筑物的关系是否合理。
消防车道、消防登高面的设置是否符合规范要求。
2、建筑平面图轴线、尺寸标注是否清晰准确。
房间的布局、功能是否满足使用要求。
门窗的位置、尺寸、开启方式是否合理。
楼梯、电梯的位置、数量、尺寸是否符合规范。
3、建筑立面图建筑外立面的造型、色彩是否与效果图一致。
外墙装饰材料、做法的标注是否明确。
门窗的样式、位置与平面图是否对应。
4、建筑剖面图建筑物各层的层高、标高是否准确。
梁、板、柱的位置、尺寸与结构图纸是否一致。
楼梯的踏步高度、宽度是否符合规范。
四、结构专业图纸会审要点1、基础平面图基础的类型、埋深、尺寸是否合理。
基础的持力层、承载力特征值是否明确。
桩基础的桩型、桩长、桩径、桩间距是否符合要求。
2、结构平面图梁、板、柱的编号、尺寸、配筋是否清晰准确。
预留孔洞、预埋件的位置、尺寸是否标注清楚。
结构构件的混凝土强度等级是否明确。
3、结构剖面图各层结构的标高、层高是否准确。
梁、板、柱的节点构造是否合理。
楼梯的结构形式、配筋是否符合规范。
4、结构设计说明工程的抗震设防烈度、抗震等级是否明确。
钢材、混凝土等材料的性能要求是否符合规范。
结构计算的主要参数、荷载取值是否合理。
五、给排水专业图纸会审要点室外给排水管网的布置、走向是否合理。
检查井、化粪池的位置、数量是否满足要求。
给排水管道与其他专业管线的交叉处理是否合理。
施工图纸会审记录
表号:GC-SJ-07 编号:XDJL-TJ-TS-0015
1、所有会审图纸均应记录在表内。
无意见时,应在“提出图纸问题”、“图纸修订意见”栏内注明“无”。
2、本表一式四份,由监理单位、填写整理并存一份,与会单位会签各存一份。
施工图纸会审记录
表号:GC-SJ-07 编号:XDJL-TJ-TS-0015
1、所有会审图纸均应记录在表内。
无意见时,应在“提出图纸问题”、“图纸修订意见”栏内注明“无”。
2、本表一式四份,由监理单位、填写整理并存一份,与会单位会签各存一份。
施工图纸会审记录
表号:GC-SJ-07 编号:XDJL-TJ-TS-0015
1、所有会审图纸均应记录在表内。
无意见时,应在“提出图纸问题”、“图纸修订意见”栏内注明“无”。
2、本表一式四份,由监理单位填写、整理并存一份,与会单位会签各存一份。
施工图纸会审记录
表号:GC-SJ-07 编号:XDJL-TJ-TS-0015
1、所有会审图纸均应记录在表内。
无意见时,应在“提出图纸问题”、“图纸修订意见”栏内注明“无”。
2、本表一式四份,由监理单位填写、整理并存一份,与会单位会签各存一份。
设计技术交底记录
表号:GC-SJ-06 编号:XDJL-TJ-JS-0015
本表一式四份,由监理单位填写、整理并存一份,与会单位会签各存一份。
设计技术交底记录
表号:GC-SJ-06 编号:XDJL-TJ-JS-0015
本表一式四份,由监理单位填写、整理并存一份,与会单位会签各存一份。