指挥调度系统-总体方案(华为技术有限公司)
- 格式:doc
- 大小:1.77 MB
- 文档页数:21
应急指挥中心指挥调度系统建设方案一、引言本文将提出一个应急指挥中心指挥调度系统建设方案,包括系统需求分析、系统设计与架构、系统功能模块、信息采集与处理、系统运维等方面的内容。
二、系统需求分析1.高效的通信功能:应急指挥中心需要与各应急部门、领导机构、地方政府等进行实时通信,保证信息的快速传递与共享。
2.实时的位置监控功能:通过GPS定位、卫星通信等技术,实时监控各应急部门的位置,提供指挥员确定最佳调度方案的依据。
3.多媒体信息处理功能:能够接收并处理视频、图像、声音等多媒体信息,提供全面的情报支持。
4.数据分析与统计功能:对应急事件的相关数据进行分析和统计,以提供科学依据和参考。
三、系统设计与架构1.硬件设施:包括服务器、网络设备、通信设备、终端设备等,保证系统的正常运行和数据的稳定传输。
2.软件支撑:建立基于云计算平台的系统环境,提供可扩展性和高可用性,确保系统的稳定运行。
3.数据库管理:建立数据库管理系统,存储和管理各类应急数据,提供数据快速查询与分析功能。
四、系统功能模块1.基础功能模块(1)通信管理模块:实现与各相关人员和部门的实时通信,包括语音通话、短信、邮件、即时通讯等方式。
(2)用户管理模块:管理不同权限的系统用户,包括注册、身份验证、权限分配等功能。
(3)日志管理模块:记录系统操作日志,以供追溯和审计。
2.指挥调度功能模块(1)事件管理模块:接收、记录和分发应急事件,包括事件信息录入、事件审核、事件分发等功能。
(2)资源调度模块:根据事件需要和资源情况,进行调度和分配,包括人力、物资、设备等资源的调度,以及调度方案的优化和实时更新。
(3)任务管理模块:为各相关单位和人员分发任务,并进行任务跟踪和进度监控。
(4)指挥员工作台模块:提供指挥员工作所需的各类功能,包括通信、指挥、调度、多媒体信息处理等。
五、信息采集与处理1.视频监控系统:安装摄像头等设备,实时监控重点区域和设备,提供视频图像信息。
指挥调度解决方案第1篇指挥调度解决方案一、背景随着我国城市化进程的加快,公共安全、交通、紧急救援等领域的指挥调度工作面临着前所未有的挑战。
为提高指挥调度效率,确保信息准确、实时、全面,降低指挥调度成本,本方案围绕指挥调度需求,运用现代信息技术,提出一套合法合规的指挥调度解决方案。
二、目标1. 提高指挥调度效率,缩短响应时间。
2. 确保信息准确、实时、全面,为指挥调度决策提供有力支持。
3. 降低指挥调度成本,提高资源利用率。
4. 提升指挥调度人员的操作便捷性和舒适性。
三、方案设计1. 系统架构本方案采用分层架构设计,包括数据采集层、传输层、处理层、应用层和展示层。
2. 数据采集数据采集层负责收集各类指挥调度相关的数据,包括但不限于:人员信息、车辆信息、设备信息、地理位置信息等。
3. 数据传输传输层采用加密传输技术,保障数据安全、实时、可靠地传输至处理层。
4. 数据处理处理层对采集到的数据进行处理,包括数据清洗、数据融合、数据挖掘等,为应用层提供高质量的数据支撑。
5. 应用层设计应用层包括以下功能模块:- 指挥调度中心:负责接收、处理、分发各类指挥调度指令。
- 信息查询与发布:提供实时信息查询与发布,包括人员、车辆、设备等资源信息。
- 应急预案管理:制定、存储、查询各类应急预案,实现快速响应。
- 统计分析:对指挥调度过程进行统计分析,为决策提供依据。
6. 展示层设计展示层以人性化为原则,采用图形化界面,提供直观、易操作的用户体验。
四、实施策略1. 项目筹备成立项目筹备组,明确项目目标、范围、预算等,制定详细的项目计划。
2. 技术选型根据实际需求,选择成熟、稳定、可靠的技术方案。
3. 系统开发按照项目计划,进行系统开发,确保系统功能完善、性能稳定。
4. 系统集成对各类硬件设备、软件系统进行集成,确保系统整体性能。
5. 测试与验收进行系统测试,确保系统满足需求,顺利通过验收。
6. 培训与上线对相关人员开展培训,确保熟练掌握系统操作,顺利上线。
应急指挥中心指挥调度系统解决方案目录应急指挥中心 01.概述 (2)2.系统组网及说明 (3)2.1系统组网 (3)2.2系统组网说明 (3)2.2建议 (4)3.系统组成 (5)3.1主机设备 (5)3.2调度台 (8)3.3智能值班 (11)3.5录音系统 (16)3.6传真模块 (16)3.7其他软件接口 (17)3.8.应急突发事件系统 (18)4.系统功能 (18)4.1指挥调度系统的核心功能 (19)4.2指挥调度系统的通信功能 (20)5.维护管理 (21)5.1维护功能 (21)5.2网管功能 (23)5.3日志功能 (24)附录:调度台推荐选择 (24)1.概述指挥调度是整个应急指挥系统项目的核心语音交换平台,是整个系统所有各类型通讯终端和信息的承载重心。
在以多种业务软件为基础信息的前提下,指挥调度系统将发挥其重要核心价值,完成应急指挥系统中应急指挥管理等功能。
整个应急指挥调度系统基于现有的IP网络资源,建设覆盖全行业的应急指挥系统,完成各县市的接入,完成对全部区域所有企业的产品质量监督检查业务。
系统建成完成后,可以实现应急指挥指挥调度、12365应急指挥系统、领导决策会议、领导监察、远程执法、智能值班、应急预案培训等多种整合应用,有效提高全行业的信息化建设水平,大幅度提高工作效率,取得良好的社会效益和经济效益。
2.系统组网及说明2.1系统组网2.2系统组网说明1.在整套系统中,以BW-2000指挥调度主机为核心,基于IP网络连接各个附属资源平台,做为多种信息融合平台;以业务系统中的多种业务软件为基础,为整套系统处理各种事件提供信息依据。
例如指挥调度、领导监察系统、应急预案系统系统、12365应急指挥系统等。
2.系统设备具体设置:指挥调度系统BW-2000指挥调度主机、录音服务器等主机设备放置在指挥调度大楼机房。
3.各类型调度台中指挥调度台放置在指挥大厅指挥调度工位位置,方便调度人员操作(可以扩展到一机多屏);4.领导办公室监察台放置在领导办公室部,可以把软件直接安装在领导电脑部,方便领导在办公室就可以了解情况,及时做出指示和决策等。
指挥调度系统解决方案
《指挥调度系统解决方案》
随着科技的不断发展,各行各业对于提高工作效率和管理能力的需求也越来越高。
在交通运输、物流配送、应急救援等需要大量协调和调度的行业中,指挥调度系统成为了一种重要的解决方案。
指挥调度系统是一种利用信息技术实现对人、车、物等资源进行有效调度和管理的系统。
通过集成GPS定位、移动通信、
数据分析和人工智能等技术,可以实现对车辆位置、运输路线、货物状态等信息的实时监控和管理,从而提高工作效率、降低成本、减少事故风险。
在交通运输行业,指挥调度系统可以帮助企业实现对车辆的实时监控和调度,提高运输效率和安全性。
在物流配送行业,系统可以帮助企业优化路线规划和货物跟踪,提高配送效率和客户满意度。
在应急救援行业,系统可以帮助相关部门对资源进行快速调配和协调,提高救援效率和响应速度。
指挥调度系统的应用不仅可以帮助企业提高管理效率,也可以为用户提供更加便捷、安全的服务体验。
随着技术的不断进步,指挥调度系统将会在更多行业中得到应用,为企业和社会带来更多的便利和效益。
指挥调度方案一、引言指挥调度是在管理和组织工作中起着重要作用的一项任务,它涉及到对资源、人力和时间的合理分配,以达到工作目标的最佳效果。
指挥调度方案是指在特定情况下制定的一套操作指南,旨在确保工作的有序进行和高效完成。
本文将探讨指挥调度方案的重要性,以及如何制定一个高效的指挥调度方案。
二、指挥调度方案的重要性1. 提高工作效率:一个好的指挥调度方案可以有效地协调和管理各项工作,避免资源的浪费和重复,提高工作的效率和效果。
2. 优化资源分配:通过合理调度,可以将有限的资源分配到不同的任务和项目中,确保资源的最大利用,提高资源的利用率。
3. 减少时间和成本:指挥调度方案可以帮助合理安排工作进度和时间,减少不必要的等待和延误,从而减少成本和提高效益。
4. 提高工作质量:通过合理调度和分配,可以确保各项工作按时完成,减少错误和失误,提高工作质量和客户满意度。
三、制定指挥调度方案的步骤1. 分析任务和资源:首先需要对任务和资源进行全面的分析,了解工作的性质、要求以及可用的资源,包括人力、物资和设备等。
2. 设定目标和优先级:根据任务的紧急程度和重要性,设定工作的目标和优先级,确定工作的次序和时间表。
3. 制定调度计划:根据任务的性质和要求,制定详细的调度计划,包括任务分配、时间安排、资源调配等内容,确保每项工作按计划进行。
4. 沟通和协调:调度方案需要与各相关部门和人员进行沟通和协调,确保每个人对任务的理解和要求一致,并解决可能出现的问题和冲突。
5. 监控和调整:在工作进行过程中,需要不断监控和调整调度方案,及时调整资源和时间的分配,保证工作的顺利进行。
6. 评估和改进:完成工作后,需要对调度方案进行评估和总结,了解工作的效果和问题,以便于下次制定更好的调度方案。
四、指挥调度方案的注意事项1. 合理考虑各项因素:在制定指挥调度方案时,需要全面考虑各项因素,包括任务的性质、资源的可用性、人员的技能和经验等,确保方案的合理性和可行性。
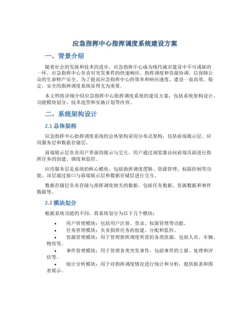
应急指挥中心指挥调度系统建设方案一、背景介绍随着社会的发展和技术的进步,应急指挥中心成为现代城市建设中不可或缺的一环。
应急指挥中心负责对突发事件的快速响应、指挥调度和资源协调,以保障公众的生命财产安全。
为了提高应急指挥中心的效率和响应速度,建设一套高效、稳定、安全的指挥调度系统显得尤为重要。
本文档将详细介绍应急指挥中心指挥调度系统的建设方案,包括系统架构设计、功能模块划分、技术选型和实施计划等内容。
二、系统架构设计2.1 总体架构应急指挥中心指挥调度系统的总体架构采用分布式架构,包括前端展示层、应用服务层和数据存储层。
前端展示层负责用户界面的展示与交互,用户通过浏览器访问前端页面进行指挥任务的创建、调度和监控。
应用服务层是系统的核心模块,包括指挥调度逻辑、资源管理、权限控制等功能。
该层通过接口与前端展示层和数据存储层进行交互。
数据存储层负责存储与指挥调度相关的数据,包括任务数据、资源数据和事件数据等。
2.2 模块划分根据系统功能的不同,将系统划分为以下几个模块:•用户管理模块:包括用户注册、登录、权限管理等功能。
•任务管理模块:负责指挥任务的创建、分配和监控。
•资源管理模块:用于管理指挥调度所需的各类资源,包括人员、车辆、物资等。
•事件管理模块:用于管理各类突发事件,包括事件的上报、处理和评估等。
•统计分析模块:用于对指挥调度情况进行统计和分析,提供报表和图表展示。
三、技术选型在系统架构设计的基础上,根据需求分析和性能要求,进行了以下技术选型:•前端展示层选用React框架,用于构建动态的、响应式的用户界面。
•后端应用服务层选用Spring Boot框架,用于开发系统的核心业务逻辑。
•数据存储层选用MySQL数据库,用于存储与指挥调度相关的数据。
•通过RESTful API实现前后端之间的数据交互。
•使用WebSocket技术实现指挥任务的实时通讯和更新。
四、实施计划基于上述系统架构设计和技术选型,制定了以下实施计划:1.需求分析和功能设计:完成对系统需求的分析和用户故事的撰写,并设计系统的功能模块和界面原型。
1.概述随着改革开放和科技技术的不断提高,国家信息化建设也面临着一个飞速的发展,信息化基础设施建设是企业单位不可分割的一部分,而信息化会议系统建设同样也不例外,未来智能化信息数字会议系统即将替代传统模拟系统进入数字化,网络化,智能化。
因此音视频信息数据交流使用率会越来越频繁,并随着社会的发展音视频数据交流不断的加大,多媒体音视频指挥系统建设是搜救调度指挥的必然发展趋势。
随着计算机和网络技术不断成熟,音频技术,视频技术和信息技术的迅速崛起,在视频会议系统中呈现相互融合,共同发展的趋势,随着社会信息加速推进,多功能调度指挥中心为各相关单位带来了交流沟通环境和便捷的指挥调度操作环境,为此多功能调度指挥中心建设是信息化建设必不可少的信息基础设施。
1.1.项目背景目前,已建有CCTV监控系统、远程电视会议系统,北方海区AIS系统在设有一个终端显示系统。
另外,船舶交通管理系统正在建设,预计短期内建成投入使用。
本次建设的调度指挥中心主要用于紧急事故指挥调度,监控,远程会议等。
其中CCTV监控,远程会议等子系统已经正在使用,船舶交通管理系统正在建设,本次工程完成后将视频,音频和所需要的诸多视频信息进行显示,方便于调度指挥,使用灵活方便。
1.2.项目分析为了更好的与今后可能实施的各类监控系统紧密结合,我们在设计时充分设计预留接口,有系统都可以很好的无缝对接,而且我们还充分考虑了本系统在今后的扩展和升级,并预留了软硬接口。
一套完整、高效、性能优良的音视频调度指挥会议系统不仅是市海上搜救中心调度指挥的重要功能保障,同时也是现代化办公的重要组成部分。
因此在方案设计时,充分考虑到系统的先进性、稳定性、可靠性、可操作性、兼容性、安全性,并且考虑到系统将来可能存在的升级要求及应当具有良好的可扩容性及良好的性能价格比,并对可预期的技术发展作好充分的技术准备。
1.3.编制依据根据工程师现场勘测和使用方的具体沟通:《智能建筑设计标准》(GB/T50314-2000)《智能建筑工程质量验收规范》(GB50339-2003)《民用闭路电视监视系统工程技术规范》(GB50198-84)《彩色电视图像质量主观评价方法》(GB7401-87)《通用用电设备设计规范》(GB50055-93)《电气装置安装工程电气设备交接试验标准》(GB50150-91)《民用建筑电气设计规范》(JGJ/T16-92)《厅堂扩声系统声学特性指标》(GYJ25-86)《厅堂扩声系统设计规范》(GB50371-2006)《厅堂扩声系统设备互联的优选电气配接法》(SJ2112-82)《信息技术设备包括电气设备的安全》(GB4943-95)《软件工程国家标准》(GTB856)《信息技术互连国际标准》(ISO/IEC11801-95)《建筑设计防火规范》(GBJ16-87)2001修订《客观评价厅堂语言可懂度及“RASTI”法》(GB/T 14476 -93)《声系统设备互连的优选配接值》(GB/T 14197-93)《厅堂混响时间测量方法》(GBJ 76-84)《声学语言清晰度测试方法》(GB/T 15508 -1995)《声学设计及测量规范》(JGI/T 7-97)《建筑电气工程施工质量验收规范》(GB 50503-2002)《电气安装工程低电压电器施工及验收规范》GB50254-961.4.研究范围本工程可行性研究报告主要研究范围:提出会议系统总体框架结构,各子系统深入设计,具体功能的实现,各子系统无缝对接和一些合理化建议等等。
综合指挥调度系统设计方案1. 引言综合指挥调度系统是为了提高各级部门和组织的协同能力和响应速度而设计的。
本文旨在提出一种综合指挥调度系统设计方案,以便能够有效地应对各种紧急和非紧急情况。
2. 系统架构综合指挥调度系统的架构需要包括以下几个关键组件:2.1 数据采集和传输模块该模块负责实时采集各种数据,如视频监控、传感器数据、通信记录等,并将其传输到指挥中心。
为了保证数据的及时性和可靠性,采用高速网络和数据压缩技术是必要的。
2.2 数据处理和分析模块该模块对采集到的数据进行处理和分析,以提取有用的信息。
这些信息可以用于辅助决策、监测状态、预测趋势等。
同时,该模块还需要具备实时性和高效性,以便能够及时响应各种情况。
2.3 指挥调度模块该模块是综合指挥调度系统的核心部分,负责接收和处理各种报警信息、指令和请求。
它需要有一个用户友好的界面,以便指挥员可以方便地浏览和操作系统。
此外,该模块还应支持多种通信方式,以确保与各级部门和组织的互联互通。
2.4 情报展示和共享模块该模块将处理和分析得到的情报进行展示和共享。
这可以通过实时的地图显示、数据可视化和报表生成来实现。
通过共享情报,各级部门和组织可以更好地理解和协调各自的行动。
3. 系统特点该综合指挥调度系统设计方案具有以下特点:3.1 高可靠性和可扩展性系统应具备高可靠性,能够在各种恶劣环境下正常工作。
同时,系统还应具备可扩展性,以便在需要时能够方便地扩展和升级。
3.2 实时性和高效性系统应能够在实时处理和响应各种情况上具备高效性。
这可以通过优化算法、使用高性能硬件和网络设备来实现。
3.3 安全性和保密性系统应具备严格的安全性和保密性,以保护敏感数据和指令的机密性。
这可以通过加密技术、访问控制和审计功能来实现。
3.4 用户友好性系统应具备用户友好的界面和操作方式,以便指挥员可以方便地使用系统。
这可以通过人机交互设计和用户培训来实现。
4. 总结综合指挥调度系统设计方案要考虑到系统架构、系统特点和用户需求等方面。
指挥调度中心方案1.建设目标建设一个集指挥、调度、监控、管理和协调于一体的指挥调度中心,以提高工作效率和工作质量,实现信息共享、资源优化和决策智能化。
2.建设内容(1)硬件设备:建设一个高性能的服务器集群作为基础设施,并配置大容量存储设备和高速网络设备,以支持各种数据的存储和交换。
(2)软件应用:选择适合指挥调度中心的软件应用系统,包括实时监控系统、调度系统、GIS系统、通信系统等。
确保系统的可靠性、稳定性和安全性。
(3)数据共享和集成:建立一个统一的数据平台,实现数据的共享与集成。
将各个部门和单位的数据进行整合,提供给指挥调度中心使用。
(4)指挥调度人员培训:对指挥调度人员进行培训,使其熟悉各类软件应用系统的操作和使用,提高工作效率和处理能力。
3.功能需求(1)实时监控和调度:通过实时监控系统,对各类设备、车辆和人员进行实时监控和调度。
能够及时发现问题并做出相应的应对措施。
(2)信息共享和协同:通过共享信息,实现各个部门和单位之间的协同工作。
能够进行信息的交流和共享,提高工作效率和工作质量。
(3)资源调配和优化:通过调度系统,对各类资源进行合理调配和优化。
能够根据实际情况对资源进行分配,在保证正常运行的同时,尽量减少资源浪费。
(4)决策支持和智能分析:通过GIS系统和各类分析工具,对数据进行分析和处理,提供决策支持。
能够根据数据进行预测和模拟,提高决策的准确性和智能化水平。
4.实施步骤(1)需求分析和规划:对指挥调度中心的需求进行分析和规划,明确建设目标和建设内容。
(2)方案设计和系统选型:根据需求分析和规划,设计指挥调度中心的方案,并选择合适的硬件设备和软件应用系统。
(3)系统建设和调试:按照方案进行系统建设和调试,确保系统的正常运行和稳定性。
(4)数据共享和集成:建立统一的数据平台,实现数据的共享和集成。
(5)指挥调度人员培训:对指挥调度人员进行培训,使其能够熟练操作和使用各类软件应用系统。
指挥调度平台运营方案一、总论指挥调度平台是一种集成了大数据分析、信息采集、智能决策等功能的综合性监控平台,主要用于对企业内部各种信息进行统一管理和调度。
指挥调度平台的好处在于,它可以帮助企业实现资源的最大化利用、降低成本、提高效率、增强管理决策的智能化等。
下面我们将对指挥调度平台的运营方案进行详细分析和阐述。
二、指挥调度平台运营的基本流程指挥调度平台的运营流程通常包括以下几个步骤:信息采集、数据处理、智能分析、决策输出。
其中,信息采集是指对企业内部各种信息进行采集和整理,包括设备状态、人员信息、环境信息等;数据处理是指对采集到的信息进行加工处理,将其转化为可供分析和决策的数据;智能分析是指对处理后的数据进行分析,从中发现规律和趋势,为决策提供智能化的支持;决策输出是指将分析的结果输出为具体的决策方案,供管理人员参考和执行。
三、指挥调度平台的运营模式指挥调度平台的运营模式通常包括自营模式和共享模式两种。
自营模式是指企业自主开发和运营指挥调度平台,所有的资源和数据都由企业自己管理和控制;共享模式是指将企业内部的资源和数据进行共享,与其他企业组成一个共享平台,通过平台对资源和数据进行共享和调度。
不同的企业可以根据自己的实际情况选择适合自己的运营模式。
四、指挥调度平台的技术支持指挥调度平台的技术支持通常包括软件支持和硬件支持两方面。
软件支持是指对指挥调度平台的软件进行维护和更新,保证平台的功能和性能得到持续的改进和提升;硬件支持是指为指挥调度平台提供稳定可靠的硬件设备,保证平台的运行和功能的正常使用。
另外,还可以考虑引入一些新的技术,比如人工智能、区块链等,为指挥调度平台的运营提供更好的技术支持。
五、指挥调度平台的安全保障指挥调度平台的安全保障是指保证平台在运营过程中不受到外部攻击和内部误操作带来的损害。
安全保障主要包括网络安全、信息安全、设备安全等方面。
在网络安全方面,可以考虑使用一些防火墙、VPN等技术手段来保护平台的网络安全;在信息安全方面,可以考虑使用加密、权限控制等技术手段,保护平台的数据不受到泄露和篡改;在设备安全方面,可以考虑使用一些设备管理技术,保护平台的设备不受到损坏和破坏。
指挥调度中心技术方案指挥调度中心是一个综合性的管理和指挥调度系统,主要用于协调、指挥和调度各种资源的运作,包括人员、车辆、设备等。
它可以提高资源的利用率,提供更高效的服务,并且能够更好地应对紧急事件和突发情况。
下面是一种可行的指挥调度中心技术方案。
1.网络架构指挥调度中心需要建立一个稳定、高效的网络架构,以确保数据的快速传输和安全性。
这可以采用分布式系统的思路,将数据分散存储在不同的服务器上,架设一个高速的传输通道来传输数据。
同时,可以使用虚拟专用网络(VPN)来建立安全的连接,并采取数据加密的措施来保护敏感信息。
2.数据采集和处理指挥调度中心需要实时监控各种资源的状态和位置信息,因此需要建立一个数据采集系统。
可以利用传感器、GPS定位、摄像头等设备来采集数据,并通过数据传输通道将数据上传到指挥调度中心。
为了避免数据冲突和混乱,可以使用数据库技术来存储和管理数据,并使用数据处理算法对数据进行分析和处理。
3.调度算法指挥调度中心需要根据实时的资源情况和任务需求来制定调度计划。
可以使用优化算法来解决调度问题,例如遗传算法、模拟退火算法等。
这些算法可以根据不同的约束条件生成最优的调度方案,以提高资源的利用率和任务的执行效率。
4.实时监控和通信指挥调度中心需要实时监控各种资源的状态和位置信息,并及时与资源的负责人进行沟通和指导。
可以使用实时监控系统来展示资源的位置信息,并可以通过图形界面来实时显示资源的状态。
同时,可以建立一个通信系统,通过语音、视频、短信等方式与资源的负责人进行沟通和指导,以保持信息的及时传递和沟通的效果。
5.报警和应急处理指挥调度中心需要及时响应各种紧急事件和突发情况,并采取相应的措施进行应急处理。
可以建立一个报警系统,通过传感器和监控设备来检测异常情况,并及时触发警报。
同时,可以制定相应的应急预案和应急流程,并通过指挥调度中心来协调和指挥应急工作,以减少损失和风险。
总之,指挥调度中心技术方案可以通过网络架构、数据采集和处理、调度算法、实时监控和通信、报警和应急处理等多个方面来实现。
指挥调度方案背景在各种组织中,指挥调度是一项重要而复杂的任务。
通过有效的指挥调度方案,可以提高组织的运转效率,优化资源利用,以及应对突发事件。
本文将介绍一个基本的指挥调度方案,在这个方案中,我们将讨论指挥调度的基本原则、流程以及注意事项。
原则指挥调度方案应遵循以下原则:1.目标导向:指挥调度应以实现组织的目标为导向,确保所做决策都有助于达成这些目标。
2.系统性:指挥调度应基于对整个系统的全面了解,从而确保决策的协调性和一致性。
3.灵活性:指挥调度方案应具备一定的灵活性,以应对突发事件和变化的情况。
4.信息共享:指挥调度应建立一个信息共享的平台,确保信息能够及时准确地流转。
流程指挥调度的流程如下:1.情报收集与分析:指挥调度的首要任务是收集和分析相关的情报、信息。
这包括对组织内部和外部环境的了解,对资源的分布和利用情况的了解,以及对潜在威胁和机遇的评估。
2.任务分配与指挥:基于情报的收集和分析,指挥官将通过任务分配和指挥来优化资源的利用。
这包括确定任务的优先级、分配人员和设备,并进行指挥与协调。
3.信息共享与协作:指挥调度过程中的关键环节是信息共享和协作。
在这个阶段,指挥官需要确保信息可以及时准确地流转,以便决策和执行能够得以顺利进行。
4.监控与反馈:一旦任务分配和指挥开始,指挥官需要进行监控与反馈。
这包括对任务执行情况的实时监控,并不断调整指挥调度方案以确保目标的实现。
注意事项在执行指挥调度方案时,需要特别注意以下事项:1.适应性:指挥调度方案应基于实际情况和资源的可用性进行调整。
不同的组织和环境可能需要不同的调度方案。
2.沟通与协调:指挥调度的成功离不开良好的沟通与协调。
指挥官应与各个相关方进行密切的沟通,确保决策能够得到有效的执行。
3.决策的合理性:指挥调度方案应基于合理的决策,而不是个人主观判断。
决策应基于事实和数据,并考虑各种可能性。
4.应急处理:在指挥调度过程中,可能会遇到各种紧急情况。
指挥调度中心实施方案为了更好地提高指挥调度中心的工作效率和管理水平,制定了以下实施方案。
一、建立信息化管理系统。
指挥调度中心将建立信息化管理系统,包括实时监控系统、数据分析系统和指挥调度系统。
实时监控系统可以实时监测各项指标和数据,及时发现问题并进行处理;数据分析系统可以对历史数据进行分析,为决策提供依据;指挥调度系统可以统一调度各项资源,提高工作效率。
二、加强人员培训。
为了提高指挥调度中心工作人员的素质和技能,将加强人员培训。
培训内容包括业务知识、应急处理能力、沟通协调能力等方面,以提高工作人员的整体素质。
三、优化工作流程。
对指挥调度中心的工作流程进行优化,包括信息传递流程、指挥调度流程、应急处理流程等方面。
优化后的工作流程将更加合理和高效,可以更好地适应各种复杂情况。
四、加强设备设施建设。
为了提高指挥调度中心的工作效率,将加强设备设施建设。
包括更新和升级现有设备设施,增加备用设备,提高设备的稳定性和可靠性。
五、完善管理制度。
建立健全的管理制度,包括工作流程、责任制度、考核奖惩制度等方面。
通过完善管理制度,可以更好地规范和约束工作人员的行为,提高工作效率和管理水平。
六、加强协同合作。
指挥调度中心需要与各相关部门和单位加强协同合作,形成合力。
只有各方通力合作,才能更好地应对各种复杂情况,提高应急处理能力。
七、加强安全保障。
为了保障指挥调度中心的安全,将加强安全保障措施。
包括信息安全、设备安全、人员安全等方面,确保指挥调度中心的正常运行和安全稳定。
以上就是指挥调度中心实施方案的内容,希望通过这些措施能够更好地提高指挥调度中心的工作效率和管理水平,为各项工作的顺利开展提供保障。
指挥调度方案1. 概述指挥调度方案是一种详细描述组织、协调和管理指挥调度活动的文档。
它包括调度任务的范围、调度流程、通信流程、协作机制以及各种调度资源的配置和使用规则。
本文档将针对指挥调度方案进行详细阐述。
2. 调度任务范围指挥调度方案涵盖各个领域的调度任务,如紧急救援、交通管理、物流调度等。
本文档重点关注以下几个方面的调度任务:2.1 紧急救援调度任务在紧急救援场景下,指挥调度方案需要确保有效的资源分配和协调。
它包括多级指挥系统、资源调度平台、通信设备等的使用,以及与各相关方的协作流程。
2.2 交通管理调度任务交通管理调度任务的目标是确保道路交通的顺畅与安全。
指挥调度方案需要将交通信号灯、交通摄像头、交通警察等资源进行合理调度,协调各方力量,提高交通管理效率。
2.3 物流调度任务物流调度任务是指在物流配送过程中,根据不同的需求和资源,有效地安排运输车辆、配送员等资源的配置和调度。
指挥调度方案需要确保物流运输的及时性和高效性。
3. 调度流程指挥调度方案的调度流程是根据实际任务需求进行设计的,下面以紧急救援调度任务为例,描述调度流程的具体步骤:3.1 任务接收与分派1.接收紧急救援任务:接收来自紧急呼叫中心或其他渠道的紧急救援请求。
2.任务登记和分派:对接收到的任务进行登记,保留相关信息。
根据任务的紧急程度、距离和资源可用性,选择合适的救援队伍进行分派。
3.2 资源调度与协助1.资源登记与管理:对不同类型的救援资源进行登记和管理,包括救护车、医疗设备、医务人员等。
2.资源调度与协助:根据任务需求和资源可用性,进行资源调度和协助,确保救援任务的高效完成。
3.3 通信与协作1.通信设备准备:确保调度中心及各救援队伍都配备有效的通信设备,以便在任务执行过程中进行实时沟通。
2.协作流程建立:制定明确的协作流程和通信规范,确保调度中心与救援队伍之间的有效沟通和协作。
3.4 任务跟踪与评估1.任务跟踪:定期对救援任务进行跟踪和监控,确保任务按计划执行。
华为应急指挥与调度解决方案2013/9/18 10:24:00 华为关键字:华为应急指挥浏览量:53导读:华为应急指挥与调度解决方案通过安全的应急专网满足政府应急各类语音、视频、数据传输的需求;通过高清的视频监控实现应急处置的全程智能监控;多媒体融合的通讯手段,提升应急响应速度,提高指挥调度效率。
方案整合跨部门、跨地区的应急救援和公共服务资源,实现统一的报警响应、指挥调度。
实现公共安全从被动应付型向主动保障型、从传统经验型向现代高科技型的战略转变。
业务挑战近年来的突发公共事件呈现出跨行业、跨专业性的特征,事件发生频率高、危害程度大、影响范围广。
而各国应急救援工作分别由多个职能部门负责,相应的、相关的应急救援资源也高度分散在如此众多的职能部门,政府对各类应急救援资源包括人员、装备、物资的存量及分布情况等信息不甚掌握。
已建设系统中的核心业务数据、统计结果、视频、音频和卫星定位数据等各类信息,均处于零散、无序状态。
多个平台联动时,可靠性、稳定性、安全性和扩展性都存在问题,根本无法满足平时和战时双重要求。
最终导致处置突发事件,方法及预案各不相同、职责不明确、协同性差、指挥调度冲突。
方案描述华为应急指挥与调度解决方案通过安全的应急专网满足政府应急各类语音、视频、数据传输的需求;通过高清的视频监控实现应急处置的全程智能监控;多媒体融合的通讯手段,提升应急响应速度,提高指挥调度效率。
方案整合跨部门、跨地区的应急救援和公共服务资源,实现统一的报警响应、指挥调度。
实现公共安全从被动应付型向主动保障型、从传统经验型向现代高科技型的战略转变。
图1:应急指挥与调度解决方案示意图方案特点:通信畅通是应急指挥重中之重:处置突发事件,进行指挥与调度的基础就是通信的畅通,华为应急指挥与调度解决方案通过有线、无线、微波、卫星等多种通信手段保障指挥调度的通信畅通。
应急全流程管控:华为应急指挥与调度解决过程由三部分构成,即:实时监控、指挥调度、善后处理,完全涵盖了应急管理全过程。
专业网络视频监控平台总体设计方案书编写人:编写时间:2008-03专业网络视频监控平台总体设计方案书关键词:监控平台、控制中心、转发服务、存储服务、监控、报警、回放、配置摘要:目录1 范围 (5)1.1 名称 (5)1.2 功能 (5)1.3 应用 (5)2 概述 (5)3 系统总体设计 (5)3.1 系统功能、性能 (5)3.1.1 性能指标 (5)3.1.2 遵循的标准及主要通信协议 (6)3.2 系统设计思想 (6)3.3 系统配置 (7)3.4 系统升级及可扩充性 (7)3.4.1 版本升级规格 (7)3.4.2 系统可扩充性设计 (7)4 系统总体概述 (8)4.1 软件包描述 (8)4.2 软件开发平台 (8)5 系统设计规格 (8)5.1 系统架构 (8)5.2 功能实现原理 (10)5.2.1 设备登录实现原理 (10)5.2.2 视频分发实现原理 (10)5.2.3 录像操作实现原理 (10)5.2.4 回放操作实现原理 (10)5.2.5 设备配置实现原理 (10)5.2.6 云台控制实现原理 (11)5.3 系统运行概念 (11)5.3.1 设备登录运行状态 (11)5.3.2 视频分发运行状态 (12)5.3.3 存储系统运行状态 (14)5.3.4 回放操作运行状态 (14)5.3.5 设备配置运行状态 (18)5.3.6 云台控制运行状态 (19)5.4 系统分配需求 (19)5.4.1 中心控制服务(NCMC) (19)5.4.2 流媒体转发服务(NTDC) (20)5.4.3 存储单元(NRU) (20)5.4.4 监控单元(EPSS) (20)5.4.5 回放单元(NFU) (20)5.4.6 报警单元(NAU) (21)5.4.7 配置管理单元(NMU) (21)6 专项设计 (21)6.1 可靠性规格 (21)6.1.1 可靠性规格指标 (21)6.1.2 故障管理规格 (21)7 规格列表 (21)8 附录 (21)1范围1.1 名称专业网络视频监控平台英文简称:EPSS英文全称:Enterprise Professional Surveillance System1.2 功能本系统承担网络视频监控的整体解决方案。
包括:实时监视、实时存储、设备端数据备份、存储服务端录像回放、设备端录像回放、报警管理(日志、联动)、设备配置、电子地图、用户分级管理、云台控制、电视墙、系统状态统计等。
1.3 应用本系统采用分布式架构,提供企业局域网、小区监控、银行安全、工程部署等应用的解决方案。
2概述本文档定义了系统的框架、各单元之间的接口,给出主要操作的总体流程,用于指导整个系统的开发。
3系统总体设计3.1 系统功能、性能3.1.1性能指标单机转发,以千兆网卡计,单路输入,多路输出,平均码流为500kbps(CIF)情况下,需要达到1000路输出每秒处理信令能力为10000个请求单机存储,并发存储能力为1000路视频延时,局域网500MS,公网1S以内3.1.2遵循的标准及主要通信协议HTTP + XML 的内部信令协议HTTP + STREAM 的文件和数据流传输协议,遵循HTTP规范RTP/RTCP协议用于媒体数据的收发3.2 系统设计思想本系统分为二大核心模块和五大子管理软件模块,五大子管理软件既独立又相互关联。
二大核心模块:中心控制模块(NCMC)流媒体转发服务模块(NTDC)五大子管理软件模块:视频监控单元(EPSS)配置管理单元(NMU)网络文件单元(NFU)存储管理单元(NRU)报警管理单元(NAU)中心控制模块负责权限的认证、转发负载均衡等;流媒体转发服务负责视频的分发,云台控制、录像查询及回放等命令的转发;存储管理单元提供存储策略的配置、实时数据存储、报警录像、设备本地数据备份。
可兼容多种存储介质,支持IPS;视频监控单元支持监控方案配置、解码卡上电视墙,操作日志查询;配置管理单元负责设备管理、用户管理、电子地图配置,网络状态统计等;网络文件单元支持设备本地录像和存储单元录像的查询、回放、下载;报警管理单元支持报警日志、联动监视、电子地图。
整个系统,视频监控单元是唯一的入口,其余模块必须向NCMC注册。
制定系统结构如图3.2。
图3.2 系统结构3.3 系统配置3.4 系统升级及可扩充性3.4.1版本升级规格3.4.2系统可扩充性设计功能扩充:系统中新增加功能时,因为是分布式结构,所以,新功能只影响NCMC控制单元和相关的业务单元,不影响其他单元。
容量扩充:只要在系统中部署新的业务单元,并且配置好NCMC的地址,即可完成。
性能扩充:一般只影响相关业务单元。
4系统总体概述4.1 软件包描述程序运行程序运行在Windows系统下,均以独立用户进程的形式运行,NCMC和NTDC无运行界面,只在进程列表可看到。
4.2 软件开发平台Windows系统,VC开发环境5系统设计规格5.1 系统架构图5.1描述系统架构。
终端设备图5.1 系统架构与接口接口描述:接口a:平台内部控制信令接口b:媒体数据接口,TCP传输,采用RTP协议接口c:大华SDK、海康SDK接口d:抽象访问接口存储命令由NRU发起,监控命令由EPSS或NAU发起(NAU在报警联动监视时,需发送监控命令),回放命令由NFU发起。
这些操作都需先经过NCMC进行权限认证,然后才与NTDC进行通讯。
5.2 功能实现原理5.2.1设备登录实现原理考虑到某些设备无用户复用功能,整个系统中,只有NTDC才能登录设备。
首先,请求客户端向NCMC发送设备登录请求,NCMC返回权限或分配的NTDC信息,同时NCMC向NTDC发送设备登录请求;然后,请求客户端与NTDC建立连接,发送登录请求,NTDC返回登录结果。
设备注销,请求客户端直接向NTDC发送注销命令即可,在没有客户端登录该设备的情况下,NTDC保留一段时间登录状态,以防新的客户端请求到来,时间到了之后,NTDC 注销设备,并向NCMC报告状态。
5.2.2视频分发实现原理首先,请求客户端向NCMC发送请求,NCMC返回权限信息;然后,请求客户端向NTDC发送请求(登录设备时,已经与NTDC建立了连接),并建立数据通道;停止分发,有四种情况:客户端直接向NTDC发送分发停止命令客户端向NTDC发送设备注销命令NTDC检测到设备掉线客户端检测到NTDC掉线5.2.3录像操作实现原理实时数据的获取,按视频分发的步骤实现。
使用抽象访问接口访问存储介质,以支持不同存储介质的扩展;为提高效率,存储采用缓存机制,数据定量写入。
存储服务采用XML文件,自行维护录像数据5.2.4回放操作实现原理回放操作,按数据源,分为对设备本地录像和存储服务录像的回放。
设备本地录像的回放,请求经由NTDC转发到设备,数据经由NTDC,再到客户端;存储服务录像的回放,请求直接发送给存储服务,数据直接由存储服务发送到客户端。
5.2.5设备配置实现原理请求由NMU发起,经由NTDC转发到设备。
5.2.6云台控制实现原理云台控制权限的获取、协商由NCMC控制,控制命令由NTDC转发到设备。
5.3 系统运行概念5.3.1设备登录运行状态图5.3.1.1描述设备登录总体流程。
图5.3.1.1 设备登录流程客户端向NCMC发送设备登录请求NCMC向客户端应答是否有权限,如果有权限,应答信息包含NTDC的IP/Port,以及此次请求的TokenNCMC向NTDC发送设备登录请求,携带此次请求的Token如果设备还没登录,NTDC向设备发送登录请求如果有权限,客户端与NTDC建立连接,并发送设备登录请求,携带请求的Token 如果NTDC还没收到该Token,NTDC向NCMC进行验证NTDC向客户端应答登录结果图5.3.1.2 描述设备注销总体流程。
图5.3.1.2 设备注销流程客户端向NTDC发送设备注销命令NTDC向客户端应答NTDC检查状态,如果无客户端连接,保留一段时间登录状态保留时间超出,NTDC向设备发送注销命令NTDC向NCMC上报设备注销状态5.3.2视频分发运行状态图5.3.2.1描述视频分发开始总体流程。
图5.3.2.1 视频分发开始流程 客户端向NCMC发送权限查询命令NCMC向客户端应答监控权限客户端向NTDC发送实时监控请求NTDC分配资源,向客户端应答结果客户端建立TCP媒体数据通道,并向NTDC验证媒体数据通道 NTDC向客户端应答验证结果NTDC接收视频数据客户端接收视频数据图5.3.2.2描述视频分发停止流程。
图5.3.2.2 视频分发停止流程客户端向NTDC发送停止监视请求NTDC释放资源,向客户端应答结果NTDC检查状态,如果没有分发,就向设备发送停止监视请求5.3.3存储系统运行状态见5.3.2 视频分发运行状态。
NRU作为CU的一种,完成整个流程。
5.3.4回放操作运行状态图5.3.4.1 描述开始回放设备本地录像的总体流程。
图5.3.4.1 开始回放设备本地录像的流程 NFU向NCMC发送权限查询命令NCMC向NFU应答权限信息如果有权限,NFU向NTDC发送回放命令NTDC分配资源,并向设备发送录像回放命令NTDC向NFU应答结果NTDC向设备建立TCP通道,接收媒体数据NFU向NTDC建立TCP数据通道,并验证媒体通道NTDC返回验证结果NFU接收媒体数据,接收媒体数据图5.3.4.2 描述停止回放设备本地录像的流程图5.3.4.2 停止回放设备本地录像的流程 NFU向NTDC发送停止回放命令NTDC释放资源,并向设备发送停止回放命令NTDC向NFU应答结果图5.3.4.3 描述开始回放存储服务录像的流程。
图5.3.4.3 开始回放存储录像的流程 NFU向NCMC发送权限查询命令NCMC向NFU应答权限信息如果有权限,NFU向NRU发送网络回放命令NRU分配资源,并向NFU应答结果NFU向NRU建立TCP通道,接收媒体数据图5.3.4.4 描述停止回放存储录像的流程。
图5.3.4.4 停止回放存储录像的流程 NFU向NRU发送停止录像的命令NRU释放资源,向NFU应答结果5.3.5设备配置运行状态图5.3.5.1 描述设备配置的总体流程。
图5.3.5.1 设备配置的流程NMU向NTDC发送配置获取/保存的命令NTDC向设备转发命令设备向NTDC返回结果NDTC向NMU应答结果5.3.6云台控制运行状态图5.3.6.1 描述云台控制的总体流程。
图5.3.6.1 云台控制流程EPSS向NCMC发送权限查询命令NCMC向请求端应答结果EPSS向NTDC发送控制命令NTDC向设备转发控制命令5.4 系统分配需求5.4.1中心控制服务(NCMC)功能:权限认证;转发服务、存储、回放、监控、报警、配置单元的管理(注册、注销、心跳);转发分配的负载均衡、网管信息收集性能:⏹操作响应时间小于250ms⏹处理能力大于10000个操作每秒⏹可靠性达到99.999%5.4.2流媒体转发服务(NTDC)功能:与NCMC(注册、注销、心跳);设备登录;开始/停止转发;发送TCP数据;云台控制;设备本地录像查询、回放、下载;设备配置性能:⏹视频数据延时小于500ms⏹单机一路CIF输入,多路输出,千M以太网,平均码流500K情况下,最少1000路分发能力⏹操作响应时间小于250ms5.4.3存储单元(NRU)功能:注册、注销、心跳、存储方案配置、录像存储、录像查询、录像删除、录像回放、设备本地数据备份性能:⏹单机500路存储能力⏹单机回放500路能力⏹回放视频数据延迟小于500ms5.4.4监控单元(EPSS)功能:注册、注销、心跳;实时监视;监视方案;操作日志查看;电视墙;视频会议;云台控制性能:⏹单机36窗口CIF解码5.4.5回放单元(NFU)功能:注册、注销、心跳;设备本地录像查询、回放、下载;存储服务录像查询、回放、下载;多路回放性能:⏹单机36窗口回放5.4.6报警单元(NAU)功能:注册、注销、心跳;报警日志;报警方案配置;报警联动;电子地图显示 性能:⏹单机36窗口报警联动监视,CIF码流5.4.7配置管理单元(NMU)功能:注册、注销、心跳;用户管理;电子地图管理;设备管理;设备配置;网管信息显示性能:6专项设计6.1 可靠性规格系统可以24×7连续运行。